Analysis of Sigma-1 Receptor Antagonist BD1047 Effect on Upregulating Proteins in HIV-1-Infected Macrophages Exposed to Cocaine Using Quantitative Proteomics
Abstract
1. Introduction
2. Materials and Methods
2.1. Isolation of MDM, HIV-1 ADA Infection, Cocaine Exposure, and Treatments with Sig1R Antagonist (BD1047)
2.2. Preparation of MDM Lysates and Protein Determination
2.3. Preparation of Protein Samples for Tandem Mass Tag (TMT) Labeling
2.4. TMT Labeling
2.5. Liquid Chromatography/Mass Spectrometry (LC-MS/MS) Protein Identification and Quantitative Analysis
2.6. Statistics and Bioinformatics Analyses
2.7. Ingenuity Pathway Analyses (IPA) and Literature Review
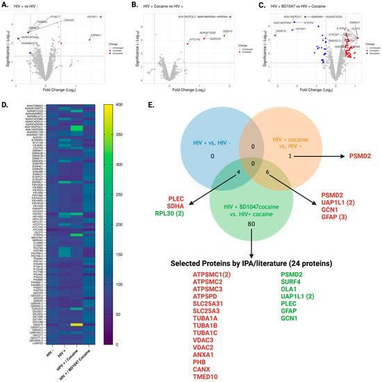
3. Results and Discussion
3.1. Pretreatment with BD1047 Prior to Cocaine Reduces HIV-1 Infection, CATB Secretion in Infected MDM, and TMT Group Analyses
3.2. Differentially Expressed Proteins in Macrophages Among Comparison Groups
3.3. BD1047 and Cocaine Dysregulated Biologically Important Proteins That Are Related to Infection, Mitochondrial Function, ER Transport, and Cytoskeleton Remodeling in HIV-1-Infected MDM
3.3.1. Differentially Abundant Proteins after HIV-1 Infection of MDM
3.3.2. Differentially Abundant Proteins in HIV-1-Infected MDM after Exposure to Cocaine
3.3.3. Findings of Differentially Abundant Proteins in HIV-1-Infected MDM Pretreated with BD1047 and Exposed to Cocaine
4. Discussion
4.1. Findings of Differentially Abundant Proteins in HIV-1-Infected MDM Pretreated with BD1047
4.2. Findings of Unique Differentially Abundant Proteins in HIV-1-Infected MDM Pretreated with BD1047/Cocaine Versus HIV + Cocaine Group
4.3. Literature Findings Based on Mitochondrial/Lysosomal/Protein Trafficking
4.4. Literature Findings Based on Cathepsin B Exocytosis and Trafficking
4.5. Literature Findings Regarding HIV-1 Infection in MDM
5. Conclusions
Supplementary Materials
Author Contributions
Funding
Institutional Review Board Statement
Informed Consent Statement
Data Availability Statement
Acknowledgments
Conflicts of Interest
Gender Quality in Our Research
References
- López, O.V.; Gorantla, S.; Segarra, A.C.; Norat, M.C.A.; Álvarez, M.; Skolasky, R.L.; Meléndez, L.M. Sigma-1 Receptor Antagonist (BD1047) Decreases Cathepsin B Secretion in HIV-Infected Macrophages Exposed to Cocaine. J. Neuroimmune Pharmacol. 2018, 13, 226–240. [Google Scholar] [CrossRef] [PubMed]
- Purohit, V.; Rapaka, R.; Shurtleff, D. Drugs of Abuse, Dopamine, and HIV-Associated Neurocognitive Disorders/HIV-Associated Dementia. Mol. Neurobiol. 2011, 44, 102–110. [Google Scholar] [CrossRef] [PubMed]
- Lucas, G.M. Substance Abuse, Adherence with Antiretroviral Therapy, and Clinical Outcomes among HIV-Infected Individuals. Life Sci. 2011, 88, 948–952. [Google Scholar] [CrossRef]
- Nath, A.; Maragos, W.F.; Avison, M.J.; Schmitt, F.A.; Berger, J.R. Acceleration of HIV Dementia with Methamphetamine and Cocaine. J. Neurovirol. 2001, 7, 66–71. [Google Scholar]
- Lu, D.; Sun, H.; Yu, J.; Kuang, Y.Q.; Wang, K.H. Chemical Sex Drugs Regulate HIV Infection and Replication in Immune Cells: A Vicious Circle. AIDS 2021, 35, 147–150. [Google Scholar] [CrossRef] [PubMed]
- Ricardo-Dukelow, M.; Kadiu, I.; Rozek, W.; Schlautman, J.; Persidsky, Y.; Ciborowski, P.; Gendelman, H.E. HIV-1 Infected Monocyte-Derived Macrophages Affect the Human Brain Microvascular Endothelial Cell Proteome: New Insights into Blood-Brain Barrier Dysfunction for HIV-1-Associated Dementia. J. Neuroimmunol. 2007, 185, 37–46. [Google Scholar] [CrossRef]
- Peterson, P.K.; Gekker, G.; Chao, C.C.; Schut, R.; Molitor, T.W.; Balfour, H.H. Cocaine Potentiates HIV-1 Replication in Human Peripheral Blood Mononuclear Cell Cocultures. Involvement of Transforming Growth Factor-β. J. Immunol. 1991, 146, 81–84. [Google Scholar] [CrossRef] [PubMed]
- Dalvi, P.; Wang, K.; Mermis, J.; Zeng, R.; Sanderson, M.; Johnson, S.; Dhillon, N.K. HIV-1/Cocaine Induced Oxidative Stress Disrupts Tight Junction Protein-1 in Human Pulmonary Microvascular Endothelial Cells: The Role of the Ras/ERK1/2 Pathway. PLoS ONE 2014, 9, e85246. [Google Scholar] [CrossRef] [PubMed]
- Fiala, M.; Gan, X.H.; Zhang, L.; House, S.D.; Newton, T.; Graves, M.C.; Chang, S.L. Cocaine Enhances Monocyte Migration across the Blood-Brain Barrier. In Drugs of Abuse, Immunomodulation, and AIDS; Springer: Boston, MA, USA, 1998; pp. 199–205. [Google Scholar]
- Zenón, F.; Segarra, A.C.; Gonzalez, M.; Meléndez, L.M. Cocaine Potentiates Cathepsin B Secretion and Neuronal Apoptosis from HIV-Infected Macrophages. J. Neuroimmune Pharmacol. 2014, 9, 703–715. [Google Scholar] [CrossRef]
- Yang, Y.; Yao, H.; Lu, Y.; Wang, C.; Buch, S. Cocaine Potentiates Astrocyte Toxicity Mediated by Human Immunodeficiency Virus (HIV-1) Protein gp120. PLoS ONE 2010, 5, e13427. [Google Scholar] [CrossRef]
- De Simone, F.I.; Darbinian, N.; Amini, S.; Muniswamy, M.; White, M.K.; Elrod, J.W.; Khalili, K. HIV-1 Tat and Cocaine Impair the Survival of Cultured Primary Neuronal Cells via a Mitochondrial Pathway. J. Neuroimmune Pharmacol. 2016, 11, 358–368. [Google Scholar] [CrossRef]
- Rodríguez-Franco, E.J.; Cantres-Rosario, Y.M.; Plaud-Valentin, M.; Romeu, R.; Rodríguez, Y.; Skolasky, R.; Melendez, L.M. Dysregulation of Macrophage-Secreted Cathepsin B Contributes to HIV-1-Linked Neuronal Apoptosis. PLoS ONE 2012, 7, e36571. [Google Scholar] [CrossRef] [PubMed]
- Sharkey, J.; Glen, K.A.; Wolfe, S.; Kuhar, M.J. Cocaine Binding at σ Receptors. Eur. J. Pharmacol. 1988, 149, 171–174. [Google Scholar] [CrossRef]
- Oteju, O.; LuPone, T.; Brantly, A.; Matt, S.; Agarwal, Y.; Gaskill, P.J. Cocaine Mediated Changes in Sigma-1 Receptor Enhances HIV-Infection of Human Macrophages and iPSC-derived Microglia Independent of Dopamine. J. Pharmacol. Exp. Ther. 2024, 389, 326. [Google Scholar]
- Odegaard, K.E.; Chand, S.; Wheeler, S.; Tiwari, S.; Flores, A.; Hernandez, J.; Yelamanchili, S.V. Role of Extracellular Vesicles in Substance Abuse and HIV-Related Neurological Pathologies. Int. J. Mol. Sci. 2020, 21, 6765. [Google Scholar] [CrossRef]
- Narayanan, M.; Kulkarni, R.; Jiang, S.; Kashanchi, F.; Prasad, A. Cocaine Augments Neuro-inflammation via Modulating Extracellular Vesicle Release in HIV-1 Infected Immune Cells. Retrovirology 2021, 18, 26. [Google Scholar] [CrossRef] [PubMed]
- Ciborowski, P.; Kadiu, I.; Rozek, W.; Smith, L.; Bernhardt, K.; Fladseth, M.; Gendelman, H.E. Investigating the Human Immunodeficiency Virus Type 1-Infected Monocyte-Derived Macrophage Secretome. Virology 2007, 363, 198–209. [Google Scholar] [CrossRef] [PubMed]
- Luciano-Montalvo, C.; Ciborowski, P.; Duan, F.; Gendelman, H.E.; Melendez, L.M. Proteomic Analyses Associate Cystatin B with Restricted HIV-1 Replication in Placental Macrophages. Placenta 2008, 29, 1016–1023. [Google Scholar] [CrossRef]
- Garcia, K.; Garcia, V.; Laspiur, J.P.; Duan, F.; Melendez, L.M. Characterization of the Placental Macrophage Secretome: Implications for Antiviral Activity. Placenta 2009, 30, 149–155. [Google Scholar] [CrossRef][Green Version]
- Luo, X.; Carlson, K.A.; Wojna, V.; Mayo, R.; Biskup, T.M.; Stoner, J.; Melendez, L.M. Macrophage Proteomic Fingerprinting Predicts HIV-1-Associated Cognitive Impairment. Neurology 2003, 60, 1931–1937. [Google Scholar] [CrossRef]
- Sun, B.; Rempel, H.C.; Pulliam, L. Loss of Macrophage-Secreted Lysozyme in HIV-1-Associated Dementia Detected by SELDI-TOF Mass Spectrometry. AIDS 2004, 18, 1009–1012. [Google Scholar] [CrossRef]
- Carlson, K.A.; Ciborowski, P.; Schellpeper, C.N.; Biskup, T.M.; Shen, R.F.; Luo, X.; Gendelman, H.E. Proteomic Fingerprinting of HIV-1-Infected Human Monocyte-Derived Macrophages: A Preliminary Report. J. Neuroimmunol. 2004, 147, 35–42. [Google Scholar] [CrossRef]
- Kadiu, I.; Ricardo-Dukelow, M.; Ciborowski, P.; Gendelman, H.E. Cytoskeletal Protein Transformation in HIV-1-Infected Macrophage Giant Cells. J. Immunol. 2007, 178, 6404–6415. [Google Scholar] [CrossRef]
- Toro-Nieves, D.M.; Rodriguez, Y.; Plaud, M.; Ciborowski, P.; Duan, F.; Laspiur, J.P.; Meléndez, L.M. Proteomic Analyses of Monocyte-Derived Macrophages Infected with Human Immunodeficiency Virus Type 1 Primary Isolate from Hispanic Women with and without Cognitive Impairment. J. Neurovirol. 2009, 15, 36–50. [Google Scholar] [CrossRef][Green Version]
- Wiederin, J.; Rozek, W.; Duan, F.; Ciborowski, P. Biomarkers of HIV-1 Associated Dementia: Proteomic Investigation of Sera. Proteome Sci. 2009, 7, 8. [Google Scholar] [CrossRef] [PubMed]
- Wojna, V.; Carlson, K.A.; Luo, X.; Mayo, R.; Melendez, L.M.; Kraiselburd, E.; Gendelman, H.E. Proteomic Fingerprinting of Human Immunodeficiency Virus Type 1-Associated Dementia from Patient Monocyte-Derived Macrophages: A Case Study. J. Neurovirol. 2004, 10 (Suppl. S1), 74–81. [Google Scholar] [CrossRef] [PubMed]
- Chertova, E.; Chertov, O.; Coren, L.V.; Roser, J.D.; Trubey, C.M.; Bess, J.W.; Nagashima, K. Proteomic and Biochemical Analysis of Purified Human Immunodeficiency Virus Type 1 Produced from Infected Monocyte-Derived Macrophages. J. Virol. 2006, 80, 9039–9052. [Google Scholar] [CrossRef]
- Kraft-Terry, S.D.; Stothert, A.R.; Buch, S.; Gendelman, H.E. HIV-1 Neuroimmunity in the Era of Antiretroviral Therapy. Neurobiol. Dis. 2010, 37, 542–548. [Google Scholar] [CrossRef] [PubMed]
- Kadiu, I.; Wang, T.; Schlautman, J.D.; Dubrovsky, L.; Ciborowski, P.; Bukrinsky, M.; Gendelman, H.E. HIV-1 Transforms the Monocyte Plasma Membrane Proteome. Cell. Immunol. 2009, 258, 44–58. [Google Scholar] [CrossRef]
- Kraft-Terry, S.; Gerena, Y.; Wojna, V.; Plaud-Valentin, M.; Rodriguez, Y.; Ciborowski, P.; Mayo, R.; Skolasky, R.; Gendelman, H.E.; Meléndez, L.M. Proteomic analyses of monocytes obtained from Hispanic women with HIV-associated dementia show depressed antioxidants. Proteom.–Clin. Appl. 2010, 4, 706–714. [Google Scholar] [CrossRef] [PubMed]
- Spellman, D.S.; Deinhardt, K.; Darie, C.C.; Chao, M.V.; Neubert, T.A. Stable Isotopic Labeling by Amino Acids in Cultured Primary Neurons: Application to Brain-Derived Neurotrophic Factor-Dependent Phosphotyrosine-Associated Signaling. Mol. Cell. Proteom. 2008, 7, 1067–1076. [Google Scholar] [CrossRef] [PubMed]
- Ibarrola, N.; Kalume, D.E.; Gronborg, M.; Iwahori, A.; Pandey, A. A Proteomic Approach for Quantitation of Phosphorylation Using Stable Isotope Labeling in Cell Culture. Anal. Chem. 2003, 75, 6043–6049. [Google Scholar] [CrossRef] [PubMed]
- Barrero, C.A.; Datta, P.K.; Sen, S.; Deshmane, S.; Amini, S.; Khalili, K.; Merali, S. HIV-1 Vpr Modulates Macrophage Metabolic Pathways: A SILAC-Based Quantitative Analysis. PLoS ONE 2013, 8, e68376. [Google Scholar] [CrossRef]
- Brégnard, C.; Zamborlini, A.; Leduc, M.; Chafey, P.; Camoin, L.; Saïb, A.; Basmaciogullari, S. Comparative Proteomic Analysis of HIV-1 Particles Reveals a Role for Ezrin and EHD4 in the Nef-Dependent Increase of Virus Infectivity. J. Virol. 2013, 87, 3729–3740. [Google Scholar] [CrossRef]
- Song, X.; Bandow, J.; Sherman, J.; Baker, J.D.; Brown, P.W.; McDowell, M.T.; Molloy, M.P. iTRAQ Experimental Design for Plasma Biomarker Discovery. J. Proteome Res. 2008, 7, 2952–2958. [Google Scholar] [CrossRef]
- Colon, K.; Perez-Laspiur, J.; Quiles, R.; Rodriguez, Y.; Wojna, V.; Shaffer, S.A.; Melendez, L.M. Macrophage Secretome from Women with HIV-Associated Neurocognitive Disorders. Proteom.–Clin. Appl. 2016, 10, 136–143. [Google Scholar] [CrossRef] [PubMed]
- Jorge, I.; Navarro, P.; Martínez-Acedo, P.; Núñez, E.; Serrano, H.; Alfranca, A.; Vázquez, J. A Statistical Model to Analyze Quantitative Proteomics Data Obtained by ^18O/^16O Labeling and Linear Ion Trap Mass Spectrometry: Application to the Study of Vascular Endothelial Growth Factor-Induced Angiogenesis in Endothelial Cells. Mol. Cell. Proteom. 2009, 8, 1130–1149. [Google Scholar] [CrossRef]
- Zenón, F.; Jorge, I.; Cruz, A.; Suárez, E.; Segarra, A.C.; Vázquez, J.; Meléndez, L.M.; Serrano, H. 18O proteomics reveals increased human apolipoprotein CIII in Hispanic HIV-1+ women with HAART who use cocaine. Proteom.–Clin. Appl. 2016, 10, 144–155. [Google Scholar] [CrossRef] [PubMed]
- Pottiez, G.; Jagadish, T.; Yu, F.; Letendre, S.; Ellis, R.; Duarte, N.A.; Ciborowski, P. Plasma Proteomic Profiling in HIV-1 Infected Methamphetamine Abusers. PLoS ONE 2012, 7, e31031. [Google Scholar] [CrossRef]
- Navare, A.T.; Sova, P.; Purdy, D.E.; Weiss, J.M.; Wolf-Yadlin, A.; Korth, M.J.; Palermo, R.E. Quantitative Proteomic Analysis of HIV-1 Infected CD4+ T Cells Reveals an Early Host Response in Important Biological Pathways: Protein Synthesis, Cell Proliferation, and T-Cell Activation. Virology 2012, 429, 37–46. [Google Scholar] [CrossRef]
- Linde, M.E.; Colquhoun, D.R.; UbaidaMohien, C.; Kole, T.; Aquino, V.; Cotter, R.; Graham, D.R. The Conserved Set of Host Proteins Incorporated into HIV-1 Virions Suggests a Common Egress Pathway in Multiple Cell Types. J. Proteome Res. 2013, 12, 2045–2054. [Google Scholar] [CrossRef] [PubMed]
- Wu, X.; Edwards, N.; Tseng, C.W. Peptide identification via tandem mass spectrometry. Adv. Comput. 2006, 68, 253–278. [Google Scholar]
- Block, O.; Mitra, A.; Novotny, L.; Dykes, C. A rapid label-free method for quantitation of human immunodeficiency virus type-1 particles by nanospectroscopy. J. Virol. Methods 2012, 182, 70–75. [Google Scholar] [CrossRef] [PubMed]
- Thompson, A.; Schäfer, J.; Kuhn, K.; Kienle, S.; Schwarz, J.; Schmidt, G.; Neumann, T.; Hamon, C. Tandem mass tags: A novel quantification strategy for comparative analysis of complex protein mixtures by MS/MS. Anal. Chem. 2003, 75, 1895–1904. [Google Scholar] [CrossRef]
- Meléndez, L.M.; Colon, K.; Rivera, L.; Rodriguez-Franco, E.; Toro-Nieves, D. Proteomic analysis of HIV-infected macrophages. J. Neuroimmune Pharmacol. 2011, 6, 89–106. [Google Scholar] [CrossRef]
- Rosario-Rodríguez, L.J.; Cantres-Rosario, Y.M.; Carrasquillo-Carrión, K.; Rodríguez-De Jesús, A.E.; Cartagena-Isern, L.J.; García-Requena, L.A.; Roche-Lima, A.; Meléndez, L.M. Quantitative Proteomics Reveal That CB2R Agonist JWH-133 Downregulates NF-κB Activation, Oxidative Stress, and Lysosomal Exocytosis from HIV-Infected Macrophages. Int. J. Mol. Sci. 2024, 25, 3246. [Google Scholar] [CrossRef] [PubMed]
- Zenón-Meléndez, C.N.; Carrasquillo Carrión, K.; Cantres Rosario, Y.; Roche Lima, A.; Meléndez, L.M. Inhibition of cathepsin B and SAPC secreted by HIV-infected macrophages reverses common and unique apoptosis pathways. J. Proteome Res. 2022, 21, 301–312. [Google Scholar] [CrossRef]
- Ritchie, M.E.; Phipson, B.; Wu, D.; Hu, Y.; Law, C.W.; Shi, W.; Smyth, G.K. limma powers differential expression analyses for RNA-sequencing and microarray studies. Nucleic Acids Res. 2015, 43, e47. [Google Scholar] [CrossRef]
- Oliveros, J.C. An Interactive Tool for Comparing Lists with Venn Diagrams. Venny 21 2022. Available online: https://bioinfogp.cnb.csic.es/tools/venny/index.html (accessed on 23 April 2024).
- Goedhart, J.; Luijsterburg, M.S. VolcaNoseR is a web app for creating, exploring, labeling, and sharing volcano plots. Sci. Rep. 2020, 10, 20560. [Google Scholar] [CrossRef]
- Ding, Y.; Zhang, L.; Goodwin, J.S.; Wang, Z.; Liu, B.; Zhang, J.; Fan, G.H. Plectin regulates the signaling and trafficking of the HIV-1 co-receptor CXCR4 and plays a role in HIV-1 infection. Exp. Cell Res. 2008, 314, 590–602. [Google Scholar] [CrossRef]
- Locati, M.; Deuschle, U.; Massardi, M.L.; Martinez, F.O.; Sironi, M.; Sozzani, S.; Bartfai, T.; Mantovani, A. Analysis of the gene expression profile activated by the CC chemokine ligand 5/RANTES and by lipopolysaccharide in human monocytes. J. Immunol. 2002, 168, 3557–3562. [Google Scholar] [CrossRef] [PubMed]
- Shytaj, I.L.; Procopio, F.A.; Tarek, M.; Carlon-Andres, I.; Tang, H.; Goldman, A.R.; Munshi, M.; Pal, V.K.; Forcato, M.; Sreeram, S.; et al. Glycolysis downregulation is a hallmark of HIV-1 latency and sensitizes infected cells to oxidative stress. EMBO Mol. Med. 2021, 13, e13901. [Google Scholar] [CrossRef] [PubMed]
- Needs, H.I.; Pereira, G.C.; Glover, E.; Witt, A.; Hübner, W.; Dodding, M.P.; Henley, J.M.; Collinson, I. Intercellular Mitochondrial Transfer as a Rescue Mechanism in Response to Protein Import Failure. bioRxiv 2022. [Google Scholar] [CrossRef]
- Lata, S.; Mishra, R.; Banerjea, A.C. Proteasomal degradation machinery: Favorite target of HIV-1 proteins. Front. Microbiol. 2018, 9, 2738. [Google Scholar] [CrossRef] [PubMed]
- Reynolds, J.L.; Mahajan, S.D.; Aalinkeel, R.; Nair, B.; Sykes, D.E.; Agosto-Mujica, A.; Bin Hsiao, C.; Schwartz, S.A. Modulation of the proteome of peripheral blood mononuclear cells from HIV-1-infected patients by drugs of abuse. J. Clin. Immunol. 2009, 29, 646–656. [Google Scholar] [CrossRef] [PubMed][Green Version]
- Caputi, F.F.; Carboni, L.; Mazza, D.; Candeletti, S.; Romualdi, P. Cocaine and ethanol target 26 S proteasome activity and gene expression in neuroblastoma cells. Drug Alcohol Depend. 2016, 161, 265–275. [Google Scholar] [CrossRef] [PubMed]
- Yang, S.; Jin, S.; Xian, H.; Zhao, Z.; Wang, L.; Wu, Y.; Zhou, L.; Li, M.; Cui, J. Metabolic enzyme UAP1 mediates IRF3 pyrophosphorylation to facilitate innate immune response. Mol. Cell 2023, 83, 298–313. [Google Scholar] [CrossRef] [PubMed]
- Jaspart, A.; Calmels, C.; Cosnefroy, O.; Bellecave, P.; Pinson, P.; Claverol, S.; Guyonnet-Dupérat, V.; Dartigues, B.; Benleulmi, M.S.; Mauro, E.; et al. GCN2 phosphorylates HIV-1 integrase and decreases HIV-1 replication by limiting viral integration. Sci. Rep. 2017, 7, 2283. [Google Scholar] [CrossRef]
- Wang, Y.; Jiang, H.F.; Ni, J.; Guo, L. Pharmacological stimulation of sigma-1 receptor promotes activation of astrocyte via ERK1/2 and GSK3β signaling pathway. Naunyn-Schmiedeberg’s Arch. Pharmacol. 2019, 392, 801–812. [Google Scholar] [CrossRef] [PubMed]
- Yavlovich, A.; Viard, M.; Zhou, M.; Veenstra, T.D.; Wang, J.M.; Gong, W.; Raviv, Y. Ectopic ATP synthase facilitates transfer of HIV-1 from antigen-presenting cells to CD4+ target cells. Blood J. Am. Soc. Hematol. 2012, 120, 1246–1253. [Google Scholar] [CrossRef]
- Rodríguez-Mora, S.; Mateos, E.; Moran, M.; Martín, M.; López, J.A.; Calvo, E.; Terrón, M.C.; Luque, D.; Muriaux, D.; Alcamí, J.; et al. Intracellular expression of Tat alters mitochondrial functions in T cells: A potential mechanism to understand mitochondrial damage during HIV-1 replication. Retrovirology 2015, 12, 78. [Google Scholar] [CrossRef]
- Palmer, D.N. The relevance of the storage of subunit c of ATP synthase in different forms and models of Batten disease (NCLs). Biochim. Biophys. Acta (BBA)-Mol. Basis Dis. 2015, 1852, 2287–2291. [Google Scholar] [CrossRef]
- Bernardi, P.; Rasola, A.; Forte, M.; Lippe, G. The mitochondrial permeability transition pore: Channel formation by F-ATP synthase, integration in signal transduction, and role in pathophysiology. Physiol. Rev. 2015, 95, 1111–1155. [Google Scholar] [CrossRef] [PubMed]
- Bonora, M.; Bononi, A.; De Marchi, E.; Giorgi, C.; Lebiedzinska, M.; Marchi, S.; Patergnani, S.; Rimessi, A.; Suski, J.M.; Wojtala, A.; et al. Role of the c subunit of the FO ATP synthase in mitochondrial permeability transition. Cell Cycle 2013, 12, 674–683. [Google Scholar] [CrossRef]
- Wang, Y.; Chen, T.; Han, C.; He, D.; Liu, H.; An, H.; Cai, Z.; Cao, X. Lysosome-associated small Rab GTPase Rab7b negatively regulates TLR4 signaling in macrophages by promoting lysosomal degradation of TLR4. Blood J. Am. Soc. Hematol. 2007, 110, 962–971. [Google Scholar] [CrossRef]
- Palmer, D.N.; Martinus, R.D.; Cooper, S.M.; Midwinter, G.G.; Reid, J.C.; Jolly, R.D. Ovine ceroid lipofuscinosis: The major lipopigment protein and the lipid-binding subunit of mitochondrial ATP synthase have the same NH2-terminal sequence. J. Biol. Chem. 1989, 264, 5736–5740. [Google Scholar] [CrossRef] [PubMed]
- Deniaud, A.; Brenner, C.; Kroemer, G. Mitochondrial membrane permeabilization by HIV-1 Vpr. Mitochondrion 2004, 4, 223–233. [Google Scholar] [CrossRef]
- Jacotot, E.; Ravagnan, L.; Loeffler, M.; Ferri, K.F.; Vieira, H.L.; Zamzami, N.; Costantini, P.; Druillennec, S.; Hoebeke, J.; Briand, J.P.; et al. The HIV-1 viral protein R induces apoptosis via a direct effect on the mitochondrial permeability transition pore. J. Exp. Med. 2000, 191, 33–46. [Google Scholar] [CrossRef]
- Jacotot, E.; Ferri, K.F.; El Hamel, C.; Brenner, C.; Druillennec, S.; Hoebeke, J.; Rustin, P.; Métivier, D.; Lenoir, C.; Geuskens, M.; et al. Control of mitochondrial membrane permeabilization by adenine nucleotide translocator interacting with HIV-1 viral protein R and Bcl-2. J. Exp. Med. 2001, 193, 509–520. [Google Scholar] [CrossRef] [PubMed]
- Miyamoto, Y.; Kitamura, N.; Nakamura, Y.; Futamura, M.; Miyamoto, T.; Yoshida, M.; Ono, M.; Ichinose, S.; Arakawa, H. Possible existence of lysosome-like organella within mitochondria and its role in mitochondrial quality control. PLoS ONE 2011, 6, e16054. [Google Scholar] [CrossRef] [PubMed]
- Krämer, R. Structural and functional aspects of the phosphate carrier from mitochondria. Kidney Int. 1996, 49, 947–952. [Google Scholar] [CrossRef] [PubMed]
- Jolly, C.; Mitar, I.; Sattentau, Q.J. Requirement for an intact T-cell actin and tubulin cytoskeleton for efficient assembly and spread of human immunodeficiency virus type 1. J. Virol. 2007, 81, 5547–5560. [Google Scholar] [CrossRef]
- Malinowsky, K.; Luksza, J.; Dittmar, M.T. Susceptibility to virus-cell fusion at the plasma membrane is reduced through the expression of HIV gp41 cytoplasmic domains. Virology 2008, 376, 69–78. [Google Scholar] [CrossRef]
- Sabo, Y.; Walsh, D.; Barry, D.S.; Tinaztepe, S.; Santos, K.d.L.; Goff, S.P.; Gundersen, G.G.; Naghavi, M.H. HIV-1 induces the formation of stable microtubules to enhance early infection. Cell Host Microbe 2013, 14, 535–546. [Google Scholar] [CrossRef]
- Buscaglia, G.; Northington, K.R.; Moore, J.K.; Bates, E.A. Reduced TUBA1A tubulin causes defects in trafficking and impaired adult motor behavior. Eneuro 2020, 7, 1–19. [Google Scholar] [CrossRef]
- Dong, Z.; Qiu, T.; Zhang, J.; Sha, S.; Han, X.; Kang, J.; Shi, X.; Sun, X.; Jiang, L.; Yang, G.; et al. Perfluorooctane sulfonate induces autophagy-dependent lysosomal membrane permeabilization by weakened interaction between tyrosinated alpha-tubulin and spinster 1. Food Chem. Toxicol. 2021, 157, 112540. [Google Scholar] [CrossRef] [PubMed]
- Rumlová, M.; Křížová, I.; Keprová, A.; Hadravová, R.; Doležal, M.; Strohalmová, K.; Pichová, I.; Hájek, M.; Ruml, T. HIV-1 protease-induced apoptosis. Retrovirology 2014, 11, 37. [Google Scholar] [CrossRef] [PubMed]
- Rosencrans, W.M.; Rajendran, M.; Bezrukov, S.M.; Rostovtseva, T.K. VDAC regulation of mitochondrial calcium flux: From channel biophysics to disease. Cell Calcium 2021, 94, 102356. [Google Scholar] [CrossRef] [PubMed]
- Peng, W.; Wong, Y.C.; Krainc, D. Mitochondria-lysosome contacts regulate mitochondrial Ca2+ dynamics via lysosomal TRPML1. Proc. Natl. Acad. Sci. USA 2020, 117, 19266–19275. [Google Scholar] [CrossRef]
- Harrist, A.V.; Ryzhova, E.V.; Harvey, T.; Gonzalez-Scarano, F. Anx2 interacts with HIV-1 Gag at phosphatidylinositol (4, 5) bisphosphate-containing lipid rafts and increases viral production in 293T cells. PLoS ONE 2009, 4, e5020. [Google Scholar] [CrossRef]
- Ma, G.; Greenwell-Wild, T.; Lei, K.; Jin, W.; Swisher, J.; Hardegen, N.; Wild, C.T.; Wahl, S.M. Secretory leukocyte protease inhibitor binds to annexin II, a cofactor for macrophage HIV-1 infection. J. Exp. Med. 2004, 200, 1337–1346. [Google Scholar] [CrossRef]
- Williams, S.L.; Milne, I.R.; Bagley, C.J.; Gamble, J.R.; Vadas, M.A.; Pitson, S.M.; Khew-Goodall, Y. A proinflammatory role for proteolytically cleaved annexin A1 in neutrophil transendothelial migration. J. Immunol. 2010, 185, 3057–3063. [Google Scholar] [CrossRef] [PubMed]
- Lee, S.H.; Kim, S.Y.; An, J.J.; Kim, D.W.; Ryu, H.J.; Yeo, S.I.; Jeong, M.S.; Jang, S.H.; Cho, S.W.; Kwon, O.S.; et al. Biotechnology; Tat-Annexin-1 protects cells death against LPS-induced cytotoxicity by inhibition of COX-2 expression. 생화학분자생물학회 춘계학술발표논문집 2007, 2007, 391. [Google Scholar]
- Sena, A.A.; Glavan, T.; Jiang, G.; Sankaran-Walters, S.; Grishina, I.; Dandekar, S.; Goulart, L.R. Divergent Annexin A1 expression in periphery and gut is associated with systemic immune activation and impaired gut immune response during SIV infection. Sci. Rep. 2016, 6, 31157. [Google Scholar] [CrossRef]
- de Torre-Minguela, C.; Barberà-Cremades, M.; Gómez, A.I.; Martín-Sánchez, F.; Pelegrín, P. Macrophage activation and polarization modify the P2X7 receptor secretome influencing the inflammatory process. Sci. Rep. 2016, 6, 22586. [Google Scholar] [CrossRef]
- Sheikh, M.H.; Solito, E. Annexin A1: Uncovering the many talents of an old protein. Int. J. Mol. Sci. 2018, 19, 1045. [Google Scholar] [CrossRef]
- Emerson, V.; Holtkotte, D.; Pfeiffer, T.; Wang, I.H.; Schnölzer, M.; Kempf, T.; Bosch, V. Identification of the cellular prohibitin 1/prohibitin 2 heterodimer as an interaction partner of the C-terminal cytoplasmic domain of the HIV-1 glycoprotein. J. Virol. 2010, 84, 1355–1365. [Google Scholar] [CrossRef]
- de la Cruz-Ruiz, P.; Hernando-Rodríguez, B.; Pérez-Jiménez, M.M.; Rodríguez-Palero, M.J.; Martínez-Bueno, M.D.; Pla, A.; Gatsi, R.; Artal-Sanz, M. Prohibitin depletion extends lifespan of a TORC2/SGK-1 mutant through autophagy and the mitochondrial UPR. Aging Cell 2021, 20, e13359. [Google Scholar] [CrossRef] [PubMed]
- Merkwirth, C.; Langer, T. Prohibitin function within mitochondria: Essential roles for cell proliferation and cristae morphogenesis. Biochim. Biophys. Acta (BBA)-Mol. Cell Res. 2009, 1793, 27–32. [Google Scholar] [CrossRef] [PubMed]
- Ye, J.; Li, J.; Xia, R.; Zhou, M.; Yu, L. Prohibitin protects proximal tubule epithelial cells against oxidative injury through mitochondrial pathways. Free. Radic. Res. 2015, 49, 1393–1403. [Google Scholar] [CrossRef]
- Fatima, M.; Prajapati, B.; Saleem, K.; Kumari, R.; Mohindar Singh Singal, C.; Seth, P. Novel insights into role of miR-320a-VDAC1 axis in astrocyte-mediated neuronal damage in neuroAIDS. Glia 2017, 65, 250–263. [Google Scholar] [CrossRef]
- Shoshan-Barmatz, V.; Golan, M. Mitochondrial VDAC1: Function in cell life and death and a target for cancer therapy. Curr. Med. Chem. 2012, 19, 714–735. [Google Scholar] [CrossRef]
- Jennelle, L.; Hunegnaw, R.; Dubrovsky, L.; Pushkarsky, T.; Fitzgerald, M.L.; Sviridov, D.; Popratiloff, A.; Brichacek, B.; Bukrinsky, M. HIV-1 protein Nef inhibits activity of ATP-binding cassette transporter A1 by targeting endoplasmic reticulum chaperone calnexin. J. Biol. Chem. 2014, 289, 28870–28884. [Google Scholar] [CrossRef] [PubMed]
- Li, Y.; Bergeron, J.J.; Luo, L.; Ou, W.J.; Thomas, D.Y.; Kang, C.Y. Effects of inefficient cleavage of the signal sequence of HIV-1 gp 120 on its association with calnexin, folding, and intracellular transport. Proc. Natl. Acad. Sci. USA 1996, 93, 9606–9611. [Google Scholar] [CrossRef]
- Adzhubei, A.A.; Anashkina, A.A.; Tkachev, Y.V.; Kravatsky, Y.V.; Pushkarsky, T.; Kulkarni, A.; Makarov, A.A.; Bukrinsky, M.I. Modelling interaction between HIV-1 Nef and calnexin. AIDS 2018, 32, 2103–2111. [Google Scholar] [CrossRef] [PubMed]
- Okazaki, Y.; Ohno, H.; Takase, K.; Ochiai, T.; Saito, T. Cell surface expression of calnexin, a molecular chaperone in the endoplasmic reticulum. J. Biol. Chem. 2000, 275, 35751–35758. [Google Scholar] [CrossRef] [PubMed]
- Lopez, S.; Perez-Linero, A.M.; Manzano-Lopez, J.; Sabido-Bozo, S.; Cortes-Gomez, A.; Rodriguez-Gallardo, S.; Aguilera-Romero, A.; Goder, V.; Muñiz, M. Dual independent roles of the p24 complex in selectivity of secretory cargo export from the endoplasmic reticulum. Cells 2020, 9, 1295. [Google Scholar] [CrossRef]
- Bean, B. Insights into Cargo Adaptor Function through the Study of Novel Interactors. Doctoral Dissertation, University of British Columbia, Vancouver, BC, Canada, 2015. [Google Scholar]
- Ciesielska, A.; Matyjek, M.; Kwiatkowska, K. TLR4 and CD14 trafficking and its influence on LPS-induced pro-inflammatory signaling. Cell. Mol. Life Sci. 2021, 78, 1233–1261. [Google Scholar] [CrossRef] [PubMed]
- Klinger, P.P.; Schubert, U. The ubiquitin–proteasome system in HIV replication: Potential targets for antiretroviral therapy. Expert Rev. Anti-Infect. Ther. 2005, 3, 61–79. [Google Scholar] [CrossRef]
- Fujita, J.; Tsujinaka, T.; Jano, M.; Ebisui, C.; Saito, H.; Katsume, A.; Akamatsu, K.-I.; Ohsugi, Y.; Shiozaki, H.; Monden, M. Anti-interleukin-6 receptor antibody prevents muscle atrophy in colon-26 adenocarcinoma-bearing mice with modulation of lysosomal and ATP-ubiquitin-dependent proteolytic pathways. Int. J. Cancer 1996, 68, 637–643. [Google Scholar] [CrossRef]
- Kong, L.; Aoyagi, H.; Yang, Z.; Ouyang, T.; Matsuda, M.; Fujimoto, A.; Watashi, K.; Suzuki, R.; Arita, M.; Yamagoe, S.; et al. Surfeit 4 contributes to the replication of hepatitis C virus using double-membrane vesicles. J. Virol. 2020, 94, e00858-19. [Google Scholar] [CrossRef] [PubMed]
- Zhang, L.; Li, S.; Xu, X.; Ma, C.; Zhang, P.; Ji, W.; Liu, X. HIV-1 p17 matrix protein enhances type I interferon responses through the p17–OLA1–STING axis. J. Cell Sci. 2024, 137, 1401–1410. [Google Scholar] [CrossRef]
- Wang, K.C.; Lyu, S.Y.; Liu, Y.C.; Chang, C.Y.; Wu, C.J.; Li, T.L. Insights into the binding specificity and catalytic mechanism of N-acetylhexosamine 1-phosphate kinases through multiple reaction complexes. Acta Crystallogr. Sect. D Biol. Crystallogr. 2014, 70, 1401–1410. [Google Scholar] [CrossRef] [PubMed]
- Son, S.; Baek, A.; Lee, J.H.; Kim, D.E. Autophagosome-lysosome fusion is facilitated by plectin-stabilized actin and keratin 8 during macroautophagic process. Cell. Mol. Life Sci. 2022, 79, 95. [Google Scholar] [CrossRef] [PubMed] [PubMed Central]
- Hassan, N.F.; Douglas, S.D. Stress-related neuroimmunomodulation of monocyte-macrophage functions in HIV-1 infection. Clin. Immunol. Immunopathol. 1990, 54, 220–227. [Google Scholar] [CrossRef] [PubMed]
- van den Bossche, W.B.L.; Vincent, A.J.P.E.; Teodosio, C.; Koets, J.; Taha, A.; Kleijn, A.; de Bruin, S.; Dik, W.A.; Damasceno, D.; Almeida, J.; et al. Monocytes carrying GFAP detect glioma, brain metastasis and ischaemic stroke, and predict glioblastoma survival. Brain Commun. 2020, 3, fcaa215. [Google Scholar] [CrossRef] [PubMed] [PubMed Central]
- Gibbs, V.J.; Lin, Y.H.; Ghuge, A.A.; Anderson, R.A.; Schiemann, A.H.; Conaglen, L.; Sansom, B.J.; da Silva, R.C.; Sattlegger, E. GCN2 in Viral Defence and the Subversive Tactics Employed by Viruses. J. Mol. Biol. 2024, 436, 168594. [Google Scholar] [CrossRef]
- Yip, M.C.J.; Shao, S. Detecting and Rescuing Stalled Ribosomes. Trends Biochem. Sci. 2021, 46, 731–743. [Google Scholar] [CrossRef] [PubMed] [PubMed Central]
- Yim, W.W.Y.; Yamamoto, H.; Mizushima, N. Annexins A1 and A2 are recruited to larger lysosomal injuries independently of ESCRTs to promote repair. FEBS Lett. 2022, 596, 991–1003. [Google Scholar] [CrossRef]
- Signorile, A.; Sgaramella, G.; Bellomo, F.; De Rasmo, D. Prohibitins: A critical role in mitochondrial functions and implication in diseases. Cells 2019, 8, 71. [Google Scholar] [CrossRef]
- Peng, Y.T.; Chen, P.; Ouyang, R.Y.; Song, L. Multifaceted role of prohibitin in cell survival and apoptosis. Apoptosis 2015, 20, 1135–1149. [Google Scholar] [CrossRef] [PubMed]
- Sripathi, S.R.; He, W.; Atkinson, C.L.; Smith, J.J.; Liu, Z.; Elledge, B.M.; Jahng, W.J. Mitochondrial–nuclear communication by prohibitin shuttling under oxidative stress. Biochemistry 2011, 50, 8342–8351. [Google Scholar] [CrossRef]
- Bedard, K.; Szabo, E.; Michalak, M.; Opas, M. Cellular functions of endoplasmic reticulum chaperones calreticulin, calnexin, and ERp57. Int. Rev. Cytol. 2005, 245, 91–121. [Google Scholar]
- Humphries, W.H., IV; Szymanski, C.J.; Payne, C.K. Endo-lysosomal vesicles positive for Rab7 and LAMP1 are terminal vesicles for the transport of dextran. PLoS ONE 2011, 6, e26626. [Google Scholar] [CrossRef] [PubMed]
- Roberts, B.S.; Satpute-Krishnan, P. The many hats of transmembrane emp24 domain protein TMED9 in secretory pathway homeostasis. Front. Cell Dev. Biol. 2023, 10, 1096899. [Google Scholar] [CrossRef]
- Rong, Y.; McPhee, C.K.; Deng, S.; Huang, L.; Chen, L.; Liu, M.; Tracy, K.; Baehrecke, E.H.; Yu, L.; Lenardo, M.J. Spinster is required for autophagic lysosome reformation and mTOR reactivation following starvation. Proc. Natl. Acad. Sci. USA 2011, 108, 7826–7831. [Google Scholar] [CrossRef] [PubMed]
- Shen, Y.; Gu, H.M.; Qin, S.; Zhang, D.W. Surf4, cargo trafficking, lipid metabolism, and therapeutic implications. J. Mol. Cell Biol. 2022, 14, mjac063. [Google Scholar] [CrossRef]
- Ke, P.Y. Molecular Mechanism of Autophagosome–Lysosome Fusion in Mammalian Cells. Cells 2024, 13, 500. [Google Scholar] [CrossRef] [PubMed]
- Zhang, J.; Rubio, V.; Lieberman, M.W.; Shi, Z.Z. OLA1, an Obg-like ATPase, suppresses antioxidant response via nontranscriptional mechanisms. Proc. Natl. Acad. Sci. USA 2009, 106, 15356–15361. [Google Scholar] [CrossRef]
- Han, P.F.; Che, X.D.; Li, H.Z.; Gao, Y.Y.; Wei, X.C.; Li, P.C. Annexin A1 involved in the regulation of inflammation and cell signaling pathways. Chin. J. Traumatol. 2020, 23, 96–101. [Google Scholar] [CrossRef]
- Gerke, V.; Gavins, F.N.; Geisow, M.; Grewal, T.; Jaiswal, J.K.; Nylandsted, J.; Rescher, U. Annexins—A family of proteins with distinctive tastes for cell signaling and membrane dynamics. Nat. Commun. 2024, 15, 1574. [Google Scholar] [CrossRef]
- Dallacasagrande, V.; Hajjar, K.A. Annexin A2 in inflammation and host defense. Cells 2020, 9, 1499. [Google Scholar] [CrossRef] [PubMed]
- Salameh, A.; Daquinag, A.C.; Staquicini, D.I.; An, Z.; Hajjar, K.A.; Pasqualini, R.; Arap, W.; Kolonin, M.G. Prohibitin/annexin 2 interaction regulates fatty acid transport in adipose tissue. JCI insight 2016, 1, e86351. [Google Scholar] [CrossRef] [PubMed]
- Nguyen, T.A.; Debnath, J. Unconventional secretion: Cargo channeling by TMED10. Cell Res. 2020, 30, 713–714. [Google Scholar] [CrossRef] [PubMed]
- Cheng, X.T.; Xie, Y.X.; Zhou, B.; Huang, N.; Farfel-Becker, T.; Sheng, Z.H. Characterization of LAMP1-labeled nondegradative lysosomal and endocytic compartments in neurons. J. Cell Biol. 2018, 217, 3127–3139. [Google Scholar] [CrossRef] [PubMed]
- Kwon, M.; MacLeod, T.J.; Zhang, Y.; Waisman, D.M. S100A10, annexin A2, and annexin a2 heterotetramer as candidate plasminogen receptors. Front. Biosci. 2005, 10, 300–325. [Google Scholar] [CrossRef]
- Nishimura, Y.; Sameni, M.; Sloane, B.F. Malignant transformation alters intracellular trafficking of lysosomal cathepsin D in human breast epithelial cells. Pathol. Oncol. Res. 1998, 4, 283–296. [Google Scholar] [CrossRef]
- Cantres-Rosario, Y.M.; Ortiz-Rodríguez, S.C.; Santos-Figueroa, A.G.; Plaud, M.; Negron, K.; Cotto, B.; Langford, D.; Melendez, L.M. HIV-infected macrophages induce extracellular cathepsin B uptake and damage to neurons. Nat. Sci. Rep. 2019, 9, 8006. [Google Scholar] [CrossRef]
- Clark, E.; Nava, B.; Caputi, M. Tat is a multifunctional viral protein that modulates cellular gene expression and functions. Oncotarget 2017, 8, 27569. [Google Scholar] [CrossRef]
- Kirschman, J.; Qi, M.; Ding, L.; Hammonds, J.; Dienger-Stambaugh, K.; Wang, J.-J.; Lapierre, L.A.; Goldenring, J.R.; Spearman, P. HIV-1 envelope glycoprotein trafficking through the endosomal recycling compartment is required for particle incorporation. J. Virol. 2018, 92, e01893-17. [Google Scholar] [CrossRef]
- Hioe, C.E.; Tuen, M.; Chien, P.C., Jr.; Jones, G.; Ratto-Kim, S.; Norris, P.J.; Moretto, W.J.; Nixon, D.F.; Gorny, M.K.; Zolla-Pazner, S. Inhibition of human immunodeficiency virus type 1 gp120 presentation to CD4 T cells by antibodies specific for the CD4 binding domain of gp120. J. Virol. 2001, 75, 10950–10957. [Google Scholar] [CrossRef] [PubMed][Green Version]
- Bare, Y.; Matusek, T.; Vriz, S.; Deffieu, M.S.; Thérond, P.P.; Gaudin, R. TMED10 mediates the loading of neosynthesised Sonic Hedgehog in COPII vesicles for efficient secretion and signalling. Cell. Mol. Life Sci. 2023, 80, 266. [Google Scholar] [CrossRef] [PubMed]
- Deutsch, E.W.; Bandeira, N.; Sharma, V.; Perez-Riverol, Y.; Carver, J.J.; Kundu, D.J.; García-Seisdedos, D.; Jarnuczak, A.F.; Hewapathirana, S.; Pullman, B.S.; et al. The ProteomeXchange Consortium in 2020: Enabling ‘Big Data’ Approaches in Proteomics. Nucleic Acids Res. 2020, 48, D1145. [Google Scholar] [CrossRef] [PubMed]
- Perez-Riverol, Y.; Csordas, A.; Bai, J.; Bernal-Llinares, M.; Hewapathirana, S.; Kundu, D.J.; Inuganti, A.; Griss, J.; Mayer, G.; Eisenacher, M.; et al. The PRIDE Database and Related Tools and Resources in 2019: Improving Support for Quantification Data. Nucleic Acids Res. 2019, 47, D442. [Google Scholar] [CrossRef] [PubMed]







| Uniprot ID | Name | Gene ID | Subcellular Localization | Associated Pathway | Fold Change | p-Value |
|---|---|---|---|---|---|---|
| E9PMV1 | Plectin | PLEC | Cytosol/Cytoskeleton | Actin-Binding | 2.7 | 6.7 × 10−3 |
| H0Y8X1 | Succinate dehydrogenase complex flavoprotein subunit A | SDHA | Mitochondrial Complexes | Mitochondrial Electron Transport Chain | 3.5 | 4.0 × 10−4 |
| A0A0B4J213 | Large ribosomal subunit protein eL30 | RPL30 | Ribosomes/cytosol/Rough ER | Protein Synthesis | −1.9 | 5.8 × 10−3 |
| A0A0C4DH44 | Large ribosomal subunit protein eL30 | RPL30 | Ribosomes/cytosol/Rough ER | Protein Synthesis | −1.9 | 5.8 × 10−3 |
| Uniprot ID | Name | Gene ID | Subcellular Localization | Associated Pathway | Fold Change | p-Value |
|---|---|---|---|---|---|---|
| * H7C1H2 | Proteasome 26S subunit ubiquitin receptor, non-ATPase 2 | PSMD2 | Cytosol | Protein regulation/ Degradation | 1.5 | 1.91 × 10−3 |
| A0A087X226 | UDP-N-acetylglucosamine pyrophosphorylase 1 like 1 | UAP1L1 | Cytosol/ Intermediate filaments | Growth intermediate filaments | 2.2 | 7.7 × 10−4 |
| Q3KQV9 | UDP-N-acetyl hexosamine pyrophosphorylase-like | UAP1L1 | Cytosol/Intermediate Filaments | Growth/intermediate filaments | 2.2 | 7.7 × 10−4 |
| Q92616 | Stalled ribosome sensor GCN1 | GCN1 | Cytosol/ Ribosomes | Control of ribosomal activity | 3.5 | 4.7 × 10−4 |
| A0A1W2PQU7 | Glial fibrillary acidic protein fragment | GFAP | Intermediate filaments | Cell morphology | 4.0 | 1.9 × 10−5 |
| A0A1W2PS58 | Glial fibrillary acidic protein fragment | GFAP | Intermediate filaments | Cell morphology | 4.1 | 1.9 × 10−5 |
| K7EPI4 | Glial fibrillary acidic protein fragment | GFAP | Intermediate filaments | Cell morphology | 4.1 | 1.9 × 10−5 |
| Name | FC | p-Value | Function by Literature Review | |
|---|---|---|---|---|
| HIV-1 | Lysosome/Mitochondrial Dysfunction | |||
| ATP synthase F (0) complex subunit C1, mitochondrial | 2.2 | 7.0 × 10−3 | Facilitates HIV-1 transfer in monocytes to CD4-positive cells [62]. Tat 101 protein reduces the expression of ATP synthase in Jurkat cells and promotes mitochondrial dysfunction [63]. | Accumulates in lysosomes of neurons with Batten’s disease lysosomal disorders. contains all the machinery proteins for vesicular fusion and phagosome formation [64]. Formation of the transition pore complex that promotes mitochondrial degradation [65,66]. |
| ATP synthase lipid-binding protein | 2.2 | 7.0 × 10−3 | No information. | Present in isolates of cells with proteins in lysosomes of Batten’s disease [67,68]. |
| ADP/ATP translocase 4 | 2.0 | 8.6 × 10−3 | Binds to HIV-1 Vpr protein and promotes mitochondrial membrane permeabilization [69,70,71]. | Promotes mitochondrial permeabilization and storage of cargo protein in associated lysosomes [72]. |
| Phosphate carrier protein, mitochondrial | 1.9 | 2.1 × 10−2 | Regulates mitochondrial permeabilization [73]. | Integral mitochondrial protein [74]. |
| Tubulin Alpha Chain 1A- C subunits | 1.9 | 3.4 × 10−3 | Bind to microtubule chains to promote polymerization for HIV-1 vesicle exportation [75,76,77]. | Reduced TUB1A (tubulin alpha chain subunits) related to impaired lysosomal cargo in neurites in vitro and in vivo [78]. Interacts with spinster protein on the lysosomal membrane to protect lysosomes from leakage [79]. |
| Voltage-dependent anion-selective channel protein 3 (VDAC3) | 1.7 | 2.1 × 10−2 | Vpr induces T cell and Jurkat cell apoptosis and mitochondrial permeabilization and reduces its expression through the transition pore complex [80,81]. | Prevents mitochondrial calcium internalization and permeabilization of lysosomes by calcium [80,81]. |
| Outer mitocondrial membrane protein porin 2 (fragment) (VDAC2) | 1.7 | 1.5 × 10−2 | Modulates apoptosis and membrane permeabilization. Its expression is inhibited by HIV-1 [69] | Regulates Ca+2 channel to prevent lysosome leakage of cathepsins and autophagy [80,81]. |
| Annexin 1 (fragment) | 1.6 | 5.9 × 10−2 | ANXA 2 interacts with Gag in CD63 compartments for virion exportation into cells [82]. ANXA2 binds to serine protease inhibitors for viral entry into macrophages [83]. | Coupled in tetramer at the cell surface for excretion and retention of cathepsins [84]. Transduction of Tat-ANXA1 inhibits cyclooxygenase and promotes an anti-inflammatory response in raw 264.7 cells [85] ANXA1 signaling is dysfunctional in SIV infection and may contribute to chronic inflammation [86]. ANXA1 is correlated with exosomes of CATB protein in P2XR-activated cells [87,88] |
| Prohibitin | 1.6 | 2.0 × 10−4 | Prohibitin 1/2 heterodimer interacts with HIV-1 glycoprotein for viral spread [89]. | Reduces mitochondrial UPR response [90] Modulates oxidative stress and mitochondrial dysfunction [91]. Downregulation of mitochondrial PHB is a crucial event in mitochondrial damage [92] |
| Voltage-dependent anion-selective channel protein VDAC-1 | 1.6 | 9.4 × 10−3 | Its expression is inhibited by HIV-1 [69,82]. HIV-1Tat dysregulates VDAC-1 inducing ATP release and cell death [93]. | Allows for communication between the mitochondrion and the cell mediating the balance between cell metabolism and cell death [94]. |
| Calnexin (fragment) | 1.5 | 1.3 × 10−3 | HIV-Nef modulates calnexin, suppressing cholesterol flux [95]. High Binding of calnexin to gp120 promotes inefficient gp120 processing [96]. Nef associated with Calnexin promotes lipid accumulation in the endoplasmic reticulum (ER) and binds to gp120 [97]. | Involved with proteins destined for secretion, endosomal reticulum stress. Chaperone that protects and retains protein secretion [98]. |
| Transmembrane emp24 domain-containing protein | 1.5 | 1.2 × 10−2 | Rev interacts with the protein for the secretion of viral particles [99]. | Vesicular trafficking of proteins promotes retrograde transport of exocytotic vesicles and other cargo [100]. Controls TLR4 signaling. Found in late endosome Rab7-LAMP1-positive lysosomes where cathepsin D fractions are present for protein and cargo exportation [101]. |
| Proteasome 26S Subunit Ubiquitin Receptor | −1.4 | 1.4 × 10−3 | PSMD2 interacts with Vpr for viral infectivity [102,103] | Ubiquitin of proteins that are damaged [102]. |
| Surfeit locus protein 4 | −1.6 | 1.1 × 10−3 | Regulates and promotes replication of HCV in replication complexes and other positive-strand viruses [104]. | Maintenance of the architecture of the endoplasmic reticulum (Golgi). Cargo protein of secretory proteins out of ER [104]. |
| Obg-likeATPase 1 (Fragment) | −1.8 | 3.8 × 10−3 | Interacts with p17 and promotes CD4 T cell proliferation and autophagy inhibition [105]. | Hydrolyzes ATP and can also hydrolyze GTP with lower efficiency [105]. |
| UDP-N-acetyl-hexosamine phosphorylase type | −3.0 | 2.0 × 10−5 | Helps with immune function of IF3 and activation against viral infection [106]. | Adds glucosamine and other sugars to the proteins being transported in ER and other cargo [106]. |
| UDP-N-acetyl-glucosamine pyrophosphorilase type | −3.0 | 2.0 × 10−5 | Helps with the immune function and activation against viral infection [59,106]. | Adds sugars to protein being transported in ER and other cargo [106]. |
| Plectin (Fragment) | −2.13 | 9.0 × 10−3 | CXCR4 signaling is related to the modulation of autophagy [52]. | Pectin-stabilized actin filaments aids in the autophagosome–lysosome fusion that supports autophagy [107]. |
| Glial fibrillary acidic protein (Fragment) | −4.4 | 5.1 × 10−5 | Increases its expression in HIV+-infected macrophages and astrocytes after ER stress [108] | Cytoskeletal fragments of astrocytes and occasionally in monocytes [109] |
| Stalled ribosome sensor GCN1 | −8.7 | 4.8 × 10−5 | Combines with GCN2 for HIV-1 integration into nucleus [110] | Reduces protein synthesis if translation is not correct [111] |
| Uniprot ID | Name | Gene ID | Subcellular Localization | Associated Pathway | FC | p-Value |
|---|---|---|---|---|---|---|
| D6R9H7 | ATP synthase F subunit C1 | ATP5MC1 | Mitochondrial Membrane | Mitochondrial ATP Formation | 2.2 | 7.0 × 10−3 |
| Q06055 | ATP synthase C2 | ATP5MC2 | Mitochondrial Membrane | Mitochondrial ATP Formation | 2.2 | 7.0 × 10−3 |
| P48201 | ATP synthase C3 | ATP5MC3 | Mitochondrial Membrane | Mitochondrial ATP Formation | 2.2 | 7.0 × 10−3 |
| O75947 | ATP synthase D | ATP5PD | Mitochondrial Membrane | Mitochondrial ATP Formation | 2.2 | 7.0 × 10−3 |
| E7EPU7 | ATP synthase lipid-binding protein | ATP5MC1 | Mitochondrial Membrane | Mitochondrial ATP Formation | 2.2 | 7.0 × 10−3 |
| Q9H0C2 | ADP/ATP translocase 4 | SLC25A31 | Mitochondrial Membrane | Mitochondrial ATP/ADP Formation | 2.0 | 8.6 × 10−3 |
| F8VWQ0 | Phosphate carrier protein, mitochondrial | SLC25A3 | Mitochondria | Transporter of phosphate ions | 1.9 | 2.1 × 10−2 |
| F8W0F6 | Tubulin Alpha Chain 1A subunit | TUBA1A | Cytoskeleton | Microtubule Formation | 1.9 | 3.4 × 10−3 |
| F8VRK0 | Tubulin Alpha Chain 1B subunit | TUBA1B | Cytoskeleton | Microtubule Formation | 1.9 | 2.1 × 10−2 |
| F8VS66 | Tubulin Alpha Chain 1C subunit | TUBA1C | Cytoskeleton | Microtubule Formation | 1.7 | 3.5 × 10-3 |
| E5RFP6 | Voltage-dependent anion-selective channel protein 3 (VDAC 3) | VDAC3 | Mitochondrion Outer membrane | Transporter of anions into mitochondria | 1.7 | 1.1 × 10−3 |
| A2A3S1 | Outer mitocondrial membrane protein porin 2 (Fragment) (VDAC2) | VDAC2 | Mitochondrion Outer Membrane | Mitochondrial Transport | 1.7 | 1.5 × 10−2 |
| P21796 | Outer mitocondrial membrane protein porin 2 (Fragment) (VDAC1) | VDAC1 | Mitochondrion Outer Membrane | Mitochondrial Transport Mediate balance between metabolism and cell death | 1.6 | 9.3 × 10−3 |
| Q5N3T0 | Annexin 1 (fragment) | ANXA1 | Endosomes, apical, basolateral membrane, extracelular exosome, nucleus, cillium, phagocytic cup | Exocytosis of calcium activated proteins | 1.6 | 5.9 × 10−2 |
| P35232 | Prohibitin | PHB | Mitochondrion inner membrane, nucleus, cell membrane, cytoplasm | Maintains protein integrity and mitochondrial integrity | 1.6 | 2.0 × 10−4 |
| D6RAQ8 | Calnexin (fragment) | CANX | Endoplasmic reticulum | Chaperone Secretory Pathway ER | 1.5 | 1.3 × 103 |
| P49755 | Transmembrane emp24 domain-containing protein | TMED10 | Golgi apparatus, cis-Golgi, trans-Golgi, endoplasmic reticulum, cell membrane, secretory vesicle, melanosome | Early secretory pathway between COPI and COPII vesicles | 1.5 | 1.2 × 10−2 |
| H7C1H2 | Proteasome 26S Subunit Ubiquitin Receptor non-ATPase 2 | PSMD2 | Cytoplasm | Protein regulation and degradation | −1.4 | 1.4 × 10−3 |
| B7Z1G8 | Surfeit Locus Protein 4 | SURF4 | Membrane | Endoplasmic reticulum/Golgi cargo to membrane | −1.6 | 1.0 × 10−3 |
| C9JTK6 | Obg-like ATPase (fragment) | OLA1 | Centrosome/Cytosol | Hydrolyzes ATP and GTP | −1.8 | 4.0 × 10−3 |
| Q3KQV9 | UDP-N-acetylhexosamine pyrophosphorylase- like | UAP1L1 | Endoplasmic reticulum/cargo | Add sugars to cargo for degradation | −3.0 | 2.1 × 10−5 |
| A0A087X226 | UDP-N-acetylglucosamine pyrophosphorylase- like-1 | UAP1L1 | Endoplasmic reticulum/cargo | Add sugars to cargo for degradation | −3.0 | 2.1 × 10−5 |
| E9PKG0 | Plectin (fragment) | PLEC | Cytoskeleton | Interlinks microtubules with filaments | −3.3 | 3.0 × 10−3 |
| A0A1W2PQU7 | Glial Fibrillary Acidic Protein (GFAP) | GFAP | Intermediate filaments | Cytoskeleton of many cells including astrocytes | −4.3 | 5.1 × 10−5 |
| Q9261 | Stalled Ribosome Sensor GCN1 | GCN1 | Ribosomes/Cytosol | Controls protein synthesis by inhibiting certain factors | −8.7 | 4.8 × 10−4 |
Disclaimer/Publisher’s Note: The statements, opinions and data contained in all publications are solely those of the individual author(s) and contributor(s) and not of MDPI and/or the editor(s). MDPI and/or the editor(s) disclaim responsibility for any injury to people or property resulting from any ideas, methods, instructions or products referred to in the content. |
© 2024 by the authors. Licensee MDPI, Basel, Switzerland. This article is an open access article distributed under the terms and conditions of the Creative Commons Attribution (CC BY) license (https://creativecommons.org/licenses/by/4.0/).
Share and Cite
Vélez-López, O.; Carrasquillo-Carrión, K.; Cantres-Rosario, Y.M.; Machín-Martínez, E.; Álvarez-Ríos, M.E.; Roche-Lima, A.; Tosado-Rodríguez, E.L.; Meléndez, L.M. Analysis of Sigma-1 Receptor Antagonist BD1047 Effect on Upregulating Proteins in HIV-1-Infected Macrophages Exposed to Cocaine Using Quantitative Proteomics. Biomedicines 2024, 12, 1934. https://doi.org/10.3390/biomedicines12091934
Vélez-López O, Carrasquillo-Carrión K, Cantres-Rosario YM, Machín-Martínez E, Álvarez-Ríos ME, Roche-Lima A, Tosado-Rodríguez EL, Meléndez LM. Analysis of Sigma-1 Receptor Antagonist BD1047 Effect on Upregulating Proteins in HIV-1-Infected Macrophages Exposed to Cocaine Using Quantitative Proteomics. Biomedicines. 2024; 12(9):1934. https://doi.org/10.3390/biomedicines12091934
Chicago/Turabian StyleVélez-López, Omar, Kelvin Carrasquillo-Carrión, Yadira M. Cantres-Rosario, Eraysy Machín-Martínez, Manuel E. Álvarez-Ríos, Abiel Roche-Lima, Eduardo L. Tosado-Rodríguez, and Loyda M. Meléndez. 2024. "Analysis of Sigma-1 Receptor Antagonist BD1047 Effect on Upregulating Proteins in HIV-1-Infected Macrophages Exposed to Cocaine Using Quantitative Proteomics" Biomedicines 12, no. 9: 1934. https://doi.org/10.3390/biomedicines12091934
APA StyleVélez-López, O., Carrasquillo-Carrión, K., Cantres-Rosario, Y. M., Machín-Martínez, E., Álvarez-Ríos, M. E., Roche-Lima, A., Tosado-Rodríguez, E. L., & Meléndez, L. M. (2024). Analysis of Sigma-1 Receptor Antagonist BD1047 Effect on Upregulating Proteins in HIV-1-Infected Macrophages Exposed to Cocaine Using Quantitative Proteomics. Biomedicines, 12(9), 1934. https://doi.org/10.3390/biomedicines12091934

