BP1003 Decreases STAT3 Expression and Its Pro-Tumorigenic Functions in Solid Tumors and the Tumor Microenvironment
Abstract
1. Introduction
2. Materials and Methods
2.1. Cell Culture
2.2. BP1003
2.3. Viability Assay
2.4. Immunoblotting
2.5. Colony Formation
2.6. Cell Migration
2.7. Spheroids
2.8. Ex Vivo LTSA Assay
2.9. PDX In Vivo Experiment
2.10. Preparation of Monocytes from Peripheral Blood
2.11. Monocyte/Macrophage Culture Conditions
2.12. Macrophage Phenotypic Analysis
2.13. Statistical Analysis
3. Results
3.1. BP1003 Reduces STAT3 Expression
3.2. BP1003 Reduces Cell Viability and Colony Formation in Combination Treatments
3.3. BP1003 Reduces Cell Migration
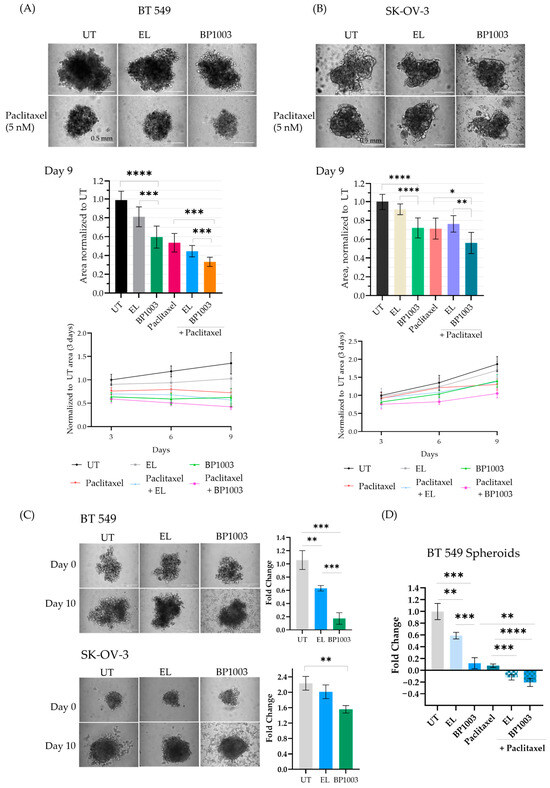
3.4. BP1003 Interferes With Spheroid Formation and Growth
3.5. BP1003 + Gemcitabine Combination Treatment Results in Decreased PDAC PDX Tissue Slice Viability and Tumor Regression
3.6. BP1003 Reduces M2 Polarization but Has No Effect on Previously Polarized Monocytes
4. Discussion
Supplementary Materials
Author Contributions
Funding
Institutional Review Board Statement
Informed Consent Statement
Data Availability Statement
Conflicts of Interest
References
- Tolomeo, M.; Cascio, A. The Multifaced Role of STAT3 in Cancer and Its Implication for Anticancer Therapy. Int. J. Mol. Sci. 2021, 22, 603. [Google Scholar] [CrossRef] [PubMed]
- Liang, R.; Chen, X.; Chen, L.; Wan, F.; Chen, K.; Sun, Y.; Zhu, X. STAT3 Signaling in Ovarian Cancer: A Potential Therapeutic Target. J. Cancer 2020, 11, 837–848. [Google Scholar] [CrossRef] [PubMed]
- Wang, E.W.; Zhang, C.; Shien, T.; Jernström, H.; Nilsson, L.; Sandén, E.; Khazaei, S.; Tryggvadottir, H.; Nodin, B.; Jirström, K.; et al. Patient Characteristics Influence Activated Signal Transducer and Activator of Transcription 3 (STAT3) Levels in Primary Breast Cancer-Impact on Prognosis. Front. Oncol. 2020, 1, 1278. [Google Scholar]
- Wang, S.; Yao, Y.; Yao, M.; Fu, P.; Wang, W. Interleukin-22 Promotes Triple Negative Breast Cancer Cells Migration and Paclitaxel Resistance through JAK-STAT3/MAPKs/AKT Signaling Pathways. Biochem. Biophys. Res. Commun. 2018, 503, 1605–1609. [Google Scholar] [CrossRef] [PubMed]
- Giordano, M.; Decio, A.; Battistini, C.; Baronio, M.; Bianchi, F.; Villa, A.; Bertalot, G.; Freddi, S.; Lupia, M.; Jodice, M.G.; et al. L1CAM Promotes Ovarian Cancer Stemness and Tumor Initiation via FGFR1/SRC/STAT3 Signaling. J. Exp. Clin. Cancer Res. 2021, 40, 319. [Google Scholar] [CrossRef]
- Stevens, L.E.; Peluffo, G.; Qiu, X.; Temko, D.; Fassl, A.; Li, Z.; Trinh, A.; Seehawer, M.; Jovanović, B.; Alečković, M.; et al. JAK–STAT Signaling in Inflammatory Breast Cancer Enables Chemotherapy-Resistant Cell States. Cancer Res. 2023, 83, 264–284. [Google Scholar] [CrossRef]
- Marotta, L.L.C.; Almendro, V.; Marusyk, A.; Shipitsin, M.; Schemme, J.; Walker, S.R.; Bloushtain-Qimron, N.; Kim, J.J.; Choudhury, S.A.; Maruyama, R.; et al. The JAK2/STAT3 Signaling Pathway Is Required for Growth of CD44 +CD24- Stem Cell-like Breast Cancer Cells in Human Tumors. J. Clin. Investig. 2011, 121, 2723–2735. [Google Scholar] [CrossRef]
- Wang, C.; Dou, C.; Wang, Y.; Liu, Z.; Roberts, L.; Zheng, X. TLX3 Repressed SNAI1-Induced Epithelial-Mesenchymal Transition by Directly Constraining STAT3 Phosphorylation and Functionally Sensitized 5-FU Chemotherapy in Hepatocellular Carcinoma. Int. J. Biol. Sci. 2019, 15, 1696–1711. [Google Scholar] [CrossRef]
- Wei, D.; Le, X.; Zheng, L.; Wang, L.; Frey, J.A.; Gao, A.C.; Peng, Z.; Huang, S.; Xiong, H.Q.; Abbruzzese, J.L.; et al. Stat3 Activation Regulates the Expression of Vascular Endothelial Growth Factor and Human Pancreatic Cancer Angiogenesis and Metastasis. Oncogene 2003, 22, 319–329. [Google Scholar] [CrossRef]
- Huang, C.; Huang, R.; Chang, W.; Jiang, T.; Huang, K.; Cao, J.; Sun, X.; Qiu, Z. The Expression and Clinical Significance of PSTAT3, VEGF and VEGF-C in Pancreatic Adenocarcinoma. Neoplasma 2012, 59, 52–61. [Google Scholar] [CrossRef][Green Version]
- Wang, Y.; Shen, Y.; Wang, S.; Shen, Q.; Zhou, X. The Role of STAT3 in Leading the Crosstalk between Human Cancers and the Immune System. Cancer Lett. 2018, 415, 117–128. [Google Scholar] [CrossRef] [PubMed]
- Zou, S.; Tong, Q.; Liu, B.; Huang, W.; Tian, Y.; Fu, X. Targeting Stat3 in Cancer Immunotherapy. Mol. Cancer 2020, 19, 145. [Google Scholar] [CrossRef]
- Rébé, C.; Ghiringhelli, F. STAT3, a Master Regulator of Anti-Tumor Immune Response. Cancers 2019, 11, 1280. [Google Scholar] [CrossRef] [PubMed]
- Yi, M.; Niu, M.; Xu, L.; Luo, S.; Wu, K. Regulation of PD-L1 Expression in the Tumor Microenvironment. J. Hematol. Oncol. 2021, 14, 10. [Google Scholar] [CrossRef]
- Zerdes, I.; Wallerius, M.; Sifakis, E.G.; Wallmann, T.; Betts, S.; Bartish, M.; Tsesmetzis, N.; Tobin, N.P.; Coucoravas, C.; Bergh, J.; et al. STAT3 Activity Promotes Programmed-Death Ligand 1 Expression and Suppresses Immune Responses in Breast Cancer. Cancers 2019, 11, 1479. [Google Scholar] [CrossRef] [PubMed]
- Tan, M.L.; Zheng, G.; Ch’ng, S.; Jayasingam, S.D.; Citartan, M.; Hock Thang, T.; Aila, A.; Zin, M.; Ang, K.C.; Ch’ng, E.S. Evaluating the Polarization of Tumor-Associated Macrophages Into M1 and M2 Phenotypes in Human Cancer Tissue: Technicalities and Challenges in Routine Clinical Practice. Front. Oncol. 2020, 24, 1512. [Google Scholar]
- Ni, D.; Wang, P.; Xu, F.; Li, C. Visualizing Macrophage Phenotypes and Polarization in Diseases: From Biomarkers to Molecular Probes. Phenomics 2023, 3, 613–638. [Google Scholar] [CrossRef]
- He, W.; Zhu, Y.; Mu, R.; Xu, J.; Zhang, X.; Wang, C.; Li, Q.; Huang, Z.; Zhang, J.; Pan, Y.; et al. A Jak2-Selective Inhibitor Potently Reverses Immune Suppression by Modulating the Tumor Microenvironment for Cancer Immunotherapy. Biochem. Pharmacol. 2017, 145, 132–146. [Google Scholar] [CrossRef]
- Zhu, Y.Y.; Zhao, Y.C.; Chen, C.; Xie, M. CCL5 Secreted by Luminal B Breast Cancer Cells Induces Polarization of M2 Macrophages through Activation of MEK/STAT3 Signaling Pathway via CCR5. Gene 2022, 812, 146100. [Google Scholar] [CrossRef]
- Yang, Y.I.; Wang, Y.Y.; Ahn, J.H.; Kim, B.H.; Choi, J.H. CCL2 Overexpression Is Associated with Paclitaxel Resistance in Ovarian Cancer Cells via Autocrine Signaling and Macrophage Recruitment. Biomed. Pharmacother. 2022, 153, 113474. [Google Scholar] [CrossRef]
- Mu, X.; Shi, W.; Xu, Y.; Xu, C.; Zhao, T.; Geng, B.; Yang, J.; Pan, J.; Hu, S.; Zhang, C.; et al. Tumor-Derived Lactate Induces M2 Macrophage Polarization via the Activation of the ERK/STAT3 Signaling Pathway in Breast Cancer. Cell Cycle 2018, 17, 428–438. [Google Scholar] [CrossRef] [PubMed]
- He, Z.; Wang, J.; Zhu, C.; Xu, J.; Chen, P.; Jiang, X.; Chen, Y.; Jiang, J.; Sun, C. Exosome-Derived FGD5-AS1 Promotes Tumor-Associated Macrophage M2 Polarization-Mediated Pancreatic Cancer Cell Proliferation and Metastasis. Cancer Lett. 2022, 548, 215751. [Google Scholar] [CrossRef]
- Taniguchi, K.; Tsugane, M.; Asai, A. A Brief Update on STAT3 Signaling: Current Challenges and Future Directions in Cance Treatment. J. Cell. Signal. 2021, 2, 181–194. [Google Scholar]
- Lau, Y.K.; Ramaiyer, M.; Johnson, D.E.; Grandis, J.R. Targeting STAT3 in Cancer with Nucleotide Therapeutics. Cancers 2019, 11, 1681. [Google Scholar] [CrossRef]
- Gagliardi, M.; Ashizawa, A.T. The Challenges and Strategies of Antisense Oligonucleotide Drug Delivery. Biomedicines 2021, 9, 433. [Google Scholar] [CrossRef]
- Ohanian, M.; Tari Ashizawa, A.; Garcia-Manero, G.; Pemmaraju, N.; Kadia, T.; Jabbour, E.; Ravandi, F.; Borthakur, G.; Andreeff, M.; Konopleva, M.; et al. Liposomal Grb2 Antisense Oligodeoxynucleotide (BP1001) in Patients with Refractory or Relapsed Haematological Malignancies: A Single-Centre, Open-Label, Dose-Escalation, Phase 1/1b Trial. Lancet Haematol. 2018, 5, e136–e146. [Google Scholar] [CrossRef]
- Lara, O.D.; Bayraktar, E.; Amero, P.; Ma, S.; Ivan, C.; Hu, W.; Wang, Y.; Mangala, L.S.; Dutta, P.; Bhattacharya, P.; et al. Therapeutic Efficacy of Liposomal Grb2 Antisense Oligodeoxynucleotide (L-Grb2) in Preclinical Models of Ovarian and Uterine Cancer. Oncotarget. 2020, 11, 2819–2833. [Google Scholar] [CrossRef] [PubMed]
- Wu, Y.; Diab, I.; Zhang, X.; Izmailova, E.S.; Zehner, Z.E. Stat3 Enhances Vimentin Gene Expression by Binding to the Antisilencer Element and Interacting with the Repressor Protein, ZBP-89. Oncogene 2004, 23, 168–178. [Google Scholar] [CrossRef] [PubMed]
- Satelli, A.; Li, S. Vimentin in Cancer and Its Potential as a Molecular Target for Cancer Therapy. Cell. Mol. Life Sci. 2011, 68, 3033–3046. [Google Scholar] [CrossRef]
- Ridge, K.M.; Eriksson, J.E.; Pekny, M.; Goldman, R.D. Roles of Vimentin in Health and Disease. Genes Dev. 2022, 36, 391–407. [Google Scholar] [CrossRef]
- Roh, J.; Cho, H.; Yoon, D.H.; Hong, J.Y.; Lee, A.N.; Eom, H.S.; Lee, H.; Park, W.S.; Han, J.H.; Jeong, S.H.; et al. Quantitative Analysis of Tumor-Specific BCL2 Expression in DLBCL: Refinement of Prognostic Relevance of BCL2. Sci. Rep. 2020, 10, 10680. [Google Scholar] [CrossRef] [PubMed]
- Lv, X.; Jiang, Y.; Wang, X.; Xie, H.Q.; Dou, G.; Wang, J.; Yang, W.; Wang, H.; Li, Z.; Zhang, X.; et al. Computational Study on Novel Natural Inhibitors Targeting BCL2. Med. Oncol. 2021, 38, 94. [Google Scholar] [CrossRef] [PubMed]
- Gagliardi, M.; Ashizawa, A.T. Making Sense of Antisense Oligonucleotide Therapeutics Targeting Bcl-2. Pharmaceutics 2022, 14, 97. [Google Scholar] [CrossRef] [PubMed]
- Roife, D.; Dai, B.; Kang, Y.; Perez, M.V.R.; Pratt, M.; Li, X.; Fleming, J.B. Ex Vivo Testing of Patient-Derived Xenografts Mirrors the Clinical Outcome of Patients with Pancreatic Ductal Adenocarcinoma. Clin. Cancer Res. 2016, 22, 6021–6030. [Google Scholar] [CrossRef] [PubMed]
- Zhang, Q.B.; Ye, R.F.; Ye, L.Y.; Zhang, Q.Y.; Dai, N.G. Isocorydine Decrease Gemcitabine-Resistance by Inhibiting Epithelial-Mesenchymal Transition via STAT3 in Pancreatic Cancer Cells. Am. J. Transl. Res. 2020, 12, 3702–3714. [Google Scholar] [PubMed]
- Gong, J.; Muñoz, A.R.; Pingali, S.; Payton-Stewart, F.; Chan, D.E.; Freeman, J.W.; Ghosh, R.; Kumar, A.P. Downregulation of STAT3/NF-ΚB Potentiates Gemcitabine Activity in Pancreatic Cancer Cells. Mol. Carcinog. 2017, 56, 402–411. [Google Scholar] [CrossRef] [PubMed]
- Jaynes, J.M.; Sable, R.; Ronzetti, M.; Bautista, W.; Knotts, Z.; Abiosoye-Ogunniyan, A.; Li, D.; Calvo, R.; Dashnyam, M.; Singh, A.; et al. Mannose Receptor (CD206) Activation in Tumor-Associated Macrophages Enhances Adaptive and Innate Antitumor Immune Responses. Sci. Transl. Med. 2020, 12, eaax6337. [Google Scholar] [CrossRef] [PubMed]
- Nishisaka, F.; Taniguchi, K.; Tsugane, M.; Hirata, G.; Takagi, A.; Asakawa, N.; Kurita, A.; Takahashi, H.; Ogo, N.; Shishido, Y.; et al. Antitumor Activity of a Novel Oral Signal Transducer and Activator of Transcription 3 Inhibitor YHO-1701. Cancer Sci. 2020, 111, 1774–1784. [Google Scholar] [CrossRef] [PubMed]
- Takahashi, H.; Miyoshi, N.; Murakami, H.; Okamura, Y.; Ogo, N.; Takagi, A.; Muraoka, D.; Asai, A. Combined Therapeutic Effect of YHO-1701 with PD-1 Blockade Is Dependent on Natural Killer Cell Activity in Syngeneic Mouse Models. Cancer Immunol. Immunother. 2023, 72, 2473–2482. [Google Scholar] [CrossRef] [PubMed]
- Miccoli, A.; Dhiani, B.A.; Mehellou, Y. Phosphotyrosine Prodrugs: Design, Synthesis and Anti-STAT3 Activity of ISS-610 Aryloxy Triester Phosphoramidate Prodrugs. MedChemComm 2019, 10, 200–208. [Google Scholar] [CrossRef] [PubMed]
- Zhang, Q.; Raje, V.; Yakovlev, V.A.; Yacoub, A.; Szczepanek, K.; Meier, J.; Derecka, M.; Chen, Q.; Hu, Y.; Sisler, J.; et al. Mitochondrial Localized Stat3 Promotes Breast Cancer Growth via Phosphorylation of Serine 727. J. Biol. Chem. 2013, 288, 31280–31288. [Google Scholar] [CrossRef] [PubMed]
- Chun, K.-S.; Jang, J.-H.; Kim, D.-H. Perspectives Regarding the Intersections between STAT3 and Oxidative Metabolism in Cancer. Cells 2020, 9, 2202. [Google Scholar] [CrossRef] [PubMed]
- Wegrzyn, J.; Potla, R.; Chwae, Y.-J.; Sepuri, N.B.V.; Zhang, Q.; Koeck, T.; Derecka, M.; Szczepanek, K.; Szelag, M.; Gornicka, A.; et al. Function of Mitochondrial Stat3 in Cellular Respiration NIH Public Access. Science 2009, 323, 793–797. [Google Scholar] [CrossRef] [PubMed]
- Hong, D.; Kurzrock, R.; Kim, Y.; Woessner, R.; Younes, A.; Nemunaitis, J.; Fowler, N.; Zhou, T.; Schmidt, J.; Jo, M.; et al. AZD9150, a next-Generation Antisense Oligonucleotide Inhibitor of STAT3 with Early Evidence of Clinical Activity in Lymphoma and Lung Cancer. Sci. Transl. Med. 2015, 7, 314ra185. [Google Scholar] [CrossRef] [PubMed]
- Roschewski, M.; Patel, M.R.; Reagan, P.M.; Saba, N.S.; Collins, G.P.; Arkenau, H.; De Vos, S.; Nuttall, B.; Acar, M.; Burke, K.; et al. Phase I Study of Acalabrutinib Plus Danvatirsen (AZD9150) in Relapsed/Refractory Diffuse Large B-Cell Lymphoma Including Circulating Tumor DNA Biomarker Assessment. Clin. Cancer Res. 2023, 29, 3301–3312. [Google Scholar] [CrossRef] [PubMed]
- Nishina, T.; Fujita, T.; Yoshizuka, N.; Sugibayashi, K.; Murayama, K.; Kuboki, Y. Safety, Tolerability, Pharmacokinetics and Preliminary Antitumour Activity of an Antisense Oligonucleotide Targeting STAT3 (Danvatirsen) as Monotherapy and in Combination with Durvalumab in Japanese Patients with Advanced Solid Malignancies: A Phase 1 Study. BMJ Open 2022, 12, e055718. [Google Scholar] [PubMed]






| PDAC PDX | Decrease in Viability (% of Untreated) | ||
|---|---|---|---|
| Gemcitabine (10 µM) | BP1003 (60 µg/mL) | Gemcitabine + BP1003 | |
| 102 | 0 | 11 | 17 |
| 124 | 7 | 14 | 16 |
| 032 | 0 | 15 | 18 |
| 053 | 14 | 16 | 28 |
| 147 | 10 | 17 | 43 |
| 118 | 0 | 19 | 48 |
| 070 | 0 | 22 | 26 |
| 155 | 10 | 24 | 26 |
| 110 | 9 | 26 | 40 |
| 059 | 5 | 27 | 26 |
| 162 | 0 | 29 | 53 |
| 055 | 15 | 31 | 49 |
| 176 | 11 | 35 | 56 |
| 030 | 5 | 35 | 48 |
| 213 | 11 | 35 | 43 |
| 045 | 12 | 46 | 56 |
| 179 | 0 | 47 | 52 |
| 113 | 9 | 58 | 55 |
Disclaimer/Publisher’s Note: The statements, opinions and data contained in all publications are solely those of the individual author(s) and contributor(s) and not of MDPI and/or the editor(s). MDPI and/or the editor(s) disclaim responsibility for any injury to people or property resulting from any ideas, methods, instructions or products referred to in the content. |
© 2024 by the authors. Licensee MDPI, Basel, Switzerland. This article is an open access article distributed under the terms and conditions of the Creative Commons Attribution (CC BY) license (https://creativecommons.org/licenses/by/4.0/).
Share and Cite
Gagliardi, M.; Kean, R.; Dai, B.; Augustine, J.J.; Roberts, M.; Fleming, J.; Hooper, D.C.; Ashizawa, A.T. BP1003 Decreases STAT3 Expression and Its Pro-Tumorigenic Functions in Solid Tumors and the Tumor Microenvironment. Biomedicines 2024, 12, 1901. https://doi.org/10.3390/biomedicines12081901
Gagliardi M, Kean R, Dai B, Augustine JJ, Roberts M, Fleming J, Hooper DC, Ashizawa AT. BP1003 Decreases STAT3 Expression and Its Pro-Tumorigenic Functions in Solid Tumors and the Tumor Microenvironment. Biomedicines. 2024; 12(8):1901. https://doi.org/10.3390/biomedicines12081901
Chicago/Turabian StyleGagliardi, Maria, Rhonda Kean, Bingbing Dai, Jithesh Jose Augustine, Michael Roberts, Jason Fleming, D. Craig Hooper, and Ana Tari Ashizawa. 2024. "BP1003 Decreases STAT3 Expression and Its Pro-Tumorigenic Functions in Solid Tumors and the Tumor Microenvironment" Biomedicines 12, no. 8: 1901. https://doi.org/10.3390/biomedicines12081901
APA StyleGagliardi, M., Kean, R., Dai, B., Augustine, J. J., Roberts, M., Fleming, J., Hooper, D. C., & Ashizawa, A. T. (2024). BP1003 Decreases STAT3 Expression and Its Pro-Tumorigenic Functions in Solid Tumors and the Tumor Microenvironment. Biomedicines, 12(8), 1901. https://doi.org/10.3390/biomedicines12081901

