The Neuroprotective Effect of Neural Cell Adhesion Molecule L1 in the Hippocampus of Aged Alzheimer’s Disease Model Mice
Abstract
1. Introduction
2. Materials and Methods
2.1. Mice
2.2. Viral Vectors
2.3. Surgery
2.4. Tissue Fixation, Sectioning, and Immunostaining
2.5. Stereological Cell Counts and Analysis of Synapses
2.6. Microscopy and Statistical Analysis
3. Results
3.1. AAV-L1 Injection Reduces Aβ Plaque Load in the Hippocampus of APP/PS1 Mice
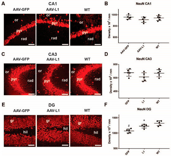
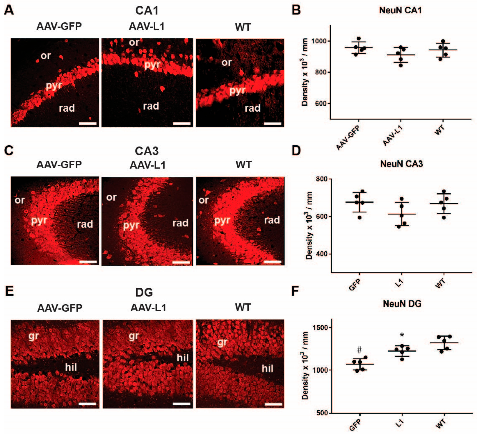
3.2. Aav-L1 Injection Reduces the Loss of NeuN+ Granule Cells in the Dentate Gyrus of App/Ps1 Mice
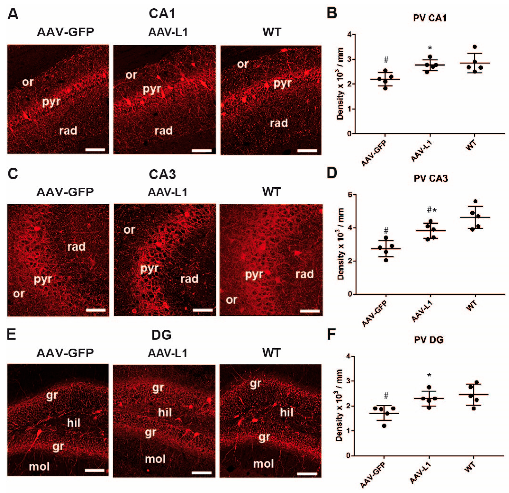
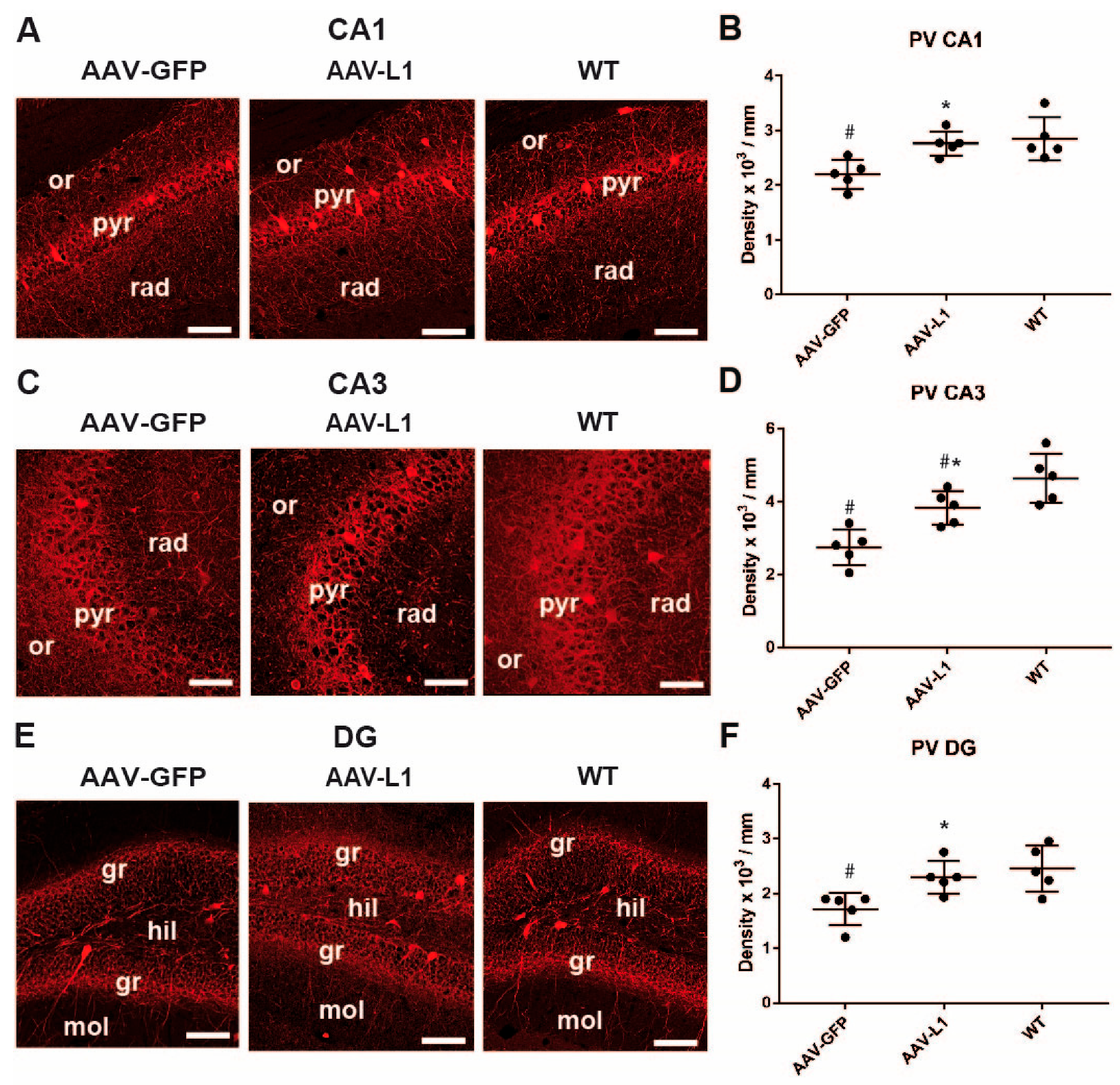
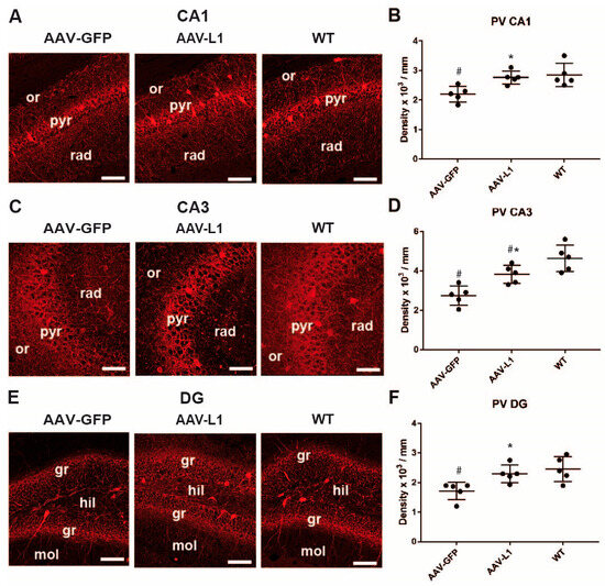
3.3. AAV-L1 Injection Reduces Parvalbumin + Interneuron Loss in the Hippocampus of App/Ps1 Mice
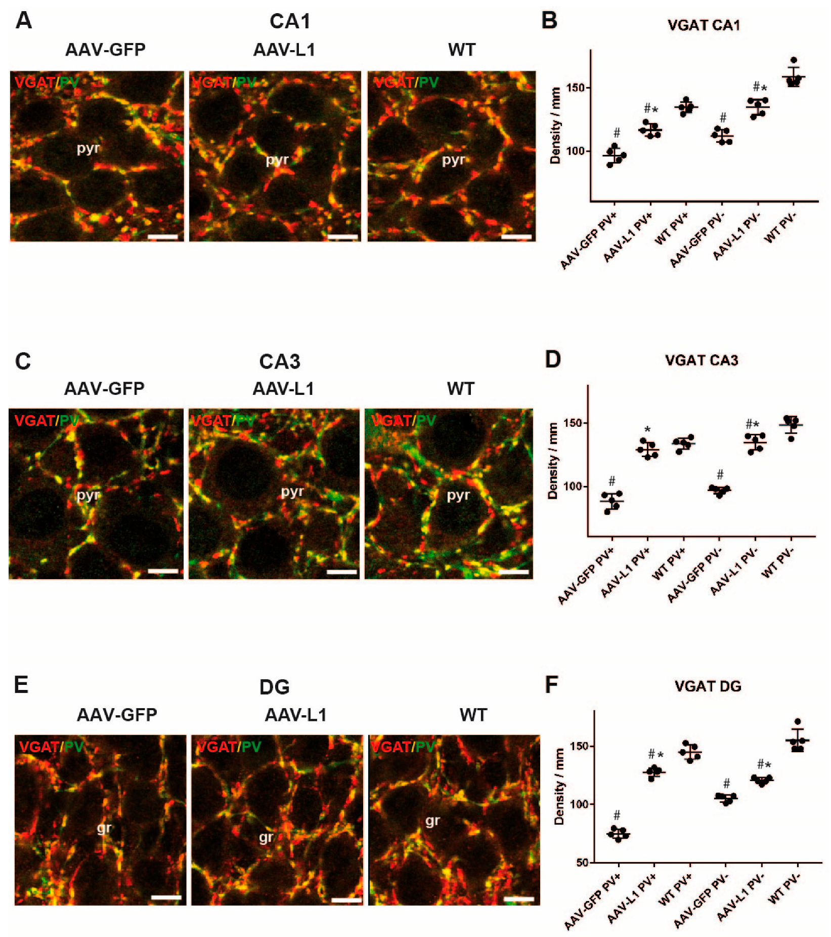
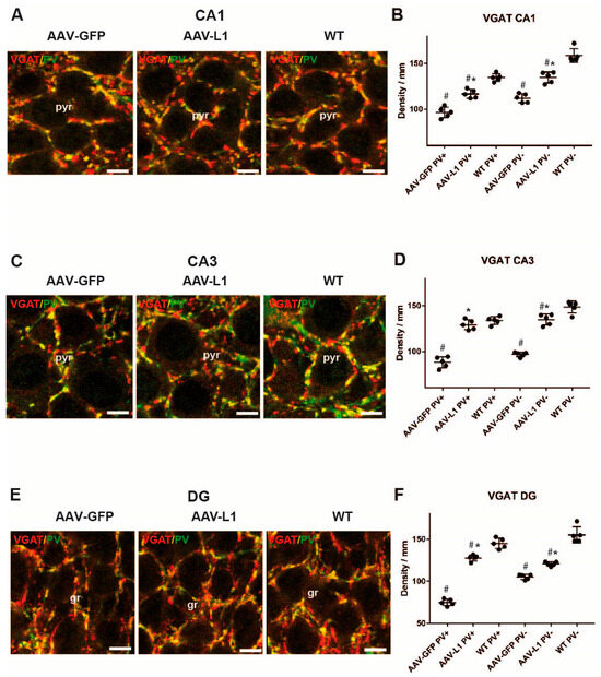
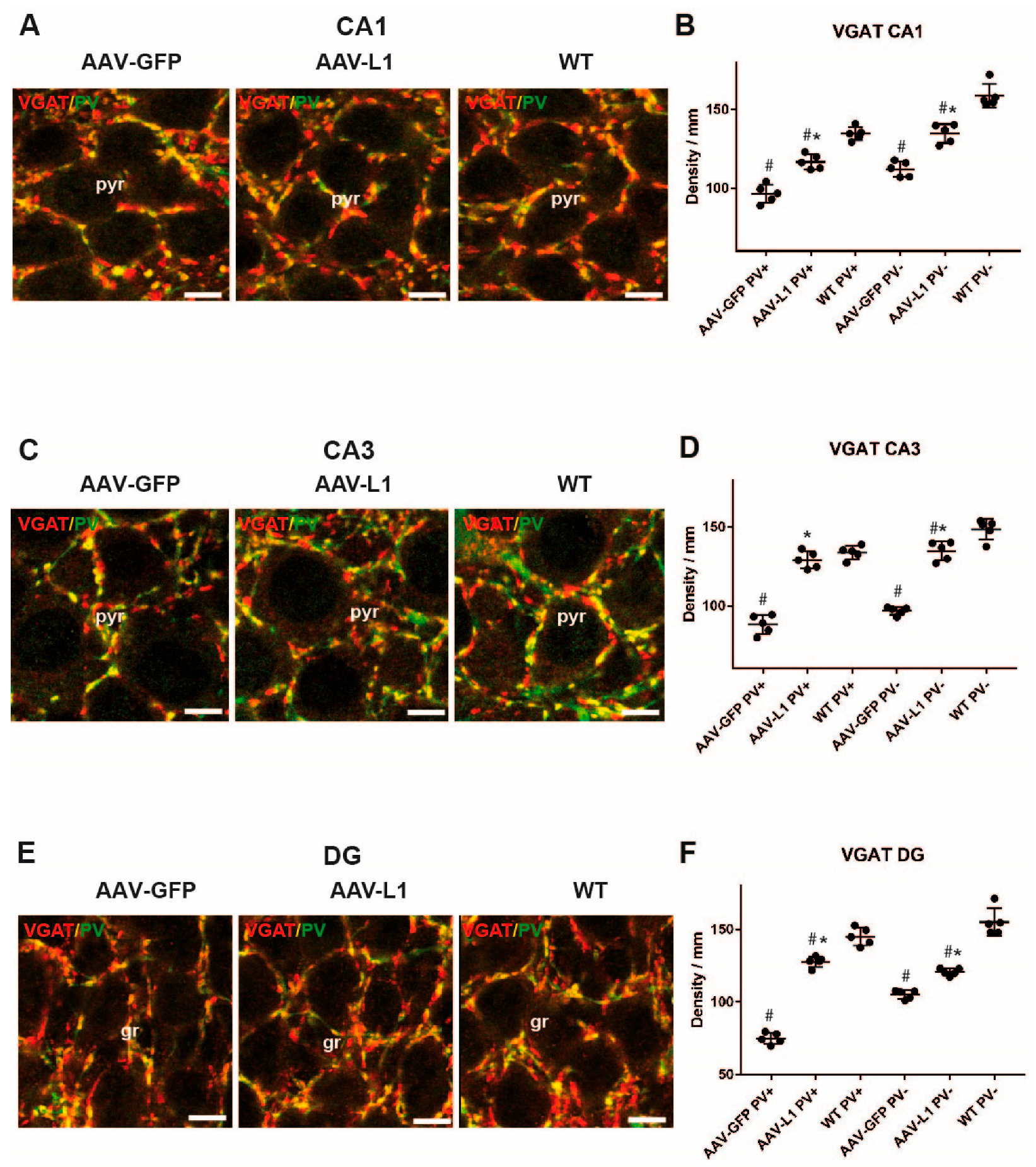
3.4. L1-AAV Injection Leads to Higher Numbers of Inhibitory Synapses Around Pyramidal Cells in the CA1 and CA3 and Granule Cells in the DG Subfield in APP/PS1 Mice
4. Discussion
5. Conclusions
Supplementary Materials
Author Contributions
Funding
Institutional Review Board Statement
Informed Consent Statement
Data Availability Statement
Acknowledgments
Conflicts of Interest
References
- Rahman, M.M.; Lendel, C. Extracellular protein components of amyloid plaques and their roles in Alzheimer’s disease pathology. Mol. Neurodegener. 2021, 16, 59. [Google Scholar] [CrossRef]
- Scheltens, P.; De Strooper, B.; Kivipelto, M.; Holstege, H.; Chételat, G.; Teunissen, C.E.; Cummings, J.; van der Flier, W.M. Alzheimer’s disease. Lancet 2021, 397, 1577–1590. [Google Scholar] [CrossRef] [PubMed]
- Buccellato, F.R.; D’Anca, M.; Tartaglia, G.M.; Del Fabbro, M.; Scarpini, E.; Galimberti, D. Treatment of Alzheimer’s Disease: Beyond Symptomatic Therapies. Int. J. Mol. Sci. 2023, 24, 13900. [Google Scholar] [CrossRef] [PubMed]
- Wielgat, P.; Braszko, J.J. Significance of the cell adhesion molecules and sialic acid in neurodegeneration. Adv. Med. Sci. 2012, 57, 23–30. [Google Scholar] [CrossRef] [PubMed]
- Djogo, N.; Jakovcevski, I.; Müller, C.; Lee, H.J.; Xu, J.C.; Jakovcevski, M.; Kügler, S.; Loers, G.; Schachner, M. Adhesion molecule L1 binds to amyloid beta and reduces Alzheimer’s disease pathology in mice. Neurobiol. Dis. 2013, 56, 104–115. [Google Scholar] [CrossRef] [PubMed]
- Strekalova, H.; Buhmann, C.; Kleene, R.; Eggers, C.; Saffell, J.; Hemperly, J.; Weiller, C.; Müller-Thomsen, T.; Schachner, M. Elevated levels of neural recognition molecule L1 in the cerebrospinal fluid of patients with Alzheimer disease and other dementia syndromes. Neurobiol. Aging 2006, 27, 1–9. [Google Scholar] [CrossRef]
- Bernreuther, C.; Dihné, M.; Johann, V.; Schiefer, J.; Cui, Y.; Hargus, G.; Schmid, J.S.; Xu, J.; Kosinski, C.M.; Schachner, M. Neural cell adhesion molecule L1-transfected embryonic stem cells promote functional recovery after excitotoxic lesion of the mouse striatum. J. Neurosci. 2006, 26, 11532–11539. [Google Scholar] [CrossRef] [PubMed]
- Hu, J.; Lin, S.L.; Schachner, M. A fragment of cell adhesion molecule L1 reduces amyloid-β plaques in a mouse model of Alzheimer’s disease. Cell Death Dis. 2022, 13, 48. [Google Scholar] [CrossRef]
- Wang, R.; Kang, S.; Zhao, Z.; Jin, L.; Cui, X.; Chen, L.; Schachner, M.; Li, S.; Guo, Y.; Zhao, J. Chicoric Acid Ameliorated Beta-Amyloid Pathology and Enhanced Expression of Synaptic-Function-Related Markers via L1CAM in Alzheimer’s Disease Models. Int. J. Mol. Sci. 2024, 25, 3408. [Google Scholar] [CrossRef] [PubMed]
- Rupp, N.J.; Wegenast-Braun, B.M.; Radde, R.; Calhoun, M.E.; Jucker, M. Early onset amyloid lesions lead to severe neuritic abnormalities and local, but not global neuron loss in APPPS1 transgenic mice. Neurobiol. Aging 2011, 32, 2324-e1. [Google Scholar] [CrossRef] [PubMed]
- Takahashi, H.; Brasnjevic, I.; Rutten, B.P.; Van Der Kolk, N.; Perl, D.P.; Bouras, C.; Steinbusch, H.W.; Schmitz, C.; Hof, P.R.; Dickstein, D.L. Hippocampal interneuron loss in an APP/PS1 double mutant mouse and in Alzheimer’s disease. Brain Struct. Funct. 2010, 214, 145–160. [Google Scholar] [CrossRef] [PubMed]
- Radde, R.; Bolmont, T.; Kaeser, S.A.; Coomaraswamy, J.; Lindau, D.; Stolze, L.; Calhoun, M.E.; Jäggi, F.; Wolburg, H.; Gengler, S.; et al. Aβ42-driven cerebral amyloidosis in transgenic mice reveals early and robust pathology. EMBO Rep. 2006, 7, 940–946. [Google Scholar] [CrossRef] [PubMed]
- Gengler, S.; Hamilton, A.; Hölscher, C. Synaptic plasticity in the hippocampus of a APP/PS1 mouse model of Alzheimer’s disease is impaired in old but not young mice. PLoS ONE 2010, 5, e9764. [Google Scholar] [CrossRef] [PubMed]
- Peng, S.P.; Kügler, S.; Ma, Z.K.; Shen, Y.Q.; Schachner, M. Comparison of AAV2 and AAV5 in gene transfer in the injured spinal cord of mice. Neuroreport 2011, 22, 565–569. [Google Scholar] [CrossRef] [PubMed]
- Lutz, D.; Kataria, H.; Kleene, R.; Loers, G.; Chaudhary, H.; Guseva, D.; Wu, B.; Jakovcevski, I.; Schachner, M. Myelin Basic Protein Cleaves Cell Adhesion Molecule L1 and Improves Regeneration After Injury. Mol. Neurobiol. 2016, 53, 3360–3376. [Google Scholar] [CrossRef]
- Jiang, N.; Cupolillo, D.; Grosjean, N.; Muller, E.; Deforges, S.; Mulle, C.; Amédée, T. Impaired plasticity of intrinsic excitability in the dentate gyrus alters spike transfer in a mouse model of Alzheimer’s disease. Neurobiol. Dis. 2021, 154, 105345. [Google Scholar] [CrossRef]
- Skaper, S.D.; Facci, L.; Zusso, M.; Giusti, P. Synaptic Plasticity, Dementia and Alzheimer Disease. CNS Neurol. Disord. Drug Targets 2017, 16, 220–233. [Google Scholar] [CrossRef] [PubMed]
- Varbanov, H.; Jia, S.; Kochlamazashvili, G.; Bhattacharya, S.; Buabeid, M.A.; El Tabbal, M.; Hayani, H.; Stoyanov, S.; Sun, W.; Thiesler, H.; et al. Rescue of synaptic and cognitive functions in polysialic acid-deficient mice and dementia models by short polysialic acid fragments. Neurobiol. Dis. 2023, 180, 106079. [Google Scholar] [CrossRef] [PubMed]
- Zhang, Z.; Gan, Q.; Han, J.; Tao, Q.; Qiu, W.Q.; Madri, J.A. CD31 as a probable responding and gate-keeping protein of the blood-brain barrier and the risk of Alzheimer’s disease. J. Cereb. Blood Flow Metab. 2023, 43, 1027–1041. [Google Scholar] [CrossRef]
- Alexander, A.; Herz, J.; Calvier, L. Reelin through the years: From brain development to inflammation. Cell Rep. 2023, 42, 112669. [Google Scholar] [CrossRef] [PubMed]
- Franklin, K.; Paxinos, G. The Mouse Brain in Stereotaxic Coordinates; Academic Press: San Diego, CA, USA, 2007. [Google Scholar]
- Schmalbach, B.; Lepsveridze, E.; Djogo, N.; Papashvili, G.; Kuang, F.; Leshchyns’ka, I.; Sytnyk, V.; Nikonenko, A.G.; Dityatev, A.; Jakovcevski, I.; et al. Age-dependent loss of parvalbumin-expressing hippocampal interneurons in mice deficient in CHL1, a mental retardation and schizophrenia susceptibility gene. J. Neurochem. 2015, 135, 830–844. [Google Scholar] [CrossRef] [PubMed]
- Aksic, M.; Poleksic, J.; Aleksic, D.; Petronijevic, N.; Radonjic, N.V.; Jakovcevski, M.; Kapor, S.; Divac, N.; Filipovic, B.R.; Jakovcevski, I. Maternal Deprivation in Rats Decreases the Expression of Interneuron Markers in the Neocortex and Hippocampus. Front. Neuroanat. 2021, 15, 670766. [Google Scholar] [CrossRef] [PubMed]
- Saiz-Sanchez, D.; Ubeda-Bañon, I.; De la Rosa-Prieto, C.; Martinez-Marcos, A. Differential expression of interneuron populations and correlation with amyloid-β deposition in the olfactory cortex of an AβPP/PS1 transgenic mouse model of Alzheimer’s disease. J. Alzheimer’s Dis. 2012, 31, 113–129. [Google Scholar] [CrossRef] [PubMed]
- Verret, L.; Mann, E.O.; Hang, G.B.; Barth, A.M.; Cobos, I.; Ho, K.; Devidze, N.; Masliah, E.; Kreitzer, A.C.; Mody, I.; et al. Inhibitory interneuron deficit links altered network activity and cognitive dysfunction in Alzheimer model. Cell 2012, 149, 708–721. [Google Scholar] [CrossRef] [PubMed]
- Bocker, H.T.; Heinrich, T.; Liebmann, L.; Hennings, J.C.; Seemann, E.; Gerth, M.; Jakovčevski, I.; Preobraschenski, J.; Kessels, M.M.; Westermann, M.; et al. The Na+/H+ Exchanger Nhe1 Modulates Network Excitability via GABA Release. Cereb. Cortex 2019, 29, 4263–4276. [Google Scholar] [CrossRef] [PubMed]
- Behrens, M.M.; Ali, S.S.; Dugan, L.L. Interleukin-6 mediates the increase in NADPH-oxidase in the ketamine model of schizophrenia. J. Neurosci. 2008, 28, 13957–13966. [Google Scholar] [CrossRef] [PubMed]
- Ferguson, B.R.; Gao, W.J. PV Interneurons: Critical Regulators of E/I Balance for Prefrontal Cortex-Dependent Behavior and Psychiatric Disorders. Front. Neural. Circuits 2018, 12, 37. [Google Scholar] [CrossRef] [PubMed]
- Tzilivaki, A.; Tukker, J.J.; Maier, N.; Poirazi, P.; Sammons, R.P.; Schmitz, D. Hippocampal GABAergic interneurons and memory. Neuron 2023, 111, 3154–3175. [Google Scholar] [CrossRef] [PubMed]
- Kimura, F.; Itami, C. A Hypothetical Model Concerning How Spike-Timing-Dependent Plasticity Contributes to Neural Circuit Formation and Initiation of the Critical Period in Barrel Cortex. J. Neurosci. 2019, 39, 3784–3791. [Google Scholar] [CrossRef] [PubMed]
- Ohm, T.G. The dentate gyrus in Alzheimer’s disease. Prog. Brain Res. 2007, 163, 723–740. [Google Scholar]
- Ye, D.; Chukwu, C.; Yang, Y.; Hu, Z.; Chen, H. Adeno-associated virus vector delivery to the brain: Technology advancements and clinical applications. Adv. Drug Deliv. Rev. 2024, 211, 115363. [Google Scholar] [CrossRef] [PubMed]
- Owlett, L.D.; Karaahmet, B.; Le, L.; Belcher, E.K.; Dionisio-Santos, D.; Olschowka, J.A.; Elliott, M.R.; O’Banion, M.K. Gas6 induces inflammation and reduces plaque burden but worsens behavior in a sex-dependent manner in the APP/PS1 model of Alzheimer’s disease. J. Neuroinflamm. 2022, 19, 38. [Google Scholar] [CrossRef] [PubMed]
- Dobryakova, Y.V.; Spivak, Y.S.; Zaichenko, M.I.; Koryagina, A.A.; Markevich, V.A.; Stepanichev, M.Y.; Bolshakov, A.P. Intrahippocampal Adeno-Associated Virus-Mediated Overexpression of Nerve Growth Factor Reverses 192IgG-Saporin-Induced Impairments of Hippocampal Plasticity and Behavior. Front. Neurosci. 2021, 15, 745050. [Google Scholar] [CrossRef] [PubMed]
- Cohen, A.D.; Rabinovici, G.D.; Mathis, C.A.; Jagust, W.J.; Klunk, W.E.; Ikonomovic, M.D. Using Pittsburgh Compound B for in vivo PET imaging of fibrillar amyloid-beta. Adv. Pharmacol. 2012, 64, 27–81. [Google Scholar] [PubMed]
- Boxer, A.L.; Sperling, R. Accelerating Alzheimer’s therapeutic development: The past and future of clinical trials. Cell 2023, 186, 4757–4772. [Google Scholar] [CrossRef] [PubMed]
- Barrios-Lopez, B.; Raki, M.; Bergström, K. Radiolabeled peptides for Alzheimer’s diagnostic imaging: Mini review. Curr. Radiopharm. 2013, 6, 181–191. [Google Scholar] [CrossRef] [PubMed]
- Li, R.; Sahu, S.; Schachner, M. Phenelzine, a small organic compound mimicking the functions of cell adhesion molecule L1, promotes functional recovery after mouse spinal cord injury. Restor. Neurol. Neurosci. 2018, 36, 469–483. [Google Scholar] [CrossRef] [PubMed]
- Loers, G.; Kleene, R.; Bork, U.; Schachner, M. The Interactions of the 70 kDa Fragment of Cell Adhesion Molecule L1 with Topoisomerase 1, Peroxisome Proliferator-Activated Receptor γ and NADH Dehydrogenase (Ubiquinone) Flavoprotein 2 Are Involved in Gene Expression and Neuronal L1-Dependent Functions. Int. J. Mol. Sci. 2023, 24, 2097. [Google Scholar] [CrossRef] [PubMed]
- Granato, V.; Congiu, L.; Jakovcevski, I.; Kleene, R.; Schwindenhammer, B.; Fernandes, L.; Freitag, S.; Schachner, M.; Loers, G. Mice Mutated in the First Fibronectin Domain of Adhesion Molecule L1 Show Brain Malformations and Behavioral Abnormalities. Biomolecules 2024, 14, 468. [Google Scholar] [CrossRef] [PubMed]




Disclaimer/Publisher’s Note: The statements, opinions and data contained in all publications are solely those of the individual author(s) and contributor(s) and not of MDPI and/or the editor(s). MDPI and/or the editor(s) disclaim responsibility for any injury to people or property resulting from any ideas, methods, instructions or products referred to in the content. |
© 2024 by the authors. Licensee MDPI, Basel, Switzerland. This article is an open access article distributed under the terms and conditions of the Creative Commons Attribution (CC BY) license (https://creativecommons.org/licenses/by/4.0/).
Share and Cite
Aksic, M.; Jakovcevski, I.; Hamad, M.I.K.; Jakovljevic, V.; Stankovic, S.; Vulovic, M. The Neuroprotective Effect of Neural Cell Adhesion Molecule L1 in the Hippocampus of Aged Alzheimer’s Disease Model Mice. Biomedicines 2024, 12, 1726. https://doi.org/10.3390/biomedicines12081726
Aksic M, Jakovcevski I, Hamad MIK, Jakovljevic V, Stankovic S, Vulovic M. The Neuroprotective Effect of Neural Cell Adhesion Molecule L1 in the Hippocampus of Aged Alzheimer’s Disease Model Mice. Biomedicines. 2024; 12(8):1726. https://doi.org/10.3390/biomedicines12081726
Chicago/Turabian StyleAksic, Miljana, Igor Jakovcevski, Mohammad I. K. Hamad, Vladimir Jakovljevic, Sanja Stankovic, and Maja Vulovic. 2024. "The Neuroprotective Effect of Neural Cell Adhesion Molecule L1 in the Hippocampus of Aged Alzheimer’s Disease Model Mice" Biomedicines 12, no. 8: 1726. https://doi.org/10.3390/biomedicines12081726
APA StyleAksic, M., Jakovcevski, I., Hamad, M. I. K., Jakovljevic, V., Stankovic, S., & Vulovic, M. (2024). The Neuroprotective Effect of Neural Cell Adhesion Molecule L1 in the Hippocampus of Aged Alzheimer’s Disease Model Mice. Biomedicines, 12(8), 1726. https://doi.org/10.3390/biomedicines12081726

