Overexpression of BubR1 Mitotic Checkpoint Protein Predicts Short Survival and Influences the Progression of Cholangiocarcinoma
Abstract
1. Introduction
2. Materials and Methods
2.1. Hamster Tissues and Tissues from CCA Patients
2.2. Immunohistochemistry
2.3. Datasets of BubR1 Expression
2.4. Human CCA Cell Lines
2.5. Transient BubR1 Knockdown by siRNA
2.6. Western Blot
2.7. Cell Viability Assay
2.8. Clonogenic Assay
2.9. Cell Cycle Analysis
2.10. Cell Migration and Invasion Assay
2.11. Combination Index Analysis
2.12. Statistical Analysis
3. Results
3.1. BubR1 Expression Was Up-Regulated during Carcinogenesis in CCA Hamster Tissues
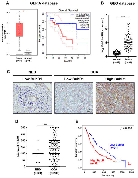
3.2. BubR1 Was Overexpressed in CCA and Associated with the Short Survival of Patients with CCA
3.3. Co-Expression of BubR1 and MPS1 Was Associated with the Short Survival of Patients with CCA
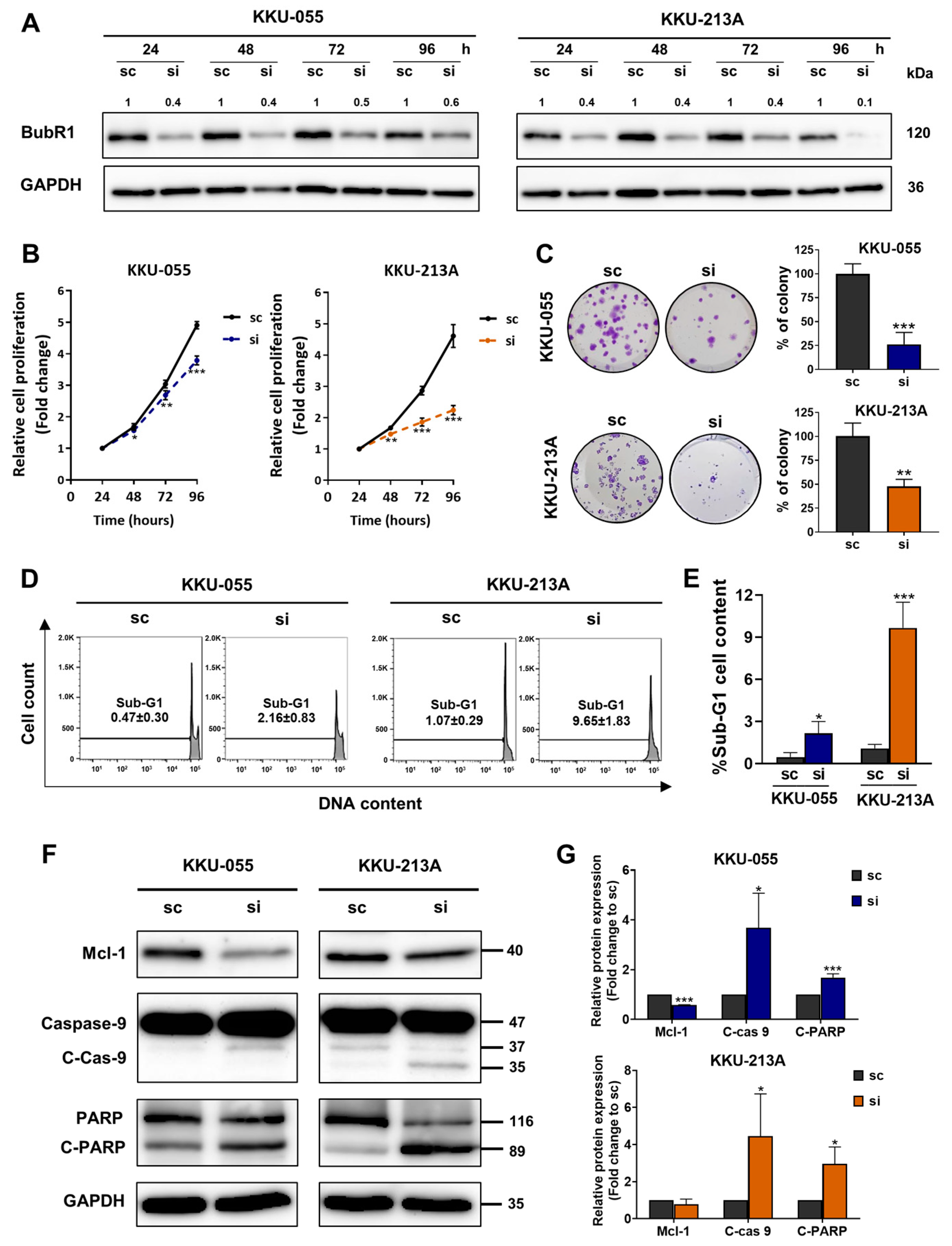
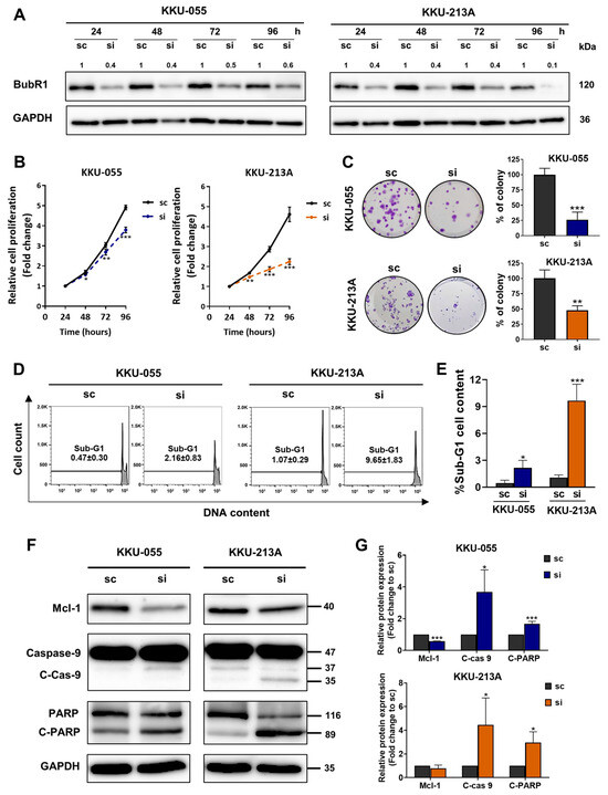
3.4. Suppression of BubR1 by siRNA Reduced Cell Proliferation, Colony Formation and Induced a Sub-G1 Population in CCA Cell Lines
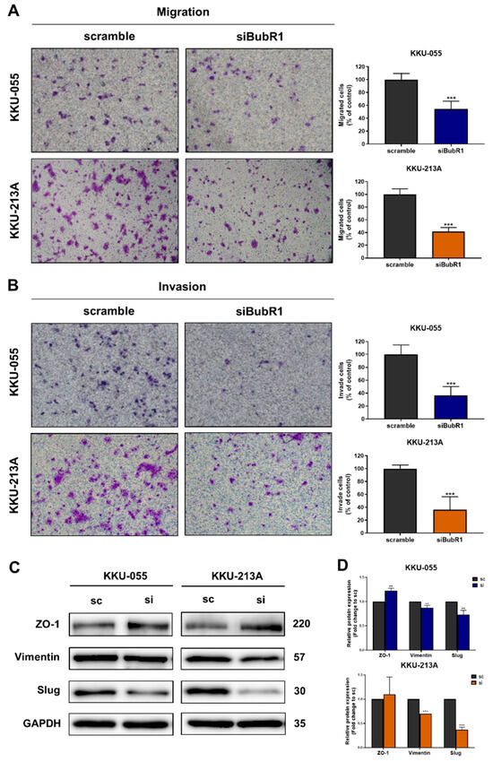
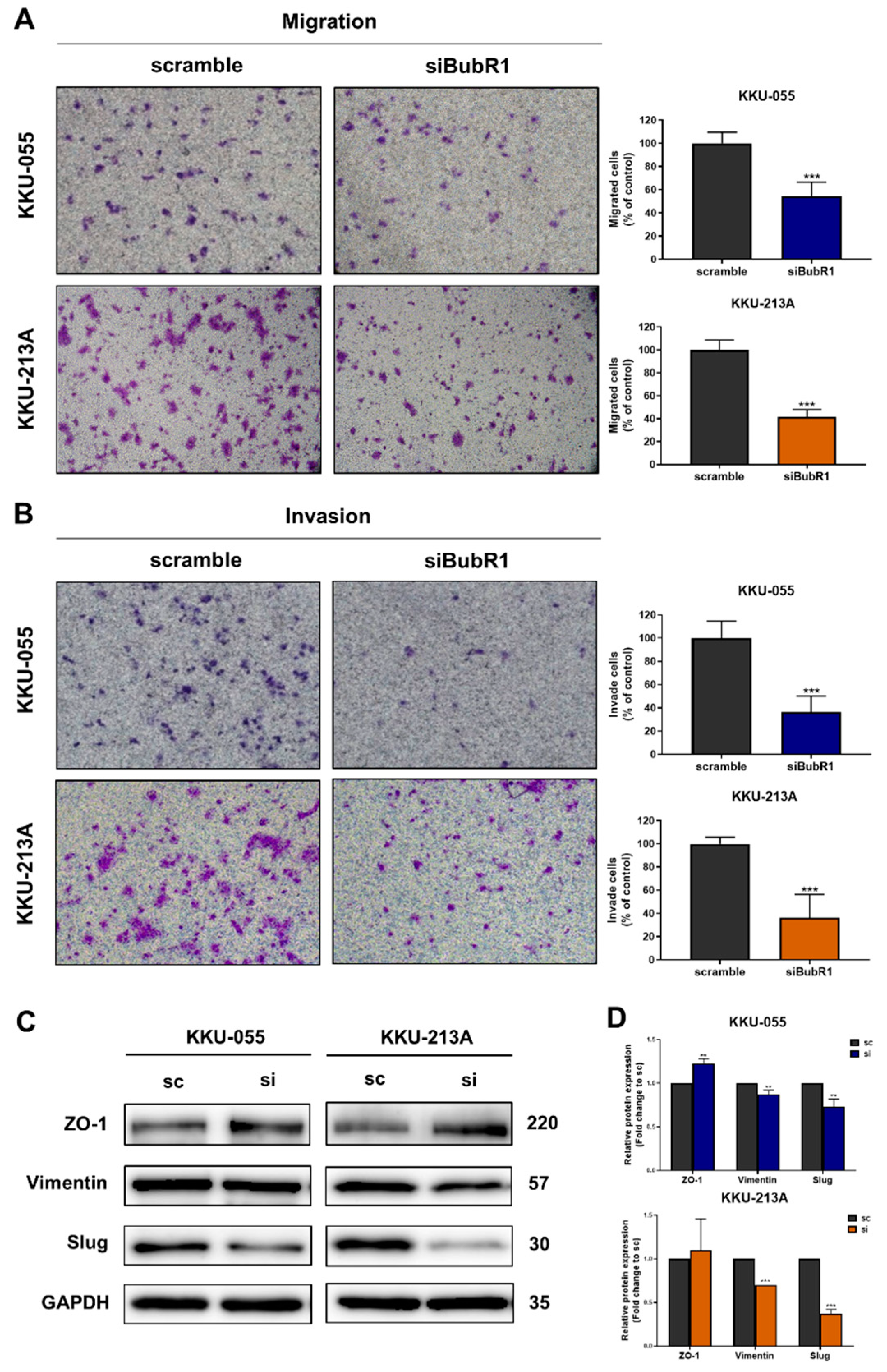
3.5. Knockdown of BubR1 Inhibited Cell Migration and Invasion of CCA Cell Lines
3.6. Synergistic Effects of siBuR1 and Chemotherapeutic Drugs in CCA Cell Lines
4. Discussion
5. Conclusions
Author Contributions
Funding
Institutional Review Board Statement
Informed Consent Statement
Data Availability Statement
Acknowledgments
Conflicts of Interest
References
- Sripa, B.; Pairojkul, C. Cholangiocarcinoma: Lessons from Thailand. Curr. Opin. Gastroenterol. 2008, 24, 349–356. [Google Scholar] [CrossRef] [PubMed]
- Rizvi, S.; Gores, G.J. Pathogenesis, Diagnosis, and Management of Cholangiocarcinoma. Gastroenterology 2013, 145, 1215–1229. [Google Scholar] [CrossRef]
- Kutay, U.; Jühlen, R.; Antonin, W. Mitotic disassembly and reassembly of nuclear pore complexes. Trends Cell Biol. 2021, 31, 1019–1033. [Google Scholar] [CrossRef] [PubMed]
- Dou, Z.; Prifti, D.K.; Gui, P.; Liu, X.; Elowe, S.; Yao, X. Recent Progress on the Localization of the Spindle Assembly Checkpoint Machinery to Kinetochores. Cells 2019, 8, 278. [Google Scholar] [CrossRef] [PubMed]
- Gisselsson, D. Classification of chromosome segregation errors in cancer. Chromosoma 2008, 117, 511–519. [Google Scholar] [CrossRef] [PubMed]
- Karess, R.E.; Wassmann, K.; Rahmani, Z. New Insights into the Role of BubR1 in Mitosis and Beyond. In International Review of Cell and Molecular Biology; Elsevier: Amsterdam, The Netherlands, 2013; Volume 306, pp. 223–273. Available online: https://linkinghub.elsevier.com/retrieve/pii/B9780124076945000067 (accessed on 1 March 2022).
- Jiao, C.Y.; Feng, Q.C.; Li, C.X.; Wang, D.; Han, S.; Zhang, Y.D.; Jiang, W.J.; Chang, J.; Wang, X.; Li, X.C. BUB1B promotes extrahepatic cholangiocarcinoma progression via JNK/c-Jun pathways. Cell Death Dis. 2021, 12, 63. [Google Scholar] [CrossRef] [PubMed]
- Qiu, J.; Zhang, S.; Wang, P.; Wang, H.; Sha, B.; Peng, H.; Ju, Z.; Rao, J.; Lu, L. BUB1B promotes hepatocellular carcinoma progression via activation of the mTORC1 signaling pathway. Cancer Med. 2020, 9, 8159–8172. [Google Scholar] [CrossRef] [PubMed]
- Yan, H.; Xiang, C. Aberrant Expression of BUB1B Contributes to the Progression of Thyroid Carcinoma and Predicts Poor Outcomes for Patients. J. Cancer 2022, 13, 2336–2351. [Google Scholar] [CrossRef]
- Zhou, X.; Yuan, Y.; Kuang, H.; Tang, B.; Zhang, H.; Zhang, M. BUB1B (BUB1 Mitotic Checkpoint Serine/Threonine Kinase B) promotes lung adenocarcinoma by interacting with Zinc Finger Protein ZNF143 and regulating glycolysis. Bioengineered 2022, 13, 2471–2485. [Google Scholar] [CrossRef] [PubMed]
- Prajumwongs, P.; Phumphu, R.; Waenphimai, O.; Lert-itthiporn, W.; Vaeteewoottacharn, K.; Wongkham, S.; Chamgramol, Y.; Pairojkul, C.; Sawanyawisuth, K. High Monopolar Spindle 1 Is Associated with Short Survival of Cholangiocarcinoma Patients and Enhances the Progression Via AKT and STAT3 Signaling Pathways. Biomedicines 2021, 9, 68. [Google Scholar] [CrossRef] [PubMed]
- Fitzgibbons, P.L.; Dillon, D.A.; Alsabeh, R.; Berman, M.A.; Hayes, D.F.; Hicks, D.G.; Hughes, K.S.; Nofech-Mozes, S. Template for Reporting Results of Biomarker Testing of Specimens From Patients With Carcinoma of the Breast. Arch. Pathol. Lab. Med. 2013, 138, 595–601. [Google Scholar] [CrossRef] [PubMed]
- Sripa, B.; Seubwai, W.; Vaeteewoottacharn, K.; Sawanyawisuth, K.; Silsirivanit, A.; Kaewkong, W.; Muisuk, K.; Dana, P.; Phoomak, C.; Lert-itthiporn, W.; et al. Functional and genetic characterization of three cell lines derived from a single tumor of an Opisthorchis viverrini-associated cholangiocarcinoma patient. Human Cell 2020, 33, 695–708. [Google Scholar] [CrossRef] [PubMed]
- Detarya, M.; Sawanyawisuth, K.; Aphivatanasiri, C.; Chuangchaiya, S.; Saranaruk, P.; Sukprasert, L.; Silsirivanit, A.; Araki, N.; Wongkham, S.; Wongkham, C. The O-GalNAcylating enzyme GALNT5 mediates carcinogenesis and progression of cholangiocarcinoma via activation of AKT/ERK signaling. Glycobiology 2020, 30, 312–324. [Google Scholar] [CrossRef] [PubMed]
- Chou, T.-C. The combination index (CI < 1) as the definition of synergism and of synergy claims. Synergy 2018, 7, 49–50. [Google Scholar] [CrossRef]
- Liu, A.-W.; Cai, J.; Zhao, X.-L.; Xu, A.-M.; Fu, H.-Q.; Nian, H.; Zhang, S.-H. The clinicopathological significance of BUBR1 overexpression in hepatocellular carcinoma. J. Clin. Pathol. 2009, 62, 1003–1008. [Google Scholar] [CrossRef] [PubMed]
- Zhong, W.; Fu, X.; Chen, G.; Cai, Z.; Wang, C.; Liu, Z.; Lin, Z.; Wu, Y.; Liang, Y.; Han, Z.; et al. Overexpression of BUB1B contributes to progression of prostate cancer and predicts poor outcome in patients with prostate cancer. OncoTargets Ther. 2016, 9, 2211–2220. [Google Scholar] [CrossRef]
- Xiong, L.; Bai, Y.; Zhu, M.; Yang, Z.; Zhao, J.; Tang, H. Predictive Value of CCNB1, BUB1B and TTK in the Progression and Prognosis of Lung Adenocarcinoma. June 2020. Available online: https://www.preprints.org/manuscript/202006.0126/v1 (accessed on 8 May 2023).
- Marin, J.J.G.; Lozano, E.; Herraez, E.; Asensio, M.; Di Giacomo, S.; Romero, M.R.; Briz, O.; Serrano, M.A.; Efferth, T.; Macias, R.I.R. Chemoresistance and chemosensitization in cholangiocarcinoma. Biochim. Et Biophys. Acta (BBA)—Mol. Basis Dis. 2018, 1864, 1444–1453. [Google Scholar] [CrossRef] [PubMed]
- Komura, K.; Inamoto, T.; Tsujino, T.; Matsui, Y.; Konuma, T.; Nishimura, K.; Uchimoto, T.; Tsutsumi, T.; Matsunaga, T.; Maenosono, R.; et al. Increased BUB1B/BUBR1 expression contributes to aberrant DNA repair activity leading to resistance to DNA-damaging agents. Oncogene 2021, 40, 6210–6222. [Google Scholar] [CrossRef] [PubMed]





| 1 M | n (%) | 3 M | n (%) | 6 M | n (%) | ||||
|---|---|---|---|---|---|---|---|---|---|
| Low | High | Low | High | Low | High | ||||
| NBD | 27 (84) | 5 (16) | 32 (100) | 26 (68) | 12 (32) | 38 (100) | 21 (62) | 13 (38) | 34 (100) |
| HP/DP | 2 (25) | 6 (75) | 8 (100) | 2 (14) | 12 (86) | 14 (100) | 1 (7) | 13 (93) | 14 (100) |
| CCA | - | - | - | 0 (0) | 5 (100) | 5 (100) | 0 (0) | 5 (100) | 5 (100) |
| Variable (n) | Univariate Analysis | Multivariate Analysis | ||
|---|---|---|---|---|
| p-Value | HR | 95%CI | p-Value | |
| Age (187) | 0.787 | |||
| (ref. group < 56) | ||||
| Gender (189) | 0.019 | 1.599 | 1.053–2.429 | 0.028 |
| (ref. group Female) | ||||
| Histological types (180) | 0.488 | |||
| (ref. group papillary) | ||||
| Lymph node metastases (175) | <0.001 | 2.552 | 1.662–3.918 | <0.001 |
| (ref. group N0) | ||||
| Tumor stage (189) | ||||
| (ref. group I–III) | ||||
| IVA | 0.023 | 1.179 | 0.750–1.855 | 0.476 |
| IVB | <0.001 | 1.796 | 0.855–3.773 | 0.122 |
| Tumor size (189) | 0.195 | |||
| (ref. group < 5) | ||||
| BubR1 expression (189) | 0.034 | 1.568 | 1.075–2.287 | 0.020 |
| (ref. group low BubR1) | ||||
| Variable (n) | Univariate Analysis | Multivariate Analysis | ||
|---|---|---|---|---|
| p-Value | HR | 95%CI | p-Value | |
| Age (150) | 0.423 | |||
| (ref. group < 56) | ||||
| Gender (152) | 0.029 | 1.356 | 0.891–2.065 | 0.155 |
| (ref. group Female) | ||||
| Histological types (144) | 0.324 | |||
| (ref. group Papillary) | ||||
| Lymph node metastases (140) | <0.001 | 2.055 | 1.396–3.026 | <0.001 |
| (ref. group N0) | ||||
| Tumor stage (152) | ||||
| (ref. group I–III) | ||||
| IVA | 0.002 | 1.555 | 1.005–2.405 | 0.047 |
| IVB | <0.001 | 2.721 | 1.402–5.281 | 0.003 |
| Tumor size (152) | 0.067 | |||
| (ref. group < 4) | ||||
| BubR1 and MPS1 expression (152) | ||||
| (ref. group Low BubR1 and MPS1) | ||||
| High MPS1 but low BubR1 | 0.386 | |||
| High BubR1 but low MPS1 | 0.708 | |||
| High BubR1 and MPS1 | <0.001 | 2.778 | 1.578–4.891 | <0.001 |
| Cell Lines | siBubR1 (pmole) | Gem (µM) | Fa ± SD | CI | DRI | Cis (µM) | Fa ± SD | CI | DRI | 5-FU (µM) | Fa ± SD | CI | DRI |
|---|---|---|---|---|---|---|---|---|---|---|---|---|---|
| Gem | Cis | 5-FU | |||||||||||
| KKU-055 | 50 | 0.25 | 0.43 ± 0.04 | 0.81 | 1.25 | 0.5 | 0.47 ± 0.08 | 0.18 | 17.75 | 5 | 0.60 ± 0.04 | 0.08 | 80.42 |
| KKU-213A | 50 | 0.5 | 0.55 ± 0.05 | 0.25 | 46.73 | 1 | 0.51 ± 0.04 | 0.20 | 83.28 | 1 | 0.53 ± 0.02 | 0.27 | 9.34 |
Disclaimer/Publisher’s Note: The statements, opinions and data contained in all publications are solely those of the individual author(s) and contributor(s) and not of MDPI and/or the editor(s). MDPI and/or the editor(s) disclaim responsibility for any injury to people or property resulting from any ideas, methods, instructions or products referred to in the content. |
© 2024 by the authors. Licensee MDPI, Basel, Switzerland. This article is an open access article distributed under the terms and conditions of the Creative Commons Attribution (CC BY) license (https://creativecommons.org/licenses/by/4.0/).
Share and Cite
Pokaew, N.; Prajumwongs, P.; Vaeteewoottacharn, K.; Wongkham, S.; Pairojkul, C.; Sawanyawisuth, K. Overexpression of BubR1 Mitotic Checkpoint Protein Predicts Short Survival and Influences the Progression of Cholangiocarcinoma. Biomedicines 2024, 12, 1611. https://doi.org/10.3390/biomedicines12071611
Pokaew N, Prajumwongs P, Vaeteewoottacharn K, Wongkham S, Pairojkul C, Sawanyawisuth K. Overexpression of BubR1 Mitotic Checkpoint Protein Predicts Short Survival and Influences the Progression of Cholangiocarcinoma. Biomedicines. 2024; 12(7):1611. https://doi.org/10.3390/biomedicines12071611
Chicago/Turabian StylePokaew, Nongnapas, Piya Prajumwongs, Kulthida Vaeteewoottacharn, Sopit Wongkham, Chawalit Pairojkul, and Kanlayanee Sawanyawisuth. 2024. "Overexpression of BubR1 Mitotic Checkpoint Protein Predicts Short Survival and Influences the Progression of Cholangiocarcinoma" Biomedicines 12, no. 7: 1611. https://doi.org/10.3390/biomedicines12071611
APA StylePokaew, N., Prajumwongs, P., Vaeteewoottacharn, K., Wongkham, S., Pairojkul, C., & Sawanyawisuth, K. (2024). Overexpression of BubR1 Mitotic Checkpoint Protein Predicts Short Survival and Influences the Progression of Cholangiocarcinoma. Biomedicines, 12(7), 1611. https://doi.org/10.3390/biomedicines12071611

