Impact of Diabetes Mellitus on Outcomes in Patients with Left Ventricular Assist Devices
Abstract
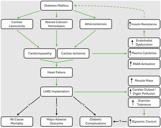
1. Introduction
2. Diabetes Mellitus and Heart Failure
3. LVAD
3.1. LVAD Indications
3.2. LVAD Implantation
3.3. LVAD Generations
3.4. LVAD Contraindications
3.5. LVAD Complications
4. LVAD Outcomes and Relationship with DM
4.1. Outcomes after LVAD Implantation
4.2. LVADs and Glycemic Control
4.3. LVADs, Adverse Events, and Mortality in DM
5. Future Directions
6. Conclusions
Author Contributions
Funding
Conflicts of Interest
References
- Virani, S.S.; Alonso, A.; Aparicio, H.J.; Benjamin, E.J.; Bittencourt, M.S.; Callaway, C.W.; Carson, A.P.; Chamberlain, A.M.; Cheng, S.; Delling, F.N.; et al. Heart Disease and Stroke Statistics—2021 Update. Circulation 2021, 143, e254–e743. [Google Scholar] [CrossRef] [PubMed]
- Huffman, M.D.; Berry, J.D.; Ning, H.; Dyer, A.R.; Garside, D.B.; Cai, X.; Daviglus, M.L.; Lloyd-Jones, D.M. Lifetime Risk for Heart Failure Among White and Black Americans: Cardiovascular Lifetime Risk Pooling Project. J. Am. Coll. Cardiol. 2013, 61, 1510–1517. [Google Scholar] [CrossRef] [PubMed]
- Clark, K.A.A.; Reinhardt, S.W.; Chouairi, F.; Miller, P.E.; Kay, B.; Fuery, M.; Guha, A.; Ahmad, T.; Desai, N.R. Trends in Heart Failure Hospitalizations in the US from 2008 to 2018. J. Card. Fail. 2022, 28, 171–180. [Google Scholar] [CrossRef] [PubMed]
- Heidenreich, P.A.; Albert, N.M.; Allen, L.A.; Bluemke, D.A.; Butler, J.; Fonarow, G.C.; Ikonomidis, J.S.; Khavjou, O.; Konstam, M.A.; Maddox, T.M.; et al. Forecasting the Impact of Heart Failure in the United States. Circ. Heart Fail. 2013, 6, 606–619. [Google Scholar] [CrossRef] [PubMed]
- Yancy, C.W.; Jessup, M.; Bozkurt, B.; Butler, J.; Casey, D.E.; Drazner, M.H.; Fonarow, G.C.; Geraci, S.A.; Horwich, T.; Januzzi, J.L.; et al. 2013 ACCF/AHA guideline for the management of heart failure: A report of the American College of Cardiology Foundation/American Heart Association Task Force on practice guidelines. Circulation 2013, 128, e240–e327. [Google Scholar] [CrossRef] [PubMed]
- Sapna, F.; Raveena, F.; Chandio, M.; Bai, K.; Sayyar, M.; Varrassi, G.; Khatri, M.; Kumar, S.; Mohamad, T. Advancements in Heart Failure Management: A Comprehensive Narrative Review of Emerging Therapies. Cureus 2023, 15, e46486. [Google Scholar] [CrossRef]
- Stevenson, L.W.; Pagani, F.D.; Young, J.B.; Jessup, M.; Miller, L.; Kormos, R.L.; Naftel, D.C.; Ulisney, K.; Desvigne-Nickens, P.; Kirklin, J.K. INTERMACS profiles of advanced heart failure: The current picture. J. Heart Lung Transpl. 2009, 28, 535–541. [Google Scholar] [CrossRef] [PubMed]
- Lee, H.-Y. Heart Failure and Diabetes Mellitus: Dangerous Liaisons. Int. J. Heart Fail. 2022, 4, 163. [Google Scholar] [CrossRef] [PubMed]
- Yassin, A.S.; Subahi, A.; Adegbala, O.; Abubakar, H.; Akintoye, E.; Ahmed, A.; Ismail, A.; Elhag, A.; Kambal, A.; Alade, A.; et al. Clinical Impact of Diabetes Mellitus on Short-Term Outcomes and In-Hospital Mortality of Cardiac Mechanical Support with Left Ventricular Assist Device (LVAD): A Retrospective Study from a National Database. Cardiovasc. Revasc. Med. 2019, 20, 883–886. [Google Scholar] [CrossRef] [PubMed]
- Banday, M.Z.; Sameer, A.S.; Nissar, S. Pathophysiology of diabetes: An overview. Avicenna J. Med. 2020, 10, 174–188. [Google Scholar] [CrossRef] [PubMed]
- Kahaly, G.J.; Hansen, M.P. Type 1 diabetes associated autoimmunity. Autoimmun. Rev. 2016, 15, 644–648. [Google Scholar] [CrossRef] [PubMed]
- American Diabetes Association. American Diabetes Association, Diagnosis and Classification of Diabetes Mellitus. Diabetes Care 2014, 37 (Suppl. 1), S81–S90. [Google Scholar]
- Muoio, D.M.; Newgard, C.B. Mechanisms of disease: Molecular and metabolic mechanisms of insulin resistance and beta-cell failure in type 2 diabetes. Nat. Rev. Mol. Cell Biol. 2008, 9, 193–205. [Google Scholar] [CrossRef] [PubMed]
- DeFronzo, R.A. Pathogenesis of type 2 diabetes mellitus. Med. Clin. N. Am. 2004, 88, 787–835. [Google Scholar] [CrossRef] [PubMed]
- Dal Canto, E.; Ceriello, A.; Rydén, L.; Ferrini, M.; Hansen, T.B.; Schnell, O.; Standl, E.; Beulens, J.W. Diabetes as a cardiovascular risk factor: An overview of global trends of macro and micro vascular complications. Eur. J. Prev. Cardiol. 2019, 26, 25–32. [Google Scholar] [CrossRef] [PubMed]
- Low Wang, C.C.; Hess, C.N.; Hiatt, W.R.; Goldfine, A.B. Clinical Update: Cardiovascular Disease in Diabetes Mellitus: Atherosclerotic Cardiovascular Disease and Heart Failure in Type 2 Diabetes Mellitus-Mechanisms, Management, and Clinical Considerations. Circulation 2016, 133, 2459–2502. [Google Scholar] [CrossRef] [PubMed]
- Rao Kondapally Seshasai, S.; Kaptoge, S.; Thompson, A.; Di Angelantonio, E.; Gao, P.; Sarwar, N.; Whincup, P.H.; Mukamal, K.J.; Gillum, R.F.; Holme, I.; et al. Diabetes Mellitus, Fasting Glucose, and Risk of Cause-Specific Death. N. Engl. J. Med. 2011, 364, 829–841. [Google Scholar] [PubMed]
- Booth, G.L.; Kapral, M.K.; Fung, K.; Tu, J.V. Relation between age and cardiovascular disease in men and women with diabetes compared with non-diabetic people: A population-based retrospective cohort study. Lancet 2006, 368, 29–36. [Google Scholar] [CrossRef] [PubMed]
- Van den Bergh, A.; Vanderper, A.; Vangheluwe, P.; Desjardins, F.; Nevelsteen, I.; Verreth, W.; Wuytack, F.; Holvoet, P.; Flameng, W.; Balligand, J.L.; et al. Dyslipidaemia in type II diabetic mice does not aggravate contractile impairment but increases ventricular stiffness. Cardiovasc. Res. 2008, 77, 371–379. [Google Scholar] [CrossRef] [PubMed]
- Boudina, S.; Abel, E.D. Diabetic cardiomyopathy, causes and effects. Rev. Endocr. Metab. Disord. 2010, 11, 31–39. [Google Scholar] [CrossRef] [PubMed]
- Paulus, W.J.; Canto, E.D. Distinct Myocardial Targets for Diabetes Therapy in Heart Failure with Preserved or Reduced Ejection Fraction. JACC Heart Fail. 2018, 6, 1–7. [Google Scholar] [CrossRef] [PubMed]
- Eguchi, K.; Boden-Albala, B.; Jin, Z.; Rundek, T.; Sacco, R.L.; Homma, S.; Di Tullio, M.R. Association between diabetes mellitus and left ventricular hypertrophy in a multiethnic population. Am. J. Cardiol. 2008, 101, 1787–1791. [Google Scholar] [CrossRef]
- Malik, A.; Garland, E.; Drozd, M.; Palin, V.; Giannoudi, M.; Straw, S.; Jex, N.; Walker, A.M.; Gierula, J.; Paton, M. Diabetes mellitus and the causes of hospitalisation in people with heart failure. Diabetes Vasc. Dis. Res. 2022, 19, 14791641211073943. [Google Scholar] [CrossRef] [PubMed]
- MacDonald, M.R.; Petrie, M.C.; Hawkins, N.M.; Petrie, J.R.; Fisher, M.; McKelvie, R.; Aguilar, D.; Krum, H.; McMurray, J.J. Diabetes, left ventricular systolic dysfunction, and chronic heart failure. Eur. Heart J. 2008, 29, 1224–1240. [Google Scholar] [CrossRef] [PubMed]
- Falcão-Pires, I.; Leite-Moreira, A.F. Diabetic cardiomyopathy: Understanding the molecular and cellular basis to progress in diagnosis and treatment. Heart Fail. Rev. 2012, 17, 325–344. [Google Scholar] [CrossRef] [PubMed]
- Wang, J.; Chen, K.; Li, X.; Jin, X.; An, P.; Fang, Y.; Mu, Y. Postoperative adverse events in patients with diabetes undergoing orthopedic and general surgery. Medicine 2019, 98, e15089. [Google Scholar] [CrossRef] [PubMed]
- Butler, J.; Howser, R.; Portner, P.M.; Pierson, R.N. Diabetes and outcomes after left ventricular assist device placement. J. Card. Fail. 2005, 11, 510–515. [Google Scholar] [CrossRef] [PubMed]
- Topkara, V.K.; Dang, N.C.; Martens, T.P.; Cheema, F.H.; Liu, J.F.; Liang, L.M.; Cheema, A.F.; Barili, F.; Oz, M.C.; Naka, Y. Effect of diabetes on short- and long-term outcomes after left ventricular assist device implantation. J. Heart Lung Transpl. 2005, 24, 2048–2053. [Google Scholar] [CrossRef] [PubMed]
- Uriel, N.; Naka, Y.; Colombo, P.C.; Farr, M.; Pak, S.W.; Cotarlan, V.; Albu, J.B.; Gallagher, D.; Mancini, D.; Ginsberg, H.N.; et al. Improved diabetic control in advanced heart failure patients treated with left ventricular assist devices. Eur. J. Heart Fail. 2011, 13, 195–199. [Google Scholar] [CrossRef] [PubMed]
- Gembillo, G.; Ingrasciotta, Y.; Crisafulli, S.; Luxi, N.; Siligato, R.; Santoro, D.; Trifirò, G. Kidney Disease in Diabetic Patients: From Pathophysiology to Pharmacological Aspects with a Focus on Therapeutic Inertia. Int. J. Mol. Sci. 2021, 22, 4824. [Google Scholar] [CrossRef] [PubMed]
- Park, J.; Lertdumrongluk, P.; Molnar, M.Z.; Kovesdy, C.P.; Kalantar-Zadeh, K. Glycemic control in diabetic dialysis patients and the burnt-out diabetes phenomenon. Curr. Diabetes Rep. 2012, 12, 432–439. [Google Scholar] [CrossRef] [PubMed]
- Johnston, L.E.; Kirby, J.L.; Downs, E.A.; LaPar, D.J.; Ghanta, R.K.; Ailawadi, G.; Kozower, B.D.; Kron, I.L.; McCall, A.L.; Isbell, J.M.; et al. Postoperative Hypoglycemia Is Associated with Worse Outcomes After Cardiac Operations. Ann. Thorac. Surg. 2017, 103, 526–532. [Google Scholar] [CrossRef] [PubMed]
- Dharmavaram, N.; Hess, T.; Jaeger, H.; Smith, J.; Hermsen, J.; Murray, D.; Dhingra, R. National Trends in Heart Donor Usage Rates: Are We Efficiently Transplanting More Hearts? J. Am. Heart Assoc. 2021, 10, e019655. [Google Scholar] [CrossRef] [PubMed]
- Abshire, M.; Himmelfarb, C.R.D.; Russell, S.D. Functional Status in Left Ventricular Assist Device-Supported Patients: A Literature Review. J. Card. Fail. 2014, 20, 973–983. [Google Scholar] [CrossRef] [PubMed]
- Kittleson, M.M.; Shah, P.; Lala, A.; McLean, R.C.; Pamboukian, S.; Horstmanshof, D.A.; Thibodeau, J.; Shah, K.; Teuteberg, J.; Gilotra, N.A.; et al. INTERMACS Profiles and Outcomes of Ambulatory Advanced Heart Failure Patients: A Report from the REVIVAL Registry. J. Heart Lung Transpl. 2020, 39, 16–26. [Google Scholar] [CrossRef] [PubMed]
- Lund, L.H.; Matthews, J.; Aaronson, K. Patient selection for left ventricular assist devices. Eur. J. Heart Fail. 2010, 12, 434–443. [Google Scholar] [CrossRef] [PubMed]
- Holley, C.T.; Harvey, L.; John, R. Left ventricular assist devices as a bridge to cardiac transplantation. J. Thorac. Dis. 2014, 6, 1110–1119. [Google Scholar] [PubMed]
- Jakovljevic, D.G.; Yacoub, M.H.; Schueler, S.; MacGowan, G.A.; Velicki, L.; Seferovic, P.M.; Hothi, S.; Tzeng, B.H.; Brodie, D.A.; Birks, E.; et al. Left Ventricular Assist Device as a Bridge to Recovery for Patients with Advanced Heart Failure. J. Am. Coll. Cardiol. 2017, 69, 1924–1933. [Google Scholar] [CrossRef] [PubMed]
- Sun, B.C.; Firstenberg, M.S.; Louis, L.B.; Panza, A.; Crestanello, J.A.; Sirak, J.; Sai-Sudhakar, C.B. Placement of long-term implantable ventricular assist devices without the use of cardiopulmonary bypass. J. Heart Lung Transpl. 2008, 27, 718–721. [Google Scholar] [CrossRef] [PubMed]
- Anyanwu, A.C. Technique for less invasive implantation of Heartmate II left ventricular assist device without median sternotomy. Semin. Thorac. Cardiovasc. Surg. 2011, 23, 241–244. [Google Scholar] [CrossRef] [PubMed]
- Flores, A.S.; Essandoh, M.; Yerington, G.C.; Bhatt, A.M.; Iyer, M.H.; Perez, W.; Davila, V.R.; Tripathi, R.S.; Turner, K.; Dimitrova, G.; et al. Echocardiographic assessment for ventricular assist device placement. J. Thorac. Dis. 2015, 7, 2139–2150. [Google Scholar] [PubMed]
- Whitson, B.A. Surgical implant techniques of left ventricular assist devices: An overview of acute and durable devices. J. Thorac. Dis. 2015, 7, 2097–2101. [Google Scholar] [PubMed]
- Chaudhry, S.P.; DeVore, A.D.; Vidula, H.; Nassif, M.; Mudy, K.; Birati, E.Y.; Gong, T.; Atluri, P.; Pham, D.; Sun, B.; et al. Left Ventricular Assist Devices: A Primer for the General Cardiologist. J. Am. Heart Assoc. 2022, 11, e027251. [Google Scholar] [CrossRef] [PubMed]
- Miller, L.W. Left Ventricular Assist Devices Are Underutilized. Circulation 2011, 123, 1552–1558. [Google Scholar] [CrossRef] [PubMed]
- Jorde, U.P.; Saeed, O.; Koehl, D.; Morris, A.A.; Wood, K.L.; Meyer, D.M.; Cantor, R.; Jacobs, J.P.; Kirklin, J.K.; Pagani, F.D.; et al. The Society of Thoracic Surgeons Intermacs 2023 Annual Report: Focus on Magnetically Levitated Devices. Ann. Thorac. Surg. 2024, 117, 33–44. [Google Scholar] [CrossRef] [PubMed]
- Symalla, T.; Jeevanandam, V. Choosing the appropriate left ventricular asvesist device for your patient. Indian J. Thorac. Cardiovasc. Surg. 2020, 36, 256–264. [Google Scholar] [CrossRef]
- Yuzefpolskaya, M.; Schroeder, S.E.; Houston, B.A.; Robinson, M.R.; Gosev, I.; Reyentovich, A.; Koehl, D.; Cantor, R.; Jorde, U.P.; Kirklin, J.K.; et al. The Society of Thornacic Surgeons Intermacs 2022 Annual Report: Focus on the 2018 Heart Transplant Allocation System. Ann. Thorac. Surg. 2023, 115, 311–327. [Google Scholar] [CrossRef] [PubMed]
- Frigerio, M. Left Ventricular Assist Device: Indication, Timing, and Management. Heart Fail. Clin. 2021, 17, 619–634. [Google Scholar] [CrossRef] [PubMed]
- Truby, L.K.; Garan, A.R.; Givens, R.C.; Wayda, B.; Takeda, K.; Yuzefpolskaya, M.; Colombo, P.C.; Naka, Y.; Takayama, H.; Topkara, V.K. Aortic insufficiency during contemporary Left Ventricular Assist Device support-Analysis of the INTERMACS Registry. JACC Heart Fail. 2018, 6, 951–960. [Google Scholar] [CrossRef] [PubMed]
- Feldman, D.; Pamboukian, S.V.; Teuteberg, J.J.; Birks, E.; Lietz, K.; Moore, S.A.; Morgan, J.A.; Arabia, F.; Bauman, M.E.; Buchholz, H.W.; et al. The 2013 International Society for Heart and Lung Transplantation Guidelines for mechanical circulatory support: Executive summary. J. Heart Lung Transpl. 2013, 32, 157–187. [Google Scholar] [CrossRef] [PubMed]
- Morrison, K.A.; Jorde, U.P.; Garan, A.R.; Takayama, H.; Naka, Y.; Uriel, N. Acquired von Willebrand disease during CentriMag support is associated with high prevalence of bleeding during support and after transition to heart replacement therapy. ASAIO J. 2014, 60, 241–242. [Google Scholar] [CrossRef] [PubMed]
- Eckman, P.M.; John, R. Bleeding and thrombosis in patients with continuous-flow ventricular assist devices. Circulation 2012, 125, 3038–3047. [Google Scholar] [CrossRef] [PubMed]
- Crow, S.; Chen, D.; Milano, C.; Thomas, W.; Joyce, L.; Piacentino, V., 3rd; Sharma, R.; Wu, J.; Arepally, G.; Bowles, D.; et al. Acquired von Willebrand syndrome in continuous-flow ventricular assist device recipients. Ann. Thorac. Surg. 2010, 90, 1263–1269. [Google Scholar] [CrossRef] [PubMed]
- Rogers, J.G.; Pagani, F.D.; Tatooles, A.J.; Bhat, G.; Slaughter, M.S.; Birks, E.J.; Boyce, S.W.; Najjar, S.S.; Jeevanandam, V.; Anderson, A.S.; et al. Intrapericardial Left Ventricular Assist Device for Advanced Heart Failure. N. Engl. J. Med. 2017, 376, 451–460. [Google Scholar] [CrossRef] [PubMed]
- Kirklin, J.K.; Naftel, D.C.; Kormos, R.L.; Stevenson, L.W.; Pagani, F.D.; Miller, M.A.; Ulisney, K.L.; Baldwin, J.T.; Young, J.B. Third INTERMACS Annual Report: The evolution of destination therapy in the United States. J. Heart Lung Transpl. 2011, 30, 115–123. [Google Scholar] [CrossRef] [PubMed]
- Najjar, S.S.; Slaughter, M.S.; Pagani, F.D.; Starling, R.C.; McGee, E.C.; Eckman, P.; Tatooles, A.J.; Moazami, N.; Kormos, R.L.; Hathaway, D.R.; et al. HVAD Bridge to Transplant ADVANCE Trial Investigators. An analysis of pump thrombus events in patients in the HeartWare ADVANCE bridge to transplant and continued access protocol trial. J. Heart Lung Transpl. 2014, 33, 23–34. [Google Scholar] [CrossRef] [PubMed]
- Kirklin, J.K.; Naftel, D.C.; Kormos, R.L.; Pagani, F.D.; Myers, S.L.; Stevenson, L.W.; Acker, M.A.; Goldstein, D.L.; Silvestry, S.C.; Milano, C.A.; et al. Interagency Registry for Mechanically Assisted Circulatory Support (INTERMACS) analysis of pump thrombosis in the HeartMate II left ventricular assist device. J. Heart Lung Transpl. 2014, 33, 12–22. [Google Scholar] [CrossRef] [PubMed]
- Potapov, E.V.; Stepanenko, A.; Krabatsch, T.; Hetzer, R. Managing long-term complications of left ventricular assist device therapy. Curr. Opin. Cardiol. 2011, 26, 237–244. [Google Scholar] [CrossRef] [PubMed]
- Kormos, R.L.; Teuteberg, J.J.; Pagani, F.D.; Russell, S.D.; John, R.; Miller, L.W.; Massey, T.; Milano, C.A.; Moazami, N.; Sundareswaran, K.S.; et al. Right ventricular failure in patients with the HeartMate II continuous-flow left ventricular assist device: Incidence, risk factors, and effect on outcomes. J. Thorac. Cardiovasc. Surg. 2010, 139, 1316–1324. [Google Scholar] [CrossRef] [PubMed]
- Kihara, S.; Kawai, A.; Fukuda, T.; Yamamoto, N.; Aomi, S.; Nishida, H.; Endo, M.; Koyanagi, H. Effects of milrinone for right ventricular failure after left ventricular assist device implantation. Heart Vessel 2002, 16, 69–71. [Google Scholar] [CrossRef] [PubMed]
- Scherer, M.; Sirat, A.S.; Moritz, A.; Martens, S. Extracorporeal membrane oxygenation as perioperative right ventricular support in patients with biventricular failure undergoing left ventricular assist device implantation. Eur. J. Cardiothorac. Surg. 2011, 39, 939–944. [Google Scholar] [CrossRef] [PubMed]
- Pienta, M.; Shore, S.; Pagani, F.D.; Likosky, D.S. Michigan Congestive Heart Failure Investigators Rates and types of infections in left ventricular assist device recipients: A scoping review. JTCVS Open 2021, 8, 405–411. [Google Scholar] [CrossRef] [PubMed]
- Chamogeorgakis, T.; Koval, C.E.; Smedira, N.G.; Starling, R.C.; Gonzalez-Stawinski, G.V. Outcomes associated with surgical management of infections related to the HeartMate II left ventricular assist device: Implications for destination therapy patients. J. Heart Lung Transpl. 2012, 31, 904–906. [Google Scholar] [CrossRef] [PubMed]
- Tsukui, H.; Abla, A.; Teuteberg, J.J.; McNamara, D.M.; Mathier, M.A.; Cadaret, L.M.; Kormos, R.L. Cerebrovascular accidents in patients with a ventricular assist device. J. Thorac. Cardiovasc. Surg. 2007, 134, 114–123. [Google Scholar] [CrossRef] [PubMed]
- Kato, T.S.; Ota, T.; Schulze, P.C.; Farr, M.; Jorde, U.; Takayama, H.; Naka, Y.; Yamashita, T.; Mancini, D.M. Asymmetric pattern of cerebrovascular lesions in patients after left ventricular assist device implantation. Stroke 2012, 43, 872–874. [Google Scholar] [CrossRef] [PubMed]
- Boyle, A. Arrhythmias in patients with ventricular assist devices. Curr. Opin Cardiol. 2012, 27, 13–18. [Google Scholar] [CrossRef] [PubMed]
- Rose, E.A.; Gelijns, A.C.; Moskowitz, A.J.; Heitjan, D.F.; Stevenson, L.W.; Dembitsky, W.; Long, J.W.; Ascheim, D.D.; Tierney, A.R.; Levitan, R.G. Long-term use of a left ventricular assist device for end-stage heart failure. N. Engl. J. Med. 2001, 345, 1435–1443. [Google Scholar] [CrossRef] [PubMed]
- Rogers, J.G.; Butler, J.; Lansman, S.L.; Gass, A.; Portner, P.M.; Pasque, M.K.; Pierson, R.N., 3rd; INTrEPID Investigators. Chronic Mechanical Circulatory Support for Inotrope-Dependent Heart Failure Patients Who Are Not Transplant Candidates: Results of the INTrEPID Trial. J. Am. Coll. Cardiol. 2007, 50, 741–747. [Google Scholar] [CrossRef] [PubMed]
- Cooper, W.A.; O’Brien, S.M.; Thourani, V.H.; Guyton, R.A.; Bridges, C.R.; Szczech, L.A.; Petersen, R.; Peterson, E.D. Impact of renal dysfunction on outcomes of coronary artery bypass surgery: Results from the Society of Thoracic Surgeons National Adult Cardiac Database. Circulation 2006, 113, 1063–1070. [Google Scholar] [CrossRef] [PubMed]
- Kamboj, M.; Kazory, A. Left Ventricular Assist Device and the Kidney: Getting to the Heart of the Matter. Blood Purif 2019, 48, 289–298. [Google Scholar] [CrossRef] [PubMed]
- Ibrahim, M.; Saint Croix, G.R.; Lacy, S.; Chaparro, S. Impact of Renal Dysfunction on Outcomes after Left Ventricular Assist Device: A Systematic Review. Int. J. Heart Fail. 2020, 20, 69–77. [Google Scholar] [CrossRef] [PubMed]
- Bansal, N.; Hailpern, S.M.; Katz, R.; Hall, Y.N.; Kurella Tamura, M.; Kreuter, W.; O’Hare, A.M. Outcomes Associated with Left Ventricular Assist Devices among Recipients with and without End-stage Renal Disease. JAMA Intern. Med. 2018, 178, 204–209. [Google Scholar] [CrossRef] [PubMed]
- O’Neal, J.B.; Shaw, A.D.; Billings, F.T., IV. Acute kidney injury following cardiac surgery: Current understanding and future directions. Crit. Care 2016, 4, 187. [Google Scholar] [CrossRef] [PubMed]
- Kirklin, J.K.; Naftel, D.C.; Pagani, F.D.; Kormos, R.L.; Stevenson, L.W.; Blume, E.D.; Myers, S.L.; Miller, M.A.; Baldwin, J.T.; Young, J.B. Seventh INTERMACS annual report: 15,000 patients and counting. J. Heart Lung Transpl. 2015, 34, 1495–1504. [Google Scholar] [CrossRef] [PubMed]
- Asleh, R.; Schettle, S.; Briasoulis, A.; Killian, J.M.; Stulak, J.M.; Pereira, N.L.; Kushwaha, S.S.; Maltais, S.; Dunlay, S.M. Predictors and Outcomes of Renal Replacement Therapy After Left Ventricular Assist Device Implantation. Mayo Clin. Proc. 2019, 94, 1003–1014. [Google Scholar] [CrossRef] [PubMed]
- Jawaid, O.; Gaddy, A.; Omar, H.R.; Guglin, M. Ventricular Assist Devices and Chronic Kidney Replacement Therapy: Technology and Outcomes. Adv. Chronic Kidney Dis. 2021, 28, 37–46. [Google Scholar] [CrossRef] [PubMed]
- Kilic, A.; Chen, C.W.; Gaffey, A.C.; Wald, J.W.; Acker, M.A.; Atluri, P. Preoperative renal dysfunction does not affect outcomes of left ventricular assist device implantation. J. Thorac. Cardiovasc. Surg. 2018, 156, 1093–1101. [Google Scholar] [CrossRef] [PubMed]
- Brisco, M.A.; Kimmel, S.E.; Coca, S.G.; Putt, M.E.; Jessup, M.; Tang, W.W.; Parikh, C.R.; Testani, J.M. Prevalence and prognostic importance of changes in renal function after mechanical circulatory support. Circ. Heart Fail. 2014, 7, 68–75. [Google Scholar] [CrossRef] [PubMed]
- Koerner, M.M.; El-Banayosy, A.; Eleuteri, K.; Kline, C.; Stephenson, E., 3rd; Pae, W.; Ghodsizad, A. Neurohormonal regulation and improvement in blood glucose control: Reduction of insulin requirement in patients with a non-pulsatile ventricular assist device. Heart Surg. Forum 2014, 17, E98–E102. [Google Scholar] [CrossRef] [PubMed]
- Guglin, M.; Maguire, K.; Missimer, T.; Faber, C.; Caldeira, C. Improvement in blood glucose control in patients with diabetes after implantation of left ventricular assist devices. ASAIO J. 2014, 60, 290–293. [Google Scholar] [CrossRef] [PubMed]
- Mohamedali, B.; Yost, G.; Bhat, G. Mechanical circulatory support improves diabetic control in patients with advanced heart failure. Eur. J. Heart Fail. 2014, 16, 1120–1124. [Google Scholar] [CrossRef] [PubMed]
- Yen, D.C.; Watson, M.H.; Burgess, L.D.; Kuchibhatla, M.; Patel, C.B.; Campbell, K.B.; Vora, A.K. Positive Impact of Continuous-Flow Left Ventricular Assist Device Implantation on Glycemic Control in Patients with Type 2 Diabetes Mellitus and Advanced Chronic Systolic Heart Failure. Pharmacotherapy 2016, 36, 1210–1216. [Google Scholar] [CrossRef] [PubMed]
- Patel, N.; Gluck, J.A.; Radojevic, J.; Coleman, C.I.; Baker, W.L. Left ventricular assist device implantation improves glycaemic control: A systematic review and meta-analysis. ESC Heart Fail. 2018, 5, 1141–1149. [Google Scholar] [CrossRef] [PubMed]
- Choudhary, N.; Chen, L.; Kotyra, L.; Wittlin, S.D.; Alexis, J.D. Improvement in glycemic control after left ventricular assist device implantation in advanced heart failure patients with diabetes mellitus. ASAIO J. 2014, 60, 675–680. [Google Scholar] [CrossRef] [PubMed]
- Pietrzykowski, Ł.; Michalski, P.; Kosobucka, A.; Kasprzak, M.; Fabiszak, T.; Stolarek, W.; Siller-Matula, J.M.; Kubica, A. Medication adherence and its determinants in patients after myocardial infarction. Sci. Rep. 2020, 10, 12028. [Google Scholar] [CrossRef] [PubMed]
- Rogers, J.G.; Aaronson, K.D.; Boyle, A.J.; Russell, S.D.; Milano, C.A.; Pagani, F.D.; Edwards, B.S.; Park, S.; John, R.; Conte, J.V.; et al. Continuous flow left ventricular assist device improves functional capacity and quality of life of advanced heart failure patients. J. Am. Coll. Cardiol. 2010, 55, 1826–1834. [Google Scholar] [CrossRef] [PubMed]
- Wojtaszewski, J.F.; Hansen, B.F.; Gade; Kiens, B.; Markuns, J.F.; Goodyear, L.J.; Richter, E.A. Insulin Signaling and Insulin Sensitivity after Exercise in Human Skeletal Muscle. Diabetes 2000, 49, 325–331. [Google Scholar] [CrossRef] [PubMed]
- Kim, K.; Park, S.M. Association of muscle mass and fat mass with insulin resistance and the prevalence of metabolic syndrome in Korean adults: A cross-sectional study. Sci. Rep. 2020, 8, 2703. [Google Scholar] [CrossRef] [PubMed]
- Arnold, S.V.; Jones, P.G.; Allen, L.A.; Cohen, D.J.; Fendler, T.J.; Holtz, J.E.; Aggarwal, S.; Spertus, J.A. Frequency of Poor Outcome (Death or Poor Quality of Life) after Left Ventricular Assist Device for Destination Therapy: Results from the INTERMACS Registry. Circ. Heart Fail. 2016, 9, 1161. [Google Scholar] [CrossRef] [PubMed]
- Asleh, R.; Briasoulis, A.; Schettle, S.D.; Tchantchaleishvili, V.; Pereira, N.L.; Edwards, B.S.; Clavell, A.L.; Maltais, S.; Joyce, D.L.; Joyce, L.D.; et al. Impact of Diabetes Mellitus on Outcomes in Patients Supported with Left Ventricular Assist Devices. A Single Institutional 9-Year Experience. Circ. Heart Fail. 2017, 10, e004213. [Google Scholar] [CrossRef] [PubMed]
- Usoh, C.O.; Sherazi, S.; Szepietowska, B.; Kutyifa, V.; McNitt, S.; Papernov, A.; Wang, M.; Alexis, J.D. Influence of diabetes mellitus on outcomes in patients after left ventricular assist device implantation. Ann. Thorac. Surg. 2018, 106, 555–560. [Google Scholar] [CrossRef] [PubMed]
- Blumer, V.; Hernandez, G.A.; Chaparoo, S.; Jacob, M.S.; Tang, W.H.; Starling, R.C.; Young, J.B.; Vest, A.R.; Perez, A.L. Diabetes Mellitus and Outcomes in Patients Supported with Left-Ventricular Assist Devices: A Meta-Analysis and Systematic Review. J. Card. Fail. 2018, 24, S118. [Google Scholar] [CrossRef]
- Xia, Y.; Forest, S.; Friedmann, P.; Chou, L.C.; Patel, S.; Jorde, U.; Goldstein, D. Factors Associated with Prolonged Survival in Left Ventricular Assist Device Recipients. Ann. Thorac. Surg. 2019, 107, 519–526. [Google Scholar] [CrossRef] [PubMed]
- Kogan, A.; Frogel, J.; Ram, E.; Jamal, T.; Peled-Potashnik, Y.; Maor, E.; Grupper, A.; Morgan, A.; Segev, A.; Raanani, E.; et al. The impact of diabetes on short-, intermediate- and long-term mortality following left ventricular assist device implantation. Eur. J. Cardiothorac. Surg. 2022, 61, 1432–1437. [Google Scholar] [CrossRef] [PubMed]
- Vest, A.R.; Mistak, S.M.; Hachamovitch, R.; Mountis, M.M.; Moazami, N.; Young, J.B. Outcomes for patients with diabetes after continuous-flow left ventricular assist device implantation. J. Card. Fail. 2016, 22, 789–796. [Google Scholar] [CrossRef] [PubMed]
- Mohamedali, B.; Yost, G.; Bhat, G. Is diabetes mellitus a risk factor for poor outcomes after left ventricular assist device placement? Tex. Heart Inst. J. 2017, 44, 115–119. [Google Scholar] [CrossRef] [PubMed]
- Zhou, P.; Xiao, Z.; Zhu, P.; Nie, Z.; Pavan, D.; Zheng, S. Diabetes Mellitus Is Not a Risk Factor for Patients Supported with Left Ventricular Assist Device. Ann. Thorac. Surg. 2020, 109, 1614–1622. [Google Scholar] [CrossRef] [PubMed]
- Al-Kindi, S.G.; Al-Suwaidi, J.; Jayyousi, A.; Oliveira, G.H.; Abi Khalil, C. Impact of Diabetes Mellitus on Survival in Patients Bridged to Transplantation with Left Ventricular Assist Devices in the United States. ASAIO J. 2019, 65, 587–592. [Google Scholar] [CrossRef] [PubMed]
- Zhu, T.; Dufendach, K.A.; Hong, Y.; Thoma, F.W.; Kilic, A. Infectious complications following contemporary left ventricular assist device implantation. J. Card. Surg. 2022, 37, 2297–2306. [Google Scholar] [CrossRef] [PubMed]
- Zijderhand, C.F.; Antonides, C.F.J.; Veen, K.M.; Verkaik, N.J.; Schoenrath, F.; Gummert, J.; Nemec, P.; Merkely, B.; Musumeci, F.; Meyns, B.; et al. Left ventricular assist device-related infections and the risk of cerebrovascular accidents: A EUROMACS study. Eur. J. Cardiothorac. Surg. 2022, 62, ezac421. [Google Scholar] [CrossRef] [PubMed]
- Netuka, I.; Ivák, P.; Tučanová, Z.; Gregor, S.; Szárszoi, O.; Sood, P.; Crandall, D.; Rimsans, J.; Connors, J.M.; Mehra, M.R. Evaluation of low-intensity anti-coagulation with a fully magnetically levitated centrifugal-flow circulatory pump-the MAGENTUM 1 study. J. Heart Lung Transpl. 2018, 37, 579–586. [Google Scholar] [CrossRef] [PubMed]
- Roehm, B.; Grodin, J.L. Left Ventricular Assist Device Implantation and Kidney Function: Chicken, Egg, or Omelet? Kidney Med. 2021, 3, 324–326. [Google Scholar] [CrossRef] [PubMed]
- Ivey-Miranda, J.B.; Inker, L.A.; Griffin, M.; Rao, V.; Maulion, C.; Wilson, F.P.; Tang, W.W.; Levey, A.S.; Testani, J.M. Cystatin C and Muscle Mass in Patients with Heart Failure. J. Card. Fail. 2021, 27, 48–56. [Google Scholar] [CrossRef] [PubMed] [PubMed Central]

| Authors, Ref. | Study Design | Duration | Population | LVAD Model | Key Findings | p-Value |
|---|---|---|---|---|---|---|
| Butler et al., 2005 [27] | Retrospective cohort | 1996–2003 | 222 Patients | Novacor | Patients with DM had higher mortality compared to nondiabetic patients at 30, 180, and 365 days after implantation | p = 0.02 |
| Arnold et al., 2016 [89] | Retrospective cohort | 2012–2013 | 1638 Patients | Not specified | Patients with severe DM had a significantly higher rate of poor outcomes (limiting HF symptoms, poor quality of life, or death) compared to non-DM patients one year after implantation | p = 0.038 |
| Vest et al., 2016 [95] | Single-center retrospective cohort | 2006–2013 | 300 Patients | HeartMate II™, HeartWare® | DM was not associated with significantly higher rates of all-cause mortality or major adverse events (stroke/TIA, ICH, pump thrombosis, infection) | p = 0.5768 |
| Asleh et al., 2017 [90] | Single-center retrospective cohort | 2007–2017 | 341 Patients | HeartMate II™, HeartMate III™, HeartWare®, Jarvik 2000, DH DuraHeart | All-cause mortality and device infections were significantly more common in diabetic vs. non-diabetic patients | p = 0.03 |
| Mohamedali et al., 2017 [96] | Single-center retrospective cohort | 2006–2013 | 288 Patients | HeartMate II™, HeartWare® | Other than hemolysis, there was no significant difference in the rate of adverse events or mortality in patients with versus without DM after LVAD placement | p = 0.71 |
| Usoh et al., 2018 [91] | Single-center retrospective cohort | 2008–2014 | 191 Patients | HeartMate II™ | DM patients had a higher cumulative probability of death at three years compared to non-diabetic patients. No significant difference was found in rates of infection or neurologic dysfunction | p = 0.013 |
| Blumer et al., 2018 [92] | Systematic Review | All available data through 2017 | 1543 Patients | HeartMate II™, Pulsatile LVAD, HeartWare® | The rates of stroke and mortality were significantly higher among DM patients compared to non-diabetics. | p = 0.01 |
| Al-Kindi et al., 2019 [98] | Retrospective cohort | 2000–2015 | 4978 Patients | HeartMate II™, HeartWare® | There was no significant difference in all-cause mortality between patients with and without DM. | p = 0.30 |
| Xia et al., 2019 [93] | Retrospective cohort | 2012–2013 | 1116 Patients | Not specified | DM was associated with significantly increased odds of death 3 years after implantation | p ≤ 0.01 |
| Zhou et al., 2020 [97] | Meta-analysis | 4 studies (2016–2018) | 1120 Patients | HeartMate II™, HeartWare® | No significant difference in overall mortality or adverse events (infection, ICH, pump thrombosis) between patients with and without DM | p = 0.18 |
| Kogan et al., 2022 [94] | Single-center retrospective cohort | 2006–2020 | 154 Patients | HeartMate II™, HeartMate III™, HeartWare® | Patients with DM had a significantly higher mortality rate compared to non-diabetics 5 years after implantation. Infection rate was also significantly higher in patients with DM | p = 0.038 |
Disclaimer/Publisher’s Note: The statements, opinions and data contained in all publications are solely those of the individual author(s) and contributor(s) and not of MDPI and/or the editor(s). MDPI and/or the editor(s) disclaim responsibility for any injury to people or property resulting from any ideas, methods, instructions or products referred to in the content. |
© 2024 by the authors. Licensee MDPI, Basel, Switzerland. This article is an open access article distributed under the terms and conditions of the Creative Commons Attribution (CC BY) license (https://creativecommons.org/licenses/by/4.0/).
Share and Cite
Crugnola, W.; Cinquina, A.; Mattimore, D.; Bitzas, S.; Schwartz, J.; Zaidi, S.; Bergese, S.D. Impact of Diabetes Mellitus on Outcomes in Patients with Left Ventricular Assist Devices. Biomedicines 2024, 12, 1604. https://doi.org/10.3390/biomedicines12071604
Crugnola W, Cinquina A, Mattimore D, Bitzas S, Schwartz J, Zaidi S, Bergese SD. Impact of Diabetes Mellitus on Outcomes in Patients with Left Ventricular Assist Devices. Biomedicines. 2024; 12(7):1604. https://doi.org/10.3390/biomedicines12071604
Chicago/Turabian StyleCrugnola, William, Andrew Cinquina, Daniel Mattimore, Savannah Bitzas, Jonathon Schwartz, Saleem Zaidi, and Sergio D. Bergese. 2024. "Impact of Diabetes Mellitus on Outcomes in Patients with Left Ventricular Assist Devices" Biomedicines 12, no. 7: 1604. https://doi.org/10.3390/biomedicines12071604
APA StyleCrugnola, W., Cinquina, A., Mattimore, D., Bitzas, S., Schwartz, J., Zaidi, S., & Bergese, S. D. (2024). Impact of Diabetes Mellitus on Outcomes in Patients with Left Ventricular Assist Devices. Biomedicines, 12(7), 1604. https://doi.org/10.3390/biomedicines12071604

