Enhancing Liver Transplant Outcomes through Liver Precooling to Mitigate Inflammatory Response and Protect Mitochondrial Function
Abstract
1. Introduction
2. Materials and Methods
2.1. Animals
2.1.1. Liver Transplantation with or without Precooling
2.1.2. Liver Graft Injury and Oxidative Stress Biomarkers
2.2. Histopathological Examinations
2.3. Mitochondria Isolation and Function Evaluation
2.4. Cytokine Profiles of Liver Lysates
2.5. Real-Time PCR
2.6. Statistics
3. Results
3.1. Liver Temperature Changes during Precooling
3.2. Precooling Preserved Mitochondria Activities and Function
3.3. Liver Precooling Protected Transplanted Graft Function against IRI
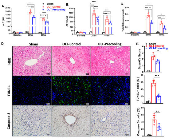
3.4. Liver Precooling Attenuated Liver Cell Death
3.5. Liver Precooling Suppressed Oxidative Stress and Inflammatory Response
4. Discussion
Author Contributions
Funding
Institutional Review Board Statement
Data Availability Statement
Conflicts of Interest
References
- Onghena, L.; Develtere, W.; Poppe, C.; Geerts, A.; Troisi, R.; Vanlander, A.; Berrevoet, F.; Rogiers, X.; Van Vlierberghe, H.; Verhelst, X. Quality of life after liver transplantation: State of the art. World J. Hepatol. 2016, 8, 749–756. [Google Scholar] [CrossRef]
- Zaydfudim, V.; Feurer, I.D.; Landman, M.P.; Moore, D.E.; Wright, J.K.; Pinson, C.W. Reduction in corticosteroids is associated with better health-related quality of life after liver transplantation. J. Am. Coll. Surg. 2012, 214, 164–173. [Google Scholar] [CrossRef]
- Wang, G.S.; Yang, Y.; Li, H.; Jiang, N.; Fu, B.S.; Jin, H.; Yang, J.X.; Chen, G.H. Health-related quality of life after liver transplantation: The experience from a single Chinese center. Hepatobiliary Pancreat. Dis. Int. 2012, 11, 262–266. [Google Scholar] [CrossRef]
- Masala, D.; Mannocci, A.; Unim, B.; Del Cimmuto, A.; Turchetta, F.; Gatto, G.; Santoro, R.; Ettorre, G.M.; Boccia, A.; La Torre, G. Quality of life and physical activity in liver transplantation patients: Results of a case-control study in Italy. Transpl. Proc. 2012, 44, 1346–1350. [Google Scholar] [CrossRef]
- Zhai, Y.; Petrowsky, H.; Hong, J.C.; Busuttil, R.W.; Kupiec-Weglinski, J.W. Ischaemia-reperfusion injury in liver transplantation—From bench to bedside. Nat. Rev. Gastroenterol. Hepatol. 2013, 10, 79–89. [Google Scholar] [CrossRef]
- Franco-Gou, R.; Mosbah, I.B.; Serafin, A.; Abdennebi, H.B.; Rosello-Catafau, J.; Peralta, C. New preservation strategies for preventing liver grafts against cold ischemia reperfusion injury. J. Gastroenterol. Hepatol. 2007, 22, 1120–1126. [Google Scholar] [CrossRef]
- Land, W.G. The role of postischemic reperfusion injury and other nonantigen-dependent inflammatory pathways in transplantation. Transplantation 2005, 79, 505–514. [Google Scholar] [CrossRef]
- Ikeda, T.; Yanaga, K.; Kishikawa, K.; Kakizoe, S.; Shimada, M.; Sugimachi, K. Ischemic injury in liver transplantation: Difference in injury sites between warm and cold ischemia in rats. Hepatology 1992, 16, 454–461. [Google Scholar] [CrossRef]
- van Golen, R.F.; Reiniers, M.J.; van Gulik, T.M.; Heger, M. Organ cooling in liver transplantation and resection: How low should we go? Hepatology 2015, 61, 395–399. [Google Scholar] [CrossRef]
- Lee, C.Y.; Mangino, M.J. Preservation methods for kidney and liver. Organogenesis 2009, 5, 105–112. [Google Scholar] [CrossRef]
- Teoh, N.C.; Hartley, J. Modifications to the UW: Simple solutions to the ‘sticky’ problem of preservation injury in liver transplantation. J. Gastroenterol. Hepatol. 2007, 22, 1564–1565. [Google Scholar] [CrossRef]
- Matsuno, N.; Kobayashi, E. Challenges in machine perfusion preservation for liver grafts from donation after circulatory death. Transpl. Res. 2013, 2, 19. [Google Scholar] [CrossRef][Green Version]
- Guibert, E.E.; Petrenko, A.Y.; Balaban, C.L.; Somov, A.Y.; Rodriguez, J.V.; Fuller, B.J. Organ Preservation: Current Concepts and New Strategies for the Next Decade. Transfus. Med. Hemotherapy 2011, 38, 125–142. [Google Scholar] [CrossRef]
- Ravikumar, R.; Jassem, W.; Mergental, H.; Heaton, N.; Mirza, D.; Perera, M.T.; Quaglia, A.; Holroyd, D.; Vogel, T.; Coussios, C.C.; et al. Liver Transplantation After Ex Vivo Normothermic Machine Preservation: A Phase 1 (First-in-Man) Clinical Trial. Am. J. Transpl. 2016, 16, 1779–1787. [Google Scholar] [CrossRef]
- Nasralla, D.; Coussios, C.C.; Mergental, H.; Akhtar, M.Z.; Butler, A.J.; Ceresa, C.D.L.; Chiocchia, V.; Dutton, S.J.; Garcia-Valdecasas, J.C.; Heaton, N.; et al. A randomized trial of normothermic preservation in liver transplantation. Nature 2018, 557, 50–56. [Google Scholar] [CrossRef]
- Henry, S.D.; Guarrera, J.V. Protective effects of hypothermic ex vivo perfusion on ischemia/reperfusion injury and transplant outcomes. Transpl. Rev. 2012, 26, 163–175. [Google Scholar] [CrossRef]
- Yamanaka, K.; Houben, P.; Bruns, H.; Schultze, D.; Hatano, E.; Schemmer, P. A systematic review of pharmacological treatment options used to reduce ischemia reperfusion injury in rat liver transplantation. PLoS ONE 2014, 10, e0122214. [Google Scholar] [CrossRef]
- Whitsett, M.; Levitsky, J. Medication nonadherence in liver transplantation. Clin. Liver Dis. 2017, 10, 157–160. [Google Scholar] [CrossRef]
- Lee, S.G. A complete treatment of adult living donor liver transplantation: A review of surgical technique and current challenges to expand indication of patients. Am. J. Transpl. 2015, 15, 17–38. [Google Scholar] [CrossRef]
- Fernandez, L.; Heredia, N.; Grande, L.; Gomez, G.; Rimola, A.; Marco, A.; Gelpi, E.; Rosello-Catafau, J.; Peralta, C. Preconditioning protects liver and lung damage in rat liver transplantation: Role of xanthine/xanthine oxidase. Hepatology 2002, 36, 562–572. [Google Scholar] [CrossRef]
- Casillas-Ramirez, A.; Mosbah, I.B.; Ramalho, F.; Rosello-Catafau, J.; Peralta, C. Past and future approaches to ischemia-reperfusion lesion associated with liver transplantation. Life Sci. 2006, 79, 1881–1894. [Google Scholar] [CrossRef]
- Cannistra, M.; Ruggiero, M.; Zullo, A.; Gallelli, G.; Serafini, S.; Maria, M.; Naso, A.; Grande, R.; Serra, R.; Nardo, B. Hepatic ischemia reperfusion injury: A systematic review of literature and the role of current drugs and biomarkers. Int. J. Surg. 2016, 33 (Suppl. S1), S57–S70. [Google Scholar] [CrossRef]
- Lee, M.P.; Gear, A.R. The effect of temperature on mitochondrial membrane-linked reactions. J. Biol. Chem. 1974, 249, 7541–7549. [Google Scholar] [CrossRef]
- Geiser, F. Metabolic rate and body temperature reduction during hibernation and daily torpor. Annu. Rev. Physiol. 2004, 66, 239–274. [Google Scholar] [CrossRef]
- Tian, G.; Smith, K.E.; Biro, G.P.; Butler, K.W.; Haas, N.; Scott, J.; Anderson, R.; Deslauriers, R. A comparison of UW cold storage solution and St. Thomas’ solution II: A 31P NMR and functional study of isolated porcine hearts. J. Heart Lung Transpl. 1991, 10, 975–985. [Google Scholar]
- Keon, W.J.; Hendry, P.J.; Taichman, G.C.; Mainwood, G.W. Cardiac transplantation: The ideal myocardial temperature for graft transport. Ann. Thorac. Surg. 1988, 46, 337–341. [Google Scholar] [CrossRef]
- Bernard, M.; Cartoux, C.; Caus, T.; Sciaky, M.; Cozzone, P.J. The influence of temperature on metabolic and cellular protection of the heart during long-term ischemia: A study using P-31 magnetic resonance spectroscopy and biochemical analyses. Cryobiology 1998, 37, 309–317. [Google Scholar] [CrossRef]
- Benson, D.W.; Williams, G.R., Jr.; Spencer, F.C.; Yates, A.J. The use of hypothermia after cardiac arrest. Anesth. Analg. 1959, 38, 423–428. [Google Scholar] [CrossRef]
- Williams, G.R., Jr.; Spencer, F.C. The clinical use of hypothermia following cardiac arrest. Ann. Surg. 1958, 148, 462–468. [Google Scholar] [CrossRef]
- Yamanaka, N.; Dai, C.L.; Okamoto, E. Historical evolution of hypothermic liver surgery. World J. Surg. 1998, 22, 1104–1107. [Google Scholar] [CrossRef]
- Zeiner, A.; Holzer, M.; Sterz, F.; Behringer, W.; Schorkhuber, W.; Mullner, M.; Frass, M.; Siostrzonek, P.; Ratheiser, K.; Kaff, A.; et al. Mild resuscitative hypothermia to improve neurological outcome after cardiac arrest. A clinical feasibility trial. Hypothermia After Cardiac Arrest (HACA) Study Group. Stroke 2000, 31, 86–94. [Google Scholar] [CrossRef]
- Pacini, D.; Pantaleo, A.; Di Marco, L.; Leone, A.; Barberio, G.; Murana, G.; Castrovinci, S.; Sottili, S.; Di Bartolomeo, R. Visceral organ protection in aortic arch surgery: Safety of moderate hypothermia. Eur. J. Cardiothorac. Surg. 2014, 46, 438–443. [Google Scholar] [CrossRef]
- Nolan, J.P.; Morley, P.T.; Vanden Hoek, T.L.; Hickey, R.W.; Kloeck, W.G.; Billi, J.; Bottiger, B.W.; Morley, P.T.; Nolan, J.P.; Okada, K.; et al. Therapeutic hypothermia after cardiac arrest: An advisory statement by the advanced life support task force of the International Liaison Committee on Resuscitation. Circulation 2003, 108, 118–121. [Google Scholar] [CrossRef]
- Niemann, C.U.; Feiner, J.; Swain, S.; Bunting, S.; Friedman, M.; Crutchfield, M.; Broglio, K.; Hirose, R.; Roberts, J.P.; Malinoski, D. Therapeutic Hypothermia in Deceased Organ Donors and Kidney-Graft Function. N. Engl. J. Med. 2015, 373, 405–414. [Google Scholar] [CrossRef]
- Hessel, E.A., 2nd. Therapeutic hypothermia after in-hospital cardiac arrest: A critique. J. Cardiothorac. Vasc. Anesth. 2014, 28, 789–799. [Google Scholar] [CrossRef]
- Yokota, S.; Ueki, S.; Ono, Y.; Kasahara, N.; Perez-Gutierrez, A.; Kimura, S.; Yoshida, O.; Murase, N.; Yasuda, Y.; Geller, D.A.; et al. Orthotopic mouse liver transplantation to study liver biology and allograft tolerance. Nat. Protoc. 2016, 11, 1163–1174. [Google Scholar] [CrossRef]
- Mendonca, R.; Gning, O.; Di Cesare, C.; Lachat, L.; Bennett, N.C.; Helfenstein, F.; Glauser, G. Sensitive and selective quantification of free and total malondialdehyde in plasma using UHPLC-HRMS. J. Lipid Res. 2017, 58, 1924–1931. [Google Scholar] [CrossRef]
- Levine, R.L. Carbonyl modified proteins in cellular regulation, aging, and disease. Free Radic. Biol. Med. 2002, 32, 790–796. [Google Scholar] [CrossRef]
- Suzuki, S.; Nakamura, S.; Koizumi, T.; Sakaguchi, S.; Baba, S.; Muro, H.; Fujise, Y. The beneficial effect of a prostaglandin I2 analog on ischemic rat liver. Transplantation 1991, 52, 979–983. [Google Scholar] [CrossRef] [PubMed]
- Wang, L.; Wang, X.; Jiang, S.; Wei, J.; Buggs, J.; Fu, L.; Zhang, J.; Liu, R. Graft function assessment in mouse models of single- and dual-kidney transplantation. Am. J. Physiol. Renal. Physiol. 2018, 315, F628–F636. [Google Scholar] [CrossRef] [PubMed]
- Chen, W.; Wang, L.; Liang, P.; Mast, J.; Mathis, C.; Liu, C.Y.; Wei, J.; Zhang, J.; Fu, L.; Juncos, L.A.; et al. Reducing ischemic kidney injury through application of a synchronization modulation electric field to maintain Na(+)/K(+)-ATPase functions. Sci. Transl. Med. 2022, 14, eabj4906. [Google Scholar] [CrossRef] [PubMed]
- McCrimmon, A.; Domondon, M.; Sultanova, R.F.; Ilatovskaya, D.V.; Stadler, K. Comprehensive assessment of mitochondrial respiratory function in freshly isolated nephron segments. Am. J. Physiol. Renal. Physiol. 2020, 318, F1237–F1245. [Google Scholar] [CrossRef] [PubMed]
- Wang, L.; Song, J.; Wang, S.; Buggs, J.; Chen, R.; Zhang, J.; Wang, L.; Rong, S.; Li, W.; Wei, J.; et al. Cross-sex transplantation alters gene expression and enhances inflammatory response in the transplanted kidneys. Am. J. Physiol. Ren. Physiol. 2017, 313, F326–F338. [Google Scholar] [CrossRef] [PubMed]
- Kalogeris, T.; Baines, C.P.; Krenz, M.; Korthuis, R.J. Cell biology of ischemia/reperfusion injury. Int. Rev. Cell Mol. Biol. 2012, 298, 229–317. [Google Scholar] [CrossRef] [PubMed]
- Meier, R.P.H.; Piller, V.; Hagen, M.E.; Joliat, C.; Buchs, J.B.; Nastasi, A.; Ruttimann, R.; Buchs, N.C.; Moll, S.; Vallee, J.P.; et al. Intra-Abdominal Cooling System Limits Ischemia-Reperfusion Injury During Robot-Assisted Renal Transplantation. Am. J. Transpl. 2018, 18, 53–62. [Google Scholar] [CrossRef] [PubMed]
- Heijnen, B.H.; Straatsburg, I.H.; Gouma, D.J.; van Gulik, T.M. Decrease in core liver temperature with 10 degrees C by in situ hypothermic perfusion under total hepatic vascular exclusion reduces liver ischemia and reperfusion injury during partial hepatectomy in pigs. Surgery 2003, 134, 806–817. [Google Scholar] [CrossRef]
- Hildebrand, F.; Giannoudis, P.V.; van Griensven, M.; Chawda, M.; Pape, H.C. Pathophysiologic changes and effects of hypothermia on outcome in elective surgery and trauma patients. Am. J. Surg. 2004, 187, 363–371. [Google Scholar] [CrossRef]
- Grezzana Filho, T.J.M.; Longo, L.; Santos, J.L.D.; Gabiatti, G.; Boffil, C.; Santos, E.B.D.; Cerski, C.T.S.; Chedid, M.F.; Corso, C.O. Induction of selective liver hypothermia prevents significant ischemia/reperfusion injury in Wistar rats after 24 hours. ACTA Cirúrgica Bras. 2020, 35, e202000205. [Google Scholar] [CrossRef]
- Azoulay, D.; Eshkenazy, R.; Andreani, P.; Castaing, D.; Adam, R.; Ichai, P.; Naili, S.; Vinet, E.; Saliba, F.; Lemoine, A.; et al. In situ hypothermic perfusion of the liver versus standard total vascular exclusion for complex liver resection. Ann. Surg. 2005, 241, 277–285. [Google Scholar] [CrossRef]
- Spencer, N.Y.; Zhou, W.; Li, Q.; Zhang, Y.; Luo, M.; Yan, Z.; Lynch, T.J.; Abbott, D.; Banfi, B.; Engelhardt, J.F. Hepatocytes produce TNF-alpha following hypoxia-reoxygenation and liver ischemia-reperfusion in a NADPH oxidase- and c-Src-dependent manner. Am. J. Physiol. Gastrointest. Liver Physiol. 2013, 305, G84–G94. [Google Scholar] [CrossRef]
- He, H.; Xiong, L.; Jian, L.; Li, L.; Wu, Y.; Qiao, S. Role of mitochondria on UV-induced skin damage and molecular mechanisms of active chemical compounds targeting mitochondria. J. Photochem. Photobiol. B 2022, 232, 112464. [Google Scholar] [CrossRef] [PubMed]
- Choi, S.; Noh, J.; Hirose, R.; Ferell, L.; Bedolli, M.; Roberts, J.P.; Niemann, C.U. Mild hypothermia provides significant protection against ischemia/reperfusion injury in livers of obese and lean rats. Ann. Surg. 2005, 241, 470–476. [Google Scholar] [CrossRef] [PubMed]
- Zar, H.A.; Lancaster, J.R., Jr. Mild hypothermia protects against postischemic hepatic endothelial injury and decreases the formation of reactive oxygen species. Redox Rep. 2000, 5, 303–310. [Google Scholar] [CrossRef] [PubMed]
- Cadenas, E.; Davies, K.J. Mitochondrial free radical generation, oxidative stress, and aging. Free Radic. Biol. Med. 2000, 29, 222–230. [Google Scholar] [CrossRef] [PubMed]
- Balaban, R.S.; Nemoto, S.; Finkel, T. Mitochondria, oxidants, and aging. Cell 2005, 120, 483–495. [Google Scholar] [CrossRef] [PubMed]
- Wang, Y.; Zhang, C. The Roles of Liver-Resident Lymphocytes in Liver Diseases. Front. Immunol. 2019, 10, 1582. [Google Scholar] [CrossRef] [PubMed]
- Caldwell, C.C.; Tschoep, J.; Lentsch, A.B. Lymphocyte function during hepatic ischemia/reperfusion injury. J. Leukoc. Biol. 2007, 82, 457–464. [Google Scholar] [CrossRef]
- Calne, R.Y. Immunological tolerance—The liver effect. Immunol. Rev. 2000, 174, 280–282. [Google Scholar] [CrossRef]
- Tiegs, G.; Lohse, A.W. Immune tolerance: What is unique about the liver. J. Autoimmun. 2010, 34, 1–6. [Google Scholar] [CrossRef] [PubMed]
- Vardanian, A.J.; Busuttil, R.W.; Kupiec-Weglinski, J.W. Molecular mediators of liver ischemia and reperfusion injury: A brief review. Mol. Med. 2008, 14, 337–345. [Google Scholar] [CrossRef]
- Zwacka, R.M.; Zhou, W.; Zhang, Y.; Darby, C.J.; Dudus, L.; Halldorson, J.; Oberley, L.; Engelhardt, J.F. Redox gene therapy for ischemia/reperfusion injury of the liver reduces AP1 and NF-kappaB activation. Nat. Med. 1998, 4, 698–704. [Google Scholar] [CrossRef] [PubMed]
- Shibuya, H.; Ohkohchi, N.; Tsukamoto, S.; Satomi, S. Tumor necrosis factor-induced, superoxide-mediated neutrophil accumulation in cold ischemic/reperfused rat liver. Hepatology 1997, 26, 113–120. [Google Scholar] [CrossRef] [PubMed]
- Ahmed, O.; Caravaca, A.S.; Crespo, M.; Dai, W.; Liu, T.; Guo, Q.; Leiva, M.; Sabio, G.; Shavva, V.S.; Malin, S.G.; et al. Hepatic stellate cell activation markers are regulated by the vagus nerve in systemic inflammation. Bioelectron. Med. 2023, 9, 6. [Google Scholar] [CrossRef] [PubMed]
- Nakamura, K.; Kageyama, S.; Kupiec-Weglinski, J.W. The Evolving Role of Neutrophils in Liver Transplant Ischemia-Reperfusion Injury. Curr. Transpl. Rep. 2019, 6, 78–89. [Google Scholar] [CrossRef] [PubMed]
- Peralta, C.; Jimenez-Castro, M.B.; Gracia-Sancho, J. Hepatic ischemia and reperfusion injury: Effects on the liver sinusoidal milieu. J. Hepatol. 2013, 59, 1094–1106. [Google Scholar] [CrossRef] [PubMed]
- Wen, Y.; Lambrecht, J.; Ju, C.; Tacke, F. Hepatic macrophages in liver homeostasis and diseases-diversity, plasticity and therapeutic opportunities. Cell. Mol. Immunol. 2021, 18, 45–56. [Google Scholar] [CrossRef]
- Kato, A.; Singh, S.; McLeish, K.R.; Edwards, M.J.; Lentsch, A.B. Mechanisms of hypothermic protection against ischemic liver injury in mice. Am. J. Physiol. Gastrointest. Liver Physiol. 2002, 282, G608–G616. [Google Scholar] [CrossRef][Green Version]





| Genes | Primers |
|---|---|
| MMP9 | Forward 5′-GCTCATGTACCCGCTGTATAGCT-3′ |
| Reverse 5′-CAGATACTGGATGCCGTCTATGTC-3′ | |
| CCL6 | Forward: 5′ ATGAGAAACTCCAAGACTGCC 3′ |
| Reverse: 5′ TTATTGGAGGGTTATAGCGACG 3′ | |
| β-actin | Forward 5′ CCGGGACCTGACAGACTA 3′ |
| Reverse 5′ AGAGCCTCAGGGCATCGGAAC 3′ | |
| CHI3L1 | Forward 5′CCCAACCTGAAGACTCTCTTG |
| Reverse 5′ CCAAGATAGCCTCCAACACC |
Disclaimer/Publisher’s Note: The statements, opinions and data contained in all publications are solely those of the individual author(s) and contributor(s) and not of MDPI and/or the editor(s). MDPI and/or the editor(s) disclaim responsibility for any injury to people or property resulting from any ideas, methods, instructions or products referred to in the content. |
© 2024 by the authors. Licensee MDPI, Basel, Switzerland. This article is an open access article distributed under the terms and conditions of the Creative Commons Attribution (CC BY) license (https://creativecommons.org/licenses/by/4.0/).
Share and Cite
Tran, M.H.; Gao, J.; Wang, X.; Liu, R.; Parris, C.L.; Esquivel, C.; Fan, Y.; Wang, L. Enhancing Liver Transplant Outcomes through Liver Precooling to Mitigate Inflammatory Response and Protect Mitochondrial Function. Biomedicines 2024, 12, 1475. https://doi.org/10.3390/biomedicines12071475
Tran MH, Gao J, Wang X, Liu R, Parris CL, Esquivel C, Fan Y, Wang L. Enhancing Liver Transplant Outcomes through Liver Precooling to Mitigate Inflammatory Response and Protect Mitochondrial Function. Biomedicines. 2024; 12(7):1475. https://doi.org/10.3390/biomedicines12071475
Chicago/Turabian StyleTran, Minh H., Jie Gao, Xinzhe Wang, Ruisheng Liu, Colby L. Parris, Carlos Esquivel, Yingxiang Fan, and Lei Wang. 2024. "Enhancing Liver Transplant Outcomes through Liver Precooling to Mitigate Inflammatory Response and Protect Mitochondrial Function" Biomedicines 12, no. 7: 1475. https://doi.org/10.3390/biomedicines12071475
APA StyleTran, M. H., Gao, J., Wang, X., Liu, R., Parris, C. L., Esquivel, C., Fan, Y., & Wang, L. (2024). Enhancing Liver Transplant Outcomes through Liver Precooling to Mitigate Inflammatory Response and Protect Mitochondrial Function. Biomedicines, 12(7), 1475. https://doi.org/10.3390/biomedicines12071475

