Efficacy and Safety of Xylitol Nasal Irrigation after Functional Endoscopic Sinus Surgery: A Randomized Controlled Study
Abstract
1. Introduction
2. Materials and Methods
2.1. Study Population
2.2. Nasal Irrigation
2.3. Assessment of Efficacy
2.4. Assessment of Safety
2.5. Endpoints of the Study
2.6. Sample Size and Statistical Analysis
3. Results
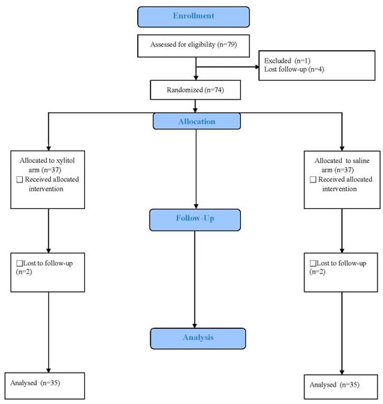
3.1. Patients
3.2. Rhinosinusitis Severity Prior to FESS and before Nasal Irrigation
3.3. Comparison of Rhinosinusitis Severity between the Period Prior to Nasal Irrigation and after Nasal Irrigation
3.4. Assessment of Safety
4. Discussion
5. Conclusions
Author Contributions
Funding
Institutional Review Board Statement
Informed Consent Statement
Data Availability Statement
Acknowledgments
Conflicts of Interest
References
- Huang, Z.Z.; Chen, X.Z.; Huang, J.C.; Wang, Z.Y.; Li, X.; Chen, X.H.; Lai, X.P.; Chang, L.H.; Zhang, G.H. Budesonide nasal irrigation improved Lund-Kennedy endoscopic score of chronic rhinosinusitis patients after endoscopic sinus surgery. Eur. Arch. Otorhinolaryngol. 2019, 276, 1397–1403. [Google Scholar] [CrossRef] [PubMed]
- Antonino, M.; Nicolò, M.; Jerome Renee, L.; Federico, M.; Chiara, V.; Stefano, S.; Maria, S.; Salvatore, C.; Antonio, B.; Calvo-Henriquez, C.; et al. Single-nucleotide polymorphism in chronic rhinosinusitis: A systematic review. Clin. Otolaryngol. 2022, 47, 14–23. [Google Scholar] [CrossRef] [PubMed]
- Halderman, A.; Lane, A.P. Genetic and immune dysregulation in chronic rhinosinusitis. Otolaryngol. Clin. N. Am. 2017, 50, 13–28. [Google Scholar] [CrossRef] [PubMed]
- Thanneru, M.; Lanke, S.; Kolavali, S. The effectiveness of budesonide nasal irrigation after endoscopic sinus surgery in chronic allergic rhinosinusitis with polyps. Indian. J. Otolaryngol. Head. Neck Surg. 2020, 72, 350–354. [Google Scholar] [CrossRef] [PubMed]
- Verma, R.R.; Verma, R. Sinonasal irrigation after endoscopic sinus surgery—Past to present and future. Indian J. Otolaryngol. Head Neck Surg. 2023, 75, 1–8. [Google Scholar] [CrossRef] [PubMed]
- Park, D.Y.; Choi, J.H.; Kim, D.K.; Jung, Y.G.; Mun, S.J.; Min, H.J.; Park, S.K.; Shin, J.M.; Yang, H.C.; Hong, S.N.; et al. Clinical practice guideline: Nasal irrigation for chronic rhinosinusitis in adults. Clin. Exp. Otorhinolaryngol. 2022, 15, 5–23. [Google Scholar] [CrossRef] [PubMed]
- Silva, C.F.F.S.D.; Silva, F.E.R.D.; Pauna, H.F.; Hurtado, J.G.G.M.; Dos Santos, M.C.J. Symptom assessment after nasal irrigation with xylitol in the postoperative period of endonasal endoscopic surgery. Braz. J. Otorhinolaryngol. 2022, 88, 243–250. [Google Scholar] [CrossRef] [PubMed]
- Lim, M.; Citardi, M.J.; Leong, J.L. Topical antimicrobials in the management of chronic rhinosinusitis: A systematic review. Am. J. Rhinol. 2008, 22, 381–389. [Google Scholar] [CrossRef]
- Jiang, R.S.; Twu, C.W.; Liang, K.L. Efficacy of nasal irrigation with 200 μg/mL amphotericin B after functional endoscopic sinus surgery: A randomized, placebo-controlled, double-blind study. Int. Forum Allergy Rhinol. 2018, 8, 41–48. [Google Scholar] [CrossRef]
- Weissman, J.D.; Fernandez, F.; Hwang, P.H. Xylitol nasal irrigation in the management of chronic rhinosinusitis: A pilot study. Laryngoscope 2011, 121, 2468–2472. [Google Scholar] [CrossRef]
- Kim, D.H.; Kim, Y.; Lim, I.G.; Cho, J.H.; Park, Y.J.; Kim, S.W.; Kim, S.W. Effect of postoperative xylitol nasal irrigation on patients with snonasal Diseases. Otolaryngol. Head Neck Surg. 2019, 160, 550–555. [Google Scholar] [CrossRef] [PubMed]
- Sakallioğlu, Ö.; Güvenç, I.A.; Cingi, C. Xylitol and its usage in ENT practice. J. Laryngol. Otol. 2014, 128, 580–585. [Google Scholar] [CrossRef] [PubMed]
- Lin, L.; Tang, X.; Wei, J.; Dai, F.; Sun, G. Xylitol nasal irrigation in the treatment of chronic rhinosinusitis. Am. J. Otolaryngol. 2017, 38, 383–389. [Google Scholar] [CrossRef] [PubMed]
- Durairaj, L.; Launspach, J.; Watt, J.L.; Businga, T.R.; Kline, J.N.; Thorne, P.S.; Zabner, J. Safety assessment of inhaled xylitol in mice and healthy volunteers. Respir. Res. 2004, 5, 13. [Google Scholar] [CrossRef] [PubMed]
- Zabner, J.; Seiler, M.P.; Launspach, J.L.; Karp, P.H.; Kearney, W.R.; Look, D.C.; Smith, J.J.; Welsh, M.J. The osmolyte xylitol reduces the salt concentration of airway surface liquid and may enhance bacterial killing. Proc. Natl. Acad. Sci. USA 2000, 97, 11614–11619. [Google Scholar] [CrossRef] [PubMed]
- Fokkens, W.J.; Lund, V.J.; Mullol, J.; Bachert, C.; Alobid, I.; Baroody, F.; Cohen, N.; Cervin, A.; Douglas, R.; Gevaert, P.; et al. European Position Paper on Rhinosinusitis and Nasal Polyps 2012. Rhinol. Suppl. 2012, 23, 3–298. [Google Scholar] [PubMed]
- Hsu, M.Y.; Jiang, R.S.; Hsin, C.H.; Liang, K.L. Validation of the Taiwanese version of the 22-item Sino-nasal Outcome Test. J. Taiwan Otolaryngol. Head Neck Surg. 2013, 48, 55–63. [Google Scholar] [CrossRef]
- Lund, V.J.; Mackay, I.S. Staging in rhinosinusitis. Rhinology 1993, 31, 183–184. [Google Scholar] [PubMed]
- Jiang, R.S.; Liang, K.L. The effect of endoscopic olfactory cleft opening on obstructed olfactory cleft disease. Int. J. Otolaryngol. 2020, 2020, 8073726. [Google Scholar] [CrossRef]
- Jiang, R.S.; Liang, K.L. Establishment of olfactory diagnosis for traditional Chinese version of University of Pennsylvania Smell Identification Test. Int. Forum Allergy Rhinol. 2016, 6, 1308–1314. [Google Scholar] [CrossRef]
- McCoul, E.D.; Anand, V.K.; Christos, P.J. Validating the clinical assessment of eustachian tube dysfunction: The Eustachian Tube Dysfunction Questionnaire (ETDQ-7). Laryngoscope 2012, 122, 1137–1141. [Google Scholar] [CrossRef] [PubMed]
- Marino, M.J.; Ling, L.C.; Yao, W.C.; Luong, A.; Citardi, M.J. Eustachian tube dysfunction symptoms in patients treated in a tertiary rhinology clinic. Int. Forum Allergy Rhinol. 2017, 7, 1135–1139. [Google Scholar] [CrossRef] [PubMed]
- Lin, W.L.; Chou, Y.F.; Sun, C.H.; Lin, C.C.; Hsu, C.J.; Wu, H.P. Evaluation of thirty patients with eustachian tube dysfunction in Taiwan by questionnaire survey. J. Formos. Med. Assoc. 2020, 119, 621–626. [Google Scholar] [CrossRef] [PubMed]
- Uzun, C.; Adali, M.K.; Tas, A.; Koten, M.; Karasalihoglu, A.R.; Devren, M. Use of the nine-step inflation/deflation test as a predictor of middle ear barotrauma in sports scuba divers. Br. J. Audiol. 2000, 34, 153–163. [Google Scholar] [CrossRef] [PubMed]
- Faul, F.; Erdfelder, E.; Lang, A.G.; Buchner, A. A flexible statistical power analysis program for the social, behavioral, and biomedical sciences. Behav. Res. Methods 2007, 39, 175–191. [Google Scholar] [CrossRef] [PubMed]
- Hopkins, C.; Gillett, S.; Slack, R.; Lund, V.J.; Browne, J.P. Psychometric validity of the 22-item Sinonasal Outcome Test. Clin. Otolaryngol. 2009, 34, 447–454. [Google Scholar] [CrossRef] [PubMed]
- Kontiokari, T.; Uhari, M.; Koskela, M. Antiadhesive effects of xylitol on otopathogenic bacteria. J. Antimicrob. Chemother. 1998, 41, 563–565. [Google Scholar] [CrossRef] [PubMed][Green Version]
- Singhal, D.; Foreman, A.; Jervis-Bardy, J.; Wormald, P.J. Staphylococcus aureus biofilms: Nemesis of endoscopic sinus surgery. Laryngoscope 2011, 121, 1578–1583. [Google Scholar] [CrossRef]
- Maniakas, A.; Asmar, M.H.; Renteria Flores, A.E.; Nayan, S.; Alromaih, S.; Mfuna Endam, L.; Desrosiers, M.Y. Staphylococcus aureus on sinus culture is associated with recurrence of chronic rhinosinusitis after endoscopic sinus surgery. Front. Cell Infect. Microbiol. 2018, 8, 150. [Google Scholar] [CrossRef]
- Fletcher, J.R.; Villareal, A.R.; Penningroth, M.R.; Hunter, R.C. Staphylococcus aureus overcomes anaerobe-derived short-chain fatty acid stress via fadX and the codY regulon. J. Bacteriol. 2022, 204, e0006422. [Google Scholar] [CrossRef]
- Gokani, S.A.; Espehana, A.; Pratas, A.C.; Luke, L.; Sharma, E.; Mattock, J.; Gavrilovic, J.; Clark, A.; Wileman, T.; Philpott, C.M. Systematic review of protein biomarkers in adult patients with chronic rhinosinusitis. Am. J. Rhinol. Allergy 2023, 37, 705–729. [Google Scholar] [CrossRef] [PubMed]
- Uciechowski, P.; Dempke, W.C.M. Interleukin-6: A masterplayer in the cytokine network. Oncology 2020, 98, 131–137. [Google Scholar] [CrossRef] [PubMed]
- La Mantia, I.; Grigaliute, E.; Ragusa, M.; Cocuzza, S.; Radulesco, T.; Saibene, A.M.; Calvo-Henriquez, C.; Fakhry, N.; Michel, J.; Maniaci, A. Effectiveness and rapidity on olfatory fuction recovery in CRS patients treated with Dupilumab: A real life prospective controlled study. Eur. Arch. Otorhinolaryngol. 2024, 281, 219–226. [Google Scholar] [CrossRef] [PubMed]
- Stein, E.; Schneider, A.L.; Harmon, R.; Racette, S.D.; Reddy, A.T.; Price, C.P.E.; Huang, J.H.; Kato, A.; Shintani-Smith, S.; Conley, D.B.; et al. Persistent discharge or edema after endoscopic sinus surgery in patients with chronic rhinosinusitis is associated with a type 1 or 3 endotype. Int. Forum Allergy Rhinol. 2023, 13, 15–24. [Google Scholar] [CrossRef] [PubMed]
- Homsi, M.T.; Gaffey, M.M. Sinus endoscopic surgery. In StatPearls; StatPearls Publishing: Treasure Island, FL, USA, 2022. [Google Scholar]
- Annunziato, F.; Romagnani, C.; Romagnani, S. The 3 major types of innate and adaptive cell-mediated effector immunity. J. Allergy Clin. Immunol. 2015, 135, 626–635. [Google Scholar] [CrossRef] [PubMed]
- Miljkovic, D.j; Cvetkovic, I.; Vuckovic, O.; Stosic-Grujicic, S.; Mostarica Stojkovic, M.; Trajkovic, V. The role of interleukin-17 in inducible nitric oxide synthase-mediated nitric oxide production in endothelial cells. Cell Mol. Life Sci. 2003, 60, 518–525. [Google Scholar] [CrossRef] [PubMed]
- Tangbumrungtham, N.; Patel, V.S.; Thamboo, A.; Patel, Z.M.; Nayak, J.V.; Ma, Y.; Choby, G.; Hwang, P.H. The prevalence of Eustachian tube dysfunction symptoms in patients with chronic rhinosinusitis. Int. Forum Allergy Rhinol. 2018, 8, 620–623. [Google Scholar] [CrossRef] [PubMed]
- Choi, K.Y.; Jang, S.; Seo, G.; Park, S.K. Effect of endoscopic sinus surgery on Eustachian tube function in adult sinusitis patients: A prospective case-control study. J. Clin. Med. 2021, 10, 4689. [Google Scholar] [CrossRef]
- Chen, W.C.; Yang, K.L.; Lin, W.C.; Fang, K.C.; Wu, C.N.; Luo, S.D. Clinical outcomes of Eustachian tube dysfunction in chronic rhinosinusitis following endoscopic sinus surgery. J. Chin. Med. Assoc. 2022, 85, 782–787. [Google Scholar] [CrossRef]



| Xylitol Group | Saline Group | p Value | |
|---|---|---|---|
| Sex | |||
| Male | 20 | 21 | 1 | 
| Female | 15 | 14 | |
| Age | 26–72 (50.1 ± 11.4) * | 23–80 (47.9 ± 14.3) | 0.565 | 
| Pre-OP | p Value * | Pre-NI | p Value ** | Post-NI | |
|---|---|---|---|---|---|
| TWSNOT-22 score | 38.7 ± 19.9 | 0.014 | 30.2 ± 18.4 | 0.066 | 23.9 ± 18.5 | 
| Endoscopic score | 5.1 ± 1.9 | 0.079 | 4.3 ± 1.6 | 0.022 | 3.6 ± 1.5 | 
| MCA2 | 0.41 ± 0.21 | 0.019 | 0.46 ± 0.15 | 0.064 | 0.43 ± 0.14 | 
| PEA threshold | −3.55 ± 2.73 | 0.708 | −3.91 ± 2.31 | 0.042 | −4.59 ± 2.68 | 
| UPSIT-C score | 19.2 ± 7.3 | 0.028 | 22.6 ± 6.4 | 0.537 | 23.5 ± 6.5 | 
| Saccharine transit time | 13.5 ± 7.5 | 0.384 | 14.6 ± 7.6 | 0.955 | 14.7 ± 8.1 | 
| Bacterial culture rate *** | 9/70 (12.9%) | <0.001 | 44/70 (62.9%) | 0.062 | 32/70 (45.7%) | 
| IL6 concentration | 10.875 ± 20.234 | 0.001 | 10.292 ± 30.376 | ||
| IFN-γ concentration | 8.519 ± 2.602 | 0.139 | 9.963 ± 5.927 | ||
| IL5 concentration | 8.064 ± 7.571 | 0.03 | 9.366 ± 6.139 | ||
| IL17 concentration | 6.457 ± 8.251 | 0.023 | 9.082 ± 10.253 | 
| Pre-OP | p Value * | Pre-NI | p Value ** | Post-NI | |
|---|---|---|---|---|---|
| TWSNOT-22 score | 42.9 ± 23.1 | <0.0001 | 24.5 ± 18.4 | 0.001 | 17.9 ± 15.8 | 
| Endoscopic score | 5.1 ± 2.1 | 0.304 | 4.7 ± 2.0 | 0.237 | 4.1 ± 1.6 | 
| MCA2 | 0.40 ± 0.20 | <0.0001 | 0.50 ± 0.16 | 0.193 | 0.48 ± 0.19 | 
| PEA threshold | −4.08 ± 2.94 | 0.073 | −4.99 ± 2.74 | 0.97 | −5.10 ± 2.97 | 
| UPSIT-C score | 21.6 ± 8.1 | 0.006 | 26.1 ± 6.1 | 0.482 | 25.5 ± 5.7 | 
| Saccharine transit time | 14.0 ± 7.5 | 0.135 | 16.5 ± 9.8 | 0.362 | 14.2 ± 7.1 | 
| Bacterial culture rate *** | 19/70 (27.1%) | <0.0001 | 49/70 (70%) | 0.01 | 33/70 (47.1%) | 
| IL6 concentration | 12.523 ± 14.583 | <0.001 | 10.292 ± 30.376 | ||
| IFN-γ concentration | 9.336 ± 3.894 | 0.145 | 9.210 ± 6.849 | ||
| IL5 concentration | 12.652 ± 7.775 | 0.164 | 12.213 ± 8.387 | ||
| IL17 concentration | 5.702 ± 5.628 | 0.721 | 5.933 ± 8.704 | 
| Group | Xylitol | Saline | ||||
|---|---|---|---|---|---|---|
| Pre-OP | Pre-NI | Post-NI | Pre-OP | Pre-NI | Post-NI | |
| Species | No. of Isolates | |||||
| Aerobic and facultative bacteria | ||||||
| Gram-positive | ||||||
| Staphylococcus aureus | 4 | 32 | 16 | 6 | 34 | 24 | 
| Coagulase-negative staphylococci | 3 | 3 | 3 | 2 | ||
| Staphylococcus not aureus | 1 | 1 | ||||
| Corynebacterium spp. | 3 | |||||
| Streptococcus anginosus | 1 | |||||
| Gram-negative | ||||||
| Citobacter koseri | 2 | 3 | 2 | 4 | 10 | 3 | 
| Klebsiella pneumonia | 4 | 3 | ||||
| Klebsiella aerogenes | 1 | 1 | 1 | 3 | ||
| Haemophilus influenza | 1 | |||||
| Escherichia coli | 1 | |||||
| Pantoea spp. | 3 | |||||
| Pseudomonas aeruginosa | 2 | 1 | 1 | 3 | 1 | |
| Acinetobacter junii | 1 | |||||
| Serratia marcescens | 1 | |||||
| Sphingomonas paucimobili | 1 | |||||
| Stenotrophomonas maltophilia | 1 | |||||
| Total aerobic and facultative bacteria | 7 | 47 | 26 | 16 | 60 | 31 | 
| Anaerobic bacteria | ||||||
| Gram-positive | ||||||
| Propionibacterium acnes | 1 | 1 | 5 | 3 | 1 | 2 | 
| Propionibacterium granulosum | 1 | |||||
| Propionibacterium avidum | 1 | |||||
| Slackia exigua | 1 | |||||
| Pavimonas micra | 1 | 1 | 1 | 1 | ||
| Finegoldia magna | 6 | |||||
| Gram-negative | ||||||
| Fusobacterium nucleatum | 1 | 1 | ||||
| Veillonella atypica | 2 | 1 | ||||
| Bacteroides fragilis | 1 | 1 | ||||
| Bacteroides thetaiotaomicron | 1 | |||||
| Porphyromonas gingivalis | 1 | |||||
| Total anaerobic bacteria | 3 | 4 | 15 | 8 | 2 | 3 | 
| Total bacterial isolates | 19 | 51 | 41 | 24 | 62 | 34 | 
| TWSNOT-22 Score | Endoscopic Score | MCA2 | ||||||||||
|---|---|---|---|---|---|---|---|---|---|---|---|---|
| B | (95% CI) | p Value | B | (95% CI) | p Value | B | (95% CI) | p Value | ||||
| Group | ||||||||||||
| Saline | ref. | ref. | ref. | ref. | ||||||||
| Xylitol | 1.79 | (−5.81–9.39) | 1.79 | −0.32 | (−0.88–0.24) | 0.263 | −0.02 | (−0.09–0.05) | 0.557 | |||
| Time | ||||||||||||
| Pre-OP | ref. | ref. | ref. | ref. | ||||||||
| Pre-NI | −13.47 | (−18.08–8.87) | −13.47 | −0.61 | (−1.22–0.01) | 0.047 * | 0.08 | (0.04–0.12) | <0.001 ** | |||
| Post-NI | −19.90 | (−24.28–15.52) | −19.90 | −1.23 | (−1.73–0.73) | <0.001 ** | 0.05 | (0.01–0.10) | 0.019 * | |||
| PEA threshold | UPSIT-C score | Saccharine transit time | ||||||||||
| B | (95% CI) | p value | B | (95% CI) | p value | B | (95% CI) | p value | ||||
| Group | ||||||||||||
| Saline | ref. | ref. | ref. | |||||||||
| Xylitol | 0.64 | (−0.40–1.67) | 0.227 | −2.45 | (−5.01–0.10) | 0.060 | −0.45 | (−3.18–2.28) | 0.747 | |||
| Time | ||||||||||||
| Pre-OP | ref. | ref. | ref. | |||||||||
| Pre-NI | −0.63 | (−1.34–0.07) | 0.079 | 3.90 | (2.04–5.76) | <0.001 ** | 1.79 | (−0.50–4.07) | 0.125 | |||
| Post-NI | −1.03 | (−1.73–0.33) | 0.004 ** | 4.07 | (2.40–5.75) | <0.001 ** | 0.69 | (−1.31–2.68) | 0.500 | |||
| Pre-OP | p Value * | Pre-NI | p Value ** | Post-NI | |
|---|---|---|---|---|---|
| Xylitol group (35 a) | |||||
| ETDQ-7 score | 15.3 ± 9.7 | 0.003 | 11.3 ± 4.9 | 0.909 | 11.9 ± 6.6 | 
| ETDQ-7 score ≥ 14 | 18 a (51.4%) | 0.088 | 10 (28.6%) | 1 | 10 (28.6%) | 
| Poor tubal function b | 52 (74.3%) | 0.844 | 54 (77.1%) | 0.562 | 50 (71.4%) | 
| Saline group (35 a) | |||||
| ETDQ-7 score | 13.9 ± 11.0 | 0.032 | 10.3 ± 5.1 | 0.072 | 9.0 ± 3.5 | 
| ETDQ-7 score ≥ 14 | 9 a (25.7%) | 1 | 9 (25.7%) | 0.219 | 4 (11.4%) | 
| Poor tubal function b | 51 (72.9%) | 1 | 50 (71.4%) | 0.435 | 55 (78.6%) | 
| Disclaimer/Publisher’s Note: The statements, opinions and data contained in all publications are solely those of the individual author(s) and contributor(s) and not of MDPI and/or the editor(s). MDPI and/or the editor(s) disclaim responsibility for any injury to people or property resulting from any ideas, methods, instructions or products referred to in the content. | 
© 2024 by the authors. Licensee MDPI, Basel, Switzerland. This article is an open access article distributed under the terms and conditions of the Creative Commons Attribution (CC BY) license (https://creativecommons.org/licenses/by/4.0/).
Share and Cite
Jiang, R.-S.; Chiang, Y.-F.; Liang, K.-L. Efficacy and Safety of Xylitol Nasal Irrigation after Functional Endoscopic Sinus Surgery: A Randomized Controlled Study. Biomedicines 2024, 12, 1377. https://doi.org/10.3390/biomedicines12061377
Jiang R-S, Chiang Y-F, Liang K-L. Efficacy and Safety of Xylitol Nasal Irrigation after Functional Endoscopic Sinus Surgery: A Randomized Controlled Study. Biomedicines. 2024; 12(6):1377. https://doi.org/10.3390/biomedicines12061377
Chicago/Turabian StyleJiang, Rong-San, Yi-Fang Chiang, and Kai-Li Liang. 2024. "Efficacy and Safety of Xylitol Nasal Irrigation after Functional Endoscopic Sinus Surgery: A Randomized Controlled Study" Biomedicines 12, no. 6: 1377. https://doi.org/10.3390/biomedicines12061377
APA StyleJiang, R.-S., Chiang, Y.-F., & Liang, K.-L. (2024). Efficacy and Safety of Xylitol Nasal Irrigation after Functional Endoscopic Sinus Surgery: A Randomized Controlled Study. Biomedicines, 12(6), 1377. https://doi.org/10.3390/biomedicines12061377
 
        
 
                                                
 
       