Cellular and Structural Changes in Achilles and Patellar Tendinopathies: A Pilot In Vivo Study
Abstract
1. Introduction
2. Materials and Methods
2.1. Study Approval
2.2. Tendon Stem/Progenitor Cells Isolation and Cultures
2.3. Immunophenotypic Profiling
2.4. Macrophage Polarization Assay
2.5. Achilles and Patellar Tendinopathy Induction and Tissue Explant Collection
2.6. Samples Processing and Histological Analysis
2.7. Immunofluorescence Analysis
2.8. Fluorescence Analysis and Quantification
2.9. Colocalization of CD90/CD146 and CD86/CD206 Fluorescence Signals
2.10. Statistical Analysis
3. Results
3.1. Morphological and Histological Alterations in Achilles and Patellar Tendinopathies
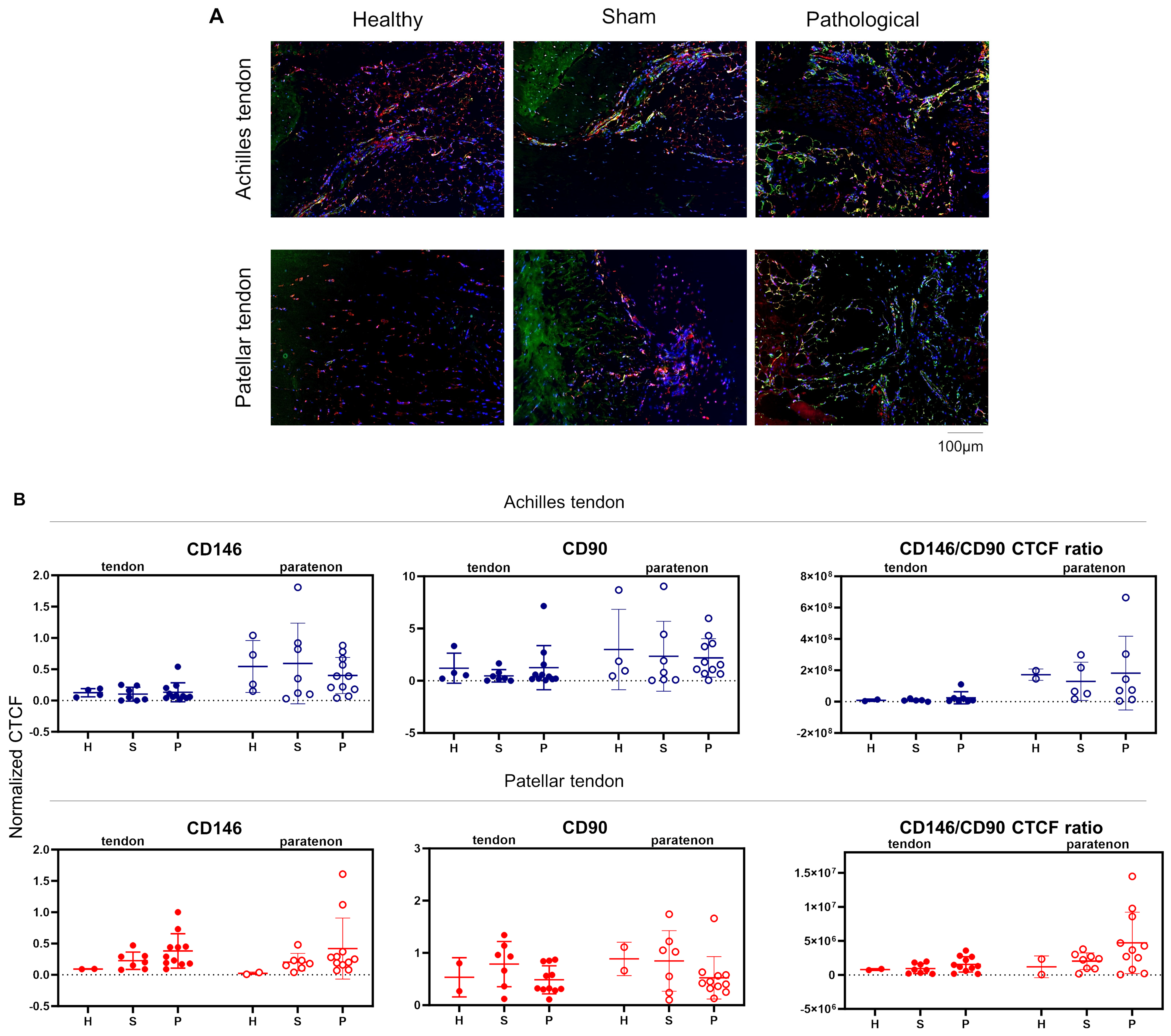
3.2. TSPCs Localization and Quantitation in Achilles and Patellar Tendinopathies
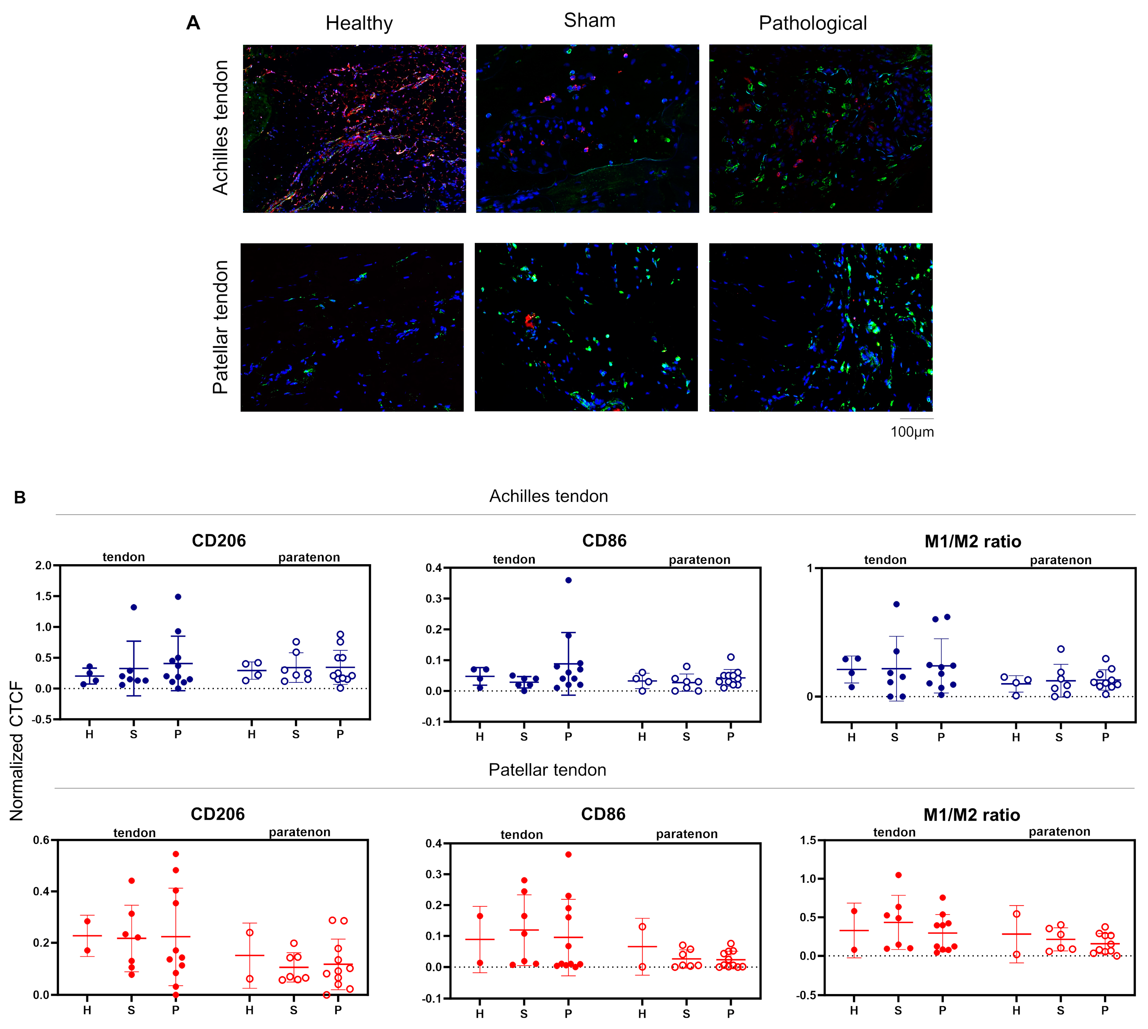
3.3. Macrophage Localization and Quantitation in Achilles and Patellar Tendinopathies
3.4. TSPCs Effects on Macrophages Polarization In Vitro
4. Discussion
5. Conclusions
Author Contributions
Funding
Institutional Review Board Statement
Informed Consent Statement
Data Availability Statement
Conflicts of Interest
References
- Millar, N.L.; Silbernagel, K.G.; Thorborg, K.; Kirwan, P.D.; Galatz, L.M.; Abrams, G.D.; Murrell, G.A.C.; McInnes, I.B.; Rodeo, S.A. Tendinopathy. Nat. Rev. Dis. Primers 2021, 7, 1. [Google Scholar] [CrossRef]
- Kujala, U.M.; Sarna, S.; Kaprio, J. Cumulative incidence of achilles tendon rupture and tendinopathy in male former elite athletes. Clin. J. Sport Med. 2005, 15, 133–135. [Google Scholar] [CrossRef]
- Hopkins, C.; Fu, S.C.; Chua, E.; Hu, X.; Rolf, C.; Mattila, V.M.; Qin, L.; Yung, P.S.; Chan, K.M. Critical review on the socio-economic impact of tendinopathy. Asia Pac. J. Sports Med. Arthrosc. Rehabil. Technol. 2016, 4, 9–20. [Google Scholar] [CrossRef]
- Knobloch, K. Drug-Induced Tendon Disorders. Adv. Exp. Med. Biol. 2016, 920, 229–238. [Google Scholar] [CrossRef]
- Florit, D.; Pedret, C.; Casals, M.; Malliaras, P.; Sugimoto, D.; Rodas, G. Incidence of Tendinopathy in Team Sports in a Multidisciplinary Sports Club Over 8 Seasons. J. Sports Sci. Med. 2019, 18, 780–788. [Google Scholar]
- Aicale, R.; Bisaccia, R.D.; Oliviero, A.; Oliva, F.; Maffulli, N. Current pharmacological approaches to the treatment of tendinopathy. Expert. Opin. Pharmacother. 2020, 21, 1467–1477. [Google Scholar] [CrossRef]
- Nichols, A.E.C.; Best, K.T.; Loiselle, A.E. The cellular basis of fibrotic tendon healing: Challenges and opportunities. Transl. Res. 2019, 209, 156–168. [Google Scholar] [CrossRef]
- Tarantino, D.; Mottola, R.; Resta, G.; Gnasso, R.; Palermi, S.; Corrado, B.; Sirico, F.; Ruosi, C.; Aicale, R. Achilles Tendinopathy Pathogenesis and Management: A Narrative Review. Int. J. Environ. Res. Public Health 2023, 20, 6681. [Google Scholar] [CrossRef]
- Bottagisio, M.; Pellegata, A.F.; Boschetti, F.; Ferroni, M.; Moretti, M.; Lovati, A.B. A new strategy for the decellularisation of large equine tendons as biocompatible tendon substitutes. Eur. Cell Mater. 2016, 32, 58–73. [Google Scholar] [CrossRef]
- Abate, M.; Silbernagel, K.G.; Siljeholm, C.; Di Iorio, A.; De Amicis, D.; Salini, V.; Werner, S.; Paganelli, R. Pathogenesis of tendinopathies: Inflammation or degeneration? Arthritis Res. Ther. 2009, 11, 235. [Google Scholar] [CrossRef]
- Rees, J.D.; Stride, M.; Scott, A. Tendons--time to revisit inflammation. Br. J. Sports Med. 2014, 48, 1553–1557. [Google Scholar] [CrossRef]
- D’Addona, A.; Maffulli, N.; Formisano, S.; Rosa, D. Inflammation in tendinopathy. Surgeon 2017, 15, 297–302. [Google Scholar] [CrossRef]
- Kragsnaes, M.S.; Fredberg, U.; Stribolt, K.; Kjaer, S.G.; Bendix, K.; Ellingsen, T. Stereological quantification of immune-competent cells in baseline biopsy specimens from achilles tendons: Results from patients with chronic tendinopathy followed for more than 4 years. Am. J. Sports Med. 2014, 42, 2435–2445. [Google Scholar] [CrossRef]
- Millar, N.L.; Hueber, A.J.; Reilly, J.H.; Xu, Y.; Fazzi, U.G.; Murrell, G.A.; McInnes, I.B. Inflammation is present in early human tendinopathy. Am. J. Sports Med. 2010, 38, 2085–2091. [Google Scholar] [CrossRef]
- Dean, B.J.; Gettings, P.; Dakin, S.G.; Carr, A.J. Are inflammatory cells increased in painful human tendinopathy? A systematic review. Br. J. Sports Med. 2016, 50, 216–220. [Google Scholar] [CrossRef]
- Quintero, D.; Perucca Orfei, C.; Kaplan, L.D.; de Girolamo, L.; Best, T.M.; Kouroupis, D. The roles and therapeutic potentialof mesenchymal stem/stromal cells and their extracellular vesicles in tendinopathies. Front. Bioeng. Biotechnol. 2023, 11, 1040762. [Google Scholar] [CrossRef]
- Garcia-Melchor, E.; Cafaro, G.; MacDonald, L.; Crowe, L.A.N.; Sood, S.; McLean, M.; Fazzi, U.G.; McInnes, I.B.; Akbar, M.; Millar, N.L. Novel self-amplificatory loop between T cells and tenocytes as a driver of chronicity in tendon disease. Ann. Rheum. Dis. 2021, 80, 1075–1085. [Google Scholar] [CrossRef]
- Millar, N.L.; Murrell, G.A.C.; McInnes, I.B. Inflammatory mechanisms in tendinopathy—Towards translation. Nat. Rev. Rheumatol. 2017, 13, 110–122. [Google Scholar] [CrossRef]
- Russo, V.; El Khatib, M.; Prencipe, G.; Citeroni, M.R.; Faydaver, M.; Mauro, A.; Berardinelli, P.; Cerveró-Varona, A.; Haidar-Montes, A.A.; Turriani, M.; et al. Tendon Immune Regeneration: Insights on the Synergetic Role of Stem and Immune Cells during Tendon Regeneration. Cells 2022, 11, 434. [Google Scholar] [CrossRef]
- Sharma, P.; Maffulli, N. Tendon injury and tendinopathy: Healing and repair. J. Bone Jt. Surg. Am. 2005, 87, 187–202. [Google Scholar] [CrossRef]
- Bi, Y.; Ehirchiou, D.; Kilts, T.M.; Inkson, C.A.; Embree, M.C.; Sonoyama, W.; Li, L.; Leet, A.I.; Seo, B.M.; Zhang, L.; et al. Identification of tendon stem/progenitor cells and the role of the extracellular matrix in their niche. Nat. Med. 2007, 13, 1219–1227. [Google Scholar] [CrossRef]
- Nichols, A.E.C.; Muscat, S.N.; Miller, S.E.; Green, L.J.; Richards, M.S.; Loiselle, A.E. Impact of isolation method on cellular activation and presence of specific tendon cell subpopulations during in vitro culture. FASEB J. 2021, 35, e21733. [Google Scholar] [CrossRef]
- De Micheli, A.J.; Swanson, J.B.; Disser, N.P.; Martinez, L.M.; Walker, N.R.; Oliver, D.J.; Cosgrove, B.D.; Mendias, C.L. Single-cell transcriptomic analysis identifies extensive heterogeneity in the cellular composition of mouse Achilles tendons. Am. J. Physiol. Cell Physiol. 2020, 319, C885–C894. [Google Scholar] [CrossRef]
- Lee, C.H.; Lee, F.Y.; Tarafder, S.; Kao, K.; Jun, Y.; Yang, G.; Mao, J.J. Harnessing endogenous stem/progenitor cells for tendon regeneration. J. Clin. Investig. 2015, 125, 2690–2701. [Google Scholar] [CrossRef]
- Perucca Orfei, C.; Bowles, A.C.; Kouroupis, D.; Willman, M.A.; Ragni, E.; Kaplan, L.D.; Best, T.M.; Correa, D.; de Girolamo, L. Human Tendon Stem/Progenitor Cell Features and Functionality Are Highly Influenced by in vitro Culture Conditions. Front. Bioeng. Biotechnol. 2021, 9, 711964. [Google Scholar] [CrossRef]
- Zhang, M.; Liu, H.; Cui, Q.; Han, P.; Yang, S.; Shi, M.; Zhang, T.; Zhang, Z.; Li, Z. Tendon stem cell-derived exosomes regulate inflammation and promote the high-quality healing of injured tendon. Stem Cell Res. Ther. 2020, 11, 402. [Google Scholar] [CrossRef]
- Huang, Z.; Yin, Z.; Xu, J.; Fei, Y.; Heng, B.C.; Jiang, X.; Chen, W.; Shen, W. Tendon Stem/Progenitor Cell Subpopulations and Their Implications in Tendon Biology. Front. Cell Dev. Biol. 2021, 9, 631272. [Google Scholar] [CrossRef]
- Percie du Sert, N.; Hurst, V.; Ahluwalia, A.; Alam, S.; Avey, M.T.; Baker, M.; Browne, W.J.; Clark, A.; Cuthill, I.C.; Dirnagl, U.; et al. The ARRIVE guidelines 2.0: Updated guidelines for reporting animal research. BMC Vet. Res. 2020, 16, 242. [Google Scholar] [CrossRef]
- Kilkenny, C.; Browne, W.J.; Cuthill, I.C.; Emerson, M.; Altman, D.G. Improving bioscience research reporting: The ARRIVE guidelines for reporting animal research. PLoS Biol. 2010, 8, e1000412. [Google Scholar] [CrossRef]
- Perucca Orfei, C.; Lovati, A.B.; Viganò, M.; Stanco, D.; Bottagisio, M.; Di Giancamillo, A.; Setti, S.; de Girolamo, L. Dose-Related and Time-Dependent Development of Collagenase-Induced Tendinopathy in Rats. PLoS ONE 2016, 11, e0161590. [Google Scholar] [CrossRef]
- Khan, M.H.; Li, Z.; Wang, J.H. Repeated exposure of tendon to prostaglandin-E2 leads to localized tendon degeneration. Clin. J. Sport Med. 2005, 15, 27–33. [Google Scholar] [CrossRef]
- Chen, L.; Liu, J.P.; Tang, K.L.; Wang, Q.; Wang, G.D.; Cai, X.H.; Liu, X.M. Tendon derived stem cells promote platelet-rich plasma healing in collagenase-induced rat achilles tendinopathy. Cell Physiol. Biochem. 2014, 34, 2153–2168. [Google Scholar] [CrossRef]
- Perucca Orfei, C.; Lovati, A.B.; Lugano, G.; Viganò, M.; Bottagisio, M.; D’Arrigo, D.; Sansone, V.; Setti, S.; de Girolamo, L. Pulsed electromagnetic fields improve the healing process of Achilles tendinopathy: A pilot study in a rat model. Bone Jt. Res. 2020, 9, 613–622. [Google Scholar] [CrossRef]
- Marr, N.; Meeson, R.; Kelly, E.F.; Fang, Y.; Peffers, M.J.; Pitsillides, A.A.; Dudhia, J.; Thorpe, C.T. CD146 Delineates an Interfascicular Cell Sub-Population in Tendon That Is Recruited during Injury through Its Ligand Laminin-α4. Int. J. Mol. Sci. 2021, 22, 9729. [Google Scholar] [CrossRef]
- Marr, N.; Zamboulis, D.E.; Werling, D.; Felder, A.A.; Dudhia, J.; Pitsillides, A.A.; Thorpe, C.T. The tendon interfascicular basement membrane provides a vascular niche for CD146+ cell subpopulations. Front. Cell Dev. Biol. 2023, 10, 1094124. [Google Scholar] [CrossRef]
- Kouroupis, D.; Sanjurjo-Rodriguez, C.; Jones, E.; Correa, D. Mesenchymal Stem Cell Functionalization for Enhanced Therapeutic Applications. Tissue Eng. Part B Rev. 2019, 25, 55–77. [Google Scholar] [CrossRef]
- Bowles, A.C.; Kouroupis, D.; Willman, M.A.; Perucca Orfei, C.; Agarwal, A.; Correa, D. Signature quality attributes of CD146+ mesenchymal stem/stromal cells correlate with high therapeutic and secretory potency. Stem Cells 2020, 38, 1034–1049. [Google Scholar] [CrossRef]
- Orecchioni, M.; Ghosheh, Y.; Pramod, A.B.; Ley, K. Macrophage Polarization: Different Gene Signatures in M1(LPS+) vs. Classically and M2(LPS−) vs. Alternatively Activated Macrophages. Front. Immunol. 2019, 10, 1084. [Google Scholar] [CrossRef]
- Fu, S.C.; Rolf, C.; Cheuk, Y.C.; Lui, P.P.; Chan, K.M. Deciphering the pathogenesis of tendinopathy: A three-stages process. Sports Med. Arthrosc. Rehabil. Ther. Technol. 2010, 2, 30. [Google Scholar] [CrossRef]
- Walia, B.; Huang, A.H. Tendon stem progenitor cells: Understanding the biology to inform therapeutic strategies for tendon repair. J. Orthop. Res. 2019, 37, 1270–1280. [Google Scholar] [CrossRef]
- Ni, M.; Rui, Y.F.; Tan, Q.; Liu, Y.; Xu, L.L.; Chan, K.M.; Wang, Y.; Li, G. Engineered scaffold-free tendon tissue produced by tendon-derived stem cells. Biomaterials 2013, 34, 2024–2037. [Google Scholar] [CrossRef] [PubMed]
- Lui, P.P.; Wong, O.T.; Lee, Y.W. Transplantation of tendon-derived stem cells pre-treated with connective tissue growth factor and ascorbic acid in vitro promoted better tendon repair in a patellar tendon window injury rat model. Cytotherapy 2016, 18, 99–112. [Google Scholar] [CrossRef] [PubMed]
- Lui, P.P.; Wong, O.T.; Lee, Y.W. Application of tendon-derived stem cell sheet for the promotion of graft healing in anterior cruciate ligament reconstruction. Am. J. Sports Med. 2014, 42, 681–689. [Google Scholar] [CrossRef] [PubMed]
- Lui, P.P.; Chan, K.M. Tendon-derived stem cells (TDSCs): From basic science to potential roles in tendon pathology and tissue engineering applications. Stem Cell Rev. Rep. 2011, 7, 883–897. [Google Scholar] [CrossRef] [PubMed]
- Backman, L.J.; Andersson, G.; Wennstig, G.; Forsgren, S.; Danielson, P. Endogenous substance P production in the Achilles tendon increases with loading in an in vivo model of tendinopathy-peptidergic elevation preceding tendinosis-like tissue changes. J. Musculoskelet. Neuronal Interact. 2011, 11, 133–140. [Google Scholar]
- Tran, P.H.T.; Malmgaard-Clausen, N.M.; Puggaard, R.S.; Svensson, R.B.; Nybing, J.D.; Hansen, P.; Schjerling, P.; Zinglersen, A.H.; Couppé, C.; Boesen, M.; et al. Early development of tendinopathy in humans: Sequence of pathological changes in structure and tissue turnover signaling. FASEB J. 2020, 34, 776–788. [Google Scholar] [CrossRef]




| Gender | Age (years) | Weight (kg) | Height (cm) | BMI (kg/m2) | |
|---|---|---|---|---|---|
| Patient 1 | M | 42 | 65 | 172 | 21.97 |
| Patient 2 | M | 24 | 70 | 178 | 22.09 |
| Patient 3 | M | 31 | 78 | 180 | 24.07 |
| Patient 4 | M | 42 | 82 | 175 | 26.78 |
| Patient 5 | M | 34 | 79 | 185 | 23.08 |
| Patient 6 | M | 23 | 87 | 192 | 23.60 |
| Tendon Mid-Portion | |||||
|---|---|---|---|---|---|
| Structure and arrangement of fibers | 0 | Continuous, parallel collagen fibers | Cytoplasm morphology | 0 | No obvious cytoplasm |
| 1 | Partially disorganized and fragmented fibers | 1 | Slightly increased cytoplasm | ||
| 2 | Moderately disorganized, fragmented, crossed and wavy fibers | 2 | Moderate cytoplasm | ||
| 3 | Total disorganized and non-identifiable fiber pattern | 3 | Abundant cytoplasm | ||
| Cell density | 0 | Normal | Infiltration of inflammatory cells | 0 | <10% |
| 1 | Slightly increased | 1 | 10–20% | ||
| 2 | Moderately increased | 2 | 20–30% | ||
| 3 | Markedly increased | 3 | >30% | ||
| Cell appearance | 0 | Spindle-shape cells | Neovascularization | 0 | No blood vessels |
| 1 | Slightly rounded cells | 1 | Slight increase of vascular bundles | ||
| 2 | Moderately rounded cells | 2 | Moderate increase of vascular bundles | ||
| 3 | Markedly rounded cells | 3 | Marked increase of vascular bundles | ||
| Nucleus morphology | 0 | Thin and elongated | Fatty deposits | 0 | Absence of lipid vacuoles |
| 1 | Slightly round nucleus | 1 | Slight increase of lipid vacuoles | ||
| 2 | Round nucleus | 2 | Moderate increase of lipid vacuoles | ||
| 3 | Large and round nucleus | 3 | Marked increase of lipid vacuoles | ||
| Paratenon | |||||
| Cell density | 0 | Normal | Inflitration of inflammatory cells | 0 | <10% |
| 1 | Slightly increased | 1 | 10–20% | ||
| 2 | Moderately increased | 2 | 20–30% | ||
| 3 | Markedly increased | 3 | >30% | ||
| Average thickness | 0 | Normal | Neovascularization | 0 | Normal presence of vascular bundles |
| 1 | Slightly increased | 1 | Slight increase of vascular bundles | ||
| 2 | Moderately increased | 2 | Moderate increase of vascular bundles | ||
| 3 | Markedly increased | 3 | Marked increase of vascular bundles | ||
Disclaimer/Publisher’s Note: The statements, opinions and data contained in all publications are solely those of the individual author(s) and contributor(s) and not of MDPI and/or the editor(s). MDPI and/or the editor(s) disclaim responsibility for any injury to people or property resulting from any ideas, methods, instructions or products referred to in the content. |
© 2024 by the authors. Licensee MDPI, Basel, Switzerland. This article is an open access article distributed under the terms and conditions of the Creative Commons Attribution (CC BY) license (https://creativecommons.org/licenses/by/4.0/).
Share and Cite
Kouroupis, D.; Perucca Orfei, C.; Correa, D.; Talò, G.; Libonati, F.; De Luca, P.; Raffo, V.; Best, T.M.; de Girolamo, L. Cellular and Structural Changes in Achilles and Patellar Tendinopathies: A Pilot In Vivo Study. Biomedicines 2024, 12, 995. https://doi.org/10.3390/biomedicines12050995
Kouroupis D, Perucca Orfei C, Correa D, Talò G, Libonati F, De Luca P, Raffo V, Best TM, de Girolamo L. Cellular and Structural Changes in Achilles and Patellar Tendinopathies: A Pilot In Vivo Study. Biomedicines. 2024; 12(5):995. https://doi.org/10.3390/biomedicines12050995
Chicago/Turabian StyleKouroupis, Dimitrios, Carlotta Perucca Orfei, Diego Correa, Giuseppe Talò, Francesca Libonati, Paola De Luca, Vincenzo Raffo, Thomas M. Best, and Laura de Girolamo. 2024. "Cellular and Structural Changes in Achilles and Patellar Tendinopathies: A Pilot In Vivo Study" Biomedicines 12, no. 5: 995. https://doi.org/10.3390/biomedicines12050995
APA StyleKouroupis, D., Perucca Orfei, C., Correa, D., Talò, G., Libonati, F., De Luca, P., Raffo, V., Best, T. M., & de Girolamo, L. (2024). Cellular and Structural Changes in Achilles and Patellar Tendinopathies: A Pilot In Vivo Study. Biomedicines, 12(5), 995. https://doi.org/10.3390/biomedicines12050995

