Current Immunotherapy Treatments of Primary Breast Cancer Subtypes
Abstract
1. Breast Cancer Classification
2. Introduction to Common Breast Cancer Therapies
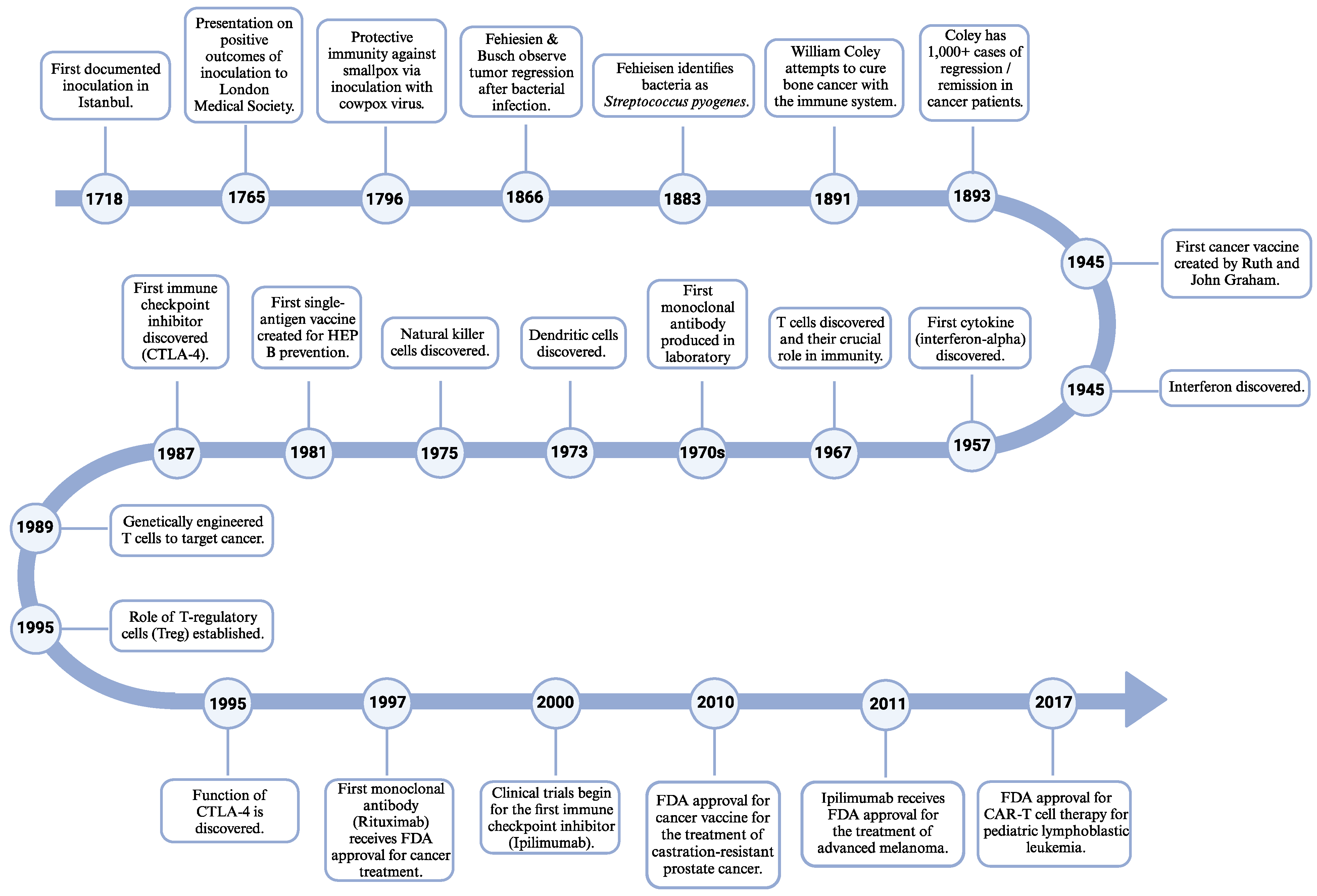
3. The History of Immunotherapy
4. Immunotherapy for the Treatment of Breast Cancer
4.1. Hormone Receptor-Positive Breast Cancer
4.2. HER2-Enriched Breast Cancer
4.3. Triple-Negative Breast Cancer
4.4. I-SPY2 Trial: Neoadjuvant and Personalized Adaptive Novel Agents to Treat Breast Cancer
4.5. Recently Completed Immunotherapy Clinical Trials for BC
5. Limitations
6. Conclusions and Future Trends
Author Contributions
Funding
Conflicts of Interest
Abbreviations
| HR | Hormone receptor |
| ER | Estrogen receptor |
| PR | Progesterone receptor |
| HER2 | Human epidermal growth factor 2 |
| TNBC | Triple-negative breast cancer |
| CAR-T | Chimeric antigen T Cell |
| CTLA-4 | Cytotoxic T-lymphocyte antigen |
| PD-1 | Programmed cell death protein 1 |
| PD-L1 | Programmed death-ligand 1 |
| OS | Overall survival |
| DFS | Disease-free survival |
| ORR | Overall response rate |
| DCR | Disease control rate |
| PFS | Progression-free survival |
| ISAC | Immune-stimulating antibody conjugate |
| MTD | Maximum tolerable dose |
References
- Wang, Y.; Minden, A. Current Molecular Combination Therapies Used for the Treatment of Breast Cancer. Int. J. Mol. Sci. 2022, 23, 11046. [Google Scholar] [CrossRef] [PubMed]
- Loibl, S.; Poortmans, P.; Morrow, M.; Denkert, C.; Curigliano, G. Breast Cancer. Lancet 2021, 397, 1750–1769. [Google Scholar] [CrossRef] [PubMed]
- McIntosh, S.A.; Alam, F.; Adams, L.; Boon, I.S.; Callaghan, J.; Conti, I.; Copson, E.; Carson, V.; Davidson, M.; Fitzgerald, H.; et al. Global Funding for Cancer Research between 2016 and 2020: A Content Analysis of Public and Philanthropic Investments. Artic. Lancet Oncol. 2023, 24, 636–681. [Google Scholar] [CrossRef] [PubMed]
- Bastos, M.C.S.; de Almeida, A.P.; Bagnoli, F.; de Oliveira, V.M. Early Breast Cancer: Concept and Therapeutic Review. Rev. Assoc. Med. Bras. 2023, 69, 1–6. [Google Scholar] [CrossRef] [PubMed]
- Mayrovitz, H.N. Breast Cancer; Exon Publications: Brisbane, Australia, 2022. [Google Scholar]
- Dai, X.; Li, T.; Bai, Z.; Yang, Y.; Liu, X.; Zhan, J.; Shi, B. Breast Cancer Intrinsic Subtype Classification, Clinical Use and Future Trends. Am. J. Cancer Res. 2015, 5, 2929. [Google Scholar] [PubMed]
- Popovic, L.S.; Matovina-Brko, G.; Popovic, M.; Punie, K.; Cvetanovic, A.; Lambertini, M. Targeting Triple-Negative Breast Cancer: A Clinical Perspective. Oncol. Res. 2023, 31, 221–238. [Google Scholar] [CrossRef] [PubMed]
- Shams, A. Re-Evaluation of the Myoepithelial Cells Roles in the Breast Cancer Progression. Cancer Cell Int. 2022, 22, 403. [Google Scholar] [CrossRef]
- Zucca-Matthes, G.; Urban, C.; Vallejo, A. Anatomy of the Nipple and Breast Ducts. Gland Surg. 2016, 5, 32. [Google Scholar] [CrossRef]
- Anatomy of the Breasts | Johns Hopkins Medicine. Available online: https://www.hopkinsmedicine.org/health/wellness-and-prevention/anatomy-of-the-breasts# (accessed on 27 March 2024).
- Breast Anatomy: Milk Ducts, Tissue, Conditions & Physiology. Available online: https://my.clevelandclinic.org/health/articles/8330-breast-anatomy (accessed on 27 March 2024).
- Biswas, S.K.; Banerjee, S.; Baker, G.W.; Kuo, C.Y.; Chowdhury, I. The Mammary Gland: Basic Structure and Molecular Signaling during Development. Int. J. Mol. Sci. 2022, 23, 3883. [Google Scholar] [CrossRef]
- Scientific Image and Illustration Software. Available online: https://app.biorender.com/ (accessed on 27 March 2024).
- Courtney, D.; Davey, M.G.; Moloney, B.M.; Barry, M.K.; Sweeney, K.; McLaughlin, R.P.; Malone, C.M.; Lowery, A.J.; Kerin, M.J. Breast Cancer Recurrence: Factors Impacting Occurrence and Survival. Ir. J. Med. Sci. 2022, 191, 2501–2510. [Google Scholar] [CrossRef]
- Levva, S. Recent Advances in Breast Cancer Treatment. Hell. J. Nucl. Med. 2023, 26, 83–84. [Google Scholar] [PubMed]
- Ye, F.; Dewanjee, S.; Li, Y.; Jha, N.K.; Chen, Z.S.; Kumar, A.; Vishakha; Behl, T.; Jha, S.K.; Tang, H. Advancements in Clinical Aspects of Targeted Therapy and Immunotherapy in Breast Cancer. Mol. Cancer 2023, 22, 105. [Google Scholar] [CrossRef] [PubMed]
- Dobosz, P.; Dzieciątkowski, T. The Intriguing History of Cancer Immunotherapy. Front. Immunol. 2019, 10, 496087. [Google Scholar] [CrossRef] [PubMed]
- Carlson, R.D.; Flickinger, J.C.; Snook, A.E. Talkin’ Toxins: From Coley’s to Modern Cancer Immunotherapy. Toxins 2020, 12, 241. [Google Scholar] [CrossRef] [PubMed]
- Decker, W.K.; da Silva, R.F.; Sanabria, M.H.; Angelo, L.S.; Guimarães, F.; Burt, B.M.; Kheradmand, F.; Paust, S. Cancer Immunotherapy: Historical Perspective of a Clinical Revolution and Emerging Preclinical Animal Models. Front. Immunol. 2017, 8, 272703. [Google Scholar] [CrossRef] [PubMed]
- Oiseth, S.J.; Aziz, M.S. Cancer Immunotherapy: A Brief Review of the History, Possibilities, and Challenges Ahead. J. Cancer Metastasis Treat. 2017, 3, 250. [Google Scholar] [CrossRef]
- Untch, M.; Ditsch, N.; Hermelink, K. Immunotherapy: New Options in Breast Cancer Treatment. Expert Rev. Anticancer Ther. 2003, 3, 403–408. [Google Scholar] [CrossRef]
- McCarthy, E.F. The Toxins of William B. Coley and the Treatment of Bone and Soft-Tissue Sarcomas. Iowa Orthop. J. 2006, 26, 154–158. [Google Scholar]
- Isaacs, A.; Lindenmann, J. Virus interference. I. The Interferon. Proc. R. Soc. Lond. Ser. B Biol. Sci. 1957, 147, 258–267. [Google Scholar] [CrossRef]
- Eno, J. Immunotherapy Through the Years. J. Adv. Pract. Oncol. 2017, 8, 747–753. [Google Scholar] [CrossRef]
- Miller, J.F.A.P.; Mitchell, G.F.; Weiss, N.S. Cellular Basis of the Immunological Defects in Thymectomized Mice. Nature 1967, 214, 992–997. [Google Scholar] [CrossRef] [PubMed]
- Steinman, R.M.; Lustig, D.S.; Cohn, Z.A. Identification of a Novel Cell Type in Peripheral Lymphoid Organs of Mice. J. Exp. Med. 1974, 139, 1431–1445. [Google Scholar] [CrossRef] [PubMed]
- Esfahani, K.; Roudaia, L.; Buhlaiga, N.; Del Rincon, S.V.; Papneja, N.; Miller, W.H. A Review of Cancer Immunotherapy: From the Past, to the Present, to the Future. Curr. Oncol. 2020, 27, S87–S97. [Google Scholar] [CrossRef] [PubMed]
- Van Der Bruggen, P.; Traversari, C.; Chomez, P.; Lurquin, C.; De Plaen, E.; Van Den Eynde, B.; Knuth, A.; Boon, T. A Gene Encoding an Antigen Recognized by Cytolytic T Lymphocytes on a Human Melanoma. Science (1979) 1991, 254, 1643–1647. [Google Scholar] [CrossRef] [PubMed]
- Lin, M.J.; Svensson-Arvelund, J.; Lubitz, G.S.; Marabelle, A.; Melero, I.; Brown, B.D.; Brody, J.D. Cancer Vaccines: The next Immunotherapy Frontier. Nat. Cancer 2022, 3, 911–926. [Google Scholar] [CrossRef] [PubMed]
- Kantoff, P.W.; Higano, C.S.; Shore, N.D.; Berger, E.R.; Small, E.J.; Penson, D.F.; Redfern, C.H.; Ferrari, A.C.; Dreicer, R.; Sims, R.B.; et al. Sipuleucel-T Immunotherapy for Castration-Resistant Prostate Cancer. N. Engl. J. Med. 2010, 363, 411–422. [Google Scholar] [CrossRef] [PubMed]
- Sharma, M.; Carvajal, R.D.; Hanna, G.J.; Li, B.T.; Moore, K.N.; Pegram, M.D.; Rasco, D.W.; Spira, A.I.; Alonso, M.; Fang, L.; et al. Preliminary Results from a Phase 1/2 Study of BDC-1001, a Novel HER2 Targeting TLR7/8 Immune-Stimulating Antibody Conjugate (ISAC), in Patients (Pts) with Advanced HER2-Expressing Solid Tumors. J. Clin. Oncol. 2021, 39, 2549. [Google Scholar] [CrossRef]
- Nocera, N.F.; Lee, M.C.; De La Cruz, L.M.; Rosemblit, C.; Czerniecki, B.J. Restoring Lost Anti-HER-2 Th1 Immunity in Breast Cancer: A Crucial Role for Th1 Cytokines in Therapy and Prevention. Front. Pharmacol. 2016, 7, 356. [Google Scholar] [CrossRef]
- Gross, G.; Waks, T.; Eshhar, Z. Expression of Immunoglobulin-T-Cell Receptor Chimeric Molecules as Functional Receptors with Antibody-Type Specificity. Proc. Natl. Acad. Sci. USA 1989, 86, 10024–10028. [Google Scholar] [CrossRef]
- Eshhar, Z. The T-Body Approach: Redirecting T Cells with Antibody Specificity. In Handbook of Experimental Pharmacology; Springer: Berlin/Heidelberg, Germany, 2008; Volume 181. [Google Scholar] [CrossRef]
- Eshhar, Z.; Waks, T.; Gkoss, G.; Schindler, D.G. Specific Activation and Targeting of Cytotoxic Lymphocytes through Chimeric Single Chains Consisting of Antibody-Binding Domains and the γ or ζ Subunits of the Immunoglobulin and T-Cell Receptors. Proc. Natl. Acad. Sci. USA 1993, 90, 720–724. [Google Scholar] [CrossRef]
- NCI Staff. FDA Approves Second CAR T-Cell Therapy; National Cancer Institute: Bethesda, MD, USA, 2018. [Google Scholar]
- National Cancer Institute. CAR T-Cell Therapy Approved for Children, Young Adults with Leukemia; NCI: Bethesda, MD, USA, 2017. [Google Scholar]
- Cancer Discovery. FDA Approves Second CAR T-Cell Therapy. Cancer Discov. 2018, 8, 5–6. [Google Scholar] [CrossRef] [PubMed]
- Debien, V.; De Caluwé, A.; Wang, X.; Piccart-Gebhart, M.; Tuohy, V.K.; Romano, E.; Buisseret, L. Immunotherapy in Breast Cancer: An Overview of Current Strategies and Perspectives. NPJ Breast Cancer 2023, 9, 7. [Google Scholar] [CrossRef] [PubMed]
- Milstein, C. The Hybridoma Revolution: An Offshoot of Basic Research. BioEssays 1999, 21, 966–973. [Google Scholar] [CrossRef]
- Rudnicka, D.; Oszmiana, A.; Finch, D.K.; Strickland, I.; Schofield, D.J.; Lowe, D.C.; Sleeman, M.A.; Davis, D.M. Rituximab Causes a Polarization of B Cells That Augments Its Therapeutic Function in NK-Cell–Mediated Antibody-Dependent Cellular Cytotoxicity. Blood 2013, 121, 4694–4702. [Google Scholar] [CrossRef] [PubMed]
- Brunet, J.F.; Denizot, F.; Luciani, M.F.; Roux-Dosseto, M.; Suzan, M.; Mattei, M.G.; Golstein, P. A New Member of the Immunoglobulin Superfamily-CTLA-4. Nature 1988, 328, 267–270. [Google Scholar] [CrossRef] [PubMed]
- Krummel, M.F.; Allison, J.P. CD28 and CTLA-4 Have Opposing Effects on the Response of T Cells to Stimulation. J. Exp. Med. 1995, 182, 459–465. [Google Scholar] [CrossRef] [PubMed]
- Leach, D.; Krummel, M.; Allison, J.P. Enhancement of Antitumor Immunity by CTLA-4 Blockade. Science 1996, 271, 1734–1736. [Google Scholar] [CrossRef] [PubMed]
- Mellman, I.; Coukos, G.; Dranoff, G. Cancer Immunotherapy Comes of Age. Nature 2011, 480, 480–489. [Google Scholar] [CrossRef] [PubMed]
- Penn, I. Immunosuppression and Cancer: Importance in Head and Neck Surgery. Arch. Otolaryngol. 1975, 101, 667–670. [Google Scholar] [CrossRef] [PubMed]
- Blagosklonny, M.V. Immunosuppressants in Cancer Prevention and Therapy. Oncoimmunology 2013, 2, e26961. [Google Scholar] [CrossRef]
- Sakaguchi, S.; Sakaguchi, N.; Asano, M.; Itoh, M.; Toda, M. Pillars Article: Immunologic Self-Tolerance Maintained by Activated T Cells Expressing IL-2 Receptor α-Chains (CD25). Breakdown of a Single Mechanism of Self-Tolerance Causes Various Autoimmune Diseases. J. Immunol. 1995, 155, 1151–1164. [Google Scholar] [CrossRef]
- Chaudhuri, S.; Thomas, S.; Munster, P. Immunotherapy in Breast Cancer: A Clinician’s Perspective. J. Natl. Cancer Cent. 2021, 1, 47–57. [Google Scholar] [CrossRef]
- Hu, Y.; Li, Y.; Yao, Z.; Huang, F.; Cai, H.; Liu, H.; Zhang, X.; Zhang, J. Immunotherapy: Review of the Existing Evidence and Challenges in Breast Cancer. Cancers 2023, 15, 563. [Google Scholar] [CrossRef]
- Conlon, K.C.; Miljkovic, M.D.; Waldmann, T.A. Cytokines in the Treatment of Cancer. J. Interferon Cytokine Res. 2019, 39, 6. [Google Scholar] [CrossRef]
- Tormoen, G.W.; Crittenden, M.R.; Gough, M.J. Role of the Immunosuppressive Microenvironment in Immunotherapy. Adv. Radiat. Oncol. 2018, 3, 520–526. [Google Scholar] [CrossRef] [PubMed]
- Fischer, K.; Hoffmann, P.; Voelkl, S.; Meidenbauer, N.; Ammer, J.; Edinger, M.; Gottfried, E.; Schwarz, S.; Rothe, G.; Hoves, S.; et al. Inhibitory Effect of Tumor Cell-Derived Lactic Acid on Human T Cells. Blood 2007, 109, 3812–3819. [Google Scholar] [CrossRef] [PubMed]
- Chiavenna, S.M.; Jaworski, J.P.; Vendrell, A. State of the Art in Anti-Cancer MAbs. J. Biomed. Sci. 2017, 24, 15. [Google Scholar] [CrossRef]
- Atallah-Yunes, S.A.; Robertson, M.J. Cytokine Based Immunotherapy for Cancer and Lymphoma: Biology, Challenges and Future Perspectives. Front. Immunol. 2022, 13, 872010. [Google Scholar] [CrossRef]
- Tiwari, R.K.; Wong, G.Y.; Mukhopadhyay, B.; Telang, N.T.; Liu, J.; Hakes, T.B.; Osborne, M.P. Interferon-Alpha and Gamma Mediated Gene Responses in a Human Breast Carcinoma Cell Line. Breast Cancer Res. Treat. 1991, 18, 33–41. [Google Scholar] [CrossRef]
- Smith, P.L.; Piadel, K.; Dalgleish, A.G. Directing T-Cell Immune Responses for Cancer Vaccination and Immunotherapy. Vaccines 2021, 9, 1392. [Google Scholar] [CrossRef]
- Home | ClinicalTrials.Gov. Available online: https://clinicaltrials.gov/ (accessed on 27 March 2024).
- Clinical Trial Phases | MD Anderson Cancer Center. Available online: https://www.mdanderson.org/patients-family/diagnosis-treatment/clinical-trials/phases-of-clinical-trials.html (accessed on 27 March 2024).
- Dai, X.; Cheng, H.; Bai, Z.; Li, J. Breast Cancer Cell Line Classification and Its Relevance with Breast Tumor Subtyping. J. Cancer 2017, 8, 3131–3141. [Google Scholar] [CrossRef] [PubMed]
- Oner, G.; Altintas, S.; Canturk, Z.; Tjalma, W.; Van Berckelaer, C.; Broeckx, G.; Zwaenepoel, K.; Tholhuijsen, M.; Verhoeven, Y.; Berneman, Z.; et al. The Immunologic Aspects in Hormone Receptor Positive Breast Cancer. Cancer Treat. Res. Commun. 2020, 25, 100207. [Google Scholar] [CrossRef] [PubMed]
- Zhou, J.; Zhong, Y. Breast Cancer Immunotherapy. Cell Mol. Immunol. 2004, 1, 247–255. [Google Scholar] [PubMed]
- Varchetta, S.; Gibelli, N.; Oliviero, B.; Nardini, E.; Gennari, R.; Gatti, G.; Silva, L.S.; Villani, L.; Tagliabue, E.; Ménard, S.; et al. Elements Related to Heterogeneity of Antibody-Dependent Cell Cytotoxicity in Patients under Trastuzumab Therapy for Primary Operable Breast Cancer Overexpressing Her2. Cancer Res. 2007, 67, 11991–11999. [Google Scholar] [CrossRef] [PubMed]
- Beano, A.; Signorino, E.; Evangelista, A.; Brusa, D.; Mistrangelo, M.; Polimeni, M.A.; Spadi, R.; Donadio, M.; Ciuffreda, L.; Matera, L. Correlation between NK Function and Response to Trastuzumab in Metastatic Breast Cancer Patients. J. Transl. Med. 2008, 6, 25. [Google Scholar] [CrossRef] [PubMed]
- Cortes, J.; Rugo, H.S.; Cescon, D.W.; Im, S.-A.; Yusof, M.M.; Gallardo, C.; Lipatov, O.; Barrios, C.H.; Perez-Garcia, J.; Iwata, H.; et al. Pembrolizumab plus Chemotherapy in Advanced Triple-Negative Breast Cancer. N. Engl. J. Med. 2022, 387, 217–226. [Google Scholar] [CrossRef] [PubMed]
- Pérez-García, J.; Soberino, J.; Racca, F.; Gion, M.; Stradella, A.; Cortés, J. Atezolizumab in the Treatment of Metastatic Triple-Negative Breast Cancer. Expert Opin. Biol. Ther. 2020, 20, 981–989. [Google Scholar] [CrossRef] [PubMed]
- Barker, A.D.; Sigman, C.C.; Kelloff, G.J.; Hylton, N.M.; Berry, D.A.; Esserman, L.J. I-SPY 2: An Adaptive Breast Cancer Trial Design in the Setting of Neoadjuvant Chemotherapy. Clin. Pharmacol. Ther. 2009, 86, 97–100. [Google Scholar] [CrossRef] [PubMed]
- Mukhtar, R.A.; Chau, H.; Woriax, H.; Piltin, M.; Ahrendt, G.; Tchou, J.; Yu, H.; Ding, Q.; Dugan, C.L.; Sheade, J.; et al. Breast Conservation Surgery and Mastectomy Have Similar Locoregional Recurrence after Neoadjuvant Chemotherapy: Results from 1462 Patients on the Prospective, Randomized I-SPY2 Trial. Ann. Surg 2023, 278, 320–327. [Google Scholar] [CrossRef]
- The I-SPY2 Trial. Available online: https://www.ispytrials.org/i-spy-platform/i-spy2 (accessed on 27 March 2024).
- Amiri-Kordestani, L.; Wedam, S.; Zhang, L.; Tang, S.; Tilley, A.; Ibrahim, A.; Justice, R.; Pazdur, R.; Cortazar, P. First FDA Approval of Neoadjuvant Therapy for Breast Cancer: Pertuzumab for the Treatment of Patients with HER2-Positive Breast Cancer. Clin. Cancer Res. 2014, 20, 5359–5364. [Google Scholar] [CrossRef]
- Schmid, P.; Cortes, J.; Dent, R.; Pusztai, L.; McArthur, H.; Kümmel, S.; Bergh, J.; Denkert, C.; Park, Y.H.; Hui, R.; et al. Event-Free Survival with Pembrolizumab in Early Triple-Negative Breast Cancer. N. Engl. J. Med. 2022, 386, 556–567. [Google Scholar] [CrossRef]
- FDA Approves Pembrolizumab for High-Risk Early-Stage Triple-Negative Breast Cancer | FDA. Available online: https://www.fda.gov/drugs/resources-information-approved-drugs/fda-approves-pembrolizumab-high-risk-early-stage-triple-negative-breast-cancer (accessed on 26 March 2024).
- Dieci, M.V.; Guarneri, V.; Tosi, A.; Bisagni, G.; Musolino, A.; Spazzapan, S.; Moretti, G.; Vernaci, G.M.; Griguolo, G.; Giarratano, T.; et al. Neoadjuvant Chemotherapy and Immunotherapy in Luminal B-like Breast Cancer: Results of the Phase II GIADA Trial. Clin. Cancer Res. 2021, 28, 308–317. [Google Scholar] [CrossRef]
- Schneble, E.; Jinga, D.-C.; Peoples, G. Breast Cancer Immunotherapy. Maedica 2015, 10, 185–191. [Google Scholar]
- Slamon, D.J.; Leyland-Jones, B.; Shak, S.; Fuchs, H.; Paton, V.; Bajamonde, A.; Fleming, T.; Eiermann, W.; Wolter, J.; Pegram, M.; et al. Use of Chemotherapy plus a Monoclonal Antibody against HER2 for Metastatic Breast Cancer That Overexpresses HER2. N. Engl. J. Med. 2001, 344, 783–792. [Google Scholar] [CrossRef]
- Swain, S.M.; Shastry, M.; Hamilton, E. Nature Reviews Drug Discovery Targeting HER2-Positive Breast Cancer: Advances and Future Directions. Nat. Rev. Drug Discov. 2023, 22, 101–126. [Google Scholar] [CrossRef]
- Wang, D.Y.; Salem, J.E.; Cohen, J.V.; Chandra, S.; Menzer, C.; Ye, F.; Zhao, S.; Das, S.; Beckermann, K.E.; Ha, L.; et al. Fatal Toxic Effects Associated With Immune Checkpoint: A Systematic Review and Meta-Analysis. JAMA Oncol. 2018, 4, 1721. [Google Scholar] [CrossRef] [PubMed]
- Okwundu, N.; Grossman, D.; Hu-Lieskovan, S.; Grossmann, K.F.; Swami, U. The Dark Side of Immunotherapy. Ann. Transl. Med. 2021, 9, 1041. [Google Scholar] [CrossRef] [PubMed]
- Johnson, D.B.; Nebhan, C.A.; Moslehi, J.J.; Balko, J.M. Immune-Checkpoint Inhibitors: Long-Term Implications of Toxicity. Nat. Rev. Clin. Oncol. 2022, 19, 254. [Google Scholar] [CrossRef] [PubMed]
- Ball, S.; Ghosh, R.K.; Wongsaengsak, S.; Bandyopadhyay, D.; Ghosh, G.C.; Aronow, W.S.; Fonarow, G.C.; Lenihan, D.J.; Bhatt, D.L. Cardiovascular Toxicities of Immune Checkpoint Inhibitors: JACC Review Topic of the Week. J. Am. Coll. Cardiol. 2019, 74, 1714–1727. [Google Scholar] [CrossRef]
- Aghel, N.; Gustafson, D.; Di Meo, A.; Music, M.; Prassas, I.; Seidman, M.A.; Hansen, A.R.; Thavendiranathan, P.; Diamandis, E.P.; Delgado, D.; et al. Recurrent Myocarditis Induced by Immune-Checkpoint Inhibitor Treatment Is Accompanied by Persistent Inflammatory Markers Despite Immunosuppressive Treatment. JCO Precis Oncol. 2021, 5, 485–491. [Google Scholar] [CrossRef]
- Moslehi, J.J.; Salem, J.E.; Sosman, J.A.; Lebrun-Vignes, B.; Johnson, D.B. Rapid Increase in Reporting of Fatal Immune Checkpoint Inhibitor Associated Myocarditis. Lancet 2018, 391, 933. [Google Scholar] [CrossRef] [PubMed]
- Patel, R.P.; Parikh, R.; Gunturu, K.S.; Tariq, R.Z.; Dani, S.S.; Ganatra, S.; Nohria, A. Cardiotoxicity of Immune Checkpoint Inhibitors. Curr. Oncol. Rep. 2021, 23, 79. [Google Scholar] [CrossRef] [PubMed]
- Guo, H.; Li, L.; Cui, J. Advances and Challenges in Immunotherapy of Small Cell Lung Cancer. Chin. J. Cancer Res. 2020, 32, 115–128. [Google Scholar] [CrossRef] [PubMed]
- Kao, J.C.; Brickshawana, A.; Liewluck, T. Neuromuscular Complications of Programmed Cell Death-1 (PD-1) Inhibitors. Curr. Neurol. Neurosci. Rep. 2018, 18, 63. [Google Scholar] [CrossRef] [PubMed]
- Kao, J.C.; Liao, B.; Markovic, S.N.; Klein, C.J.; Naddaf, E.; Staff, N.P.; Liewluck, T.; Hammack, J.E.; Sandroni, P.; Finnes, H.; et al. Neurological Complications Associated with Anti-Programmed Death 1 (PD-1) Antibodies. JAMA Neurol. 2017, 74, 1216–1222. [Google Scholar] [CrossRef] [PubMed]
- Liewluck, T.; Kao, J.C.; Mauermann, M.L. PD-1 Inhibitor-Associated Myopathies: Emerging Immune-Mediated Myopathies. J. Immunother. 2018, 41, 208–211. [Google Scholar] [CrossRef] [PubMed]
- Albarrán, V.; Chamorro, J.; Rosero, D.I.; Saavedra, C.; Soria, A.; Carrato, A.; Gajate, P. Neurologic Toxicity of Immune Checkpoint Inhibitors: A Review of Literature. Front. Pharmacol. 2022, 13, 774170. [Google Scholar] [CrossRef] [PubMed]
- Farooq, M.Z.; Aqeel, S.B.; Lingamaneni, P.; Pichardo, R.C.; Jawed, A.; Khalid, S.; Banskota, S.U.; Fu, P.; Mangla, A. Association of Immune Checkpoint Inhibitors With Neurologic Adverse Events: A Systematic Review and Meta-Analysis. JAMA Netw. Open 2022, 5, e227722. [Google Scholar] [CrossRef] [PubMed]
- Lozano, A.X.; Chaudhuri, A.A.; Nene, A.; Bacchiocchi, A.; Earland, N.; Vesely, M.D.; Usmani, A.; Turner, B.E.; Steen, C.B.; Luca, B.A.; et al. T Cell Characteristics Associated with Toxicity to Immune Checkpoint Blockade in Patients with Melanoma. Nat. Med. 2022, 28, 353–362. [Google Scholar] [CrossRef]
- Johnson, D.B.; Balko, J.M. Primed for Toxicity: CD4+ T Cells and Immune Checkpoint Inhibitors. Med 2022, 3, 155–156. [Google Scholar] [CrossRef]
- Le Burel, S.; Champiat, S.; Mateus, C.; Marabelle, A.; Michot, J.M.; Robert, C.; Belkhir, R.; Soria, J.C.; Laghouati, S.; Voisin, A.L.; et al. Prevalence of Immune-Related Systemic Adverse Events in Patients Treated with Anti-Programmed Cell Death 1/Anti-Programmed Cell Death-Ligand 1 Agents: A Single-Centre Pharmacovigilance Database Analysis. Eur. J. Cancer 2017, 82, 34–44. [Google Scholar] [CrossRef] [PubMed]
- Lidar, M.; Giat, E.; Garelick, D.; Horowitz, Y.; Amital, H.; Steinberg-Silman, Y.; Schachter, J.; Shapira-Frommer, R.; Markel, G. Rheumatic Manifestations among Cancer Patients Treated with Immune Checkpoint Inhibitors. Autoimmun. Rev. 2018, 17, 284–289. [Google Scholar] [CrossRef] [PubMed]
- Pundole, X.; Abdel-Wahab, N.; Suarez-Almazor, M.E. Arthritis Risk with Immune Checkpoint Inhibitor Therapy for Cancer. Curr. Opin. Rheumatol. 2019, 31, 293–299. [Google Scholar] [CrossRef] [PubMed]
- Zheng, C.; Huang, S.; Lin, M.; Hong, B.; Ni, R.; Dai, H.; Lin, X.; Yang, J. Hepatotoxicity of Immune Checkpoint Inhibitors: What Is Currently Known. Hepatol. Commun. 2023, 7, e0063. [Google Scholar] [CrossRef] [PubMed]
- Lin, M.X.; Zang, D.; Liu, C.G.; Han, X.; Chen, J. Immune Checkpoint Inhibitor-Related Pneumonitis: Research Advances in Prediction and Management. Front. Immunol. 2024, 15, 1266850. [Google Scholar] [CrossRef] [PubMed]
- Huang, Q.; Zheng, Y.; Gao, Z.; Yuan, L.; Sun, Y.; Chen, H. Comparative Efficacy and Safety of PD-1/PD-L1 Inhibitors for Patients with Solid Tumors: A Systematic Review and Bayesian Network Meta-Analysis. J. Cancer 2021, 12, 1133. [Google Scholar] [CrossRef] [PubMed]
- Tan, S.; Day, D.; Nicholls, S.J.; Segelov, E. Immune Checkpoint Inhibitor Therapy in Oncology: Current Uses and Future Directions: JACC: CardioOncology State-of-the-Art Review. JACC CardioOncology 2022, 4, 579–597. [Google Scholar] [CrossRef]
- Elmakaty, I.; Abdo, R.; Elsabagh, A.; Elsayed, A.; Malki, M.I. Comparative Efficacy and Safety of PD-1/PD-L1 Inhibitors in Triple Negative Breast Cancer: A Systematic Review and Network Meta-Analysis of Randomized Controlled Trials. Cancer Cell Int. 2023, 23, 90. [Google Scholar] [CrossRef]



| Subtype | Hormone Status | HER2 Status | Ki67 Status | Outcome | Prevalence |
|---|---|---|---|---|---|
| Luminal A | [ER+] [PR+] | − | − | Good | 40% |
| Normal-like | [ER+] [PR+] | − | − | Intermediate | 5–8% |
| Luminal B | [ER+] [PR+] | +/− | + | Poor/ intermediate | 20% |
| HER2-enriched | [ER−] [PR−] | + | + | Poor | 10–15% |
| Triple negative | [ER−] [PR−] | − | + | Poor | 15–20% |
| Identifier Number | Phase | Status and End Date | Participants | Treatment Type | Immunotherapeutic Agent | Joint Treatment |
|---|---|---|---|---|---|---|
| NCT04148937 | I | Completed May 2021 | 150 | Anti-PD-1/PD-L1 | Pembrolizumab | LY3475070 |
| NCT04360941 | I | Ongoing August 2025 | 45 | Anti-PD-1/PD-L1 | Avelumab | Palbociclib |
| NCT05187338 | I/II | Ongoing October 2024 | 100 | Anti-CTLA-4 | Ipilimumab | Pembrolizumab plus durvalumab |
| NCT05620134 | I/II | Ongoing February 2026 | 149 | Anti-CTLA-4 | JK08 (CTLA-4 targeting IL-15 antibody fusion protein) | None |
| NCT05203445 | II | Ongoing January 2026 | 23 | Anti-PD-1/PD-L1 | Pembrolizumab | Olaparib |
| NCT02971748 | II | Ongoing December 2024 | 37 | Anti-PD-1/PD-L1 | Pembrolizumab | HR therapy, radiation |
| NCT02957968 | II | Ongoing February 2025 | 47 | Anti-PD-1/PD-L1 | Pembrolizumab | Decitabine, followed by cyclophosphamide, paclitaxel, carboplatin |
| NCT04683679 | II | Ongoing January 2025 | 56 | Anti-PD-1/PD-L1 | Pembrolizumab | Olaparib, radiation |
| NCT04443348 | II | Ongoing December 2024 | 120 | Anti-PD-1/PD-L1 | Pembrolizumab | Radiation therapy boost, paclitaxel, carboplatin, cyclophosphamide, doxorubicin, capecitabine |
| NCT04243616 | II | Ongoing January 2025 | 36 | Anti-PD-1/PD-L1 | Cemiplimab | Paclitaxel, carboplatin, doxorubicin, cyclophosphamide |
| NCT01042379 | II | Ongoing December 2031 | 5000 | Anti-PD-1/PD-L1 | Cemiplimab | 40 different treatments |
| NCT01042379 | II | Ongoing December 2031 | 5000 | Anti-PD-1/PD-L1 | Durvalumab | Olaparib |
| NCT03650894 | II | Ongoing April 2025 | 138 | Anti-CTLA-4 | Ipilimumab | Nivolumab, bicalutamide |
| NCT02491697 | II | Ongoing August 2030 | 400 | Dendritic cell therapy | DC-CIK immunotherapy | CIK |
| Identifier Number | Phase | Status and End Date | Participants | Treatment Type | Immunotherapeutic Agent | Joint Treatment |
|---|---|---|---|---|---|---|
| NCT04360941 | I | Ongoing December 2025 | 45 | Anti-PD-1/PD-L1 | Avelumab | Palbociclib |
| NCT04511871 | I | Ongoing March 2025 | 15 | CAR-T therapy | CCT303-406 CAR-modified autologous T cells (CCT303-406) | None |
| NCT03696030 | I | Ongoing February 2025 | 39 | CAR-T therapy | HER2-CAR T cells | None |
| NCT03740256 | I | Ongoing December 2038 | 45 | CAR-T therapy | HER2-CAR T cells | CAdVEC oncolytic virus |
| NCT02063724 | I | Completed September 2022 | 15 | Dendritic cell therapy | HER2 pulsed DC vaccine | None |
| NCT02061423 | I | Completed December 2023 | 7 | Dendritic cell therapy | HER2 pulsed DC vaccine | None |
| NCT03387553 | I | Ongoing August 2026 | 31 | Dendritic cell therapy | DC vaccine (DC1) | None |
| NCT04319757 | I | Ongoing June 2024 | 36 | Natural killer cell therapy | ACE1702 | None |
| NCT04278144 | I/II | Ongoing October 2026 | 390 | Anti-PD-1/PD-L1 | Nivolumab | BDC-1001 |
| NCT01042379 | II | Ongoing December 2031 | 5000 | Anti-PD-1/PD-L1 | Cemiplimab | 40 different treatments |
| NCT01042379 | II | Ongoing December 2031 | 5000 | Anti-PD-1/PD-L1 | Durvalumab | Olaparib |
| NCT04348747 | II | Ongoing April 2025 | 23 | Dendritic cell therapy | Anti-HER2/HER3 DC vaccine | Anti-PD1, IFNa2b |
| Identifier Number | Phase | Status and End Date | Participants | Treatment Type | Immunotherapeutic Agent | Joint Treatment |
|---|---|---|---|---|---|---|
| NCT05422794 | I | Ongoing December 2025 | 57 | Anti-PD-1/PD-L1 | Pembrolizumab | ZEN003694, nab-paclitaxel |
| NCT03362060 | I | Ongoing December 2025 | 20 | Anti-PD-1/PD-L1 | Pembrolizumab | PVX-410 vaccine |
| NCT04427293 | I | Ongoing July 2026 | 12 | Anti-PD-1/PD-L1 | Pembrolizumab | Lenvatinib |
| NCT03720431 | I | Completed October 2022 | 11 | Anti-PD-1/PD-L1 | Pembrolizumab | TTAC-0001 |
| NCT02977468 | I | Ongoing December 2024 | 15 | Anti-PD-1/PD-L1 | Pembrolizumab | Intraoperative radiation |
| NCT04265872 | I | Ongoing December 2024 | 20 | Anti-PD-1/PD-L1 | Pembrolizumab | Bortezomib plus cisplatin injections; bortezomib followed by pembro/cis |
| NCT03310957 | I/II | Ongoing December 2024 | 211 | Anti-PD-1/PD-L1 | Pembrolizumab | Ladiratuzumab vedotin |
| NCT02752685 | II | Ongoing December 2024 | 70 | Anti-PD-1/PD-L1 | Pembrolizumab | Nab-paclitaxel |
| NCT05681728 | II | Ongoing June 2024 | 26 | Anti-PD-1/PD-L1 | Pembrolizumab | Paclitaxel, cyclophosphamide, epirubicin |
| NCT04683679 | II | Ongoing January 2025 | 56 | Anti-PD-1/PD-L1 | Pembrolizumab | Olaparib, radiation |
| NCT04427293 | II | Ongoing July 2026 | 29 | Anti-PD-1/PD-L1 | Pembrolizumab | AE37 peptide vaccine |
| NCT04191135 | II | Ongoing September 2024 | 460 | Anti-PD-1/PD-L1 | Pembrolizumab | Olaparib, carboplatin, gemcitabine |
| NCT02768701 | II | Completed May 2023 | 40 | Anti-PD-1/PD-L1 | Pembrolizumab | Cyclophosphamide |
| NCT03121352 | II | Completed May 2022 | 30 | Anti-PD-1/PD-L1 | Pembrolizumab | Nac-paclitaxel, carboplatin |
| NCT03567720 | II | Ongoing September 2024 | 65 | Anti-PD-1/PD-L1 | Pembrolizumab | Tavokinogene telseplasmid, immunopulse, nab-paclitaxel |
| NCT04468061 | II | Ongoing April 2027 | 110 | Anti-PD-1/PD-L1 | Pembrolizumab | Sacituzumab govitecan |
| NCT02755272 | II | Ongoing April 2025 | 87 | Anti-PD-1/PD-L1 | Pembrolizumab | Carboplatin, gemcitabine |
| NCT04230109 | II | Ongoing October 2026 | 51 | Anti-PD-1/PD-L1 | Pembrolizumab | Sacituzumab govitecan |
| NCT04443348 | II | Ongoing December 2024 | 120 | Anti-PD-1/PD-L1 | Pembrolizumab | Radiation therapy boost, paclitaxel, carboplatin, cyclophosphamide, doxorubicin, capecitabine |
| NCT02819518 | III | Completed October 2023 | 882 | Anti-PD-1/PD-L1 | Pembrolizumab | Nab-paclitaxel, paclitaxel, gemcitabine, carboplatin |
| NCT02393794 | I/II | Ongoing July 2025 | 51 | Anti-PD-1/PD-L1 | Nivolumab | Romidepsin, cisplatin |
| NCT04331067 | I/II | Ongoing May 2026 | 50 | Anti-PD-1/PD-L1 | Nivolumab | Paclitaxel, carboplatin, cabiralizumab |
| NCT03487666 | II | Completed December 2022 | 45 | Anti-PD-1/PD-L1 | Nivolumab | Capecitabine |
| NCT04159818 | II | Ongoing December 2026 | 52 | Anti-PD-1/PD-L1 | Nivolumab | Cisplatin, doxorubicin (low dose) |
| NCT02499367 | II | Ongoing August 2025 | 84 | Anti-PD-1/PD-L1 | Nivolumab | Radiation, doxorubicin (low dose), cyclophosphamide, cisplatin |
| NCT03818685 | II | Ongoing May 2024 | 114 | Anti-PD-1/PD-L1 | Nivolumab | Ipilimumab, capecitabine |
| NCT01042379 | II | Ongoing December 2031 | 5000 | Anti-PD-1/PD-L1 | Cemiplimab | 40 different treatments |
| NCT01042379 | II | Ongoing December 2031 | 5000 | Anti-PD-1/PD-L1 | Durvalumab | Olaparib |
| NCT03498716 | III | Completed August 2023 | 2300 | Anti-PD-1/PD-L1 | Atezolizumab | Paclitaxel, doxorubicin/epirubicin, cyclophosphamide |
| NCT04111510 | II | Completed January 2023 | 6 | Tumor-infiltrating lymphocyte (TIL) therapy | TIL LN-145 | None |
| NCT04348747 | II | Ongoing April 2025 | 23 | Dendritic cell therapy | Anti-HER2/HER3 DC vaccine | Anti-PD1, IFNa2b |
| Identifier Number | Phase | Status and End Date | Participants | Treatment Type | Drugs Used | Primary Results |
|---|---|---|---|---|---|---|
| NCT02425891 | III | Completed August 2021 | 902 | Anti-PD-1/PD-L1 | Atezolizumab +/− nab-paclitaxel | ITT:PFS: 7.2 vs. 5.5 mo, HR = 0.80 ITT:OS: 21.0 vs. 18.7 mo, HR = 0.87 PD-L1+ PFS: 7.5 vs. 5.2 mo, HR = 0.63 PD-L1+ OS: 25.4 vs. 19.7 mo HR = 0.69 |
| NCT03036488 | III | Completed/ ongoing September 2025 | 1174 | Anti-PD-1/PD-L1 | Pembrolizumab +/− nab-paclitaxel, paclitaxel, gemcitabine, carboplatin | PFS: 7.5 vs. 5.6 mo HR = 0.82 CPS ≥ 10: PFS: 9.7 vs. 5.6 mo (hierarchical) HR = 0.66 OS: 23 vs. 16.1 mo HR = 0.73 CPS ≥ 1: PFS: 7.6 vs. 5.6 mo HR = 0.75, FDA-Approved |
| NCT02555657 | III | Completed November 2020 | 1098 | Anti-PD-1/PD-L1 | Pembrolizumab +/− capecitabine, eribulin, gemcitabine, vinorelbine | ITT:PFS: 2.1 vs. 3.3 mo. HR = 1.60 ITT:OS:9.9 vs. 10.8 mo, HR = 0.97 PD-L1+:PFS:n2.1 vs. 4.3 mo, HR = 1.14 PD-L1+:OS: 12.7 vs. 11.6 mo, HR = 0.78 |
| NCT02129556 | I/II | Completed April 2017 | 58 | Anti-PD-1/PD-L1 | Pembrolizumab and trastuzumab | Pembrolizumab +trastuzumab was safe and showed activity and durable clinical benefit in patients with PD-L1-positive, trastuzumab-resistant, advanced, HER2-positive breast cancer (Lancet). |
| NCT02924883 | II | Completed February 2020 | 202 | Anti-PD-1/PD-L1 | Atezolizumab, trastuzumab emtansine, placebo | PFS: 8.2 vs. 6.8 8 mo HR = 0.82 PD-L1 + PFS: 8.5 vs. 4.1 mo HR+: HR: 1.08 HR−: HR: 0.58 |
| NCT04659551 | II | Completed May 2020 | 43 | Anti-PD-1/PD-L1 | Epirubicin, cyclophosphamide, triptorelin, exemestane, nivolumab | pCR: 16.3% (7.4–34.9) Luminal B-like breast cancers with a basal molecular subtype and/or a state of immune activation may respond to sequential anthracyclines and anti-PD-1. |
| NCT03036488 | III | Completed/ ongoing September 2025 | 1774 | Anti-PD-1/PD-L1 | Carboplatin, paclitaxel, 4xAC +/− pembrolizumab | pCR: 64.8 vs. 51.2% PD-L1+ pCR: 68.9 vs. 54.9% |
| NCT01042379 | II | Completed/ ongoing August 2025 | 181 | Anti-PD-1/PD-L1 | Paclitaxel followed by anthracycline-cyclophosphamide +/− pembrolizumab | pCR rates: HER2−: 44 vs. 17% HR+ and HER2−: 30 vs. 13% TNBC: 60 vs. 22% |
Disclaimer/Publisher’s Note: The statements, opinions and data contained in all publications are solely those of the individual author(s) and contributor(s) and not of MDPI and/or the editor(s). MDPI and/or the editor(s) disclaim responsibility for any injury to people or property resulting from any ideas, methods, instructions or products referred to in the content. |
© 2024 by the authors. Licensee MDPI, Basel, Switzerland. This article is an open access article distributed under the terms and conditions of the Creative Commons Attribution (CC BY) license (https://creativecommons.org/licenses/by/4.0/).
Share and Cite
Brown, S.R.; Vomhof-DeKrey, E.E. Current Immunotherapy Treatments of Primary Breast Cancer Subtypes. Biomedicines 2024, 12, 895. https://doi.org/10.3390/biomedicines12040895
Brown SR, Vomhof-DeKrey EE. Current Immunotherapy Treatments of Primary Breast Cancer Subtypes. Biomedicines. 2024; 12(4):895. https://doi.org/10.3390/biomedicines12040895
Chicago/Turabian StyleBrown, Savannah R., and Emilie E. Vomhof-DeKrey. 2024. "Current Immunotherapy Treatments of Primary Breast Cancer Subtypes" Biomedicines 12, no. 4: 895. https://doi.org/10.3390/biomedicines12040895
APA StyleBrown, S. R., & Vomhof-DeKrey, E. E. (2024). Current Immunotherapy Treatments of Primary Breast Cancer Subtypes. Biomedicines, 12(4), 895. https://doi.org/10.3390/biomedicines12040895

