Detection of ER Stress in iPSC-Derived Neurons Carrying the p.N370S Mutation in the GBA1 Gene
Abstract
1. Introduction
2. Materials and Methods
2.1. Materials
2.2. Isolation of Human Peripheral Blood Mononuclear Cells (PBMCs)
2.3. Obtaining and Cultivation of Induced Pluripotent Stem Cells (iPSCs)
2.4. Karyotyping and G-Banding
2.5. Spontaneous Differentiation of iPSCs
2.6. Immunofluorescence Analysis
2.7. Directed Differentiation into Midbrain Neural Derivatives
2.8. Qualitative and Quantitative Polymerase Chain Reactions
2.9. Sanger Sequencing
2.10. Generation of Transgenic iPSCs
2.11. Verifying the Performance of the XBP1-TagRFP Biosensor under ER Stress
2.12. Statistical Processing
3. Results
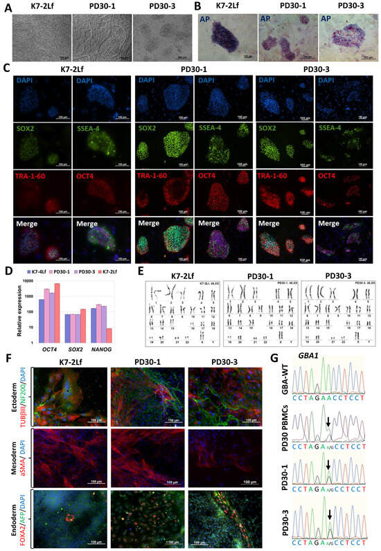
3.1. Obtaining and Characterization of Patient-Specific iPSCs
3.2. Differentiation of iPSCs into Neural Derivatives
3.3. Detection of ER Stress in Neural Derivatives Using qPCR
3.4. Preparation and Characterization of Transgenic iPSC Lines Carrying the XBP1-TagRFP ER Stress Biosensor at the AAVS1 Locus
3.5. Demonstration of XBP1-TagRFP Biosensor Operation in Transgenic iPSC Lines
4. Discussion
5. Conclusions
Supplementary Materials
Author Contributions
Funding
Institutional Review Board Statement
Informed Consent Statement
Data Availability Statement
Acknowledgments
Conflicts of Interest
References
- Hetz, C.; Zhang, K.; Kaufman, R.J. Mechanisms, regulation and functions of the unfolded protein response. Nat. Rev. Mol. Cell Biol. 2020, 21, 421–438. [Google Scholar] [CrossRef]
- Frakes, A.E.; Dillin, A. The UPRER: Sensor and Coordinator of Organismal Homeostasis. Mol. Cell 2017, 66, 761–771. [Google Scholar] [CrossRef]
- Oslowski, C.M.; Urano, F. Measuring ER stress and the unfolded protein response using mammalian tissue culture system. Methods Enzymol. 2011, 490, 71–92. [Google Scholar] [CrossRef]
- Kennedy, D.; Samali, A.; Jäger, R. Methods for studying ER stress and UPR markers in human cells. Methods Mol. Biol. 2015, 1292, 3–18. [Google Scholar] [CrossRef]
- Subach, O.M.; Kunitsyna, T.A.; Mineyeva, O.A.; Lazutkin, A.A.; Bezryadnov, D.V.; Barykina, N.V.; Piatkevich, K.D.; Ermakova, Y.G.; Bilan, D.S.; Belousov, V.V.; et al. Slowly reducible genetically encoded green fluorescent indicator for in vivo and ex vivo visualization of hydrogen peroxide. Int. J. Mol. Sci. 2019, 20, 3138. [Google Scholar] [CrossRef] [PubMed]
- Schwarzländer, M.; Dick, T.P.; Meyer, A.J.; Morgan, B. Dissecting redox biology using fluorescent protein sensors. Antioxid. Redox Signal. 2016, 24, 680–712. [Google Scholar] [CrossRef] [PubMed]
- Morgan, B.; Sobotta, M.C.; Dick, T.P. Measuring EGSH and H2O2 with roGFP2-based redox probes. Free Radic. Biol. Med. 2011, 51, 1943–1951. [Google Scholar] [CrossRef]
- Gutscher, M.; Pauleau, A.L.; Marty, L.; Brach, T.; Wabnitz, G.H.; Samstag, Y.; Meyer, A.J.; Dick, T.P. Real-time imaging of the intracellular glutathione redox potential. Nat. Methods 2008, 5, 553–559. [Google Scholar] [CrossRef]
- Pak, V.V.; Ezeriņa, D.; Lyublinskaya, O.G.; Pedre, B.; Tyurin-Kuzmin, P.A.; Mishina, N.M.; Thauvin, M.; Young, D.; Wahni, K.; Martínez Gache, S.A.; et al. Ultrasensitive Genetically Encoded Indicator for Hydrogen Peroxide Identifies Roles for the Oxidant in Cell Migration and Mitochondrial Function. Cell Metab. 2020, 31, 642–653.e6. [Google Scholar] [CrossRef] [PubMed]
- Laker, R.C.; Xu, P.; Ryall, K.A.; Sujkowski, A.; Kenwood, B.M.; Chain, K.H.; Zhang, M.; Royal, M.A.; Hoehn, K.L.; Driscoll, M.; et al. A novel mitotimer reporter gene for mitochondrial content, structure, stress, and damage in vivo. J. Biol. Chem. 2014, 289, 12005–12015. [Google Scholar] [CrossRef]
- Habif, M.; Corbat, A.A.; Silberberg, M.; Grecco, H.E. CASPAM: A Triple-Modality Biosensor for Multiplexed Imaging of Caspase Network Activity. ACS Sens. 2021, 6, 2642–2653. [Google Scholar] [CrossRef]
- Zhang, Q.; Schepis, A.; Huang, H.; Yang, J.; Ma, W.; Torra, J.; Zhang, S.Q.; Yang, L.; Wu, H.; Nonell, S.; et al. Designing a Green Fluorogenic Protease Reporter by Flipping a Beta Strand of GFP for Imaging Apoptosis in Animals. J. Am. Chem. Soc. 2019, 141, 4526–4530. [Google Scholar] [CrossRef] [PubMed]
- Zlobovskaya, O.A.; Sergeeva, T.F.; Shirmanova, M.V.; Dudenkova, V.V.; Sharonov, G.V.; Zagaynova, E.V.; Lukyanov, K.A. Genetically encoded far-red fluorescent sensors for caspase-3 activity. Biotechniques 2016, 60, 62–68. [Google Scholar] [CrossRef]
- Takemoto, K.; Nagai, T.; Miyawaki, A.; Miura, M. Spatio-temporal activation of caspase revealed by indicator that is insensitive to environmental effects. J. Cell Biol. 2003, 160, 235–243. [Google Scholar] [CrossRef]
- Chen, T.W.; Wardill, T.J.; Sun, Y.; Pulver, S.R.; Renninger, S.L.; Baohan, A.; Schreiter, E.R.; Kerr, R.A.; Orger, M.B.; Jayaraman, V.; et al. Ultrasensitive fluorescent proteins for imaging neuronal activity. Nature 2013, 499, 295–300. [Google Scholar] [CrossRef] [PubMed]
- Zhang, Y.; Rózsa, M.; Liang, Y.; Bushey, D.; Wei, Z.; Zheng, J.; Reep, D.; Broussard, G.J.; Tsang, A.; Tsegaye, G.; et al. Fast and sensitive GCaMP calcium indicators for imaging neural populations. Nature 2023, 615, 884891. [Google Scholar] [CrossRef] [PubMed]
- Dana, H.; Sun, Y.; Mohar, B.; Hulse, B.K.; Kerlin, A.M.; Hasseman, J.P.; Tsegaye, G.; Tsang, A.; Wong, A.; Patel, R.; et al. High-performance calcium sensors for imaging activity in neuronal populations and microcompartments. Nat. Methods 2019, 16, 649–657. [Google Scholar] [CrossRef]
- Iwawaki, T.; Akai, R.; Kohno, K.; Miura, M. A transgenic mouse model for monitoring endoplasmic reticulum stress. Nat. Med. 2004, 10, 98–102. [Google Scholar] [CrossRef]
- Helfand, B.T.; Mendez, M.G.; Pugh, J.; Delsert, C.; Goldman, R.D. Maintaining the Shape of Nerve Cells. Mol. Biol. Cell 2003, 14, 5069–5081. [Google Scholar] [CrossRef]
- Fernandes, H.J.R.; Hartfield, E.M.; Christian, H.C.; Emmanoulidou, E.; Zheng, Y.; Booth, H.; Bogetofte, H.; Lang, C.; Ryan, B.J.; Sardi, S.P.; et al. ER Stress and Autophagic Perturbations Lead to Elevated Extracellular α-Synuclein in GBA-N370S Parkinson’s iPSC-Derived Dopamine Neurons. Stem Cell Rep. 2016, 6, 342–356. [Google Scholar] [CrossRef]
- Stojkovska, I.; Wani, W.Y.; Zunke, F.; Belur, N.R.; Pavlenko, E.A.; Mwenda, N.; Sharma, K.; Francelle, L.; Mazzulli, J.R. Rescue of α-synuclein aggregation in Parkinson’s patient neurons by synergistic enhancement of ER proteostasis and protein trafficking. Neuron 2022, 110, 436–451.e11. [Google Scholar] [CrossRef]
- Yoshida, H.; Matsui, T.; Yamamoto, A.; Okada, T.; Mori, K. XBP1 mRNA is induced by ATF6 and spliced by IRE1 in response to ER stress to produce a highly active transcription factor. Cell 2001, 107, 881–891. [Google Scholar] [CrossRef] [PubMed]
- Grigor’eva, E.V.; Drozdova, E.S.; Sorogina, D.A.; Malakhova, A.A.; Pavlova, S.V.; Vyatkin, Y.V.; Khabarova, E.A.; Rzaev, J.A.; Medvedev, S.P.; Zakian, S.M. Generation of induced pluripotent stem cell line, ICGi034-A, by reprogramming peripheral blood mononuclear cells from a patient with Parkinson’s disease associated with GBA mutation. Stem Cell Res. 2022, 59, 102651. [Google Scholar] [CrossRef] [PubMed]
- Grigor’eva, E.V.; Kopytova, A.E.; Yarkova, E.S.; Pavlova, S.V.; Sorogina, D.A.; Malakhova, A.A.; Malankhanova, T.B.; Baydakova, G.V.; Zakharova, E.Y.; Medvedev, S.P.; et al. Biochemical Characteristics of iPSC-Derived Dopaminergic Neurons from N370S GBA Variant Carriers with and without Parkinson’s Disease. Int. J. Mol. Sci. 2023, 24, 4437. [Google Scholar] [CrossRef] [PubMed]
- Malakhova, A.A.; Grigor’eva, E.V.; Pavlova, S.V.; Malankhanova, T.B.; Valetdinova, K.R.; Vyatkin, Y.V.; Khabarova, E.A.; Rzaev, J.A.; Zakian, S.M.; Medvedev, S.P. Generation of induced pluripotent stem cell lines ICGi021-A and ICGi022-A from peripheral blood mononuclear cells of two healthy individuals from Siberian population. Stem Cell Res. 2020, 48, 101952. [Google Scholar] [CrossRef] [PubMed]
- Okita, K.; Yamakawa, T.; Matsumura, Y.; Sato, Y.; Amano, N.; Watanabe, A.; Goshima, N.; Yamanaka, S. An efficient nonviral method to generate integration-free human-induced pluripotent stem cells from cord blood and peripheral blood cells. Stem Cells 2013, 31, 458–466. [Google Scholar] [CrossRef] [PubMed]
- Straniero, L.; Rimoldi, V.; Samarani, M.; Goldwurm, S.; Di Fonzo, A.; Krüger, R.; Deleidi, M.; Aureli, M.; Soldà, G.; Duga, S.; et al. The GBAP1 pseudogene acts as a ceRNA for the glucocerebrosidase gene GBA by sponging miR-22-3p. Sci. Rep. 2017, 7, 12702. [Google Scholar] [CrossRef] [PubMed]
- Mu, T.W.; Ong, D.S.T.; Wang, Y.J.; Balch, W.E.; Yates, J.R.; Segatori, L.; Kelly, J.W. Chemical and Biological Approaches Synergize to Ameliorate Protein-Folding Diseases. Cell 2008, 134, 769–781. [Google Scholar] [CrossRef] [PubMed]
- Maor, G.; Rencus-Lazar, S.; Filocamo, M.; Steller, H.; Segal, D.; Horowitz, M. Unfolded protein response in Gaucher disease: From human to Drosophila. Orphanet J. Rare Dis. 2013, 8, 140. [Google Scholar] [CrossRef]
- de Rus Jacquet, A. Preparation and Co-Culture of iPSC-Derived Dopaminergic Neurons and Astrocytes. Curr. Protoc. Cell Biol. 2019, 85, e98. [Google Scholar] [CrossRef]
- Vandesompele, J.; De Preter, K.; Pattyn, F.; Poppe, B.; Van Roy, N.; De Paepe, A.; Speleman, F. Accurate normalization of real-time quantitative RT-PCR data by geometric averaging of multiple internal control genes. Genome Biol. 2002, 3, research0034.1. [Google Scholar] [CrossRef]
- DeKelver, R.C.; Choi, V.M.; Moehle, E.A.; Paschon, D.E.; Hockemeyer, D.; Meijsing, S.H.; Sancak, Y.; Cui, X.; Steine, E.J.; Miller, J.C.; et al. Functional genomics, proteomics, and regulatory DNA analysis in isogenic settings using zinc finger nuclease-driven transgenesis into a safe harbor locus in the human genome. Genome Res. 2010, 20, 1133–1142. [Google Scholar] [CrossRef]
- Ustyantseva, E.I.; Medvedev, S.P.; Vetchinova, A.S.; Minina, J.M.; Illarioshkin, S.N.; Zakian, S.M.; Ustyantseva, E.I.; Medvedev, S.P.; Vetchinova, A.S.; Minina, J.M.; et al. A Platform for Studying Neurodegeneration Mechanisms Using Genetically Encoded Biosensors. Biochemistry 2019, 84, 299–309. [Google Scholar] [CrossRef]
- Ran, F.A.; Hsu, P.D.; Wright, J.; Agarwala, V.; Scott, D.A.; Zhang, F. Genome engineering using the CRISPR-Cas9 system. Nat. Protoc. 2013, 8, 2281–2308. [Google Scholar] [CrossRef] [PubMed]
- Ustyantseva, E.; Pavlova, S.V.; Malakhova, A.A.; Ustyantsev, K.; Zakian, S.M.; Medvedev, S.P. Oxidative stress monitoring in iPSC-derived motor neurons using genetically encoded biosensors of H2O2. Sci. Rep. 2022, 12, 8928. [Google Scholar] [CrossRef]
- Oosterveen, T.; Garção, P.; Moles-Garcia, E.; Soleilhavoup, C.; Travaglio, M.; Sheraz, S.; Peltrini, R.; Patrick, K.; Labas, V.; Combes-Soia, L.; et al. Pluripotent stem cell derived dopaminergic subpopulations model the selective neuron degeneration in Parkinson’s disease. Stem Cell Rep. 2021, 16, 2718–2735. [Google Scholar] [CrossRef] [PubMed]
- McCullough, K.D.; Martindale, J.L.; Klotz, L.-O.; Aw, T.-Y.; Holbrook, N.J. Gadd153 Sensitizes Cells to Endoplasmic Reticulum Stress by Down-Regulating Bcl2 and Perturbing the Cellular Redox State. Mol. Cell. Biol. 2001, 21, 1249–1259. [Google Scholar] [CrossRef] [PubMed]
- Yarkova, E.S.; Grigor’eva, E.V.; Medvedev, S.P.; Pavlova, S.V.; Zakian, S.M.; Malakhova, A.A. IPSC-Derived Astrocytes Contribute to In Vitro Modeling of Parkinson’s Disease Caused by the GBA1 N370S Mutation. Int. J. Mol. Sci. 2023, 25, 327. [Google Scholar] [CrossRef]
- Tabas, I.; Ron, D. Integrating the mechanisms of apoptosis induced by endoplasmic reticulum stress. Nat. Cell Biol. 2011, 13, 184–190. [Google Scholar] [CrossRef]
- Rozpedek, W.; Pytel, D.; Mucha, B.; Leszczynska, H.; Diehl, J.A.; Majsterek, I. The Role of the PERK/eIF2α/ATF4/CHOP Signaling Pathway in Tumor Progression During Endoplasmic Reticulum Stress. Curr. Mol. Med. 2016, 16, 533–544. [Google Scholar] [CrossRef]
- Huang, W.; Gong, Y.; Yan, L. ER Stress, the Unfolded Protein Response and Osteoclastogenesis: A Review. Biomolecules 2023, 13, 1050. [Google Scholar] [CrossRef] [PubMed]
- Senkevich, K.A.; Kopytova, A.E.; Usenko, T.S.; Emelyanov, A.K.; Pchelina, S.N. Parkinson’s Disease Associated with GBA Gene Mutations: Molecular Aspects and Potential Treatment Approaches. Acta Naturae 2021, 13, 70–78. [Google Scholar] [CrossRef]
- Chatterjee, D.; Krainc, D. Mechanisms of Glucocerebrosidase Dysfunction in Parkinson’s Disease: Mechanisms of GBA1-PD. J. Mol. Biol. 2023, 435, 168023. [Google Scholar] [CrossRef] [PubMed]
- Alcalay, R.N.; Levy, O.A.; Waters, C.C.; Fahn, S.; Ford, B.; Kuo, S.H.; Mazzoni, P.; Pauciulo, M.W.; Nichols, W.C.; Gan-Or, Z.; et al. Glucocerebrosidase activity in Parkinson’s disease with and without GBA mutations. Brain 2015, 138, 2648–2658. [Google Scholar] [CrossRef] [PubMed]
- Woodard, C.M.; Campos, B.A.; Kuo, S.-H.; Nirenberg, M.J.; Nestor, M.W.; Zimmer, M.; Mosharov, E.V.; Sulzer, D.; Zhou, H.; Paull, D.; et al. iPSC-Derived Dopamine Neurons Reveal Differences between Monozygotic Twins Discordant for Parkinson’s Disease. Cell Rep. 2014, 9, 1173–1182. [Google Scholar] [CrossRef] [PubMed]
- Guha, P.; Kaptan, E.; Gade, P.; Kalvakolanu, D.V.; Ahmed, H. Tunicamycin induced endoplasmic reticulum stress promotes apoptosis of prostate cancer cells by activating mTORC1. Oncotarget 2017, 8, 68191–68207. [Google Scholar] [CrossRef]
- Studer, L.; Vera, E.; Cornacchia, D. Programming and reprogramming cellular age in the era of induced pluripotency. Cell Stem Cell 2015, 16, 591–600. [Google Scholar] [CrossRef]








| iPSC Line Name (hPSCreg) | Alternative Name for iPSC Line | hPSCreg URL (All Accessed on 5 February 2024) | Genotype | Genetic Modifications | References |
|---|---|---|---|---|---|
| ICGi034-D | PD30-1 | https://hpscreg.eu/cell-line/ICGi034-D | GBA1 (c.1226A>G, p.N370S, rs76763715) | No | This study |
| ICGi034-E | PD30-3 | https://hpscreg.eu/cell-line/ICGi034-E | GBA1 (c.1226A>G, p.N370S, rs76763715) | No | This study |
| ICGi034-A | PD30-4-7 | https://hpscreg.eu/cell-line/ICGi034-A | GBA1 (c.1226A>G, p.N370S, rs76763715) | No | [23] |
| ICGi039-A | PD31-6 | https://hpscreg.eu/cell-line/ICGi039-A | GBA1 (c.1226A>G, p.N370S, rs76763715) | No | [24] |
| ICGi039-B | PD31-7 | https://hpscreg.eu/cell-line/ICGi039-B | GBA1 (c.1226A>G, p.N370S, rs76763715) | No | [24] |
| ICGi039-C | PD31-15 | https://hpscreg.eu/cell-line/ICGi039-C | GBA1 (c.1226A>G, p.N370S, rs76763715) | No | [24] |
| ICGi022-B | K7-2Lf | https://hpscreg.eu/cell-line/ICGi022-B | Healthy | No | This study |
| ICGi022-A | K7-4Lf | https://hpscreg.eu/cell-line/ICGi022-A | Healthy | No | [25] |
| ICGi021-A | K6-4f | https://hpscreg.eu/cell-line/ICGi021-A | Healthy | No | [25] |
| ICGi034-A-1 | PD30-XBP-RFP-6 | https://hpscreg.eu/cell-line/ICGi034-A-1 | GBA1 (c.1226A>G, p.N370S, rs76763715) | AAVS1 locus: pXBP1-TagRFP-ERSS, AAVS1-Neo-M2rtTA | This study |
| ICGi034-A-2 | PD30-XBP-RFP-51 | https://hpscreg.eu/cell-line/ICGi034-A-2 | GBA1 (c.1226A>G, p.N370S, rs76763715) | AAVS1 locus: pXBP1-TagRFP-ERSS, AAVS1-Neo-M2rtTA | This study |
| ICGi034-A-3 | PD30-XBP-RFP-52 | https://hpscreg.eu/cell-line/ICGi034-A-3 | GBA1 (c.1226A>G, p.N370S, rs76763715) | AAVS1 locus: pXBP1-TagRFP-ERSS, AAVS1-Neo-M2rtTA | This study |
| ICGi034-A-4 | PD30-XBP-RFP-86 | https://hpscreg.eu/cell-line/ICGi034-A-4 | GBA1 (c.1226A>G, p.N370S, rs76763715) | AAVS1 locus: pXBP1-TagRFP-ERSS, AAVS1-Neo-M2rtTA | This study |
| ICGi021-A-6 | K6-XBP-RFP-62 | https://hpscreg.eu/user/cellline/edit/ICGi021-A-6 | Healthy | AAVS1 locus: pXBP1-TagRFP-ERSS, AAVS1-Neo-M2rtTA | This study |
| ICGi021-A-7 | K6-XBP-RFP-68 | https://hpscreg.eu/user/cellline/edit/ICGi021-A-7 | Healthy | AAVS1 locus: pXBP1-TagRFP-ERSS, AAVS1-Neo-M2rtTA | This study |
| Antibodies Used for Immunocytochemistry | |||
|---|---|---|---|
| Antibody | Dilution | Company Cat. # and RRID | |
| Pluripotency Markers | Rabbit IgG2b anti-OCT4 | 1:200 | Abcam Cat. # ab18976, RRID:AB_444714 |
| Mouse IgG3 anti-SSEA4 | 1:200 | Abcam Cat. # ab16287, RRID:AB_778073 | |
| Mouse IgM anti-TRA-1–60 | 1:200 | Abcam Cat. # ab16288, RRID:AB_778563 | |
| Rabbit IgG anti-SOX2 | 1:500 | Cell Signaling Cat. # 3579, RRID:AB_2195767 | |
| Differentiation Markers | Mouse IgG2a anti-αSMA | 1:100 | Dako Cat. # M0851, RRID:AB_2223500 |
| Mouse IgG2a anti-AFP | 1:250 | Sigma Cat. # A8452, RRID:AB_258392 | |
| Mouse IgG2a anti-Tubulin β 3 (TUBB3)/Clone: TUJ1 | 1:1000 | BioLegend Cat. # 801,201, RRID:AB_2313773 | |
| Rabbit IgG anti-NF200 | 1:1000 | Sigma Cat. # N4142, RRID:AB_477272 | |
| Mouse IgG1 anti-HNF3b (FOXA2) | 1:50 | Santa Cruz Biotechnology Cat. # sc-374,376, RRID:AB_10989742 | |
| Goat IgG polyclonal anti-OTX2 | 1:400 | R&D systems Cat. # AF1979, RRID:AB_2157172 | |
| Rabbit IgG anti-TH | 1:400 | Millipore Cat. # AB152, RRID:AB_390204 | |
| Rabbit IgG anti-LMX1A | 1:50 | Abcam Cat. # ab139726, RRID:AB_2827684 | |
| CD29 (Integrin beta 1) Monoclonal Antibody (TS2/16) | 1:100 | Thermo Fisher Scientific Cat. # 14-0299-82, RRID:AB_1210468 | |
| Mouse IgG1 anti-CK18 | 1:200 | Millipore Cat. # MAB3234, RRID:AB_94763 | |
| Secondary antibodies | Goat anti-Mouse IgG (H + L) Secondary Antibody, Alexa Fluor 488 | 1:400 | Thermo Fisher Scientific Cat. # A11029, RRID:AB_2534088 |
| Goat anti-Mouse IgG (H + L) Secondary Antibody, Alexa Fluor 568 | 1:400 | Thermo Fisher Scientific Cat. # A11031, RRID:AB_144696 | |
| Goat anti-Rabbit IgG (H + L) Highly Cross-Adsorbed Secondary Antibody, Alexa Fluor 488 | 1:400 | Thermo Fisher Scientific Cat. # A11008, RRID:AB_143165 | |
| Goat anti-Rabbit IgG (H + L) Secondary Antibody, Alexa Fluor 568 | 1:400 | Thermo Fisher Scientific Cat. # A11011, RRID:AB_143157 | |
| Goat anti-Mouse IgG1 Secondary Antibody, Alexa Fluor 568 | 1:400 | Thermo Fisher Scientific Cat. # A21124, RRID:AB_2535766 | |
| Goat anti-Mouse IgG3 Cross-Adsorbed Secondary Antibody, Alexa Fluor 488 | 1:400 | Thermo Fisher Scientific Cat. # A21151, RRID: AB_2535784 | |
| Goat anti-Mouse IgG1 Adsorbed Secondary Antibody, Alexa Fluor 488 | 1:400 | Thermo Fisher Scientific Cat. # A21121, RRID: AB_2535764 | |
| Goat anti-Mouse IgG3 Cross- Adsorbed Secondary Antibody, Alexa Fluor 488 | 1:400 | Thermo Fisher Scientific Cat. # A21151, RRID:AB_2535784 | |
| Goat anti-Mouse IgG2a Cross- Adsorbed Secondary Antibody, Alexa Fluor 568 | 1:400 | Thermo Fisher Scientific Cat. # A21134, RRID:AB_2535773 | |
| Goat anti-Mouse IgG2b Cross- Adsorbed Secondary Antibody, Alexa Fluor 568 | 1:400 | Thermo Fisher Scientific Cat. # A21144, RRID:AB_2535780 | |
| Goat anti-Mouse IgG2a Secondary Antibody, Alexa Fluor 488 | 1:400 | Thermo Fisher Scientific Cat. # A21131, RRID:AB_2535771 | |
| Primers | |||
| Target | Size of band | Forward/Reverse primer (5′-3′) | |
| Mycoplasma detection | 16S ribosomal RNA gene | 280 bp | GGGAGCAAACAGGATTAGATACCCT/ TGCACCATCTGTCACTCTGTTAACCTC |
| Targeted mutation analysis | GBA1 | 600 bp | CTGTTGCTACCTAGTCACTTCC/ CCCTATCTTCCCTTTCCTTCAC |
| Housekeeping gene (RT-qPCR) | B2M | 90 bp | TAGCTGTGCTCGCGCTACT/ TCTCTGCTGGATGACGTGAG |
| GAPDH | 202 bp | TGTTGCCATCAATGACCCCTT/ CTCCACGACGTACTCAGCG | |
| ACTB | 93 bp | GCACAGAGCCTCGCCTT/ GTTGTCGACGACGAGCG | |
| Pluripotency marker (RT-qPCR) | NANOG | 116 bp | TTTGTGGGCCTGAAGAAAACT/ AGGGCTGTCCTGAATAAGCAG |
| OCT4 | 94 bp | CTTCTGCTTCAGGAGCTTGG/ GAAGGAGAAGCTGGAGCAAA | |
| SOX2 | 100 bp | GCTTAGCCTCGTCGATGAAC/ AACCCCAAGATGCACAACTC | |
| Neural differentiation markers (RT-qPCR) | LMX1A | 150 bp | CAGCCTCAGACTCAGGTAAAAGTG/ TGAATGCTCGCCTCTGTTGA |
| OTX2 | 82 bp | GGGTATGGACTTGCTGCAC/ CCGAGTGAACGTCGTCCT | |
| SOX6 | 76 bp | GCTTCTGGACTCAGCCCTTTA/ GGCCCTTTAGCCTTTGGTTA | |
| TH | 125 bp | TCATCACCTGGTCACCAAGTT/ GGTCGCCGTGCCTGTACT | |
| Gene expression analysis (RT-qPCR) | GBA1 [27] | 160 bp | TCCAGGTCGTTCTTCTGACT/ ATTGGGTGCGTAACTTTGTC |
| XBP1s [28] | 231 bp | TCTGCTGAGTCCGCAGCAG/ GAAAAGGGAGGCTGGTAAGGAAC | |
| CHOP [28] | 90 bp | AGCGACAGAGCCAAAATCAG/ TCTGCTTTCAGGTGTGGTGA | |
| Gene expression analysis (RT-PCR) | XBP1 [29] | 283 bp/257 bp | TTACGAGAGAAAACTCATGGC/ GGGTCCAAGTTGTCCAGAATGC |
| Detection of the wild-type AAVS1 allele | AAVS1 | 555 bp | CTCTGGCTCCATCGTAAGCAA/ CCCAAAGTACCCCGTCTCCC |
| Integration of the M2rtTA transgene into the AAVS1 locus | AAVS1-M2rtTA | 1024 bp | CCGGACCACTTTGAGCTCTAC/ GCCCAGTCATAGCCGAATAG |
| Integration of the XBP1-TagRFP transgene into the AAVS1 locus | AAVS1-XBP1-TagRFP | 1022 bp | CCGGACCACTTTGAGCTCTAC/ AGGCGCACCGTGGGCTTGTAC |
| Off-target integration of the AAVS1-Neo-M2rtTA plasmid into the genome | AAVS1-Neo-M2rtTA | 1063 bp | CAGGAAACAGCTATGAC/ GCCCAGTCATAGCCGAATAG |
| Off-target integration of the pXBP1-TagRFP-ERSS-donor plasmid into the genome | pXBP1-TagRFP-ERSS-donor | 1007 bp | CAGGAAACAGCTATGAC/ GCCCAGTCATAGCCGAATAG |
Disclaimer/Publisher’s Note: The statements, opinions and data contained in all publications are solely those of the individual author(s) and contributor(s) and not of MDPI and/or the editor(s). MDPI and/or the editor(s) disclaim responsibility for any injury to people or property resulting from any ideas, methods, instructions or products referred to in the content. |
© 2024 by the authors. Licensee MDPI, Basel, Switzerland. This article is an open access article distributed under the terms and conditions of the Creative Commons Attribution (CC BY) license (https://creativecommons.org/licenses/by/4.0/).
Share and Cite
Yarkova, E.S.; Grigor’eva, E.V.; Medvedev, S.P.; Tarasevich, D.A.; Pavlova, S.V.; Valetdinova, K.R.; Minina, J.M.; Zakian, S.M.; Malakhova, A.A. Detection of ER Stress in iPSC-Derived Neurons Carrying the p.N370S Mutation in the GBA1 Gene. Biomedicines 2024, 12, 744. https://doi.org/10.3390/biomedicines12040744
Yarkova ES, Grigor’eva EV, Medvedev SP, Tarasevich DA, Pavlova SV, Valetdinova KR, Minina JM, Zakian SM, Malakhova AA. Detection of ER Stress in iPSC-Derived Neurons Carrying the p.N370S Mutation in the GBA1 Gene. Biomedicines. 2024; 12(4):744. https://doi.org/10.3390/biomedicines12040744
Chicago/Turabian StyleYarkova, Elena S., Elena V. Grigor’eva, Sergey P. Medvedev, Denis A. Tarasevich, Sophia V. Pavlova, Kamila R. Valetdinova, Julia M. Minina, Suren M. Zakian, and Anastasia A. Malakhova. 2024. "Detection of ER Stress in iPSC-Derived Neurons Carrying the p.N370S Mutation in the GBA1 Gene" Biomedicines 12, no. 4: 744. https://doi.org/10.3390/biomedicines12040744
APA StyleYarkova, E. S., Grigor’eva, E. V., Medvedev, S. P., Tarasevich, D. A., Pavlova, S. V., Valetdinova, K. R., Minina, J. M., Zakian, S. M., & Malakhova, A. A. (2024). Detection of ER Stress in iPSC-Derived Neurons Carrying the p.N370S Mutation in the GBA1 Gene. Biomedicines, 12(4), 744. https://doi.org/10.3390/biomedicines12040744

