Bioactivity Evaluation and Phytochemical Characterization of Euonymus alatus (Thunb.) Siebold Leaf Extract
Abstract
1. Introduction
2. Materials and Methods
2.1. Sample Preparation
2.2. Total Polyphenol Content Analysis
2.3. Total Flavonoid Content Analysis
2.4. HPLC Analysis
2.5. Assessment of Antioxidant Activity
2.6. α-Glucosidase Inhibitory Activity
2.7. Cell Culture
2.8. SRB (Sulforhodamine B) Assay
2.9. Morphological Analysis
2.10. Hoechst Staining
2.11. Caspase-3 Activity
2.12. Western Blot
2.13. Extension of Lifespan of Tumor-Bearing Mice
2.14. Statistical Analysis
3. Results
3.1. Pytochemical Profiles of E. alatus Extracts and Bioactive Compound Identification in EE
3.2. Antioxidant Activity of E. alatus Leaf Extract
3.3. α-Glucosidase Inhibitory Activity of E. alatus Leaf Extract
3.4. Inhibition of Cancer Cell Proliferation by E. alatus Leaf Extract
3.5. Cancer Cell Specific Inhibition of EE
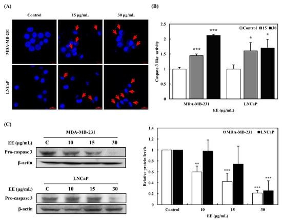
3.6. Effect of EE on the Induction of Apoptosis
3.7. Effect of EE on Life Extension in Tumor-Bearing Mouse Model
4. Discussion
5. Conclusions
Author Contributions
Funding
Institutional Review Board Statement
Informed Consent Statement
Data Availability Statement
Conflicts of Interest
References
- Demain, A.L.; Vaishnav, P. Natural products for cancer chemotherapy. Microb. Biotechnol. 2011, 4, 687–699. [Google Scholar] [CrossRef] [PubMed]
- Dosoky, N.S.; Setzer, W.N. Biological activities and safety of Citrus spp. essential oils. Int. J. Mol. Sci. 2018, 19, 1966. [Google Scholar] [CrossRef] [PubMed]
- Leri, M.; Scuto, M.; Ontario, M.L.; Calabrese, V.; Calabrese, E.J.; Bucciantini, M.; Stefani, M. Healthy effects of plant polyphenols: Molecular mechanisms. Int. J. Mol. Sci. 2020, 21, 1250. [Google Scholar] [CrossRef]
- Elkordy, A.A.; Haj-Ahmad, R.R.; Awaad, A.S.; Zaki, R.M. An overview on natural product drug formulations from conventional medicines to nanomedicines: Past, present and future. J. Drug Deliv. Sci. Technol. 2021, 63, 102459. [Google Scholar] [CrossRef]
- Pisoschi, A.M.; Pop, A.; Cimpeanu, C.; Predoi, G. Antioxidant capacity determination in plants and plant-derived products: A review. Oxid. Med. Cell Longev. 2016, 1, 9130976. [Google Scholar] [CrossRef]
- Bhattacharyya, A.; Chattopadhyay, R.; Mitra, S.; Crowe, S.E. Oxidative stress: An essential factor in the pathogenesis of gastrointestinal mucosal diseases. Physiol. Rev. 2014, 94, 329–354. [Google Scholar] [CrossRef]
- Evans, P.; Halliwell, B. Free radicals and hearing: Cause, consequence, and criteria. Ann. N. Y. Acad. Sci. 1999, 884, 19–40. [Google Scholar] [CrossRef]
- Birben, E.; Sahiner, U.M.; Sackesen, C.; Erzurum, S.; Kalayci, O. Oxidative stress and antioxidant defense. World Allergy Organ. J. 2012, 5, 9–19. [Google Scholar] [CrossRef]
- Hayes, J.D.; Dinkova-Kostova, A.T.; Tew, K.D. Oxidative stress in cancer. Cancer Cell 2020, 38, 167–197. [Google Scholar] [CrossRef]
- Wu, Z.; Tang, X. Bioinformatics analysis and experimental validation revealed that Paeoniflorigenone effectively mitigates cerebral ischemic stroke by suppressing oxidative stress and inflammation. Sci. Rep. 2024, 14, 5580. [Google Scholar] [CrossRef]
- Ullah, A.; Razzaq, A.; Zhou, C.; Ullah, N.; Shehzadi, S.; Aziz, T.; Alfaifi, M.Y.; Elbehairi, S.E.I.; Iqbal, H. Biological significance of EphB4 expression in cancer. Curr. Protein Pept. Sci. 2024, 25, 244–255. [Google Scholar] [CrossRef] [PubMed]
- Liu, Z.; Ren, Z.; Zhang, J.; Chuang, C.C.; Kandaswamy, E.; Zhou, T.; Zuo, L. Role of ROS and nutritional antioxidants in human diseases. Front. Physiol. 2018, 9, 477. [Google Scholar] [CrossRef] [PubMed]
- Fan, L.; Zhang, C.; Ai, L.; Wang, L.; Li, L.; Fan, W.; Li, R.; He, L.; Wu, C.; Huang, Y. Traditional uses, botany, phytochemistry, pharmacology, separation and analysis technologies of Euonymus alatus (Thunb.) Siebold: A comprehensive review. J. Ethnopharmacol. 2020, 259, 112942. [Google Scholar] [CrossRef] [PubMed]
- Zhai, X.; Lenon, G.B.; Xue, C.C.; Li, C.G. Euonymus alatus: A review on its phytochemistry and antidiabetic activity. Evid. Based Complement Alternat. Med. 2016, 2016, 9425714. [Google Scholar] [CrossRef]
- Cha, B.; Park, C.; Lee, D.; Lee, Y.; Kim, D.; Kim, J.; Seo, W.; Kim, C. Inhibitory effect of methanol extract of Euonymus alatus on matrix metalloproteinase-9. J. Ethnopharmacol. 2003, 85, 163–167. [Google Scholar] [CrossRef]
- Lee, S.E.; Bang, J.K.; Song, J.; Seong, N.S.; Park, H.W.; Chung, H.G.; Kim, G.S.; An, T.J. Inhibitory activity on angiotensin converting enzyme (ACE) of Korean medical herbs. Korean J. Med. Crop Sci. 2004, 12, 73–78. [Google Scholar]
- Park, S.H.; Ko, S.K.; Chung, S.H. Euonymus alatus prevents the hyperglycemia and hyperlipidemia induced by high-fat diet in ICR mice. J. Ethnopharmacol. 2005, 102, 326–355. [Google Scholar] [CrossRef]
- Shin, D.Y.; Kim, B.S.; Lee, H.Y.; Park, Y.M.; Kim, Y.W.; Kim, M.J.; Yang, H.J.; Kim, M.S.; Bae, J.S. Euonymus alatus (Thunb.) Siebold leaf extract enhanced immunostimulatory effects in a cyclophosphamide-induced immunosuppressed rat model. Food Nutr. Res. 2023, 67, 9422. [Google Scholar] [CrossRef]
- Slinkard, K.; Singleton, V.L. Total phenol analyses: Automation and comparison with manual methods. Am. J. Enol. Viticult. 1997, 28, 49–55. [Google Scholar] [CrossRef]
- Gragaham, H.D. Modified prussian blue assay for total phenolic compound. J. Agric. Food Chem. 1992, 40, 801–805. [Google Scholar]
- Zhao, Z.; Dong, L.; Lin, F.; Wu, Y. Simultaneous characterization and quantification of flavonoids in Euonymus alatus (Thunb.) Siebold from different origins by HPLC-PAD–MS. Arab. J. Chem. 2013, 6, 205–209. [Google Scholar] [CrossRef]
- Pi, J.; Jin, P.; Tang, X.; Liu, Y.; Mai, X.; Xie, X.; Li, O.; Fan, H.; Luo, L. Microwave-assisted polyethylene glycol-based aqueous two-phase extraction of gallic acid and ellagic acid from Euonymus alatus: Process optimization, quantification analysis and antioxidant activity. Chem. Eng. Process. Process Intensif. 2022, 172, 108772. [Google Scholar] [CrossRef]
- Blois, M.S. Antioxidant activity determination by the use of a stable free radical. Nature 1958, 181, 1199–1200. [Google Scholar] [CrossRef]
- Biglari, F.; AlKarkhi, A.F.F.; Easa, A.M. Antioxidant activity and phenoluc content of carious date plum (Phoenix dactylifera) fruits from Iran. Food Chem. 2008, 107, 1636–1641. [Google Scholar] [CrossRef]
- Yildirim, A.; Mavi, A.; Kara, A.A. Determination of antioxidant and antimicrobial activities of Rumex crispus L. extracts. J. Agric. Food Chem. 2001, 49, 4083–4089. [Google Scholar] [CrossRef]
- Müller, H.E. Detection of hydrogen peroxide produced by microorganisms on an ABTS peroxidase medium. Zbl. Bakt. Hyg. 1985, A259, 151–154. [Google Scholar] [CrossRef]
- Kim, K.Y.; Nam, K.A.; Kurihara, H.; Kim, S.M. Potent α-glucosidase inhibitors purified from the red alga Grateloupia elliptica. Phytochemistry 2008, 69, 2820–2825. [Google Scholar] [CrossRef]
- Lee, D.; Park, S.; Bae, S.; Jeong, D.; Park, M.; Kang, C.; Yoo, W.; Samad, M.A.; Ke, Q.; Khang, G.; et al. Hydrogen peroxide-activatable antioxidant prodrug as a targeted therapeutic agent for ischemia-reperfusion injury. Sci. Rep. 2015, 5, 16592. [Google Scholar] [CrossRef]
- Pfeffer, C.M.; Singh, A.T.K. Apoptosis: A target for anticancer therapy. Int. J. Mol. Sci. 2018, 19, 448. [Google Scholar] [CrossRef]
- Atanasov, A.G.; Zotchev, S.B.; Dirsch, V.M.; International Natural Product Sciences Taskforce; Supuran, C.T. Natural products in drug discovery: Advances and opportunities. Nat. Rev. Drug Discov. 2021, 20, 200–216. [Google Scholar] [CrossRef]
- Yang, J.; Guo, J.; Yuan, J. In vitro antioxidant properties of rutin. LWT-Food Sci. Technol. 2008, 41, 1060–1066. [Google Scholar] [CrossRef]
- Lesjak, M.; Beara, I.; Simin, N.; Pintać, D.; Majkić, T.; Bekvalac, K.; Orčić, D.; Mimica-Dukić, N. Antioxidant and anti-inflammatory activities of quercetin and its derivatives. J. Funct. Foods 2018, 40, 68–75. [Google Scholar] [CrossRef]
- Priyadarsini, K.I.; Khopde, S.M.; Kumar, S.S.; Mohan, H. Free radical studies of ellagic acid, a natural phenolic antioxidant. J. Agric. Food Chem. 2002, 50, 2200–2206. [Google Scholar] [CrossRef] [PubMed]
- Gurung, P.; Lim, J.; Magar, T.B.T.; Shrestha, R.; Kim, Y. Euonymus alatus leaf extract attenuates effects of aging on oxidative stress, neuroinflammation, and cognitive impairment. Antioxidants 2024, 13, 433. [Google Scholar] [CrossRef] [PubMed]
- Park, W.H.; Kim, S.H.; Kim, C.H. A new matrix metalloproteinase-9 inhibitor 3,4-dihydroxycinnamic acid (caffeic acid) from methanol extract of Euonymus alatus: Isolation and structure determination. Toxicology 2005, 207, 383–390. [Google Scholar] [CrossRef]
- Ganeshpurkar, A.; Saluja, A.K. The pharmacological potential of rutin. Saudi Pharm. J. 2017, 25, 149–164. [Google Scholar] [CrossRef]
- Pandey, P.; Khan, F.; Qari, H.A.; Oves, M. Rutin (bioflavonoid) as cell signaling pathway modulator: Prospects in treatment and chemoprevention. Pharmaceuticals 2021, 14, 1069. [Google Scholar] [CrossRef]
- Nordberg, J.; Arner, E.S. Reactive oxygen species, antioxidants, and the mammalian thioredoxin system. Free Radic. Biol. Med. 2001, 31, 1287–1312. [Google Scholar] [CrossRef]
- Ahmadinejad, F.; Møller, S.G.; Hashemzadeh-Chaleshtori, M.; Bidkhori, G.; Jami, M. Molecular mechanisms behind free radical scavengers function against oxidative stress. Antioxidants 2017, 6, 51. [Google Scholar] [CrossRef]
- Kwon, G.J.; Choi, D.S.; Wang, M.H. Biological activities of hot water extracts from Euonymus alatus leaf. Korean J. Food Sci. Technol. 2007, 39, 569–574. [Google Scholar]
- Kumar, S.; Narwal, S.; Kumar, V.; Prakash, O. α-glucosidase inhibitors from plants: A natural approach to treat diabetes. Pharmacogn. Rev. 2011, 5, 19–29. [Google Scholar] [CrossRef] [PubMed]
- Kajimoto, T.; Node, M. Inhibitors against glycosidases as medicines. Curr. Top. Med. Chem. 2009, 9, 13–33. [Google Scholar] [CrossRef] [PubMed]
- Assefa, S.Y.; Yang, E.; Chae, S.; Song, M.; Lee, J.; Cho, M.; Jang, S. Alpha glucosidase inhibitory activities of plants with focus on common vegetables. Plants 2020, 9, 2. [Google Scholar] [CrossRef] [PubMed]
- Lee, S.K.; Hwang, J.Y.; Song, J.H.; Jo, J.R.; Kim, M.J.; Kim, M.E.; Kim, J.I. Inhibitory activity of Euonymus alatus against alpha-glucosidase in vitro and in vivo. Nutr. Res. Preact. 2007, 1, 184–188. [Google Scholar] [CrossRef] [PubMed]
- Kim, S.D. Isolation and characterization of α-glucosidase inhibitors from Euonymus alatus. Microbiol. Biotechnol. Lett. 2017, 45, 311–315. [Google Scholar] [CrossRef]
- Kim, Y.R.; Kim, E.; Lee, S.U.; Kim, Y.W.; Kim, Y.H. Effect of Euonymus alatus extracts on diabetes related markers in pancreatic β-Cells and C57BL/Ksj-db/db mice. J. Korean Soc. Food Sci. Nutr. 2022, 51, 894–904. [Google Scholar] [CrossRef]
- Briguglio, G.; Costa, C.; Pollicino, M.; Giambò, F.; Catania, S.; Fenga, C. Polyphenols in cancer prevention: New insights (Review). Int. J. Funct. Nutr. 2020, 1, 9. [Google Scholar] [CrossRef]
- Chimento, A.; Luca, A.D.; D’Amico, M.; Amicis, F.D.; Pezzi, V. The involvement of natural polyphenols in molecular mechanisms inducing apoptosis in tumor cells: A promising adjuvant in cancer therapy. Int. J. Mol. Sci. 2023, 24, 1680. [Google Scholar] [CrossRef]
- Liu, X.; He, Y.; Li, F.; Huang, Q.; Kato, T.A.; Hall, R.P.; Li, C.Y. Caspase-3 promotes genetic instability and carcinogenesis. Mol. Cell 2015, 58, 284–296. [Google Scholar] [CrossRef]
- Li, Z.; Ruan, J.; Zhuang, X. Effective capture of circulating tumor cells from an S180-bearing mouse model using electrically charged magnetic nanoparticles. J. Nanobiotechnol. 2019, 17, 59. [Google Scholar] [CrossRef]
- Patriota, L.L.S.; Ramos, D.B.M.; Dos Santos, A.C.L.A.; Silva, Y.A.; Gama, E.; Silva, M.; Torres, D.J.L.; Procópio, T.F.; de Oliveira, A.M.; Coelho, L.C.B.B.; et al. Antitumor activity of Moringa oleifera (drumstick tree) flower trypsin inhibitor (MoFTI) in sarcoma 180-bearing mice. Food Chem. Toxicol. 2020, 145, 111691. [Google Scholar] [CrossRef]








| Content | EW | EE | EM |
|---|---|---|---|
| Total polyphenols (mg GAE/g) | 312.9 ± 10.53 b | 347.2 ± 15.22 a | 328.4 ± 16.49 ab |
| Total flavonoids (mg QE/g) | 210.6 ± 2.77 c | 317.73 ± 5.09 a | 264.66 ± 13.18 b |
Disclaimer/Publisher’s Note: The statements, opinions and data contained in all publications are solely those of the individual author(s) and contributor(s) and not of MDPI and/or the editor(s). MDPI and/or the editor(s) disclaim responsibility for any injury to people or property resulting from any ideas, methods, instructions or products referred to in the content. |
© 2024 by the authors. Licensee MDPI, Basel, Switzerland. This article is an open access article distributed under the terms and conditions of the Creative Commons Attribution (CC BY) license (https://creativecommons.org/licenses/by/4.0/).
Share and Cite
Yoon, W.-J.; Min, H.-J.; Cho, H.-D.; Kim, H.-G.; Park, W.-L.; Kim, D.-H.; Tachibana, H.; Seo, K.-I. Bioactivity Evaluation and Phytochemical Characterization of Euonymus alatus (Thunb.) Siebold Leaf Extract. Biomedicines 2024, 12, 2928. https://doi.org/10.3390/biomedicines12122928
Yoon W-J, Min H-J, Cho H-D, Kim H-G, Park W-L, Kim D-H, Tachibana H, Seo K-I. Bioactivity Evaluation and Phytochemical Characterization of Euonymus alatus (Thunb.) Siebold Leaf Extract. Biomedicines. 2024; 12(12):2928. https://doi.org/10.3390/biomedicines12122928
Chicago/Turabian StyleYoon, Won-Joo, Hye-Ji Min, Hyun-Dong Cho, Hwi-Gon Kim, Wool-Lim Park, Du-Hyun Kim, Hirofumi Tachibana, and Kwon-Il Seo. 2024. "Bioactivity Evaluation and Phytochemical Characterization of Euonymus alatus (Thunb.) Siebold Leaf Extract" Biomedicines 12, no. 12: 2928. https://doi.org/10.3390/biomedicines12122928
APA StyleYoon, W.-J., Min, H.-J., Cho, H.-D., Kim, H.-G., Park, W.-L., Kim, D.-H., Tachibana, H., & Seo, K.-I. (2024). Bioactivity Evaluation and Phytochemical Characterization of Euonymus alatus (Thunb.) Siebold Leaf Extract. Biomedicines, 12(12), 2928. https://doi.org/10.3390/biomedicines12122928

