Dexamethasone’s Clinical Efficacy in Experimental Autoimmune Pancreatitis Correlates with a Unique Transcriptomic Signature, Whilst Kinase Inhibitors Are Not Effective
Abstract
1. Introduction
2. Materials and Methods
2.1. Animals
2.2. Induction of AIP and Treatment of MRL/MpJ Mice
2.3. Histology and Immunohistochemistry
2.4. Flow Cytometry
2.5. Gene Expression Analysis by RNA Sequencing (RNA-Seq)
2.6. Routine Laboratory Parameters
2.7. Statistics
3. Results
3.1. Effects of Dexamethasone, Tofacitinib, and Takinib on AIP Severity
3.2. Analysis of AIP-Associated Lymphocytic Subpopulations
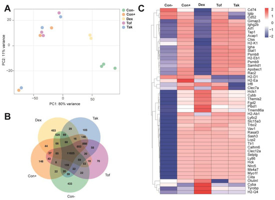
3.3. RNA-Seq Analyses of Pancreatic Tissue
4. Discussion
Supplementary Materials
Author Contributions
Funding
Institutional Review Board Statement
Informed Consent Statement
Data Availability Statement
Acknowledgments
Conflicts of Interest
References
- Gallo, C.; Dispinzieri, G.; Zucchini, N.; Invernizzi, P.; Massironi, S. Autoimmune pancreatitis: Cornerstones and future perspectives. World J. Gastroenterol. 2024, 30, 817–832. [Google Scholar] [CrossRef] [PubMed]
- Nagpal, S.J.S.; Sharma, A.; Chari, S.T. Autoimmune Pancreatitis. Am. J. Gastroenterol. 2018, 113, 1301. [Google Scholar] [CrossRef] [PubMed]
- Kanno, H.; Nose, M.; Itoh, J.; Taniguchi, Y.; Kyogoku, M. Spontaneous development of pancreatitis in the MRL/Mp strain of mice in autoimmune mechanism. Clin. Exp. Immunol. 1992, 89, 68–73. [Google Scholar] [CrossRef] [PubMed]
- Sorg, H.; Lorch, B.; Jaster, R.; Fitzner, B.; Ibrahim, S.; Holzhueter, S.-A.; Nizze, H.; Vollmar, B. Early rise in inflammation and microcirculatory disorder determine the development of autoimmune pancreatitis in the MRL/Mp-mouse. Am. J. Physiol. Gastrointest. Liver Physiol. 2008, 295, G1274–G1280. [Google Scholar] [CrossRef]
- Qu, W.-M.; Miyazaki, T.; Terada, M.; Okada, K.; Mori, S.; Kanno, H.; Nose, M. A novel autoimmune pancreatitis model in MRL mice treated with polyinosinic:polycytidylic acid. Clin. Exp. Immunol. 2002, 129, 27–34. [Google Scholar] [CrossRef]
- Schwaiger, T.; Brandt, C.v.D.; Fitzner, B.; Zaatreh, S.; Kraatz, F.; Dummer, A.; Nizze, H.; Evert, M.; Bröker, B.M.; Brunner-Weinzierl, M.C.; et al. Autoimmune pancreatitis in MRL/Mp mice is a T cell-mediated disease responsive to cyclosporine A and rapamycin treatment. Gut 2014, 63, 494–505. [Google Scholar] [CrossRef]
- Asghari, F.; Fitzner, B.; Holzhüter, S.-A.; Nizze, H.; Marques, A.d.C.; Müller, S.; Möller, S.; Ibrahim, S.M.; Jaster, R. Identification of quantitative trait loci for murine autoimmune pancreatitis. J. Med. Genet. 2011, 48, 557–562. [Google Scholar] [CrossRef]
- Jaster, R.; Gupta, Y.; Rohde, S.; Ehlers, L.; Nizze, H.; Vorobyev, A.; Ludwig, R.J.; Ibrahim, S.M. Impact of diet and genes on murine autoimmune pancreatitis. J. Cell Mol. Med. 2020, 24, 8862–8870. [Google Scholar] [CrossRef]
- Ninomiya-Tsuji, J.; Kishimoto, K.; Hiyama, A.; Inoue, J.-I.; Cao, Z.; Matsumoto, K. The kinase TAK1 can activate the NIK-I kappaB as well as the MAP kinase cascade in the IL-1 signalling pathway. Nature 1999, 398, 252–256. [Google Scholar] [CrossRef]
- Sato, S.; Sanjo, H.; Takeda, K.; Ninomiya-Tsuji, J.; Yamamoto, M.; Kawai, T.; Matsumoto, K.; Takeuchi, O.; Akira, S. Essential function for the kinase TAK1 in innate and adaptive immune responses. Nat. Immunol. 2005, 6, 1087–1095. [Google Scholar] [CrossRef]
- Blyszczuk, P.; Müller-Edenborn, B.; Valenta, T.; Osto, E.; Stellato, M.; Behnke, S.; Glatz, K.; Basler, K.; Lüscher, T.F.; Distler, O.; et al. Transforming growth factor-β-dependent Wnt secretion controls myofibroblast formation and myocardial fibrosis progression in experimental autoimmune myocarditis. Eur. Heart J. 2017, 38, 1413–1425. [Google Scholar] [CrossRef] [PubMed]
- Lu, L.; Zhang, X.; Tong, H.; Zhang, W.; Xu, P.; Qu, S. Central Administration of 5Z-7-Oxozeaenol Protects Experimental Autoimmune Encephalomyelitis Mice by Inhibiting Microglia Activation. Front. Pharmacol. 2017, 8, 789. [Google Scholar] [CrossRef] [PubMed]
- Cao, H.; Lu, J.; Du, J.; Xia, F.; Wei, S.; Liu, X.; Liu, T.; Liu, Y.; Xiang, M. TAK1 inhibition prevents the development of autoimmune diabetes in NOD mice. Sci. Rep. 2015, 5, 14593. [Google Scholar] [CrossRef] [PubMed]
- Totzke, J.; Gurbani, D.; Raphemot, R.; Hughes, P.F.; Bodoor, K.; Carlson, D.A.; Loiselle, D.R.; Bera, A.K.; Eibschutz, L.S.; Perkins, M.M.; et al. Takinib, a Selective TAK1 Inhibitor, Broadens the Therapeutic Efficacy of TNF-α Inhibition for Cancer and Autoimmune Disease. Cell Chem. Biol. 2017, 24, 1029–1039.e7. [Google Scholar] [CrossRef]
- Scarneo, S.A.; Eibschutz, L.S.; Bendele, P.J.; Yang, K.W.; Totzke, J.; Hughes, P.; Fox, D.A.; Haystead, T.A.J. Pharmacological inhibition of TAK1, with the selective inhibitor takinib, alleviates clinical manifestation of arthritis in CIA mice. Arthritis Res. Ther. 2019, 21, 292. [Google Scholar] [CrossRef]
- Vahedi, G.; Kanno, Y.; Furumoto, Y.; Jiang, K.; Parker, S.C.J.; Erdos, M.R.; Davis, S.R.; Roychoudhuri, R.; Restifo, N.P.; Gadina, M.; et al. Super-enhancers delineate disease-associated regulatory nodes in T cells. Nature 2015, 520, 558–562. [Google Scholar] [CrossRef]
- Afzali, B.; Grönholm, J.; Vandrovcova, J.; O’Brien, C.; Sun, H.-W.; Vanderleyden, I.; Davis, F.P.; Khoder, A.; Zhang, Y.; Hegazy, A.N.; et al. BACH2 immunodeficiency illustrates an association between super-enhancers and haploinsufficiency. Nat. Immunol. 2017, 18, 813–823. [Google Scholar] [CrossRef]
- Cooper, J.D.; Smyth, D.J.; Smiles, A.M.; Plagnol, V.; Walker, N.M.; Allen, J.E.; Downes, K.; Barrett, J.C.; Healy, B.C.; Mychaleckyj, J.C.; et al. Meta-analysis of genome-wide association study data identifies additional type 1 diabetes risk loci. Nat. Genet. 2008, 40, 1399–1401. [Google Scholar] [CrossRef] [PubMed]
- Franke, A.; McGovern, D.P.B.; Barrett, J.C.; Wang, K.; Radford-Smith, G.L.; Ahmad, T.; Lees, C.W.; Balschun, T.; Lee, J.; Roberts, R.; et al. Genome-wide meta-analysis increases to 71 the number of confirmed Crohn’s disease susceptibility loci. Nat. Genet. 2010, 42, 1118–1125. [Google Scholar] [CrossRef]
- Dubois, P.C.A.; Trynka, G.; Franke, L.; Hunt, K.A.; Romanos, J.; Curtotti, A.; Zhernakova, A.; Heap, G.A.; Adány, R.; Aromaa, A.; et al. Multiple common variants for celiac disease influencing immune gene expression. Nat. Genet. 2010, 42, 295–302. [Google Scholar] [CrossRef]
- Sawcer, S.; Hellenthal, G.; Pirinen, M.; Spencer, C.C.A.; Patsopoulos, N.A.; Moutsianas, L.; Dilthey, A.; Su, Z.; Freeman, C.; Hunt, S.E.; et al. Genetic risk and a primary role for cell-mediated immune mechanisms in multiple sclerosis. Nature 2011, 476, 214–219. [Google Scholar] [CrossRef] [PubMed]
- Bankhead, P.; Loughrey, M.B.; Fernández, J.A.; Dombrowski, Y.; McArt, D.G.; Dunne, P.D.; McQuaid, S.; Gray, R.T.; Murray, L.J.; Coleman, H.G.; et al. QuPath: Open source software for digital pathology image analysis. Sci. Rep. 2017, 7, 16878. [Google Scholar] [CrossRef] [PubMed]
- Kim, D.; Paggi, J.M.; Park, C.; Bennett, C.; Salzberg, S.L. Graph-based genome alignment and genotyping with HISAT2 and HISAT-genotype. Nat. Biotechnol. 2019, 37, 907–915. [Google Scholar] [CrossRef] [PubMed]
- Danecek, P.; Bonfield, J.K.; Liddle, J.; Marshall, J.; Ohan, V.; Pollard, M.O.; Whitwham, A.; Keane, T.; McCarthy, S.A.; Davies, R.M.; et al. Twelve years of SAMtools and BCFtools. Gigascience 2021, 10, giab008. [Google Scholar] [CrossRef]
- Liao, Y.; Smyth, G.K.; Shi, W. featureCounts: An efficient general purpose program for assigning sequence reads to genomic features. Bioinformatics 2014, 30, 923–930. [Google Scholar] [CrossRef]
- Love, M.I.; Huber, W.; Anders, S. Moderated estimation of fold change and dispersion for RNA-seq data with DESeq2. Genome Biol. 2014, 15, 550. [Google Scholar] [CrossRef]
- Stephens, M. False discovery rates: A new deal. Biostatistics 2017, 18, 275–294. [Google Scholar] [CrossRef] [PubMed]
- Wu, T.; Hu, E.; Xu, S.; Chen, M.; Guo, P.; Dai, Z.; Feng, T.; Zhou, L.; Tang, W.; Zhan, L.; et al. clusterProfiler 4.0: A universal enrichment tool for interpreting omics data. Innovation 2021, 2, 100141. [Google Scholar] [CrossRef]
- Wickham, H. ggplot2: Elegant Graphics for Data Analysis, 2nd ed.; Springer International Publishing: Cham, Switzerland, 2016. [Google Scholar]
- Blighe, K.; Rana, S.; Lewis, M. EnhancedVolcano: Publication-Ready Volcano Plots with Enhanced Colouring and Labeling. R Package Version 1.22.0. Available online: https://github.com/kevinblighe/EnhancedVolcano (accessed on 23 September 2024).
- Bischof, J.; Müller, S.; Borufka, L.; Asghari, F.; Möller, S.; Holzhüter, S.-A.; Nizze, H.; Ibrahim, S.M.; Jaster, R. Quantitative Trait Locus Analysis Implicates CD4⁺/CD44high Memory T Cells in the Pathogenesis of Murine Autoimmune Pancreatitis. PLoS ONE 2015, 10, e0136298. [Google Scholar] [CrossRef]
- Watanabe, T.; Yamashita, K.; Arai, Y.; Minaga, K.; Kamata, K.; Nagai, T.; Komeda, Y.; Takenaka, M.; Hagiwara, S.; Ida, H.; et al. Chronic Fibro-Inflammatory Responses in Autoimmune Pancreatitis Depend on IFN-α and IL-33 Produced by Plasmacytoid Dendritic Cells. J. Immunol. 2017, 198, 3886–3896. [Google Scholar] [CrossRef]
- Voelkl, B.; Vogt, L.; Sena, E.S.; Würbel, H. Reproducibility of preclinical animal research improves with heterogeneity of study samples. PLoS Biol. 2018, 16, e2003693. [Google Scholar] [CrossRef] [PubMed]
- Song, Z.; Wei, W.; Xiao, W.; Al-Saleem, E.D.; Nejati, R.; Chen, L.; Yin, J.; Fabrizio, J.; Petrus, M.N.; Waldmann, T.A.; et al. Essential role of the linear ubiquitin chain assembly complex and TAK1 kinase in A20 mutant Hodgkin lymphoma. Proc. Natl. Acad. Sci. USA 2020, 117, 28980–28991. [Google Scholar] [CrossRef] [PubMed]
- Furumoto, Y.; Smith, C.K.; Blanco, L.; Zhao, W.; Brooks, S.R.; Thacker, S.G.; Zarzour, A.; Sciumè, G.; Tsai, W.L.; Trier, A.M.; et al. Tofacitinib Ameliorates Murine Lupus and Its Associated Vascular Dysfunction. Arthritis Rheumatol. 2017, 69, 148–160. [Google Scholar] [CrossRef] [PubMed]
- Frørup, C.; Jensen, M.H.; Haupt-Jorgensen, M.; Buschard, K.; Størling, J.; Pociot, F.; Fløyel, T. Elevated Cathepsin S Serum Levels in New-Onset Type 1 Diabetes and Autoantibody-Positive Siblings. Diabetes 2024, 73, 1278–1284. [Google Scholar] [CrossRef] [PubMed]
- Yuan, L.; Zhao, J.; Zhao, S.; Dong, T.; Dong, R.; Liu, D.; Ma, E.; Li, Y. ASPER-29 suppresses the metastasis of pancreatic cancer cells by dual inhibition of cathepsin-L and cathepsin-S. Chem. Biol. Interact. 2022, 353, 109811. [Google Scholar] [CrossRef]
- Duan, Y.; Du, Y.; Gu, Z.; Zheng, X.; Wang, C. Prognostic value, immune signature and molecular mechanisms of the APOBEC family members APOBEC1, APOBEC3A, APOBEC3G and APOBEC3H in pancreatic adenocarcinoma. Front. Mol. Biosci. 2022, 9, 1036287. [Google Scholar] [CrossRef]
- Zhou, Y.; Huang, B.; Zhang, Q.; Yu, Y.; Xiao, J. Modeling of new markers for the diagnosis and prognosis of pancreatic cancer based on the transition from inflammation to cancer. Transl. Cancer Res. 2024, 13, 1425–1442. [Google Scholar] [CrossRef]
- Tükel, E.Y.; Ateş, O.; Kiraz, Y. In Silico Drug Repurposing Against PSMB8 as a Potential Target for Acute Myeloid Leukemia Treatment. Mol. Biotechnol. 2024; Online ahead of print. [Google Scholar] [CrossRef]
- Edgar, R.; Domrachev, M.; Lash, A.E. Gene Expression Omnibus: NCBI gene expression and hybridization array data repository. Nucleic Acids Res. 2002, 30, 207–210. [Google Scholar] [CrossRef]







| Gene_Name | Gene_Description | log2Fold Change | p (Adjusted) |
|---|---|---|---|
| Iglc2 | immunoglobulin lambda constant 2 | −6.75 | 4.98 × 10−67 |
| Ighg3 | Immunoglobulin heavy constant gamma 3 | −9.25 | 2.02 × 10−61 |
| Ly6c2 | lymphocyte antigen 6 complex | −6.73 | 4.44 × 10−51 |
| Igkc | immunoglobulin kappa constant | −7.69 | 8.92 × 10−50 |
| Lck | lymphocyte protein tyrosine kinase | −3.92 | 1.53 × 10−47 |
| Jchain | immunoglobulin joining chain | −6.86 | 9.37 × 10−47 |
| Igkv1-117 | immunoglobulin kappa variable 1–117 | −7.59 | 1.36 × 10−40 |
| Ltb | lymphotoxin B | −4.75 | 1.36 × 10−40 |
| Cd3e | CD3 antigen | −4.59 | 3.13 × 10−40 |
| Cd3d | CD3 antigen | −4.35 | 1.65 × 10−37 |
| Gimap3 | GTPase | −4.37 | 1.77 × 10−36 |
| Ccr7 | chemokine (C-C motif) receptor 7 | −4.80 | 3.78 × 10−36 |
| Cd3g | CD3 antigen | −3.88 | 5.10 × 10−36 |
| Zap70 | zeta-chain (TCR) associated protein kinase | −3.73 | 6.45 × 10−36 |
| Klk1b24 | kallikrein 1-related peptidase b24 | 11.43 | 1.81 × 10−35 |
| Cd19 | CD19 antigen | −6.16 | 2.24 × 10−34 |
| Cd2 | CD2 antigen | −6.71 | 9.79 × 10−33 |
| H2-Ob | histocompatibility 2 | −5.06 | 1.51 × 10−32 |
| Rasal3 | RAS protein activator like 3 | −3.35 | 8.57 × 10−32 |
| Grap2 | GRB2-related adaptor protein 2 | −5.05 | 2.08 × 10−31 |
Disclaimer/Publisher’s Note: The statements, opinions and data contained in all publications are solely those of the individual author(s) and contributor(s) and not of MDPI and/or the editor(s). MDPI and/or the editor(s) disclaim responsibility for any injury to people or property resulting from any ideas, methods, instructions or products referred to in the content. |
© 2024 by the authors. Licensee MDPI, Basel, Switzerland. This article is an open access article distributed under the terms and conditions of the Creative Commons Attribution (CC BY) license (https://creativecommons.org/licenses/by/4.0/).
Share and Cite
Agrifoglio, O.; Kasprick, A.; Gross, N.; Wahlig, M.; Kauffold, E.; Woitas, A.; Vorobyev, A.; Ehlers, L.; Ludwig, R.J.; Bieber, K.; et al. Dexamethasone’s Clinical Efficacy in Experimental Autoimmune Pancreatitis Correlates with a Unique Transcriptomic Signature, Whilst Kinase Inhibitors Are Not Effective. Biomedicines 2024, 12, 2480. https://doi.org/10.3390/biomedicines12112480
Agrifoglio O, Kasprick A, Gross N, Wahlig M, Kauffold E, Woitas A, Vorobyev A, Ehlers L, Ludwig RJ, Bieber K, et al. Dexamethasone’s Clinical Efficacy in Experimental Autoimmune Pancreatitis Correlates with a Unique Transcriptomic Signature, Whilst Kinase Inhibitors Are Not Effective. Biomedicines. 2024; 12(11):2480. https://doi.org/10.3390/biomedicines12112480
Chicago/Turabian StyleAgrifoglio, Ottavia, Anika Kasprick, Natalie Gross, Marc Wahlig, Emilia Kauffold, Aline Woitas, Artem Vorobyev, Luise Ehlers, Ralf J. Ludwig, Katja Bieber, and et al. 2024. "Dexamethasone’s Clinical Efficacy in Experimental Autoimmune Pancreatitis Correlates with a Unique Transcriptomic Signature, Whilst Kinase Inhibitors Are Not Effective" Biomedicines 12, no. 11: 2480. https://doi.org/10.3390/biomedicines12112480
APA StyleAgrifoglio, O., Kasprick, A., Gross, N., Wahlig, M., Kauffold, E., Woitas, A., Vorobyev, A., Ehlers, L., Ludwig, R. J., Bieber, K., & Jaster, R. (2024). Dexamethasone’s Clinical Efficacy in Experimental Autoimmune Pancreatitis Correlates with a Unique Transcriptomic Signature, Whilst Kinase Inhibitors Are Not Effective. Biomedicines, 12(11), 2480. https://doi.org/10.3390/biomedicines12112480

