SAR1A Induces Cell Growth and Epithelial–Mesenchymal Transition Through the PI3K/AKT/mTOR Pathway in Head and Neck Squamous Cell Carcinoma: An In Vitro and In Vivo Study
Abstract
1. Introduction
2. Materials and Method
2.1. Data Acquisition
2.2. Selection of Autophagy-Associated Genes in HNSCC
2.3. Construction of a Risk Model in HNSCC
2.4. HNSCC Tissue Microarray
2.5. Analysis of Gene Expression of Interest
2.6. Overall Survival Analysis
2.7. Analysis of DNA Methylation
2.8. TIMER2.0 Analysis
2.9. Cell Culture and Treatment
2.10. Construction of the SAR1A Lentivirus
2.11. Real-Time Quantitative PCR
2.12. CCK-8 Assay
2.13. Colony Formation
2.14. 5-Ethynyl-20-Deoxyuridine (EdU) Assay
2.15. Wound-Healing Assay
2.16. Transwell Assay
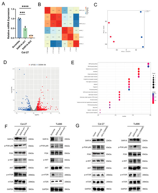
2.17. RNA-Seq Data Analysis
2.18. Xenograft Model
2.19. In Vivo Metastasis Assays and Live Imaging with Luciferase
2.20. Western Blotting Analysis
2.21. Statistical Analysis
3. Results
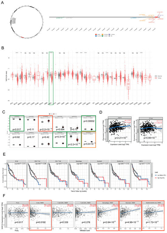
3.1. The Upregulation of SAR1A in HNSCC Samples
3.2. The DNA Methylation Profile of SAR1A and Its Correlations with Immune Cells in HNSCC
3.3. The Correlation Between SAR1A Expression and the Clinicopathological Characteristics of HNSCC Patients
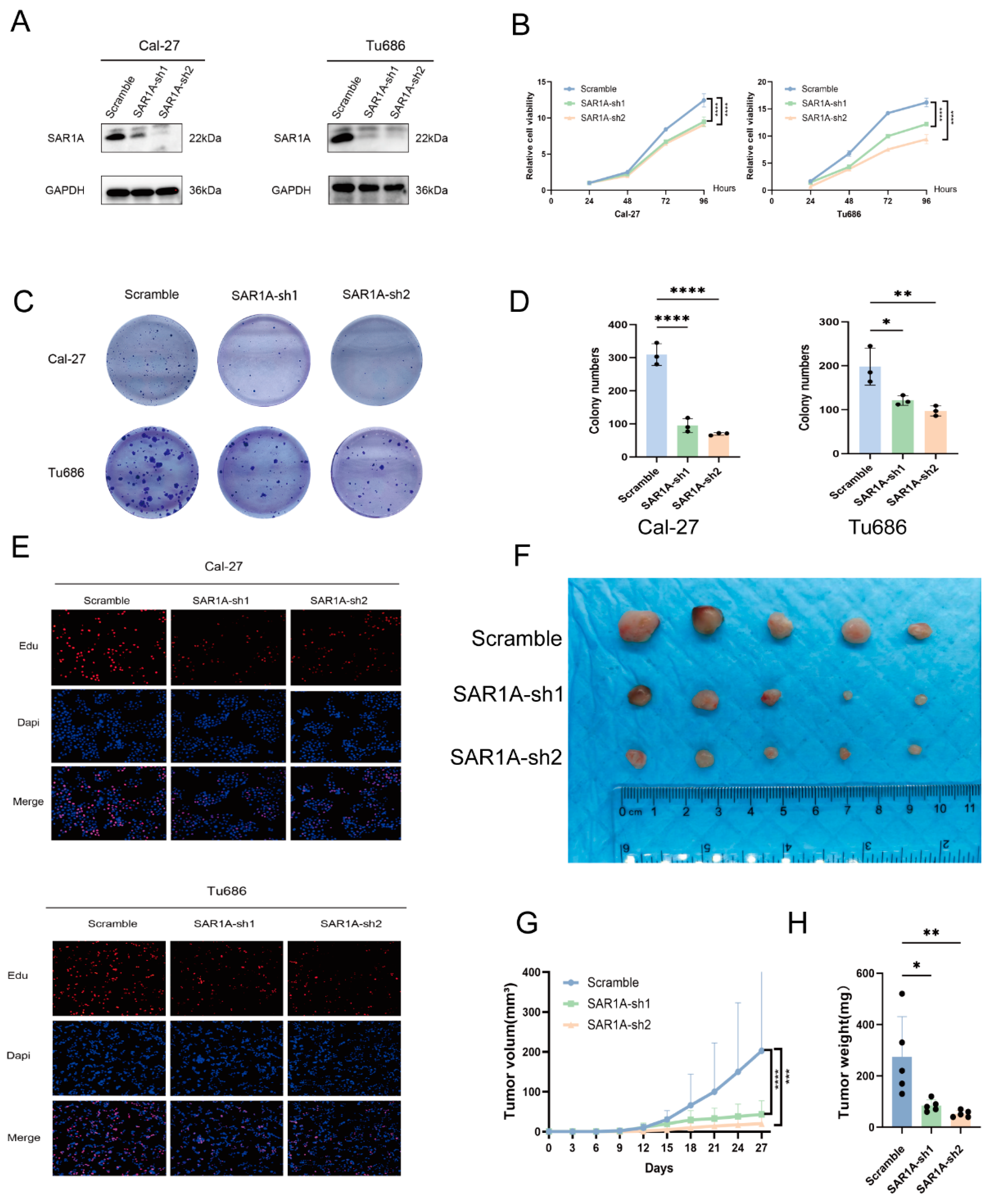
3.4. SAR1A Knockdown Inhibits HNSCC Cell Proliferation
3.5. SAR1A Knockdown Suppresses Metastasis and Invasion in HNSCC Cells
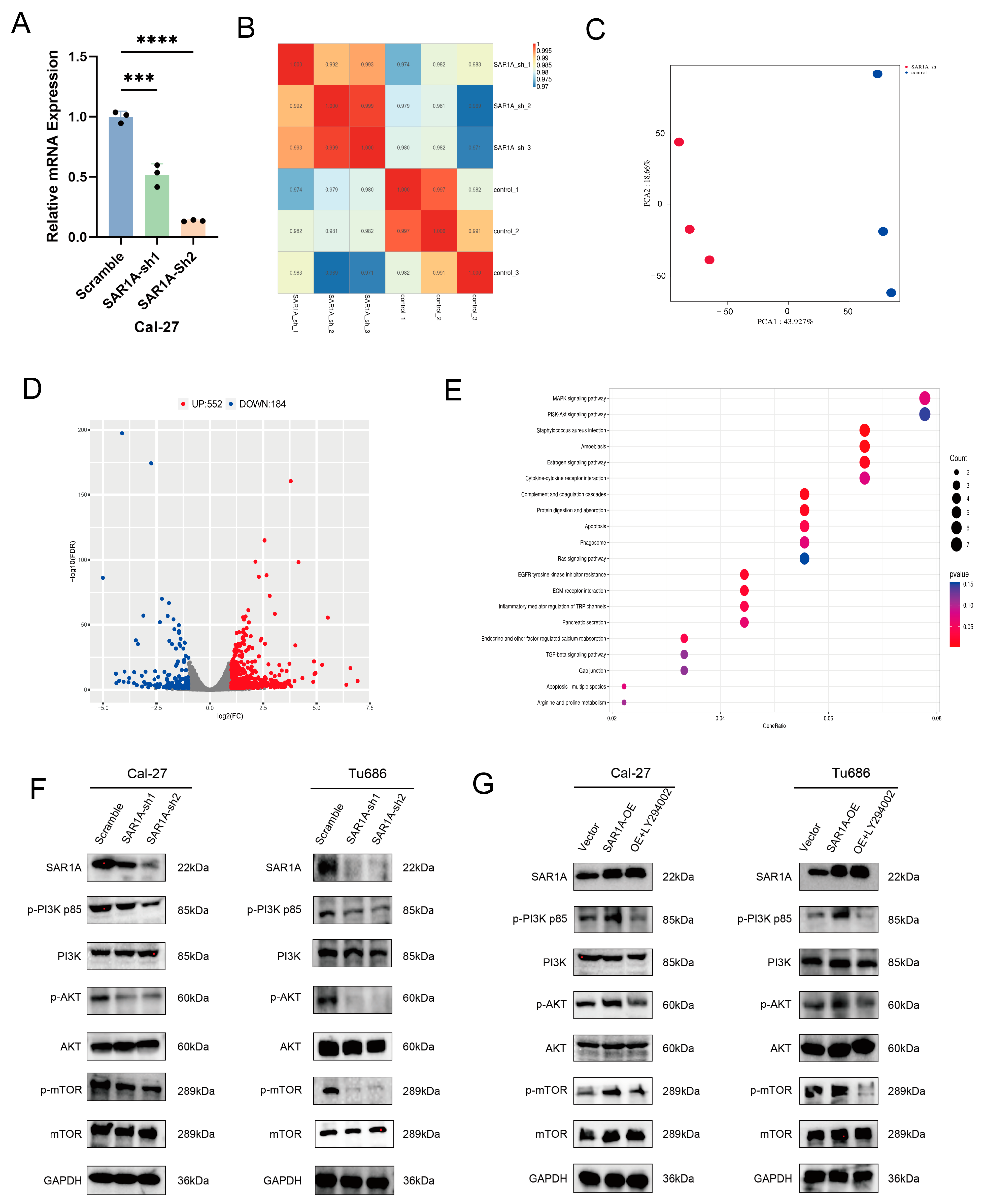
3.6. SAR1A Affects the PI3k/Akt/mTOR Signaling Pathway in HNSCC Cells
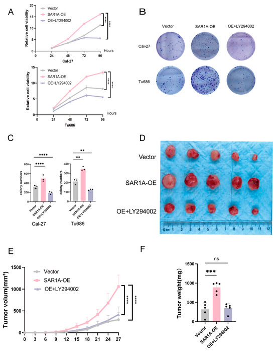
3.7. SAR1A Regulates HNSCC Proliferation via the PI3K/AKT/mTOR Pathway
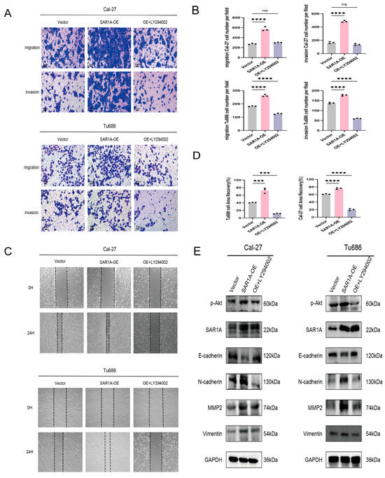
3.8. SAR1A Regulates the EMT of HNSCC Cells via the PI3K/AKT/mTOR Pathway
3.9. SAR1A Enhances In Vivo Metastasis of HNSCC Cells
4. Discussion
5. Conclusions
- Notably, 38 DEGs were identified, with SAR1A showing the highest HR value of prognosis;
- High levels of SAR1A exhibited a correlation with poor OS in HNSCC patients;
- In vitro and in vivo experiments demonstrated that SAR1A promotes cell proliferation, migration, and invasion;
- Transcriptome analysis indicated that SAR1A facilitates HNSCC cell proliferation and migration through the PAM pathway;
- The PI3K/AKT inhibitor LY294002 reversed the enhanced proliferation, migration, and invasion abilities of HNSCC cells induced by SAR1A overexpression.
Supplementary Materials
Author Contributions
Funding
Institutional Review Board Statement
Informed Consent Statement
Data Availability Statement
Acknowledgments
Conflicts of Interest
Abbreviations
| ACC | Adrenocortical carcinoma |
| BLCA | Bladder urothelial carcinoma |
| BRCA | Breast invasive carcinoma |
| CESC | Cervical squamous cell carcinoma |
| CHOL | Cholangiocarcinoma |
| COAD | Colon adenocarcinoma |
| DLBC | Diffuse large B-cell lymphoma |
| ESCA | Esophageal carcinoma |
| GBM | Glioblastoma multiforme |
| HNSC | Head and neck cancer |
| KICH | Kidney chromophobe |
| KIRC | Kidney renal clear cell carcinoma |
| KIRP | Kidney renal papillary cell carcinoma |
| LAML | Acute myeloid leukemia |
| LIHC | Liver hepatocellular carcinoma |
| LUAD | Lung adenocarcinoma |
| LUSC | Lung squamous cell carcinoma |
| MESO | Mesothelioma |
| OV | Ovarian serous cystadenocarcinoma |
| PAAD | Pancreatic adenocarcinoma |
| PCPG | Pheochromocytoma and paraganglioma |
| READ | Rectum adenocarcinoma |
| PRAD | Prostate adenocarcinoma |
| SARC | Sarcoma |
| SKCM | Skin cutaneous melanoma |
| STAD | Stomach adenocarcinoma |
| TGCT | Testicular germ cell tumors |
| THC | Thyroid carcinoma |
| THYM | Thymoma |
| UCEC | Uterine corpus endometrial carcinoma |
| UCS | Uterine carcinosarcoma |
| UVM | Uveal melanoma |
References
- Johnson, D.E.; Burtness, B.; Leemans, C.R.; Lui, V.W.Y.; Bauman, J.E.; Grandis, J.R. Head and Neck Squamous Cell Carcinoma. Nat. Rev. Dis. Primers 2020, 6, 92. [Google Scholar] [CrossRef] [PubMed]
- Economopoulou, P.; Kotsantis, I.; Kyrodimos, E.; Lianidou, E.S.; Psyrri, A. Liquid Biopsy: An Emerging Prognostic and Predictive Tool in Head and Neck Squamous Cell Carcinoma (HNSCC). Focus on Circulating Tumor Cells (CTCs). Oral. Oncol. 2017, 74, 83–89. [Google Scholar] [CrossRef] [PubMed]
- Deshpande, A.M.; Wong, D.T. Molecular Mechanisms of Head and Neck Cancer. Expert Rev. Anticancer. Ther. 2008, 8, 799–809. [Google Scholar] [CrossRef] [PubMed]
- Glaviano, A.; Foo, A.S.C.; Lam, H.Y.; Yap, K.C.H.; Jacot, W.; Jones, R.H.; Eng, H.; Nair, M.G.; Makvandi, P.; Geoerger, B.; et al. PI3K/AKT/mTOR Signaling Transduction Pathway and Targeted Therapies in Cancer. Mol. Cancer 2023, 22, 138. [Google Scholar] [CrossRef] [PubMed]
- Martini, M.; De Santis, M.C.; Braccini, L.; Gulluni, F.; Hirsch, E. PI3K/AKT Signaling Pathway and Cancer: An Updated Review. Ann. Med. 2014, 46, 372–383. [Google Scholar] [CrossRef]
- Katase, N.; Nishimatsu, S.-I.; Yamauchi, A.; Yamamura, M.; Fujita, S. DKK3 Knockdown Confers Negative Effects on the Malignant Potency of Head and Neck Squamous Cell Carcinoma Cells via the PI3K/Akt and MAPK Signaling Pathways. Int. J. Oncol. 2019, 54, 1021–1032. [Google Scholar] [CrossRef]
- Zanetti, G.; Pahuja, K.B.; Studer, S.; Shim, S.; Schekman, R. COPII and the Regulation of Protein Sorting in Mammals. Nat. Cell Biol. 2012, 14, 20–28. [Google Scholar] [CrossRef]
- Lin, H.-Y.; Ko, C.-Y.; Kao, T.-J.; Yang, W.-B.; Tsai, Y.-T.; Chuang, J.-Y.; Hu, S.-L.; Yang, P.-Y.; Lo, W.-L.; Hsu, T.-I. CYP17A1 Maintains the Survival of Glioblastomas by Regulating SAR1-Mediated Endoplasmic Reticulum Health and Redox Homeostasis. Cancers 2019, 11, 1378. [Google Scholar] [CrossRef]
- Gaffke, L.; Pierzynowska, K.; Krzelowska, K.; Piotrowska, E.; Węgrzyn, G. Changes in Expressions of Genes Involved in the Regulation of Cellular Processes in Mucopolysaccharidoses as Assessed by Fibroblast Culture-Based Transcriptomic Analyses. Metab. Brain Dis. 2020, 35, 1353–1360. [Google Scholar] [CrossRef]
- Wang, Z.; Yu, G.; Liu, Y.; Liu, S.; Aridor, M.; Huang, Y.; Hu, Y.; Wang, L.; Li, S.; Xiong, H.; et al. Small GTPases SAR1A and SAR1B Regulate the Trafficking of the Cardiac Sodium Channel Nav1.5. Biochim. Biophys. Acta Mol. Basis Dis. 2018, 1864, 3672–3684. [Google Scholar] [CrossRef]
- Mansur, A.; Joseph, R.; Kim, E.S.; Jean-Beltran, P.M.; Udeshi, N.D.; Pearce, C.; Jiang, H.; Iwase, R.; Milev, M.P.; Almousa, H.A.; et al. Dynamic Regulation of Inter-Organelle Communication by Ubiquitylation Controls Skeletal Muscle Development and Disease Onset. eLife 2023, 12, e81966. [Google Scholar] [CrossRef] [PubMed]
- Tang, D.C.; Zhu, J.; Liu, W.; Chin, K.; Sun, J.; Chen, L.; Hanover, J.A.; Rodgers, G.P. The Hydroxyurea-Induced Small GTP-Binding Protein SAR Modulates γ-Globin Gene Expression in Human Erythroid Cells. Blood 2005, 106, 3256–3263. [Google Scholar] [CrossRef] [PubMed][Green Version]
- Zhu, J.; Chin, K.; Aerbajinai, W.; Kumkhaek, C.; Li, H.; Rodgers, G.P. Hydroxyurea-Inducible SAR1 Gene Acts through the Giα/JNK/Jun Pathway to Regulate γ-Globin Expression. Blood 2014, 124, 1146–1156. [Google Scholar] [CrossRef] [PubMed]
- Zhao, Y.; Wan, Y.; He, T. Circ_SAR1A Regulates the Malignant Behavior of Lung Cancer Cells via the miR-21-5p/TXNIP Axis. J. Clin. Lab. Anal. 2022, 36, e24366. [Google Scholar] [CrossRef]
- Zhao, X.; Zhao, Z.; Xu, W.; Liu, H.; Chang, J.; Xu, W.; Li, S.; Cao, S.; Hou, J. Circ-SAR1A Promotes Renal Cell Carcinoma Progression Through miR-382/YBX1 Axis. Cancer Manag. Res. 2020, 12, 7353–7361. [Google Scholar] [CrossRef]
- Chen, J.; Ou, Y.; Luo, R.; Wang, J.; Wang, D.; Guan, J.; Li, Y.; Xia, P.; Chen, P.R.; Liu, Y. SAR1B Senses Leucine Levels to Regulate mTORC1 Signalling. Nature 2021, 596, 281–284. [Google Scholar] [CrossRef]
- Ridge, P.G.; Karch, C.M.; Hsu, S.; Arano, I.; Teerlink, C.C.; Ebbert, M.T.W.; Gonzalez Murcia, J.D.; Farnham, J.M.; Damato, A.R.; Allen, M.; et al. Linkage, Whole Genome Sequence, and Biological Data Implicate Variants in RAB10 in Alzheimer’s Disease Resilience. Genome Med. 2017, 9, 100. [Google Scholar] [CrossRef]
- Fang, J.; Liu, M.; Zhang, X.; Sakamoto, T.; Taatjes, D.J.; Jena, B.P.; Sun, F.; Woods, J.; Bryson, T.; Kowluru, A.; et al. COPII-Dependent ER Export: A Critical Component of Insulin Biogenesis and β-Cell ER Homeostasis. Mol. Endocrinol. 2015, 29, 1156–1169. [Google Scholar] [CrossRef]
- Ahn, K.J.; Kim, J.-S. TGF-Β1 Upregulates Sar1a Expression and Induces Procollagen-I Secretion in Hypertrophic Scarring Fibroblasts. Open Med. 2022, 17, 1473–1482. [Google Scholar] [CrossRef]
- Zhan, F.; Deng, Q.; Chen, Z.; Xie, C.; Xiang, S.; Qiu, S.; Tian, L.; Wu, C.; Ou, Y.; Chen, J.; et al. SAR1A Regulates the RhoA/YAP and Autophagy Signaling Pathways to Influence Osteosarcoma Invasion and Metastasis. Cancer Sci. 2022, 113, 4104–4119. [Google Scholar] [CrossRef]
- Li, H.; Zhang, M.; Linghu, E.; Zhou, F.; Herman, J.G.; Hu, L.; Guo, M. Epigenetic Silencing of TMEM176A Activates ERK Signaling in Human Hepatocellular Carcinoma. Clin. Epigenet. 2018, 10, 137. [Google Scholar] [CrossRef] [PubMed]
- Dong, S.; Kong, J.; Kong, F.; Kong, J.; Gao, J.; Ke, S.; Wang, S.; Ding, X.; Sun, W.; Zheng, L. Insufficient Radiofrequency Ablation Promotes Epithelial-Mesenchymal Transition of Hepatocellular Carcinoma Cells through Akt and ERK Signaling Pathways. J. Transl. Med. 2013, 11, 273. [Google Scholar] [CrossRef] [PubMed]
- Coffey, J.C.; Wang, J.H.; Bouchier-Hayes, D.; Cotter, T.G.; Redmond, H.P. The Targeting of Phosphoinositide-3 Kinase Attenuates Pulmonary Metastatic Tumor Growth Following Laparotomy. Ann. Surg. 2006, 243, 250–256. [Google Scholar] [CrossRef] [PubMed]
- Wang, L.; Yin, J.; Wang, X.; Shao, M.; Duan, F.; Wu, W.; Peng, P.; Jin, J.; Tang, Y.; Ruan, Y.; et al. C-Type Lectin-Like Receptor 2 Suppresses AKT Signaling and Invasive Activities of Gastric Cancer Cells by Blocking Expression of Phosphoinositide 3-Kinase Subunits. Gastroenterology 2016, 150, 1183–1195.e16. [Google Scholar] [CrossRef]
- Wang, Y.; Wang, C.; Zhong, R.; Wang, L.; Sun, L. Research Progress of DNA Methylation in Colorectal Cancer (Review). Mol. Med. Rep. 2024, 30, 154. [Google Scholar] [CrossRef]
- Vlahos, C.J.; Matter, W.F.; Hui, K.Y.; Brown, R.F. A Specific Inhibitor of Phosphatidylinositol 3-Kinase, 2-(4-Morpholinyl)-8-Phenyl-4H-1-Benzopyran-4-One (LY294002). J. Biol. Chem. 1994, 269, 5241–5248. [Google Scholar] [CrossRef]
- Gatta, G.; Botta, L.; Sánchez, M.J.; Anderson, L.A.; Pierannunzio, D.; Licitra, L.; EUROCARE Working Group. Prognoses and Improvement for Head and Neck Cancers Diagnosed in Europe in Early 2000s: The EUROCARE-5 Population-Based Study. Eur. J. Cancer 2015, 51, 2130–2143. [Google Scholar] [CrossRef]
- Vos, J.L.; Elbers, J.B.W.; Krijgsman, O.; Traets, J.J.H.; Qiao, X.; van der Leun, A.M.; Lubeck, Y.; Seignette, I.M.; Smit, L.A.; Willems, S.M.; et al. Neoadjuvant Immunotherapy with Nivolumab and Ipilimumab Induces Major Pathological Responses in Patients with Head and Neck Squamous Cell Carcinoma. Nat. Commun. 2021, 12, 7348. [Google Scholar] [CrossRef]
- Tan, C.; Qin, G.; Wang, Q.-Q.; Li, K.-M.; Zhou, Y.-C.; Yao, S.-K. Comprehensive Serum Proteomics Profiles and Potential Protein Biomarkers for the Early Detection of Advanced Adenoma and Colorectal Cancer. World J. Gastrointest. Oncol. 2024, 16, 2971–2987. [Google Scholar] [CrossRef]
- Wu, P.; Hu, Y.-Z. PI3K/Akt/mTOR Pathway Inhibitors in Cancer: A Perspective on Clinical Progress. Curr. Med. Chem. 2010, 17, 4326–4341. [Google Scholar] [CrossRef]
- Yu, L.; Wei, J.; Liu, P. Attacking the PI3K/Akt/mTOR Signaling Pathway for Targeted Therapeutic Treatment in Human Cancer. Semin. Cancer Biol. 2022, 85, 69–94. [Google Scholar] [CrossRef] [PubMed]
- Wang, Z.; Valera, J.C.; Zhao, X.; Chen, Q.; Gutkind, J.S. mTOR Co-Targeting Strategies for Head and Neck Cancer Therapy. Cancer Metastasis Rev. 2017, 36, 491–502. [Google Scholar] [CrossRef] [PubMed]
- Marquard, F.E.; Jücker, M. PI3K/AKT/mTOR Signaling as a Molecular Target in Head and Neck Cancer. Biochem. Pharmacol. 2020, 172, 113729. [Google Scholar] [CrossRef] [PubMed]
- Li, C.; Lin, X.; Su, J. HSP90B1 Regulates Autophagy via PI3K/AKT/mTOR Signaling, Mediating HNSC Biological Behaviors. PeerJ 2024, 12, e17028. [Google Scholar] [CrossRef]
- Zhang, X.; Dong, Y.; Zhao, M.; Ding, L.; Yang, X.; Jing, Y.; Song, Y.; Chen, S.; Hu, Q.; Ni, Y. ITGB2-Mediated Metabolic Switch in CAFs Promotes OSCC Proliferation by Oxidation of NADH in Mitochondrial Oxidative Phosphorylation System. Theranostics 2020, 10, 12044–12059. [Google Scholar] [CrossRef]
- Hu, J.; Li, G.; Liu, Z.; Ma, H.; Yuan, W.; Lu, Z.; Zhang, D.; Ling, H.; Zhang, F.; Liu, Y.; et al. Bicarbonate Transporter SLC4A7 Promotes EMT and Metastasis of HNSCC by Activating the PI3K/AKT/mTOR Signaling Pathway. Mol. Carcinog. 2023, 62, 628–640. [Google Scholar] [CrossRef]
- Liu, F.-Y.; Zhao, Z.-J.; Li, P.; Ding, X.; Guo, N.; Yang, L.-L.; Zong, Z.-H.; Sun, C.-F. NF-κB Participates in Chemokine Receptor 7-Mediated Cell Survival in Metastatic Squamous Cell Carcinoma of the Head and Neck. Oncol. Rep. 2011, 25, 383–391. [Google Scholar] [CrossRef][Green Version]
- Liu, Y.; Shen, L.; Li, Y.; Sun, X.; Liang, L.; Jiang, S.; Zhang, Z.; Tang, X.; Tao, Y.; Xie, L.; et al. ETS1-Mediated Regulation of SOAT1 Enhances the Malignant Phenotype of Oral Squamous Cell Carcinoma and Induces Tumor-Associated Macrophages M2-like Polarization. Int. J. Biol. Sci. 2024, 20, 3372–3392. [Google Scholar] [CrossRef]
- Van Waes, C. Nuclear Factor-kappaB in Development, Prevention, and Therapy of Cancer. Clin. Cancer Res. 2007, 13, 1076–1082. [Google Scholar] [CrossRef]
- Bancroft, C.C.; Chen, Z.; Yeh, J.; Sunwoo, J.B.; Yeh, N.T.; Jackson, S.; Jackson, C.; Van Waes, C. Effects of Pharmacologic Antagonists of Epidermal Growth Factor Receptor, PI3K and MEK Signal Kinases on NF-kappaB and AP-1 Activation and IL-8 and VEGF Expression in Human Head and Neck Squamous Cell Carcinoma Lines. Int. J. Cancer 2002, 99, 538–548. [Google Scholar] [CrossRef]
- Vander Broek, R.; Mohan, S.; Eytan, D.; Chen, Z.; Van Waes, C. The PI3K/Akt/mTOR Axis in Head and Neck Cancer: Functions, Aberrations, Cross-Talk, and Therapies. Oral. Dis. 2015, 21, 815–825. [Google Scholar] [CrossRef] [PubMed]
- Cheng, Y.; Chen, J.; Shi, Y.; Fang, X.; Tang, Z. MAPK Signaling Pathway in Oral Squamous Cell Carcinoma: Biological Function and Targeted Therapy. Cancers 2022, 14, 4625. [Google Scholar] [CrossRef] [PubMed]










| Characteristics | Number of Patients | Expression of SAR1A | p Value | |
|---|---|---|---|---|
| Low, n = | High, n = | |||
| Gender | ||||
| Male | 370 | 179 (35.5%) | 191 (37.9%) | 0.226 |
| Female | 134 | 73 (14.5%) | 61 (12.1%) | |
| Age (year) | ||||
| ≤60 | 248 | 121 (24%) | 127 (25.2%) | 0.562 |
| >60 | 256 | 131 (26%) | 125 (24.8%) | |
| T stage | ||||
| T1 | 45 | 30 (6.7%) | 15 (3.3%) | |
| T2 | 135 | 73 (16.3%) | 62 (13.8%) | 0.048 |
| T3 | 96 | 46 (10.3%) | 50 (11.2%) | |
| T4 | 172 | 77 (17.2%) | 95 (21.2%) | |
| N stage | ||||
| N0 | 171 | 101 (24.6%) | 70 (17%) | |
| N1 | 66 | 31 (7.5%) | 35 (8.5%) | 0.008 ** |
| N2 and N3 | 174 | 74 (18%) | 100 (24.3%) | |
| Distant metastasis | ||||
| M0 | 188 | 100 (52.9%) | 88 (46.6%) | 0.471 |
| M1 | 1 | 0 (0%) | 1 (0.5%) | |
| Histological grade | ||||
| G1 | 62 | 40 (8.3%) | 22 (4.5%) | |
| G2 | 301 | 150 (31%) | 151 (31.2%) | 0.012 * |
| G3 | 119 | 49 (10.1%) | 70 (14.5%) | |
| G4 | 2 | 2 (0.4%) | 0 (0%) | |
| Alcohol history | ||||
| No | 159 | 99 (20.1%) | 60 (12.2%) | <0.001 ** |
| Yes | 334 | 145 (29.4%) | 189 (38.3%) | |
| Smoker | ||||
| No | 123 | 64 (13%) | 59 (9.9%) | 0.088 |
| Yes | 381 | 181 (36.6%) | 200 (40.5%) | |
| Sample | Raw Reads | Raw Bases | Clean Reads | Clean Bases | Clean Ratio | Q20 | Q30 | GC |
|---|---|---|---|---|---|---|---|---|
| SAR1A_sh_1 | 77,276,070 | 11,591,410,500 | 76,758,606 | 11,450,860,970 | 99.33% | 97.52% | 92.91% | 46.96% |
| SAR1A_sh_2 | 51,500,038 | 7,725,005,700 | 51,194,288 | 7,638,078,631 | 99.41% | 97.52% | 92.90% | 46.81% |
| SAR1A_sh_3 | 55,816,568 | 8,372,485,200 | 55,482,230 | 8,288,240,595 | 99.40% | 97.46% | 92.77% | 46.89% |
| control_1 | 41,472,682 | 6,220,902,300 | 41,245,862 | 6,167,283,950 | 99.45% | 97.59% | 92.99% | 46.37% |
| control_2 | 39,068,586 | 5,860,287,900 | 38,815,060 | 5,805,767,053 | 99.35% | 97.31% | 92.44% | 46.34% |
| control_3 | 38,962,370 | 5,844,355,500 | 38,717,308 | 5,767,133,804 | 99.37% | 97.53% | 92.91% | 46.87% |
Disclaimer/Publisher’s Note: The statements, opinions and data contained in all publications are solely those of the individual author(s) and contributor(s) and not of MDPI and/or the editor(s). MDPI and/or the editor(s) disclaim responsibility for any injury to people or property resulting from any ideas, methods, instructions or products referred to in the content. |
© 2024 by the authors. Licensee MDPI, Basel, Switzerland. This article is an open access article distributed under the terms and conditions of the Creative Commons Attribution (CC BY) license (https://creativecommons.org/licenses/by/4.0/).
Share and Cite
Fang, S.; Wang, J.; Liu, T.; Jiang, Y.; Hua, Q. SAR1A Induces Cell Growth and Epithelial–Mesenchymal Transition Through the PI3K/AKT/mTOR Pathway in Head and Neck Squamous Cell Carcinoma: An In Vitro and In Vivo Study. Biomedicines 2024, 12, 2477. https://doi.org/10.3390/biomedicines12112477
Fang S, Wang J, Liu T, Jiang Y, Hua Q. SAR1A Induces Cell Growth and Epithelial–Mesenchymal Transition Through the PI3K/AKT/mTOR Pathway in Head and Neck Squamous Cell Carcinoma: An In Vitro and In Vivo Study. Biomedicines. 2024; 12(11):2477. https://doi.org/10.3390/biomedicines12112477
Chicago/Turabian StyleFang, Shizhen, Jie Wang, Tianyi Liu, Yang Jiang, and Qingquan Hua. 2024. "SAR1A Induces Cell Growth and Epithelial–Mesenchymal Transition Through the PI3K/AKT/mTOR Pathway in Head and Neck Squamous Cell Carcinoma: An In Vitro and In Vivo Study" Biomedicines 12, no. 11: 2477. https://doi.org/10.3390/biomedicines12112477
APA StyleFang, S., Wang, J., Liu, T., Jiang, Y., & Hua, Q. (2024). SAR1A Induces Cell Growth and Epithelial–Mesenchymal Transition Through the PI3K/AKT/mTOR Pathway in Head and Neck Squamous Cell Carcinoma: An In Vitro and In Vivo Study. Biomedicines, 12(11), 2477. https://doi.org/10.3390/biomedicines12112477
