The Effect of Drugs on the Intestinal Microbiota in Crohn’s Disease
Abstract
1. Introduction
2. Materials and Methods
2.1. Study Population and Sample Collection
2.2. Metagenomic Sequencing
2.3. Statistical Analyses
3. Results
3.1. Characteristics of the Study Population and Fecal Metagenomic Sequencing
3.2. Alpha Diversity and Beta Diversity Analysis between the Groups
3.3. Altered Fecal Microbiota between Different Treatment Groups
3.4. LEfSe Analysis of Species between Different Treatment Modalities
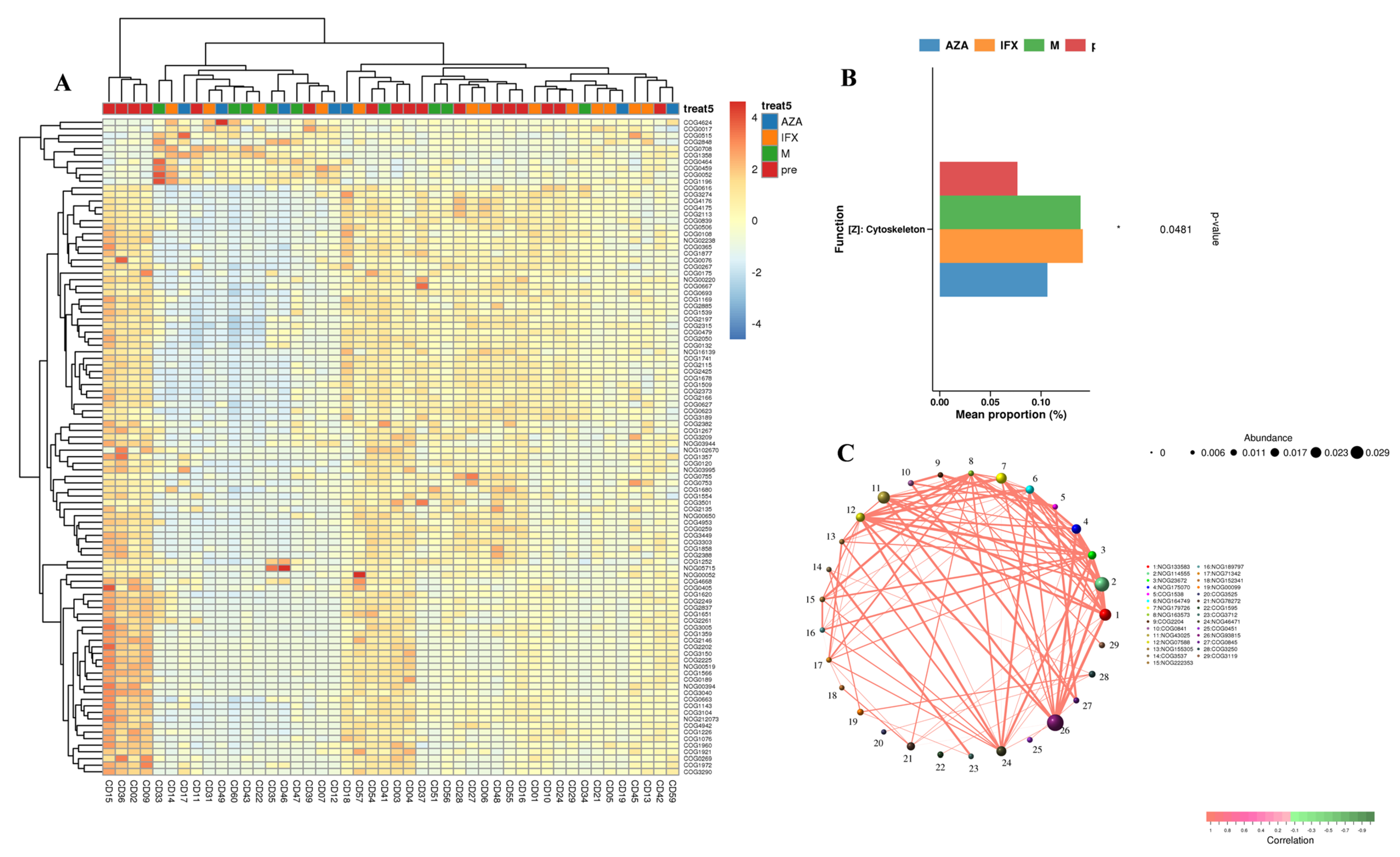
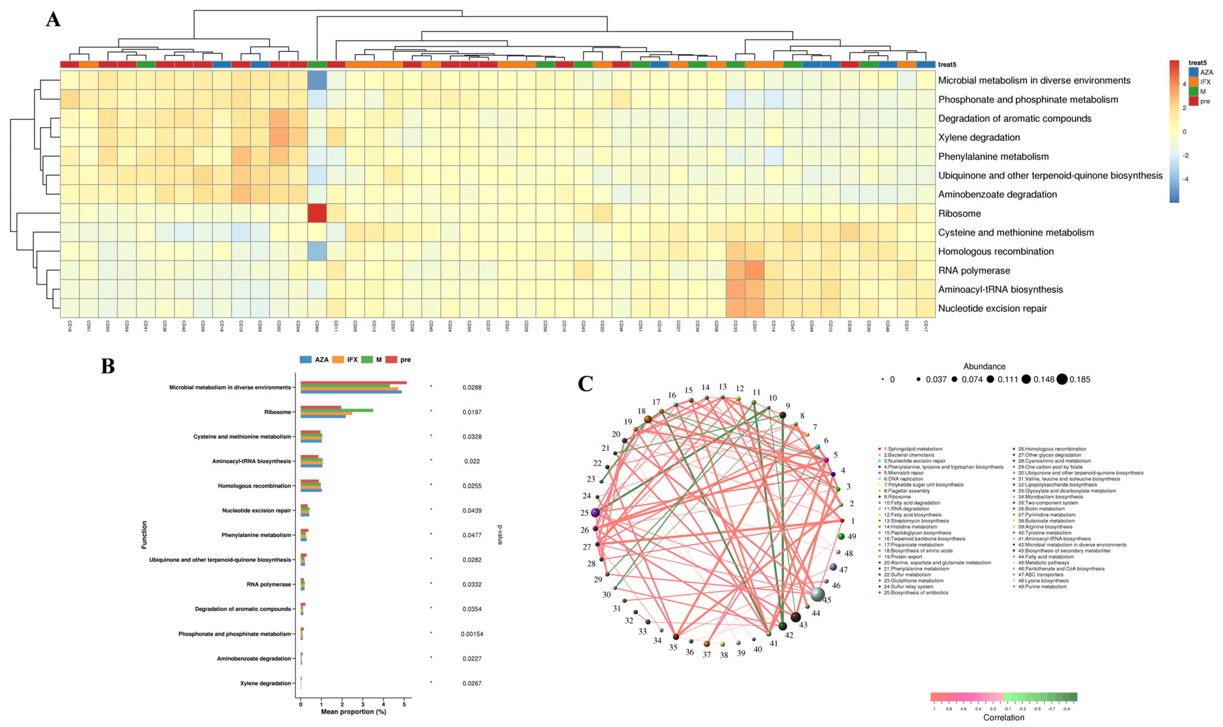
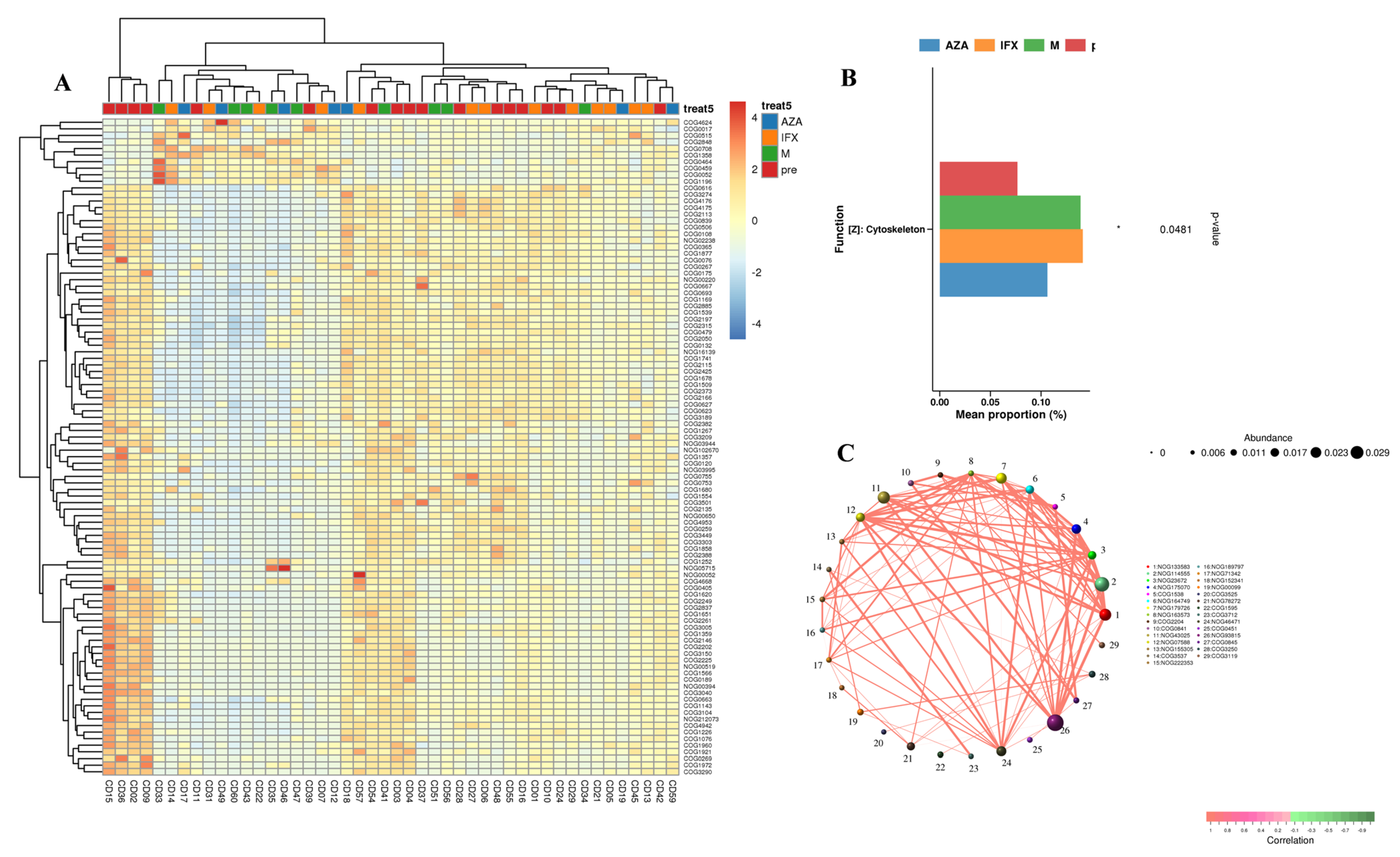
3.5. Functional Profiling with KEGG Pathway and EggNOG
4. Discussion
5. Conclusions
Author Contributions
Funding
Institutional Review Board Statement
Informed Consent Statement
Data Availability Statement
Conflicts of Interest
Abbreviations
References
- Buie, M.J.; Quan, J.; Windsor, J.W.; Coward, S.; Hansen, T.M.; King, J.A.; Kotze, P.G.; Gearry, R.B.; Ng, S.C.; Mak, J.W.Y.; et al. Global Hospitalization Trends for Crohn’s Disease and Ulcerative Colitis in the 21st Century: A Systematic Review with Temporal Analyses. Clin. Gastroenterol. Hepatol. 2023, 21, 2211–2221. [Google Scholar] [CrossRef] [PubMed]
- Leibovitzh, H.; Lee, S.H.; Raygoza Garay, J.A.; Espin-Garcia, O.; Xue, M.; Neustaeter, A.; Goethel, A.; Huynh, H.Q.; Griffiths, A.M.; Turner, D.; et al. Immune response and barrier dysfunction-related proteomic signatures in preclinical phase of Crohn’s disease highlight earliest events of pathogenesis. Gut 2023, 72, 1462–1471. [Google Scholar] [CrossRef] [PubMed]
- Nishida, A.; Inoue, R.; Inatomi, O.; Bamba, S.; Naito, Y.; Andoh, A. Gut microbiota in the pathogenesis of inflammatory bowel disease. Clin. J. Gastroenterol. 2018, 11, 1–10. [Google Scholar] [CrossRef]
- Gasaly, N.; de Vos, P.; Hermoso, M.A. Impact of Bacterial Metabolites on Gut Barrier Function and Host Immunity: A Focus on Bacterial Metabolism and Its Relevance for Intestinal Inflammation. Front. Immunol. 2021, 12, 658354. [Google Scholar] [CrossRef]
- Shin, Y.; Han, S.; Kwon, J.; Ju, S.; Choi, T.G.; Kang, I.; Kim, S.S. Roles of Short-Chain Fatty Acids in Inflammatory Bowel Disease. Nutrients 2023, 15, 4466. [Google Scholar] [CrossRef]
- Robben, M.; Nasr, M.S.; Das, A.; Veerla, J.P.; Huber, M.; Jaworski, J.; Weidanz, J.; Luber, J. Comparison of the Strengths and Weaknesses of Machine Learning Algorithms and Feature Selection on KEGG Database Microbial Gene Pathway Annotation and Its Effects on Reconstructed Network Topology. J. Comput. Biol. 2023, 30, 766–782. [Google Scholar] [CrossRef] [PubMed]
- Hou, Y.; Wang, L.; Yi, D.; Wu, G. N-acetylcysteine and intestinal health: A focus on its mechanism of action. Front. Biosci. 2015, 20, 872–891. [Google Scholar] [CrossRef]
- Kim, C.J.; Kovacs-Nolan, J.; Yang, C.; Archbold, T.; Fan, M.Z.; Mine, Y. L-cysteine supplementation attenuates local inflammation and restores gut homeostasis in a porcine model of colitis. Biochim. Biophys. Acta 2009, 1790, 1161–1169. [Google Scholar] [CrossRef]
- Liu, G.; Yu, L.; Fang, J.; Hu, C.A.; Yin, J.; Ni, H.; Ren, W.; Duraipandiyan, V.; Chen, S.; Al-Dhabi, N.A.; et al. Methionine restriction on oxidative stress and immune response in dss-induced colitis mice. Oncotarget 2017, 8, 44511–44520. [Google Scholar] [CrossRef]
- Huerta-Cepas, J.; Szklarczyk, D.; Forslund, K.; Cook, H.; Heller, D.; Walter, M.C.; Rattei, T.; Mende, D.R.; Sunagawa, S.; Kuhn, M.; et al. eggNOG 4.5: A hierarchical orthology framework with improved functional annotations for eukaryotic, prokaryotic and viral sequences. Nucleic Acids Res. 2016, 44, D286–D293. [Google Scholar] [CrossRef]
- Lopez-Posadas, R.; Sturzl, M.; Atreya, I.; Neurath, M.F.; Britzen-Laurent, N. Interplay of GTPases and Cytoskeleton in Cellular Barrier Defects during Gut Inflammation. Front. Immunol. 2017, 8, 1240. [Google Scholar] [CrossRef] [PubMed]
- Ivanov, A.I.; Le, H.T.; Naydenov, N.G.; Rieder, F. Novel Functions of the Septin Cytoskeleton: Shaping Up Tissue Inflammation and Fibrosis. Am. J. Pathol. 2021, 191, 40–51. [Google Scholar] [CrossRef] [PubMed]
- Petagna, L.; Antonelli, A.; Ganini, C.; Bellato, V.; Campanelli, M.; Divizia, A.; Efrati, C.; Franceschilli, M.; Guida, A.M.; Ingallinella, S.; et al. Pathophysiology of Crohn’s disease inflammation and recurrence. Biol. Direct 2020, 15, 23. [Google Scholar] [CrossRef] [PubMed]
- D’Haens, G.; van Bodegraven, A.A. Mesalazine is safe for the treatment of IBD. Gut 2004, 53, 155. [Google Scholar] [CrossRef]
- Greenhill, C. IBD: Glucocorticoids revealed to augment intestinal epithelial barrier function. Nat. Rev. Gastroenterol. Hepatol. 2014, 11, 75. [Google Scholar] [CrossRef]
- Shaye, O.A.; Yadegari, M.; Abreu, M.T.; Poordad, F.; Simon, K.; Martin, P.; Papadakis, K.A.; Ippoliti, A.; Vasiliauskas, E.; Tran, T.T. Hepatotoxicity of 6-mercaptopurine (6-MP) and Azathioprine (AZA) in adult IBD patients. Am. J. Gastroenterol. 2007, 102, 2488–2494. [Google Scholar] [CrossRef]
- Matsuoka, K.; Kanai, T. Mechanism and therapeutic strategy of secondary failure to anti-tumor necrosis factor-alpha monoclonal antibody treatment for Crohn’s disease. Digestion 2013, 88, 17–19. [Google Scholar] [CrossRef]
- Mukhopadhya, I.; Hansen, R.; El-Omar, E.M.; Hold, G.L. IBD-what role do Proteobacteria play? Nat. Rev. Gastroenterol. Hepatol. 2012, 9, 219–230. [Google Scholar] [CrossRef] [PubMed]
- Parada Venegas, D.; De la Fuente, M.K.; Landskron, G.; Gonzalez, M.J.; Quera, R.; Dijkstra, G.; Harmsen, H.J.M.; Faber, K.N.; Hermoso, M.A. Short Chain Fatty Acids (SCFAs)-Mediated Gut Epithelial and Immune Regulation and Its Relevance for Inflammatory Bowel Diseases. Front. Immunol. 2019, 10, 277. [Google Scholar] [CrossRef]
- Ikeda, Y.; Matsuda, S. Gut Protective Effect from D-Methionine or Butyric Acid against DSS and Carrageenan-Induced Ulcerative Colitis. Molecules 2023, 28, 4392. [Google Scholar] [CrossRef]
- Martinez-Sanchez, L.D.C.; Ngo, P.A.; Pradhan, R.; Becker, L.S.; Boehringer, D.; Soteriou, D.; Kubankova, M.; Schweitzer, C.; Koch, T.; Thonn, V.; et al. Epithelial RAC1-dependent cytoskeleton dynamics controls cell mechanics, cell shedding and barrier integrity in intestinal inflammation. Gut 2023, 72, 275–294. [Google Scholar] [CrossRef] [PubMed]






| Characteristics | IFX | AZA | M | Pre | p |
|---|---|---|---|---|---|
| number | 13 | 7 | 9 | 17 | |
| Age (y) | 32.92 ± 13.81 | 37.00 ± 11.73 | 33.11 ± 16.49 | 41.71 ± 18.06 | 0.331 |
| Male/Female (n) | 6/7 | 4/11 | 3/6 | 12/5 | 0.169 |
| Montreal classification | |||||
| A1/A2/A3 (n) | 0/10/3 | 0/4/3 | 2/5/2 | 1/8/8 | 0.265 |
| B1/B2/B3 (n) | 6/4/3 | 3/3/1 | 6/2/1 | 6/7/4 | 0.842 |
| L1/L2/L3 (n) | 3/7/3 | 3/1/3 | 1/3/5 | 3/5/9 | 0.391 |
| Perianal lesions | 4 | 1 | 3 | 5 | 0.840 |
| ESR (mm/h) | 29.50 (11.25, 48.75) | 58.00 (31.00, 90.00) | 48.00 (26.50, 108.5) | 45.00 (18.50, 81.50) | 0.150 |
| CRP (mg/L) | 4.64 (1.33, 20.19) | 6.18 (1.28, 33.97) | 17.53 (4.49, 54.47) | 14.97 (5.57, 85.43) | 0.258 |
| CDAI | 58.4 (28.9, 198.6) | 82.4 (69.0, 233.0) | 188.9 (90.0, 229.0) | 223.0 (152.5, 278.5) | 0.026 |
Disclaimer/Publisher’s Note: The statements, opinions and data contained in all publications are solely those of the individual author(s) and contributor(s) and not of MDPI and/or the editor(s). MDPI and/or the editor(s) disclaim responsibility for any injury to people or property resulting from any ideas, methods, instructions or products referred to in the content. |
© 2024 by the authors. Licensee MDPI, Basel, Switzerland. This article is an open access article distributed under the terms and conditions of the Creative Commons Attribution (CC BY) license (https://creativecommons.org/licenses/by/4.0/).
Share and Cite
Yang, X.; Zhang, Y.; Gao, C.; Pan, Y.; Du, S.; Xiao, S.; Zhou, Z. The Effect of Drugs on the Intestinal Microbiota in Crohn’s Disease. Biomedicines 2024, 12, 2241. https://doi.org/10.3390/biomedicines12102241
Yang X, Zhang Y, Gao C, Pan Y, Du S, Xiao S, Zhou Z. The Effect of Drugs on the Intestinal Microbiota in Crohn’s Disease. Biomedicines. 2024; 12(10):2241. https://doi.org/10.3390/biomedicines12102241
Chicago/Turabian StyleYang, Xue, Yinghui Zhang, Caiping Gao, Yan Pan, Shan Du, Shiyu Xiao, and Zhou Zhou. 2024. "The Effect of Drugs on the Intestinal Microbiota in Crohn’s Disease" Biomedicines 12, no. 10: 2241. https://doi.org/10.3390/biomedicines12102241
APA StyleYang, X., Zhang, Y., Gao, C., Pan, Y., Du, S., Xiao, S., & Zhou, Z. (2024). The Effect of Drugs on the Intestinal Microbiota in Crohn’s Disease. Biomedicines, 12(10), 2241. https://doi.org/10.3390/biomedicines12102241

