Phenotypic Profiling of Immune Cells and Their Mediators in Chronic Obstructive Pulmonary Disease
Abstract
1. Introduction
2. Materials and Methods
2.1. Participants
2.2. Sample Size Estimation
2.3. Anthropometric Measurements
2.4. Spirometry
2.5. Collection of Human Peripheral Blood Samples
2.6. Sample Processing
2.6.1. Immunostaining
2.6.2. Secretory Profiling
2.7. Statistical Analysis
3. Results
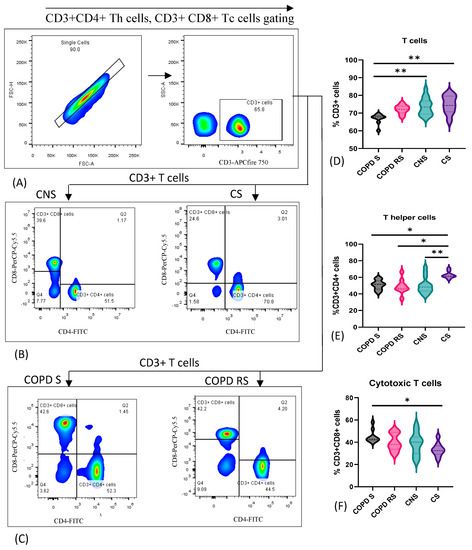
3.1. T Cells
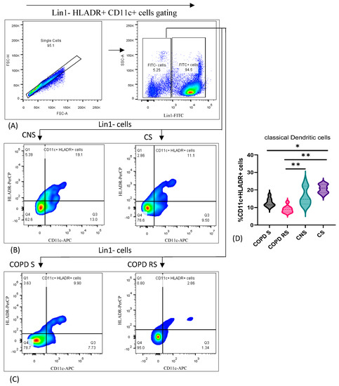
3.2. Classical Dendritic Cells
3.3. Plamacytoiddendritic Cells
3.4. T Regulatory Cells
3.5. Monocytes
3.6. Serum Cytokine Levels in COPD Patients and Controls
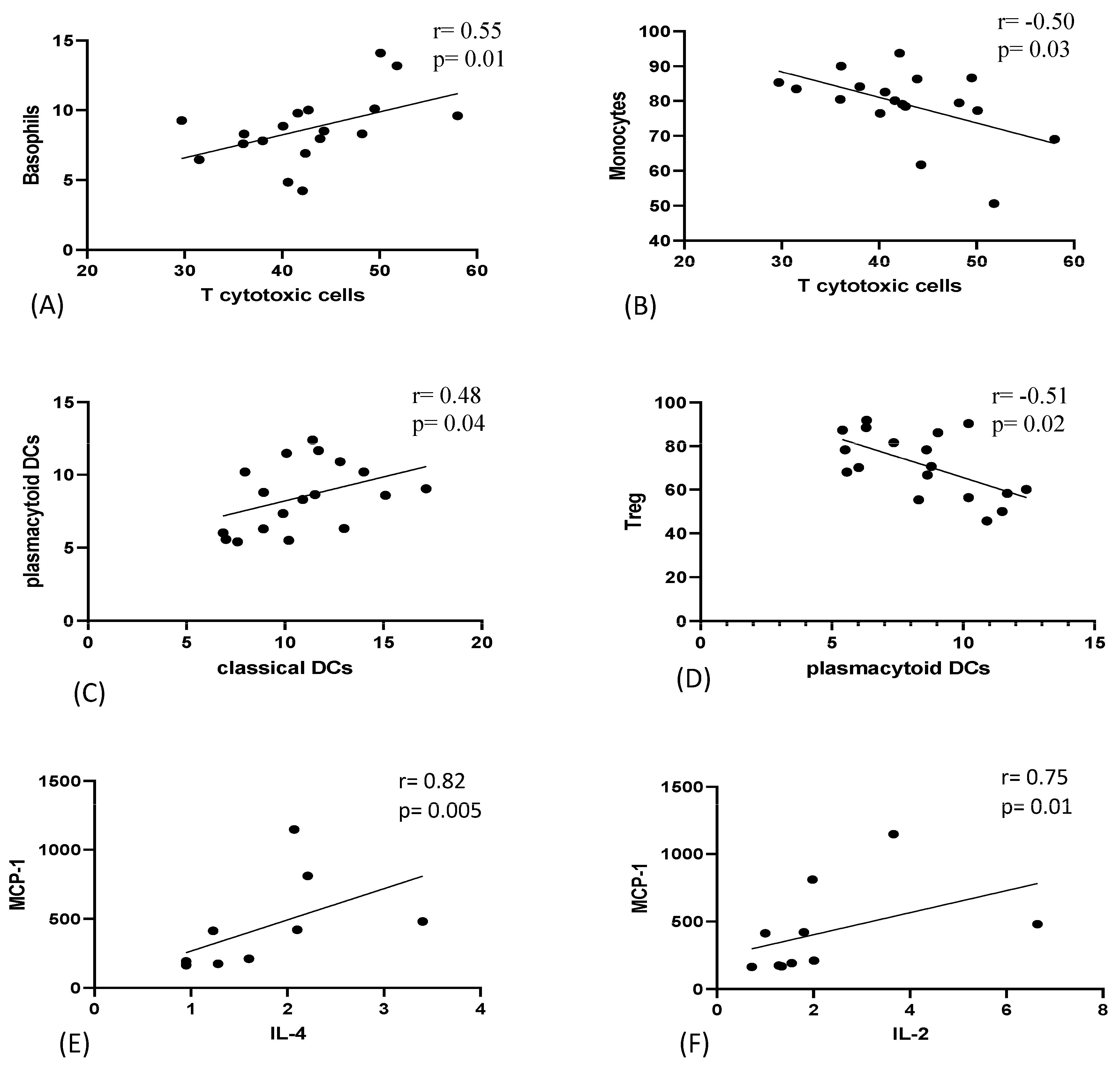
3.7. Correlation Analysis between Peripheral Immune Cells and Serum Cytokines
4. Discussion
4.1. Immunophenotyping
4.1.1. T cell Subsets in COPD
- (a)
- CD4 helper T cells in COPD
- (b)
- CD8 cytotoxic T cells in COPD
- (c)
- Regulatory T cells in COPD
4.1.2. Dendritic Cells in COPD
4.1.3. Monocytes in COPD
4.2. Serum Cytokine Levels in COPD Patients and Controls
- (a)
- Monocyte chemoattractant protein-1 in COPD
- (b)
- Interleukin-8 in COPD
- (c)
- Transforming growth factor beta-1 in COPD
5. Conclusions
Author Contributions
Funding
Institutional Review Board Statement
Informed Consent Statement
Data Availability Statement
Acknowledgments
Conflicts of Interest
References
- Global Initiative for Chronic Obstructive Lung Disease—GOLD. 2022 GOLD Reports. Available online: https://goldcopd.org/2022-gold-reports-2/ (accessed on 7 August 2022).
- Adeloye, D.; Song, P.; Zhu, Y.; Campbell, H.; Sheikh, A.; Rudan, I. Global, regional, and national prevalence of, and risk factors for, chronic obstructive pulmonary disease (COPD) in 2019: A systematic review and modelling analysis. Lancet Respir. Med. 2022, 10, 447–458. [Google Scholar] [CrossRef]
- Gan, W.Q.; Man, S.F.P.; Senthilselvan, A.; Sin, D.D. Association between chronic obstructive pulmonary disease and systemic inflammation: A systematic review and a meta-analysis. Thorax 2004, 59, 574–580. [Google Scholar] [CrossRef]
- Colarusso, C.; Terlizzi, M.; Molino, A.; Imitazione, P.; Somma, P.; Rega, R.; Saccomanno, A.; Aquino, R.P.; Pinto, A.; Sorrentino, R. AIM2 Inflammasome Activation Leads to IL-1α and TGF-β Release From Exacerbated Chronic Obstructive Pulmonary Disease-Derived Peripheral Blood Mononuclear Cells. Front. Pharmacol. 2019, 10, 257. [Google Scholar] [CrossRef] [PubMed]
- Molino, A.; Terlizzi, M.; Colarusso, C.; Rossi, A.; Somma, P.; Saglia, A.; Pinto, A.; Sorrentino, R. AIM2/IL-1α/TGF-β Axis in PBMCs From Exacerbated Chronic Obstructive Pulmonary Disease (COPD) Patients Is Not Related to COX-2-Dependent Inflammatory Pathway. Front. Physiol. 2019, 10, 1235. Available online: https://www.frontiersin.org/articles/10.3389/fphys.2019.01235 (accessed on 23 July 2023). [CrossRef]
- Li, S.; Zhao, S.; Wu, Z.; Wang, F.; Li, W. Alteration of immune profiles is associated with pulmonary function and symptoms in patients with chronic obstructive pulmonary disease. Mol. Med. Rep. 2021, 24, 742. [Google Scholar] [CrossRef]
- Chiappori, A.; Folli, C.; Balbi, F.; Caci, E.; Riccio, A.M.; De Ferrari, L.; Melioli, G.; Braido, F.; Canonica, G.W. CD4+CD25highCD127-regulatory T-cells in COPD: Smoke and drugs effect. World Allergy Organ. J. 2016, 9, 5. [Google Scholar] [CrossRef] [PubMed]
- Li, X.-N.; Pan, X.; Qiu, D. Imbalances of Th17 and Treg cells and their respective cytokines in COPD patients by disease stage. Int. J. Clin. Exp. Med. 2014, 7, 5324–5329. [Google Scholar] [PubMed]
- Barnes, P.J.; Celli, B.R. Systemic manifestations and comorbidities of COPD. Eur. Respir. J. 2009, 33, 1165–1185. [Google Scholar] [CrossRef] [PubMed]
- Ghobadi, H.; Ahari, S.S.; Kameli, A.; Lari, S.M. The Relationship between COPD Assessment Test (CAT) Scores and Severity of Airflow Obstruction in Stable COPD Patients. Tanaffos 2012, 11, 22–26. [Google Scholar]
- Gupta, J.; Chattopadhaya, D.; Bhadoria, D.P.; Qadar Pasha, M.A.; Gupta, V.K.; Kumar, M.; Dabur, R.; Yadav, V.; Sharma, G.L. T lymphocyte subset profile and serum alpha-1-antitrypsin in pathogenesis of chronic obstructive pulmonary disease. Clin. Exp. Immunol. 2007, 149, 463–469. [Google Scholar] [CrossRef]
- Zhu, X.; Gadgil, A.S.; Givelber, R.; George, M.P.; Stoner, M.W.; Sciurba, F.C.; Duncan, S.R. Peripheral T cell functions correlate with the severity of chronic obstructive pulmonary disease. J. Immunol. 2009, 182, 3270–3277. [Google Scholar] [CrossRef]
- Majo, J.; Ghezzo, H.; Cosio, M.G. Lymphocyte population and apoptosis in the lungs of smokers and their relation to emphysema. Eur. Respir. J. 2001, 17, 946–953. [Google Scholar] [CrossRef]
- Mallia, P.; Message, S.D.; Contoli, M.; Gray, K.; Telcian, A.; Laza-Stanca, V.; Papi, A.; Stanciu, L.A.; Elkin, S.; Kon, O.M.; et al. Lymphocyte subsets in experimental rhinovirus infection in chronic obstructive pulmonary disease. Respir. Med. 2014, 108, 78–85. [Google Scholar] [CrossRef] [PubMed]
- Hodge, G.; Nairn, J.; Holmes, M.; Reynolds, P.N.; Hodge, S. Increased intracellular T helper 1 proinflammatory cytokine production in peripheral blood, bronchoalveolar lavage and intraepithelial T cells of COPD subjects. Clin. Exp. Immunol. 2007, 150, 22–29. [Google Scholar] [CrossRef] [PubMed]
- Saetta, M.; Baraldo, S.; Turato, G.; Beghé, B.; Casoni, G.L.; Bellettato, C.M.; Rea, F.; Zuin, R.; Fabbri, L.M.; Papi, A. Increased proportion of CD8+ T-lymphocytes in the paratracheal lymph nodes of smokers with mild COPD. Sarcoidosis. Vasc. Diffuse Lung Dis. 2003, 20, 28–32. [Google Scholar] [PubMed]
- Forsslund, H.; Mikko, M.; Karimi, R.; Grunewald, J.; Wheelock, Å.M.; Wahlström, J.; Sköld, C.M. Distribution of T-cell subsets in BAL fluid of patients with mild to moderate COPD depends on current smoking status and not airway obstruction. Chest 2014, 145, 711–722. [Google Scholar] [CrossRef]
- Mathai, R.T.K.; Bhat, S. Peripheral Blood T-Cell Populations in COPD, Asymptomatic Smokers and Healthy Non-Smokers in Indian subpopulation- A Pilot Study. J. Clin. Diagn. Res. 2013, 7, 1109–1113. [Google Scholar] [CrossRef]
- Urboniene, D.; Babusyte, A.; Lötvall, J.; Sakalauskas, R.; Sitkauskiene, B. Distribution of γδ and other T-lymphocyte subsets in patients with chronic obstructive pulmonary disease and asthma. Respir. Med. 2013, 107, 413–423. [Google Scholar] [CrossRef]
- Hodge, G.; Mukaro, V.; Holmes, M.; Reynolds, P.N.; Hodge, S. Enhanced cytotoxic function of natural killer and natural killer T-like cells associated with decreased CD94 (Kp43) in the chronic obstructive pulmonary disease airway. Respirology 2013, 18, 369–376. [Google Scholar] [CrossRef]
- Koch, A.; Gaczkowski, M.; Sturton, G.; Staib, P.; Schinköthe, T.; Klein, E.; Rubbert, A.; Bacon, K.; Waβermann, K.; Erdmann, E. Modification of surface antigens in blood CD8+ T-lymphocytes in COPD: Effects of smoking. Eur. Respir. J. 2007, 29, 42–50. [Google Scholar] [CrossRef]
- Grundy, S.; Plumb, J.; Lea, S.; Kaur, M.; Ray, D.; Singh, D. Down Regulation of T Cell Receptor Expression in COPD Pulmonary CD8 Cells. PLoS ONE 2013, 8, e71629. [Google Scholar] [CrossRef]
- Domagała-Kulawik, J.; Hoser, G.; Dąbrowska, M.; Safianowska, A.; Chazan, R. CD4+/CD25+ Cells in Systemic Inflammation in COPD: CD4/CD25 in COPD. Scand. J. Immunol. 2011, 73, 59–65. [Google Scholar] [CrossRef] [PubMed]
- Hou, J.; Sun, Y.; Hao, Y.; Zhuo, J.; Liu, X.; Bai, P.; Han, J.; Zheng, X.; Zeng, H. Imbalance between subpopulations of regulatory T cells in COPD. Thorax 2013, 68, 1131–1139. [Google Scholar] [CrossRef] [PubMed]
- Sileikiene, V.; Laurinaviciene, A.; Lesciute-Krilaviciene, D.; Jurgauskiene, L.; Malickaite, R.; Laurinavicius, A. Levels of CD4+ CD25+ T regulatory cells in bronchial mucosa and peripheral blood of chronic obstructive pulmonary disease indicate involvement of autoimmunity mechanisms. Adv. Respir. Med. 2019, 87, 159–166. [Google Scholar] [CrossRef]
- Barcelo, B.; Pons, J.; Ferrer, J.M.; Sauleda, J.; Fuster, A.; Agusti, A.G.N. Phenotypic characterisation of T-lymphocytes in COPD: Abnormal CD4+CD25+ regulatory T-lymphocyte response to tobacco smoking. Eur. Respir. J. 2008, 31, 555–562. [Google Scholar] [CrossRef] [PubMed]
- Vargas-Rojas, M.I.; Ramírez-Venegas, A.; Limón-Camacho, L.; Ochoa, L.; Hernández-Zenteno, R.; Sansores, R.H. Increase of Th17 cells in peripheral blood of patients with chronic obstructive pulmonary disease. Respir. Med. 2011, 105, 1648–1654. [Google Scholar] [CrossRef]
- Plumb, J.; Smyth, L.J.C.; Adams, H.R.; Vestbo, J.; Bentley, A.; Singh, S.D. Increased T-regulatory cells within lymphocyte follicles in moderate COPD. Eur. Respir. J. 2009, 34, 89–94. [Google Scholar] [CrossRef]
- Gregg, R.; Smith, C.M.; Clark, F.J.; Dunnion, D.; Khan, N.; Chakraverty, R.; Nayak, L.; Moss, P.A. The number of human peripheral blood CD4+ CD25high regulatory T cells increases with age. Clin. Exp. Immunol. 2005, 140, 540–546. [Google Scholar] [CrossRef]
- Stoll, P.; Ulrich, M.; Bratke, K.; Garbe, K.; Virchow, J.C.; Lommatzsch, M. Imbalance of dendritic cell co-stimulation in COPD. Respir. Res. 2015, 16, 19. [Google Scholar] [CrossRef]
- Galgani, M.; Fabozzi, I.; Perna, F.; Bruzzese, D.; Bellofiore, B.; Calabrese, C.; Vatrella, A.; Galati, D.; Matarese, G.; Sanduzzi, A.; et al. Imbalance of circulating dendritic cell subsets in chronic obstructive pulmonary disease. Clin. Immunol. 2010, 137, 102–110. [Google Scholar] [CrossRef]
- Van Pottelberge, G.R.; Bracke, K.R.; Van den Broeck, S.; Reinartz, S.M.; van Drunen, C.M.; Wouters, E.F.; Verleden, G.M.; Vermassen, F.E.; Joos, G.F.; Brusselle, G.G. Plasmacytoid dendritic cells in pulmonary lymphoid follicles of patients with COPD. Eur. Respir. J. 2010, 36, 781–791. [Google Scholar] [CrossRef] [PubMed]
- Rogers, A.V.; Adelroth, E.; Hattotuwa, K.; Dewar, A.; Jeffery, P.K. Bronchial mucosal dendritic cells in smokers and ex-smokers with COPD: An electron microscopic study. Thorax 2008, 63, 108–114. [Google Scholar] [CrossRef] [PubMed]
- Van Pottelberge, G.R.; Bracke, K.R.; Demedts, I.K.; De Rijck, K.; Reinartz, S.M.; van Drunen, C.M.; Verleden, G.M.; Vermassen, F.E.; Joos, G.F.; Brusselle, G.G. Selective accumulation of langerhans-type dendritic cells in small airways of patients with COPD. Respir. Res. 2010, 11, 35. [Google Scholar] [CrossRef]
- Kalathil, S.G.; Lugade, A.A.; Pradhan, V.; Miller, A.; Parameswaran, G.I.; Sethi, S.; Thanavala, Y. T-Regulatory Cells and Programmed Death 1+ T Cells Contribute to Effector T-Cell Dysfunction in Patients with Chronic Obstructive Pulmonary Disease. Am. J. Respir. Crit. Care Med. 2014, 190, 40–50. [Google Scholar] [CrossRef]
- Lapperre, T.S.; Postma, D.S.; Gosman, M.M.E.; Snoeck-Stroband, J.B.; ten Hacken, N.H.T.; Hiemstra, P.S.; Timens, W.; Sterk, P.J.; Mauad, T. Relation between duration of smoking cessation and bronchial inflammation in COPD. Thorax 2006, 61, 115–121. [Google Scholar] [CrossRef]
- Cornwell, W.D. Activation and polarization of circulating monocytes in severe chronic obstructive pulmonary disease. BMC Pulm. Med. 2018, 10, 101. [Google Scholar] [CrossRef] [PubMed]
- Tajbakhsh, A.; Gheibihayat, S.M.; Mortazavi, D.; Medhati, P.; Rostami, B.; Savardashtaki, A.; Momtazi-Borojeni, A.A. The Effect of Cigarette Smoke Exposure on Efferocytosis in Chronic Obstructive Pulmonary Disease; Molecular Mechanisms and Treatment Opportunities. COPD 2021, 18, 723–736. [Google Scholar] [CrossRef]
- Ravi, A.K. COPD monocytes demonstrate impaired migratory ability. Respir. Res. 2017, 12, 90. [Google Scholar] [CrossRef]
- Gschwandtner, M.; Derler, R.; Midwood, K.S. More than just Attractive: How CCL2 Influences Myeloid Cell Behavior beyond Chemotaxis. Front. Immunol. 2019, 10, 2759. Available online: https://www.frontiersin.org/articles/10.3389/fimmu.2019.02759 (accessed on 4 August 2022). [CrossRef]
- Liu, S.-F.; Wang, C.-C.; Fang, W.-F.; Chen, Y.-C.; Lin, M.-C. MCP1−2518 Polymorphism and chronic obstructive pulmonary disease in Taiwanese men. Exp. Lung Res. 2010, 36, 277–283. [Google Scholar] [CrossRef]
- Di Stefano, A.; Coccini, T.; Roda, E.; Signorini, C.; Balbi, B.; Brunetti, G.; Ceriana, P. Blood MCP-1 levels are increased in chronic obstructive pulmonary disease patients with prevalent emphysema. Int. J. Chron. Obstruct. Pulmon. Dis. 2018, 13, 1691–1700. [Google Scholar] [CrossRef] [PubMed]
- Larsson, K. Inflammatory markers in COPD. Clin. Respir. J. 2008, 2, 84–87. [Google Scholar] [CrossRef] [PubMed]
- Xie, J.; Yang, X.-Y.; Shi, J.-D.; Deng, X.-Q.; Long, W. A new inflammation marker of chronic obstructive pulmonary disease-adiponectin. World J. Emerg. Med. 2010, 1, 190–195. [Google Scholar]
- Garcia-Rio, F.; Miravitlles, M.; Soriano, J.B.; Muñoz, L.; Duran-Tauleria, E.; Sánchez, G.; Sobradillo, V.; Ancochea, J. EPI-SCAN Steering Committee Systemic inflammation in chronic obstructive pulmonary disease: A population-based study. Respir. Res. 2010, 11, 63. [Google Scholar] [CrossRef] [PubMed]
- El-Shimy, W.S.; El-Dib, A.S.; Nagy, H.M.; Sabry, W. A study of IL-6, IL-8, and TNF-α as inflammatory markers in COPD patients. Egypt J. Bronchol. 2014, 8, 91–99. [Google Scholar] [CrossRef]
- Kamio, K.; Ishii, T.; Motegi, T.; Hattori, K.; Kusunoki, Y.; Azuma, A.; Gemma, A.; Kida, K. Decreased serum transforming growth factor-β1 concentration with aging is associated with the severity of emphysema in chronic obstructive pulmonary disease. Geriatr. Gerontol. Int. 2013, 13, 1069–1075. [Google Scholar] [CrossRef]
- Mak, J.C.W.; Chan-Yeung, M.M.W.; Ho, S.P.; Chan, K.S.; Choo, K.; Yee, K.S.; Chau, C.H.; Cheung, A.H.K.; Ip, M.S.M. Members of Hong Kong Thoracic Society COPD Study Group Elevated plasma TGF-beta1 levels in patients with chronic obstructive pulmonary disease. Respir. Med. 2009, 103, 1083–1089. [Google Scholar] [CrossRef]
- Hirano, T.; Matsunaga, K.; Sugiura, H.; Minakata, Y.; Koarai, A.; Akamatsu, K.; Ichikawa, T.; Furukawa, K.; Ichinose, M. Relationship between alveolar nitric oxide concentration in exhaled air and small airway function in COPD. J. Breath Res. 2013, 7, 046002. [Google Scholar] [CrossRef] [PubMed]
- Tuder, R.M.; Janciauskiene, S.M.; Petrache, I. Lung Disease Associated with 1-Antitrypsin Deficiency. Proc. Am. Thorac. Soc. 2010, 7, 381–386. [Google Scholar] [CrossRef]








| Parameters | COPD S (n = 9) | COPD RS (n = 9) | CNS (n = 14) | CS (n = 9) |
|---|---|---|---|---|
| Age (years) | 59.5 ± 5.0 | 56.3 ± 6.0 | 55.71 ± 7.7 | 58.3 ± 9.7 |
| Height (cm) | 165.0 ± 3.8 | 162.4 ± 6.2 | 167.2 ± 3.5 | 164.2 ± 5.7 |
| Weight (Kg) | 60.4 ± 10.0 | 66.7 ± 10.7 | 73.6 ± 7.5 | 71.2 ± 11.6 |
| BMI (Kg/m2) | 22.1 ± 3.5 | 25.3 ± 4.4 | 26.3 ± 2.7 | 26.3 ± 3.9 |
| CAT score (0–40) | 23.7 ± 5.7 | 17.5 ± 4.1 | NA | NA |
| Smoking status | Smoker | Reformed smoker | Non-smoker | Smoker |
| Smoking pack years | 20.4 ± 5.6 | - | - | 21.5 ± 4.5 |
| FEV1 %pred * | 42.6 ± 4.0 | 60.4 ± 5.3 | >80 | >80 |
| FVC %pred | 63.2 ± 4.8 | 65.1 ± 5.7 | >80 | >80 |
| FEV1/FVC | 59.8 ± 3.0 | 67.3 ± 5.7 | >70 | >70 |
| S.No. | Cytokines | COPD S | COPD RS | CNS | CS | p-Value |
|---|---|---|---|---|---|---|
| 1 | IL-4 | 2.10 (2.80–1.65) | 0.95 (1.44–0.95) | 2.28 (7.23–1.40) | 2.39 (9.54–1.17) | 0.08 |
| 2 | IL-2 | 1.98 (5.15–1.40) | 1.34 (1.78–1.00) | 2.23 (2.87–1.79) | 2.10 (5.90–0.93) | 0.26 |
| 3 | IP-10 | 60.10 (388.70–32.74) | 68.29 (126.50–25.25) | 43.34 (68.42–38.95) | 60.96 (77.72–38.59) | 0.97 |
| 4 | IL-ß1 | 1.22 (1.92–1.22) | 2.28 (5.31–1.22) | 1.73 (2.57–1.22) | 1.22 (11.95–1.22) | 0.58 |
| 5 | TNFα | ND | ND | ND | ND | - |
| 6 | MCP-1 | 480.20 (980.40–416.70) | 174.40 (201.40–166.0) | 237.90 (330.10–182.90) | 301.40 (333.80–242.3) | 0.002 * |
| 7 | IL-17 | ND | ND | ND | ND | - |
| 8 | IL-6 | 2.90 (3.15–1.56) | 1.44 (4.90–0.71) | 0.79 (3.16–0.71) | 9.67 (33.09–1.52) | 0.43 |
| 9 | IL-10 | ND | ND | ND | ND | - |
| 10 | IFN-γ | ND | ND | ND | ND | - |
| 11 | IL-12P70 | 0.60 (4.53–0.60) | 0.60 (1.08–0.60) | 0.60 (2.69–0.66) | 3.21 (10.14–0.60) | 0.33 |
| 12 | IL-8 | 4.58 (7.68–2.98) | 3.12 (3.83–2.30) | 3.58 (10.97–1.36) | 23.55 (30.78–12.67) | 0.01 * |
| 13 | TGFß1 | 5.21 (5.21–5.21) | 5.21 (33.16–5.21) | 10.96 (39.95–5.21) | 60.30 (89.29–40.23) | 0.005 * |
Disclaimer/Publisher’s Note: The statements, opinions and data contained in all publications are solely those of the individual author(s) and contributor(s) and not of MDPI and/or the editor(s). MDPI and/or the editor(s) disclaim responsibility for any injury to people or property resulting from any ideas, methods, instructions or products referred to in the content. |
© 2023 by the authors. Licensee MDPI, Basel, Switzerland. This article is an open access article distributed under the terms and conditions of the Creative Commons Attribution (CC BY) license (https://creativecommons.org/licenses/by/4.0/).
Share and Cite
Sampath, M.; Bade, G.; Guleria, R.; Mohan, A.; Sen, S.; Dey, D.; Talwar, A. Phenotypic Profiling of Immune Cells and Their Mediators in Chronic Obstructive Pulmonary Disease. Biomedicines 2023, 11, 2166. https://doi.org/10.3390/biomedicines11082166
Sampath M, Bade G, Guleria R, Mohan A, Sen S, Dey D, Talwar A. Phenotypic Profiling of Immune Cells and Their Mediators in Chronic Obstructive Pulmonary Disease. Biomedicines. 2023; 11(8):2166. https://doi.org/10.3390/biomedicines11082166
Chicago/Turabian StyleSampath, Meghashree, Geetanjali Bade, Randeep Guleria, Anant Mohan, Sudip Sen, Devanjan Dey, and Anjana Talwar. 2023. "Phenotypic Profiling of Immune Cells and Their Mediators in Chronic Obstructive Pulmonary Disease" Biomedicines 11, no. 8: 2166. https://doi.org/10.3390/biomedicines11082166
APA StyleSampath, M., Bade, G., Guleria, R., Mohan, A., Sen, S., Dey, D., & Talwar, A. (2023). Phenotypic Profiling of Immune Cells and Their Mediators in Chronic Obstructive Pulmonary Disease. Biomedicines, 11(8), 2166. https://doi.org/10.3390/biomedicines11082166

