Electroacupuncture Induces Bilateral S1 and ACC Epigenetic Regulation of Genes in a Mouse Model of Neuropathic Pain
Abstract
1. Introduction
2. Materials and Methods
2.1. Animals
2.2. Tibial Nerve Injury (TBI) Model of NP
2.3. Mechanical Nociception Measurement
2.4. Electroacupuncture Stimulation
2.5. Tissue Harvest
2.6. Immunofluorescence
2.7. Fluorescence Microscopy
2.8. RNA Extraction
2.9. RNA Sequencing (RNA-Seq)
2.10. Data Analysis and Statistics
3. Results
3.1. EA at GB34 Attenuated Allodynia in a Mouse TNI Model
3.2. EA Modulated DNA Methylation and Hydroxy-Methylation in S1 and ACC of TNI Mice
3.3. Transcriptomic Changes in S1 and ACC Caused by TNI and EA Treatment
3.3.1. EA Regulated Inflammatory and Nervous System Development-Related DEGs in Contralateral S1 of TNI Mice
3.3.2. EA Regulated Biosynthesis, Inflammation, and Glycinergic Synapse-Related Pathways in Ipsilateral S1 of TNI Mice
3.3.3. Different Patterns of Transcriptomic Profiles between Interhemispheric S1 after TNI
3.3.4. EA Regulated Biosynthesis, Inflammation, and Glycinergic-Synapse-Related Pathways in Contralateral ACC of TNI Mice
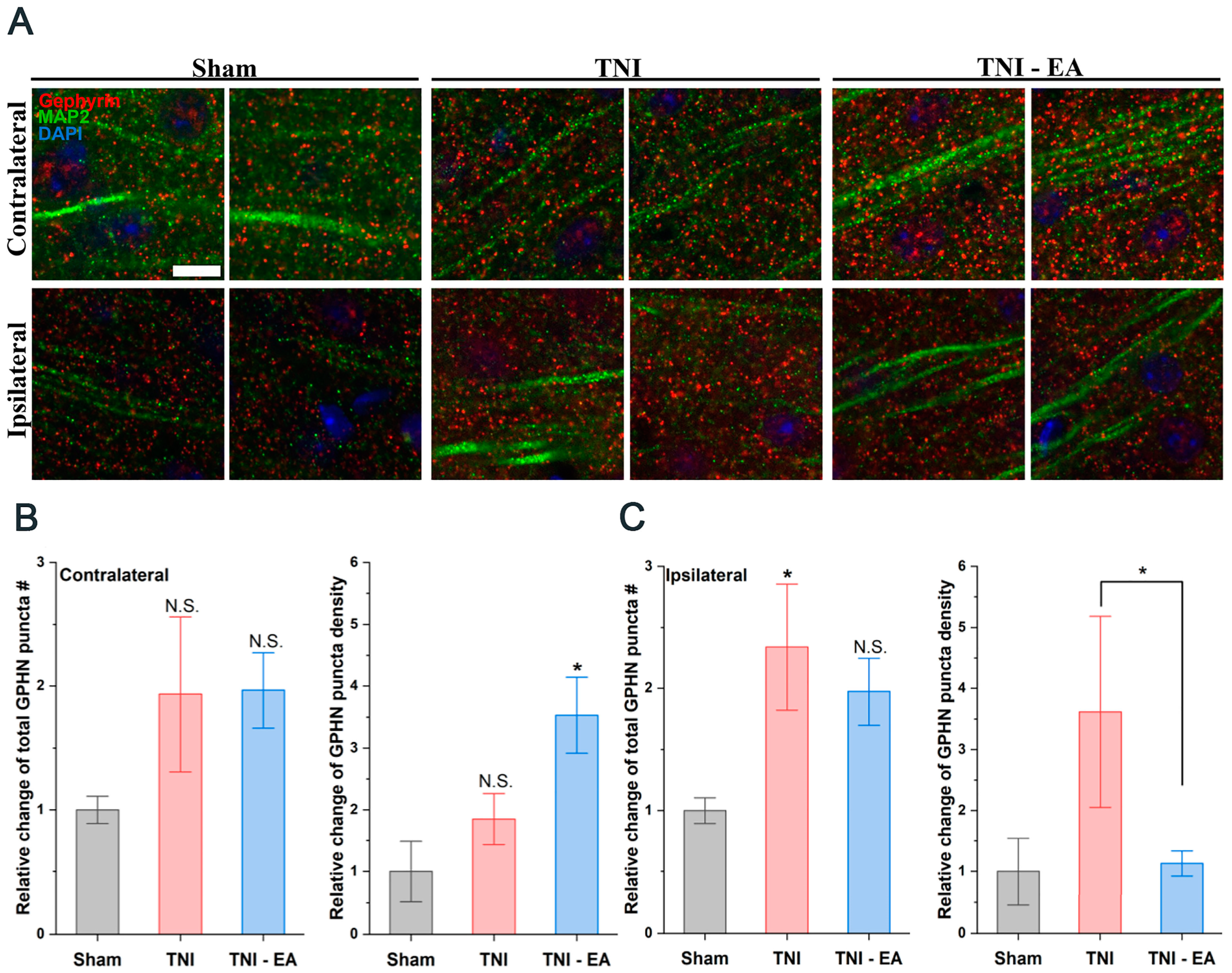
3.4. EA Reversed the Augmentation of Gephyrin Expression in Ipsilateral S1 of TNI Mice
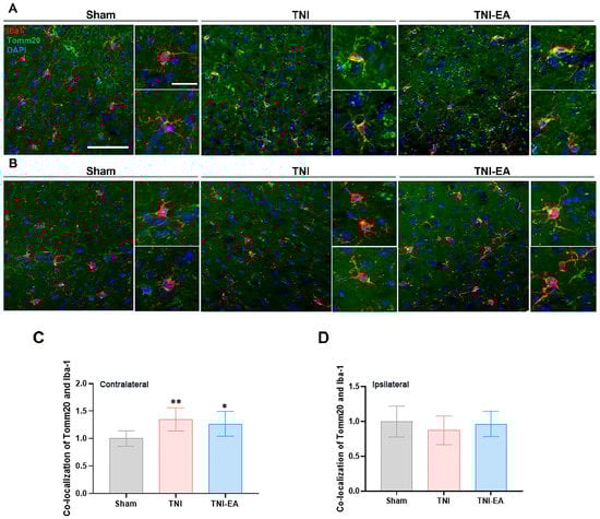
3.5. The Mitochondrial Intensity in Neurons Wase Elevated by EA Treatment in ACC of TNI Mice
4. Discussion
4.1. Brain-Region-Specific Alteraions in DNA Methylation and Hydroxy-Methylation by TNI and EA
4.2. Altered Transcriptional Profiles in S1 and ACC after TNI
4.3. EA Regulated Different Pathways in S1 and ACC for Analgesia
4.4. EA Regulates Gephyrin and Mitochondrial Function
5. Conclusions
Supplementary Materials
Author Contributions
Funding
Institutional Review Board Statement
Informed Consent Statement
Data Availability Statement
Acknowledgments
Conflicts of Interest
References
- Ciaramitaro, P.; Mondelli, M.; Logullo, F.; Grimaldi, S.; Battiston, B.; Sard, A.; Scarinzi, C.; Migliaretti, G.; Faccani, G.; Cocito, D.; et al. Traumatic peripheral nerve injuries: Epidemiological findings, neuropathic pain and quality of life in 158 patients. J Peripher. Nerv. Syst. 2010, 15, 120–127. [Google Scholar] [CrossRef] [PubMed]
- Fornasari, D. Pharmacotherapy for Neuropathic Pain: A Review. Pain Ther. 2017, 6, 25–33. [Google Scholar] [CrossRef] [PubMed]
- Basu, P.; Averitt, D.L.; Maier, C.; Basu, A. The Effects of Nuclear Factor Erythroid 2 (NFE2)-Related Factor 2 (Nrf2) Activation in Preclinical Models of Peripheral Neuropathic Pain. Antioxidants 2022, 11, 430. [Google Scholar] [CrossRef] [PubMed]
- Li, Z.; Liu, J.; Liu, P.; Zhang, Y.; Han, W. Effects of Electroacupuncture with Different Waveforms on Chronic Prostatitis/Chronic Pelvic Pain Syndromes: A Randomized Controlled Trial. Contrast Media Mol. Imaging 2022, 2022, 6866000. [Google Scholar] [CrossRef] [PubMed]
- Chassot, M.; Dussan-Sarria, J.A.; Sehn, F.C.; Deitos, A.; de Souza, A.; Vercelino, R.; Torres, I.L.; Fregni, F.; Caumo, W. Electroacupuncture analgesia is associated with increased serum brain-derived neurotrophic factor in chronic tension-type headache: A randomized, sham controlled, crossover trial. BMC Complement. Altern. Med. 2015, 15, 144. [Google Scholar] [CrossRef]
- Qi, L.; Tang, Y.; You, Y.; Qin, F.; Zhai, L.; Peng, H.; Nie, R. Comparing the Effectiveness of Electroacupuncture with Different Grades of Knee Osteoarthritis: A Prospective Study. Cell. Physiol. Biochem. 2016, 39, 2331–2340. [Google Scholar] [CrossRef]
- Zhang, X.H.; Feng, C.C.; Pei, L.J.; Zhang, Y.N.; Chen, L.; Wei, X.Q.; Zhou, J.; Yong, Y.; Wang, K. Electroacupuncture Attenuates Neuropathic Pain and Comorbid Negative Behavior: The Involvement of the Dopamine System in the Amygdala. Front. Neurosci. 2021, 15, 657507. [Google Scholar] [CrossRef]
- Huo, B.B.; Zheng, M.X.; Hua, X.Y.; Shen, J.; Wu, J.J.; Xu, J.G. Brain Metabolism in Rats with Neuropathic Pain Induced by Brachial Plexus Avulsion Injury and Treated via Electroacupuncture. J. Pain Res. 2020, 13, 585–595. [Google Scholar] [CrossRef]
- Gao, F.; Xiang, H.C.; Li, H.P.; Jia, M.; Pan, X.L.; Pan, H.L.; Li, M. Electroacupuncture inhibits NLRP3 inflammasome activation through CB2 receptors in inflammatory pain. Brain Behav. Immun. 2018, 67, 91–100. [Google Scholar] [CrossRef]
- Zhang, R.; Lao, L.; Ren, K.; Berman, B.M. Mechanisms of acupuncture-electroacupuncture on persistent pain. Anesthesiology 2014, 120, 482–503. [Google Scholar] [CrossRef]
- Huang, C.P.; Lin, Y.W.; Lee, D.Y.; Hsieh, C.L. Electroacupuncture Relieves CCI-Induced Neuropathic Pain Involving Excitatory and Inhibitory Neurotransmitters. Evid. Based Complement. Alternat. Med. 2019, 2019, 6784735. [Google Scholar] [CrossRef] [PubMed]
- Leite Ferreira, L.; Pereira Generoso, L.; Medeiros, A.C.; de Medeiros, P.; Leonardo de Freitas, R.; Lourenco da Silva, M.; Resende Torres da Silva, J. Infralimbic medial prefrontal cortex alters electroacupuncture effect in animals with neuropathic chronic pain. Behav. Brain Res. 2022, 424, 113803. [Google Scholar] [CrossRef] [PubMed]
- Xue, M.; Sun, Y.L.; Xia, Y.Y.; Huang, Z.H.; Huang, C.; Xing, G.G. Electroacupuncture Modulates Spinal BDNF/TrkappaB Signaling Pathway and Ameliorates the Sensitization of Dorsal Horn WDR Neurons in Spared Nerve Injury Rats. Int. J. Mol. Sci. 2020, 21, 6524. [Google Scholar] [CrossRef]
- Zhou, X.; Dai, W.; Qin, Y.; Qi, S.; Zhang, Y.; Tian, W.; Gu, X.; Zheng, B.; Xiao, J.; Yu, W.; et al. Electroacupuncture relieves neuropathic pain by inhibiting degradation of the ecto-nucleotidase PAP in the dorsal root ganglions of CCI mice. Eur. J. Pain 2022, 26, 991–1005. [Google Scholar] [CrossRef] [PubMed]
- Cong, W.; Peng, Y.; Meng, B.; Jia, X.; Jin, Z. The effect of electroacupuncture on regulating pain and depression-like behaviors induced by chronic neuropathic pain. Ann. Palliat. Med. 2021, 10, 104–113. [Google Scholar] [CrossRef] [PubMed]
- Cha, M.; Chae, Y.; Bai, S.J.; Lee, B.H. Spatiotemporal changes of optical signals in the somatosensory cortex of neuropathic rats after electroacupuncture stimulation. BMC Complement. Altern. Med. 2017, 17, 33. [Google Scholar] [CrossRef]
- Jaenisch, R.; Bird, A. Epigenetic regulation of gene expression: How the genome integrates intrinsic and environmental signals. Nat. Genet. 2003, 33, 245–254. [Google Scholar] [CrossRef]
- Koga, Y.; Pelizzola, M.; Cheng, E.; Krauthammer, M.; Sznol, M.; Ariyan, S.; Narayan, D.; Molinaro, A.M.; Halaban, R.; Weissman, S.M. Genome-wide screen of promoter methylation identifies novel markers in melanoma. Genome Res. 2009, 19, 1462–1470. [Google Scholar] [CrossRef]
- Feinberg, A.P. Phenotypic plasticity and the epigenetics of human disease. Nature 2007, 447, 433–440. [Google Scholar] [CrossRef]
- Meadows, J.P.; Guzman-Karlsson, M.C.; Phillips, S.; Brown, J.A.; Strange, S.K.; Sweatt, J.D.; Hablitz, J.J. Dynamic DNA methylation regulates neuronal intrinsic membrane excitability. Sci. Signal. 2016, 9, ra83. [Google Scholar] [CrossRef]
- Zhang, J.; Rong, L.; Shao, J.; Zhang, Y.; Liu, Y.; Zhao, S.; Li, L.; Yu, W.; Zhang, M.; Ren, X.; et al. Epigenetic restoration of voltage-gated potassium channel Kv1.2 alleviates nerve injury-induced neuropathic pain. J. Neurochem. 2021, 156, 367–378. [Google Scholar] [CrossRef] [PubMed]
- Poh, K.W.; Yeo, J.F.; Stohler, C.S.; Ong, W.Y. Comprehensive gene expression profiling in the prefrontal cortex links immune activation and neutrophil infiltration to antinociception. J. Neurosci. 2012, 32, 35–45. [Google Scholar] [CrossRef] [PubMed]
- Xiao, H.S.; Huang, Q.H.; Zhang, F.X.; Bao, L.; Lu, Y.J.; Guo, C.; Yang, L.; Huang, W.J.; Fu, G.; Xu, S.H.; et al. Identification of gene expression profile of dorsal root ganglion in the rat peripheral axotomy model of neuropathic pain. Proc. Natl. Acad. Sci. USA 2002, 99, 8360–8365. [Google Scholar] [CrossRef] [PubMed]
- Brakkee, E.M.; DeVinney, E.; Eijkelkamp, N.; Coert, J.H. Sural hypersensitivity after nerve transection depends on anatomical differences in the distal tibial nerve of mice and rats. Ann. Anat. 2023, 246, 152038. [Google Scholar] [CrossRef] [PubMed]
- Batt, J.A.; Bain, J.R. Tibial nerve transection—A standardized model for denervation-induced skeletal muscle atrophy in mice. J. Vis. Exp. 2013, 81, 50657. [Google Scholar]
- Bonin, R.P.; Bories, C.; De Koninck, Y. A simplified up-down method (SUDO) for measuring mechanical nociception in rodents using von Frey filaments. Mol. Pain 2014, 10, 26. [Google Scholar] [CrossRef] [PubMed]
- Ma, Y.Q.; Hu, Q.Q.; Kang, Y.R.; Ma, L.Q.; Qu, S.Y.; Wang, H.Z.; Zheng, Y.M.; Li, S.Y.; Shao, X.M.; Li, X.Y.; et al. Electroacupuncture Alleviates Diabetic Neuropathic Pain and Downregulates p-PKC and TRPV1 in Dorsal Root Ganglions and Spinal Cord Dorsal Horn. Evid. Based Complement. Alternat. Med. 2023, 2023, 3333563. [Google Scholar] [CrossRef]
- Weng, Z.J.; Wu, L.Y.; Zhou, C.L.; Dou, C.Z.; Shi, Y.; Liu, H.R.; Wu, H.G. Effect of electroacupuncture on P2X3 receptor regulation in the peripheral and central nervous systems of rats with visceral pain caused by irritable bowel syndrome. Purinergic Signal. 2015, 11, 321–329. [Google Scholar] [CrossRef]
- Xu, Q.; Niu, C.; Li, J.; Hu, C.; He, M.; Qiu, X.; Yao, Q.; Tian, W.; Zhang, M. Electroacupuncture alleviates neuropathic pain caused by spared nerve injury by promoting AMPK/mTOR-mediated autophagy in dorsal root ganglion macrophage. Ann. Transl. Med. 2022, 10, 1341. [Google Scholar] [CrossRef]
- Lin, L.F.; Xie, J.; Sanchez, O.F.; Bryan, C.; Freeman, J.L.; Yuan, C. Low dose lead exposure induces alterations on heterochromatin hallmarks persisting through SH-SY5Y cell differentiation. Chemosphere 2021, 264, 128486. [Google Scholar] [CrossRef]
- Xie, J.; Lin, L.; Sanchez, O.F.; Bryan, C.; Freeman, J.L.; Yuan, C. Pre-differentiation exposure to low-dose of atrazine results in persistent phenotypic changes in human neuronal cell lines. Environ. Pollut. 2021, 271, 116379. [Google Scholar] [CrossRef] [PubMed]
- Manders, E.M.M.; Verbeek, F.J.; Aten, J.A. Measurement of co-localization of objects in dual-colour confocal images. J. Microsc. 1993, 169, 375–382. [Google Scholar] [CrossRef] [PubMed]
- Cheng, N.; Zhang, Z.; Guo, Y.; Qiu, Z.L.; Du, J.Y.; Hei, Z.Q.; Li, X. Weighted gene co-expression network analysis reveals specific modules and hub genes related to neuropathic pain in dorsal root ganglions. Biosci. Rep. 2019, 39, BSR20191511. [Google Scholar] [CrossRef] [PubMed]
- Khalilzadeh, E.; Azarpey, F.; Hazrati, R.; Vafaei Saiah, G. Evaluation of different classes of histamine H1 and H2 receptor antagonist effects on neuropathic nociceptive behavior following tibial nerve transection in rats. Eur. J. Pharmacol. 2018, 834, 221–229. [Google Scholar] [CrossRef]
- Bazi, Z.; Bertacchi, M.; Abasi, M.; Mohammadi-Yeganeh, S.; Soleimani, M.; Wagner, N.; Ghanbarian, H. Rn7SK small nuclear RNA is involved in neuronal differentiation. J. Cell. Biochem. 2018, 119, 3174–3182. [Google Scholar] [CrossRef]
- Pelled, G.; Bergstrom, D.A.; Tierney, P.L.; Conroy, R.S.; Chuang, K.H.; Yu, D.; Leopold, D.A.; Walters, J.R.; Koretsky, A.P. Ipsilateral cortical fMRI responses after peripheral nerve damage in rats reflect increased interneuron activity. Proc. Natl. Acad. Sci. USA 2009, 106, 14114–14119. [Google Scholar] [CrossRef]
- Gamal-Eltrabily, M.; Martinez-Lorenzana, G.; Gonzalez-Hernandez, A.; Condes-Lara, M. Cortical Modulation of Nociception. Neuroscience 2021, 458, 256–270. [Google Scholar] [CrossRef]
- Zhuo, M. Cortical plasticity as synaptic mechanism for chronic pain. J. Neural Transm. 2020, 127, 567–573. [Google Scholar] [CrossRef]
- Frances, R.; Mata-Garrido, J.; de la Fuente, R.; Carcelen, M.; Lafarga, M.; Berciano, M.T.; Garcia, R.; Hurle, M.A.; Tramullas, M. Identification of Epigenetic Interactions between MicroRNA-30c-5p and DNA Methyltransferases in Neuropathic Pain. Int. J. Mol. Sci. 2022, 23, 13994. [Google Scholar] [CrossRef]
- Tajerian, M.; Alvarado, S.; Millecamps, M.; Vachon, P.; Crosby, C.; Bushnell, M.C.; Szyf, M.; Stone, L.S. Peripheral nerve injury is associated with chronic, reversible changes in global DNA methylation in the mouse prefrontal cortex. PLoS ONE 2013, 8, e55259. [Google Scholar] [CrossRef]
- Jang, J.H.; Song, E.M.; Do, Y.H.; Ahn, S.; Oh, J.Y.; Hwang, T.Y.; Ryu, Y.; Jeon, S.; Song, M.Y.; Park, H.J. Acupuncture alleviates chronic pain and comorbid conditions in a mouse model of neuropathic pain: The involvement of DNA methylation in the prefrontal cortex. Pain 2021, 162, 514–530. [Google Scholar] [CrossRef] [PubMed]
- Li, Y.; Liu, X.; Fu, Q.; Fan, W.; Shao, X.; Fang, J.; Liu, J.G.; Xu, C. Electroacupuncture ameliorates depression-like behaviors comorbid to chronic neuropathic pain via Tet1-mediated restoration of adult neurogenesis. Stem Cells 2023, sxad007. [Google Scholar] [CrossRef] [PubMed]
- Kim, Y.R.; Kim, S.J. Altered synaptic connections and inhibitory network of the primary somatosensory cortex in chronic pain. Korean J. Physiol. Pharmacol. 2022, 26, 69–75. [Google Scholar] [CrossRef] [PubMed]
- Tao, W.; Chen, C.; Wang, Y.; Zhou, W.; Jin, Y.; Mao, Y.; Wang, H.; Wang, L.; Xie, W.; Zhang, X.; et al. MeCP2 mediates transgenerational transmission of chronic pain. Prog. Neurobiol. 2020, 189, 101790. [Google Scholar] [CrossRef]
- Xiong, W.; Ping, X.; Ripsch, M.S.; Chavez, G.S.C.; Hannon, H.E.; Jiang, K.; Bao, C.; Jadhav, V.; Chen, L.; Chai, Z.; et al. Enhancing excitatory activity of somatosensory cortex alleviates neuropathic pain through regulating homeostatic plasticity. Sci. Rep. 2017, 7, 12743. [Google Scholar] [CrossRef]
- Kim, S.K.; Kato, G.; Ishikawa, T.; Nabekura, J. Phase-specific plasticity of synaptic structures in the somatosensory cortex of living mice during neuropathic pain. Mol. Pain 2011, 7, 87. [Google Scholar] [CrossRef]
- Kim, S.K.; Nabekura, J. Rapid synaptic remodeling in the adult somatosensory cortex following peripheral nerve injury and its association with neuropathic pain. J. Neurosci. 2011, 31, 5477–5482. [Google Scholar] [CrossRef]
- Furusho, M.; Dupree, J.L.; Bryant, M.; Bansal, R. Disruption of fibroblast growth factor receptor signaling in nonmyelinating Schwann cells causes sensory axonal neuropathy and impairment of thermal pain sensitivity. J. Neurosci. 2009, 29, 1608–1614. [Google Scholar] [CrossRef]
- Yamanaka, H.; Obata, K.; Kobayashi, K.; Dai, Y.; Fukuoka, T.; Noguchi, K. Activation of fibroblast growth factor receptor by axotomy, through downstream p38 in dorsal root ganglion, contributes to neuropathic pain. Neuroscience 2007, 150, 202–211. [Google Scholar] [CrossRef]
- Wang, H.C.; Cheng, K.I.; Chen, P.R.; Tseng, K.Y.; Kwan, A.L.; Chang, L.L. Glycine receptors expression in rat spinal cord and dorsal root ganglion in prostaglandin E2 intrathecal injection models. BMC Neurosci. 2018, 19, 72. [Google Scholar] [CrossRef]
- Choii, G.; Ko, J. Gephyrin: A central GABAergic synapse organizer. Exp. Mol. Med. 2015, 47, e158. [Google Scholar] [CrossRef] [PubMed]
- Yu, W.; De Blas, A.L. Gephyrin expression and clustering affects the size of glutamatergic synaptic contacts. J. Neurochem. 2008, 104, 830–845. [Google Scholar] [CrossRef]
- Su, S.; Li, M.; Wu, D.; Cao, J.; Ren, X.; Tao, Y.X.; Zang, W. Gene Transcript Alterations in the Spinal Cord, Anterior Cingulate Cortex, and Amygdala in Mice Following Peripheral Nerve Injury. Front. Cell Dev. Biol. 2021, 9, 634810. [Google Scholar] [CrossRef] [PubMed]
- Lee, S.; Lee, C.S.; Moon, J.Y.; Song, H.G.; Yoo, Y.; Kim, J.; Seo, H.; Lee, S.H. Electroacupuncture May Improve Burning and Electric Shock-Like Neuropathic Pain: A Prospective Exploratory Pilot Study. J. Altern. Complement. Med. 2020, 26, 1136–1143. [Google Scholar] [CrossRef]
- Zhao, W.S.; Jiang, Z.N.; Shi, H.; Xu, L.L.; Yang, Y.; Wang, Y.C. Low-Frequency Electroacupuncture Alleviates Chronic Constrictive Injury-Induced Mechanical Allodynia by Inhibiting NR2B Upregulation in Ipsilateral Spinal Dorsal Horn in Rats. Chin. J. Integr. Med. 2019, 25, 462–467. [Google Scholar] [CrossRef]
- Wei, J.A.; Hu, X.; Zhang, B.; Liu, L.; Chen, K.; So, K.F.; Li, M.; Zhang, L. Electroacupuncture activates inhibitory neural circuits in the somatosensory cortex to relieve neuropathic pain. iScience 2021, 24, 102066. [Google Scholar] [CrossRef] [PubMed]
- Wu, M.; Chen, Y.; Shen, Z.; Zhu, Y.; Xiao, S.; Zhu, X.; Wu, Z.; Liu, J.; Xu, C.; Yao, P.; et al. Electroacupuncture Alleviates Anxiety-Like Behaviors Induced by Chronic Neuropathic Pain via Regulating Different Dopamine Receptors of the Basolateral Amygdala. Mol. Neurobiol. 2022, 59, 5299–5311. [Google Scholar] [CrossRef]
- Mawla, I.; Ichesco, E.; Zollner, H.J.; Edden, R.A.E.; Chenevert, T.; Buchtel, H.; Bretz, M.D.; Sloan, H.; Kaplan, C.M.; Harte, S.E.; et al. Greater Somatosensory Afference With Acupuncture Increases Primary Somatosensory Connectivity and Alleviates Fibromyalgia Pain via Insular gamma-Aminobutyric Acid: A Randomized Neuroimaging Trial. Arthritis Rheumatol. 2021, 73, 1318–1328. [Google Scholar] [CrossRef]
- Maeda, Y.; Kettner, N.; Lee, J.; Kim, J.; Cina, S.; Malatesta, C.; Gerber, J.; McManus, C.; Im, J.; Libby, A.; et al. Acupuncture Evoked Response in Contralateral Somatosensory Cortex Reflects Peripheral Nerve Pathology of Carpal Tunnel Syndrome. Med. Acupunct. 2013, 25, 275–284. [Google Scholar] [CrossRef]
- Ang, C.E.; Ma, Q.; Wapinski, O.L.; Fan, S.; Flynn, R.A.; Lee, Q.Y.; Coe, B.; Onoguchi, M.; Olmos, V.H.; Do, B.T.; et al. The novel lncRNA lnc-NR2F1 is pro-neurogenic and mutated in human neurodevelopmental disorders. Elife 2019, 8, e41770. [Google Scholar] [CrossRef]
- Cates, K.; McCoy, M.J.; Kwon, J.S.; Liu, Y.; Abernathy, D.G.; Zhang, B.; Liu, S.; Gontarz, P.; Kim, W.K.; Chen, S.; et al. Deconstructing Stepwise Fate Conversion of Human Fibroblasts to Neurons by MicroRNAs. Cell Stem Cell 2021, 28, 127–140 e129. [Google Scholar] [CrossRef] [PubMed]
- Kleinschnitz, C.; Hofstetter, H.H.; Meuth, S.G.; Braeuninger, S.; Sommer, C.; Stoll, G. T cell infiltration after chronic constriction injury of mouse sciatic nerve is associated with interleukin-17 expression. Exp. Neurol. 2006, 200, 480–485. [Google Scholar] [CrossRef] [PubMed]
- Gomez-Nicola, D.; Valle-Argos, B.; Suardiaz, M.; Taylor, J.S.; Nieto-Sampedro, M. Role of IL-15 in spinal cord and sciatic nerve after chronic constriction injury: Regulation of macrophage and T-cell infiltration. J. Neurochem. 2008, 107, 1741–1752. [Google Scholar] [CrossRef] [PubMed]
- Dominguez, E.; Rivat, C.; Pommier, B.; Mauborgne, A.; Pohl, M. JAK/STAT3 pathway is activated in spinal cord microglia after peripheral nerve injury and contributes to neuropathic pain development in rat. J. Neurochem. 2008, 107, 50–60. [Google Scholar] [CrossRef] [PubMed]
- Chen, P.; Cescon, M.; Megighian, A.; Bonaldo, P. Collagen VI regulates peripheral nerve myelination and function. FASEB J. 2014, 28, 1145–1156. [Google Scholar] [CrossRef] [PubMed]
- Hou, L.; Zhang, Y.; Yang, Y.; Xiang, K.; Tan, Q.; Guo, Q. Intrathecal siRNA against GPNMB attenuates nociception in a rat model of neuropathic pain. J. Mol. Neurosci. 2015, 55, 533–540. [Google Scholar] [CrossRef]
- Husain, S.F.; Lam, R.W.M.; Hu, T.; Ng, M.W.F.; Liau, Z.Q.G.; Nagata, K.; Khanna, S.; Lam, Y.; Bhakoo, K.; Ho, R.C.M.; et al. Locating the Site of Neuropathic Pain In Vivo Using MMP-12-Targeted Magnetic Nanoparticles. Pain Res. Manag. 2019, 2019, 9394715. [Google Scholar] [CrossRef]
- Vlachos, A.; Reddy-Alla, S.; Papadopoulos, T.; Deller, T.; Betz, H. Homeostatic regulation of gephyrin scaffolds and synaptic strength at mature hippocampal GABAergic postsynapses. Cereb. Cortex 2013, 23, 2700–2711. [Google Scholar] [CrossRef]
- Tyagarajan, S.K.; Fritschy, J.M. GABA(A) receptors, gephyrin and homeostatic synaptic plasticity. J. Physiol. 2010, 588, 101–106. [Google Scholar] [CrossRef]
- Kann, O.; Kovács, R. Mitochondria and neuronal activity. Am. J. Physiology. Cell Physiol. 2007, 292, C641–C657. [Google Scholar] [CrossRef]
- Devine, M.J.; Kittler, J.T. Mitochondria at the neuronal presynapse in health and disease. Nat. Rev. Neurosci. 2018, 19, 63–80. [Google Scholar] [CrossRef]
- Bennett, G.J.; Doyle, T.; Salvemini, D. Mitotoxicity in distal symmetrical sensory peripheral neuropathies. Nat. Rev. Neurol. 2014, 10, 326–336. [Google Scholar] [CrossRef]
- Jahani-Asl, A.; Slack, R.S. The phosphorylation state of Drp1 determines cell fate. EMBO Rep. 2007, 8, 912–913. [Google Scholar] [CrossRef] [PubMed]
- Dai, C.Q.; Guo, Y.; Chu, X.Y. Neuropathic Pain: The Dysfunction of Drp1, Mitochondria, and ROS Homeostasis. Neurotox. Res. 2020, 38, 553–563. [Google Scholar] [CrossRef] [PubMed]
- Lim, T.K.; Rone, M.B.; Lee, S.; Antel, J.P.; Zhang, J. Mitochondrial and bioenergetic dysfunction in trauma-induced painful peripheral neuropathy. Mol. Pain 2015, 11, 58. [Google Scholar] [CrossRef] [PubMed]







Disclaimer/Publisher’s Note: The statements, opinions and data contained in all publications are solely those of the individual author(s) and contributor(s) and not of MDPI and/or the editor(s). MDPI and/or the editor(s) disclaim responsibility for any injury to people or property resulting from any ideas, methods, instructions or products referred to in the content. |
© 2023 by the authors. Licensee MDPI, Basel, Switzerland. This article is an open access article distributed under the terms and conditions of the Creative Commons Attribution (CC BY) license (https://creativecommons.org/licenses/by/4.0/).
Share and Cite
Ping, X.; Xie, J.; Yuan, C.; Jin, X. Electroacupuncture Induces Bilateral S1 and ACC Epigenetic Regulation of Genes in a Mouse Model of Neuropathic Pain. Biomedicines 2023, 11, 1030. https://doi.org/10.3390/biomedicines11041030
Ping X, Xie J, Yuan C, Jin X. Electroacupuncture Induces Bilateral S1 and ACC Epigenetic Regulation of Genes in a Mouse Model of Neuropathic Pain. Biomedicines. 2023; 11(4):1030. https://doi.org/10.3390/biomedicines11041030
Chicago/Turabian StylePing, Xingjie, Junkai Xie, Chongli Yuan, and Xiaoming Jin. 2023. "Electroacupuncture Induces Bilateral S1 and ACC Epigenetic Regulation of Genes in a Mouse Model of Neuropathic Pain" Biomedicines 11, no. 4: 1030. https://doi.org/10.3390/biomedicines11041030
APA StylePing, X., Xie, J., Yuan, C., & Jin, X. (2023). Electroacupuncture Induces Bilateral S1 and ACC Epigenetic Regulation of Genes in a Mouse Model of Neuropathic Pain. Biomedicines, 11(4), 1030. https://doi.org/10.3390/biomedicines11041030

