Artificial Neural Network Models for Accurate Predictions of Fat-Free and Fat Masses, Using Easy-to-Measure Anthropometric Parameters
Abstract
1. Introduction
2. Materials and Methods
2.1. Baseline Characteristics of the Study Population
2.2. Development of Fat Mass and Fat-Free Mass Estimation Models
2.2.1. MLR Models
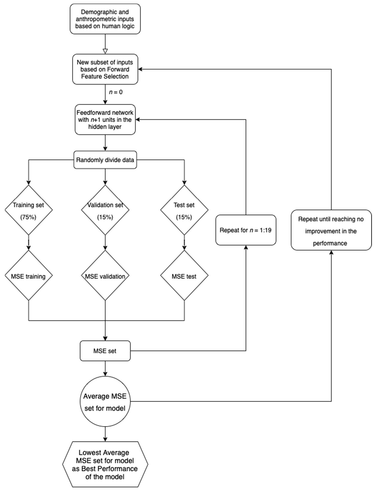
2.2.2. ANN Models
2.3. Statistical Analysis
3. Results
4. Discussion
5. Conclusions
Supplementary Materials
Author Contributions
Funding
Institutional Review Board Statement
Informed Consent Statement
Data Availability Statement
Conflicts of Interest
References
- Niederauer, C.M.; Binkley, T.L.; Specker, B.L. Effect of truncal adiposity on plasma lipid and lipoprotein concentrations. J. Nutr. Health Aging 2006, 10, 154–160. [Google Scholar] [PubMed]
 - Burrows, R.; Correa-Burrows, P.; Reyes, M.; Blanco, E.; Albala, C.; Gahagan, S. Low muscle mass is associated with cardiometabolic risk regardless of nutritional status in adolescents: A cross-sectional study in a Chilean birth cohort. Pediatr. Diabetes 2017, 18, 895–902. [Google Scholar] [CrossRef] [PubMed]
 - Ross, R.; Neeland, I.J.; Yamashita, S.; Shai, I.; Seidell, J.; Magni, P.; Santos, R.D.; Arsenault, B.; Cuevas, A.; Hu, F.-B.; et al. Waist circumference as a vital sign in clinical practice: A Consensus Statement from the IAS and ICCR Working Group on Visceral Obesity. Nat. Rev. Endocrinol. 2020, 16, 177–189. [Google Scholar] [CrossRef] [PubMed]
 - Arumäe, K.; Mõttus, R.; Vainik, U. Beyond BMI: Personality Traits’ Associations with Adiposity and Metabolic Rate. Physiol. Behav. 2022, 246, 113703. [Google Scholar] [CrossRef] [PubMed]
 - Salamat, M.R.; Shanei, A.; Salamat, A.H.l.; Khoshhali, M.; Asgari, M. Anthropometric predictive equations for estimating body composition. Adv. Biomed. Res. 2015, 4, 34. [Google Scholar]
 - Martarelli, D.; Martarelli, B.; Pompei, P. Body composition obtained from the body mass index. Eur. J. Nutr. 2008, 47, 409. [Google Scholar] [CrossRef]
 - Ehrampoush, E.; Arasteh, P.; Homayounfar, R.; Cheraghpour, M.; Alipour, M.; Naghizadeh, M.M.; Hadibarhagtalab, M.; Davoodi, S.H.; Askari, A.; Razaz, J.M. New anthropometric indices or old ones: Which is the better predictor of body fat? Diabetes Metab. Syndr. 2017, 11, 257–263. [Google Scholar] [CrossRef]
 - Ferenci, T.; Kovacs, L. Predicting body fat percentage from anthropometric and laboratory measurements using artificial neural networks. Appl. Soft Comput. 2018, 67, 834–839. [Google Scholar] [CrossRef]
 - Wang, B.; Torriani, M. Artificial Intelligence in the Evaluation of Body Composition. Semin. Musculoskelet. Radiol. 2020, 24, 30–37. [Google Scholar] [CrossRef]
 - Vakli, P.; Deák-Meszlényi, R.J.; Auer, T.; Vidnyánszky, Z. Predicting Body Mass Index from Structural MRI Brain Images Using a Deep Convolutional Neural Network. Front. Neuroinform. 2020, 14, 10. [Google Scholar] [CrossRef]
 - Harrison, G.G.; Buskirk, E.R.; Carter, J.E.; Johnston, F.E.; Lohman, T.G.; Pollock, M.L. Skinfold thicknesses and measurement technique. In Anthropometric Standardization Reference Manual; Lohman, T.G., Roche, A.F., Martorell, R., Eds.; Human Kinetics: Champaign, IL, USA, 1988; pp. 55–70. [Google Scholar]
 - Callaway, C.W.; Chumlea, W.C.; Bouchard, C.; Himes, J.H.; Lohman, T.G.; Martin, A.D.; Mitchell, C.D.; Mueller, W.H.; Roche, A.F.; Seefeldt, V.D. Circumferences. In Anthropometric Standardization Reference Manual; Lohman, T.G., Roche, A.F., Martorell, R., Eds.; Human Kinetics: Champaign, IL, USA, 1988; pp. 39–54. [Google Scholar]
 - Kumar, P.; Nigam, S.; Kumar, N. Vehicular traffic noise modeling using artificial neural network approach. Transp. Res. Part C Emerg. Technol. 2014, 40, 111–122. [Google Scholar] [CrossRef]
 - Nielsen, M.A. Neural Networks and Deep Learning; Determination Press: San Francisco, CA, USA, 2015; Available online: http://neuralnetworksanddeeplearning.com (accessed on 3 January 2023).
 - Scafoglieri, A.; Clarys, J.P. Dual energy X-ray absorptiometry: Gold standard for muscle mass? J. Cachexia Sarcopenia Muscle 2018, 9, 786–787. [Google Scholar] [CrossRef]
 - Mitu, I.; Dimitriu, C.-D.; Preda, C.; Mitu, O.; Costache, I.-I.; Miftode, R.-Ș.; Ciocoiu, M. The Importance of HDL-Cholesterol and Fat-Free Percentage as Protective Markers in Risk Factor Hierarchy for Patients with Metabolic Syndrome. Metabolites 2022, 12, 1217. [Google Scholar] [CrossRef]
 - LaForgia, J.; Dollman, J.; Dale, M.J.; Withers, R.T.; Hill, A.M. Validation of DXA body composition estimates in obese men and women. Obesity 2009, 17, 821–826. [Google Scholar] [CrossRef]
 - Silver, H.J.; Niswender, K.D.; Kullberg, J.; Berglund, J.; Johansson, L.; Bruvold, M.; Avison, M.J.; Welch, E.B. Comparison of gross body fat-water magnetic resonance imaging at 3 Tesla to dual-energy X-ray absorptiometry in obese women. Obesity 2013, 21, 765–774. [Google Scholar] [CrossRef]
 - Denton, N.; Karpe, F. Measuring body composition and regional fat mass accurately. Pract. Diab. 2016, 33, 224–226. [Google Scholar] [CrossRef]
 - Lee, D.H.; Keum, N.; Hu, F.B.; Orav, E.J.; Rimm, E.B.; Willett, W.C.; Giovannucci, E.L. Predicted lean body mass, fat mass, and all cause and cause specific mortality in men: Prospective US cohort study. BMJ (Clin. Res. Ed.) 2018, 362, k2575. [Google Scholar] [CrossRef]
 - Xing, Z.; Tang, L.; Chen, J.; Pei, J.; Chen, P.; Fang, Z.; Zhou, S.; Hu, X. Association of predicted lean body mass and fat mass with cardiovascular events in patients with type 2 diabetes mellitus. CMAJ 2019, 191, E1042–E1048. [Google Scholar] [CrossRef]
 - Jeong, S.M.; Lee, D.H.; Giovannucci, E.L. Predicted lean body mass, fat mass and risk of lung cancer: Prospective US cohort study. Eur. J. Epidemiol. 2019, 34, 1151–1160. [Google Scholar] [CrossRef]
 - Pasco, J.A.; Holloway, K.L.; Dobbins, A.G.; Kotowicz, M.A.; Williams, L.J.; Brennan, S.L. Body mass index and measures of body fat for defining obesity and underweight: A cross-sectional, population-based study. BMC Obes. 2014, 1, 9. [Google Scholar] [CrossRef]
 - Bouchi, R.; Takeuchi, T.; Akihisa, M.; Ohara, N.; Nakano, Y.; Nishitani, R.; Murakami, M.; Fukuda, T.; Fujita, M.; Minami, I.; et al. High visceral fat with low subcutaneous fat accumulation as a determinant of atherosclerosis in patients with type 2 diabetes. Cardiovasc. Diabetol. 2015, 14, 136. [Google Scholar] [CrossRef] [PubMed]
 - Barchetta, I.; Cimini, F.A.; Ciccarelli, G.; Baroni, M.G.; Cavallo, M.G. Sick fat: The good and the bad of old and new circulating markers of adipose tissue inflammation. J. Endocrinol. Investig. 2019, 42, 1257–1272. [Google Scholar] [CrossRef] [PubMed]
 - Merlotti, C.; Ceriani, V.; Morabito, A.; Pontiroli, A.E. Subcutaneous fat loss is greater than visceral fat loss with diet and exercise, weight-loss promoting drugs and bariatric surgery: A critical review and meta-analysis. Int. J. Obes. 2017, 41, 672–682. [Google Scholar] [CrossRef] [PubMed]
 - Donini, L.M.; Pinto, A.; Giusti, A.M.; Lenzi, A.; Poggiogalle, E. Obesity or BMI Paradox? Beneath the Tip of the Iceberg. Front. Nutr. 2020, 7, 53. [Google Scholar] [CrossRef] [PubMed]
 - Mitu, I.; Dimitriu, C.-D.; Mitu, O.; Ciocoiu, M. The obesity paradox: A statistical outcome or a real effect of clinical relevance? J. Hyperten. Res. 2019, 5, 162–166. [Google Scholar]
 - Cichosz, S.L.; Rasmussen, N.H.; Vestergaard, P.; Hejlesen, O. Precise Prediction of Total Body Lean and Fat Mass from Anthropometric and Demographic Data: Development and Validation of Neural Network Models. J. Diabetes Sci. Technol. 2021, 15, 1337–1343. [Google Scholar] [CrossRef]
 - Cichosz, S.L.; Rasmussen, N.H.; Vestergaard, P.; Hejlesen, O. Is predicted body-composition and relative fat mass an alternative to body-mass index and waist circumference for disease risk estimation? Diabetes Metab. Syndr. 2022, 16, 102590. [Google Scholar] [CrossRef]
 - Agrawal, S.; Klarqvist, M.D.R.; Diamant, N.; Stanley, T.L.; Ellinor, P.T.; Mehta, M.M.; Philippakis, A.; Ng, K.; Claussnitzer, M.; Grinspoon, S.K.; et al. Association of machine learning-derived measures of body fat distribution with cardiometabolic diseases in >40,000 individuals. medRxiv 2021. [Google Scholar] [CrossRef]
 - Lee, D.H.; Keum, N.; Hu, F.B.; Orav, E.J.; Rimm, E.B.; Sun, Q.; Willett, W.C.; Giovannucci, E.L. Development and validation of anthropometric prediction equations for lean body mass, fat mass and percent fat in adults using the National Health and Nutrition Examination Survey (NHANES) 1999–2006. Br. J. Nutr. 2017, 118, 858–866. [Google Scholar] [CrossRef]
 - Hussain, S.A.; Cavus, N.; Sekeroglu, B. Hybrid machine learning model for body fat percentage prediction based on support vector regression and emotional artificial neural networks. Appl. Sci. 2021, 11, 9797. [Google Scholar] [CrossRef]
 - Pathak, P.; Panday, S.B.; Ahn, J. Artificial neural network model effectively estimates muscle and fat mass using simple demographic and anthropometric measures. Clin. Nutr. 2022, 41, 144–152. [Google Scholar] [CrossRef]
 - Baracos, V.E.; Arribas, L. Sarcopenic obesity: Hidden muscle wasting and its impact for survival and complications of cancer therapy. Ann. Oncol. 2018, 29 (Suppl. S2), ii1–ii9. [Google Scholar] [CrossRef]
 - Trevisan, C.; Gandolini, G.G.; Sibilla, P.; Penotti, M.; Caraceni, M.P.; Ortolani, S. Bone mass measurement by DXA: Influence of analysis procedures and interunit variation. J. Bone Miner. Res. 1992, 7, 1373–1382. [Google Scholar] [CrossRef]
 





| Study Population (n = 104) | ||||
|---|---|---|---|---|
| Parameter | Percentage (number of subjects) | |||
| Gender | ||||
| Female | 74.04% (77) | |||
| Male | 25.96% (27) | |||
| Residence | ||||
| Urban | 63.46% (66) | |||
| Rural | 36.54% (38) | |||
| Normally distributed continuous variables | ||||
| Mean ± SD | 95% CI | Kolmogorov–Smirnov p value  | ||
| Lower bound | Upper bound | |||
| Height (cm) | 166.13 ± 7.83 | 164.61 | 167.66 | 0.144 | 
| Tricipital skinfold (mm) | 27.06 ± 7.43 | 25.61 | 28.50 | 0.175 | 
| Abdominal skinfold (mm) | 36.22 ± 8.17 | 34.63 | 37.81 | 0.200 | 
| Trunk fat % | 40.30 ± 6.42 | 39.05 | 41.55 | 0.200 | 
| Trunk fat-free % | 59.70 ± 6.42 | 58.45 | 60.95 | 0.200 | 
| Non-normally distributed continuous variables | ||||
| Median | Q1 | Q3 | Kolmogorov–Smirnov p value  | |
| Age (years) | 62 | 53 | 65 | <0.001 | 
| Weight (kg) | 84.42 | 76.10 | 98.65 | 0.001 | 
| WC (cm) | 106 | 99 | 115 | 0.011 | 
| HC (cm) | 113 | 106.25 | 119 | 0.013 | 
| BMI (kg/m2) | 30.99 | 28.57 | 34.39 | 0.006 | 
| Total fat mass (kg) | 34.16 | 30.14 | 39.36 | <0.001 | 
| Total fat-free mass (kg) | 49.07 | 43.97 | 59.04 | <0.001 | 
| Trunk fat mass (kg) | 17.32 | 14.78 | 20.54 | <0.001 | 
| Trunk fat-free mass (kg) | 24.96 | 21.59 | 30.24 | <0.001 | 
| Total fat % | 41.10 | 36.32 | 44.27 | 0.034 | 
| Total fat-free % | 58.90 | 55.72 | 63.67 | 0.034 | 
| Parameter Predicted  | Model | β | p | F (df1, df2)  | R2 | p | MSE | 
|---|---|---|---|---|---|---|---|
| Total Fat Mass (kg) | Intercept | 18.599 | 0.236 | 117.71 (5, 98) | 0.86 | <0.001 | 15.71 | 
| HC | 0.389 | <0.001 | |||||
| Weight | 0.442 | <0.001 | |||||
| Height | –0.322 | <0.001 | |||||
| Tricipital skinfold | 0.203 | 0.003 | |||||
| WC | –0.172 | 0.015 | |||||
| Total Fat-Free Mass (kg) | Intercept | –18.675 | 0.234 | 141.901 (5, 98) | 0.88 | <0.001 | 15.70 | 
| Weight | 0.557 | <0.001 | |||||
| HC | –0.389 | <0.001 | |||||
| Height | 0.322 | <0.001 | |||||
| Tricipital skinfold | –0.202 | 0.003 | |||||
| WC | 0.173 | 0.014 | |||||
| Trunk Total Mass (kg) | Intercept | 0.552 | 0.947 | 399.986 (4, 99) | 0.94 | <0.001 | 7.16 | 
| Weight | 0.514 | <0.001 | |||||
| WC | 0.183 | <0.001 | |||||
| Tricipital skinfold | –0.123 | 0.004 | |||||
| Height | –0.108 | 0.024 | |||||
| Trunk Fat Mass (kg) | Intercept | 16.720 | 0.145 | 131.077 (3, 100) | 0.80 | <0.001 | 9.11 | 
| Weight | 0.303 | <0.001 | |||||
| Height | –0.243 | <0.001 | |||||
| HC | 0.132 | 0.042 | |||||
| Trunk Fat-Free Mass (kg) | Intercept | –6.198 | 0.477 | 116.878 (5, 98) | 0.86 | <0.001 | 4.85 | 
| Weight | 0.269 | <0.001 | |||||
| HC | –0.196 | <0.001 | |||||
| WC | 0.138 | 0.001 | |||||
| Height | 0.112 | 0.009 | |||||
| Tricipital skinfold | –0.088 | 0.018 | 
| Units in Hidden Layer | MSE Training Set | MSE Validation Set | MSE Test Set | MSE Entire Set | R2 Training Set | R2 Validation Set | R2 Test Set | R2 Entire Set | Best Epoch | 
|---|---|---|---|---|---|---|---|---|---|
| ANN 1 for Total Fat mass (kg) | |||||||||
| 8 | 5.51 | 5.26 | 16.88 | 7.18 | 0.98 | 0.97 | 0.85 | 0.97 | 23 | 
| ANN 2 for Total Fat-Free mass (kg) | |||||||||
| 3 | 7.78 | 4.56 | 8.20 | 7.36 | 0.97 | 0.98 | 0.97 | 0.97 | 10 | 
| ANN 3 for Trunk Total mass (kg) | |||||||||
| 7 | 5.54 | 3.75 | 3.78 | 5.01 | 0.98 | 0.97 | 0.98 | 0.98 | 7 | 
| ANN 4 for Trunk Fat mass (kg) | |||||||||
| 6 | 2.26 | 6.49 | 5.42 | 3.37 | 0.96 | 0.98 | 0.93 | 0.96 | 16 | 
| ANN 5 for Trunk Fat-Free mass (kg) | |||||||||
| 6 | 1.71 | 2.76 | 3.86 | 2.19 | 0.98 | 0.93 | 0.94 | 0.97 | 8 | 
Disclaimer/Publisher’s Note: The statements, opinions and data contained in all publications are solely those of the individual author(s) and contributor(s) and not of MDPI and/or the editor(s). MDPI and/or the editor(s) disclaim responsibility for any injury to people or property resulting from any ideas, methods, instructions or products referred to in the content.  | 
© 2023 by the authors. Licensee MDPI, Basel, Switzerland. This article is an open access article distributed under the terms and conditions of the Creative Commons Attribution (CC BY) license (https://creativecommons.org/licenses/by/4.0/).
Share and Cite
Mitu, I.; Dimitriu, C.-D.; Mitu, O.; Preda, C.; Mitu, F.; Ciocoiu, M. Artificial Neural Network Models for Accurate Predictions of Fat-Free and Fat Masses, Using Easy-to-Measure Anthropometric Parameters. Biomedicines 2023, 11, 489. https://doi.org/10.3390/biomedicines11020489
Mitu I, Dimitriu C-D, Mitu O, Preda C, Mitu F, Ciocoiu M. Artificial Neural Network Models for Accurate Predictions of Fat-Free and Fat Masses, Using Easy-to-Measure Anthropometric Parameters. Biomedicines. 2023; 11(2):489. https://doi.org/10.3390/biomedicines11020489
Chicago/Turabian StyleMitu, Ivona, Cristina-Daniela Dimitriu, Ovidiu Mitu, Cristina Preda, Florin Mitu, and Manuela Ciocoiu. 2023. "Artificial Neural Network Models for Accurate Predictions of Fat-Free and Fat Masses, Using Easy-to-Measure Anthropometric Parameters" Biomedicines 11, no. 2: 489. https://doi.org/10.3390/biomedicines11020489
APA StyleMitu, I., Dimitriu, C.-D., Mitu, O., Preda, C., Mitu, F., & Ciocoiu, M. (2023). Artificial Neural Network Models for Accurate Predictions of Fat-Free and Fat Masses, Using Easy-to-Measure Anthropometric Parameters. Biomedicines, 11(2), 489. https://doi.org/10.3390/biomedicines11020489
        
