Expression of Serpin Family E Member 1 (SERPINE1) Is Associated with Poor Prognosis of Gastric Adenocarcinoma
Abstract
1. Introduction
2. Materials and Methods
2.1. TCGA Database and Data Retrieval
2.2. Our Patients and Tissue Samples
2.3. Quantitative Reverse Transcriptase-Polymerase Chain Reaction (qRT-PCR)
2.4. Western Blot
2.5. Statistical Analysis
3. Results
3.1. Characteristics of the TCGA Patients
3.2. Expression Level Analysis and Prognosis Association of SERPINE1 in Pan-Cancer Patient
3.3. Expression and Association of SERPINE1 Level with Clinicopathological Variables in TCGA-STAD Patients
3.4. Association of SERPINE1 Expression with Survival in House Gastric Cancer Patients
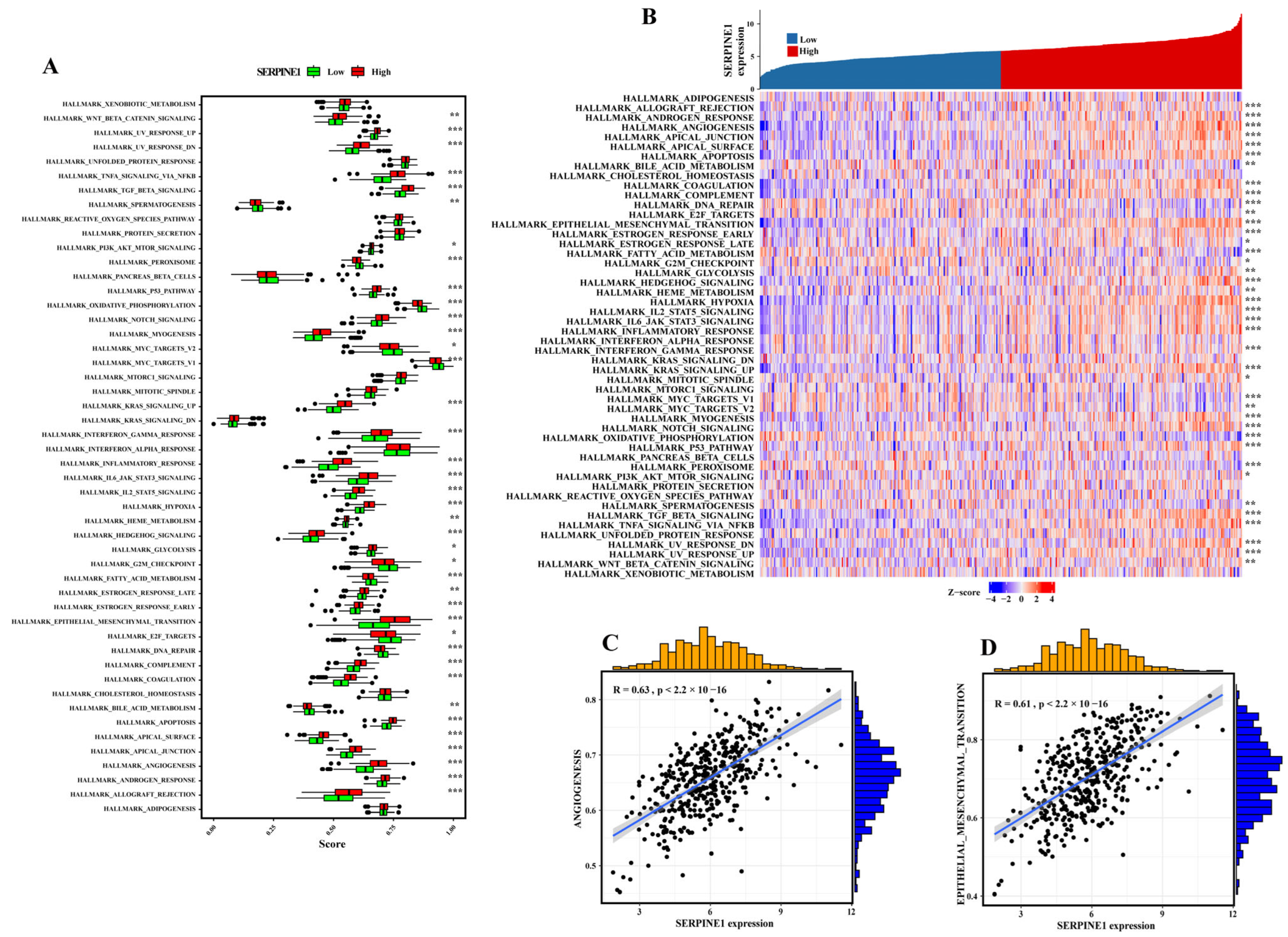
3.5. Association of SERPINE1 Expression and Tumor Hallmarks Based on Differential Expression and Correlation Analysis
3.6. GSEA for Association of SERPINE1 Expression and Tumor Hallmarks
4. Discussion
Author Contributions
Funding
Institutional Review Board Statement
Informed Consent Statement
Data Availability Statement
Conflicts of Interest
Abbreviations
References
- Sung, H.; Ferlay, J.; Siegel, R.L.; Laversanne, M.; Soerjomataram, I.; Jemal, A.; Bray, F. Global Cancer Statistics 2020: GLOBOCAN Estimates of Incidence and Mortality Worldwide for 36 Cancers in 185 Countries. CA Cancer J. Clin. 2021, 71, 209–249. [Google Scholar] [CrossRef] [PubMed]
- Zeng, H.; Zheng, R.; Guo, Y.; Zhang, S.; Zou, X.; Wang, N.; Zhang, L.; Tang, J.; Chen, J.; Wei, K.; et al. Cancer survival in China, 2003-2005: A population-based study. Int. J. Cancer 2015, 136, 1921–1930. [Google Scholar] [CrossRef] [PubMed]
- Maconi, G.; Manes, G.; Porro, G.B. Role of symptoms in diagnosis and outcome of gastric cancer. World J. Gastroenterol. 2008, 14, 1149–1155. [Google Scholar] [CrossRef] [PubMed]
- Van Cutsem, E.; Sagaert, X.; Topal, B.; Haustermans, K.; Prenen, H. Gastric cancer. Lancet 2016, 388, 2654–2664. [Google Scholar] [CrossRef] [PubMed]
- Gupta, G.P.; Massagué, J. Cancer metastasis: Building a framework. Cell 2006, 127, 679–695. [Google Scholar] [CrossRef] [PubMed]
- Lott, P.C.; Carvajal-Carmona, L.G. Resolving gastric cancer aetiology: An update in genetic predisposition. Lancet Gastroenterol. Hepatol. 2018, 3, 874–883. [Google Scholar] [CrossRef] [PubMed]
- Declerck, P.J.; Gils, A. Three decades of research on plasminogen activator inhibitor-1: A multifaceted serpin. Semin. Thromb. Hemost. 2013, 39, 356–364. [Google Scholar] [CrossRef] [PubMed]
- Bajou, K.; Peng, H.; Laug, W.E.; Maillard, C.; Noel, A.; Foidart, J.M.; Martial, J.A.; DeClerck, Y.A. Plasminogen activator inhibitor-1 protects endothelial cells from FasL-mediated apoptosis. Cancer Cell 2008, 14, 324–334. [Google Scholar] [CrossRef]
- Bajou, K.; Masson, V.; Gerard, R.D.; Schmitt, P.M.; Albert, V.; Praus, M.; Lund, L.R.; Frandsen, T.L.; Brunner, N.; Dano, K.; et al. The plasminogen activator inhibitor PAI-1 controls in vivo tumor vascularization by interaction with proteases, not vitronectin. Implications for antiangiogenic strategies. J. Cell Biol. 2001, 152, 777–784. [Google Scholar] [CrossRef]
- Lademann, U.A.; Rømer, M.U. Regulation of programmed cell death by plasminogen activator inhibitor type 1 (PAI-1). Thromb. Haemost. 2008, 100, 1041–1046. [Google Scholar]
- Pappot, H.; Gårdsvoll, H.; Rømer, J.; Pedersen, A.N.; Grøndahl-Hansen, J.; Pyke, C.; Brünner, N. Plasminogen activator inhibitor type 1 in cancer: Therapeutic and prognostic implications. Biol. Chem. Hoppe Seyler 1995, 376, 259–267. [Google Scholar] [CrossRef] [PubMed]
- Cho, J.Y.; Chung, H.C.; Noh, S.H.; Roh, J.K.; Min, J.S.; Kim, B.S. High level of urokinase-type plasminogen activator is a new prognostic marker in patients with gastric carcinoma. Cancer 1997, 79, 878–883. [Google Scholar] [CrossRef]
- Ding, Y.; Zhang, H.; Zhong, M.; Zhou, Z.; Zhuang, Z.; Yin, H.; Wang, X.; Zhu, Z. Clinical significance of the uPA system in gastric cancer with peritoneal metastasis. Eur. J. Med. Res. 2013, 18, 28. [Google Scholar] [CrossRef] [PubMed][Green Version]
- Nie, K.; Shi, L.; Wen, Y.; Pan, J.; Li, P.; Zheng, Z.; Liu, F. Identification of hub genes correlated with the pathogenesis and prognosis of gastric cancer via bioinformatics methods. Minerva Med. 2020, 111, 213–225. [Google Scholar] [CrossRef] [PubMed]
- Fossmark, R.; Rao, S.; Mjønes, P.; Munkvold, B.; Flatberg, A.; Varro, A.; Thommesen, L.; Nørsett, K.G. PAI-1 deficiency increases the trophic effects of hypergastrinemia in the gastric corpus mucosa. Peptides 2016, 79, 83–94. [Google Scholar] [CrossRef] [PubMed]
- Sakakibara, T.; Hibi, K.; Koike, M.; Fujiwara, M.; Kodera, Y.; Ito, K.; Nakao, A. PAI-1 expression levels in gastric cancers are closely correlated to those in corresponding normal tissues. Hepatogastroenterology 2008, 55, 1480–1483. [Google Scholar] [PubMed]
- Amin, M.B.; Greene, F.L.; Edge, S.B.; Compton, C.C.; Gershenwald, J.E.; Brookland, R.K.; Meyer, L.; Gress, D.M.; Byrd, D.R.; Winchester, D.P. The Eighth Edition AJCC Cancer Staging Manual: Continuing to build a bridge from a population-based to a more “personalized” approach to cancer staging. CA Cancer J. Clin. 2017, 67, 93–99. [Google Scholar] [CrossRef] [PubMed]
- Subramanian, A.; Tamayo, P.; Mootha, V.K.; Mukherjee, S.; Ebert, B.L.; Gillette, M.A.; Paulovich, A.; Pomeroy, S.L.; Golub, T.R.; Lander, E.S.; et al. Gene set enrichment analysis: A knowledge-based approach for interpreting genome-wide expression profiles. Proc. Natl. Acad. Sci. USA 2005, 102, 15545–15550. [Google Scholar] [CrossRef]
- Bray, F.; Ferlay, J.; Soerjomataram, I.; Siegel, R.L.; Torre, L.A.; Jemal, A. Global cancer statistics 2018: GLOBOCAN estimates of incidence and mortality worldwide for 36 cancers in 185 countries. CA Cancer J. Clin. 2018, 68, 394–424. [Google Scholar] [CrossRef]
- Matsumoto, S.; Yoshida, Y. Efficacy of endoscopic screening in an isolated island: A case-control study. Indian. J. Gastroenterol. 2014, 33, 46–49. [Google Scholar] [CrossRef]
- Matsumoto, S.; Ishikawa, S.; Yoshida, Y. Reduction of gastric cancer mortality by endoscopic and radiographic screening in an isolated island: A retrospective cohort study. Aust. J. Rural. Health 2013, 21, 319–324. [Google Scholar] [CrossRef] [PubMed]
- Dass, K.; Ahmad, A.; Azmi, A.S.; Sarkar, S.H.; Sarkar, F.H. Evolving role of uPA/uPAR system in human cancers. Cancer Treat. Rev. 2008, 34, 122–136. [Google Scholar] [CrossRef] [PubMed]
- Nekarda, H.; Schmitt, M.; Ulm, K.; Wenninger, A.; Vogelsang, H.; Becker, K.; Roder, J.D.; Fink, U.; Siewert, J.R. Prognostic impact of urokinase-type plasminogen activator and its inhibitor PAI-1 in completely resected gastric cancer. Cancer Res. 1994, 54, 2900–2907. [Google Scholar] [PubMed]
- Suh, Y.S.; Yu, J.; Kim, B.C.; Choi, B.; Han, T.S.; Ahn, H.S.; Kong, S.H.; Lee, H.J.; Kim, W.H.; Yang, H.K. Overexpression of Plasminogen Activator Inhibitor-1 in Advanced Gastric Cancer with Aggressive Lymph Node Metastasis. Cancer Res. Treat. 2015, 47, 718–726. [Google Scholar] [CrossRef] [PubMed]
- Nekarda, H.; Siewert, J.R.; Schmitt, M.; Ulm, K. Tumour-associated proteolytic factors uPA and PAI-1 and survival in totally resected gastric cancer. Lancet 1994, 343, 117. [Google Scholar] [CrossRef]
- Ito, H.; Yonemura, Y.; Fujita, H.; Tsuchihara, K.; Kawamura, T.; Nojima, N.; Fujimura, T.; Nose, H.; Endo, Y.; Sasaki, T. Prognostic relevance of urokinase-type plasminogen activator (uPA) and plasminogen activator inhibitors PAI-1 and PAI-2 in gastric cancer. Virchows Arch. 1996, 427, 487–496. [Google Scholar] [CrossRef] [PubMed]
- Andreasen, P.A.; Egelund, R.; Petersen, H.H. The plasminogen activation system in tumor growth, invasion, and metastasis. Cell Mol. Life Sci. 2000, 57, 25–40. [Google Scholar] [CrossRef]
- Wang, S.; Cao, Q.; Wang, X.; Li, B.; Tang, M.; Yuan, W.; Fang, J.; Qian, J.; Qin, C.; Zhang, W. PAI-1 4G/5G polymorphism contributes to cancer susceptibility: Evidence from meta-analysis. PLoS ONE 2013, 8, e56797. [Google Scholar] [CrossRef]
- Fink, T.; Kazlauskas, A.; Poellinger, L.; Ebbesen, P.; Zachar, V. Identification of a tightly regulated hypoxia-response element in the promoter of human plasminogen activator inhibitor-1. Blood 2002, 99, 2077–2083. [Google Scholar] [CrossRef]
- Kortlever, R.M.; Higgins, P.J.; Bernards, R. Plasminogen activator inhibitor-1 is a critical downstream target of p53 in the induction of replicative senescence. Nat. Cell Biol. 2006, 8, 877–884. [Google Scholar] [CrossRef]
- Baldini, E.; Sorrenti, S.; D’Armiento, E.; Di Matteo, F.M.; Catania, A.; Ulisse, S. The urokinase plasminogen activating system in thyroid cancer: Clinical implications. G. Chir. 2012, 33, 305–310. [Google Scholar]
- Gao, S.; Skeldal, S.; Krogdahl, A.; Sørensen, J.A.; Andreasen, P.A. CpG methylation of the PAI-1 gene 5′-flanking region is inversely correlated with PAI-1 mRNA levels in human cell lines. Thromb. Haemost. 2005, 94, 651–660. [Google Scholar]
- Villadsen, S.B.; Bramsen, J.B.; Ostenfeld, M.S.; Wiklund, E.D.; Fristrup, N.; Gao, S.; Hansen, T.B.; Jensen, T.I.; Borre, M.; Ørntoft, T.F.; et al. The miR-143/-145 cluster regulates plasminogen activator inhibitor-1 in bladder cancer. Br. J. Cancer 2012, 106, 366–374. [Google Scholar] [CrossRef]
- Freeberg, M.A.T.; Farhat, Y.M.; Easa, A.; Kallenbach, J.G.; Malcolm, D.W.; Buckley, M.R.; Benoit, D.S.W.; Awad, H.A. Serpine1 Knockdown Enhances MMP Activity after Flexor Tendon Injury in Mice: Implications for Adhesions Therapy. Sci. Rep. 2018, 8, 5810. [Google Scholar] [CrossRef]
- Kenny, S.; Duval, C.; Sammut, S.J.; Steele, I.; Pritchard, D.M.; Atherton, J.C.; Argent, R.H.; Dimaline, R.; Dockray, G.J.; Varro, A. Increased expression of the urokinase plasminogen activator system by Helicobacter pylori in gastric epithelial cells. Am. J. Physiol. Gastrointest. Liver Physiol. 2008, 295, G431–G441. [Google Scholar] [CrossRef][Green Version]
- Iwamoto, J.; Mizokami, Y.; Takahashi, K.; Nakajima, K.; Ohtsubo, T.; Miura, S.; Narasaka, T.; Takeyama, H.; Omata, T.; Shimokobe, K.; et al. Expressions of urokinase-type plasminogen activator, its receptor and plasminogen activator inhibitor-1 in gastric cancer cells and effects of Helicobacter pylori. Scand. J. Gastroenterol. 2005, 40, 783–793. [Google Scholar] [CrossRef]
- Nishioka, N.; Matsuoka, T.; Yashiro, M.; Hirakawa, K.; Olden, K.; Roberts, J.D. Plasminogen activator inhibitor 1 RNAi suppresses gastric cancer metastasis in vivo. Cancer Sci. 2012, 103, 228–232. [Google Scholar] [CrossRef]
- Nozaki, S.; Endo, Y.; Kawashiri, S.; Nakagawa, K.; Yamamoto, E.; Yonemura, Y.; Sasaki, T. Immunohistochemical localization of a urokinase-type plasminogen activator system in squamous cell carcinoma of the oral cavity: Association with mode of invasion and lymph node metastasis. Oral. Oncol. 1998, 34, 58–62. [Google Scholar] [CrossRef]
- Wilkins-Port, C.E.; Ye, Q.; Mazurkiewicz, J.E.; Higgins, P.J. TGF-beta1 + EGF-initiated invasive potential in transformed human keratinocytes is coupled to a plasmin/MMP-10/MMP-1-dependent collagen remodeling axis: Role for PAI-1. Cancer Res. 2009, 69, 4081–4091. [Google Scholar] [CrossRef]
- Balsara, R.D.; Castellino, F.J.; Ploplis, V.A. A novel function of plasminogen activator inhibitor-1 in modulation of the AKT pathway in wild-type and plasminogen activator inhibitor-1-deficient endothelial cells. J. Biol. Chem. 2006, 281, 22527–22536. [Google Scholar] [CrossRef]
- Degryse, B.; Neels, J.G.; Czekay, R.P.; Aertgeerts, K.; Kamikubo, Y.; Loskutoff, D.J. The low density lipoprotein receptor-related protein is a motogenic receptor for plasminogen activator inhibitor-1. J. Biol. Chem. 2004, 279, 22595–22604. [Google Scholar] [CrossRef] [PubMed]
- Li, L.; Li, F.; Xu, Z.; Li, L.; Hu, H.; Li, Y.; Yu, S.; Wang, M.; Gao, L. Identification and validation of SERPINE1 as a prognostic and immunological biomarker in pan-cancer and in ccRCC. Front. Pharmacol. 2023, 14, 1213891. [Google Scholar] [CrossRef]
- Tao, J.; Zhou, X.; Jiang, Z. cGAS-cGAMP-STING: The three musketeers of cytosolic DNA sensing and signaling. IUBMB Life 2016, 68, 858–870. [Google Scholar] [CrossRef] [PubMed]





| Variables | Total (n = 406) | % |
|---|---|---|
| Age at diagnosis | 65.7 (30–90) | |
| Gender | ||
| Male | 256 | 63.1 |
| Female | 150 | 36.9 |
| Histological Grade | ||
| Well-differentiated | 10 | 2.5 |
| Moderately differentiated | 149 | 37.3 |
| Poorly differentiated | 240 | 60.2 |
| TNM Stage | ||
| I | 56 | 14.7 |
| II | 118 | 31.1 |
| III | 167 | 43.9 |
| IV | 39 | 10.3 |
| Tumor stage | ||
| T1 | 23 | 5.8 |
| T2 | 85 | 21.5 |
| T3 | 185 | 46.7 |
| T4 | 103 | 26 |
| Node positivity | ||
| N0 | 122 | 31.4 |
| N1 | 109 | 28 |
| N2 | 80 | 20.6 |
| N3 | 78 | 20 |
| Distant metastasis | ||
| Positive | 361 | 93 |
| Negative | 27 | 7 |
| Variables | n | Odds Ratio in SERPINE1 Expression | p Value |
|---|---|---|---|
| Age (continuous) | 342 | 1.31 (0.86–2.01) | 0.21 |
| Gender (male vs. female) | 344 | 1.02 (0.66–1.58) | 0.94 |
| Histological Grade (well- vs. poorly differentiated) | 337 | 1.84 (0.44–9.17) | 0.042 |
| TNM Stage | |||
| II vs. I | 152 | 1.40 (1.72–2.87) | 0.29 |
| III vs. I | 185 | 1.44 (0.73–2.72) | 0.15 |
| IV vs. I | 85 | 1.75 (0.72–4.27) | 0.064 |
| T | |||
| T2 vs. T1 | 94 | 2.05 (0.72–6.37) | 0.081 |
| T3 vs. T1 | 176 | 2.22 (0.82–7.52) | 0.042 |
| T4 vs. T1 | 104 | 3.56 (0.91–9.86) | 0.004 |
| N (positive vs. negative) | 328 | 1.11 (0.63–1.96) | 0.72 |
| Distant metastasis (positive vs. negative) | 322 | 1.31 (0.64–2.72) | 0.45 |
| Variables | Univariate Analysis | Multivariate Analysis | ||||||
|---|---|---|---|---|---|---|---|---|
| HR | HR.95L | HR.95H | p Value | HR | HR.95L | HR.95H | p Value | |
| Age at diagnosis | 1.02 | 1.01 | 1.05 | 0.004 | 1.04 | 1.02 | 1.07 | 7.85 × 10−5 |
| Gender | 1.49 | 0.97 | 2.29 | 0.062 | 1.58 | 1.01 | 2.47 | 0.043 |
| Histologic grade | 1.25 | 0.85 | 1.84 | 0.25 | 1.28 | 0.85 | 1.93 | 0.22 |
| TNM Stage | 1.51 | 1.19 | 1.91 | 0.001 | 1.33 | 0.84 | 2.11 | 0.21 |
| T | 1.27 | 0.99 | 1.63 | 0.05 | 1.12 | 0.79 | 1.58 | 0.52 |
| N | 2.06 | 1.07 | 3.98 | 0.03 | 2.21 | 0.93 | 5.28 | 0.074 |
| Distant metastasis | 1.25 | 1.05 | 1.49 | 0.013 | 1.05 | 0.8 | 1.38 | 0.72 |
| SERPINE1 | 1.82 | 0.84 | 1.83 | 0.012 | 2.11 | 0.81 | 2.34 | 0.009 |
Disclaimer/Publisher’s Note: The statements, opinions and data contained in all publications are solely those of the individual author(s) and contributor(s) and not of MDPI and/or the editor(s). MDPI and/or the editor(s) disclaim responsibility for any injury to people or property resulting from any ideas, methods, instructions or products referred to in the content. |
© 2023 by the authors. Licensee MDPI, Basel, Switzerland. This article is an open access article distributed under the terms and conditions of the Creative Commons Attribution (CC BY) license (https://creativecommons.org/licenses/by/4.0/).
Share and Cite
Lv, J.; Yu, C.; Tian, H.; Li, T.; Yu, C. Expression of Serpin Family E Member 1 (SERPINE1) Is Associated with Poor Prognosis of Gastric Adenocarcinoma. Biomedicines 2023, 11, 3346. https://doi.org/10.3390/biomedicines11123346
Lv J, Yu C, Tian H, Li T, Yu C. Expression of Serpin Family E Member 1 (SERPINE1) Is Associated with Poor Prognosis of Gastric Adenocarcinoma. Biomedicines. 2023; 11(12):3346. https://doi.org/10.3390/biomedicines11123346
Chicago/Turabian StyleLv, Jie, Chunyang Yu, Hanhan Tian, Tao Li, and Changhua Yu. 2023. "Expression of Serpin Family E Member 1 (SERPINE1) Is Associated with Poor Prognosis of Gastric Adenocarcinoma" Biomedicines 11, no. 12: 3346. https://doi.org/10.3390/biomedicines11123346
APA StyleLv, J., Yu, C., Tian, H., Li, T., & Yu, C. (2023). Expression of Serpin Family E Member 1 (SERPINE1) Is Associated with Poor Prognosis of Gastric Adenocarcinoma. Biomedicines, 11(12), 3346. https://doi.org/10.3390/biomedicines11123346
