Neurodynamic Treatment Promotes Mechanical Pain Modulation in Sensory Neurons and Nerve Regeneration in Rats
Abstract
1. Introduction
2. Materials and Methods
2.1. Animals
2.1.1. In Vivo Surgical and Treatment Protocols
2.1.2. Behavioural Tests
Sensory Assessment
- Von Frey Test
- Pinprick Test
Nerve Irritability to Tension
Motor Performances
- Grissini Test
- Rope Test
- Grasping Test
2.1.3. Morphological and Morphometrical Analysis of Nerves
Resin Embedding and High-Resolution Light Microscopy
2.1.4. Dorsal Root Ganglia Analysis
2.2. Ex Vivo NDT Protocols
Immunohistochemistry
2.3. Quantitative Real-Time PCR (qRT-PCR) Analysis
2.4. Western Blot
2.5. Statistical Analysis
3. Results
3.1. Changes in Animal Behaviour Tests Induced by the Neurodynamic Treatment
3.2. Sensory Changes
3.3. Motor Changes
3.4. High-Resolution Light Microscopy
3.5. Gene and Protein Expression
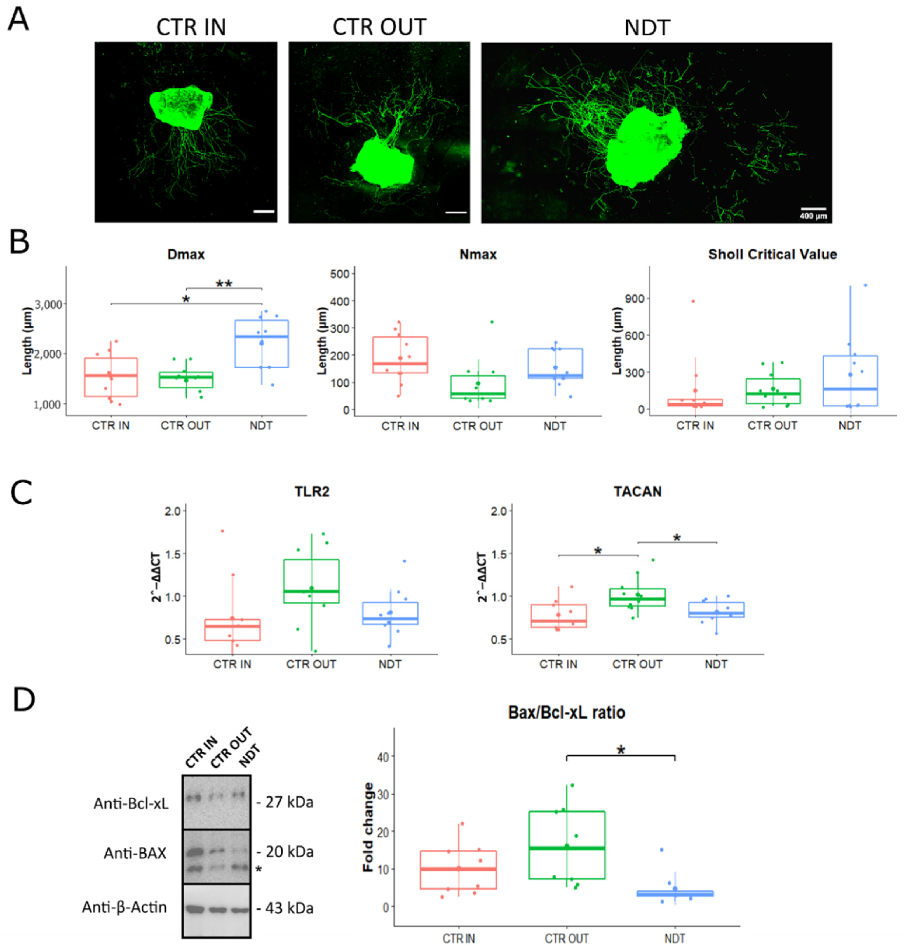
3.6. Neurodynamic Effects on Organotypic Cultures of DRG Explants
4. Discussion
5. Conclusions
Supplementary Materials
Author Contributions
Funding
Institutional Review Board Statement
Informed Consent Statement
Data Availability Statement
Conflicts of Interest
References
- Hecke, O.V.; Austin, S.K.; Khan, R.A.; Smith, B.H.; Torrance, N. Neuropathic pain in the general population: A systematic review of epidemiological studies. Pain 2014, 155, 654–662. [Google Scholar] [CrossRef] [PubMed]
- Smith, B.H.; Harry, L.H.; Hébert, H.L.; Veluchamy, A. Neuropathic pain in the community: Prevalence, impact, and risk factors. Pain 2020, 161, S127–S137. [Google Scholar] [CrossRef] [PubMed]
- Machado-Duque, M.E.; Gaviria-Mendoza, A.; Machado-Alba, J.E.; Castaño, N. Evaluation of Treatment Patterns and Direct Costs Associated with the Management of Neuropathic Pain. Pain Res. Manag. 2020, 2020, 8. [Google Scholar] [CrossRef]
- Loeser, J.D.; Cahana, A. Pain medicine versus pain management: Ethical dilemmas created by contemporary medicine and business. Clin. J. Pain 2013, 29, 311–316. [Google Scholar] [CrossRef] [PubMed]
- Darnall, B. To treat pain, study people in all their complexity. Nature 2018, 557, 7–8. [Google Scholar] [CrossRef] [PubMed]
- Woolf, C.J.; Salter, M.W. Neuronal plasticity: Increasing the gain in pain. Science 2000, 80, 1765–1768. [Google Scholar] [CrossRef] [PubMed]
- Jensen, T.S.; Finnerup, N.B. Allodynia and hyperalgesia in neuropathic pain: Clinical manifestations and mechanisms. Lancet Neurol. 2014, 13, 924–935. [Google Scholar] [CrossRef]
- Truini, A. A Review of Neuropathic Pain: From Diagnostic Tests to Mechanisms. Pain Ther. 2017, 6, 5–9. [Google Scholar] [CrossRef]
- Yeh, T.Y.; Luo, I.W.; Hsieh, Y.L.; Tseng, T.J.; Chiang, H.; Hsieh, S.T. Peripheral Neuropathic Pain: From Experimental Models to Potential Therapeutic Targets in Dorsal Root Ganglion Neurons. Cells 2020, 9, 2725. [Google Scholar] [CrossRef]
- Bonet, I.J.M.; Araldi, D.; Bogen, O.; Levine, J.D. Involvement of TACAN, a Mechanotransducing Ion Channel, in Inflammatory But Not Neuropathic Hyperalgesia in the Rat. J. Pain 2021, 22, 498–508. [Google Scholar] [CrossRef]
- Prato, V.; Taberner, F.J.; Hockley, J.R.F.; Callejo, G.; Arcourt, A.; Tazir, B.; Hammer, L.; Schad, P.; Heppenstall, P.A.; Smith, E.S.; et al. Functional and Molecular Characterization of Mechanoinsensitive “Silent” Nociceptors. Cell Rep. 2017, 21, 3102–3115. [Google Scholar] [CrossRef] [PubMed]
- Beaulieu-Laroche, L.; Christin, M.; Donoghue, A.; Agosti, F.; Yousefpour, N.; Petitjean, H.; Davidova, A.; Stanton, C.; Khan, U.; Dietz, C.; et al. TACAN Is an Ion Channel Involved in Sensing Mechanical Pain. Cell 2020, 180, 956–967. [Google Scholar] [CrossRef] [PubMed]
- Shi, X.Q.; Zekki, H.; Zhang, J. The role of TLR2 in nerve injury-induced neuropathic pain is essentially mediated through macrophages in peripheral inflammatory response. Glia 2011, 59, 231–241. [Google Scholar] [CrossRef]
- Cavanaugh, D.J.; Lee, H.; Lo, L.; Shields, S.D.; Zylka, M.J.; Basbaum, A.I.; Anderson, D.J. Distinct subsets of unmyelinated primary sensory fibers mediate behavioral responses to noxious thermal and mechanical stimuli. Proc. Natl. Acad. Sci. USA 2009, 106, 9075–9080. [Google Scholar] [CrossRef] [PubMed]
- Cobos, E.J.; Nickerson, C.A.; Gao, F.; Chandran, V.; Bravo-Caparrós, I.; González-Cano, R.; Riva, P.; Andrews, N.A.; Latremoliere, A.; Seehus, C.R.; et al. Mechanistic Differences in Neuropathic Pain Modalities Revealed by Correlating Behavior with Global Expression Profiling. Cell Rep. 2018, 22, 1301–1312. [Google Scholar] [CrossRef]
- Jurga, A.M.; Rojewska, E.; Piotrowska, A.; Makuch, W.; Pilat, D.; Przewlocka, B.; Mika, J. Blockade of toll-like receptors (TLR2, TLR4) attenuates pain and potentiates buprenorphine analgesia in a rat neuropathic pain model. Neural Plast. 2016, 2016, 12. [Google Scholar] [CrossRef]
- Yang, H.; Wu, L.; Deng, H.; Chen, Y.; Zhou, H.; Liu, M.; Wang, S.; Zheng, L.; Zhu, L.; Lv, X. Anti-inflammatory protein TSG-6 secreted by bone marrow mesenchymal stem cells attenuates neuropathic pain by inhibiting the TLR2/MyD88/NF-κB signaling pathway in spinal microglia. J. Neuroinflammation 2020, 17, 1–21. [Google Scholar] [CrossRef]
- Chen, X.; Wang, Y.; Li, Y.; Lu, X.; Chen, J.; Li, M.; Wen, T.; Liu, N.; Chang, S.; Zhang, X.; et al. Cryo-EM structure of the human TACAN in a closed state. Cell Rep. 2022, 38, 110445. [Google Scholar] [CrossRef]
- Wu, J.; Lewis, A.H.; Grandl, J. Touch, Tension, and Transduction—The Function and Regulation of Piezo Ion Channels. Trends Biochem. Sci. 2017, 42, 57–71. [Google Scholar] [CrossRef]
- Kremer, M.; Yalcin, I.; Goumon, Y.; Wurtz, X.; Nexon, L.; Daniel, D.; Megat, S.; Ceredig, R.A.; Ernst, C.; Turecki, G.; et al. A dual noradrenergic mechanism for the relief of neuropathic allodynia by the antidepressant drugs duloxetine and amitriptyline. J. Neurosci. 2018, 38, 9934–9954. [Google Scholar] [CrossRef]
- Arenas, O.M.; Lumpkin, E.A. Touching Base with Mechanical Pain. Cell 2020, 180, 824–826. [Google Scholar] [CrossRef] [PubMed]
- Li, Y.; North, R.Y.; Rhines, L.D.; Tatsui, C.E.; Rao, G.; Edwards, D.D.; Cassidy, R.M.; Harrison, D.S.; Johansson, C.A.; Zhang, H.; et al. Drg voltage-gated sodium channel 1.7 is upregulated in paclitaxel-induced neuropathy in rats and in humans with neuropathic pain. J. Neurosci. 2018, 38, 1124–1136. [Google Scholar] [CrossRef] [PubMed]
- Castro, J.; Maddern, J.; Erickson, A.; Caldwell, A.; Grundy, L.; Harrington, A.M.; Brierley, S.M. Pharmacological modulation of voltage-gated sodium (NaV) channels alters nociception arising from the female reproductive tract. Pain 2021, 162, 227–242. [Google Scholar] [CrossRef] [PubMed]
- Wang, J.; Zhao, M.; Jia, P.; Liu, F.F.; Chen, K.; Meng, F.Y.; Hong, J.H.; Zhang, T.; Jin, X.H.; Shi, J. The analgesic action of larixyl acetate, a potent TRPC6 inhibitor, in rat neuropathic pain model induced by spared nerve injury. J. Neuroinflammation 2020, 17, 1–20. [Google Scholar] [CrossRef]
- Ahlström, F.H.G.; Mätlik, K.; Viisanen, H.; Blomqvist, K.J.; Liu, X.; Lilius, T.O.; Sidorova, Y.; Kalso, E.A.; Rauhala, P.V. Spared Nerve Injury Causes Sexually Dimorphic Mechanical Allodynia and Differential Gene Expression in Spinal Cords and Dorsal Root Ganglia in Rats. Mol. Neurobiol. 2021, 58, 5396–5419. [Google Scholar] [CrossRef]
- Stephens, K.E.; Zhou, W.; Ji, Z.; Chen, Z.; He, S.; Ji, H.; Guan, Y.; Taverna, S.D. Sex differences in gene regulation in the dorsal root ganglion after nerve injury. BMC Genom. 2019, 20, 1–18. [Google Scholar] [CrossRef]
- Chernov, A.V.; Shubayev, V.I. Sexual Dimorphism of Early Transcriptional Reprogramming in Dorsal Root Ganglia After Peripheral Nerve Injury. Front. Mol. Neurosci. 2021, 14, 318. [Google Scholar] [CrossRef]
- Wolny, T.; Linek, P. Is manual therapy based on neurodynamic techniques effective in the treatment of carpal tunnel syndrome? A randomized controlled trial. Clin. Rehabil. 2019, 33, 408–417. [Google Scholar] [CrossRef]
- Wolny, T.; Linek, P. Neurodynamic Techniques Versus “Sham” Therapy in the Treatment of Carpal Tunnel Syndrome: A Randomized Placebo-Controlled Trial. Arch. Phys. Med. Rehabil. 2018, 99, 843–854. [Google Scholar] [CrossRef]
- Wolny, T.; Saulicz, E.; Linek, P.; Shacklock, M.; Myśliwiec, A. Efficacy of Manual Therapy Including Neurodynamic Techniques for the Treatment of Carpal Tunnel Syndrome: A Randomized Controlled Trial. J. Manip. Physiol. Ther. 2017, 40, 263–272. [Google Scholar] [CrossRef]
- Talebi, G.A.; Saadat, P.; Javadian, Y.; Taghipour, M. Comparison of two manual therapy techniques in patients with carpal tunnel syndrome: A randomized clinical trial. Casp. J. Intern. Med. 2020, 11, 163–170. [Google Scholar] [CrossRef]
- Yamin, F.; Musharraf, H.; Rehman, A.U.; Aziz, S. Efficacy of Sciatic Nerve Mobilization in Lumbar Radiculopathy due to Prolapsed Intervertebral Disc. Indian J. Physiother. Occup. Ther. An Int. J. 2016, 10, 37–41. [Google Scholar] [CrossRef]
- Yun, Y.-H.; Lee, B.-K.; Yi, J.-H.; Seo, D.-K. Effect of nerve mobilization with intermittent cervical segment traction on pain, range of motion, endurance, and disability of cervical radiculopathy. Phys. Ther. Rehabil. Sci. 2020, 9, 149–154. [Google Scholar] [CrossRef]
- ELDesoky, M.; Abutaleb, E.E.M. Efficacy of Neural Mobilization on Low Back Pain with S1 Radiculopathy. Int. J. Physiother. 2016, 3, 362–370. [Google Scholar] [CrossRef]
- Rajalaxmi, M.V.; Lavanya, R.; Kirupa, K.; Mary, S.D.; Yuvarany, M. Efficacy of Neural Mobilization and Cervical Stabilization in Cervicobrachial Pain: A Randomized Controlled Trial. Medico-Legal Updat. 2020, 4, 1398–1403. [Google Scholar] [CrossRef]
- Basson, A.; Olivier, B.; Ellis, R.; Coppieters, M.; Stewart, A.; Mudzi, W. The effectiveness of neural mobilizations in the treatment of musculoskeletal conditions: A systematic review protocol. JBI Database Syst. Rev. Implement. Rep. 2015, 13, 65–75. [Google Scholar] [CrossRef]
- Ellis, R.; Carta, G.; Andrade, R.J.; Coppieters, M.W. Neurodynamics: Is tension contentious? J. Man. Manip. Ther. 2021, 30, 3–12. [Google Scholar] [CrossRef]
- Gamelas, T.; Fernandes, A.; Magalhães, I.; Ferreira, M.; Machado, S.; Silva, A.G. Neural gliding versus neural tensioning: Effects on heat and cold thresholds, pain thresholds and hand grip strength in asymptomatic individuals. J. Bodyw. Mov. Ther. 2019, 23, 799–804. [Google Scholar] [CrossRef]
- Martins, C.; Pereira, R.; Fernandes, I.; Martins, J.; Lopes, T.; Ramos, L.; Pacheco, J.; Silva, A.G. Neural gliding and neural tensioning differently impact flexibility, heat and pressure pain thresholds in asymptomatic subjects: A randomized, parallel and double-blind study. Phys. Ther. Sport 2019, 36, 101–109. [Google Scholar] [CrossRef]
- Beltran-Alacreu, H.; Jiménez-Sanz, L.; Carnero, J.F.; Touche, R.L. Comparison of Hypoalgesic Effects of Neural Stretching vs Neural Gliding: A Randomized Controlled Trial. J. Manip. Physiol. Ther. 2015, 38, 644–652. [Google Scholar] [CrossRef]
- Arumugam, V.; Selvam, S.; MacDermid, J.C. Radial Nerve Mobilization Reduces Lateral Elbow Pain and Provides Short-Term Relief in Computer Users. Open Orthop. J. 2014, 8, 368–371. [Google Scholar] [CrossRef] [PubMed]
- Villafañe, J.H.; Silva, G.B.; Bishop, M.D.; Fernandez-Carnero, J. Radial nerve mobilization decreases pain sensitivity and improves motor performance in patients with thumb carpometacarpal osteoarthritis: A randomized controlled trial. Arch. Phys. Med. Rehabil. 2012, 93, 396–403. [Google Scholar] [CrossRef] [PubMed]
- Geuna, S.; Raimondo, S.; Fregnan, F.; Haastert-Talini, K.; Grothe, C. In Vitro Models for Peripheral Nerve Regeneration; Kirik, D., Ed.; Blackwell Publishing Ltd.: Hoboken, NJ, USA, 2016; pp. 287–296. [Google Scholar]
- Carta, G.; Gambarotta, G.; Fornasari, B.E.; Muratori, L.; Soury, M.E.; Geuna, S.; Raimondo, S.; Fregnan, F. The neurodynamic treatment induces biological changes in sensory and motor neurons in vitro. Sci. Rep. 2021, 11, 13277. [Google Scholar] [CrossRef] [PubMed]
- Su, H.L.; Chiang, C.Y.; Lu, Z.H.; Cheng, F.C.; Chen, C.J.; Sheu, M.L.; Sheehan, J.; Pan, H.C. Late administration of high-frequency electrical stimulation increases nerve regeneration without aggravating neuropathic pain in a nerve crush injury. BMC Neurosci. 2018, 19, 1–12. [Google Scholar] [CrossRef]
- Corso, C.R.; Martins, D.F.; Borges, S.C.; Beltrame, O.C.; Telles, J.E.Q.; Buttow, N.C.; Werner, M.F.D.P. Effect of simvastatin on sensorial, motor, and morphological parameters in sciatic nerve crush induced-neuropathic pain in rats. Inflammopharmacology 2018, 26, 793–804. [Google Scholar] [CrossRef]
- Ronchi, G.; Nicolino, S.; Raimondo, S.; Tos, P.; Battiston, B.; Papalia, I.; Varejão, A.S.P.; Giacobini-Robecchi, M.G.; Perroteau, I.; Geuna, S. Functional and morphological assessment of a standardized crush injury of the rat median nerve. J. Neurosci. Methods 2009, 179, 51–57. [Google Scholar] [CrossRef]
- Wang, Y.; Ma, M.; Tang, Q.; Zhu, L.; Koleini, M.; Zou, D. The effects of different tensile parameters for the neurodynamic mobilization technique on tricipital muscle wet weight and MuRf-1 expression in rabbits with sciatic nerve injury. J. Neuroeng. Rehabil. 2015, 12, 1–7. [Google Scholar] [CrossRef]
- Boyd, B.S.; Wanek, L.; Gray, A.T.; Topp, K.S. Mechanosensitivity of the Lower Extremity Nervous System During Straight-Leg Raise Neurodynamic Testing in Healthy Individuals. J. Orthop. Sport. Phys. Ther. 2009, 39, 780–790. [Google Scholar] [CrossRef]
- Torres, J.R.; Martos, I.C.; Sánchez, I.T.; Rubio, A.O.; Pelegrina, A.D.; Valenza, M.C. Results of an Active Neurodynamic Mobilization Program in Patients with Fibromyalgia Syndrome: A Randomized Controlled Trial. Arch. Phys. Med. Rehabil. 2015, 96, 1771–1778. [Google Scholar] [CrossRef]
- Ayub, A.; Osama, M.; Rehman, S.-U.; Ahmad, S. Effects of active versus passive upper extremity neural mobilization combined with mechanical traction and joint mobilization in females with cervical radiculopathy: A randomized controlled trial. J. Back Musculoskelet. Rehabil. 2019, 32, 725–730. [Google Scholar] [CrossRef]
- Hestehave, S.; Abelson, K.S.; Pedersen, T.B.; Munro, G. Stress sensitivity and cutaneous sensory thresholds before and after neuropathic injury in various inbred and outbred rat strains. Behav. Brain Res. 2019, 375, 112149. [Google Scholar] [CrossRef] [PubMed]
- Hestehave, S.; Abelson, K.S.P.; Pedersen, T.B.; Finn, D.P.; Andersson, D.R.; Munro, G. The influence of rat strain on the development of neuropathic pain and comorbid anxio-depressive behaviour after nerve injury. Sci. Rep. 2020, 10, 1–19. [Google Scholar] [CrossRef] [PubMed]
- Shin, S.M.; Moehring, F.; Itson-Zoske, B.; Fan, F.; Stucky, C.L.; Hogan, Q.H.; Yu, H. Piezo2 mechanosensitive ion channel is located to sensory neurons and nonneuronal cells in rat peripheral sensory pathway: Implications in pain. Pain 2021, 162, 2750–2768. [Google Scholar] [CrossRef] [PubMed]
- Casal, D.; Mota-Silva, E.; Iria, I.; Pais, D.; Farinho, A.; Alves, S.; Pen, C.; Mascarenhas-Lemos, L.; Ferreira-Silva, J.; Ferraz-Oliveira, M.; et al. Functional and physiological methods of evaluating median nerve regeneration in the rat. J. Vis. Exp. 2020, 2020, e59767. [Google Scholar] [CrossRef]
- Aby, F.; Bouali-Benazzouz, R.; Landry, M.; Fossat, P. Windup of nociceptive flexion reflex depends on synaptic and intrinsic properties of dorsal horn neurons in adult rats. Int. J. Mol. Sci. 2019, 20, 6146. [Google Scholar] [CrossRef] [PubMed]
- Yang, F.; Zhang, C.; Xu, Q.; Tiwari, V.; He, S.Q.; Wang, Y.; Dong, X.; Vera-Portocarrero, L.P.; Wacnik, P.W.; Raja, S.N.; et al. Electrical stimulation of dorsal root entry zone attenuates wide-dynamic-range neuronal activity in rats. Neuromodulation 2015, 18, 33–40. [Google Scholar] [CrossRef][Green Version]
- Santos, F.M.; Silva, J.T.; Rocha, I.R.C.; Martins, D.O.; Chacur, M. Non-pharmacological treatment affects neuropeptide expression in neuropathic pain model. Brain Res. 2018, 1687, 60–65. [Google Scholar] [CrossRef]
- Santos, F.M.; Grecco, L.H.; Pereira, M.G.; Oliveira, M.E.; Rocha, P.A.; Silva, J.T.; Martins, D.O.; Miyabara, E.H.; Chacur, M. The neural mobilization technique modulates the expression of endogenous opioids in the periaqueductal gray and improves muscle strength and mobility in rats with neuropathic pain. Behav. Brain Funct. 2014, 10, 1–8. [Google Scholar] [CrossRef]
- Tennant, K.A.; Asay, A.L.; Allred, R.P.; Ozburn, A.R.; Kleim, J.A.; Jones, T.A. The vermicelli and capellini handling tests: Simple quantitative measures of dexterous forepaw function in rats and mice. J. Vis. Exp. 2010, 2076, e2076. [Google Scholar] [CrossRef]
- Carlini, E.A.; Teresa, M.; Silva, A.; Cesare, L.C.; Endo, R.M. Effects of chronic administration of β β-(3,4-dimethoxyplienyl)-ethylamine and β-(3,4,5-trimethoxyphenyl)-ethylamine on the climbing rope performance of rats. Pharmacology 1967, 17, 534–542. [Google Scholar] [CrossRef]
- Thallmair, M.; Metz, G.A.S.; Z’Graggen, W.J.; Raineteau, O.; Kartje, G.L.; Schwab, M.E. Neurite growth inhibitors restrict plasticity and functional recovery following corticospinal tract lesions. Nat. Neurosci. 1998, 1, 124–131. [Google Scholar] [CrossRef] [PubMed]
- Papalia, I.; Tos, P.; D’Alcontres, F.S.; Battiston, B.; Geuna, S. On the use of the grasping test in the rat median nerve model: A re-appraisal of its efficacy for quantitative assessment of motor function recovery. J. Neurosci. Methods 2003, 127, 43–47. [Google Scholar] [CrossRef]
- Geuna, S.; Raimondo, S.; Ronchi, G.; Scipio, F.D.; Tos, P.; Czaja, K.; Fornaro, M. Chapter 3 Histology of the Peripheral Nerve and Changes Occurring During Nerve Regeneration. Int. Rev. Neurobiol. 2009, 87, 27–46. [Google Scholar] [PubMed]
- Geuna, S. Appreciating the difference between design-based and model-based sampling strategies in quantitative morphology of the nervous system. J. Comp. Neurol. 2000, 427, 333–339. [Google Scholar] [CrossRef]
- Higgins, S.; Lee, J.S.; Ha, L.; Lim, J.Y. Inducing neurite outgrowth by mechanical cell stretch. Biores. Open Access 2013, 2, 212–216. [Google Scholar] [CrossRef]
- Fueshko, S.; Wray, S. LHRH cellsmigrate on peripherin fibers in embryonic olfactory explant cultures: An in vitro model for neurophilic neuronal migration. Dev. Biol. 1994, 166, 331–348. [Google Scholar] [CrossRef]
- Lin, M.Y.; Frieboes, L.S.; Forootan, M.; Palispis, W.A.; Mozaffar, T.; Jafari, M.; Steward, O.; Gall, C.M.; Gupta, R. Biophysical stimulation induces demyelination via an integrin-dependent mechanism. Ann. Neurol. 2012, 72, 112–123. [Google Scholar] [CrossRef]
- Torres-Espín, A.; Santos, D.; González-Pérez, F.; Valle, J.D.; Navarro, X. Neurite-J: An Image-J plug-in for axonal growth analysis in organotypic cultures. J. Neurosci. Methods 2014, 236, 26–39. [Google Scholar] [CrossRef]
- Gambarotta, G.; Garzotto, D.; Destro, E.; Mautino, B.; Giampietro, C.; Cutrupi, S.; Dati, C.; Cattaneo, E.; Fasolo, A.; Perroteau, I. ErbB4 expression in neural progenitor cells (ST14A) is necessary to mediate neuregulin-1β1-induced migration. J. Biol. Chem. 2004, 279, 48808–48816. [Google Scholar] [CrossRef]
- R Development Core Team. R: A Language and Environment for Statistical Computing; R Core Team: Vienna, Austria, 2017. [Google Scholar]
- Kassambara, A.; Jourdan, M.; Bruyer, A.; Robert, N.; Pantesco, V.; Elemento, O.; Klein, B.; Moreaux, J. Global miRNA expression analysis identifies novel key regulators of plasma cell differentiation and malignant plasma cell. Nucleic Acids Res. 2017, 45, 5639–5652. [Google Scholar] [CrossRef]
- Fox, J.; Weisberg, S. Package ‘Car’. Companion to Applied Regression, 2nd ed.; R Core Team: Vienna, Austria, 2011; ISBN 9781412975148. [Google Scholar]
- Kassambara, A. Package ‘ggpubr’: “ggplot2” Based Publication Ready Plots. R Packag. Version 0.4.0. 2020. Available online: https://github.com/kassambara/ggpubr/issues. (accessed on 20 October 2021).
- Lakens, D. Calculating and reporting effect sizes to facilitate cumulative science: A practical primer for t-tests and ANOVAs. Front. Psychol. 2013, 4, 1–12. [Google Scholar] [CrossRef] [PubMed]
- Watson, P. Rules of Thumb on Magnitudes of Effect Sizes. MRC Cognition and Brain Sciences Unit Wiki. 2009. Available online: https://imaging.mrc-cbu.cam.ac.uk/statswiki/FAQ/effectSize (accessed on 20 October 2021).
- Richardson, J.T.E. Eta squared and partial eta squared as measures of effect size in educational research. Educ. Res. Rev. 2011, 6, 135–147. [Google Scholar] [CrossRef]
- Santos, F.M.; Silva, J.T.; Giardini, A.C.; Rocha, P.A.; Achermann, A.P.P.; Alves, A.S.; Britto, L.R.G.; Chacur, M. Neural mobilization reverses behavioral and cellular changes that characterize neuropathic pain in rats. Mol. Pain 2012, 8, 1–9. [Google Scholar] [CrossRef] [PubMed]
- Giardini, A.C.; Santos, F.M.D.; Silva, J.T.D.; Oliveira, M.E.D.; Martins, D.O.; Chacur, M. Neural Mobilization Treatment Decreases Glial Cells and Brain-Derived Neurotrophic Factor Expression in the Central Nervous System in Rats with Neuropathic Pain Induced by CCI in Rats. Pain Res. Manag. 2017, 2017, 9. [Google Scholar] [CrossRef] [PubMed]
- Zhu, G.-C.C.; Tsai, K.-L.L.; Chen, Y.-W.W.; Hung, C.-H.H. Neural mobilization attenuates mechanical allodynia and decreases proinflammatory cytokine concentrations in rats with painful diabetic neuropathy. Phys. Ther. 2018, 98, 214–222. [Google Scholar] [CrossRef]
- Boyd, B.S.; Villa, P.S. Normal inter-limb differences during the straight leg raise neurodynamic test: A cross sectional study. BMC Musculoskelet. Disord. 2012, 13, 1–9. [Google Scholar] [CrossRef]
- Tran, E.L.; Crawford, L.T.K. Revisiting PNS Plasticity: How Uninjured Sensory Afferents Promote Neuropathic Pain. Front. Cell. Neurosci. 2020, 14, 1–13. [Google Scholar] [CrossRef]
- Dubový, P.; Hradilová-Svíženská, I.; Brázda, V.; Joukal, M. Toll-like receptor 9-mediated neuronal innate immune reaction is associated with initiating a pro-regenerative state in neurons of the dorsal root ganglia non-associated with sciatic nerve lesion. Int. J. Mol. Sci. 2021, 22, 7446. [Google Scholar] [CrossRef]
- Jančálek, R.; Dubový, P.; Svíženská, I.; Klusáková, I. Bilateral changes of TNF-α and IL-10 protein in the lumbar and cervical dorsal root ganglia following a unilateral chronic constriction injury of the sciatic nerve. J. Neuroinflammation 2010, 7, 1–9. [Google Scholar] [CrossRef]
- Dubový, P.; Brázda, V.; Klusáková, I.; Hradilová-Svíženská, I. Bilateral elevation of interleukin-6 protein and mRNA in both lumbar and cervical dorsal root ganglia following unilateral chronic compression injury of the sciatic nerve. J. Neuroinflammation 2013, 10, 1–22. [Google Scholar] [CrossRef]
- Nagpal, A.; Clements, N.; Duszynski, B.; Boies, B. The Effectiveness of Dorsal Root Ganglion Neurostimulation for the Treatment of Chronic Pelvic Pain and Chronic Neuropathic Pain of the Lower Extremity: A Comprehensive Review of the Published Data. Pain Med. 2021, 22, 49–59. [Google Scholar] [CrossRef] [PubMed]
- Adriani, J. From Koller to Labat: A Historic Resume. Reg. Anesth. J. Neural Blockade Obstet. Surgery Pain Control 1980, 5, 3–7. [Google Scholar] [CrossRef]
- Hussain, N.; Shastri, U.; McCartney, C.J.L.; Gilron, I.; Fillingim, R.B.; Clarke, H.; Katz, J.; Juni, P.; Laupacis, A.; Wijeysundera, D.; et al. Should thoracic paravertebral blocks be used to prevent chronic postsurgical pain after breast cancer surgery? A systematic analysis of evidence in light of IMMPACT recommendations. Pain 2018, 159, 1955–1971. [Google Scholar] [CrossRef] [PubMed]
- Boezaart, A.P.; Lucas, S.D.; Elliott, C.E. Paravertebral block: Cervical, thoracic, lumbar, and sacral. Curr. Opin. Anaesthesiol. 2009, 22, 637–643. [Google Scholar] [CrossRef] [PubMed]
- Yatziv, S.L.; Devor, M. Suppression of neuropathic pain by selective silencing of dorsal root ganglion ectopia using nonblocking concentrations of lidocaine. Pain 2019, 160, 2105–2114. [Google Scholar] [CrossRef] [PubMed]
- Koplovitch, P.; Devor, M. Dilute lidocaine suppresses ectopic neuropathic discharge in dorsal root ganglia without blocking axonal propagation: A new approach to selective pain control. Pain 2018, 159, 1244–1256. [Google Scholar] [CrossRef] [PubMed]
- Vaso, A.; Adahan, H.M.; Gjika, A.; Zahaj, S.; Zhurda, T.; Vyshka, G.; Devor, M. Peripheral nervous system origin of phantom limb pain. Pain 2014, 155, 1384–1391. [Google Scholar] [CrossRef]
- Xu, J.; Liu, A.; Cheng, J. New advancements in spinal cord stimulation for chronic pain management. Curr. Opin. Anaesthesiol. 2017, 30, 710–717. [Google Scholar] [CrossRef]
- Raja, S.N.; Ringkamp, M.; Guan, Y.; Campbell, J.N.; John, J. Bonica Award Lecture: Peripheral neuronal hyperexcitability: The “low-hanging” target for safe therapeutic strategies in neuropathic pain. Pain 2020, 161, S14–S26. [Google Scholar] [CrossRef]
- Deer, T.R.; Levy, R.M.; Kramer, J.; Poree, L.; Amirdelfan, K.; Grigsby, E.; Staats, P.; Burton, A.W.; Burgher, A.H.; Obray, J.; et al. Dorsal root ganglion stimulation yielded higher treatment success rate for complex regional pain syndrome and causalgia at 3 and 12 months: A randomized comparative trial. Pain 2017, 158, 669–681. [Google Scholar] [CrossRef]
- Antony, A.B.; Schultheis, B.C.; Jolly, S.M.; Bates, D.; Hunter, C.W.; Levy, R.M. Neuromodulation of the Dorsal Root Ganglion for Chronic Postsurgical Pain. Pain Med. 2019, 20, S41–S48. [Google Scholar] [CrossRef] [PubMed]
- Melzack, R.; Wall, P.D. Pain mechanisms: A new theory. Science 1965, 80, 971–979. [Google Scholar] [CrossRef] [PubMed]
- Lima, Ê.M.; Santana, H.H.S.; Medrado, A.P.; Martinez, A.M.B.; Baptista, A.F. Neurodynamic Mobilization Reduces Intraneural Fibrosis After Sciatic Crush Lesion in Rats. Braz. J. Med. Hum. Health 2017, 5, 54–62. [Google Scholar] [CrossRef][Green Version]
- Bove, G.M.; Delany, S.P.; Hobson, L.; Cruz, G.E.; Harris, M.Y.; Amin, M.; Chapelle, S.L.; Barbe, M.F. Manual therapy prevents onset of nociceptor activity, sensorimotor dysfunction, and neural fibrosis induced by a volitional repetitive task. Pain 2019, 160, 632–644. [Google Scholar] [CrossRef] [PubMed]
- Bueno, F.R.; Shah, S.B. Implications of tensile loading for the tissue engineering of nerves. Tissue Eng. Part B Rev. 2008, 14, 219–233. [Google Scholar] [CrossRef] [PubMed]
- Arnaout, A.; Fontaine, C.; Chantelot, C. Sensory recovery after primary repair of palmar digital nerves using a Revolnerv® collagen conduit: A prospective series of 27 cases. Chirurgie De La Main 2014, 33, 279–285. [Google Scholar] [CrossRef] [PubMed]
- Sulaiman, W.; Gordon, T. Neurobiology of peripheral nerve injury, regeneration, and functional recovery: From bench top research to bedside application. Ochsner J. 2013, 13, 100–108. [Google Scholar]
- Boyd, B.S.; Nee, R.J.; Smoot, B. Safety of lower extremity neurodynamic exercises in adults with diabetes mellitus: A feasibility study. J. Man. Manip. Ther. 2017, 25, 30–38. [Google Scholar] [CrossRef][Green Version]
- Dubový, P.; Klusáková, I.; Hradilová-Svíženská, I.; Joukal, M.; Boadas-Vaello, P. Activation of astrocytes and microglial cells and CCL2/CCR2 upregulation in the dorsolateral and ventrolateral nuclei of periaqueductal gray and rostral ventromedial medulla following different types of sciatic nerve injury. Front. Cell. Neurosci. 2018, 12, 40. [Google Scholar] [CrossRef]
- Pietrzak, M.; Vollaard, N.B.J. Effects of a Novel Neurodynamic Tension Technique on Muscle Extensibility and Stretch Tolerance: A Counterbalanced Crossover Study. J. Sport Rehabil. 2018, 27, 55–65. [Google Scholar] [CrossRef]
- Shacklock, M.; Yee, B.; Hoof, T.V.; Foley, R.; Boddie, K.; Lacey, E.; Poley, J.B.; Rade, M.; Kankaanpää, M.; Kröger, H.; et al. Slump Test: Effect of Contralateral Knee Extension on Response Sensations in Asymptomatic Subjects and Cadaver Study. Spine 2016, 41, E205–E210. [Google Scholar] [CrossRef] [PubMed]







| Gene | Sequence | Amplicon Length (bp) | Accession Number |
|---|---|---|---|
| TLR2 | forward: 5′-CAAACTGGAGACTCTGGAAGCAGG-3′ reverse: 5′-CACACAGGTAGCTGTCTGCC-3′ | 125 | NM_198769.2 NM_011905.3 |
| TACAN | forward: 5′-TGCAGCAGGACTTCCAAGGTATCC-3′ reverse: 5′-CGCTTCTTCTGGCGTGTGATAGAG-3′ | 115 | NM_001010945.1 |
| Primary Antibodies | ||||
| Code | Dilution | Host | Source | |
| Actin | A5316 | 1:4000 | Mouse | Sigma-Aldrich |
| Bax | SC-23959 | 1:600 | Rabbit | Santa Cruz Biotechnology Inc. |
| Bcl-xL | SC-8392 | 1:600 | Mouse | Santa Cruz Biotechnology Inc. |
| TACAN | 17455–1-ap | 1:1000 | Rabbit | Proteintech Europe |
| TLR-2 | SC-166900 | 1:300 | Mouse | Santa Cruz Biotechnology Inc. |
| Secondary Antibodies | ||||
| Code | Dilution | Host | Source | |
| HRP Conjugated-anti-rabbit | 7074 | 1:15,000 | Goat | Cell Signalling |
| HRP Conjugated-anti-mouse | 7076 | 1:15,000 | Goat | Cell Signalling |
Publisher’s Note: MDPI stays neutral with regard to jurisdictional claims in published maps and institutional affiliations. |
© 2022 by the authors. Licensee MDPI, Basel, Switzerland. This article is an open access article distributed under the terms and conditions of the Creative Commons Attribution (CC BY) license (https://creativecommons.org/licenses/by/4.0/).
Share and Cite
Carta, G.; Fornasari, B.E.; Fregnan, F.; Ronchi, G.; De Zanet, S.; Muratori, L.; Nato, G.; Fogli, M.; Gambarotta, G.; Geuna, S.; et al. Neurodynamic Treatment Promotes Mechanical Pain Modulation in Sensory Neurons and Nerve Regeneration in Rats. Biomedicines 2022, 10, 1296. https://doi.org/10.3390/biomedicines10061296
Carta G, Fornasari BE, Fregnan F, Ronchi G, De Zanet S, Muratori L, Nato G, Fogli M, Gambarotta G, Geuna S, et al. Neurodynamic Treatment Promotes Mechanical Pain Modulation in Sensory Neurons and Nerve Regeneration in Rats. Biomedicines. 2022; 10(6):1296. https://doi.org/10.3390/biomedicines10061296
Chicago/Turabian StyleCarta, Giacomo, Benedetta Elena Fornasari, Federica Fregnan, Giulia Ronchi, Stefano De Zanet, Luisa Muratori, Giulia Nato, Marco Fogli, Giovanna Gambarotta, Stefano Geuna, and et al. 2022. "Neurodynamic Treatment Promotes Mechanical Pain Modulation in Sensory Neurons and Nerve Regeneration in Rats" Biomedicines 10, no. 6: 1296. https://doi.org/10.3390/biomedicines10061296
APA StyleCarta, G., Fornasari, B. E., Fregnan, F., Ronchi, G., De Zanet, S., Muratori, L., Nato, G., Fogli, M., Gambarotta, G., Geuna, S., & Raimondo, S. (2022). Neurodynamic Treatment Promotes Mechanical Pain Modulation in Sensory Neurons and Nerve Regeneration in Rats. Biomedicines, 10(6), 1296. https://doi.org/10.3390/biomedicines10061296

