Expression of the Adenosine A2A-A3 Receptor Heteromer in Different Brain Regions and Marked Upregulation in the Microglia of the Transgenic APPSw,Ind Alzheimer’s Disease Model
Abstract
1. Introduction
2. Materials and Methods
2.1. Reagents
2.2. APP Transgenic Mouse Model of Alzheimer’s Disease (AD)
2.3. Neuronal and Microglial Primary Cultures
2.4. cAMP Determination
2.5. MAPK Phosphorylation Assays
2.6. Proximity Ligation Assay (PLA)
2.7. Data Handling and Statistical Analysis
3. Results
3.1. Differential Expression of A2AA3Hets in Primary Neurons from the Cortex, Striatum, and Hippocampus
3.2. Characterization of the Functionality of A2AA3Hets in Primary Neurons from Three Brain Regions
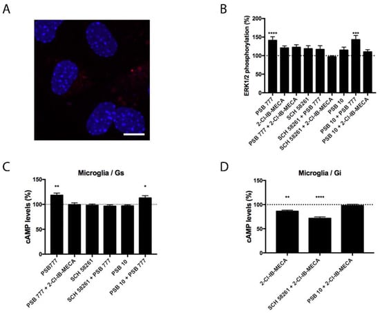
3.3. Characterization of the Functionality of A2AA3Hets in Primary Microglia
3.4. Expression and Functionality of the Heteromer in the APPSw,Ind Transgenic Mice Model of Alzheimer’s Disease (AD)
4. Discussion
Author Contributions
Funding
Institutional Review Board Statement
Informed Consent Statement
Data Availability Statement
Acknowledgments
Conflicts of Interest
References
- Alexander, S.P.; Christopoulos, A.; Davenport, A.P.; Kelly, E.; Mathie, A.; Peters, J.A.; Veale, E.L.; Armstrong, J.F.; Faccenda, E.; Harding, S.D.; et al. The Concise Guide To Pharmacology 2021/22: G Protein-Coupled Receptors. Br. J. Pharmacol. 2021, 178, S27–S156. [Google Scholar] [CrossRef] [PubMed]
- Gines, S.; Hillion, J.; Torvinen, M.; Le Crom, S.; Casado, V.; Canela, E.I.; Rondin, S.; Lew, J.Y.; Watson, S.; Zoli, M.; et al. Dopamine D1 and Adenosine A1 Receptors form Functionally Interacting Heteromeric Complexes. Proc. Natl. Acad. Sci. USA 2000, 97, 8606–8611. [Google Scholar] [CrossRef]
- Hillion, J.; Canals, M.; Torvinen, M.; Casado, V.; Scott, R.; Terasmaa, A.; Hansson, A.; Watson, S.; Olah, M.E.; Mallol, J.; et al. Coaggregation, Cointernalization, and Codesensitization of Adenosine A2A Receptors and Dopamine D2 Receptors. J. Biol. Chem. 2002, 277, 18091–18097. Available online: http://www.ncbi.nlm.nih.gov/pubmed/11872740 (accessed on 21 March 2015). [CrossRef] [PubMed]
- Ciruela, F.; Casadó, V.; Rodrigues, R.; Luján, R.; Burgueño, J.; Canals, M.; Borycz, J.; Rebola, N.; Goldberg, S.; Mallol, J.; et al. Presynaptic Control of Striatal Glutamatergic Neurotransmission by Adenosine A1-A2A Receptor Heteromers. J. Neurosci. 2006, 26, 2080–2087. [Google Scholar] [CrossRef] [PubMed]
- Navarro, G.; Cordomí, A.; Brugarolas, M.; Moreno, E.; Aguinaga, D.; Pérez-Benito, L.; Ferre, S.; Cortés, A.; Casadó, V.; Mallol, J.; et al. Cross-Communication between Gi and Gs in a G-Protein-Coupled Receptor Heterotetramer Guided by a Receptor C-Terminal Domain. BMC Biol. 2018, 16, 1–15. [Google Scholar] [CrossRef]
- Navarro, G.; Cordomí, A.; Zelman-Femiak, M.; Brugarolas, M.; Moreno, E.; Aguinaga, D.; Perez-Benito, L.; Cortés, A.; Casadó, V.; Mallol, J.; et al. Quaternary Structure of a G-Protein-Coupled Receptor Heterotetramer in Complex with Gi and Gs. BMC Biol. 2016, 14, 26. [Google Scholar] [CrossRef]
- Gnad, T.; Navarro, G.; Lahesmaa, M.; Reverte-Salisa, L.; Copperi, F.; Cordomi, A.; Naumann, J.; Hochhäuser, A.; Haufs-Brusberg, S.; Wenzel, D.; et al. Adenosine/A2B Receptor Signaling Ameliorates the Effects of Aging and Counteracts Obesity. Cell Metab. 2020, 32, 56–70.e7. Available online: https://pubmed.ncbi.nlm.nih.gov/32589947/ (accessed on 9 July 2020). [CrossRef]
- Hinz, S.; Navarro, G.; Borroto-Escuela, D.; Seibt, B.F.; Ammon, C.; De Filippo, E.; Danish, A.; Lacher, S.K.; Červinková, B.; Rafehi, M.; et al. Adenosine A2A Receptor Ligand Recognition and Signaling Is Blocked by A2B Receptors. Oncotarget 2018, 9, 13593–13611. Available online: http://www.ncbi.nlm.nih.gov/pubmed/29568380 (accessed on 5 April 2018). [CrossRef]
- Lillo, A.; Martínez-Pinilla, E.; Reyes-Resina, I.; Navarro, G.; Franco, R. Adenosine A2a and A3 Receptors Are Able to Interact with Each Other. A Further Piece in the Puzzle of Adenosine Receptor-Mediated Signaling. Int. J. Mol. Sci. 2020, 21, 5070. Available online: https://www.mdpi.com/1422-0067/21/14/5070?utm_source=researcher_app&utm_medium=referral&utm_campaign=RESR_MRKT_Researcher_inbound (accessed on 29 July 2020). [CrossRef]
- Jenner, P. An Overview of Adenosine A2A Receptor Antagonists in Parkinson’s Disease. Int. Rev. Neurobiol. 2014, 119, 71–86. Available online: http://www.ncbi.nlm.nih.gov/pubmed/25175961 (accessed on 23 October 2017).
- Jenner, P.; Mori, A.; Hauser, R.; Morelli, M.; Fredholm, B.B.; Chen, J.F. Adenosine, Adenosine A 2A Antagonists, and Parkinson’s Disease. Park. Relat. Disord. 2009, 15, 406–413. Available online: http://www.ncbi.nlm.nih.gov/pubmed/19446490 (accessed on 25 June 2015). [CrossRef]
- Saki, M.; Yamada, K.; Koshimura, E.; Sasaki, K.; Kanda, T. In Vitro Pharmacological Profile of the A2A Receptor Antagonist Istradefylline. Naunyn. Schmiedebergs Arch. Pharmacol. 2013, 386, 963–972. Available online: http://www.ncbi.nlm.nih.gov/pubmed/23812646 (accessed on 27 December 2017). [CrossRef]
- Kondo, T.; Mizuno, Y.; Japanese Istradefylline Study Group. A Long-Term Study of Istradefylline Safety and Efficacy in Patients with Parkinson Disease. Clin. Neuropharmacol. 2015, 38, 41–46. Available online: http://www.ncbi.nlm.nih.gov/pubmed/25768849 (accessed on 17 March 2015). [CrossRef]
- Mizuno, Y.; Kondo, T. Adenosine A2A Receptor Antagonist Istradefylline Reduces Daily OFF Time in Parkinson’s Disease. Mov. Disord. 2013, 28, 1138–1141. Available online: http://www.ncbi.nlm.nih.gov/pubmed/23483627 (accessed on 23 October 2017). [CrossRef] [PubMed]
- Berger, A.A.; Winnick, A.; Welschmeyer, A.; Kaneb, A.; Berardino, K.; Cornett, E.M.; Kaye, A.D.; Viswanath, O.; Urits, I. Istradefylline to Treat Patients with Parkinson’s Disease Experiencing “Off” Episodes: A Comprehensive Review. Neurol. Int. 2020, 12, 109–129. Available online: https://pubmed.ncbi.nlm.nih.gov/33302331/ (accessed on 14 October 2021). [CrossRef] [PubMed]
- Hatfield, S.M.; Sitkovsky, M. A2A Adenosine Receptor Antagonists to Weaken the Hypoxia-HIF-1α Driven Immunosuppression and Improve Immunotherapies of Cancer. Curr. Opin. Pharmacol. 2016, 29, 90–96. Available online: http://www.ncbi.nlm.nih.gov/pubmed/27429212 (accessed on 24 October 2017). [CrossRef] [PubMed]
- Popoli, P.; Blum, D.; Domenici, M.R.; Burnouf, S.; Chern, Y. A Critical Evaluation of Adenosine A2A Receptors as Potentially “Druggable” Targets in Huntington’s Disease. Curr. Pharm. Des. 2008, 14, 1500–1511. Available online: http://www.ncbi.nlm.nih.gov/pubmed/18537673 (accessed on 19 December 2017). [CrossRef]
- Chen, J.-F.; Sonsalla, P.K.; Pedata, F.; Melani, A.; Domenici, M.R.; Popoli, P.; Geiger, J.; Lopes, L.V.; de Mendonça, A. Adenosine A2A Receptors and Brain Injury: Broad Spectrum of Neuroprotection, Multifaceted Actions and “Fine Tuning” Modulation. Prog. Neurobiol. 2007, 83, 310–331. Available online: http://www.ncbi.nlm.nih.gov/pubmed/18023959 (accessed on 23 October 2017). [CrossRef]
- Orru, M.; Bakešová, J.; Brugarolas, M.; Quiroz, C.; Beaumont, V.; Goldberg, S.R.; Lluís, C.; Cortés, A.; Franco, R.; Casadó, V.; et al. Striatal Pre- and Postsynaptic Profile of Adenosine A2A Receptor Antagonists. PLoS ONE 2011, 6, e16088. [Google Scholar] [CrossRef]
- Lee, C.; Chern, Y. Adenosine Receptors and Huntington’s Disease. Int. Rev. Neurobiol. 2014, 119, 195–232. Available online: http://linkinghub.elsevier.com/retrieve/pii/B9780128010228000106 (accessed on 19 December 2017).
- Li, W.; Silva, H.B.; Real, J.; Wang, Y.-M.; Rial, D.; Li, P.; Payen, M.-P.; Zhou, Y.; Muller, C.E.; Tomé, A.R.; et al. Inactivation of Adenosine A2A Receptors Reverses Working Memory Deficits at Early Stages of Huntington’s Disease Models. Neurobiol. Dis. 2015, 79, 70–80. Available online: http://www.ncbi.nlm.nih.gov/pubmed/25892655 (accessed on 19 December 2017). [CrossRef] [PubMed]
- Li, P.; Rial, D.; Canas, P.M.; Yoo, J.H.; Li, W.; Zhou, X.; Wang, Y.; Van Westen, G.J.P.; Payen, M.P.; Augusto, E.; et al. Optogenetic Activation of Intracellular Adenosine A2A Receptor Signaling in the Hippocampus is Sufficient to Trigger CREB Phosphorylation and Impair Memory. Mol. Psychiatry 2015, 20, 1339–1349. Available online: http://www.ncbi.nlm.nih.gov/pubmed/25687775 (accessed on 9 March 2018). [CrossRef]
- Tyebji, S.; Saavedra, A.; Canas, P.M.; Pliassova, A.; Delgado-García, J.M.; Alberch, J.; Cunha, R.A.; Gruart, A.; Pérez-Navarro, E. Hyperactivation of D1 and A2A Receptors Contributes to Cognitive Dysfunction in Huntington’s Disease. Neurobiol. Dis. 2015, 74, 41–57. Available online: http://linkinghub.elsevier.com/retrieve/pii/S0969996114003428 (accessed on 19 December 2017). [CrossRef] [PubMed]
- Chiu, F.-L.L.; Lin, J.-T.T.; Chuang, C.-Y.Y.; Chien, T.; Chen, C.-M.M.; Chen, K.-H.H.; Hsiao, H.-Y.Y.; Lin, Y.-S.S.; Chern, Y.; Kuo, H.-C.C. Elucidating the Role of the A2A Adenosine Receptor in Neurodegeneration Using Neurons Derived from Huntington’s Disease iPSCs. Hum. Mol. Genet. 2015, 24, 6066–6079. [Google Scholar] [CrossRef]
- Chen, J.-F. Adenosine Receptor Control of Cognition in Normal and Disease. Int. Rev. Neurobiol. 2014, 119, 257–307. Available online: http://www.ncbi.nlm.nih.gov/pubmed/25175970 (accessed on 18 February 2016).
- Angulo, E.; Casadó, V.; Mallol, J.; Canela, E.I.; Viñals, F.; Ferrer, I.; Lluis, C.; Franco, R. A1 Adenosine Receptors Accumulate in Neurodegenerative Structures in Alzheimer Disease and Mediate both Amyloid Precursor Protein Processing and Tau Phosphorylation and Translocation. Brain Pathol. 2003, 13, 440–451. [Google Scholar] [CrossRef]
- Banik, A.; Brown, R.E.; Bamburg, J.; Lahiri, D.K.; Khurana, D.; Friedland, R.P.; Chen, W.; Ding, Y.; Mudher, A.; Padjen, A.L.; et al. Translation of Pre-Clinical Studies into Successful Clinical Trials for Alzheimer’s Disease: What Are the Roadblocks and How Can They Be Overcome? J. Alzheimers Dis. 2015, 47, 815–843. [Google Scholar] [CrossRef] [PubMed]
- Nisticò, R.; Pignatelli, M.; Piccinin, S.; Mercuri, N.B.; Collingridge, G. Targeting Synaptic Dysfunction in Alzheimer’s Disease Therapy. Mol. Neurobiol. 2012, 46, 572–587. Available online: http://www.ncbi.nlm.nih.gov/pubmed/22914888 (accessed on 20 December 2017). [CrossRef]
- Franco, R.; Cedazo-Minguez, A. Successful Therapies for Alzheimer’s Disease: Why so Many in Animal Models and None in Humans? Front. Pharmacol. 2014, 5, 146. Available online: http://www.ncbi.nlm.nih.gov/pubmed/25009496 (accessed on 15 January 2022). [CrossRef]
- Franco, R.; Navarro, G. Adenosine A2A Receptor Antagonists in Neurodegenerative Diseases: Huge Potential and Huge Challenges. Front. Psychiatry 2018, 9, 1–5. Available online: https://pubmed.ncbi.nlm.nih.gov/29593579/ (accessed on 13 September 2020). [CrossRef]
- Navarro, G.; Morales, P.; Rodríguez-Cueto, C.; Fernández-Ruiz, J.; Jagerovic, N.; Franco, R. Targeting Cannabinoid CB2 Receptors in the Central Nervous System. Medicinal Chemistry Approaches with Focus on Neurodegenerative Disorders. Front. Neurosci. 2016, 10, 406. Available online: www.uniprot.org (accessed on 7 December 2016). [CrossRef] [PubMed]
- Franco, R.; Rivas-Santisteban, R.; Casanovas, M.; Lillo, A.; Saura, C.A.; Navarro, G. Adenosine A2A Receptor Antagonists Affects NMDA Glutamate Receptor Function. Potential to Address Neurodegeneration in Alzheimer’s Disease. Cells 2020, 9, 1075. Available online: https://pubmed.ncbi.nlm.nih.gov/32357548/ (accessed on 31 March 2021). [CrossRef] [PubMed]
- Franco, R.; Reyes-Resina, I.; Aguinaga, D.; Lillo, A.; Jiménez, J.; Raïch, I.; Borroto-Escuela, D.O.; Ferreiro-Vera, C.; Canela, E.I.; Sánchez de Medina, V.; et al. Potentiation of Cannabinoid Signaling in Microglia by Adenosine A2A Receptor Antagonists. Glia 2019, 67, 2410–2423. [Google Scholar] [CrossRef] [PubMed]
- Chhor, V.; Le Charpentier, T.; Lebon, S.; Oré, M.-V.; Celador, I.L.; Josserand, J.; Degos, V.; Jacotot, E.; Hagberg, H.; Sävman, K.; et al. Characterization of Phenotype Markers and Neuronotoxic Potential of Polarised Primary Microglia In Vitro. Brain. Behav. Immun. 2013, 32, 70–85. Available online: http://www.sciencedirect.com/science/article/pii/S088915911300127X (accessed on 17 November 2014). [CrossRef] [PubMed]
- Franco, R.; Fernández-Suárez, D. Alternatively Activated Microglia and Macrophages in the Central Nervous System. Prog. Neurobiol. 2015, 131, 65–86. Available online: http://www.ncbi.nlm.nih.gov/pubmed/26067058 (accessed on 14 June 2015). [CrossRef]
- Pinhal-Enfield, G.; Ramanathan, M.; Hasko, G.; Vogel, S.N.; Salzman, A.L.; Boons, G.-J.; Leibovich, S.J. An Angiogenic Switch in Macrophages Involving Synergy between Toll-Like Receptors 2, 4, 7, and 9 and Adenosine A(2A) Receptors. Am. J. Pathol. 2003, 163, 711–721. [Google Scholar] [CrossRef]
- Ferrante, C.J.; Pinhal-Enfield, G.; Elson, G.; Cronstein, B.N.; Hasko, G.; Outram, S.; Leibovich, S.J. The Adenosine-Dependent Angiogenic Switch of Macrophages to an M2-Like Phenotype Is Independent of Interleukin-4 Receptor Alpha (IL-4Rα) Signaling. Inflammation 2013, 36, 921–931. Available online: http://www.pubmedcentral.nih.gov/articlerender.fcgi?artid=3710311&tool=pmcentrez&rendertype=abstract (accessed on 1 October 2014). [CrossRef]
- Ferrante, C.J.; Leibovich, S.J. Regulation of Macrophage Polarization and Wound Healing. Adv. Wound Care 2012, 1, 10–16. Available online: http://www.pubmedcentral.nih.gov/articlerender.fcgi?artid=3623587&tool=pmcentrez&rendertype=abstract (accessed on 9 October 2014). [CrossRef]
- Saura, J.; Angulo, E.; Ejarque, A.; Casado, V.; Tusell, J.M.; Moratalla, R.; Chen, J.-F.F.; Schwarzschild, M.A.; Lluis, C.; Franco, R.; et al. Adenosine A2A Receptor Stimulation Potentiates Nitric Oxide Release by Activated Microglia. J. Neurochem. 2005, 95, 919–929. Available online: http://www.ncbi.nlm.nih.gov/pubmed/16092928 (accessed on 20 March 2015). [CrossRef]
- Haque, M.E.; Kim, I.S.; Jakaria, M.; Akther, M.; Choi, D.K. Importance of GPCR-Mediated Microglial Activation in Alzheimer’s Disease. Front. Cell. Neurosci. 2018, 12, 258. Available online: https://pubmed.ncbi.nlm.nih.gov/30186116/ (accessed on 14 October 2021). [CrossRef]
- Ferreira-Silva, J.; Aires, I.D.; Boia, R.; Ambrósio, A.F.; Santiago, A.R. Activation of Adenosine A3 Receptor Inhibits Microglia Reactivity Elicited by Elevated Pressure. Int. J. Mol. Sci. 2020, 21, 7218. Available online: https://pubmed.ncbi.nlm.nih.gov/33007835/ (accessed on 14 October 2021). [CrossRef]
- Ogata, T.; Schubert, P. Programmed Cell Death in Rat Microglia Is Controlled by Extracellular Adenosine. Neurosci. Lett. 1996, 218, 91–94. Available online: http://www.ncbi.nlm.nih.gov/pubmed/8945735 (accessed on 3 September 2018). [CrossRef]
- van der Putten, C.; Zuiderwijk-Sick, E.A.; van Straalen, L.; de Geus, E.D.; Boven, L.A.; Kondova, I.; IJzerman, A.P.; Bajramovic, J.J. Differential Expression of Adenosine A3 Receptors Controls Adenosine A2A Receptor-Mediated Inhibition of TLR Responses in Microglia. J. Immunol. 2009, 182, 7603–7612. Available online: http://www.ncbi.nlm.nih.gov/pubmed/19494284 (accessed on 3 September 2018). [CrossRef]
- Hammarberg, C.; Schulte, G.; Fredholm, B.B. Evidence for Functional Adenosine A3 Receptors in Microglia Cells. J. Neurochem. 2003, 86, 1051–1054. Available online: https://pubmed.ncbi.nlm.nih.gov/12887702/ (accessed on 3 September 2018). [CrossRef]
- Gyoneva, S.; Davalos, D.; Biswas, D.; Swanger, S.A.; Garnier-Amblard, E.; Loth, F.; Akassoglou, K.; Traynelis, S.F. Systemic Inflammation Regulates Microglial Responses to Tissue Damage In Vivo. Glia 2014, 62, 1345–1360. Available online: http://www.ncbi.nlm.nih.gov/pubmed/24807189 (accessed on 3 September 2018). [CrossRef] [PubMed]
- Merighi, S.; Borea, P.A.; Stefanelli, A.; Bencivenni, S.; Castillo, C.A.; Varani, K.; Gessi, S. A2a and A2b Adenosine Receptors Affect HIF-1α Signaling in Activated Primary Microglial Cells. Glia 2015, 63, 1933–1952. Available online: http://www.ncbi.nlm.nih.gov/pubmed/25980546 (accessed on 25 March 2019). [CrossRef]
- Gyoneva, S.; Orr, A.G.; Traynelis, S.F. Differential Regulation of Microglial Motility by ATP/ADP and Adenosine. Park. Relat. Disord. 2009, 15 (Suppl. S3), S195–S199. Available online: https://pubmed.ncbi.nlm.nih.gov/20082989/ (accessed on 21 March 2015).
- Rebola, N.; Simões, A.P.; Canas, P.M.; Tomé, A.R.; Andrade, G.M.; Barry, C.E.; Agostinho, P.M.; Lynch, M.A.; Cunha, R.A. Adenosine A2A Receptors Control Neuroinflammation and Consequent Hippocampal Neuronal Dysfunction. J. Neurochem. 2011, 117, 100–111. Available online: https://pubmed.ncbi.nlm.nih.gov/21235574/ (accessed on 20 March 2020). [CrossRef]
- Aires, I.D.; Boia, R.; Rodrigues-Neves, A.C.; Madeira, M.H.; Marques, C.; Ambrósio, A.F.; Santiago, A.R. Blockade of Microglial Adenosine A2A Receptor Suppresses Elevated Pressure-Induced Inflammation, Oxidative Stress, and Cell Death in Retinal Cells. Glia 2019, 67, 896–914. [Google Scholar]
- Lee, J.Y.; Jhun, B.S.; Oh, Y.T.; Lee, J.H.; Choe, W.; Baik, H.H.; Ha, J.; Yoon, K.-S.; Kim, S.S.; Kang, I. Activation of Adenosine A3 Receptor Suppresses Lipopolysaccharide-Induced TNF-α Production through Inhibition of PI 3-Kinase/Akt and NF-κB Activation in Murine BV2 Microglial Cells. Neurosci. Lett. 2006, 396, 1–6. Available online: http://www.ncbi.nlm.nih.gov/pubmed/16324785 (accessed on 3 September 2018). [CrossRef]
- Santiago, A.R.; Baptista, F.I.; Santos, P.F.; Cristóvão, G.; Ambrósio, A.F.; Cunha, R.A.; Gomes, C.A.; Pintor, J. Role of Microglia Adenosine A2A Receptors in Retinal and Brain Neurodegenerative Diseases. Mediat. Inflamm. 2014, 2014, 465694. [Google Scholar] [CrossRef] [PubMed]
- Boia, R.; Elvas, F.; Madeira, M.H.; Aires, I.D.; Rodrigues-Neves, A.C.; Tralhão, P.; Szabó, E.C.; Baqi, Y.; Müller, C.E.; Tomé, Â.R.; et al. Treatment with A2A Receptor Antagonist KW6002 and Caffeine Intake Regulate Microglia Reactivity and Protect Retina against Transient Ischemic Damage. Cell Death Dis. 2017, 8, e3065. Available online: https://pubmed.ncbi.nlm.nih.gov/28981089/ (accessed on 30 December 2017). [CrossRef] [PubMed]
- Gyoneva, S.; Shapiro, L.; Lazo, C.; Garnier-Amblard, E.; Smith, Y.; Miller, G.W.; Traynelis, S.F. Adenosine A2A Receptor Antagonism Reverses Inflammation-Induced Impairment of Microglial Process Extension in a Model of Parkinson’s Disease. Neurobiol. Dis. 2014, 67, 191–202. Available online: http://www.ncbi.nlm.nih.gov/pubmed/24632419 (accessed on 12 March 2015). [CrossRef] [PubMed]
- Choi, I.-Y.; Lee, J.-C.; Ju, C.; Hwang, S.; Cho, G.-S.; Lee, H.W.; Choi, W.J.; Jeong, L.S.; Kim, W.-K. A3 Adenosine Receptor Agonist Reduces Brain Ischemic Injury and Inhibits Inflammatory Cell Migration in Rats. Am. J. Pathol. 2011, 179, 2042–2052. [Google Scholar] [CrossRef] [PubMed]
- Illes, P.; Rubini, P.; Ulrich, H.; Zhao, Y.; Tang, Y. Regulation of Microglial Functions by Purinergic Mechanisms in the Healthy and Diseased CNS. Cells 2020, 9, 1108. Available online: https://www.mdpi.com/2073-4409/9/5/1108 (accessed on 11 March 2021). [CrossRef]
- Ohsawa, K.; Sanagi, T.; Nakamura, Y.; Suzuki, E.; Inoue, K.; Kohsaka, S. Adenosine A3 Receptor Is Involved in ADP-Induced Microglial Process Extension and Migration. J. Neurochem. 2012, 121, 217–227. Available online: https://pubmed.ncbi.nlm.nih.gov/22335470/ (accessed on 3 September 2018). [CrossRef] [PubMed]
- Terayama, R.; Tabata, M.; Maruhama, K.; Iida, S. A 3 Adenosine Receptor Agonist Attenuates Neuropathic Pain by Suppressing Activation of Microglia and Convergence of Nociceptive Inputs in the Spinal Dorsal Horn. Exp. Brain Res. 2018, 236, 3203–3213. Available online: https://pubmed.ncbi.nlm.nih.gov/30206669/ (accessed on 14 October 2021). [CrossRef] [PubMed]
- Mucke, L.; Masliah, E.; Yu, G.Q.; Mallory, M.; Rockenstein, E.M.; Tatsuno, G.; Hu, K.; Kholodenko, D.; Johnson-Wood, K.; McConlogue, L. High-Level Neuronal Expression of Abeta 1-42 in Wild-Type Human Amyloid Protein Precursor Transgenic Mice: Synaptotoxicity without Plaque Formation. J. Neurosci. 2000, 20, 4050–4058. Available online: http://www.ncbi.nlm.nih.gov/pubmed/10818140 (accessed on 31 July 2017). [CrossRef]
- Hradsky, J.; Raghuram, V.; Reddy, P.P.; Navarro, G.; Hupe, M.; Casado, V.; McCormick, P.J.; Sharma, Y.; Kreutz, M.R.; Mikhaylova, M. Post-Translational Membrane Insertion of Tail-Anchored Transmembrane EF-Hand Ca2+Sensor Calneurons Requires the TRC40/Asna1 Protein Chaperone. J. Biol. Chem. 2011, 286, 36762–36776. [Google Scholar] [CrossRef]
- Silva, A.C.; Lemos, C.; Gonçalves, F.Q.; Pliássova, A.V.; Machado, N.J.; Silva, H.B.; Canas, P.M.; Cunha, R.A.; Lopes, J.P.; Agostinho, P. Blockade of Adenosine A2A Receptors Recovers Early Deficits of Memory and Plasticity in the Triple Transgenic Mouse Model of Alzheimer’s Disease. Neurobiol. Dis. 2018, 117, 72–81. Available online: http://www.ncbi.nlm.nih.gov/pubmed/29859867 (accessed on 9 March 2020). [CrossRef]
- Gonçalves, F.Q.; Lopes, J.P.; Silva, H.B.; Lemos, C.; Silva, A.C.; Gonçalves, N.; Tomé, Â.R.; Ferreira, S.G.; Canas, P.M.; Rial, D.; et al. Synaptic and Memory Dysfunction in a β-Amyloid Model of Early Alzheimer’s Disease Depends on Increased Formation of ATP-Derived Extracellular Adenosine. Neurobiol. Dis. 2019, 132, 104570. [Google Scholar] [CrossRef]
- Canas, P.M.; Porciuncula, L.O.; Cunha, G.M.A.; Silva, C.G.; Machado, N.J.; Oliveira, J.M.A.; Oliveira, C.R.; Cunha, R.A. Adenosine A2A Receptor Blockade Prevents Synaptotoxicity and Memory Dysfunction Caused by -Amyloid Peptides via p38 Mitogen-Activated Protein Kinase Pathway. J. Neurosci. 2009, 29, 14741–14751. [Google Scholar] [CrossRef]
- Da Silva, S.V.; Haberl, M.G.; Zhang, P.; Bethge, P.; Lemos, C.; Gonçalves, N.; Gorlewicz, A.; Malezieux, M.; Gonçalves, F.Q.; Grosjean, N.; et al. Early Synaptic Deficits in the APP/PS1 Mouse Model of Alzheimer’s Disease Involve Neuronal Adenosine A2A Receptors. Nat. Commun. 2016, 7, 11915. [Google Scholar] [CrossRef] [PubMed]
- Temido-Ferreira, M.; Ferreira, D.G.; Batalha, V.L.; Marques-Morgado, I.; Coelho, J.E.; Pereira, P.; Gomes, R.; Pinto, A.; Carvalho, S.; Canas, P.M.; et al. Age-Related Shift in LTD Is Dependent on Neuronal Adenosine A2A Receptors Interplay with mGluR5 and NMDA Receptors. Mol. Psychiatry 2020, 25, 1876–1900. [Google Scholar] [CrossRef] [PubMed]
- Dall’lgna, O.P.; Porciúncula, L.O.; Souza, D.O.; Cunha, R.A.; Lara, D.R. Neuroprotection by Caffeine and Adenosine A2A Receptor Blockade of Beta-Amyloid Neurotoxicity. Br. J. Pharmacol. 2003, 138, 1207–1209. Available online: https://pubmed.ncbi.nlm.nih.gov/12711619/ (accessed on 3 January 2022). [CrossRef] [PubMed]
- Stone, T.W. Purines and Neuroprotection. Adv. Exp. Med. Biol. 2002, 513, 249–280. Available online: https://pubmed.ncbi.nlm.nih.gov/12575824/ (accessed on 3 January 2022). [PubMed]
- Ashton, J.C.; Glass, M. The Cannabinoid CB2 Receptor as a Target for Inflammation-Dependent Neurodegeneration. Curr. Neuropharmacol. 2007, 5, 73–80. [Google Scholar] [CrossRef] [PubMed]
- Colton, C.A.; Mott, R.T.; Sharpe, H.; Xu, Q.; Van Nostrand, W.E.; Vitek, M.P. Expression Profiles for Macrophage Alternative Activation Genes in AD and in Mouse Models of AD. J. Neuroinflamm. 2006, 3, 27. Available online: http://www.pubmedcentral.nih.gov/articlerender.fcgi?artid=1609108&tool=pmcentrez&rendertype=abstract (accessed on 16 October 2014). [CrossRef] [PubMed][Green Version]
- Gyoneva, S.; Swanger, S.A.; Zhang, J.; Weinshenker, D.; Traynelis, S.F. Altered Motility of Plaque-Associated Microglia in a Model of Alzheimer’s Disease. Neuroscience 2016, 330, 410–420. Available online: http://linkinghub.elsevier.com/retrieve/pii/S0306452216302202 (accessed on 4 March 2019). [CrossRef]
- Fiebich, B.L.; Biber, K.; Lieb, K.; van Calker, D.; Berger, M.; Bauer, J.; Gebicke-Haerter, P.J. Cyclooxygenase-2 Expression in Rat Microglia Is Induced by Adenosine A2a-Receptors. Glia 1996, 18, 152–180. Available online: https://pubmed.ncbi.nlm.nih.gov/8913778/ (accessed on 3 September 2018). [CrossRef]
- Cassano, T.; Calcagnini, S.; Pace, L.; De Marco, F.; Romano, A.; Gaetani, S. Cannabinoid Receptor 2 Signaling in Neurodegenerative Disorders: From Pathogenesis to a Promising Therapeutic Target. Front. Neurosci. 2017, 11, 30. [Google Scholar] [CrossRef]
- Michelucci, A.; Heurtaux, T.; Grandbarbe, L.; Morga, E.; Heuschling, P. Characterization of the Microglial Phenotype under Specific Pro-Inflammatory and Anti-Inflammatory Conditions: Effects of Oligomeric and Fibrillar Amyloid-Beta. J. Neuroimmunol. 2009, 210, 3–12. Available online: http://www.ncbi.nlm.nih.gov/pubmed/19269040 (accessed on 18 October 2014). [CrossRef]
- Ni, R.; Mu, L.; Ametamey, S. Positron Emission Tomography of Type 2 Cannabinoid Receptors for Detecting Inflammation in the Central Nervous System. Acta Pharmacol. Sin. 2019, 40, 351–357. Available online: http://www.nature.com/articles/s41401-018-0035-5 (accessed on 26 June 2018). [CrossRef]
- Bhat, S.A.; Goel, R.; Shukla, S.; Shukla, R.; Hanif, K. Angiotensin Receptor Blockade by Inhibiting Glial Activation Promotes Hippocampal Neurogenesis Via Activation of Wnt/β-Catenin Signaling in Hypertension. Mol. Neurobiol. 2018, 55, 5282–5298. Available online: http://www.ncbi.nlm.nih.gov/pubmed/28884281 (accessed on 4 October 2019). [CrossRef]
- Cunha, R.A. How Does Adenosine Control Neuronal Dysfunction and Neurodegeneration? J. Neurochem. 2016, 139, 1019–1055. Available online: http://www.ncbi.nlm.nih.gov/pubmed/27365148 (accessed on 11 September 2018). [CrossRef]
- Bronzuoli, M.R.; Iacomino, A.; Steardo, L.; Scuderi, C. Targeting Neuroinflammation in Alzheimer’s Disease. J. Inflamm. Res. 2016, 9, 199–208. [Google Scholar] [CrossRef]
- Muzio, L.; Viotti, A.; Martino, G. Microglia in Neuroinflammation and Neurodegeneration: From Understanding to Therapy. Front. Neurosci. 2021, 15, 742065. Available online: https://pubmed.ncbi.nlm.nih.gov/34630027/ (accessed on 15 October 2021). [CrossRef] [PubMed]
- Rodrigues-Neves, A.C.; Aires, I.D.; Vindeirinho, J.; Boia, R.; Madeira, M.H.; Gonçalves, F.Q.; Cunha, R.A.; Santos, P.F.; Ambrósio, A.F.; Santiago, A.R. Elevated Pressure Changes the Purinergic System of Microglial Cells. Front. Pharmacol. 2018, 9, 16. Available online: http://www.ncbi.nlm.nih.gov/pubmed/29416510 (accessed on 3 September 2018). [CrossRef] [PubMed]
- Koizumi, S.; Ohsawa, K.; Inoue, K.; Kohsaka, S. Purinergic Receptors in Microglia: Functional Modal Shifts of Microglia Mediated by P2 and P1 Receptors. Glia 2013, 61, 47–54. [Google Scholar] [CrossRef]
- Rathbone, M.P.; Middlemiss, P.J.; Gysbers, J.W.; Andrew, C.; Herman, M.A.R.; Reed, J.K.; Ciccarelli, R.; Di Iorio, P.; Caciagli, F. Trophic Effects of Purines in Neurons and Glial Cells. Prog. Neurobiol. 1999, 59, 663–690. Available online: http://www.ncbi.nlm.nih.gov/pubmed/10845757 (accessed on 3 September 2018). [CrossRef]
- Von Lubitz, D.K.; Simpson, K.L.; Lin, R.C. Right Thing at a Wrong Time? Adenosine A3 Receptors and Cerebroprotection in Stroke. Ann. N. Y. Acad. Sci. 2001, 939, 85–96. Available online: http://www.ncbi.nlm.nih.gov/pubmed/11462807 (accessed on 3 September 2018). [CrossRef] [PubMed]
- Hwang, S.; Cho, G.-S.; Ryu, S.; Kim, H.J.; Song, H.Y.; Yune, T.Y.; Ju, C.; Kim, W.-K. Post-Ischemic Treatment of WIB801C, Standardized Cordyceps Extract, Reduces Cerebral Ischemic Injury via Inhibition of Inflammatory Cell Migration. J. Ethnopharmacol. 2016, 186, 169–180. Available online: http://www.ncbi.nlm.nih.gov/pubmed/27036628 (accessed on 3 September 2018). [CrossRef]
- Ryu, S.; Kwon, J.; Park, H.; Choi, I.-Y.; Hwang, S.; Gajulapati, V.; Lee, J.Y.; Choi, Y.; Varani, K.; Borea, P.A.; et al. Amelioration of Cerebral Ischemic Injury by a Synthetic Seco-nucleoside LMT497. Exp. Neurobiol. 2015, 24, 31. Available online: http://www.ncbi.nlm.nih.gov/pubmed/25792868 (accessed on 3 September 2018). [CrossRef]
- Lipton, S. Pathologically-Activated Therapeutics for Neuroprotection: Mechanism of NMDA Receptor Block by Memantine and S-Nitrosylation. Curr. Drug Targets 2007, 8, 621–632. [Google Scholar] [CrossRef] [PubMed]
- El-Tayeb, A.; Michael, S.; Abdelrahman, A.; Behrenswerth, A.; Gollos, S.; Nieber, K.; Müller, C.E. Development of Polar Adenosine A 2A Receptor Agonists for Inflammatory Bowel Disease: Synergism with A 2B Antagonists. ACS Med. Chem. Lett. 2011, 2, 890–895. Available online: https://pubmed.ncbi.nlm.nih.gov/24900277/ (accessed on 17 October 2021). [CrossRef] [PubMed]
- Franco, R.; Rivas-Santisteban, R.; Reyes-Resina, I.; Navarro, G. The Old and New Visions of Biased Agonism through the Prism of Adenosine Receptor Signaling and Receptor/Receptor and Receptor/Protein Interactions. Front. Pharmacol. 2021, 11, 628601. [Google Scholar] [CrossRef] [PubMed]
- Franco, R.; Aguinaga, D.; Jiménez, J.; Lillo, J.; Martínez-Pinilla, E.; Navarro, G. Biased Receptor Functionality versus Biased Agonism in G-Protein-Coupled Receptors. Biomol. Concepts 2018, 9, 143–154. Available online: http://www.ncbi.nlm.nih.gov/pubmed/30864350 (accessed on 26 July 2019). [CrossRef]





Publisher’s Note: MDPI stays neutral with regard to jurisdictional claims in published maps and institutional affiliations. |
© 2022 by the authors. Licensee MDPI, Basel, Switzerland. This article is an open access article distributed under the terms and conditions of the Creative Commons Attribution (CC BY) license (https://creativecommons.org/licenses/by/4.0/).
Share and Cite
Lillo, A.; Raïch, I.; Lillo, J.; Pérez-Olives, C.; Navarro, G.; Franco, R. Expression of the Adenosine A2A-A3 Receptor Heteromer in Different Brain Regions and Marked Upregulation in the Microglia of the Transgenic APPSw,Ind Alzheimer’s Disease Model. Biomedicines 2022, 10, 214. https://doi.org/10.3390/biomedicines10020214
Lillo A, Raïch I, Lillo J, Pérez-Olives C, Navarro G, Franco R. Expression of the Adenosine A2A-A3 Receptor Heteromer in Different Brain Regions and Marked Upregulation in the Microglia of the Transgenic APPSw,Ind Alzheimer’s Disease Model. Biomedicines. 2022; 10(2):214. https://doi.org/10.3390/biomedicines10020214
Chicago/Turabian StyleLillo, Alejandro, Iu Raïch, Jaume Lillo, Catalina Pérez-Olives, Gemma Navarro, and Rafael Franco. 2022. "Expression of the Adenosine A2A-A3 Receptor Heteromer in Different Brain Regions and Marked Upregulation in the Microglia of the Transgenic APPSw,Ind Alzheimer’s Disease Model" Biomedicines 10, no. 2: 214. https://doi.org/10.3390/biomedicines10020214
APA StyleLillo, A., Raïch, I., Lillo, J., Pérez-Olives, C., Navarro, G., & Franco, R. (2022). Expression of the Adenosine A2A-A3 Receptor Heteromer in Different Brain Regions and Marked Upregulation in the Microglia of the Transgenic APPSw,Ind Alzheimer’s Disease Model. Biomedicines, 10(2), 214. https://doi.org/10.3390/biomedicines10020214

