Exogenous FGF-1 Differently Regulates Oligodendrocyte Replenishment in an SCI Repair Model and Cultured Cells
Abstract
1. Introduction
2. Materials and Methods
2.1. Animals
2.2. Surgical Procedures
2.3. Animal Treatment Groups
2.4. FGF-R Blocker
2.5. BrdU Injection
2.6. Tissue Preparation
2.7. Immunohistochemistry
2.8. Area of Interest
2.9. The Sampling Methods for OPC, Maturing Oligodendrocytes, and Apoptotic Oligodendrocytes
2.10. Staining and Analysis for Nucleic Acid Oxidation
2.11. Staining and Analysis for Myelin
2.12. Staining for the Neurite Outgrowth
2.13. Cell Culture
3. Results
3.1. Treatment of FGF-1 to the Spinal Cord Transection Model Explained, and Demonstration of Axonal Ingrowth into the Nerve Graft
3.1.1. Area of Interest
3.1.2. TUJ-1 Positive Axonal Outgrowth in the Grafted Nerves
3.2. Differentiation of Cells of the Oligo Lineage upon FGF-1 Treatment in the Injury Prenumbra
3.2.1. OLIG2+ Cells Were Increased in R4 and F4 Rats
3.2.2. NG2+OX42− OPC Were Decreased in R4 and F4
3.2.3. Analyzing the Effect of FGF-1 to the Injury Site: Use of F Model and Verification of NG2+ Cells as True Oligo Progenitor Cell
3.2.4. FGF-1 Treatment Results in Less CNPase+NG2+ and Less CNPase+NG2– Cells at 4 Days Post Operation
3.2.5. Nkx2.2+ OPC Were Reduced at Specific Site in R4
3.2.6. APC+ Mature Oligodendrocytes Were Reduced at Specific Site in R4
3.3. Cells of the Oligo Lineage Proliferate and Maintain an Early Phenotype upon FGF-1 Treatment in the Injury Prenumbra, while the Apoptosis Rates Were Similar
3.3.1. Cells of the Oligodendrocyte Lineage Proliferate upon FGF-1 Treatment to Generate More Nkx2.2-Positive Cells in the FGF-1-Treated Rats
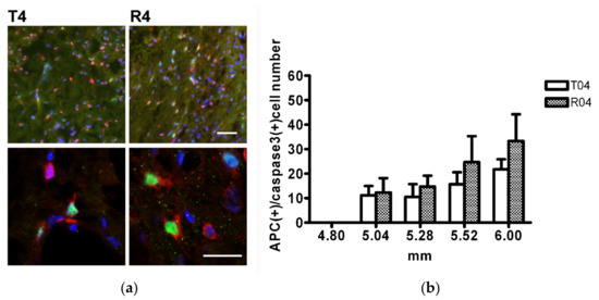
3.3.2. Number of Apoptotic Oligodendrocytes Was Not Different upon FGF-1 Treatment
3.4. Myelin Integrity: Rats Treated with FGF-1 Underwent Significantly Less Demyelination in the Dorsal Column at Site of Reactive Gliosis
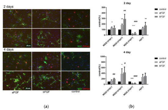
3.5. Mixed Neuron-Glia Culture Yields More Cells of Immature Phenotypes When FGF-1 or FGF-2 Were Added in Short Term Culture
3.6. Testing the Effect of FGF-1 on the Oligodendrocyte Lineage Using Blocker to the FGF-R
3.6.1. Blocking of FGF Receptor Increased NG2+OX42− Cell Numbers in the Oligodendrogenesis Site
3.6.2. Blocking of FGF Receptor Failed to Bring back the APC+ Mature Oligodendrocyte Cell Numbers in the Area Nearest to the Trauma Site
3.7. Verification of a Migration Plus Proliferation Theory: The NG2+ Cells in the Grey Matter and in the Back-Degeneative White Matter Track of Dorsal Funiculus at 8 mm
4. Discussion
4.1. Oligodendrogenesis in Contusion Model vs. Transection Model
4.2. FGF-1 Reduced Number of Cells of Oligodendrocyte Lineage in SCI, while OPC Proliferation Was Increased
4.3. Addition of FGF-1 to the Spinal Cord Injury Site Resulted in Reduction of NG2+ OPC Population, and Reduced Demyelination
4.4. A Delay in the Replenish of Oligodendrocytes
4.5. The Paradox Could Be a Results of a Combination of OPC Migration and Proliferation
4.5.1. The In Vitro Data Was Different When Compared to the In Vivo Models
4.5.2. Blocking of FGF Receptor Increased NG2+OX42- Cell Numbers in the Oligodendrogenesis Site while Failed to Bring Back the APC+ Mature Oligodendrocytes Number Back
4.5.3. Comparison to Distal Site in Spinal Cord: There Was Less OPC Cells in the Distal Site in Transected Rats
4.6. FGF-1 and FGF-2 Were Known to Inhibit Oligodendrocyte-Differentiation by Regulating Reversion of Mature Oligodendrocyte to Become OPC
4.7. FGF-1 Directly Control the Differentiation of OPC into Myelinating Oligodendrocytes
4.8. Biphasal Effect of FGF-1 on the OL Lineage: Initial Promotion of OPC Proliferation, and Removal of FGF to Induce OL Differentiation
4.9. Benefit of Exogenous FGF-1 Lies Not in Promoting OPC Proliferation, but Delaying Entry into Myelinating Stage
5. Conclusions
Author Contributions
Funding
Informed Consent Statement
Data Availability Statement
Conflicts of Interest
References
- Davies, S.J.; Fitch, M.T.; Memberg, S.P.; Hall, A.K.; Raisman, G.; Silver, J. Regeneration of adult axons in white matter tracts of the central nervous system. Nature 1997, 390, 680–683. [Google Scholar] [CrossRef]
- Li, Y.; Raisman, G. Long axon growth from embryonic neurons transplanted into myelinated tracts of the adult rat spinal cord. Brain Res. 1993, 629, 115–127. [Google Scholar] [CrossRef]
- Raisman, G. Myelin inhibitors: Does NO mean GO? Nat. Rev. Neurosci. 2004, 5, 157–161. [Google Scholar] [CrossRef] [PubMed]
- McTigue, D.M.; Tripathi, R.; Wei, P. NG2 colocalizes with axons and is expressed by a mixed cell population in spinal cord lesions. J. Neuropathol. Exp. Neurol. 2006, 65, 406–420. [Google Scholar] [CrossRef] [PubMed]
- Tripathi, R.; McTigue, D.M. Prominent oligodendrocyte genesis along the border of spinal contusion lesions. Glia 2007, 55, 698–711. [Google Scholar] [CrossRef] [PubMed]
- Yang, H.; Lu, P.; McKay, H.M.; Bernot, T.; Keirstead, H.; Steward, O.; Gage, F.H.; Edgerton, V.R.; Tuszynski, M.H. Endogenous neurogenesis replaces oligodendrocytes and astrocytes after primate spinal cord injury. J. Neurosci. 2006, 26, 2157–2166. [Google Scholar] [CrossRef]
- Mandai, K.; Matsumoto, M.; Kitagawa, K.; Matsushita, K.; Ohtsuki, T.; Mabuchi, T.; Colman, D.R.; Kamada, T.; Yanagihara, T. Ischemic damage and subsequent proliferation of oligodendrocytes in focal cerebral ischemia. Neuroscience 1997, 77, 849–861. [Google Scholar] [CrossRef]
- Mabuchi, T.; Kitagawa, K.; Ohtsuki, T.; Kuwabara, K.; Yagita, Y.; Yanagihara, T.; Hori, M.; Matsumoto, M. Contribution of microglia/macrophages to expansion of infarction and response of oligodendrocytes after focal cerebral ischemia in rats. Stroke 2000, 31, 1735–1743. [Google Scholar] [CrossRef]
- Komitova, M.; Perfilieva, E.; Mattsson, B.; Eriksson, P.S.; Johansson, B.B. Enriched environment after focal cortical ischemia enhances the generation of astroglia and NG2 positive polydendrocytes in adult rat neocortex. Exp. Neurol. 2006, 199, 113–121. [Google Scholar] [CrossRef]
- Warden, P.; Bamber, N.I.; Li, H.; Esposito, A.; Ahmad, K.A.; Hsu, C.Y.; Xu, X.M. Delayed glial cell death following wallerian degeneration in white matter tracts after spinal cord dorsal column cordotomy in adult rats. Exp. Neurol. 2001, 168, 213–224. [Google Scholar] [CrossRef] [PubMed]
- Barres, B.A.; Raff, M.C. Axonal control of oligodendrocyte development. J. Cell Biol. 1999, 147, 1123–1128. [Google Scholar] [CrossRef] [PubMed]
- Xu, G.Y.; Hughes, M.G.; Ye, Z.; Hulsebosch, C.E.; McAdoo, D.J. Concentrations of glutamate released following spinal cord injury kill oligodendrocytes in the spinal cord. Exp. Neurol. 2004, 187, 329–336. [Google Scholar] [CrossRef] [PubMed]
- Beattie, M.S.; Hermann, G.E.; Rogers, R.C.; Bresnahan, J.C. Cell death in models of spinal cord injury. Prog. Brain Res. 2002, 137, 37–47. [Google Scholar] [PubMed]
- Abe, Y.; Yamamoto, T.; Sugiyama, Y.; Watanabe, T.; Saito, N.; Kayama, H.; Kumagai, T. Apoptotic cells associated with Wallerian degeneration after experimental spinal cord injury: A possible mechanism of oligodendroglial death. J. Neurotrauma 1999, 16, 945–952. [Google Scholar] [CrossRef]
- Casha, S.; Yu, W.R.; Fehlings, M.G. Oligodendroglial apoptosis occurs along degenerating axons and is associated with FAS and p75 expression following spinal cord injury in the rat. Neuroscience 2001, 103, 203–218. [Google Scholar] [CrossRef]
- Dong, H.; Fazzaro, A.; Xiang, C.; Korsmeyer, S.J.; Jacquin, M.F.; McDonald, J.W. Enhanced oligodendrocyte survival after spinal cord injury in Bax-deficient mice and mice with delayed Wallerian degeneration. J. Neurosci. 2003, 23, 8682–8691. [Google Scholar] [CrossRef]
- Labombarda, F.; Gonzalez, S.L.; Lima, A.; Roig, P.; Guennoun, R.; Schumacher, M.; de Nicola, A.F. Effects of progesterone on oligodendrocyte progenitors, oligodendrocyte transcription factors, and myelin proteins following spinal cord injury. Glia 2009, 57, 884–897. [Google Scholar] [CrossRef]
- Sabo, J.K.; Aumann, T.D.; Merlo, D.; Kilpatrick, T.J.; Cate, H.S. Remyelination is altered by bone morphogenic protein signaling in demyelinated lesions. J. Neurosci. 2011, 31, 4504–4510. [Google Scholar] [CrossRef]
- Almad, A.; Sahinkaya, F.R.; McTigue, D.M. Oligodendrocyte fate after spinal cord injury. Neurotherapeutics 2011, 8, 262–273. [Google Scholar] [CrossRef]
- Butt, A.M.; Dinsdale, J. Opposing actions of fibroblast growth factor-2 on early and late oligodendrocyte lineage cells in vivo. J. Neuroimmunol. 2005, 166, 75–87. [Google Scholar] [CrossRef]
- Fortin, D.; Rom, E.; Sun, H.; Yayon, A.; Bansal, R. Distinct fibroblast growth factor (FGF)/FGF receptor signaling pairs initiate diverse cellular responses in the oligodendrocyte lineage. J. Neurosci. 2005, 25, 7470–7479. [Google Scholar] [CrossRef] [PubMed]
- Furusho, M.; Kaga, Y.; Ishii, A.; Hebert, J.M.; Bansal, R. Fibroblast growth factor signaling is required for the generation of oligodendrocyte progenitors from the embryonic forebrain. J. Neurosci. 2011, 31, 5055–5066. [Google Scholar] [CrossRef] [PubMed]
- Cheng, H.; Cao, Y.; Olson, L. Spinal cord repair in adult paraplegic rats: Partial restoration of hind limb function. Science 1996, 273, 510–513. [Google Scholar] [CrossRef]
- Lee, M.J.; Chen, C.J.; Cheng, C.H.; Huang, W.C.; Kuo, H.S.; Wu, J.C.; Tsai, M.J.; Huang, M.C.; Chang, W.C.; Cheng, H. Combined treatment using peripheral nerve graft and FGF-1: Changes to the glial environment and differential macrophage reaction in a complete transected spinal cord. Neurosci. Lett. 2008, 433, 163–169. [Google Scholar] [CrossRef] [PubMed]
- Kuo, H.S.; Tsai, M.J.; Huang, M.C.; Chiu, C.W.; Tsai, C.Y.; Lee, M.J.; Huang, W.C.; Lin, Y.L.; Kuo, W.C.; Cheng, H. Acid fibroblast growth factor and peripheral nerve grafts regulate Th2 cytokine expression, macrophage activation, polyamine synthesis, and neurotrophin expression in transected rat spinal cords. J. Neurosci. 2011, 31, 4137–4147. [Google Scholar] [CrossRef] [PubMed]
- Lee, Y.S.; Hsiao, I.; Lin, V.W. Peripheral nerve grafts and aFGF restore partial hindlimb function in adult paraplegic rats. J. Neurotrauma 2002, 19, 1203–1216. [Google Scholar] [CrossRef] [PubMed]
- Lee, Y.S.; Lin, C.Y.; Robertson, R.T.; Hsiao, I.; Lin, V.W. Motor recovery and anatomical evidence of axonal regrowth in spinal cord-repaired adult rats. J. Neuropathol. Exp. Neurol. 2004, 63, 233–245. [Google Scholar] [CrossRef] [PubMed][Green Version]
- Eswarakumar, V.P.; Lax, I.; Schlessinger, J. Cellular signaling by fibroblast growth factor receptors. Cytokine Growth Factor Rev. 2005, 16, 139–149. [Google Scholar] [CrossRef] [PubMed]
- Boulanger, J.J.; Messier, C. From precursors to myelinating oligodendrocytes: Contribution of intrinsic and extrinsic factors to white matter plasticity in the adult brain. Neuroscience 2014, 269, 343–366. [Google Scholar] [CrossRef] [PubMed]
- Sun, Y.; Meijer, D.H.; Alberta, J.A.; Mehta, S.; Kane, M.F.; Tien, A.C.; Fu, H.; Petryniak, M.A.; Potter, G.B.; Liu, Z.; et al. Phosphorylation state of Olig2 regulates proliferation of neural progenitors. Neuron 2011, 69, 906–917. [Google Scholar]
- Hesp, Z.C.; Yoseph, R.Y.; Suzuki, R.; Jukkola, P.; Wilson, C.; Nishiyama, A.; McTigue, D.M. Proliferating NG2-Cell-Dependent Angiogenesis and Scar Formation Alter Axon Growth and Functional Recovery after Spinal Cord Injury in Mice. J. Neurosci. 2018, 38, 1366–1382. [Google Scholar] [CrossRef]
- Hackett, A.R.; Lee, J.K. Understanding the NG2 Glial Scar after Spinal Cord Injury. Front. Neurol. 2016, 7, 199. [Google Scholar] [CrossRef] [PubMed]
- Richard, L.; Védrenne, N.; Vallat, J.-M.; Funalot, B. Characterization of Endoneurial Fibroblast-like Cells from Human and Rat Peripheral Nerves. J. Histochem. Cytochem. Off. J. Histochem. Soc. 2014, 62, 424–435. [Google Scholar] [CrossRef] [PubMed]
- Dimou, L.; Gallo, V. NG2-glia and their functions in the central nervous system. Glia 2015, 63, 1429–1451. [Google Scholar] [CrossRef] [PubMed]
- Chekenya, M.; Pilkington, G.J. NG2 precursor cells in neoplasia: Functional, histogenesis and therapeutic implications for malignant brain tumours. J. Neurocytol. 2002, 31, 507–521. [Google Scholar] [CrossRef] [PubMed]
- Ozerdem, U.; Stallcup, W.B. Early contribution of pericytes to angiogenic sprouting and tube formation. Angiogenesis 2003, 6, 241–249. [Google Scholar] [CrossRef] [PubMed]
- McTigue, D.M.; Wei, P.; Stokes, B.T. Proliferation of NG2-positive cells and altered oligodendrocyte numbers in the contused rat spinal cord. J. Neurosci. 2001, 21, 3392–3400. [Google Scholar] [CrossRef] [PubMed]
- Jones, L.L.; Yamaguchi, Y.; Stallcup, W.B.; Tuszynski, M.H. NG2 is a major chondroitin sulfate proteoglycan produced after spinal cord injury and is expressed by macrophages and oligodendrocyte progenitors. J. Neurosci. 2002, 22, 2792–2803. [Google Scholar] [CrossRef]
- Trotter, J.; Karram, K.; Nishiyama, A. NG2 cells: Properties, progeny and origin. Brain Res. Rev. 2010, 63, 72–82. [Google Scholar] [CrossRef]
- Qi, Y.; Cai, J.; Wu, Y.; Wu, R.; Lee, J.; Fu, H.; Rao, M.; Sussel, L.; Rubenstein, J.; Qiu, M. Control of oligodendrocyte differentiation by the Nkx2.2 homeodomain transcription factor. Development 2001, 128, 2723–2733. [Google Scholar] [CrossRef] [PubMed]
- Zhang, C.; Huang, H.; Chen, Z.; Zhang, Z.; Lu, W.; Qiu, M. The transcription factor NKX2-2 regulates oligodendrocyte differentiation through domain-specific interactions with transcriptional corepressors. J. Biol. Chem. 2020, 295, 1879–1888. [Google Scholar] [CrossRef] [PubMed]
- Zhou, Q.; Choi, G.; Anderson, D.J. The bHLH transcription factor Olig2 promotes oligodendrocyte differentiation in collaboration with Nkx2.2. Neuron 2001, 31, 791–807. [Google Scholar] [CrossRef]
- Kasama-Yoshida, H.; Tohyama, Y.; Kurihara, T.; Sakuma, M.; Kojima, H.; Tamai, Y. A comparative study of 2′,3′-cyclic-nucleotide 3′-phosphodiesterase in vertebrates: cDNA cloning and amino acid sequences for chicken and bullfrog enzymes. J. Neurochem. 1997, 69, 1335–1342. [Google Scholar] [CrossRef] [PubMed]
- Lee, M.J.; Chen, C.J.; Huang, W.C.; Huang, M.C.; Chang, W.C.; Kuo, H.S.; Tsai, M.J.; Lin, Y.L.; Cheng, H. Regulation of chondroitin sulphate proteoglycan and reactive gliosis after spinal cord transection: Effects of peripheral nerve graft and fibroblast growth factor 1. Neuropathol. Appl. Neurobiol. 2011, 37, 585–599. [Google Scholar] [CrossRef]
- Redwine, J.M.; Armstrong, R.C. In vivo proliferation of oligodendrocyte progenitors expressing PDGFalphaR during early remyelination. J. Neurobiol. 1998, 37, 413–428. [Google Scholar] [CrossRef]
- Cameron, H.A.; Mckay, R.D. Adult neurogenesis produces a large pool of new granule cells in the dentate gyrus. J. Comp. Neurol. 2001, 435, 406–417. [Google Scholar] [CrossRef] [PubMed]
- Tsai, M.J.; Huang, C.T.; Huang, Y.S.; Weng, C.F.; Shyue, S.K.; Huang, M.C.; Liou, D.Y.; Lin, Y.R.; Cheng, C.H.; Kuo, H.S.; et al. Improving the regenerative potential of olfactory ensheathing cells by overexpressing prostacyclin synthetase and its application in spinal cord repair. J. Biomed. Sci. 2017, 24, 34. [Google Scholar] [CrossRef] [PubMed]
- Takebayashi, H.; Yoshida, S.; Sugimori, M.; Kosako, H.; Kominami, R.; Nakafuku, M.; Nabeshima, Y. Dynamic expression of basic helix-loop-helix Olig family members: Implication of Olig2 in neuron and oligodendrocyte differentiation and identification of a new member, Olig3. Mech. Dev. 2000, 99, 143–148. [Google Scholar] [CrossRef]
- Sun, F.; Lin, C.L.; McTigue, D.; Shan, X.; Tovar, C.A.; Bresnahan, J.C.; Beattie, M.S. Effects of axon degeneration on oligodendrocyte lineage cells: Dorsal rhizotomy evokes a repair response while axon degeneration rostral to spinal contusion induces both repair and apoptosis. Glia 2010, 58, 1304–1319. [Google Scholar] [CrossRef]
- Nishiyama, A.; Chang, A.; Trapp, B.D. NG2+ glial cells: A novel glial cell population in the adult brain. J. Neuropathol. Exp. Neurol. 1999, 58, 1113–1124. [Google Scholar] [CrossRef]
- Fancy, S.P.; Zhao, C.; Franklin, R.J. Increased expression of Nkx2.2 and Olig2 identifies reactive oligodendrocyte progenitor cells responding to demyelination in the adult CNS. Mol. Cell. Neurosci. 2004, 27, 247–254. [Google Scholar] [CrossRef] [PubMed]
- Gravel, M.; Peterson, J.; Yong, V.W.; Kottis, V.; Trapp, B.; Braun, P.E. Overexpression of 2′,3′-cyclic nucleotide 3′-phosphodiesterase in transgenic mice alters oligodendrocyte development and produces aberrant myelination. Mol. Cell. Neurosci. 1996, 7, 453–466. [Google Scholar] [CrossRef] [PubMed]
- Murtie, J.C.; Zhou, Y.X.; Le, T.Q.; Armstrong, R.C. In vivo analysis of oligodendrocyte lineage development in postnatal FGF2 null mice. Glia 2005, 49, 542–554. [Google Scholar] [CrossRef]
- Zhou, Y.X.; Pannu, R.; Le, T.Q.; Armstrong, R.C. Fibroblast growth factor 1 (FGFR1) modulation regulates repair capacity of oligodendrocyte progenitor cells following chronic demyelination. Neurobiol. Dis. 2012, 45, 196–205. [Google Scholar] [CrossRef] [PubMed]
- Li, N.; Leung, G.K. Oligodendrocyte precursor cells in spinal cord injury: A review and update. Biomed Res. Int. 2015, 2015, 235195. [Google Scholar] [CrossRef]
- Sengul, G.; Watson, C. Chapter 13—Spinal Cord. In The Mouse Nervous System; Watson, C., Paxinos, G., Puelles, L., Eds.; Academic Press: San Diego, CA, USA, 2012; pp. 424–458. [Google Scholar]
- Bunge, R.P.; Puckett, W.R.; Becerra, J.L.; Marcillo, A.; Quencer, R.M. Observations on the pathology of human spinal cord injury. A review and classification of 22 new cases with details from a case of chronic cord compression with extensive focal demyelination. Adv. Neurol. 1993, 59, 75–89. [Google Scholar]
- Li, G.L.; Farooque, M.; Holtz, A.; Olsson, Y. Apoptosis of oligodendrocytes occurs for long distances away from the primary injury after compression trauma to rat spinal cord. Acta Neuropathol. 1999, 98, 473–480. [Google Scholar] [CrossRef]
- Liu, Y.; Song, Z.; Zhao, Y.; Qin, H.; Cai, J.; Zhang, H.; Yu, T.; Jiang, S.; Wang, G.; Ding, M.; et al. A novel chemical-defined medium with bFGF and N2B27 supplements supports undifferentiated growth in human embryonic stem cells. Biochem. Biophys. Res. Commun. 2006, 346, 131–139. [Google Scholar] [CrossRef] [PubMed]
- Lee, T.J.; Jang, J.; Kang, S.; Jin, M.; Shin, H.; Kim, D.W.; Kim, B.S. Enhancement of osteogenic and chondrogenic differentiation of human embryonic stem cells by mesodermal lineage induction with BMP-4 and FGF2 treatment. Biochem. Biophys. Res. Commun. 2013, 430, 793–797. [Google Scholar] [CrossRef]
- Frost, E.E.; Nielsen, J.A.; Le, T.Q.; Armstrong, R.C. PDGF and FGF2 regulate oligodendrocyte progenitor responses to demyelination. J. Neurobiol. 2003, 54, 457–472. [Google Scholar] [CrossRef]
- Wolswijk, G.; Noble, M. Cooperation between PDGF and FGF converts slowly dividing O-2Aadult progenitor cells to rapidly dividing cells with characteristics of O-2Aperinatal progenitor cells. J. Cell Biol. 1992, 118, 889–900. [Google Scholar] [CrossRef] [PubMed]
- Zhou, Y.X.; Flint, N.C.; Murtie, J.C.; Le, T.Q.; Armstrong, R.C. Retroviral lineage analysis of fibroblast growth factor receptor signaling in FGF2 inhibition of oligodendrocyte progenitor differentiation. Glia 2006, 54, 578–590. [Google Scholar] [CrossRef] [PubMed]
- Engele, J.; Bohn, M.C. Effects of acidic and basic fibroblast growth factors (aFGF, bFGF) on glial precursor cell proliferation: Age dependency and brain region specificity. Dev. Biol. 1992, 152, 363–372. [Google Scholar] [CrossRef]
- Beenken, A.; Mohammadi, M. The FGF family: Biology, pathophysiology and therapy. Nat. Rev. Drug Discov. 2009, 8, 235–253. [Google Scholar] [CrossRef] [PubMed]
- Teng, Y.D.; Mocchetti, I.; Wrathall, J.R. Basic and acidic fibroblast growth factors protect spinal motor neurones in vivo after experimental spinal cord injury. Eur. J. Neurosci. 1998, 10, 798–802. [Google Scholar] [CrossRef]
- Walicke, P.A. Interactions between basic fibroblast growth factor (FGF) and glycosoaminoglycans in promoting neurite outgrowth. Exp. Neurol. 1988, 102, 144–148. [Google Scholar] [CrossRef]
- Klingseisen, A.; Lyons, D.A. Axonal Regulation of Central Nervous System Myelination: Structure and Function. Neuroscientist 2018, 24, 7–21. [Google Scholar] [CrossRef]
- Fancy, S.P.; Kotter, M.R.; Harrington, E.P.; Huang, J.K.; Zhao, C.; Rowitch, D.H.; Franklin, R.J. Overcoming remyelination failure in multiple sclerosis and other myelin disorders. Exp. Neurol. 2010, 225, 18–23. [Google Scholar] [CrossRef]
- Santos, A.K.; Vieira, M.S.; Vasconcellos, R.; Goulart, V.A.M.; Kihara, A.H.; Resende, R.R. Decoding cell signalling and regulation of oligodendrocyte differentiation. Semin. Cell Dev. Biol. 2019, 95, 54–73. [Google Scholar] [CrossRef]
- Rogister, B.; Ben-Hur, T.; Dubois-Dalcq, M. From neural stem cells to myelinating oligodendrocytes. Mol. Cell. Neurosci. 1999, 14, 287–300. [Google Scholar] [CrossRef]
- Bögler, O.; Wren, D.; Barnett, S.C.; Land, H.; Noble, M. Cooperation between two growth factors promotes extended self-renewal and inhibits differentiation of oligodendrocyte-type-2 astrocyte (O-2A) progenitor cells. Proc. Natl. Acad. Sci. USA 1990, 87, 6368–6372. [Google Scholar] [CrossRef] [PubMed]
- McKinnon, R.D.; Matsui, T.; Dubois-Dalcq, M.; Aaronson, S.A. FGF modulates the PDGF-driven pathway of oligodendrocyte development. Neuron 1990, 5, 603–614. [Google Scholar] [CrossRef]
- Chew, L.J.; Fleck, M.W.; Wright, P.; Scherer, S.E.; Mayer, M.L.; Gallo, V. Growth factor-induced transcription of GluR1 increases functional AMPA receptor density in glial progenitor cells. J. Neurosci. 1997, 17, 227–240. [Google Scholar] [CrossRef] [PubMed][Green Version]
- Pende, M.; Fisher, T.L.; Simpson, P.B.; Russell, J.T.; Blenis, J.; Gallo, V. Neurotransmitter- and growth factor-induced cAMP response element binding protein phosphorylation in glial cell progenitors: Role of calcium ions, protein kinase C, and mitogen-activated protein kinase/ribosomal S6 kinase pathway. J. Neurosci. 1997, 17, 1291–1301. [Google Scholar] [CrossRef] [PubMed]




















| Pre-OPC (Neural Stem Cell) | Non-Activated OPC | Activated OPC | Pre-Myelinating OL | Mature OL | |
|---|---|---|---|---|---|
| OLIG2 | + | + | + | + | + |
| NG2 | ? | + | + | − | − |
| Nkx2.2 | − | − | + | + | − |
| CNPase | − | − | − | + | + |
| NG2 OPC | Myelin | |
|---|---|---|
| Normal + FGF-2 | U | D |
| T4 | U | D |
| F4 | D | same |
| R4 | D | same |
| Culture + FGF-1 or 2 | U | ND |
Publisher’s Note: MDPI stays neutral with regard to jurisdictional claims in published maps and institutional affiliations. |
© 2022 by the authors. Licensee MDPI, Basel, Switzerland. This article is an open access article distributed under the terms and conditions of the Creative Commons Attribution (CC BY) license (https://creativecommons.org/licenses/by/4.0/).
Share and Cite
Lee, M.-J.; Tsai, M.-J.; Chang, W.-C.; Hsu, W.-Y.; Hung, C.-H.; Chen, Y.-T.; Tu, T.-H.; Shu, C.-H.; Chen, C.-J.; Cheng, H. Exogenous FGF-1 Differently Regulates Oligodendrocyte Replenishment in an SCI Repair Model and Cultured Cells. Biomedicines 2022, 10, 2724. https://doi.org/10.3390/biomedicines10112724
Lee M-J, Tsai M-J, Chang W-C, Hsu W-Y, Hung C-H, Chen Y-T, Tu T-H, Shu C-H, Chen C-J, Cheng H. Exogenous FGF-1 Differently Regulates Oligodendrocyte Replenishment in an SCI Repair Model and Cultured Cells. Biomedicines. 2022; 10(11):2724. https://doi.org/10.3390/biomedicines10112724
Chicago/Turabian StyleLee, Meng-Jen, May-Jywan Tsai, Wen-Chi Chang, Wang-Yu Hsu, Chien-Hui Hung, Ya-Tzu Chen, Tsung-Hsi Tu, Chih-Hung Shu, Ching-Jung Chen, and Henrich Cheng. 2022. "Exogenous FGF-1 Differently Regulates Oligodendrocyte Replenishment in an SCI Repair Model and Cultured Cells" Biomedicines 10, no. 11: 2724. https://doi.org/10.3390/biomedicines10112724
APA StyleLee, M.-J., Tsai, M.-J., Chang, W.-C., Hsu, W.-Y., Hung, C.-H., Chen, Y.-T., Tu, T.-H., Shu, C.-H., Chen, C.-J., & Cheng, H. (2022). Exogenous FGF-1 Differently Regulates Oligodendrocyte Replenishment in an SCI Repair Model and Cultured Cells. Biomedicines, 10(11), 2724. https://doi.org/10.3390/biomedicines10112724

