A Content Analysis of Video Advertisements for Dietary Supplements in Japan
Abstract
1. Introduction
2. Materials and Methods
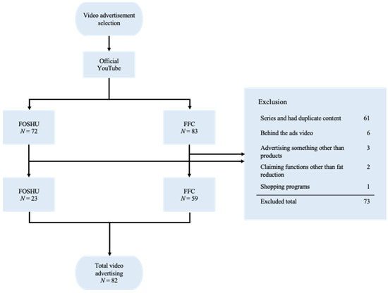
2.1. Material Collection
2.2. Content Characteristics
2.3. Themes and Categories
2.4. Interrater Reliability
3. Results
3.1. Basic Characteristics
3.2. Themes, Categories, and Number of Ads
3.3. Content Characteristics of Categories with A Large Number of Cases and Views
4. Discussion
4.1. Implications for Government and Public Health Institutions
4.2. Implications for Businesses
4.3. Limitations
5. Conclusions
Author Contributions
Funding
Institutional Review Board Statement
Informed Consent Statement
Data Availability Statement
Conflicts of Interest
Appendix A
| Coding Items | Description | |
|---|---|---|
| 1 | Ad title | Ad title on YouTube |
| 2 | Product name | The name of the product that the ad mainly shows |
| 3 | Name of functional ingredient (s) | The name of the ingredient(s) involved from the Consumer Affairs Agency database for the product(s) featured in the video ad |
| 4 | Length of the ad | Number of seconds the video lasts |
| 5 | Release date | Release date shown on YouTube |
| 6 | Number of views | Number of times the video ad was viewed on YouTube. The average number of views per month was calculated (rounded to one decimal place) to remove the effect of the release date |
| 7 | Meaning of “fat” in the labeling | “Approved labeling content” or “intended functionality” of the products appearing in the video ad from the Consumer Affairs Agency database. The first author inductively classified the meaning of “fat” |
| 8 | Type of product | Foods for Specified Health Uses (FOSHU) or Foods with Function Claims (FFC) |
| 9 | Business name | “Applicant’s name” or “Notifier’s name” of the product that mainly appears in the video ad from the Consumer Affairs Agency database |
| 10 | Body type of the main character (obese/standard/thin) | Body mass index of ≤18.5 was considered thin, BMI of ≥25 was considered obese, and other values were considered standard [65] |
| 11 | Main character gender | The first author guessed the main character’s gender as male or female |
| 12 | Main character age | The first author guessed the main character’s apparent age in 10-year increments (e.g., 20 s, 60 s) |
| 13 | Type of endorser [66] | The first author recorded the type of endorser of the main character, if the name or title of the performer was shown in the title or summary field of the video ad (e.g., celebrity, typical consumer, anonymous spokesperson) |
| 14 | Presence or absence of food | If food or dishes other than the product appeared in the video or non-verbal content, it was coded as (1) |
| 15 | Food appearance time ratio | Number of seconds in which food appeared as non-verbal images/number of seconds in video (e.g., if food or dishes appeared for 7 s out of a 10-s video, the ratio was 0.7) |
| 16 | Presence or absence of depiction of physical activity of ≥3 METs | If physical activity of ≥3 METs appeared as non-verbal and visual content, referring to the Physical Activity Standard 2013, it was coded as (1) [67,68] |
| 17 | Presence or absence of positive depiction of physical activity of ≥3 METs | If there was a non-verbal/visual description of physical activity of ≥3 METs caried out in a cheerful and joyful manner, it was coded as (1) |
| 18 | Physical activity of 3 METs appearance time ratio | Number of seconds in which physical activity of ≥3 METs appeared to number of seconds of non-verbal images in the video |
| Time (Seconds) | Length of Shots | 1. Non-Verbal Images | 2. Verbal Images | 3. Verbal Audio | 4. Non-Verbal Audio | Notable Description | Rephrasing of the Notable Description |
|---|---|---|---|---|---|---|---|
| 0 | 1 | A man in his 20 s walks down a residential street while holding a product | It has become a habit to walk | Music for brass instrumentsSame as below | A man in his 20 s walks down a residential street while holding a product/It has become a habit to walk/Think I’ll go for 8000 steps/Swing arms wide | How nice it is to take a walk outside | |
| 1 | 1 | A man in his 20 s looks around | |||||
| 2 | 1 | A man in his 20 s jumps while wearing sneakers | I think I’ll go for 8000 steps | ||||
| 3 | 1 | A man in his 20 s jumps | |||||
| 4 | 0 | A man in his 20 s walks while holding a product | [Product name] is my buddy | ||||
| 4 | 1 | A man in his 20 s walks down an alley in a residential area and turns | Explore a new route | ||||
| 5 | 1 | A cat walks down an alley in a residential area | Hmm? | Cat meowing | |||
| 6 | 2 | A man in his 20 s walks on a bridge with his big strides | Swing arms wide | ||||
| 8 | 1 | A man in his 20 s peeks into a store | It’s so smart | ||||
| 9 | 1 | A man in his 20 s walks while carrying a product in a residential area | |||||
| 10 | 1 | A man in his 20 s smiles | Discovering the neighborhood … Just kidding | ||||
| 11 | 1 | A man in his 20 s drinks a product | Eat a balanced diet based on staple foods, main dishes, and side dishes. After drinking, recycle | A man in his 20 s drinks a product/I’ve started the [product name] life | Incorporate products into your life | ||
| 12 | 2 | A man in his 20 s and a man in his 50 s pose, pointing at a product while putting one foot up | I’ve started living on [product name] | I’ve started the [product name] life | |||
| 14 | 1 | A man in his 20 s walks up the stairs smiling Product package FOSHU mark | Welcome, health!This product helps to reduce body fat through the action of quercetin glycoside, which activates lipolytic enzymes, and is therefore suitable for those who are concerned about body fat. The recommended dosage is 500 mL per day | Welcome, health! | Welcome, health! | Desire for good health |
References
- Health Promotion. Available online: https://www.who.int/teams/health-promotion/enhanced-wellbeing/first-global-conference (accessed on 11 February 2021).
- Ministry of Health, Labour and Welfare. 2019 National Health and Nutrition Survey. Available online: https://www.e-stat.go.jp/stat-search/files?page=1& (accessed on 12 March 2021).
- Tokyo Metropolitan Government Bureau of Social Welfare and Public Health. Report of a Survey on the Consumption of Health Food Products by Tokyo Residents; Tokyo Metropolitan Government Bureau of Social Welfare and Public Health: Tokyo, Japan, 2016.
- National Intsitutes of Health. Dietary Supplement Health and Education Act of 1994; National Intsitutes of Health: Bethesda, MD, USA, 1994.
- National Intsitutes of Health. What You Need to Know. Dietary Supplements; National Intsitutes of Health: Bethesda, MD, USA, 2020.
- Consumer Affairs Agency. Outline of Food Labelling Systems for Health and Nutrition. Available online: https://www.caa.go.jp/en/policy/food_labeling/pdf/food_labeling_cms206_201008_01.pdf (accessed on 12 March 2021).
- Consumer Affairs Agency. Guidance for Industry. The System of “Foods with Function Claims” Has Been Launched! Before Considering Development and Sale of Products; Consumer Affairs Agency: Tokyo, Japan, 2015. [Google Scholar]
- Reports and Data. Dietary Supplements Market to Reach USD 210.3 Billion by 2026. Available online: https://www.globenewswire.com/news-release/2019/03/25/1760423/0/en/Dietary-Supplements-Market-To-Reach-USD-210-3-Billion-By-2026-Reports-And-Data.html (accessed on 11 February 2021).
- Japan Health & Nutrition Food Association; Tomohisa Shimoda, P. Market for FOSHU and Labeling Authorization Status; Japan Health & Nutrition Food Association: Tokyo, Japan, 2020. [Google Scholar]
- Yano Research Institute. Market Status and Prospects for dietary supplements in 2020 Consumer Survey; Yano Research Institute: Tokyo, Japan, 2020. [Google Scholar]
- Dentsu Inc. Consumer Awareness Survey on Foods with Functional Claims 2016; Dentsu Inc.: Tokyo, Japan, 2016. [Google Scholar]
- Japan Health & Nutrition Food Association. Market for Foods for Specified Health Uses and Labeling Authorization Status; Japan Health & Nutrition Food Association: Tokyo, Japan, 2020. [Google Scholar]
- Fuji Economic Co. Results of a Survey on the Domestic Market for Health-Oriented Foods (Foods and Drinks); Fuji Economic Co.: Tokyo, Japan, 2021. [Google Scholar]
- Fortmann, S.P.; Burda, B.U.; Senger, C.A.; Lin, J.S.; Whitlock, E.P. Vitamin and mineral supplements in the primary prevention of cardiovascular disease and cancer: An updated systematic evidence review for the U.S. Preventive Services Task Force. Forsch. Komplementarmed. 2014, 21, 55–58. [Google Scholar] [CrossRef]
- Guallar, E.; Stranges, S.; Mulrow, C.; Appel, L.J.; Miller, E.R. Enough is enough: Stop wasting money on vitamin and mineral supplements. Ann. Intern. Med. 2013, 159, 850–851. [Google Scholar] [CrossRef]
- Huang, H.Y.; Caballero, B.; Chang, S.; Alberg, A.J.; Semba, R.D.; Schneyer, C.R.; Wilson, R.F.; Cheng, T.Y.; Vassy, J.; Prokopowicz, G.; et al. The efficacy and safety of multivitamin and mineral supplement use to prevent cancer and chronic disease in adults: A systematic review for a National Institutes of Health state-of-the-science conference. Ann. Intern. Med. 2006, 145, 372–385. [Google Scholar] [CrossRef]
- Krishna, Y.R.; Mittal, V.; Grewal, P.; Fiel, M.I.; Schiano, T. Acute liver failure caused by “fat burners” and dietary supplements: A case report and literature review. Can. J. Gastroenterol. 2011, 25, 157–160. [Google Scholar] [CrossRef]
- Tsai, H.H.; Lin, H.W.; Simon Pickard, A.; Tsai, H.Y.; Mahady, G.B. Evaluation of documented drug interactions and contraindications associated with herbs and dietary supplements: A systematic literature review. Int. J. Clin. Pract. 2012, 66, 1056–1078. [Google Scholar] [CrossRef]
- Grubbs, V.; Plantinga, L.C.; Tuot, D.S.; Hedgeman, E.; Saran, R.; Saydah, S.; Rolka, D.; Powe, N.R. Americans’ use of dietary supplements that are potentially harmful in CKD. Am. J. Kidney Dis. 2013, 61, 739–747. [Google Scholar] [CrossRef]
- Consumer Affairs Committee. Survey on Consumers’ Use of Dietary Supplements; Consumer Affairs Agency: Tokyo, Japan, 2012. [Google Scholar]
- Kshetri, N. 5G in E-Commerce Activities. IT Prof. 2018, 20, 73–77. [Google Scholar] [CrossRef]
- Sadeghirad, B.; Duhaney, T.; Motaghipisheh, S.; Campbell, N.R.C.; Johnston, B.C. Influence of unhealthy food and beverage marketing on children’s dietary intake and preference: A systematic review and meta-analysis of randomized trials. Obes. Rev. 2016, 17, 945–959. [Google Scholar] [CrossRef]
- Vukmirovic, M. The effects of food advertising on food-related behaviours and perceptions in adults: A review. Food Res. Int. 2015, 75, 13–19. [Google Scholar] [CrossRef]
- Boyland, E.J.; Whalen, R. Food advertising to children and its effects on diet: Review of recent prevalence and impact data. Pediatr. Diabetes 2015, 16, 331–337. [Google Scholar] [CrossRef]
- Boyland, E.J.; Nolan, S.; Kelly, B.; Tudur-Smith, C.; Jones, A.; Halford, J.C.; Robinson, E. Advertising as a cue to consume: A systematic review and meta-analysis of the effects of acute exposure to unhealthy food and nonalcoholic beverage advertising on intake in children and adults. Am. J. Clin. Nutr. 2016, 103, 519–533. [Google Scholar] [CrossRef] [PubMed]
- Lapierre, M.A.; Fleming-Milici, F.; Rozendaal, E.; McAlister, A.R.; Castonguay, J. The effect of advertising on children and adolescents. Pediatrics 2017, 140, S152–S156. [Google Scholar] [CrossRef]
- Norman, J.; Kelly, B.; Boyland, E.; McMahon, A.-T. The Impact of Marketing and Advertising on Food Behaviours: Evaluating the Evidence for a Causal Relationship. Curr. Nutr. Rep. 2016, 5, 139–149. [Google Scholar] [CrossRef]
- Fontanarosa, P.B.; Rennie, D.; DeAngelis, C.D. The Need for Regulation of Dietary Supplements—Lessons from Ephedra. J. Am. Med. Assoc. 2003, 289, 1568–1570. [Google Scholar] [CrossRef] [PubMed]
- Drazen, J.M. Inappropriate advertising of dietary supplements. N. Engl. J. Med. 2003, 348, 777–778. [Google Scholar] [CrossRef] [PubMed]
- Avery, R.J.; Eisenberg, M.D.; Cantor, J.H. An examination of structure-function claims in dietary supplement advertising in the U.S.: 2003–2009. Prev. Med. 2017, 97, 86–92. [Google Scholar] [CrossRef] [PubMed]
- Zakaryan, A.; Martin, I.G. Regulation of Herbal Dietary Supplements: Is There a Better Way? Drug Inf. J. 2012, 46, 532–544. [Google Scholar] [CrossRef]
- Dickinson, A.; Blatman, J.; El-Dash, N.; Franco, J.C. Consumer Usage and Reasons for Using Dietary Supplements: Report of a Series of Surveys. J. Am. Coll. Nutr. 2014, 33, 176–182. [Google Scholar] [CrossRef] [PubMed]
- Blendon, R.J.; DesRoches, C.M.; Benson, J.M.; Brodie, M.; Altman, D.E. Americans’ views on the use and regulation of dietary supplements. Arch. Intern. Med. 2001, 161, 805–810. [Google Scholar] [CrossRef]
- Davis, J.J. Ethics in Advertising Decisionmaking: Implications for Reducing the Incidence of Deceptive Advertising. J. Consum. Aff. 1994, 28, 380–402. [Google Scholar] [CrossRef]
- Drumwright, M.E.O.; Murphy, P.E. The current state of advertising ethics:industry and academic perspectives. J. Advert. 2009, 38, 83–108. [Google Scholar] [CrossRef]
- Adams, K.K.; Baker, W.L.; Sobieraj, D.M. Myth Busters: Dietary Supplements and COVID-19. Ann. Pharmacother. 2020, 54, 820–826. [Google Scholar] [CrossRef] [PubMed]
- Schneider, T.; Davis, T. Fostering a hunger for health: Food and the self in The Australian Women’s Weekly’. Health Sociol. Rev. 2010, 19, 285–303. [Google Scholar] [CrossRef]
- Fassier, P.; Egnell, M.; Pouchieu, C.; Vasson, M.P.; Cohen, P.; Galan, P.; Kesse-Guyot, E.; Latino-Martel, P.; Hercberg, S.; Deschasaux, M.; et al. Quantitative assessment of dietary supplement intake in 77,000 French adults: Impact on nutritional intake inadequacy and excessive intake. Eur. J. Nutr. 2019, 58, 2679–2692. [Google Scholar] [CrossRef]
- National Center for Chronic Disease Prevention and Health Promotion. How You Can Prevent Chronic Diseases. Available online: https://www.cdc.gov/chronicdisease/about/prevent/index.htm (accessed on 12 March 2021).
- Ministry of Health, Labour and Welfare. How to Use Dietary Supplements Correctly. Available online: https://www.mhlw.go.jp/topics/bukyoku/iyaku/syoku-anzen/dl/kenkou_shokuhin00.pdf. (accessed on 12 March 2021).
- Consumer Affairs Agency. Points to be noted under the Act against Unjustifiable Premiums and Misleading Representations and the Health Promotion Act in relation to health foods. Available online: https://www.caa.go.jp/policies/policy/representation/fair_labeling/pdf/160630premiums_8.pdf (accessed on 12 March 2021).
- Consumer Affairs Agency. Surcharge Payment Order Based on the Act Against Unjustifiable Premiums and Misleading Representations to Nine Business Operators Selling Functional Food Products Containing Kudzu Flower-Derived Isoflavone as a Functionally Relevant Ingredient. Available online: https://www.caa.go.jp/policies/policy/representation/fair_labeling/pdf/fair_labeling_180119_0001.pdf (accessed on 12 March 2021).
- Consumer Affairs Agency. Guidelines for Ensuring Transparency of Ex Post Facto Regulation (Ex Post Facto Check) Based on Food Labeling and Other Related Laws and Regulations for Foods with Function Claims. Available online: https://www.caa.go.jp/policies/policy/food_labeling/foods_with_function_claims/pdf/about_foods_with_function_claims_200324_0003.pdf (accessed on 12 March 2021).
- Federal Trade Commission. Dietary Supplements: An Advertising Guide for Industry. Available online: https://www.ftc.gov/tips-advice/business-center/guidance/dietary-supplements-advertising-guide-industry#A (accessed on 11 February 2021).
- Starr, R.R. Too little, too late: Ineffective regulation of dietary supplements in the United States. Am. J. Public Health 2015, 105, 478–485. [Google Scholar] [CrossRef]
- Pilgrim, K.; Bohnet-Joschko, S. Selling health and happiness how influencers communicate on Instagram about dieting and exercise: Mixed methods research. BMC Public Health 2019, 19. [Google Scholar] [CrossRef] [PubMed]
- Muela-Molina, C.; Perelló-Oliver, S.; García-Arranz, A. Endorsers’ presence in regulation and endorsements in dietary supplements’ advertising on Spanish radio. Health Policy 2020, 124, 902–908. [Google Scholar] [CrossRef]
- Barker, M.E.; Burridge, J.D. Nutrition claims in British women’s magazines from 1940 to 1955. J. Hum. Nutr. Diet. 2014, 27, 117–123. [Google Scholar] [CrossRef]
- Ashar, B.H.; Miller, R.G.; Getz, K.J.; Pichard, C.P. A critical evaluation of internet marketing of products that contain ephedra. Mayo Clin. Proc. 2003, 78, 944–946. [Google Scholar] [CrossRef]
- Basch, C.H.; Mongiovi, J.; Berdnik, A.; Basch, C.E. The most widely viewed YouTube videos with content related to multivitamins. Health Promot. Perspect. 2016, 6, 213–216. [Google Scholar] [CrossRef]
- Ministry of Internal Affairs and Communications; National Institute of Information and Communications Technology. Report of FY2019 Survey on Information and Communication Media Usage Time and Information Behavior; Ministry of Internal Affairs and Communications: Tokyo, Japan, 2020.
- YouTube. Available online: https://www.youtube.com/ (accessed on 5 October 2020).
- Consumer Affairs Agency. About Foods for Specified Health Use. Available online: https://www.caa.go.jp/policies/policy/food_labeling/foods_for_specified_health_uses/ (accessed on 21 March 2021).
- Consumer Affairs Agency. Notified Information Search for Foods with Function Claims. Available online: https://www.caa.go.jp/policies/policy/food_labeling/foods_with_function_claims/search/ (accessed on 21 March 2021).
- Li, Y.; Kuo, C.-C.J. Video Content Analysis Using Multimodal Information; Springer: New York, NY, USA, 2003. [Google Scholar]
- Japan Exchange Group. Available online: https://www.jpx.co.jp/english/ (accessed on 7 June 2021).
- Boswell, R.G.; Kober, H. Food cue reactivity and craving predict eating and weight gain: A meta-analytic review. Obes. Rev. 2016, 17, 159–177. [Google Scholar] [CrossRef]
- Berridge, K.C.; Ho, C.Y.; Richard, J.M.; Difeliceantonio, A.G. The tempted brain eats: Pleasure and desire circuits in obesity and eating disorders. Brain Res. 2010, 1350, 43–64. [Google Scholar] [CrossRef] [PubMed]
- Oostenbach, L.H.; Slits, E.; Robinson, E.; Sacks, G. Systematic review of the impact of nutrition claims related to fat, sugar and energy content on food choices and energy intake. BMC Public Health 2019, 19. [Google Scholar] [CrossRef] [PubMed]
- Wansink, B.; Chandon, P. Can “Low-Fat” Nutrition Labels Lead to Obesity? J. Mark. Res. 2006, 43, 605–617. [Google Scholar] [CrossRef]
- Van Laer, T.; de Ruyter, K.; Visconti, L.M.; Wetzels, M. The Extended Transportation-Imagery Model: A Meta-Analysis of the Antecedents and Consequences of Consumers’ Narrative Transportation. J. Consum. Res. 2014, 40, 797–817. [Google Scholar] [CrossRef]
- Moraes, M.; Gountas, J.; Gountas, S.; Sharma, P. Celebrity influences on consumer decision making: New insights and research directions. J. Mark. Manag. 2019, 35, 1159–1192. [Google Scholar] [CrossRef]
- Japan Health Food and Nutrition Food Association Home Page. Available online: https://www.jhnfa.org/ (accessed on 20 March 2021).
- Tokyo Metropolitan Institute of Health and Safety. About the Workshop for Business Handling Dietary Supplements. Available online: http://www.tokyo-eiken.go.jp/kj_shoku/kenkounavi/koushukai20pr/ (accessed on 20 March 2021).
- Ministry of Health, Labor and Welfare. Body Mass Index—e-Health Net. Available online: https://www.e-healthnet.mhlw.go.jp/information/dictionary/metabolic/ym-002.html (accessed on 5 March 2021).
- Muela-Molina, C.; Perelló-Oliver, S.; García-Arranz, A. Health-related claims in food supplements endorsements: A content analysis from the perspective of EU regulation. Public Health 2021, 190, 168–172. [Google Scholar] [CrossRef]
- Ministry of Health, Labor and Welfare. Physical Activity Standards for Health Promotion 2013—e-Health Net. Available online: https://www.e-healthnet.mhlw.go.jp/information/exercise/s-01-001.html (accessed on 5 March 2021).
- Ainsworth, B.E.; Haskell, W.L.; Herrmann, S.D.; Meckes, N.; Bassett, D.R.; Tudor-Locke, C.; Greer, J.L.; Vezina, J.; Whitt-Glover, M.C.; Leon, A.S. 2011 Compendium of Physical Activities: A Second Update of Codes and MET Values. Med. Sci. Sports Exerc. 2011, 43, 1575–1581. [Google Scholar] [CrossRef] [PubMed]

| Characteristics | n (%) | |
|---|---|---|
| Release date | 2020 | 48 (58.5) |
| 2019 | 21 (25.6) | |
| 2018 | 9 (11.0) | |
| 2017 and earlier | 4 (4.9) | |
| Length of the ad | 6 s | 13 (15.9) |
| 15 s | 29 (35.4) | |
| 30 s | 9 (11.0) | |
| 120 s | 5 (6.1) | |
| Other | 26 (31.7) | |
| Number of views/month | 0–999 times | 56 (68.3) |
| 1000–1999 times | 10 (12.2) | |
| ≥2000 times | 16 (19.5) | |
| Meaning of “fat” in the labeling * | visceral fat | 34 (41.5) |
| dietary fat | 28 (34.1) | |
| serum triglycerides | 27 (32.9) | |
| body fat | 19 (23.2) | |
| subcutaneous fat | 14 (17.1) | |
| Type of product | FOSHU | 23 (28.0) |
| FFC | 59 (72.0) | |
| Categories and Themes | Definition | n (%) | Number of Views/Month (%) * | Median Views/Month [Interquartile Range] |
|---|---|---|---|---|
| Exemption | Taking the product frees the audience from refraining from binge eating | 20 (24.4) | 308,408 (5.5) | 276 [189–771] |
| No need to resist the desire for binge eating if the product is consumed | The product removes resistance to and concern about the intake of carbohydrates, fats, etc., and lets the audience freely eat whatever they want | 15 (18.3) | 307,188 (5.5) | |
| No need to resist the desire to eat if the product replaces other foods | If the audience replaces what they want to eat with the product, they don’t have to resist the desire to eat | 5 (6.1) | 1219 (0.0) | |
| Health Concerns | The product intake resolves the health concerns of the audience | 19 (23.2) | 1,576,538(28.1) | 488 [135–48,559] |
| Concerns about visceral fat and body shape | Targeting concerns related to appearance, such as visceral fat (fat in the abdomen) and body shape | 9 (11.0) | 266,674 (4.7) | |
| Concerns about diet and medical test results | Targeting concerns about eating habits and clinical test values (e.g., triglycerides, blood sugar) | 6 (7.3) | 543,847 (9.7) | |
| Concerns about medical checkup results | Targeting concerns about medical checkups | 4 (4.9) | 766,018 (13.6) | |
| Easy Solutions | Suggesting the product is an easy solution to health-related issues | 9 (11.0) | 2039(0.0) | 50 [33–101] |
| Issues about health can be easily solved with the product | Appealing to the ease of solving health-related issues, such as laboratory test values and waist size, using expressions such as “easy” and “simple” | 7 (8.5) | 435 (0.0) | |
| Multiple issues can be solved with one product | Claiming that multiple issues, such as sugar and fat intake, visceral fat, and subcutaneous fat, can be solved with a single product | 2 (2.4) | 1604 (0.0) | |
| Lifestyle | Adding product intake to healthy lifestyle | 7 (8.5) | 3,035,298 (54.0) | 605 [454–625,608] |
| Increasing the attractiveness of engaging in physical activity | Recommending physical activity by increasing interest in sports or suggesting easy ways to engage in physical activity | 4 (4.9) | 44,138 (0.8) | |
| Physical activity has a positive impact on life | Describing physical activity in a positive way and suggesting that it will improve life | 2 (2.4) | 2,990,555 (53.2) | |
| Self-management of energy intake and integration of products into daily life can improve health | Suggesting self-management and integrating products into daily life by making audiences think about energy intake | 1 (1.2) | 605 (0.0) | |
| Good Taste | Product tastes good or goes well with meals | 6 (7.3) | 25,647 (0.5) | 1363 [990–2739] |
| Product tastes good | Focusing on the taste and flavor of the product and highlighting its deliciousness | 4 (4.9) | 21,583 (0.4) | |
| Product’s taste goes well with meals | Focusing on the taste and flavor of the product to emphasize that it goes well with meals | 2 (2.4) | 4065 (0.1) | |
| Explanations | Explaining the product’s functionality or usage | 5 (6.1) | 912 (0.0) | 171 [43–242] |
| Explanation of the product’s mechanism and functional ingredients | Explaining how functional ingredients work in the human body using graphs and diagrams | 4 (4.9) | 741 (0.0) | |
| Demonstration of the functionality and effectiveness of the product | Demonstrating the functionality and effectiveness of the product | 1 (1.2) | 171 (0.0) | |
| Impressions | Mostly non-verbal description, little verbal information | 4 (4.9) | 67 (0.0) | 7 [5–19] |
| Description using non-verbal images | Using non-verbal images to show the happiness of those who consume the product | 4 (4.9) | 67 (0.0) | |
| Direction to Online Information | Directing audience to the product website or social networking sites | 4 (4.9) | 2091 (0.0) | 416 [76–862] |
| Direct audience to the product website | Encouraging the audience to search by product name | 3 (3.7) | 1337 (0.0) | |
| Direct audience to social networking sites | Encouraging the audience to post product-related information on other social networking sites | 1 (1.2) | 754 (0.0) | |
| Promotion of Approval | Emphasizing that the product is approved by some public organizations | 2 (2.4) | 822 (0.0) | 411 [281–541] |
| Emphasize that the product is FOSHU or FFC | Emphasizing that the product is FOSHU or FFC, which are approved by the government | 2 (2.4) | 822 (0.0) | |
| Newness | Emphasizing that the food or the ingredient is being reported as a dietary supplement for the first time | 2 (2.4) | 132,420 (2.4) | 66,210 [33,632–98,789] |
| Newness of the product | Claiming that the product is the first food or functional ingredient to be reported as FOSHU or FFC | 2 (2.4) | 132,420 (2.4) | |
| Others | Ads not in the above categories | 4 (4.9) | 535,439 (9.5) | 55,415 [558–188,717] |
| How to use product | Emphasizing that the product should be taken every day | 1 (1.2) | 702 (0.0) | |
| Recommendation to record products and body shape | Suggesting the use of an app or other method to record body shape | 1 (1.2) | 424,482 (7.6) | |
| Taking care of other people’s health | Necessity of taking care of the health of other people, such as family members | 2 (2.4) | 110,256 (2.0) | |
| 82 (100) | 5,619,682 (100) | 332 [104–1298] |
| Content Characteristics | Exemption (n = 20) | Health Concerns (n = 19) | Lifestyle (n = 7) | Total (n = 46) | |
|---|---|---|---|---|---|
| Main character gender | Female, n (%) | 13 (65.0) | 5 (26.3) | 2 (28.6) | 20 (43.5) |
| Male, n (%) | 7 (35.0) | 14 (73.7) | 5 (71.4) | 26 (56.5) | |
| Main character age * | 20 s, n (%) | 10 (50.0) | 3 (15.8) | 3 (42.9) | 16 (34.8) |
| 30 s, n (%) | 2 (10.0) | 5 (26.3) | 0 (0.0) | 7 (15.2) | |
| 40 s, n (%) | 2 (10.0) | 2 (10.5) | 3 (42.9) | 7 (15.2) | |
| 50 s, n (%) | 5 (42.1) | 8 (42.1) | 1 (14.3) | 14 (30.4) | |
| Over 60 s, n (%) | 1 (5.26) | 0 (0.0) | 0 (0.0) | 1 (2.2) | |
| Type of endorser | Celebrity, n (%) | 16 (80.0) | 11 (57.9) | 7 (100.0) | 34 (73.9) |
| Typical consumer, n (%) | 4 (20.0) | 7 (36.8) | 0 (0.0) | 11 (23.9) | |
| Anonymous spokesperson, n (%) | 0 (0.0) | 1 (5.3) | 0 (0.0) | 1 (2.2) | |
| Body type of the main character * | Thin, n (%) | 7 (35.0) | 3 (15.8) | 1 (14.3) | 11 (23.9) |
| Standard, n (%) | 12 (60.0) | 5 (26.3) | 6 (85.7) | 23 (50.0) | |
| Obese, n (%) | 1 (5.0) | 10 (52.6) | 0 (0.0) | 11 (23.9) | |
| Number of ads in which food appears, n (%) | 15 (75.0) | 2 (10.5) | 0 (0.0) | 17 (37.0) | |
| Food appearance time ratio (mean) | 0.42 | 0.15 | - | 0.39 | |
| Number of ads featuring physical activity of ≥3 METs, n (%) | 0 (0.0) | 2 (10.5) | 4 (57.1) | 6 (13.0) | |
| Physical activity of ≥3 METs time ratio (mean) | - | 0.37 | 0.55 | 0.49 | |
| Number of ads in which physical activity of ≥3 METs was described positively, n | - | 0 | 4 | 4 | |
Publisher’s Note: MDPI stays neutral with regard to jurisdictional claims in published maps and institutional affiliations. |
© 2021 by the authors. Licensee MDPI, Basel, Switzerland. This article is an open access article distributed under the terms and conditions of the Creative Commons Attribution (CC BY) license (https://creativecommons.org/licenses/by/4.0/).
Share and Cite
Iye, R.; Okuhara, T.; Okada, H.; Yokota, R.; Kiuchi, T. A Content Analysis of Video Advertisements for Dietary Supplements in Japan. Healthcare 2021, 9, 742. https://doi.org/10.3390/healthcare9060742
Iye R, Okuhara T, Okada H, Yokota R, Kiuchi T. A Content Analysis of Video Advertisements for Dietary Supplements in Japan. Healthcare. 2021; 9(6):742. https://doi.org/10.3390/healthcare9060742
Chicago/Turabian StyleIye, Reina, Tsuyoshi Okuhara, Hiroko Okada, Rie Yokota, and Takahiro Kiuchi. 2021. "A Content Analysis of Video Advertisements for Dietary Supplements in Japan" Healthcare 9, no. 6: 742. https://doi.org/10.3390/healthcare9060742
APA StyleIye, R., Okuhara, T., Okada, H., Yokota, R., & Kiuchi, T. (2021). A Content Analysis of Video Advertisements for Dietary Supplements in Japan. Healthcare, 9(6), 742. https://doi.org/10.3390/healthcare9060742

