Testing the Strength of Hospital Accreditation as a Signal of the Quality of Care in Romania: Do Patients’ and Health Professionals’ Perceptions Align?
Abstract
1. Introduction
2. Background
3. Materials and Methods
3.1. Data and Software
3.2. Questionnaire and Measurement
3.3. Methods
4. Results
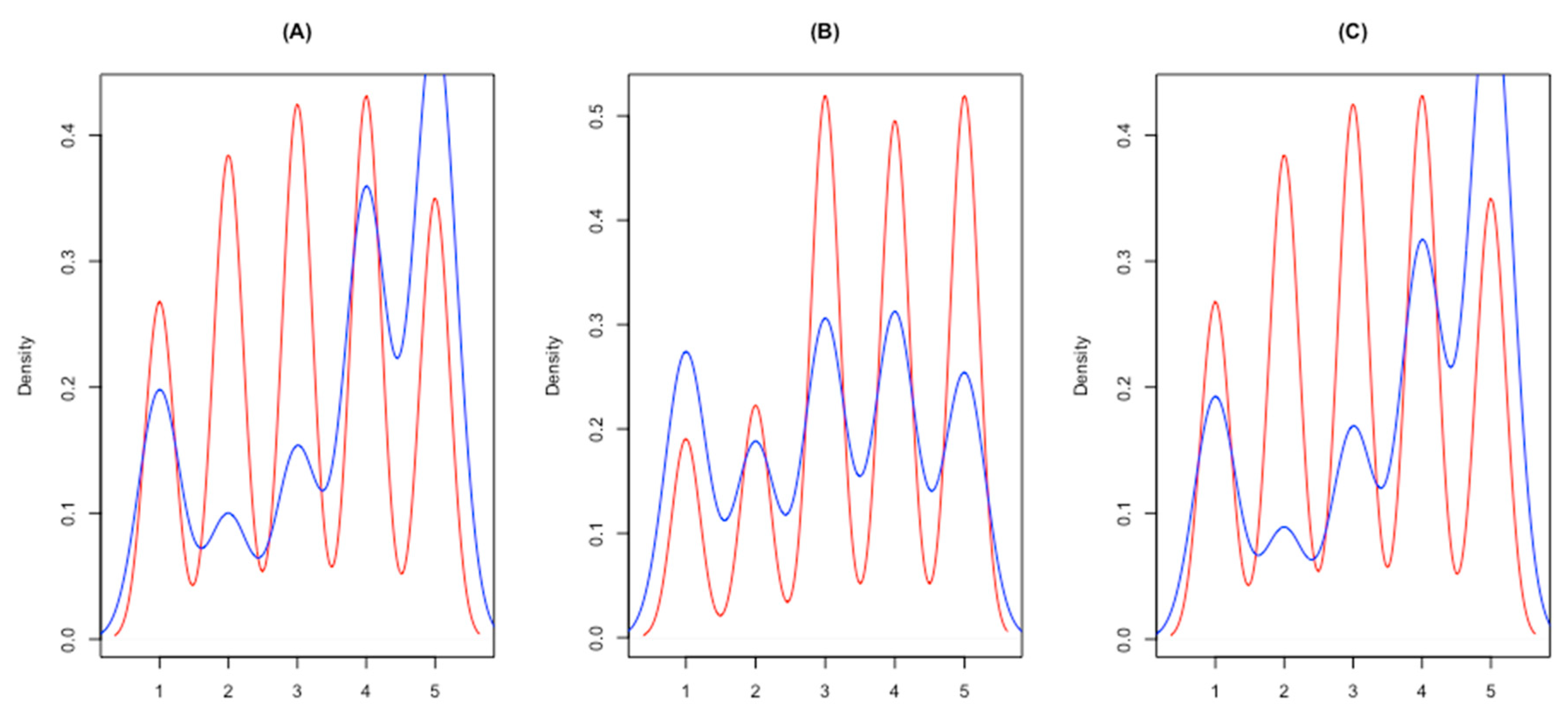
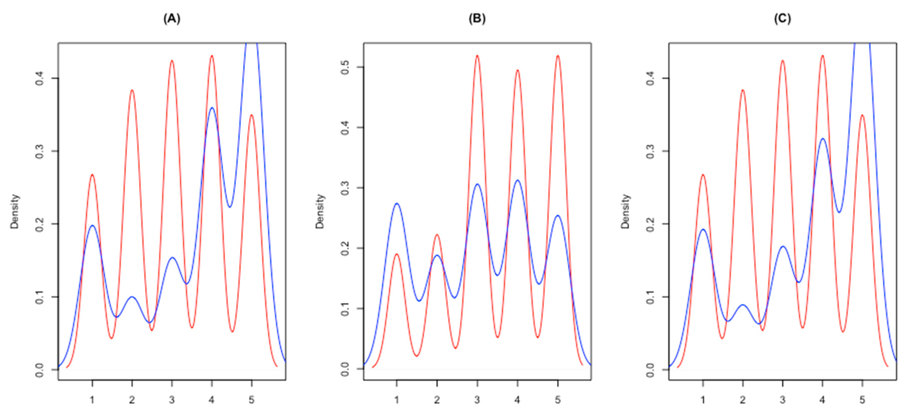
4.1. Assessing Health Professionals’ Perception Regarding the Effects of Hospital Accreditation
4.2. Do Patients Adopt Accreditation as a Quality Signal?
5. Discussion
5.1. Practical and Managerial Implications
5.2. Limitations
6. Conclusions
Supplementary Materials
Author Contributions
Funding
Acknowledgments
Conflicts of Interest
References
- Bara, A.-C.; van der Heuvel, J.A.W.; Maarse, A.M.J. Reforms of Health Care System in Romania. Croat. Med. J. 2002, 43, 446–452. [Google Scholar] [PubMed]
- Voinea, L.; Pamfilie, R. Considerations regarding the performance improvement of the hospital healthcare services from Romania by the implementation of an integrated management system. Amfiteatru Econ. 2009, 9, 339–345. [Google Scholar]
- Verboncu, I.; Ganescu, R. Hospital Performances, a Key Component as Part of the Health Reform Process from Romania. Adm. Si Manag. Public 2010, 14, 130. [Google Scholar]
- World Health Organization. Quality and Accreditation in Health Care Services: A Global Review; World Health Organization: Geneva, Switzerland, 2003. [Google Scholar]
- Shaw, C.D. Developing Hospital Accreditation in Europe; World Health Organization: Geneva, Switzerland, 2006. [Google Scholar]
- El-Jardali, F.; Fadlallah, R. A review of national policies and strategies to improve quality of health care and patient safety: A case study from Lebanon and Jordan. BMC Health Serv. Res. 2017, 17, 568. [Google Scholar] [CrossRef] [PubMed]
- Mansour, W.; Boyd, A.; Walshe, K. The development of hospital accreditation in low- and middle-income countries: A literature review. Health Policy Plan. 2020, 35, 684–700. [Google Scholar] [CrossRef]
- Agheorghiesei, D.T.; Iliescu, L.; Gavrilovici, C.; Oprea, L. What is to be expected from an ethics audit integrated within the accreditation process of hospitals from Romania? Iran. J. Public Health 2013, 42, 737–747. [Google Scholar]
- Agheorghiesei, D.T.; Dabija, M.; Copoeru, I. An ethical approach to accreditation standards for hospitals in romania. The need for ethics audit to improve the quality of care for patients. Rev. Romana Bioet. 2014, 12, 70–83. [Google Scholar]
- Valcea, L.; Bulgaru-Iliescu, D.; Burlea, L.S.; Ciubara, A. Patient’s rights and communication in the hospital accreditation process. Rev. Cercet. Si Interv. Sociala 2016, 55, 260–270. [Google Scholar]
- Duran, A.; Chanturidze, T.; Gheorghe, A.; Moreno, A. Assessment of Public Hospital Governance in Romania: Lessons from 10 Case Studies. Int. J. Health Policy Manag. 2018, 8, 199–210. [Google Scholar] [CrossRef]
- Brubakk, K.; Vist, G.E.; Bukholm, G.; Barach, P.; Tjomsland, O. A systematic review of hospital accreditation: The challenges of measuring complex intervention effects. BMC Health Serv. Res. 2015, 15, 280. [Google Scholar] [CrossRef]
- Order No. 1350/668/2016 Regarding the Approval of the Formula for Calculating the Accreditation Fee, for the Accreditation Cycle 2017–2021. Off. Gaz. No 973; Monitorul Oficial al României: Bucureşti, Romania, 5 December 2016.
- Treaty Establishing the European Community (Nice Consolidated Version) Part Three: Community Policies. Title XIII: Public Health. Article 152. Article 129—EC Treaty (Maastricht Consolidated Version) Article 129—EEC. Available online: https://eur-lex.europa.eu/LexUriServ/LexUriServ.do?uri=CELEX:12002E152:EN:HTML (accessed on 19 September 2020).
- European Union. Treaty on European Union (Consolidated Version), Treaty of Maastricht, 7 February 1992, Official Journal of the European Communities C 325/5; 24 December 2002. Available online: https://www.refworld.org/docid/3ae6b39218.html (accessed on 10 September 2020).
- Busse, R.; Klazinga, N.; Panteli, D. (Eds.) Improving Healthcare Quality in Europe: Characteristics, Effectiveness and Implementation of Different Strategies; European Observatory on Health Systems and Policies; Health Policy Series; WHO: Geneva, Switzerland, 2019; Volume 53, pp. 115–116. [Google Scholar]
- Thornlow, D.K.; Merwin, E. Managing to improve quality: The relationship between accreditation standards, safety practices, and patient outcomes. Health Care Manag. Rev. 2009, 34, 262–272. [Google Scholar] [CrossRef] [PubMed]
- Alkhenizan, A.; Shaw, C. Impact of Accreditation on the Quality of Healthcare Services: A Systematic Review of the Literature. Ann. Saudi Med. 2011, 31, 407–416. [Google Scholar] [CrossRef] [PubMed]
- Ajarmah, B.S.; Hashem, T.N. Patient satisfaction evaluation on hospitals; comparison study between accredited and non accredited hospitals in Jordan. Eur. Sci. J. 2015, 11, 1857–7881. [Google Scholar]
- Araujo, C.A.S.; Siqueira, M.M.; Malikn, A.M. Hospital Accreditation Impact on Healthcare Quality Dimensions: A Systematic Review. Int. J. Qual. Health Care 2020, mzaa090. [Google Scholar] [CrossRef]
- Andres, E.B.; Song, W.; Song, W.; Johnston, J.M. Can hospital accreditation enhance patient experience? Longitudinal evidence from a Hong Kong hospital patient experience survey. BMC Health Serv. Res. 2019, 19, 623. [Google Scholar] [CrossRef]
- Hapsari, Y.; Sjaaf, A.C. Effect of Hospital Accreditation on Patient Safety Culture and Satisfaction: A Systematic Review. In Proceedings of the Strengthening Hospital Competitiveness to Improve Patient Satisfaction and Better Health Outcomes; Masters Program in Public Health, Graduate School, Universitas Sebelas Maret: Surakarta, Indonesia, 2019; pp. 547–555. [Google Scholar]
- Grepperud, S. Is the hospital decision to seek accreditation an effective one? Int. J. Health Plan. Manag. 2015, 30, E56–E68. [Google Scholar] [CrossRef]
- Lam, M.B.; Figueroa, J.F.; Feyman, Y.; Reimold, K.E.; Orav, E.J.; Jha, A.K. Association between patient outcomes and accreditation in US hospitals: Observational study. BMJ 2018, 363, k4011. [Google Scholar] [CrossRef]
- Spence, M. 18—Job market signaling. In Uncertainty in Economics; Diamond, P., Rothschild, M., Eds.; Academic Press: Cambridge, MA, USA, 1978; pp. 281–306. ISBN 978-0-12-214850-7. [Google Scholar]
- Connelly, B.L.; Certo, S.T.; Ireland, R.D.; Reutzel, C.R. Signaling Theory: A Review and Assessment. J. Manag. 2011, 37, 39–67. [Google Scholar] [CrossRef]
- Arthurs, J.D.; Busenitz, L.W.; Hoskisson, R.E.; Johnson, R.A. Signaling and initial public offerings: The use and impact of the lockup period. J. Bus. Ventur. 2009, 24, 360–372. [Google Scholar] [CrossRef]
- Lampel, J.; Shamsie, J. Critical Push: Strategies for Creating Momentum in the Motion Picture Industry. J. Manag. 2000, 26, 233–257. [Google Scholar] [CrossRef]
- Busenitz, L.W.; Fiet, J.O.; Moesel, D.D. Signaling in Venture Capitalist-New Venture Team Funding Decisions: Does It Indicate Long-Term Venture Outcomes? Entrep. Theory Pract. 2005, 29, 1–12. [Google Scholar] [CrossRef]
- Zhu, J.; Li, J.; Zhang, Z.; Li, H.; Cai, L. Exploring determinants of health provider choice and heterogeneity in preference among outpatients in Beijing: A labelled discrete choice experiment. BMJ Open 2019, 9, e023363. [Google Scholar] [CrossRef] [PubMed]
- Perkins, S.J.; Hendry, C. Ordering Top Pay: Interpreting the Signals*. J. Manag. Stud. 2005, 42, 1443–1468. [Google Scholar] [CrossRef]
- Wang, H.-L.; Huang, J.-Y.; Howng, S.-L. The effect on patient loyalty of service quality, patient visit experience and perceived switching costs: Lessons from one Taiwan university hospital. Health Serv. Manag. Res. 2011, 24, 29–36. [Google Scholar] [CrossRef] [PubMed]
- Raval, D.; Rosenbaum, T. Why Do Previous Choices Matter for Hospital Demand? Decomposing Switching Costs from Unobserved Preferences. Rev. Econ. Stat. 2018, 100, 906–915. [Google Scholar] [CrossRef]
- Lien, C.; Wu, J.-J.; Chen, Y.-H.; Wang, C.-J. Trust transfer and the effect of service quality on trust in the healthcare industry. Manag. Serv. Qual. 2014, 24, 399–416. [Google Scholar] [CrossRef]
- Awang, Z.; Afthanorhan, A.; Mamat, M. The Likert scale analysis using parametric based Structural Equation Modeling (SEM). Comput. Methods Soc. Sci. 2016, 4, 13–21. [Google Scholar]
- Maydeu-Olivares, A. Further Empirical Results on Parametric Versus Non-Parametric IRT Modeling of Likert-Type Personality Data. Multivar. Behav. Res. 2005, 40, 261–279. [Google Scholar] [CrossRef]
- Bartholomew, D.J. Spearman and the origin and development of factor analysis. Br. J. Math. Stat. Psychol. 1995, 48, 211–220. [Google Scholar] [CrossRef]
- Fabrigar, L.R.; Wegener, D.T.; MacCallum, R.C.; Strahan, E.J. Evaluating the use of exploratory factor analysis in psychological research. Psychol. Methods 1999, 4, 272–299. [Google Scholar] [CrossRef]
- Ford, J.K.; MacCallum, R.C.; Tait, M. The application of exploratory factor analysis in applied psychology: A critical review and analysis. Pers. Psychol. 1986, 39, 291–314. [Google Scholar] [CrossRef]
- Williams, B.; Onsman, A.; Brown, T. Exploratory factor analysis: A five-step guide for novices. Australas. J. Paramed. 2010, 8. [Google Scholar] [CrossRef]
- de Winter, J.C.F.; Dodou, D. Factor recovery by principal axis factoring and maximum likelihood factor analysis as a function of factor pattern and sample size. J. Appl. Stat. 2012, 39, 695–710. [Google Scholar] [CrossRef]
- Gerbing, D.W.; Hamilton, J.G. Viability of exploratory factor analysis as a precursor to confirmatory factor analysis. Struct. Equ. Model. Multidiscip. J. 1996, 3, 62–72. [Google Scholar] [CrossRef]
- Schreiber, J.B.; Nora, A.; Stage, F.K.; Barlow, E.A.; King, J. Reporting Structural Equation Modeling and Confirmatory Factor Analysis Results: A Review. J. Educ. Res. 2006, 99, 323–338. [Google Scholar] [CrossRef]
- D’agostino, R.B.; Belanger, A.; D’Agostino, R.B.D., Jr. A Suggestion for Using Powerful and Informative Tests of Normality. Am. Stat. 1990, 44, 316–321. [Google Scholar] [CrossRef]
- Mudholkar, G.S.; Marchetti, C.E.; Lin, C.T. Independence characterizations and testing normality against restricted skewness–kurtosis alternatives. J. Stat. Plan. Inference 2002, 104, 485–501. [Google Scholar] [CrossRef]
- Hopkins, K.D.; Weeks, D.L. Tests for Normality and Measures of Skewness and Kurtosis: Their Place in Research Reporting. Educ. Psychol. Meas. 1990, 50, 717–729. [Google Scholar] [CrossRef]
- Natarajan, S.; Lipsitz, S.R.; Fitzmaurice, G.M.; Sinha, D.; Ibrahim, J.G.; Haas, J.; Gellad, W. An extension of the Wilcoxon rank sum test for complex sample survey data: Ext. Wilcoxon Rank Sum Test. J. R. Stat. Soc. Ser. C Appl. Stat. 2012, 61, 653–664. [Google Scholar] [CrossRef]
- Wilcoxon, F.; Katti, S.K.; Wilcox, R.A. Critical values and probability levels for the Wilcoxon rank sum test and the Wilcoxon signed rank test. Sel. Tables Math. Stat. 1970, 1, 171–259. [Google Scholar]
- McKight, P.E.; Najab, J. Kruskal-Wallis Test. In The Corsini Encyclopedia of Psychology; Weiner, I.B., Craighead, W.E., Eds.; John Wiley & Sons, Inc.: Hoboken, NJ, USA, 2010; p. corpsy0491. ISBN 978-0-470-47921-6. [Google Scholar]
- Ajzen, I.; Fishbein, M.; Heilbroner, R.L. Understanding Attitudes and Predicting Social Behavior; Prentice-Hall: Englewood Cliffs, NJ, USA, 1980. [Google Scholar]
- Uslaner, E.M.; Badescu, G. Honesty, Trust, and Legal Norms in the Transition to Democracy: Why Bo Rothstein is Better Able to Explain Sweden than Romania. In Creating Social Trust in Post-Socialist Transition; Kornai, J., Rothstein, B., Rose-Ackerman, S., Eds.; Palgrave Macmillan US: New York, NY, USA, 2004; pp. 31–51. ISBN 978-1-349-52814-1. [Google Scholar]
- Wallace, C.; Latcheva, R. Economic Transformation Outside the Law: Corruption, Trust in Public Institutions and the Informal Economy in Transition Countries of Central and Eastern Europe. Eur.-Asia Stud. 2006, 58, 81–102. [Google Scholar] [CrossRef]
- Williams, C.C.; Horodnic, I.A. Explaining the Informal Economy in Post-Communist Societies: A Study of the Asymmetry Between Formal and Informal Institutions in Romania. In The Informal Economy in Global Perspective; Polese, A., Williams, C.C., Horodnic, I.A., Bejakovic, P., Eds.; Springer International Publishing: Cham, Switzerland, 2017; pp. 117–140. ISBN 978-3-319-40930-6. [Google Scholar]
- Pope Fischer, L. Symbolic Traces of Communist Legacy in Post-Socialist Hungary: Experiences of a Generation that Lived During the Socialist Era; BRILL: Leiden, The Netherlands, 2016; ISBN 978-90-04-32864-8. [Google Scholar]
- Meyer, S.; Ward, P.; Coveney, J.; Rogers, W. Trust in the health system: An analysis and extension of the social theories of Giddens and Luhmann. Health Sociol. Rev. 2008, 17, 177–186. [Google Scholar] [CrossRef]
- Sassenberg, K.; Vliek, L.W.M. Social Psychology in Action: Evidence-Based Interventions from Theory to Practice; Springer: Cham, Switzerland, 2019; ISBN 978-3-030-13787-8. [Google Scholar]

| Item (Measurement: Likert 1–5) | Perceived Differences in Quality (PDQ) | Actions Taken after Accreditation (ATAA) | Actions to Improve Quality (AIQ) | 
|---|---|---|---|
| Increased patients’ satisfaction with medical services | 0.753 | ||
| Increased quality of administrative services | 0.735 | ||
| Increased quality of medical services | 0.914 | ||
| Better hospital reputation | 0.748 | ||
| Better resource allocation to improve the quality of medical care | 0.859 | ||
| Developing a clear strategy to improve quality | 0.922 | ||
| Support to remedy improvable aspects identified during the evaluation | 0.833 | ||
| Support to improve the hospital’s reputation | 0.715 | ||
| Training to identify and implement measures to increase the quality | 0.806 | ||
| Ongoing monitoring of patients’ feedback regarding the quality of received medical care | 0.840 | ||
| Other concrete actions to improve the quality of care | 0.897 | 
| Variable | The D’Agostino Skewness Test | Wilcoxon Rank-Sum Test | Conclusion | 
|---|---|---|---|
| PDQ | skew = −0.568, z = −15.762, p < 0.001 | V = 7,313,577 p < 0.001 | The distribution of PDQ has a negative skewness, and the true location is positive | 
| ATAA | skew = −0.814, z = −21.369, p < 0.001 | V = 7,713,139 p < 0.001 | The distribution of ATAA has a negative skewness, and the true location is positive | 
| AIQ | skew = −0.768, z = −20.378, p < 0.001 | V = 7,593,746 p < 0.001 | The distribution of AIQ has a negative skewness, and the true location is positive | 
| Chi-Square Test | Are Patients Aware of Hospital Accreditation? | Differences by Predictor | 
|---|---|---|
| Gender | X-squared = 4.54, p-value = 0.033 | Yes | 
| Education | X-squared = 53.72, p-value < 0.001 | Yes | 
| Residence | X-squared = 6.99, p-value = 0.008 | Yes | 
| Behavioral Intention/Predictors | (a) Ask the Family Physician or the Specialist for Another Option | (b) Look for Another Option Themselves | (c) Stay with the Option Because They Trust the Health Professionals of That Hospital | 
|---|---|---|---|
| Gender | W = 236960, p-value = 0.216 | W = 239288, p-value = 0.869 | W = 222936, p-value = 0.646 | 
| Education | Kruskal–Wallis chi-sq = 6.4695, p-value = 0.04 * | Kruskal–Wallis chi-sq = 38.813, p < 0.001 *** | Kruskal–Wallis chi-sq = 24.483, p < 0.001 *** | 
| Residence | Kruskal–Wallis chi-sq = 7.3803, p-value = 0.117 | Kruskal–Wallis chi-sq = 6.307, p-value = 0.177 | Kruskal–Wallis chi-sq = 5.613, p-value = 0.23 | 
| Aware of hospital accreditation | Wilcoxon test W = 226992, p < 0.001 *** | Wilcoxon test W = 216884 p < 0.001 *** | Wilcoxon test W = 184218, p-value = 0.975 | 
| Age | Spearman correlation: −12% p < 0.001 *** | Spearman correlation: −20% p < 0.001 *** | Spearman correlation: 22.3% p < 0.001 *** | 
© 2020 by the authors. Licensee MDPI, Basel, Switzerland. This article is an open access article distributed under the terms and conditions of the Creative Commons Attribution (CC BY) license (http://creativecommons.org/licenses/by/4.0/).
Share and Cite
Druică, E.; Wu, B.; Cepoi, V.; Mihăilă, V.; Burcea, M. Testing the Strength of Hospital Accreditation as a Signal of the Quality of Care in Romania: Do Patients’ and Health Professionals’ Perceptions Align? Healthcare 2020, 8, 349. https://doi.org/10.3390/healthcare8030349
Druică E, Wu B, Cepoi V, Mihăilă V, Burcea M. Testing the Strength of Hospital Accreditation as a Signal of the Quality of Care in Romania: Do Patients’ and Health Professionals’ Perceptions Align? Healthcare. 2020; 8(3):349. https://doi.org/10.3390/healthcare8030349
Chicago/Turabian StyleDruică, Elena, Bingyi Wu, Vasile Cepoi, Viorel Mihăilă, and Marin Burcea. 2020. "Testing the Strength of Hospital Accreditation as a Signal of the Quality of Care in Romania: Do Patients’ and Health Professionals’ Perceptions Align?" Healthcare 8, no. 3: 349. https://doi.org/10.3390/healthcare8030349
APA StyleDruică, E., Wu, B., Cepoi, V., Mihăilă, V., & Burcea, M. (2020). Testing the Strength of Hospital Accreditation as a Signal of the Quality of Care in Romania: Do Patients’ and Health Professionals’ Perceptions Align? Healthcare, 8(3), 349. https://doi.org/10.3390/healthcare8030349
 
        


 
       