Implementation of Health Empowerment Theory-Based Personalized Health Promotion in Village Health Volunteer Risk Group for Non-Communicable Diseases: A Mixed-Methods Study
Abstract
1. Introduction
2. Materials and Methods
2.1. Study Design
2.2. Participants and Baseline Assessments
2.3. Phases of Intervention
2.3.1. Phase 1
2.3.2. Phase 2
2.3.3. Phase 3
2.3.4. Phase 4
2.4. Outcomes
2.5. Sample Size Calculation
2.6. Research Instruments
2.6.1. Bioelectrical Impedance Analysis
2.6.2. Blood Chemistry Methods
2.6.3. Health Behavior Questionnaire
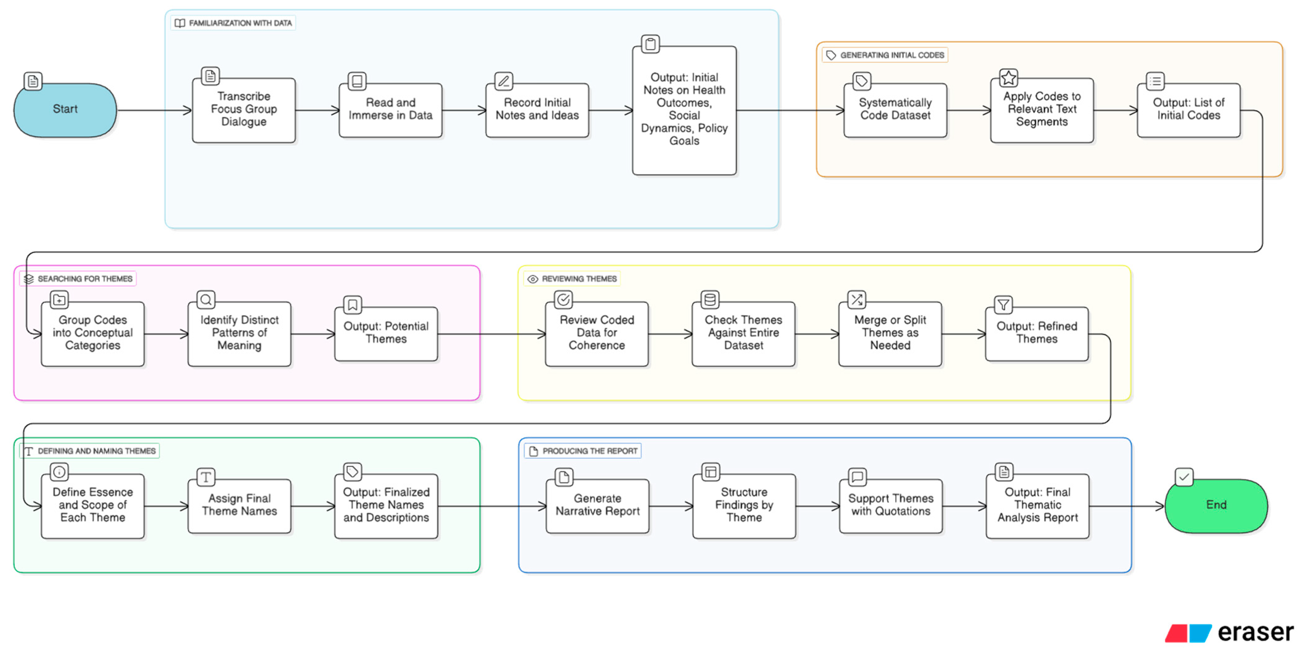
2.6.4. Thematic Analysis Method
2.7. Statistical Analyses
3. Results
3.1. Demographic Characteristics
3.2. Body Composition Analysis
3.3. Blood Chemistry
3.4. Health Behavior Changes
3.5. Thematic Analysis
4. Discussion
5. Conclusions
Author Contributions
Funding
Institutional Review Board Statement
Informed Consent Statement
Data Availability Statement
Acknowledgments
Conflicts of Interest
References
- Tangcharoensathien, V.; Adulyanon, S.; Supaka, N.; Munkong, R.; Viriyathorn, S.; Sirithienthong, S.; Kanhachon, S.; Marten, R. The Thai health promotion foundation: Two decades of joint contributions to addressing noncommunicable diseases and creating healthy populations. Glob. Health Sci. Pract. 2024, 12, e2300311. [Google Scholar] [CrossRef] [PubMed]
- Vichitkunakorn, P.; Bunyanukul, W.; Apiwan, K.; Tanasanchonnakul, D.; Sittisombut, M. Prevalence of non-communicable disease risk factors and their association with economic status: Findings from the 2021 health behaviour of population survey in Thailand. Glob. Health Action 2025, 18, 2485689. [Google Scholar] [CrossRef]
- Du, H.; Yu, J.; Chen, D.; Wu, J.; Xue, E.; Zhou, Y.; Pan, X.; Shao, J.; Ye, Z. Big Data–Driven Health Portraits for Personalized Management in Noncommunicable Diseases: Scoping Review. J. Med. Internet Res. 2025, 27, e72636. [Google Scholar] [CrossRef]
- Rodriguez, G.M.; Wood, E.H.; Xiao, L.; Duron, Y.; O’Brien, D.; Koontz, Z.; Rosas, L.G.; Patel, M.I. Community health workers and precision medicine: A randomized controlled trial. Contemp. Clin. Trials 2022, 121, 106906. [Google Scholar] [CrossRef]
- Khanthavudh, C.; Grealish, A.; Tzouvara, V.; Leamy, M. Supporting healthcare in rural communities in Thailand: An exploratory qualitative study to understand the role and current mental health practices of village health volunteers. PLoS ONE 2025, 20, e0320559. [Google Scholar] [CrossRef]
- Kane, S.; Kok, M.; Ormel, H.; Otiso, L.; Sidat, M.; Namakhoma, I.; Nasir, S.; Gemechu, D.; Rashid, S.; Taegtmeyer, M. Limits and opportunities to community health worker empowerment: A multi-country comparative study. Soc. Sci. Med. 2016, 164, 27–34. [Google Scholar] [CrossRef]
- Olude, O.; Vlassoff, C.; Niyikora, J.; Krentel, A. A systematic review of participatory approaches to empower health workers in low-and middle-income countries, highlighting Health Workers for Change. Int. Health 2023, 15, 462–473. [Google Scholar] [CrossRef]
- Taejarernwiriyakul, O.; Keatrungarun, C.; Yuenton, T.; Jantosee, P.; Sommatas, A. The association between health behavior and health promotion needs of village health volunteers in Thailand. Open Public Health J. 2022, 15, e187494452203210. [Google Scholar] [CrossRef]
- Shearer, N.B.C. Health empowerment theory as a guide for practice. Geriatr. Nurs. 2009, 30, 4. [Google Scholar] [CrossRef] [PubMed]
- Lu, F.; Wong, C.K.H.; Tse, E.T.Y.; Ng, A.P.P.; Li, L.; Lam, J.S.M.; Bedford, L.E.; Fong, D.Y.T.; Ip, P.; Lam, C.L.K. The Impact of a Health Empowerment Program on Self-Care Enablement and Mental Health among Low-Income Families: Evidence from a 5 Year Cohort Study in Hong Kong. Int. J. Environ. Res. Public Health 2023, 20, 5168. [Google Scholar] [CrossRef] [PubMed]
- Johnson, L.J.; Schopp, L.H.; Waggie, F.; Frantz, J.M. Challenges experienced by community health workers and their motivation to attend a self-management programme. Afr. J. Prim. Health Care Fam. Med. 2022, 14, 2911. [Google Scholar] [CrossRef]
- Stepanian, N.; Larsen, M.H.; Mendelsohn, J.B.; Mariussen, K.L.; Heggdal, K. Empowerment interventions designed for persons living with chronic disease-a systematic review and meta-analysis of the components and efficacy of format on patient-reported outcomes. BMC Health Serv. Res. 2023, 23, 911. [Google Scholar] [CrossRef] [PubMed]
- World Health Organization. Guidance for After Action Review (AAR); WHO: Geneva, Switzerland, 2019. [Google Scholar]
- Isaksen Aukan, M.; Melan, T.I.; Larsen, M.A.; Salvesen, Ø. Beyond weight loss: Digital therapeutic for behavioral change and psychological well-being for individuals with overweight and obesity in a primary healthcare setting-A randomized controlled pilot study. Front. Digit. Health 2025, 7, 1671649. [Google Scholar]
- Saesong, T.; Potimu, P.; Promsawat, R. The correlation between consumption behavior, sleep quality and blood pressure of the elderly in Muang district, Sukhothai province. J. Pac. Inst. Manag. Sci. 2024, 10, 151–162. [Google Scholar]
- Turnbull, N.; Nghiep, L.K.; Butsorn, A.; Khotprom, A.; Tudpor, K. Machine learning models identify micronutrient intake as predictors of undiagnosed hypertension among rural community-dwelling older adults in Thailand: A cross-sectional study. Front. Nutr. 2024, 11, 1411363. [Google Scholar] [CrossRef] [PubMed]
- World Health Organization. Global Recommendations on Physical Activity for Health; WHO: Geneva, Switzerland, 2010; p. 60. [Google Scholar]
- Braun, V.; Clarke, V. Toward good practice in thematic analysis: Avoiding common problems and be(com)ing a knowing researcher. Int. J. Transgender Health 2023, 24, 1–6. [Google Scholar] [CrossRef] [PubMed]
- Okawa, Y.; Mitsuhashi, T.; Tsuda, T. The Asia-Pacific body mass index classification and new-onset chronic kidney disease in non-diabetic Japanese adults: A community-based longitudinal study from 1998 to 2023. Biomedicines 2025, 13, 373. [Google Scholar] [CrossRef]
- World Bank Group. Thailand Poverty and Equity Brief: October 2024 (English); World Bank Group: Washington, DC, USA, 2024. [Google Scholar]
- Davydov, D.M.; Boev, A.; Gorbunov, S. Making the choice between bioelectrical impedance measures for body hydration status assessment. Sci. Rep. 2021, 11, 7685. [Google Scholar] [CrossRef]
- Yamada, Y.; Yoshida, T.; Murakami, H.; Kawakami, R.; Gando, Y.; Ohno, H.; Tanisawa, K.; Konishi, K.; Julien, T.; Kondo, E.; et al. Phase angle obtained via bioelectrical impedance analysis and objectively measured physical activity or exercise habits. Sci. Rep. 2022, 12, 17274. [Google Scholar] [CrossRef]
- Salmon-Gomez, L.; Catalan, V.; Fruhbeck, G.; Gomez-Ambrosi, J. Relevance of body composition in phenotyping the obesities. Rev. Endocr. Metab. Disord. 2023, 24, 809–823. [Google Scholar] [CrossRef]
- Kolb, H. Obese visceral fat tissue inflammation: From protective to detrimental? BMC Med. 2022, 20, 494. [Google Scholar] [CrossRef]
- Goossens, G.H. The Metabolic Phenotype in Obesity: Fat Mass, Body Fat Distribution, and Adipose Tissue Function. Obes. Facts 2017, 10, 207–215. [Google Scholar] [CrossRef] [PubMed]
- American Diabetes Association Professional Practice Committee. Introduction and Methodology: Standards of Care in Diabetes-2024. Diabetes Care 2024, 47, S1–S4. [Google Scholar] [CrossRef] [PubMed]
- Grundy, S.M.; Stone, N.J.; Bailey, A.L.; Beam, C.; Birtcher, K.K.; Blumenthal, R.S.; Braun, L.T.; De Ferranti, S.; Faiella-Tommasino, J.; Forman, D.E. 2018 AHA/ACC/AACVPR/AAPA/ABC/ACPM/ADA/AGS/APhA/ASPC/NLA/PCNA guideline on the management of blood cholesterol: A report of the American College of Cardiology/American Heart Association Task Force on Clinical Practice Guidelines. J. Am. Coll. Cardiol. 2019, 73, e285–e350. [Google Scholar] [CrossRef]
- Castellano-Tejedor, C. Non-pharmacological interventions for the management of chronic health conditions and non-communicable diseases. Int. J. Environ. Res. Public Health 2022, 19, 8536. [Google Scholar] [CrossRef]
- Shelton, R.C.; Philbin, M.M.; Ramanadhan, S. Qualitative research methods in chronic disease: Introduction and opportunities to promote health equity. Annu. Rev. Public Health 2022, 43, 37–57. [Google Scholar] [CrossRef]
- Baghbani, S.M.G.; Arabshahi, M.; Saatchian, V. The impact of exercise interventions on perceived self-efficacy and other psychological outcomes in adults: A systematic review and meta-analysis. Eur. J. Integr. Med. 2023, 62, 102281. [Google Scholar] [CrossRef]
- Gao, Y.e.; Zheng, Y.; He, Y.; Lin, J.; Liu, F.; Fu, J.; Lin, R. The relationship between self-efficacy, health literacy, and quality of life in patients with chronic diseases: A cross-sectional study in China. Front. Public Health 2024, 12, 1430202. [Google Scholar] [CrossRef]
- Landvatter, J.; Uchino, B.N.; Tacana, T. Individual differences of perceived social support and cardiovascular reactivity: A meta-analysis. Health Psychol. 2025, 44, 537. [Google Scholar] [CrossRef] [PubMed]
- Montoya, M.; Uchino, B.N. Social support and telomere length: A meta-analysis. J. Behav. Med. 2023, 46, 556–565. [Google Scholar] [CrossRef] [PubMed]


| Characteristics | N (%) or Mean ± SD |
|---|---|
| Sex | |
| Male | 1 (4.76) |
| Female | 20 (95.24) |
| Age | |
| <60 years | 11 (52.38) |
| ≥60 years | 10 (47.62) |
| Abdominal circumference (cm) | 86.38 ± 10.38 |
| Height (cm) | 155.30 ± 6.07 |
| Body mass index (kg/m2) | 27.45 ± 5.08 |
| Underlying diseases | |
| Yes | 15 (71.42) |
| No | 6 (28.57) |
| Annual checkup | |
| Yes | 17 (80.95) |
| No | 4 (19.05) |
| Education | |
| Illiterate or primary school | 4 (19.05) |
| Secondary school or higher | 17 (80.95) |
| Marital status | |
| Married | 21 (100) |
| Single, divorced, widowed | 0 (0) |
| Monthly family income | |
| <5000 THB | 14 (66.67) |
| ≥5000 THB | 7 (33.33) |
| Parameter | Pre-Intervention | Post-Intervention | |||||||
|---|---|---|---|---|---|---|---|---|---|
| Median | IQR | Min | Max | Median | IQR | Min | Max | p-Value | |
| Body water (L) | 29.70 | 2.40 | 24.40 | 36.50 | 29.20 | 2.10 | 25.40 | 38.10 | 0.42 |
| Protein (kg) | 7.90 | 0.80 | 6.50 | 9.80 | 7.80 | 0.90 | 6.70 | 7.80 | 0.55 |
| Minerals (kg) | 2.80 | 0.40 | 2.40 | 3.40 | 2.70 | 0.30 | 2.40 | 3.50 | 0.93 |
| Body Fat (kg) | 24.30 | 11.50 | 11.50 | 46.50 | 22.30 | 8.60 | 12.50 | 46 | 0.21 |
| Weight (kg) | 66.50 | 14.20 | 52.10 | 94.00 | 60.40 | 14.60 | 27.70 | 93.20 | 0.03 * |
| Skeletal muscle mass (kg) | 22.60 | 1.90 | 18.50 | 27.80 | 22.20 | 1.60 | 19.30 | 29 | 0.30 |
| Fat mass (kg) | 24.30 | 11.50 | 11.50 | 46.50 | 22.30 | 8.60 | 12.50 | 46 | 0.21 |
| Body mass index (kg/m2) | 27.10 | 5.10 | 17.50 | 40.70 | 26.80 | 4.70 | 18.10 | 40.30 | 0.02 * |
| Percentage of body fat (%) | 39 | 8.60 | 20.00 | 49.40 | 37.30 | 8.50 | 22.50 | 49.30 | 0.30 |
| Waist to hip ratio | 0.95 | 0.14 | 0.75 | 1.10 | 0.92 | 0.10 | 0.75 | 1.07 | 0.25 |
| Visceral fat level | 13 | 5 | 3 | 17 | 12 | 3 | 3 | 17 | 0.26 |
| Visceral fat area (cm2) | 146 | 114 | 28 | 298 | 127 | 84 | 29 | 296 | 0.15 |
| Biological age (years) | 63 | 8 | 55 | 77 | 63 | 9 | 55 | 77 | 0.64 |
| Basal metabolic rate (kcal) | 1244 | 80 | 1088 | 2060 | 1228 | 63 | 1116 | 1489 | 0.25 |
| Total energy expenditure (kcal) | 1897 | 176 | 28.80 | 2222 | 1891 | 97 | 1718 | 2293 | 0.67 |
| Body cell mass (kg) | 25.70 | 3.50 | 4.50 | 32 | 25.50 | 2.20 | 22.10 | 33.50 | 0.99 |
| Visceral fat mass (kg) | 3.60 | 2.40 | 1 | 8.20 | 3.10 | 1.70 | 1.10 | 8.10 | 0.20 |
| Obesity degree (%) | 20.40 | 25.40 | −20.30 | 84.90 | 21.70 | 21 | −17.80 | 83.40 | 0.23 |
| Abdominal circumference (cm) | 85.50 | 13.70 | 69.40 | 110.60 | 86.30 | 11.10 | 70.60 | 110.10 | 0.22 |
| Target weight (kg) | 54.10 | 3.40 | 48.50 | 66.40 | 53.60 | 3.20 | 48.40 | 69.10 | 0.38 |
| Weight control (kg) | −10.30 | 11.20 | −30.60 | 12.70 | −8.50 | 9.20 | −30.20 | 11.10 | 0.08 |
| Muscle control (kg) | 0.00 | 1.20 | 0.00 | 7.60 | 0.00 | 1.80 | 0.00 | 6.90 | 0.29 |
| Fat control (kg) | −11.50 | 11.20 | −30.60 | 5.10 | −9.90 | 8 | −30.20 | 4.10 | 0.10 |
| Segmental lean mass of the right arm (kg) | 2.01 | 0.36 | 1.60 | 2.72 | 2.01 | 0.36 | 1.61 | 2.74 | 0.44 |
| Segmental lean mass of the left arm (kg) | 1.94 | 0.37 | 1.55 | 2.67 | 1.93 | 0.35 | 1.56 | 2.71 | 0.51 |
| Segmental lean mass of the trunk (kg) | 18.53 | 1.99 | 16.13 | 22.57 | 18.41 | 2.31 | 16.26 | 22.62 | 0.76 |
| Segmental lean mass of the right leg (kg) | 5.62 | 0.65 | 4.34 | 7.78 | 5.63 | 0.78 | 4.48 | 8.16 | 0.81 |
| Segmental lean mass of the left leg (kg) | 5.80 | 0.64 | 4.58 | 7.93 | 5.82 | 0.64 | 4.69 | 8.27 | 0.32 |
| Impedance (Ω) | 599 | 94 | 469 | 807 | 583 | 69 | 474 | 785 | 0.42 |
| Parameter (Normal Range) | Pre-Intervention | Post-Intervention | p-Value | ||||||
|---|---|---|---|---|---|---|---|---|---|
| Median | IQR | Min | Max | Median | IQR | Min | Max | ||
| Blood sugar (70–100 mg/dL) | 102 | 43 | 79 | 230 | 102 | 27.50 | 82 | 164 | 0.99 |
| HbA1c (<5.7%) | 8 | 4.88 | 5.6 | 13.30 | 7.30 | 5.08 | 5.60 | 13 | 0.48 |
| Cholesterol (<200 mg/dL) | 218 | 73.50 | 156 | 325 | 182 | 54 | 141 | 306 | 0.15 |
| Triglyceride (<150 mg/dL) | 106.5 | 68.25 | 61 | 567 | 93 | 91 | 50 | 611 | 0.252 |
| HDL M: ≥40 mg/dL F: ≥50 mg/dL | 52 | 15 | 35 | 73 | 53 | 15.50 | 32 | 87 | 0.95 |
| LDL (<130 mg/dL) | 142 | 54 | 79 | 230 | 119 | 42.70 | 73 | 192 | 0.08 |
| BUN (10–20 mg/dL) | 13 | 1.8 | 9 | 18 | 12 | 5 | 8 | 18 | 0.99 |
| Creatinine M: 0.6–1.2 mg/dL F: 0.5–1.1 mg/dL | 0.76 | 0.22 | 0.50 | 1.14 | 0.76 | 0.29 | 0.52 | 1.06 | 0.97 |
| eGFR (>90 mL/min/1.73 m2) | 85.85 | 20.42 | 47.50 | 106.80 | 81.90 | 29.10 | 50.95 | 105.90 | 0.81 |
| Uric acid M: 3.4–7 mg/dL F: 2.4–6 mg/dL | 6.05 | 1.75 | 3.90 | 8.20 | 5.40 | 1.05 | 4.40 | 8.50 | 0.68 |
| AST (8–40 U/L) | 23 | 7.50 | 16 | 47 | 22 | 7.50 | 16 | 38 | 0.36 |
| ALT (0–40 IU/L) | 25 | 16.50 | 5 | 70 | 22 | 8.50 | 6 | 35 | 0.75 |
| Sodium (135–145 mmol/L) | 141 | 2 | 139 | 142 | 139.50 | 3 | 135 | 143 | 0.83 |
| Potassium (3.5–5 mmol/L) | 4.2 | 0.70 | 3.60 | 4.70 | 4.05 | 0.53 | 3.60 | 4.94 | 0.76 |
| Chloride (96–106 mmol/L) | 104 | 2 | 101 | 105 | 104 | 2.50 | 101 | 107 | 0.27 |
| Health Behavior | Pre-Intervention (N (%)) | Post-Intervention (N (%)) | p-Value |
|---|---|---|---|
| Eating 3 full meals/day | 0.77 | ||
| Yes | 19 (90.48) | 16 (76.19) | |
| No | 3 (14.29) | 5 (23.81) | |
| Eating 4 or more ladles of vegetables/day | 0.41 | ||
| No | 0 | 0 | |
| 1–3 days/week | 6 (28.57) | 10 (47.62) | |
| 3–6 days/week | 8 (38.10) | 5 (23.81) | |
| Every day | 7 (33.33) | 6 (28.57) | |
| Eating fruit 3 meals/day | 0.77 | ||
| No | (4.76) | 0 | |
| 1–3 days/week | 14 (66.67) | (66.67) | |
| 3–6 days/week | 4 (19.04) | 5 (23.81) | |
| Everyday | 2 (9.52) | 2 (9.52) | |
| Adding salty seasonings | 0.18 | ||
| No | 10 (47.62) | 13 (61.90) | |
| Sometimes | 9 (42.86) | 8 (38.10) | |
| Every meal | 2 (9.52) | 0 | |
| Adding sweet seasoning | 0.57 | ||
| No | (19.04) | 7 (33.33) | |
| Sometimes | 14 (66.67) | 11 (52.38) | |
| Every meal | 3 (14.29) | 3 (14.29) | |
| Drink a sweet beverage | 0.94 | ||
| No | 6 (28.57) | 5 (23.81) | |
| 1–3 days/week | 14 (66.67) | 14 (66.67) | |
| 3–6 days/week | 1 (4.76) | 2 (9.52) | |
| Everyday | 0 | 0 | |
| Exercise adequacy (≥150 min/week of moderate exercise) | 0.001 * | ||
| Yes | 5 (23.80) | 13 (61.90) | |
| No | 16 (76.20) | 8 (38.10) | |
| Perceived stress | 0.29 | ||
| Yes | 3 (14.29) | 1 (4.76) | |
| No | 18 (85.71) | 20 (95.24) |
| Rank | Theme | Supporting Dialogue |
|---|---|---|
| 1 | Sustainability and Systemic advocacy | “The health leaders want to develop policies for continuous activity, generating sustainable indicators to help older adults and chronic disease patients, including the general public.” |
| “I want a network to be established to help promote health and prevent chronic diseases.” | ||
| “I want there to be publicity to increase the number of members.” | ||
| 2 | Personal Transformation and Well-being | “My aches and pains have decreased, and I have discipline regarding both eating and exercising.” |
| “I lost weight, lost fat, and my muscle mass increased.” | ||
| “I have increased confidence.” | ||
| 3 | Comprehensive skill acquisition | “I learned about counting carbohydrates.” |
| “I gained more nutritional knowledge to use for proper weight control.” | ||
| “I gained knowledge on correct exercise to avoid injury.” | ||
| 4 | Social capital and Community cohesion | “I was impressed that my friends saw the importance of participating in this activity.” |
| “I made more friends and had fun.” | ||
| “Friends have become more unified within the group of health leaders.” |
Disclaimer/Publisher’s Note: The statements, opinions and data contained in all publications are solely those of the individual author(s) and contributor(s) and not of MDPI and/or the editor(s). MDPI and/or the editor(s) disclaim responsibility for any injury to people or property resulting from any ideas, methods, instructions or products referred to in the content. |
© 2026 by the authors. Licensee MDPI, Basel, Switzerland. This article is an open access article distributed under the terms and conditions of the Creative Commons Attribution (CC BY) license.
Share and Cite
Srikong, S.; Phooncharoen, P.; Klinsrisuk, S.; Thapsaeng, J.; Eungpinichpong, W.; Nghiep, L.K.; Tudpor, K. Implementation of Health Empowerment Theory-Based Personalized Health Promotion in Village Health Volunteer Risk Group for Non-Communicable Diseases: A Mixed-Methods Study. Healthcare 2026, 14, 1006. https://doi.org/10.3390/healthcare14081006
Srikong S, Phooncharoen P, Klinsrisuk S, Thapsaeng J, Eungpinichpong W, Nghiep LK, Tudpor K. Implementation of Health Empowerment Theory-Based Personalized Health Promotion in Village Health Volunteer Risk Group for Non-Communicable Diseases: A Mixed-Methods Study. Healthcare. 2026; 14(8):1006. https://doi.org/10.3390/healthcare14081006
Chicago/Turabian StyleSrikong, Supansa, Patcharin Phooncharoen, Suranun Klinsrisuk, Jakarin Thapsaeng, Wichai Eungpinichpong, Le Ke Nghiep, and Kukiat Tudpor. 2026. "Implementation of Health Empowerment Theory-Based Personalized Health Promotion in Village Health Volunteer Risk Group for Non-Communicable Diseases: A Mixed-Methods Study" Healthcare 14, no. 8: 1006. https://doi.org/10.3390/healthcare14081006
APA StyleSrikong, S., Phooncharoen, P., Klinsrisuk, S., Thapsaeng, J., Eungpinichpong, W., Nghiep, L. K., & Tudpor, K. (2026). Implementation of Health Empowerment Theory-Based Personalized Health Promotion in Village Health Volunteer Risk Group for Non-Communicable Diseases: A Mixed-Methods Study. Healthcare, 14(8), 1006. https://doi.org/10.3390/healthcare14081006

