“I Know What I Have to Do, but I Don’t Do It”: The Relationship Between Knowledge and Adherence to Hand Hygiene in Healthcare Settings
Abstract
1. Introduction
2. Materials and Methods
2.1. Study Design and Sample
2.2. Data Collection Instruments
2.3. Data Analysis
3. Results
4. Discussion
5. Conclusions
Author Contributions
Funding
Institutional Review Board Statement
Informed Consent Statement
Data Availability Statement
Acknowledgments
Conflicts of Interest
References
- Pittet, D.; Simon, A.; Hugonnet, S.; Pessoa-Silva, C.L.; Sauvan, V.; Perneger, T.V. Hand hygiene among physicians: Performance, beliefs, and perceptions. Ann. Intern. Med. 2006, 144, 365–373. [Google Scholar] [CrossRef] [PubMed]
- Allegranzi, B.; Bagheri Nejad, S.; Combescure, C.; Graafmans, W.; Attar, H.; Donaldson, L.; Pittet, D. Burden of endemic health-care-associated infection in developing countries: Systematic review and meta-analysis. Lancet 2011, 377, 228–241. [Google Scholar] [CrossRef] [PubMed]
- Mathai, E.; Allegranzi, B.; Seto, W.H.; Chraïti, M.-N.; Sax, H.; Larson, E.; Pittet, D. Educating healthcare workers to optimal hand hygiene practices: Addressing the need. Infection 2010, 38, 349–356. [Google Scholar] [CrossRef] [PubMed]
- World Health Organization (WHO). Infection Prevention and Control During Health Care. 2020. Available online: https://www.who.int (accessed on 25 December 2024).
- Coelho, M.S.; Silva, C.; Faria, S.M. Higienização das mãos como estratégia fundamental no controle de infeção hospitalar: Um estudo quantitativo. Enfermería Glob. 2011, 21, 1–12. [Google Scholar]
- Lecour, H. Infeção em cuidados de saúde: Perspetiva atual. Cad. De Saúde 2010, 3, 17–23. [Google Scholar]
- Erasmus, V.; Daha, T.J.; Brug, H.; Richardus, J.H.; Behrendt, M.D.; Vos, M.C.; van Beeck, E.F. Systematic review of studies on compliance with hand hygiene guidelines in hospital care. Infect. Control. Hosp. Epidemiol. 2010, 31, 283–294. [Google Scholar] [CrossRef]
- World Health Organization. WHO Guidelines on Hand Hygiene in Health Care: First Global Patient Safety Challenge Clean Care Is Safer Care; World Health Organization: Geneva, Switzerland, 2009.
- Gould, D.J.; Gould, D.J.; Moralejo, D.; Moralejo, D.; Drey, N.; Drey, N.; Chudleigh, J.H.; Chudleigh, J.H.; Taljaard, M.; Taljaard, M. Interventions to improve hand hygiene compliance in patient care. Cochrane Database Syst. Rev. 2017, 2017, CD005186. [Google Scholar] [CrossRef] [PubMed]
- Srigley, J.A.; Furness, C.D.; Baker, G.R.; Gardam, M. Quantification of the Hawthorne effect in hand hygiene compliance monitoring using an electronic monitoring system: A retrospective cohort study. BMJ Qual. Saf. 2015, 23, 974–980. [Google Scholar] [CrossRef] [PubMed]
- Kramer, A.; Schwebke, I.; Kampf, G. How long do nosocomial pathogens persist on inanimate surfaces? A systematic review. BMC Infect. Dis. 2006, 6, 130. Available online: https://bmcinfectdis.biomedcentral.com/articles/10.1186/1471-2334-6-130 (accessed on 25 December 2024). [CrossRef] [PubMed]
- Kampf, G.; Löffler, H. Hand disinfection in hospitals: Benefits and risks. J. Hosp. Infect. 2010, 85, 285–292. [Google Scholar] [CrossRef] [PubMed]
- Eze, N.M.; Ossai, E.O.; Ohanuba, F.O.; Ezra, P.N.; Ugwu, S.O.; Asogwa, O.C. Categorical analysis of variance on knowledge, compliance and impact of hand hygiene among healthcare professionals during COVID-19 outbreak in South-East, Nigeria. Asian Res. J. Math. 2023, 19, 36–53. [Google Scholar] [CrossRef]
- Buković, E.; Kurtović, B.; Rotim, C.; Svirčević, V.; Friganović, A.; Važanić, D. Compliance with hand hygiene among healthcare workers in preventing healthcare associated infections. J. Appl. Health Sci. 2021, 7, 57–69. [Google Scholar] [CrossRef]
- Appiah-Thompson, P.; Ashong, J. Hand hygiene: Knowledge and practice among healthcare workers in the paediatrics and neonatal intensive care unit of the cape coast teaching hospital. J. Adv. Med. Med. Res. 2021, 33, 23–33. [Google Scholar] [CrossRef]
- Soboksa, N.E.; Negassa, B.; Kanno, G.; Ashuro, Z.; Gudeta, D. Hand hygiene compliance and associated factors among healthcare workers in ethiopia: A systematic review and meta-analysis. Adv. Prev. Med. 2021, 2021, 7235248. [Google Scholar] [CrossRef] [PubMed]
- Sendall, M.C.; McCosker, L.K.; Halton, K. Cleaning staff’s attitudes about hand hygiene in a metropolitan hospital in Australia: A qualitative study. Int. J. Environ. Res. Public Health 2019, 16, 1067. [Google Scholar] [CrossRef]
- Syed, W.; Al-Rawi, M.B.A. Assessment of hand-washing knowledge and practice among nursing undergraduates in Saudi Arabia. Can. J. Infect. Dis. Med. Microbiol. 2024, 2024, 7479845. [Google Scholar] [CrossRef] [PubMed]
- Alao, O.I.; Farotimi, A.A. Evaluation of hand hygiene facilities and compliance of healthcare workers at the university of medical sciences teaching hospital, Ondo. Int. J. Nurs. Midwife Health Relat. Cases 2022, 8, 15–33. [Google Scholar] [CrossRef]
- Demirel, A. Improvement of hand hygiene compliance in a private hospital using the plan-do-check-act (pdca) method. Pak. J. Med. Sci. 2019, 35, 721–725. [Google Scholar] [CrossRef] [PubMed]
- Romero, D.M.P.; Reboredo, M.M.; Gomes, E.P.; Coelho, C.M.; de Paula, M.A.S.; de Souza, L.C.; Colugnati, F.A.B.; Pinheiro, B.V. Effects of the implementation of a hand hygiene education program among icu professionals: An interrupted time-series analysis. J. Bras. De Pneumol. 2019, 45, e20180152. [Google Scholar] [CrossRef] [PubMed]
- Yanagizawa-Drott, L.; Kurland, L.; Schuur, J.D. Infection prevention practices in Swedish emergency departments. Eur. J. Emerg. Med. 2015, 22, 338–342. [Google Scholar] [CrossRef]
- Allegranzi, B.; Pittet, D. Role of hand hygiene in healthcare-associated infection prevention. J. Hosp. Infect. 2009, 73, 305–315. [Google Scholar] [CrossRef] [PubMed]
- Centers for Disease Control and Prevention (CDC). Hand Hygiene Recommendations: Guidance for Healthcare Providers 2020. Available online: https://www.cdc.gov (accessed on 27 December 2024).
- Direcção-Geral da Saúde. Higiene Das Mãos Nas Unidades de Saúde 2019. Available online: https://www.dgs.pt/directrizes-da-dgs/normas-e-circulares-normativas/norma-n-0072019-de-16102019-pdf.aspx (accessed on 27 December 2024).
- Fife-Schaw, C. Levels of Measurement. In Research Methods in Psychology; Breakwell, G.M., Hammond, S., Fife-Schaw, C., Smith, J.A., Eds.; Sage: Newcastle upon Tyne, UK, 2006; pp. 147–156. [Google Scholar]
- Fonseca, C.I.F. Saberes e Adesão às Boas Práticas de Higienização Das Mãos Pelos Profissionais de Saúde; Instituto Politécnico de Viana do Castelo: Viana do Castelo, Portugal, 2020. [Google Scholar]
- Jezewski, G.M.; Loro, M.M.; Herr, G.E.G.; Fontana, R.T.; Aozane, F.; dos Santos, F.P.; Kolankiewicz, A.C.B. Conhecimento de profissionais de enfermagem de um hospital privado acerca da higienização das mãos. Rev. Cuid. 2017, 8, 1777–1785. [Google Scholar] [CrossRef]
- Oliveira, D.G.M.; Souza, P.R.; Watanabe, E.; Andrade, D. Avaliação da higiene das mãos na perspectiva microbiológica. Rev. Panam. Infectol. 2010, 13, 28–32. [Google Scholar]
- da Silva, F.L.; de Sousa, E.C.P. Conhecimento e adesão da prática de higienização das mãos dos profissionais da saúde: Revisão de literatura. Cult. De Los Cuid. 2015, 20, 101–109. [Google Scholar] [CrossRef]
- Cruz, J.P.; Bashtawi, M.A. Predictors of hand hygiene practice among Saudi nursing students: A cross-sectional self-reported study. J. Infect. Public Health 2016, 9, 485–493. [Google Scholar] [CrossRef] [PubMed]
- Rodrigues, H. Conhecimento e adesão às práticas de biossegurança por profissionais de saúde no Brasil: Uma revisão integrativa. Rev. Científica Faema 2024, 14, 521–538. [Google Scholar] [CrossRef]
- Oliveira, A.C.; Gonzaga, C.; Costa, R.; Damaceno, Q.S.; Garbaccio, J.L. Desafios e perspectivas para a contencao da resistencia bacteriana na optica dos profissionais de saude. Rev. Electrónica Enferm. 2013, 15, 747–754. [Google Scholar] [CrossRef][Green Version]
- Trannin, K.P.P.; Campanharo, C.R.V.; Lopes, M.C.B.T.; Okuno, M.F.P.; Batista, R.E.A. Adesão à higiene das mãos: Intervenção e avaliação. Cogitare Enferm. 2016, 21, 1–7. [Google Scholar] [CrossRef][Green Version]
- Nzanga, M.; Panulo, M.; Morse, T.; Chidziwisano, K. Adherence to hand hygiene among nurses and clinicians at chiradzulu district hospital, Southern Malawi. Int. J. Environ. Res. Public Health 2022, 19, 10981. [Google Scholar] [CrossRef] [PubMed]
- Al-Qahtani, A.M. Clean hands, safe care: How knowledge, attitude, and practice impact hand hygiene among nurses in Najran, Saudi Arabia. Front. Public Health 2023, 11, 1158678. [Google Scholar] [CrossRef] [PubMed]
- Ekuma, A.E. Knowledge gap and poor satisfaction as barriers to hand hygiene in a teaching hospital in South-South Nigeria. Cent. Afr. J. Public Health 2019, 5, 109. [Google Scholar] [CrossRef]
- Mahdi, H.; Alqahtani, A.; Barasheed, O.; Alemam, A.; Alhakami, M.; Gadah, I.; Alkediwi, H.; Alzahrani, K.; Fatani, L.; Dahlawi, L.; et al. Hand hygiene knowledge and practices among domestic hajj pilgrims: Implications for future mass gatherings amidst COVID-19. Trop. Med. Infect. Dis. 2020, 5, 160. [Google Scholar] [CrossRef]
- Sofiana, L.; Ardana, G.; Ayu, S.M. Better knowledge associated with better hand hygiene compliance among nurses in Pembina Kesejahteraan Umat (PKU) Muhammadiyah Hospital, Gamping, Yogyakarta, Indonesia. Public Health Prev. Med. Arch. 2020, 8, 72–76. [Google Scholar] [CrossRef]
- Aqeel, M.; Hussain, A.; Hasan, S.M.; Khan, F.; Khan, R.; Ali, S. Assessment of knowledge, attitude and practice of healthcare workers about hand hygiene. J. Pharm. Res. Int. 2022, 34, 24–34. [Google Scholar] [CrossRef]
- Lee, R.A.; Cutter, G.R.; Pate, J.L.; Boohaker, E.; Camins, B.C. Sustained high level of healthcare worker adherence with hand hygiene practice recommendations using the patient-as-observer approach in the ambulatory setting. Infect. Control. Hosp. Epidemiol. 2016, 37, 1496–1498. [Google Scholar] [CrossRef]
- Randle, J.; Arthur, A.; Vaughan, N.; Wharrad, H.; Windle, R. An observational study of hand hygiene adherence following the introduction of an education intervention. J. Infect. Prev. 2014, 15, 142–147. [Google Scholar] [CrossRef]
- Wartini, W.; Komariah, M.; Nurhakim, F. The relationship of individual, psychological and organizational factors with nurses’ hand hygiene adherence. Indones. J. Glob. Health Res. 2024, 6, 435–444. [Google Scholar] [CrossRef]


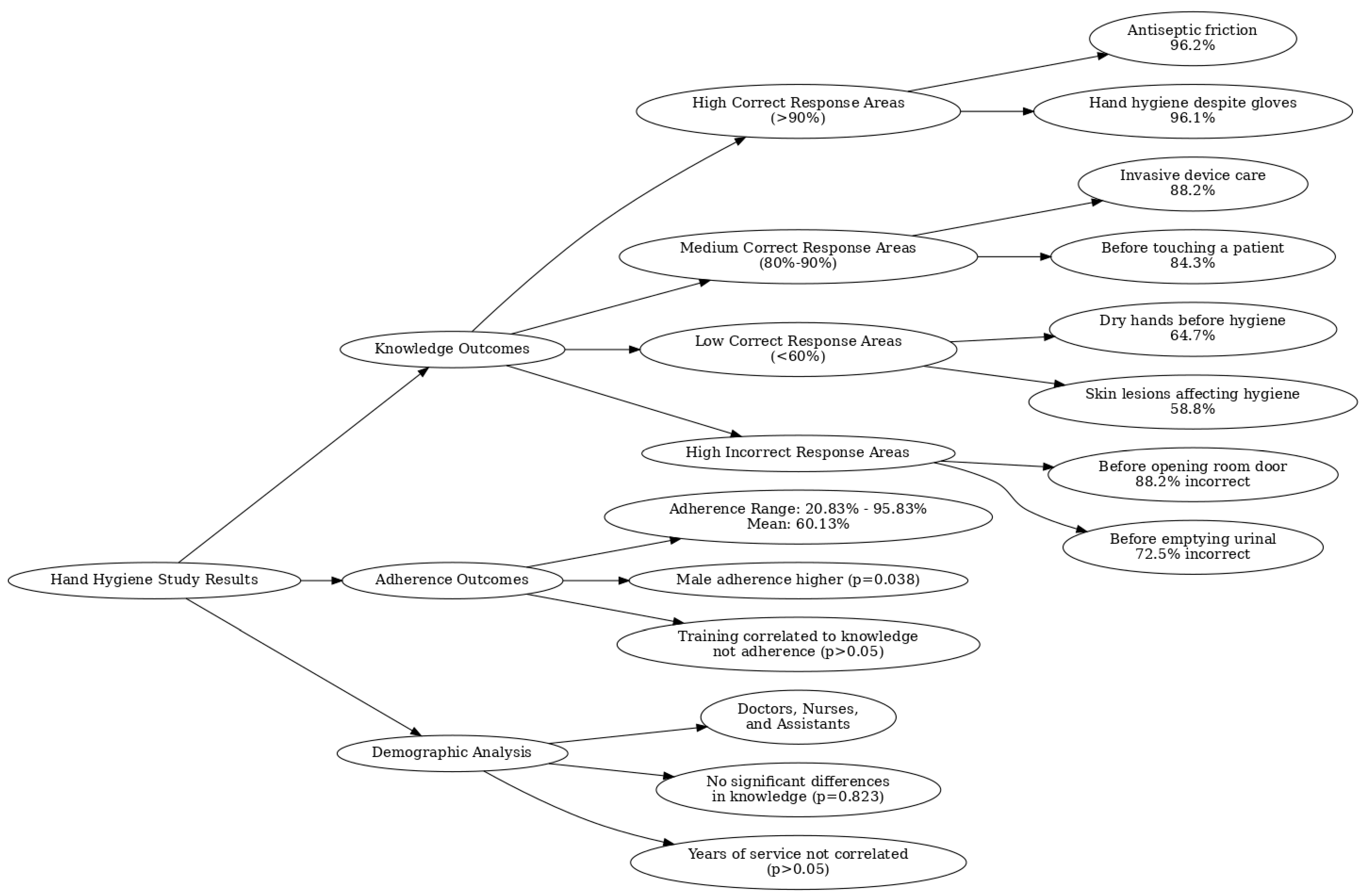
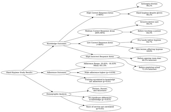
| Variables | n | % |
|---|---|---|
| Gender | ||
| Female | 42 | 82.4 |
| Male | 9 | 17.6 |
| Educational Level | ||
| Basic Education | 2 | 3.9 |
| Secondary Education (12th grade or equivalent Professional Course) | 8 | 15.7 |
| Bachelor’s Degree | 21 | 41.2 |
| Specialty | 8 | 15.7 |
| Master’s Degree | 10 | 19.6 |
| Doctorate | 2 | 3.9 |
| Professional Category | ||
| Nurse | 26 | 51 |
| Physician | 14 | 27.5 |
| Operational Assistant | 11 | 21.6 |
| Training in Infection Control | ||
| Yes | 20 | 39.2 |
| No | 31 | 60.8 |
| Aspect | Correct | Incorrect | ||
|---|---|---|---|---|
| n | % | n | % | |
| Antiseptic friction must cover the entire surface of the hands | 49 | 96.2 | 2 | 3.8 |
| Glove use exempts the need for hand hygiene | 49 | 96.1 | 2 | 3.9 |
| Rinse hands under running water after friction | 48 | 94.1 | 3 | 5.9 |
| Application of hand cream | 48 | 94.1 | 3 | 5.9 |
| Dry hands with a reusable towel after friction | 48 | 94.1 | 3 | 5.9 |
| The main mode of cross-transmission of microorganisms between patients in a care unit | 47 | 92.2 | 4 | 7.8 |
| Use of jewelry | 47 | 92.2 | 4 | 7.8 |
| Wash visibly dirty hands with water and soap | 47 | 92.0 | 4 | 8.0 |
| Artificial nails | 46 | 90.2 | 5 | 9.8 |
| Hand hygiene after maintaining invasive devices during care | 45 | 88.2 | 6 | 11.8 |
| Hand hygiene before touching a patient | 43 | 84.3 | 8 | 15.7 |
| WHO-recommended moments for hand hygiene | 41 | 80.4 | 10 | 19.6 |
| Hand hygiene before administering an injectable | 41 | 80.4 | 10 | 19.6 |
| Dry hands before performing hand hygiene | 33 | 64.7 | 18 | 35.3 |
| Skin lesions affecting hand hygiene | 30 | 58.8 | 21 | 41.2 |
| The most frequent source of microorganisms responsible for HAIs | 24 | 47.1 | 27 | 52.9 |
| Minimum time required for ABHS to reduce microbial flora on hands | 21 | 41.2 | 30 | 58.8 |
| Hand hygiene before making patient records | 16 | 31.4 | 35 | 68.6 |
| Friction for 5–8 min during surgical preparation | 15 | 29.5 | 36 | 70.5 |
| Hand hygiene before emptying a urinal | 14 | 27.5 | 37 | 72.5 |
| Hand hygiene before opening the patient’s room door | 6 | 11.8 | 45 | 88.2 |
Disclaimer/Publisher’s Note: The statements, opinions and data contained in all publications are solely those of the individual author(s) and contributor(s) and not of MDPI and/or the editor(s). MDPI and/or the editor(s) disclaim responsibility for any injury to people or property resulting from any ideas, methods, instructions or products referred to in the content. |
© 2025 by the authors. Licensee MDPI, Basel, Switzerland. This article is an open access article distributed under the terms and conditions of the Creative Commons Attribution (CC BY) license (https://creativecommons.org/licenses/by/4.0/).
Share and Cite
Silva, J.; Antunes, C.; Batista, S.; Braga, J.; Gomes, A.; Guedes, R.; Barbosa, A.; Forte, P.; Imaginário, C. “I Know What I Have to Do, but I Don’t Do It”: The Relationship Between Knowledge and Adherence to Hand Hygiene in Healthcare Settings. Healthcare 2025, 13, 530. https://doi.org/10.3390/healthcare13050530
Silva J, Antunes C, Batista S, Braga J, Gomes A, Guedes R, Barbosa A, Forte P, Imaginário C. “I Know What I Have to Do, but I Don’t Do It”: The Relationship Between Knowledge and Adherence to Hand Hygiene in Healthcare Settings. Healthcare. 2025; 13(5):530. https://doi.org/10.3390/healthcare13050530
Chicago/Turabian StyleSilva, Joana, Cristina Antunes, Samanta Batista, José Braga, Angélica Gomes, Rosa Guedes, Anabela Barbosa, Pedro Forte, and Cristina Imaginário. 2025. "“I Know What I Have to Do, but I Don’t Do It”: The Relationship Between Knowledge and Adherence to Hand Hygiene in Healthcare Settings" Healthcare 13, no. 5: 530. https://doi.org/10.3390/healthcare13050530
APA StyleSilva, J., Antunes, C., Batista, S., Braga, J., Gomes, A., Guedes, R., Barbosa, A., Forte, P., & Imaginário, C. (2025). “I Know What I Have to Do, but I Don’t Do It”: The Relationship Between Knowledge and Adherence to Hand Hygiene in Healthcare Settings. Healthcare, 13(5), 530. https://doi.org/10.3390/healthcare13050530

