Investigating Asthma Disparities in Hispanic Communities Using Machine Learning Algorithms on the All of Us Researcher Workbench
Abstract
1. Introduction
2. Methods
2.1. Data Overview
2.2. Descriptive Analysis
2.3. Imputation
2.4. Chi-Squared Test and t-Test
2.5. Logistic Regression
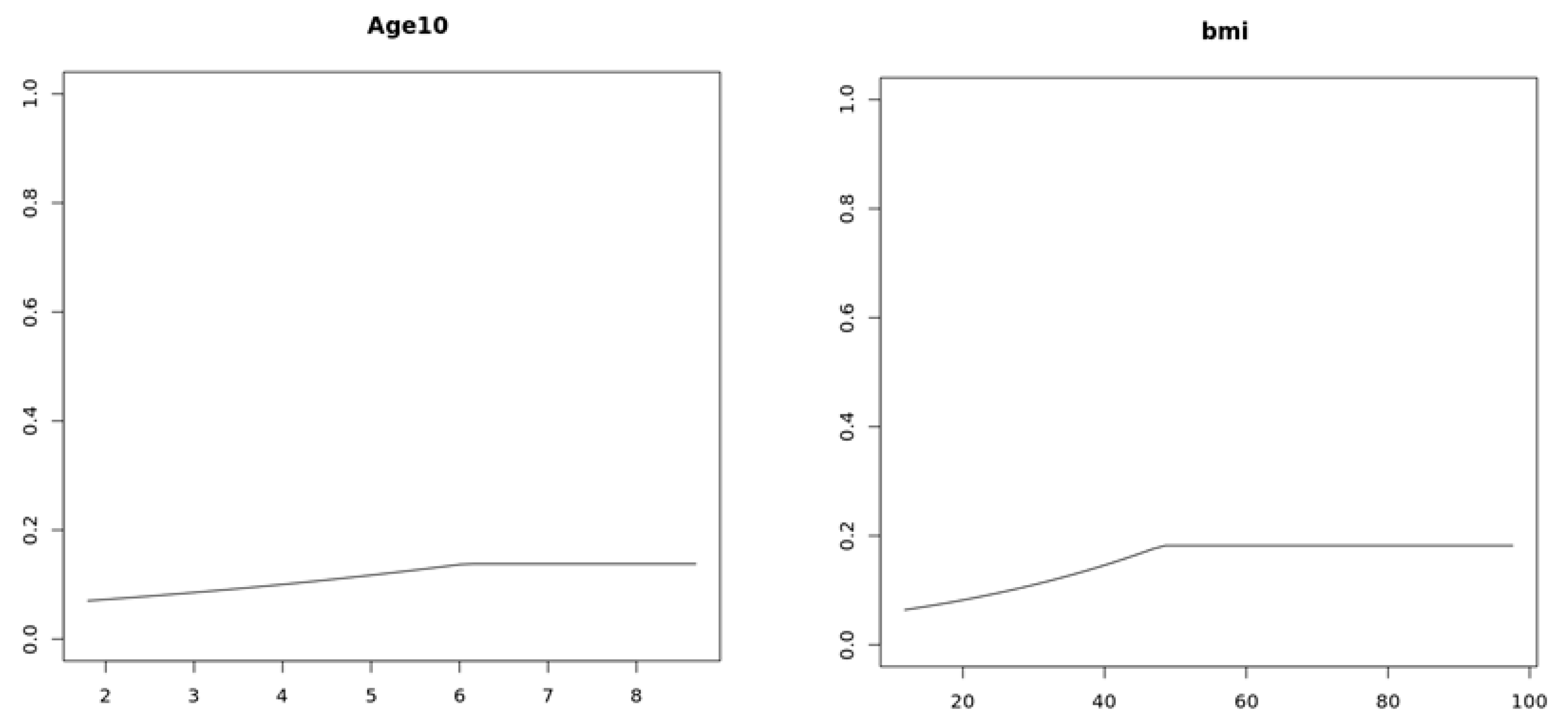
2.6. Multivariate Adaptive Regression Splines
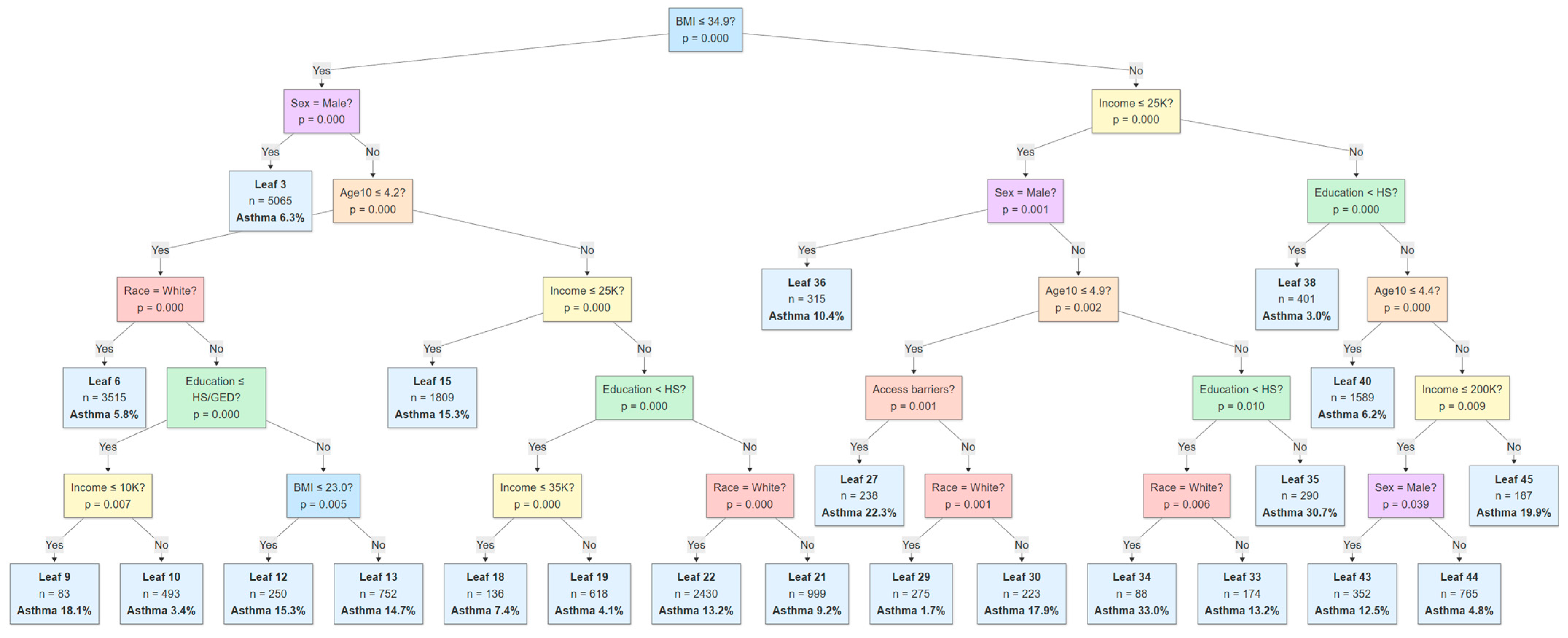
2.7. Conditional Inference Trees
3. Results
3.1. Sample Characteristics
3.2. Missingness and Imputation
3.3. Results for Statistical and Machine Learning Algorithms
4. Discussion
5. Conclusions
Author Contributions
Funding
Institutional Review Board Statement
Informed Consent Statement
Data Availability Statement
Acknowledgments
Conflicts of Interest
Appendix A
| Variable | Complete Cases | KNN Imputed | Missing Category | Key Interpretation |
|---|---|---|---|---|
| (Intercept) | −3.356 *** | −3.992 *** | −3.807 *** | Baseline log-odds lowest after KNN. |
| Age10 | 0.131 *** | 0.164 *** | 0.164 *** | Age 10↑ odds ≈ 15%. |
| Male | −0.421 *** | −0.499 *** | −0.510 *** | Lower odds vs. female. |
| Access barriers (Yes) | 0.317 * | 0.248 *** | 0.331 *** | Access/rural barrier ↑ risk ≈ 30%. |
| BMI | 0.029 *** | 0.029 *** | 0.030 *** | Each BMI unit ↑ odds ≈ 3%. |
| Income 10–25 k | +0.038 ns | −0.178 * | −0.170 · | Weak/negative association after imputation. |
| Income 25–35 k | −0.070 ns | −0.569 *** | −0.452 *** | Clear protective gradient. |
| Income 35–50 k | +0.026 ns | −0.557 *** | −0.431 *** | Higher income ↓ risk. |
| ncome 50–75 k | +0.033 ns | −0.418 *** | −0.291 ** | Middle income ↓ risk. |
| Income 75–100 k | −0.426 · | −0.605 *** | −0.408 *** | Declining risk continues. |
| Income 100–150 k | −0.003 ns | −0.458 *** | −0.322 ** | Protective effect. |
| Income 150–200 k | −0.327 ns | −0.889 *** | −0.526 ** | Strongest negative effect. |
| Income >200 k | −0.184 ns | −0.850 *** | −0.310 * | Consistent protective trend. |
| Income Unknown | — | — | −0.353 *** | Missing income ↓ risk. |
| Race (>1 pop.) | +0.215 ns | +0.266 ** | +0.174 ns | Becomes significant after KNN. |
| Race White | −0.196 ns | +0.004 ns | −0.186 ns | No consistent pattern. |
| Race Unknown | — | — | −0.250 * | Slight negative association. |
| Education HS/GED | −0.063 ns | +0.558 *** | +0.493 *** | Higher education ↑ reported asthma. |
| Education Some College | +0.021 ns | +0.694 *** | +0.579 *** | Positive association across models. |
| Education College Grad + | −0.091 ns | +0.644 *** | +0.479 *** | Awareness/diagnosis effect. |
| Education Unknown | — | — | +0.672 *** | Missing education ↑ asthma odds. |
| Aspect | Complete-case | KNN (Imputed) | Missing Category | Interpretation |
|---|---|---|---|---|
| Sample size (N) | 4031 | 21,047 | 21,047 | KNN/Unknown retain full data; base model loses ≈80% due to missingness. |
| Age10 | +0.131 *** | +0.164 *** | +0.164 *** | Very stable; every 10 yr ↑ asthma odds ≈ 14–18%. |
| Male | −0.421 *** | −0.499 *** | −0.510 *** | Males have ≈40–45% lower odds. |
| Access barriers (Yes) | +0.317 * | +0.248 *** | +0.331 *** | Rural residence/access barriers ↑ risk 25–40%. |
| BMI | +0.029 *** | +0.029 *** | +0.030 *** | Each BMI unit ↑ odds ≈3%. |
| Income pattern | Weak, non-significant | Strong negative gradient (p < 0.001) | Negative gradient + Unknown category significant | Imputation clarifies consistent socioeconomic gradient. |
| Education | NS | Strongly positive (College > HS > below HS) | Strongly positive; “Unknown” also ↑ risk | Higher education linked to diagnosis/awareness; missing education also predictive. |
| Race effects | Not significant | “More than one population” ↑ risk (p < 0.001) | “Unknown race” ↓ risk (p < 0.05) | Imputation enhances racial contrasts; small subgroups affect base estimates. |
| Precision (SEs) | Large | Small | Small | Imputation stabilizes SEs; tighter confidence intervals. |
| Metric | Age10 | Sex | Access Barriers | Income | BMI | Race | Education |
|---|---|---|---|---|---|---|---|
| VIF | 1.082 | 1.023 | 1.094 | 1.362 | 1.032 | 1.201 | 1.412 |
| df | 1 | 1 | 1 | 8 | 1 | 2 | 3 |
References
- Nurmagambetov, T.; Kuwahara, R.; Garbe, P. The Economic Burden of Asthma in the United States, 2008–2013. Ann. Am. Thorac. Soc. 2018, 15, 348–356. [Google Scholar] [CrossRef] [PubMed]
- Pate, C.A.; Zahran, H.S. The Status of Asthma in the United States. Prev. Chronic Dis. 2024, 21, E53. [Google Scholar] [CrossRef] [PubMed]
- American Lung Association. Asthma Trends and Burden. Available online: https://www.lung.org/research/trends-in-lung-disease/asthma-trends-brief/trends-and-burden (accessed on 20 August 2025).
- Pate, C.A.; Zahran, H.S.; Qin, X.; Johnson, C.; Hummelman, E.; Malilay, J. Asthma Surveillance—United States, 2006–2018. MMWR Surveill. Summ. 2021, 70, 1–32. [Google Scholar] [CrossRef] [PubMed]
- Vicedo-Cabrera, A.M.; Melen, E.; Forastiere, F.; Gehring, U.; Katsouyanni, K.; Yorgancioglu, A.; Ulrik, C.S.; Hansen, K.; Powell, P.; Ward, B.; et al. Climate change and respiratory health: A European Respiratory Society position statement. Eur. Respir. J. 2023, 62, 2201960. [Google Scholar] [CrossRef]
- Guo, Z.; Qin, X.; Pate, C.A.; Zahran, H.S.; Malilay, J. Asthma Among Adults and Children by Urban-Rural Classification Scheme, United States, 2016–2018. Public Health Rep. 2022, 137, 1100–1106. [Google Scholar] [CrossRef]
- Qin, X.; Pate, C.A.; Zahran, H.S. Adult asthma prevalence and trend analysis by urban-rural status across sociodemographic characteristics-United States, 2012–2020. J. Allergy Clin. Immunol. Glob. 2023, 2, 100085. [Google Scholar] [CrossRef]
- Valet, R.S.; Perry, T.T.; Hartert, T.V. Rural health disparities in asthma care and outcomes. J. Allergy Clin. Immunol. 2009, 123, 1220–1225. [Google Scholar] [CrossRef]
- James, C.V.; Moonesinghe, R.; Wilson-Frederick, S.M.; Hall, J.E.; Penman-Aguilar, A.; Bouye, K. Racial/Ethnic Health Disparities Among Rural Adults—United States, 2012–2015. MMWR Surveill. Summ. 2017, 66, ss6623a1. [Google Scholar] [CrossRef]
- U.S. Department of Agriculture, E.R.S. Rural Poverty & Well-Being. Available online: https://www.ers.usda.gov/topics/rural-economy-population/rural-poverty-well-being (accessed on 20 August 2025).
- Caraballo, C.; Ndumele, C.D.; Roy, B.; Lu, Y.; Riley, C.; Herrin, J.; Krumholz, H.M. Trends in Racial and Ethnic Disparities in Barriers to Timely Medical Care Among Adults in the US, 1999 to 2018. JAMA Health Forum 2022, 3, e223856. [Google Scholar] [CrossRef]
- Hernandez, S.M.; Sparks, P.J. Barriers to Health Care Among Adults with Minoritized Identities in the United States, 2013–2017. Am. J. Public Health 2020, 110, 857–862. [Google Scholar] [CrossRef]
- All of Us Research Program. Leverage America’s Health Research Platform to Advance Bold, Innovative Research. Available online: https://support.researchallofus.org/hc/en-us/articles/37055850860052-Leverage-America-s-Health-Research-Platform-to-Advance-Bold-Innovative-Research (accessed on 20 August 2025).
- Correa-Agudelo, E.; Gautam, Y.; Mendy, A.; Mersha, T.B. Racial differences in length of stay and readmission for asthma in the all of us research program. J. Transl. Med. 2024, 22, 22. [Google Scholar] [CrossRef]
- Xie, L.; Kim, J.; Almandoz, J.P.; Afolabi, F.; Martinez Fernandez, T.; Gelfand, A.; Liao, J.M.; Messiah, S.E. Cost-related barriers to medication use among diverse participants with obesity-associated asthma. J. Manag. Care Spec. Pharm. 2025, 31, 937–948. [Google Scholar] [CrossRef]
- Brasier, A.R.; Victor, S.; Ju, H.; Busse, W.W.; Curran-Everett, D.; Bleecker, E.; Castro, M.; Chung, K.F.; Gaston, B.; Israel, E.; et al. Predicting intermediate phenotypes in asthma using bronchoalveolar lavage-derived cytokines. Clin. Transl. Sci. 2010, 3, 147–157. [Google Scholar] [CrossRef] [PubMed]
- Zhan, W.; Wu, F.; Zhang, Y.; Lin, L.; Li, W.; Luo, W.; Yi, F.; Dai, Y.; Li, S.; Lin, J.; et al. Identification of cough-variant asthma phenotypes based on clinical and pathophysiologic data. J. Allergy Clin. Immunol. 2023, 152, 622–632. [Google Scholar] [CrossRef] [PubMed]
- Graves, J.M.; Beese, S.R.; Abshire, D.A.; Bennett, K.J. How rural is All of Us? Comparing characteristics of rural participants in the National Institute of Health’s All of Us Research Program to other national data sources. J. Rural Health 2024, 40, 745–751. [Google Scholar] [CrossRef] [PubMed]
- Zhang, W.; Goh, A.T.C. Multivariate adaptive regression splines and neural network models for prediction of pile drivability. Geosci. Front. 2016, 7, 45–52. [Google Scholar] [CrossRef]
- Venkatasubramaniam, A.; Wolfson, J.; Mitchell, N.; Barnes, T.; JaKa, M.; French, S. Decision trees in epidemiological research. Emerg. Themes Epidemiol. 2017, 14, 11. [Google Scholar] [CrossRef]
- McHugh, M.K.; Symanski, E.; Pompeii, L.A.; Delclos, G.L. Prevalence of asthma among adult females and males in the United States: Results from the National Health and Nutrition Examination Survey (NHANES), 2001–2004. J. Asthma 2009, 46, 759–766. [Google Scholar] [CrossRef]
- Chowdhury, N.U.; Guntur, V.P.; Newcomb, D.C.; Wechsler, M.E. Sex and gender in asthma. Eur. Respir. Rev. 2021, 30, 162. [Google Scholar] [CrossRef]
- Fuseini, H.; Newcomb, D.C. Mechanisms Driving Gender Differences in Asthma. Curr. Allergy Asthma Rep. 2017, 17, 19. [Google Scholar] [CrossRef]
- Figueroa, C.M.; Medvin, A.; Phrathep, B.D.; Thomas, C.W.; Ortiz, J.; Bushy, A. Healthcare Needs of U.S. Rural Latinos: A Growing, Multicultural Population. Online J. Rural. Nurs. Health Care 2021, 21, 24–48. [Google Scholar] [CrossRef]
- Rosser, F.J.; Forno, E.; Cooper, P.J.; Celedon, J.C. Asthma in Hispanics. An 8-year update. Am. J. Respir. Crit. Care Med. 2014, 189, 1316–1327. [Google Scholar] [CrossRef]
- Cardet, J.C.; Chang, K.L.; Rooks, B.J.; Carroll, J.K.; Celedon, J.C.; Coyne-Beasley, T.; Cui, J.; Ericson, B.; Forth, V.E.; Fagan, M.; et al. Socioeconomic status associates with worse asthma morbidity among Black and Latinx adults. J. Allergy Clin. Immunol. 2022, 150, 841–849.e844. [Google Scholar] [CrossRef]




| Variable | Subgroup | All N = 21,069 n (%) | Asthma (Yes) N = 2011 n (%) | Asthma (No) N = 19,058 n (%) |
|---|---|---|---|---|
| Sex | Female | 14,772 (70.1%) | 1573 (10.6%) | 13,199 (89.4%) |
| Male | 6297 (29.9%) | 438 (7.0%) | 5859 (93.0%) | |
| Access barriers | No | 18,051 (85.7%) | 1622 (9.0%) | 16,429 (91.0%) |
| Yes | 3018 (14.3%) | 389 (12.9%) | 2629 (87.1%) | |
| Race | Another Single Population * | 957 (4.5%) | 113 (11.8%) | 844 (88.2%) |
| More than One Population ** | 932 (4.4%) | 132 (14.2%) | 800 (85.8%) | |
| White | 2660 (12.6%) | 246 (9.2%) | 2414 (90.8%) | |
| NA | 16,520 (78.4%) | 1520 (9.2%) | 15,000 (90.8%) | |
| Education Level | College Graduate/Advanced Degree | 7320 (34.7%) | 653 (8.9%) | 6667 (91.1%) |
| College: One to Three | 5667 (26.9%) | 620 (10.9%) | 5047 (89.1%) | |
| Highest Grade: Twelve Or GED | 3814 (18.1%) | 390 (10.2%) | 3424 (89.8%) | |
| Less than High School | 3798 (18.0%) | 291 (7.7%) | 3507 (92.3%) | |
| NA | 470 (2.2%) | 57 (12.1%) | 413 (87.9%) | |
| Income | <$10,000 | 2413 (11.5%) | 305 (12.6%) | 2108 (87.4%) |
| $10,000–$24,999 | 2916 (13.8%) | 323 (11.1%) | 2593 (88.9%) | |
| $25,000–$34,999 | 1827 (8.7%) | 152 (8.3%) | 1675 (91.7%) | |
| $35,000–$49,999 | 1995 (9.5%) | 168 (8.4%) | 1827 (91.6%) | |
| $50,000–$74,999 | 2236 (10.6%) | 215 (9.6%) | 2021 (90.4%) | |
| $75,000–$99,999 | 1453 (6.9%) | 128 (8.8%) | 1325 (91.2%) | |
| $100,000–$149,999 | 1525 (7.2%) | 141 (9.2%) | 1384 (90.8%) | |
| >$150,000 | 1438 (6.8%) | 118 (8.2%) | 1320 (91.8%) | |
| NA | 5266 (25.0%) | 461 (8.8%) | 4805 (91.2%) |
| Variable | Asthma (Yes) Mean | Asthma (No) Mean | t-Statistic | p-Value |
|---|---|---|---|---|
| Age at Survey | 49.6 | 45.2 | −6.72 | <0.001 |
| BMI | 32.3 | 28.9 | −11.45 | <0.001 |
| Predictor | Level | Estimate | aPOR | 95% CI | p-Value | Reference |
|---|---|---|---|---|---|---|
| Intercept | — | –4.018 | — | — | <2 × 10−16 | — |
| Age10 | Per 10-year | 0.162 | 1.18 | 1.14–1.22 | <2 × 10−16 | — |
| Sex | Male | –0.497 | 0.61 | 0.54–0.68 | <2 × 10−16 | Female |
| Access barriers | Yes | 0.234 | 1.26 | 1.11–1.43 | 0.00026 | No |
| Income | 10 k–25 k | –0.202 | 0.82 | 0.70–0.96 | 0.0117 | <10 k |
| 25 k–35 k | –0.560 | 0.57 | 0.47–0.70 | 2.96 × 10−8 | <10 k | |
| 35 k–50 k | –0.565 | 0.57 | 0.47–0.69 | 5.06 × 10−9 | <10 k | |
| 50 k–75 k | –0.450 | 0.64 | 0.53–0.77 | 4.65 × 10−7 | <10 k | |
| 75 k–100 k | –0.572 | 0.56 | 0.45–0.70 | 2.42 × 10−8 | <10 k | |
| 100 k–150 k | –0.522 | 0.59 | 0.48–0.73 | 1.04 × 10−7 | <10 k | |
| >150 k | –0.840 | 0.43 | 0.35–0.52 | <2 × 10−16 | <10 k | |
| BMI | per 1-unit | 0.0288 | 1.03 | 1.02–1.04 | <2 × 10−16 | — |
| Race | Another Single Population | 0.081 | 1.08 | 0.96–1.23 | 0.184 | White |
| More than One Population | 0.332 | 1.39 | 1.22–1.59 | 5.66 × 10−7 | White | |
| Education | HS or GED | 0.571 | 1.77 | 1.49–2.11 | 3.23 × 10−11 | <High School |
| Some College | 0.711 | 2.04 | 1.74–2.39 | <2 × 10−16 | <High School | |
| College Grad or higher | 0.667 | 1.95 | 1.65–2.31 | 3.14 × 10−15 | <High School |
Disclaimer/Publisher’s Note: The statements, opinions and data contained in all publications are solely those of the individual author(s) and contributor(s) and not of MDPI and/or the editor(s). MDPI and/or the editor(s) disclaim responsibility for any injury to people or property resulting from any ideas, methods, instructions or products referred to in the content. |
© 2025 by the authors. Licensee MDPI, Basel, Switzerland. This article is an open access article distributed under the terms and conditions of the Creative Commons Attribution (CC BY) license (https://creativecommons.org/licenses/by/4.0/).
Share and Cite
Jin, L.; Melaram, R. Investigating Asthma Disparities in Hispanic Communities Using Machine Learning Algorithms on the All of Us Researcher Workbench. Healthcare 2025, 13, 3178. https://doi.org/10.3390/healthcare13233178
Jin L, Melaram R. Investigating Asthma Disparities in Hispanic Communities Using Machine Learning Algorithms on the All of Us Researcher Workbench. Healthcare. 2025; 13(23):3178. https://doi.org/10.3390/healthcare13233178
Chicago/Turabian StyleJin, Lei, and Rajesh Melaram. 2025. "Investigating Asthma Disparities in Hispanic Communities Using Machine Learning Algorithms on the All of Us Researcher Workbench" Healthcare 13, no. 23: 3178. https://doi.org/10.3390/healthcare13233178
APA StyleJin, L., & Melaram, R. (2025). Investigating Asthma Disparities in Hispanic Communities Using Machine Learning Algorithms on the All of Us Researcher Workbench. Healthcare, 13(23), 3178. https://doi.org/10.3390/healthcare13233178

