Dignity in Care of Older Patients with Cancer in Korea: A Hybrid Model Concept Analysis
Highlights
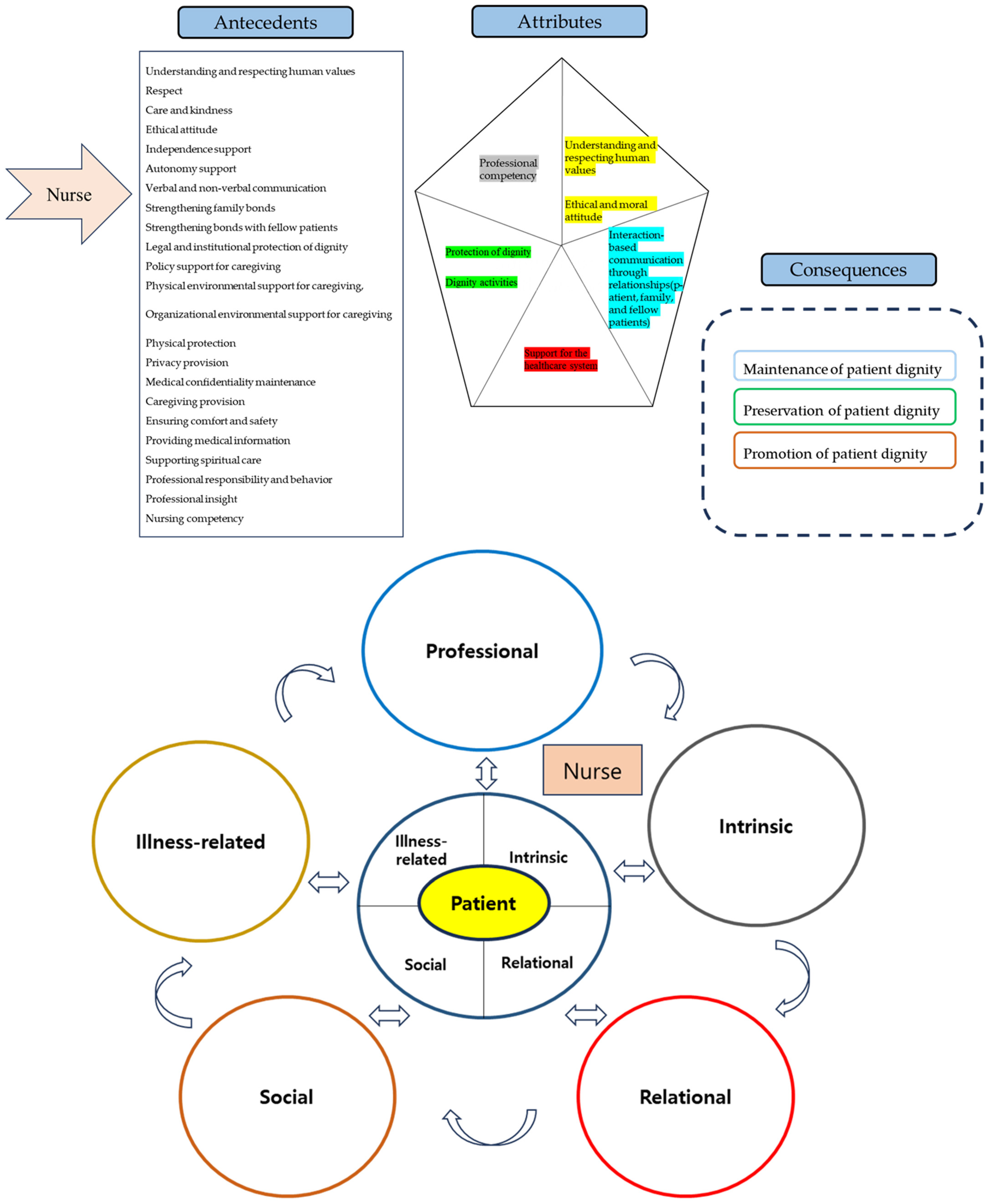
- Dignity in care for older cancer patients encompasses multidimensional attributes, including intrinsic, relational, social, illness-related, and professional dimensions.
- Older patients maintain dignity through free will, proactive coping, and supportive relationships with nurses, family, and peers, while nurses emphasize ethical attitudes, respect, and professional competency.
- Preserving dignity enhances older patients’ autonomy, self-esteem, and quality of life, even amid illness and dependency.
- Nurses and healthcare systems play a pivotal role in sustaining dignity by fostering respectful communication, ensuring systemic support, and empowering patient participation in decision-making.
Abstract
1. Introduction
2. Materials and Methods
2.1. Study Design
2.1.1. The Theoretical Phase
- Review of literature
2.1.2. The Fieldwork Phase
- Data collection
- (1)
- Setting and participants
- (2)
- In-depth interviews and Focus group interviews
- What does dignity mean to you?
- Can you describe your experiences with dignity in care?
- How did dignity in care influence your emotions, thoughts, and behaviors?
- What do you think dignity in care entails?
- What aspects of dignity in care were beneficial?
- What aspects of dignity in care were counterproductive?
- How was dignity in care delivered to you?
- What do you think could improve dignity in care?
- Data analysis
2.1.3. Final Analysis Phase
- Ethical considerations
- Rigor
3. Results
3.1. Theoretical Phase
3.1.1. The Definition of Dignity in Care
3.1.2. Use of the Concept in Other Disciplines
3.1.3. Use of the Concept in Nursing Literature
3.1.4. Dimensions, Attributes, and Measurements in the Theoretical Phase
- Intrinsic dimension
- (1)
- Personal identity
- (2)
- Awareness of an individual’s intrinsic value
- (3)
- Deepening sense of value and meaning of life
- (4)
- Enhancing self-esteem
- Relational dimension
- (1)
- Respect
- (2)
- Relationships (with medical staff, family, and fellow patients)
- Social dimension
- (1)
- Policy support for preserving social dignity
- (2)
- Physical and organizational environmental support within the healthcare system.
- Illness-related dimension
- (1)
- Free will and choice
- (2)
- Appropriate coping strategies
3.2. Fieldwork Phase
3.2.1. Older Patients with Cancer (In-Depth Interviews)
- Intrinsic dimension
- (1)
- Personal identity
After undergoing this surgery, I felt like I was hit by a bomb. I realized how hard it was to manage my own body. However, through the care I received from others, I came to appreciate the importance of maintaining my health while I was still alive. Even an hour of life feels precious to me now.(P3)
- (2)
- A deepening sense of value and meaning of life
When I think about dignity, the thought of how to live and die suddenly hits me. I believe it’s important to find a way to live life independently, no matter what. I take walks on nearby trails to take care of my health.(P1)
- Relational dimension
- (1)
- Respect
When receiving care, the nurses preserved my dignity. They did not undress me carelessly and explained procedures thoroughly, allowing me to maintain my confidence as a man and to feel respected. I appreciated their thoughtful care, which ensured I didn’t feel embarrassed.(P1)
- (2)
- Relationships (medical staff, family, and fellow patients)
The nurses checked on my condition regularly and treated me kindly. My children’s support and encouragement regarding my cancer diagnosis were also very helpful. Such support felt more important than anything else. I feel truly happy that the medical staff, nurses, and my children are always attentive to me.(P1)
- Social dimension
- (1)
- Support for society’s care policies
We old people often fall into gaps where we don’t receive proper financial welfare benefits. I hope there will be more balanced support.(P6)
- (2)
- Support from healthcare system
My spouse is too old to provide adequate care for me. I hope hospital-based services can supplement family caregiving. I believe professional medical care would be more effective than relying solely on my spouse. (P4) I believe that the government should provide more financial support, especially for medical expenses. While there are benefits for seriously ill cancer patients, I hope that the financial benefits can be extended to general patients as well. I would like to see more medical services available to the elderly, low-income individuals, and those who are financially disadvantaged.(P6)
- Illness-related dimension
- (1)
- Free will and choice
The medical staff provided information about costs and treatment options for prostate cancer surgery. I chose open surgery instead of robotic surgery to ensure the complete removal of cancer cells. The medical staff respected my decision and proceeded accordingly. To me, dignity means having the ability to make decisions about my own life. I had a positive experience while receiving surgical treatment for prostate cancer based on my choice.(P1)
- (2)
- Proactive coping strategies
When I was diagnosed with prostate cancer, I felt extremely distressed. However, knowing that the cancer had been entirely removed made me happy. It gave me pride and confidence that I could overcome the cancer. It was a game-changer for my attitude toward treatment.(P1)
The information provided by the medical staff guided me in making decisions on several occasions. Although it was a challenging time, as I struggled to understand why I had developed cancer, the support and care from the medical staff helped me maintain a positive outlook.(P1)
3.2.2. Nurses (FGIs)
- Intrinsic dimension
- (1)
- Understanding and respecting human values
Dignity means that everyone, no matter who, is a valuable being who deserves respect. (N4) I believe that everyone has the right to be respected and treated ethically, without any conditions.(N3)
- (2)
- Ethical and moral attitude
I think we should listen more attentively to patients and show interest in them. It is also important to maintain a kind attitude and explain things clearly and patiently to them. (N4) I believe showing consideration for their well-being is crucial. I once placed drinks and tissues within easy reach for a patient living alone, and she expressed profound gratitude for such a small gesture, saying how thankful she was.(N3)
- Relational dimension
- (1)
- Interaction-based communication through relationships (patient, family, and fellow patients)
I think dignity in care is about respecting patients’ opinions and fostering their independence and autonomy. (N5) When communicating with patients, I believe empathy, respect, and courtesy should guide the conversation. Empathy seems to help patients feel secure. (N10) The role of family seems crucial. When a patient is alone, their ability to manage is limited, but receiving help from family makes them feel gratitude and warmth.(N7)
- Social dimension
- (1)
- Support from healthcare system
The need for caregiving is growing as advancements in medicine extend healthy lifespans in our country. Priority should be given to establishing societal and governmental support systems for the care of older cancer patients.(N7).
I believe there is a significant lack of social and institutional support systems. For example, a public officer mentioned that older cancer patients outside Seoul face challenges in accessing home care services.(N10)
- Illness-related dimension
- (1)
- Protection of dignity
I believe dignity means ensuring that patients do not feel ashamed. For example, when providing medical treatment, drawing a curtain to prevent patients from feeling embarrassed is an act of dignity.(N1)
- (2)
- Dignity activities
I personally explain the disease to older cancer patients. When I share their data and explain test results, they often respond by reflecting on their habits—for instance, saying, “I haven’t been eating well lately, which must have led to these results. I need to eat properly, even when I lack appetite.” This proactive attitude shows that patients understand their illness and take an active role in their treatment decisions. Providing such medical information seems to give them a greater sense of security.(N9)
- Professional dimension
- (1)
- Professional competency
I believe that as a nurse, it is my responsibility to build the competencies necessary for delivering dignified care. The quality of dignified care offered to patients, in my opinion, depends significantly on the nurse’s capabilities. Therefore, I feel a strong obligation to develop my skills to provide dignified care for older patients. To achieve this, I believe mandatory or regular ethics education related to dignity is essential.(N2)
3.3. Final Analysis Phase
3.3.1. Comparison of Dimensions and Attributes of Dignity in Care for Older Cancer Patients in the Theoretical and Field Work Phases
- Antecedents of dignity in care
- Attributes and consequences of the concept of dignity in care
- Defining Dignity in Care for Older Cancer Patients
Although older adults with cancer often experience dependence and vulnerability due to aging and illness, they continue to exercise free will and autonomy, adopting proactive coping strategies and affirming their existential dignity through the respect and compassionate care of healthcare professionals, family members, and peers within the social care system.
Preserving and enhancing patient dignity by demonstrating professional responsibility and competency as medical professionals delivering direct care through ethical nursing practices based on understanding and respect for human values in interactions and communication with the patients in their charge, families, and other patients.
3.3.2. Comparison of Dignity in Care in Other Disciplines and the Final Analysis of Dignified Care for Older Cancer Patients
4. Discussion
4.1. Limitation
4.2. Conclusion
Author Contributions
Funding
Institutional Review Board Statement
Informed Consent Statement
Data Availability Statement
Conflicts of Interest
Abbreviations
| FGIs | Focus Group Interviews |
References
- Jacobson, N. Dignity and health: A review. Soc. Sci. Med. 2007, 64, 292–302. [Google Scholar] [CrossRef] [PubMed]
- Clancy, A.; Simonsen, N.; Lind, J.; Liveng, A.; Johannessen, A. The meaning of dignity for older adults: A meta-synthesis. Nurs. Ethics 2021, 28, 878–894. [Google Scholar] [CrossRef]
- Shotton, L.; Seedhouse, D. Practical dignity in caring. Nurs. Ethics 1998, 5, 246–255. [Google Scholar] [CrossRef]
- United Nations. Universal Declaration of Human Rights (UDHR); United Nations Department of Public Information: New York, NY, USA, 2023. Available online: https://www.un.org/sites/un2.un.org/files/2021/03/udhr.pdf (accessed on 24 January 2024).
- Kim, D.K. Dignity in care of dependent elderly. Asia Pac. J. Health Law Ethics 2014, 8, 49–66. [Google Scholar]
- Vehling, S.; Kissane, D.W. Existential distress in cancer: Alleviating suffering from fundamental loss and change. Psychooncology 2018, 27, 2525–2530. [Google Scholar] [CrossRef]
- Franco, M.E.; Salvetti, M.G.; Donato, S.C.T.; Carvalho, R.T.; Franck, E.M. Perception of dignity of patients in palliative care. Texto Contexto Enferm. 2019, 28, e20180142. [Google Scholar] [CrossRef]
- Dong, D.; Cai, Q.; Zhang, Q.Z.; Zhou, Z.N.; Dai, J.N.; Mu, T.Y.; Xu, J.Y.; Shen, C.Z. Dignity and its related factors among older adults in long-term care facilities: A cross-sectional study. Int. J. Nurs. Sci. 2021, 8, 394–400. [Google Scholar] [CrossRef]
- Webster, C.; Bryan, K. Older people’s views of dignity and how it can be promoted in a hospital environment. J. Clin. Nurs. 2009, 18, 1784–1792. [Google Scholar] [CrossRef] [PubMed]
- Kadivar, M.; Mardani-Hamooleh, M.; Kouhnavard, M. Concept analysis of human dignity in patient care: Rogers’ evolutionary approach. J. Med. Ethics Hist. Med. 2018, 11, 4. [Google Scholar] [PubMed]
- Walsh, K.; Kowanko, I. Nurses’ and patients’ perceptions of dignity. Int. J. Nurs. Pract. 2002, 8, 143–151. [Google Scholar] [CrossRef]
- Koskenniemi, J.; Leino-Kilpi, H.; Suhonen, R. Manifestation of respect in the care of older patients in long-term care settings. Scand. J. Caring Sci. 2015, 29, 288–296. [Google Scholar] [CrossRef]
- Nåden, D.; Eriksson, K. Understanding the importance of values and moral attitudes in nursing care in preserving human dignity. Nurs. Sci. Q. 2004, 17, 86–91. [Google Scholar] [CrossRef]
- Griffin-Heslin, V.L. An analysis of the concept dignity. Accid. Emerg. Nurs. 2005, 13, 251–257. [Google Scholar] [CrossRef] [PubMed]
- Coventry, M.L. Care with dignity: A concept analysis. J. Gerontol. Nurs. 2006, 32, 42–48. [Google Scholar] [CrossRef]
- Slettebø, A.; Caspari, S.; Lohne, V.; Aasgaard, T.; Nåden, D. Dignity in the life of people with head injuries. J. Adv. Nurs. 2009, 65, 2426–2433. [Google Scholar] [CrossRef] [PubMed]
- Simões, Â.; Sapeta, P. The concept of dignity in nursing care: A theoretical analysis of the ethics of care. Rev. Bioét. 2019, 27, 244–252. [Google Scholar] [CrossRef]
- Igai, Y. Concept analysis of dignity-centered care for people with chronic progressive disease. Jpn. J. Nurs. Sci. 2020, 17, e12302. [Google Scholar] [CrossRef]
- Husain, L.S.; Collins, K.; Reed, M.; Wyld, L. Choices in cancer treatment: A qualitative study of the older women’s (>70 years) perspective. Psychooncology 2008, 17, 410–416. [Google Scholar] [CrossRef] [PubMed]
- Keramatikerman, M.; Abbasian, S.; Tabari, F. Concept of dignity and related factors among elderly patients with cancer. Am. J. Biomed. Sci. Res. 2022, 15, 180–184. [Google Scholar] [CrossRef]
- Franco, H.; Caldeira, S.; Nunes, L. Dignity in nursing: A synthesis review of concept analysis studies. Nurs. Ethics 2021, 28, 734–749. [Google Scholar] [CrossRef]
- Ferri, P.; Muzzalupo, J.; Di Lorenzo, R. Patients’ perception of dignity in an Italian general hospital: A cross-sectional analysis. BMC Health Serv. Res. 2015, 15, 41. [Google Scholar] [CrossRef] [PubMed]
- Jacelon, C.S.; Dixon, J.; Knafl, K.A. Development of the attributed dignity scale. Res. Gerontol. Nurs. 2009, 2, 202–213. [Google Scholar] [CrossRef]
- Chochinov, H.M.; Hassard, T.; McClement, S.; Hack, T.; Kristjanson, L.J.; Harlos, M.; Sinclair, S.; Murray, A. The Patient Dignity Inventory: A novel way of measuring dignity-related distress in palliative care. J. Pain Symptom Manag. 2008, 36, 559–571. [Google Scholar] [CrossRef]
- Schwartz-Barcott, D.; Kim, H.S. An expansion and elaboration of the hybrid model of concept development. In Concept Development in Nursing: Foundations, Techniques, and Applications, 2nd ed.; Rodgers, B.L., Knafl, K.A., Eds.; Saunders: Philadelphia, PA, USA, 2000; pp. 129–159. [Google Scholar]
- Chochinov, H.M. Dignity-conserving care—A new model for palliative care: Helping the patient feel valued. JAMA 2002, 287, 2253–2260. [Google Scholar] [CrossRef]
- Bramer, W.M.; de Jonge, G.B.; Rethlefsen, M.L.; Mast, F.; Kleijnen, J. A systematic approach to searching: An efficient and complete method to develop literature searches. J. Med. Libr. Assoc. 2018, 106, 531–541. [Google Scholar] [CrossRef] [PubMed]
- Kim, H.O.; Cho, M.O. Experiences of conflicts on job identity among the nurses of medium-sized hospitals. J. Qual. Res. 2006, 7, 13–25. [Google Scholar]
- Morgan, D.L. Focus Groups as Qualitative Research, 2nd ed.; Sage Publications: Thousand Oaks, CA, USA, 1997. [Google Scholar]
- Elo, S.; Kyngäs, H. The qualitative content analysis process. J. Adv. Nurs. 2008, 62, 107–115. [Google Scholar] [CrossRef]
- National Institute of Korean Language. Standard Korean Language Dictionary; National Institute of Korean Language: Seoul, Republic of Korea. Available online: https://krdict.korean.go.kr/kor/dicMarinerSearch/search?nationCode=&ParaWordNo=&mainSearchWord=%EC%A1%B4%EC%97%84&_csrf=b51eb9c4-b731-4142-9ca0-5b7f6c06efd9 (accessed on 24 January 2024).
- Oxford University. Oxford English Dictionary; Oxford University: Oxford, UK, 2003; Available online: https://www.oed.com/search/advanced/Meanings?textTermText0=care&textTermOpt0=WordPhrase (accessed on 24 January 2024).
- Han, S.W. Constitutional Law; Bobmunsa: Paju-si, Republic of Korea, 2011; p. 494. [Google Scholar]
- World Health Organization; Regional Office for Europe. A Declaration on the Promotion of Pa-tients’ Rights in Europe. In Proceedings of the European Consultation on the Rights of Patients, Amsterdam, The Netherlands, 28 June 1994; WHO Regional Office for Europe: Copenhagen, Denmark, 1994; p. 30. Available online: https://kohahq.searo.who.int/bib/7743 (accessed on 25 October 2024).
- Staats, K.; Christensen, K.; Grov, E.K.; Husebø, B.S.; Tranvåg, O. Healthcare professionals’ perceptions of dignity-preserving care for older home-dwelling women with incurable cancer in Norway. J. Women Aging 2022, 34, 567–581. [Google Scholar] [CrossRef]
- Ahn, Y.S.; Oh, P.J. Development and validation of a dignity in care scale of terminally ill patients for nurses. J. Korean Acad. Nurs. 2023, 53, 340–358. [Google Scholar] [CrossRef]
- Banerjee, D.; Rabheru, K.; de Mendonca Lima, C.A.; Ivbijaro, G. Role of dignity in mental healthcare: Impact on ageism and human rights of older persons. Am. J. Geriatr. Psychiatry 2021, 29, 1000–1008. [Google Scholar] [CrossRef]
- Cleland, J.; Hutchinson, C.; Khadka, J.; Milte, R.; Ratcliffe, J. What defines quality of care for older people in aged care? A comprehensive literature review. Geriatr. Gerontol. Int. 2021, 21, 765–778. [Google Scholar] [CrossRef]
- Pageau, F.; Fiasse, G.; Nordenfelt, L.; Mihailov, E. Care of the older person and the value of human dignity. Bioethics 2024, 38, 44–51. [Google Scholar] [CrossRef]
- Šaňáková, Š.; Čáp, J. Dignity from the nurses’ and older patients’ perspective: A qualitative literature review. Nurs. Ethics 2019, 26, 1292–1309. [Google Scholar] [CrossRef]
- Van Gennip, I.E.; Pasman, H.R.W.; Oosterveld-Vlug, M.G.; Willems, D.L.; Onwuteaka-Philipsen, B.D. The development of a model of dignity in illness based on qualitative interviews with seriously ill patients. Int. J. Nurs. Stud. 2013, 50, 1080–1089. [Google Scholar] [CrossRef]
- Xiao, J.; Ng, M.S.N.; Yan, T.; Chow, K.M.; Chan, C.W.H. How patients with cancer experience dignity: An integrative review. Psychooncology 2021, 30, 1220–1231. [Google Scholar] [CrossRef]
- Allande-Cussó, R.; Fernández-García, E.; Porcel-Gálvez, A.M. Defining and characterising the nurse–patient relationship: A concept analysis. Nurs. Ethics 2022, 29, 462–484. [Google Scholar] [CrossRef]
- Šaňáková, Š.; Čáp, J. Dignity of elderly adults from the perspective of nurses: A qualitative descriptive study. Cent. Eur. J. Nurs. Midwif. 2018, 9, 906–914. [Google Scholar] [CrossRef]
- Zamanzadeh, V.; Babaei, N.; Valizadeh, L.; Avazeh, M. Human dignity of patients in nursing: A concept analysis. Indian J. Med. Ethics 2023, VIII, 108–115. [Google Scholar] [CrossRef] [PubMed]
- Bagherian, S.; Sharif, F.; Zarshenas, L.; Torabizadeh, C.; Abbaszadeh, A.; Izadpanahi, P. Cancer patients’ perspectives on dignity in care. Nurs. Ethics 2020, 27, 127–140. [Google Scholar] [CrossRef]
- Taghinezhad, F.; Mohammadi, E.; Khademi, M.; Kazemnejad, A. Humanistic care in nursing: Concept analysis using Rodgers’ evolutionary approach. Iran J. Nurs. Midwif. Res. 2022, 27, 83–91. [Google Scholar] [CrossRef] [PubMed]
- Chochinov, H.M. Dignity and the essence of medicine: The A, B, C, and D of dignity conserving care. BMJ 2007, 335, 184–187. [Google Scholar] [CrossRef] [PubMed]
- Hall, S.; Goddard, C.; Speck, P.W.; Martin, P.; Higginson, I.J. “It makes you feel that somebody is out there caring”: A qualitative study of intervention and control participants’ perceptions of the benefits of taking part in an evaluation of dignity therapy for people with advanced cancer. J. Pain Symptom Manag. 2013, 45, 712–725. [Google Scholar] [CrossRef] [PubMed]
- Kennedy, G. The importance of patient dignity in care at the end of life. Ulst. Med. J. 2016, 85, 45–48. [Google Scholar]
- Chochinov, H.M.; Hack, T.; Hassard, T.; Kristjanson, L.J.; McClement, S.; Harlos, M. Dignity in the terminally ill: A cross-sectional, cohort study. Lancet 2002, 360, 2026–2030. [Google Scholar] [CrossRef]



| No | Subjects | Age Group | Departments | Categories | ||
|---|---|---|---|---|---|---|
| (Present) | Diagnosis (Cancer) | Total Nursing Experience (yr) | Nursing Experience in Caring for Older Patients with Cancer (yr) | |||
| 1 | Patients | 90s | Ward | Colon | ||
| 2 | Patients | 80s | Ward | Gastric | ||
| 3 | Patients | 70s | OPD | Prostate | ||
| 4 | Patients | 70s | Ward | Ovary | ||
| 5 | Patients | 70s | Ward | Ovary | ||
| 6 | Patients | 70s | Ward | Gastric | ||
| 7 | Nurse | 50~59 | OPD | 27 | 5 | |
| 8 | Nurse | 40~49 | OPD | 17 | 11 | |
| 9 | Nurse | 30~39 | OPD | 14 | 12 | |
| 10 | Nurse | 30~39 | OPD | 11 | 7 | |
| 11 | Nurse | 30~39 | OPD | 9 | 9 | |
| 12 | Nurse | 20~29 | Ward | 3 | 3 | |
| 13 | Nurse | 20~29 | Ward | 2 | 2 | |
| 14 | Nurse | 20~29 | Ward | 2 | 2 | |
| 15 | Nurse | 20~29 | Ward | 3 | 3 | |
| 16 | Nurse | 20~29 | Ward | 1 | 1 | |
| Dimensions | Theoretical Stage | Fieldwork Stage | |||
|---|---|---|---|---|---|
| Attributes | Sources | Attributes | |||
| Literature | Country | Patient | Nurse | ||
| Intrinsic | Personal identity | Banerjee et al. [37] | Canada | Personal identity | Understanding and respecting human values |
| Cleland et al. [38] | Australia | ||||
| Pageau et al. [39] | Canada | ||||
| Šaňáková and Čáp [40] | Slovakia | ||||
| Van et al. [41] | Netherlands | ||||
| Awareness of personal intrinsic value | Ahn and Oh [36] | Korea | Ethical and moral attitudes | ||
| Coventry [15] | USA | ||||
| Pageau et al. [39] | Canada | ||||
| Simões and Sapeta [17] | Portugal | ||||
| Van et al. [41] | Netherlands | ||||
| Deepening sense of value and meaning of life | Banerjee et al. [37] | Canada | Deepening sense of value and meaning of life | ||
| Igai [18] | Japan | ||||
| Xiao et al. [42] | China | ||||
| Enhancing self-esteem | Igai [18] | Japan | |||
| Xiao et al. [42] | China | ||||
| Relational | Respect | Banerjee et al. [37] | Canada | Respect | |
| Relational | Respect | Cleland et al. [38] | Australia | Respect | |
| Xiao et al. [42] | China | ||||
| Relationships (with medical staff, family, and fellow patients) | Allande-Cusso et al. [43] | Spain | Relationships (with medical staff, family, and fellow patients) | Interaction-based communication through relationships (with patient, family, and fellow patients) | |
| Coventry [15] | USA | ||||
| Igai [18] | Japan | ||||
| Šaňáková and Čáp [40,44] | Slovakia | ||||
| Van et al. [41] | Netherlands | ||||
| Xiao et al. [42] | China | ||||
| Zamanzadeh et al. [45] | Iran | ||||
| Social | Policy support for preserving social dignity | Banerjee et al. [37] | Canada | Support for society’s care policies | |
| Physical and organizational environmental support within the healthcare system | Banerjee et al. [37] | Canada | Support from healthcare systems | Support from healthcare systems | |
| Social | Physical and organizational environmental support within the healthcare system | Cleland et al. [38] | Australia | Support from healthcare systems | Support from healthcare systems |
| Igai [18] | Japan | ||||
| Illness-related | Free will and choice | Coventry [15] | USA | Free will and choice | Protection of dignity |
| Bagherian et al. [46] | Iran | ||||
| Banerjee et al. [37] | Canada | ||||
| Cleland et al. [38] | Australia | ||||
| Franco et al. [7] | Portugal | ||||
| Šaňáková and Čáp [40,44] | Slovakia | ||||
| Appropriate coping strategies | Allande-Cusso et al. [43] | Spain | Proactive coping strategies | Activities promoting dignity | |
| Ahn and Oh [36] | Korea | ||||
| Banerjee et al. [37] | Canada | ||||
| Cleland et al. [38] | Australia | ||||
| Igai [18] | Japan | ||||
| Šaňáková and Čáp [40,44] | Slovakia | ||||
| Illness-related | Appropriate coping strategies | Simões and Sapeta [17] | Portugal | Proactive coping strategies | Dignity activities |
| Taghinezhad et al. [47] | Iran | ||||
| Xiao et al. [42] | China | ||||
| Professional | Professional competency | ||||
Disclaimer/Publisher’s Note: The statements, opinions and data contained in all publications are solely those of the individual author(s) and contributor(s) and not of MDPI and/or the editor(s). MDPI and/or the editor(s) disclaim responsibility for any injury to people or property resulting from any ideas, methods, instructions or products referred to in the content. |
© 2025 by the authors. Licensee MDPI, Basel, Switzerland. This article is an open access article distributed under the terms and conditions of the Creative Commons Attribution (CC BY) license (https://creativecommons.org/licenses/by/4.0/).
Share and Cite
Ahn, Y.S.; Oh, P.-J.; Yeom, G.J. Dignity in Care of Older Patients with Cancer in Korea: A Hybrid Model Concept Analysis. Healthcare 2025, 13, 2935. https://doi.org/10.3390/healthcare13222935
Ahn YS, Oh P-J, Yeom GJ. Dignity in Care of Older Patients with Cancer in Korea: A Hybrid Model Concept Analysis. Healthcare. 2025; 13(22):2935. https://doi.org/10.3390/healthcare13222935
Chicago/Turabian StyleAhn, Yun Sil, Pok-Ja Oh, and Gye Jeong Yeom. 2025. "Dignity in Care of Older Patients with Cancer in Korea: A Hybrid Model Concept Analysis" Healthcare 13, no. 22: 2935. https://doi.org/10.3390/healthcare13222935
APA StyleAhn, Y. S., Oh, P.-J., & Yeom, G. J. (2025). Dignity in Care of Older Patients with Cancer in Korea: A Hybrid Model Concept Analysis. Healthcare, 13(22), 2935. https://doi.org/10.3390/healthcare13222935

