Applying Meta-Analytic Structural Equation Modeling to Examine the Relationships Among Work Stress, Job Burnout, and Turnover Intention in Taiwanese Nurses
Abstract
1. Introduction
2. Materials and Methods
2.1. Research Materials
2.2. Data Analysis Methods
3. Results
3.1. Sample Data Description
3.2. Outcomes of the Meta-Analysis
3.2.1. The Relationship Between Work Stress and Turnover Intention
3.2.2. The Relationship Between Job Burnout and Turnover Intention
3.2.3. The Relationship Between Work Stress and Job Burnout
3.3. Results of the Analysis Using Structural Equation Modeling
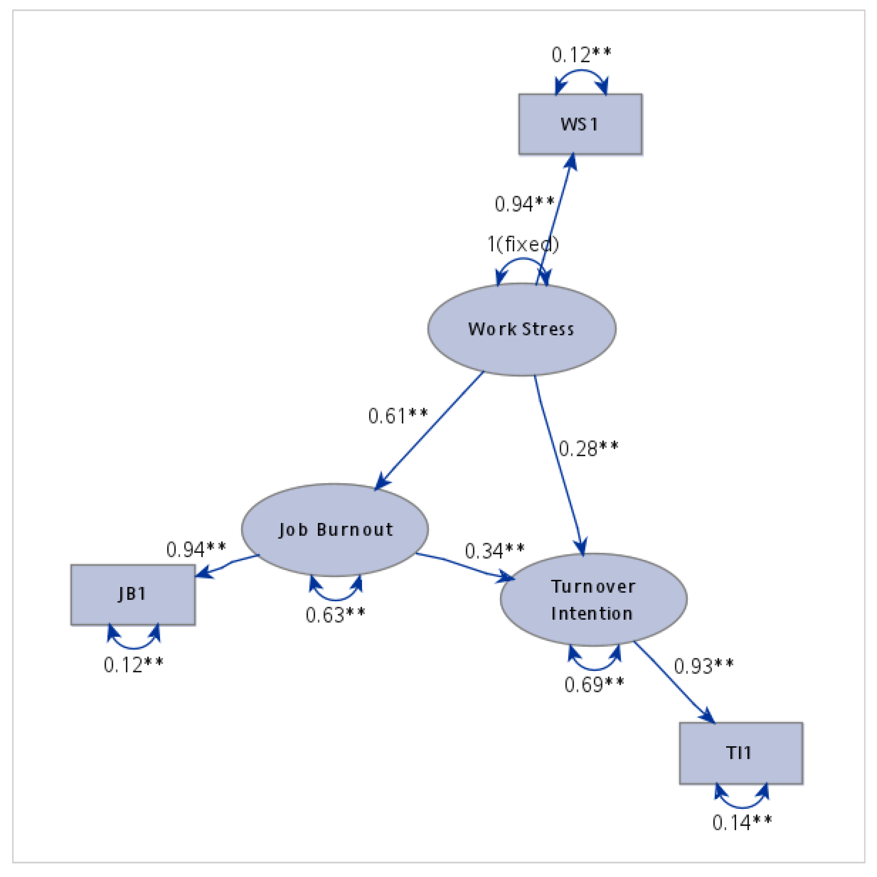
3.3.1. The Relationships Among Work Stress, Job Burnout and Turnover Intention
3.3.2. Comparative Analysis of Turnover Intention Among Nursing Staff Across Diverse Healthcare Settings
3.3.3. Comparative Analysis of Turnover Intention Among Nursing Staff Before and After the COVID-19 Pandemic
4. Discussion and Suggestion
4.1. Discussion
4.2. Suggestion
- Development of stress management and support systems: Healthcare administrators should enhance stress management strategies for nurses by implementing targeted interventions that address specific sources of WS. These may include improving shift scheduling, promoting supportive workplace relationships, and offering regular mental health services and stress-relief programs [3].
- Tailored policy development: Policies should be adapted to meet the specific needs of different types of healthcare institutions. In medical centers, strategies should focus on improving staffing levels and strengthening support for professional development. In non-medical center hospitals, priority should be given to enhancing the work environment and increasing resource investment to reduce stress caused by limited resources [26].
- Long-term training and career development planning: The implementation of continuous education and career development programs can enhance nurses’ professional competencies and foster a greater sense of accomplishment, which may, in turn, mitigate TI associated with JB. [25].
- Establishment of two-way communication channels: Facilitating opportunities for nurses to express their stress and needs can foster constructive communication between staff and the organization. Such open dialogue may enhance job satisfaction and contribute to reducing turnover risk [18].
- WS and JB associated with COVID-19: Although the COVID-19 pandemic did not significantly modify the relationship between TI, WS, and JB, post-pandemic interventions aimed at reducing high turnover rates among nursing staff should prioritize targeting the distinct types of WS and JB that arose during the pandemic [2].
5. Conclusions
Author Contributions
Funding
Institutional Review Board Statement
Informed Consent Statement
Data Availability Statement
Conflicts of Interest
Abbreviations
| TI | Turnover Intention |
| WS | Work Stress |
| JB | Job Burnout |
| CFA | Confirmatory Factor Analysis |
| MASEM | Meta-Analytic Structural Equation Modeling |
| ML | Maximum Likelihood |
| SEM | Structural Equation Modeling |
Appendix A
| Study | Tsai, H.N. (2014) [12] | Huang, S.F. (2011) [19] | Hu, P.L. (2011) [34] | Chang, W.L. (2012) [35] | Yeh, C.C. (2013) [36] | Ciou, T.C. (2013) [37] | Tsai, H.N. (2015) [38] |
|---|---|---|---|---|---|---|---|
| Question | |||||||
| Introduction | |||||||
| 1. Aims | Yes | Yes | Yes | Yes | Yes | Yes | Yes |
| Methods | |||||||
| 2. Study Design | Yes | Yes | Yes | Yes | Yes | Yes | Yes |
| 3. Sample Size Justification | Yes | Yes | Yes | Yes | Yes | Yes | Yes |
| 4. Target (Reference) Population | Yes | Yes | Yes | Yes | Yes | Yes | Yes |
| 5. Sampling Frame | Yes | Yes | Yes | Yes | Yes | Yes | Yes |
| 6. Sample Selection | Yes | Yes | Yes | Yes | Yes | Yes | Yes |
| 7. Non-responders | Yes | Yes | Yes | Yes | Yes | Yes | Yes |
| 8. Measurement Validity | Yes | Yes | Yes | Yes | Yes | Yes | Yes |
| 9. Reliability | Yes | Yes | Yes | Yes | Yes | Yes | Yes |
| 10. Statistics | Yes | Yes | Yes | Yes | Yes | Yes | Yes |
| 11. Overall Methods | No | Yes | No | No | Yes | No | Yes |
| Results | |||||||
| 12. Basic Data | Yes | Yes | Yes | Yes | Yes | Yes | Yes |
| 13. Response Rate | Yes | Yes | Yes | Yes | Yes | Yes | Yes |
| 14. Non-responders Described | No | Yes | No | Yes | Yes | Yes | Yes |
| 15. Internally Consistent Results | Yes | Yes | Yes | Yes | Yes | Yes | Yes |
| 16. Comprehensive Description of Results | Yes | Yes | Yes | Yes | Yes | Yes | Yes |
| Discussion | |||||||
| 17. Justified Discussions and Conclusions | Yes | Yes | Yes | Yes | Yes | Yes | Yes |
| 18. Limitations | Yes | Yes | Yes | Yes | Yes | Yes | Yes |
| Other | |||||||
| 19. Conflicts of Interest | No | No | No | No | No | No | No |
| 20. Ethical Approval | No | No | No | No | No | No | No |
| Number of Yes | 16 | 18 | 16 | 17 | 18 | 17 | 18 |
| Study | Huang, Y.P. (2016) [39] | Cheng, J.C. (2017) [40] | Shih, I.J. (2017) [41] | Yeh, C.C. (2017) [42] | Yang, W.P. (2018) [43] | Huang, Y.L. (2019) [44] | Sun, P.C. (2019) [45] |
|---|---|---|---|---|---|---|---|
| Question | |||||||
| Introduction | |||||||
| 1. Aims | Yes | Yes | Yes | Yes | Yes | Yes | Yes |
| Methods | |||||||
| 2. Study Design | Yes | Yes | Yes | Yes | Yes | Yes | Yes |
| 3. Sample Size Justification | Yes | Yes | Yes | Yes | Yes | Yes | Yes |
| 4. Target (Reference) Population | Yes | Yes | Yes | Yes | Yes | Yes | Yes |
| 5. Sampling Frame | Yes | Yes | Yes | Yes | Yes | Yes | Yes |
| 6. Sample Selection | Yes | Yes | Yes | Yes | Yes | Yes | Yes |
| 7. Non-responders | Yes | Yes | Yes | Yes | Yes | Yes | Yes |
| 8. Measurement Validity | Yes | Yes | Yes | Yes | Yes | Yes | Yes |
| 9. Reliability | Yes | Yes | Yes | Yes | Yes | Yes | Yes |
| 10. Statistics | Yes | Yes | Yes | Yes | Yes | Yes | Yes |
| 11. Overall Methods | No | Yes | Yes | Yes | Yes | Yes | Yes |
| Results | |||||||
| 12. Basic Data | Yes | Yes | Yes | Yes | Yes | Yes | Yes |
| 13. Response Rate | Yes | Yes | Yes | Yes | Yes | Yes | Yes |
| 14. Non-responders Described | No | Yes | Yes | No | Yes | Yes | Yes |
| 15. Internally Consistent Results | Yes | Yes | Yes | Yes | Yes | Yes | Yes |
| 16. Comprehensive Description of Results | Yes | Yes | Yes | Yes | Yes | Yes | Yes |
| Discussion | |||||||
| 17. Justified Discussions and Conclusions | Yes | Yes | Yes | Yes | Yes | Yes | Yes |
| 18. Limitations | Yes | Yes | Yes | Yes | Yes | Yes | Yes |
| Other | |||||||
| 19. Conflicts of Interest | No | No | Yes | No | Yes | No | No |
| 20. Ethical Approval | No | No | Yes | No | Yes | No | No |
| Number of Yes | 17 | 18 | 20 | 17 | 20 | 18 | 18 |
| Study | Chan, M.Y. (2019) [46] | Chang, H.L. (2021) [47] | Lu, Y.H. (2022) [48] | Sio, J.J. (2023) [49] | Wu, Y.S. (2023) [50] | Chen, W.J. (2023) [51] | Hsiao, C.E. (2023) [52] |
|---|---|---|---|---|---|---|---|
| Question | |||||||
| Introduction | |||||||
| 1. Aims | Yes | Yes | Yes | Yes | Yes | Yes | Yes |
| Methods | |||||||
| 2. Study Design | Yes | Yes | Yes | Yes | Yes | Yes | Yes |
| 3. Sample Size Justification | Yes | Yes | Yes | Yes | Yes | Yes | Yes |
| 4. Target (Reference) Population | Yes | Yes | Yes | Yes | Yes | Yes | Yes |
| 5. Sampling Frame | Yes | Yes | Yes | Yes | Yes | Yes | Yes |
| 6. Sample Selection | Yes | Yes | Yes | Yes | Yes | Yes | Yes |
| 7. Non-responders | Yes | Yes | Yes | Yes | Yes | Yes | Yes |
| 8. Measurement Validity | Yes | Yes | Yes | Yes | Yes | Yes | Yes |
| 9. Reliability | Yes | Yes | Yes | Yes | Yes | Yes | Yes |
| 10. Statistics | Yes | Yes | Yes | Yes | Yes | Yes | Yes |
| 11. Overall Methods | Yes | Yes | Yes | Yes | Yes | Yes | Yes |
| Results | |||||||
| 12. Basic Data | Yes | Yes | Yes | Yes | Yes | Yes | Yes |
| 13. Response Rate | Yes | Yes | Yes | Yes | Yes | Yes | Yes |
| 14. Non-responders Described | Yes | Yes | No | Yes | Yes | Yes | No |
| 15. Internally Consistent Results | Yes | Yes | Yes | Yes | Yes | No | Yes |
| 16. Comprehensive Description of Results | Yes | Yes | Yes | Yes | Yes | Yes | Yes |
| Discussion | |||||||
| 17. Justified Discussions and Conclusions | Yes | Yes | Yes | Yes | Yes | Yes | Yes |
| 18. Limitations | Yes | Yes | Yes | Yes | Yes | Yes | Yes |
| Other | |||||||
| 19. Conflicts of Interest | Yes | Yes | Yes | No | Yes | No | Yes |
| 20. Ethical Approval | Yes | Yes | Yes | No | Yes | No | Yes |
| Number of Yes | 20 | 20 | 19 | 18 | 20 | 17 | 19 |
| Study | Chen, Y.L. (2024) [53] | Tsai, Y.T. (2024) [54] | Hsiao, W.Y. (2024) [55] | Liao, C.M. (2024) [56] | Wang, S.H. (2025) [57] | Ho, C.Z. (2014) [58] | Hu, Y.C. (2019) [59] |
|---|---|---|---|---|---|---|---|
| Question | |||||||
| Introduction | |||||||
| 1. Aims | Yes | Yes | Yes | Yes | Yes | Yes | Yes |
| Methods | |||||||
| 2. Study Design | Yes | Yes | Yes | Yes | Yes | Yes | Yes |
| 3. Sample Size Justification | Yes | Yes | Yes | Yes | Yes | Yes | Yes |
| 4. Target (Reference) Population | Yes | Yes | Yes | Yes | Yes | Yes | Yes |
| 5. Sampling Frame | Yes | Yes | Yes | Yes | Yes | Yes | Yes |
| 6. Sample Selection | Yes | Yes | Yes | Yes | Yes | Yes | Yes |
| 7. Non-responders | Yes | Yes | Yes | Yes | Yes | Yes | Yes |
| 8. Measurement Validity | Yes | Yes | Yes | Yes | Yes | Yes | Yes |
| 9. Reliability | Yes | Yes | Yes | Yes | Yes | Yes | Yes |
| 10. Statistics | Yes | Yes | Yes | Yes | Yes | Yes | Yes |
| 11. Overall Methods | Yes | Yes | Yes | Yes | Yes | Yes | No |
| Results | |||||||
| 12. Basic Data | Yes | Yes | Yes | Yes | Yes | Yes | Yes |
| 13. Response Rate | Yes | Yes | Yes | Yes | Yes | Yes | Yes |
| 14. Non-responders Described | No | Yes | No | Yes | Yes | Yes | No |
| 15. Internally Consistent Results | Yes | Yes | Yes | Yes | Yes | Yes | Yes |
| 16. Comprehensive Description of Results | Yes | Yes | Yes | Yes | Yes | Yes | Yes |
| Discussion | |||||||
| 17. Justified Discussions and Conclusions | Yes | Yes | Yes | Yes | Yes | Yes | Yes |
| 18. Limitations | Yes | Yes | Yes | Yes | Yes | Yes | Yes |
| Other | |||||||
| 19. Conflicts of Interest | No | Yes | No | Yes | Yes | No | No |
| 20. Ethical Approval | No | Yes | No | Yes | Yes | No | No |
| Number of Yes | 17 | 20 | 17 | 20 | 20 | 18 | 16 |
Appendix B


Appendix C
| Removed Study | Estimate | SE | z-Value | p-Value | 95%CI.lb | 95%CI.ub | Q | tau2 | I2 | H2 |
|---|---|---|---|---|---|---|---|---|---|---|
| Hu, P.L. (2011) [34] | 0.4336 | 0.0337 | 12.8842 | <0.001 | 0.3677 | 0.4996 | 154.1945 | 0.0153 | 85.4965 | 6.8949 |
| Huang, S.F. (2011) [19] | 0.4289 | 0.0335 | 12.8125 | <0.001 | 0.3633 | 0.4945 | 158.9783 | 0.0154 | 86.0848 | 7.1864 |
| Chang, W.L. (2012) [35] | 0.3962 | 0.0295 | 13.4514 | <0.001 | 0.3384 | 0.4539 | 108.3698 | 0.0122 | 81.5565 | 5.4220 |
| Ciou, T.C. (2013) [37] | 0.4161 | 0.0324 | 12.8313 | <0.001 | 0.3526 | 0.4797 | 148.0434 | 0.0140 | 84.4146 | 6.4163 |
| Yeh, C.C. (2013) [36] | 0.4172 | 0.0329 | 12.6839 | <0.001 | 0.3527 | 0.4816 | 151.2573 | 0.0145 | 84.7663 | 6.5644 |
| Ho, C.Z. (2014) [58] | 0.4347 | 0.0337 | 12.9175 | <0.001 | 0.3687 | 0.5006 | 153.3031 | 0.0153 | 85.3829 | 6.8413 |
| Tsai, H.N. (2014) [12] | 0.4288 | 0.0337 | 12.7250 | <0.001 | 0.3627 | 0.4948 | 159.4058 | 0.0156 | 86.0924 | 7.1903 |
| Tsai, H.N. (2015) [38] | 0.4267 | 0.0335 | 12.7463 | <0.001 | 0.3611 | 0.4923 | 160.7142 | 0.0156 | 86.2905 | 7.2942 |
| Shih, I.J. (2017) [41] | 0.4294 | 0.0333 | 12.8958 | <0.001 | 0.3641 | 0.4947 | 158.0510 | 0.0153 | 85.9777 | 7.1315 |
| Yeh, C.C. (2017) [42] | 0.4334 | 0.0329 | 13.1601 | <0.001 | 0.3689 | 0.4980 | 151.4830 | 0.0147 | 85.2688 | 6.7883 |
| Yang, W.P. (2018) [43] | 0.4395 | 0.0316 | 13.9260 | <0.001 | 0.3777 | 0.5014 | 135.8616 | 0.0132 | 83.7396 | 6.1499 |
| Sun, P.C. (2019) [45] | 0.4301 | 0.0341 | 12.6270 | <0.001 | 0.3633 | 0.4968 | 159.1602 | 0.0157 | 85.7750 | 7.0299 |
| Huang, Y.L. (2019) [44] | 0.4231 | 0.0333 | 12.7015 | <0.001 | 0.3578 | 0.4884 | 158.5114 | 0.0151 | 85.7405 | 7.0128 |
| Chan, M.Y. (2019) [46] | 0.4156 | 0.0310 | 13.4218 | <0.001 | 0.3549 | 0.4762 | 141.4391 | 0.0127 | 83.2901 | 5.9845 |
| Wu, Y.S. (2023) [50] | 0.4270 | 0.0335 | 12.7336 | <0.001 | 0.3613 | 0.4927 | 160.6211 | 0.0156 | 86.2760 | 7.2865 |
| Chen, W.J. (2023) [51] | 0.4293 | 0.0329 | 13.0367 | <0.001 | 0.3648 | 0.4938 | 157.4351 | 0.0150 | 85.8732 | 7.0788 |
| Sio, J.J. (2023) [49] | 0.4343 | 0.0317 | 13.7143 | <0.001 | 0.3722 | 0.4964 | 145.7067 | 0.0135 | 84.3686 | 6.3974 |
| Hsiao, C.E. (2023) [52] | 0.4254 | 0.0335 | 12.6891 | <0.001 | 0.3597 | 0.4911 | 160.5247 | 0.0155 | 86.1583 | 7.2246 |
| Tsai, Y.T. (2024) [54] | 0.4258 | 0.0340 | 12.5275 | <0.001 | 0.3592 | 0.4924 | 160.7149 | 0.0157 | 85.9773 | 7.1313 |
| Hsiao, W.Y. (2024) [55] | 0.4303 | 0.0341 | 12.6370 | <0.001 | 0.3636 | 0.4971 | 159.0461 | 0.0157 | 85.7217 | 7.0036 |
| Liao, C.M. (2024) [56] | 0.4253 | 0.0324 | 13.1114 | <0.001 | 0.3617 | 0.4889 | 159.5560 | 0.0149 | 85.9485 | 7.1167 |
| Removed Study | Estimate | SE | z-Value | p-Value | 95%CI.lb | 95%CI.ub | Q | tau2 | I2 | H2 |
|---|---|---|---|---|---|---|---|---|---|---|
| Hu, P.L. (2011) [34] | 0.4353 | 0.0766 | 5.6819 | <0.001 | 0.2851 | 0.5854 | 169.1900 | 0.0518 | 94.7462 | 19.0339 |
| Ciou, T.C. (2013) [37] | 0.4254 | 0.0751 | 5.6640 | <0.001 | 0.2782 | 0.5725 | 159.7679 | 0.0497 | 94.5324 | 18.2894 |
| Tsai, H.N. (2014) [12] | 0.4603 | 0.0747 | 6.1630 | <0.001 | 0.3139 | 0.6067 | 159.8326 | 0.0493 | 94.8061 | 19.2535 |
| Tsai, H.N. (2015) [38] | 0.4655 | 0.0628 | 7.4059 | <0.001 | 0.3423 | 0.5886 | 134.2705 | 0.0352 | 93.0686 | 14.4271 |
| Huang, Y.P. (2016) [39] | 0.4211 | 0.0702 | 6.0016 | <0.001 | 0.2836 | 0.5587 | 142.7811 | 0.0429 | 93.9957 | 16.6546 |
| Yang, W.P. (2018) [43] | 0.4344 | 0.0765 | 5.6782 | <0.001 | 0.2844 | 0.5843 | 167.8908 | 0.0513 | 94.7853 | 19.1765 |
| Huang, Y.L. (2019) [44] | 0.4305 | 0.0735 | 5.8600 | <0.001 | 0.2865 | 0.5744 | 159.4206 | 0.0475 | 94.6034 | 18.5302 |
| Lu, Y.H. (2022) [48] | 0.4446 | 0.0734 | 6.0541 | <0.001 | 0.3007 | 0.5886 | 172.2648 | 0.0511 | 95.2845 | 21.2065 |
| Sio, J.J. (2023) [49] | 0.4738 | 0.0651 | 7.2740 | <0.001 | 0.3461 | 0.6015 | 122.9635 | 0.0370 | 93.2291 | 14.7692 |
| Hsiao, C.E. (2023) [52] | 0.4453 | 0.0765 | 5.8182 | <0.001 | 0.2953 | 0.5952 | 172.5814 | 0.0525 | 95.1888 | 20.7849 |
| Chen, Y.L. (2024) [53] | 0.4726 | 0.0751 | 6.2921 | <0.001 | 0.3254 | 0.6198 | 152.5209 | 0.0503 | 94.5244 | 18.2630 |
| Tsai, Y.T. (2024) [54] | 0.4380 | 0.0769 | 5.6938 | <0.001 | 0.2872 | 0.5888 | 170.2241 | 0.0518 | 94.8839 | 19.5462 |
| Removed Study | Estimate | SE | z-Value | p-Value | 95%CI.lb | 95%CI.ub | Q | tau2 | I2 | H2 |
|---|---|---|---|---|---|---|---|---|---|---|
| Hu, P.L. (2011) [34] | 0.5660 | 0.0397 | 14.2634 | <0.001 | 0.4883 | 0.6438 | 89.0229 | 0.0154 | 87.5247 | 8.0158 |
| Ciou, T.C. (2013) [37] | 0.5371 | 0.0455 | 11.7993 | <0.001 | 0.4479 | 0.6264 | 123.5258 | 0.0209 | 90.4921 | 10.5175 |
| Tsai, H.N. (2014) [12] | 0.5467 | 0.0439 | 12.4487 | <0.001 | 0.4606 | 0.6328 | 118.7145 | 0.0192 | 90.2655 | 10.2728 |
| Tsai, H.N. (2015) [38] | 0.5347 | 0.0442 | 12.0924 | <0.001 | 0.4481 | 0.6214 | 120.6033 | 0.0200 | 90.8194 | 10.8925 |
| Cheng, J.C. (2017) [40] | 0.5385 | 0.0454 | 11.8593 | <0.001 | 0.4495 | 0.6275 | 123.6809 | 0.0208 | 90.9639 | 11.0667 |
| Yang, W.P. (2018) [43] | 0.5606 | 0.0407 | 13.7710 | <0.001 | 0.4808 | 0.6404 | 97.9513 | 0.0161 | 88.2179 | 8.4875 |
| Hu, Y.C. (2019) [59] | 0.5328 | 0.0455 | 11.7009 | <0.001 | 0.4436 | 0.6221 | 121.3733 | 0.0207 | 90.5577 | 10.5906 |
| Huang, Y.L. (2019) [44] | 0.5229 | 0.0410 | 12.7578 | <0.001 | 0.4426 | 0.6032 | 100.1588 | 0.0165 | 88.7889 | 8.9198 |
| Chang, H.L. (2021) [47] | 0.5302 | 0.0440 | 12.0405 | <0.001 | 0.4439 | 0.6165 | 115.7379 | 0.0194 | 90.3557 | 10.3688 |
| Sio, J.J. (2023) [49] | 0.5244 | 0.0410 | 12.7850 | <0.001 | 0.4440 | 0.6048 | 102.3325 | 0.0166 | 88.9074 | 9.0150 |
| Hsiao, C.E. (2023) [52] | 0.5349 | 0.0448 | 11.9277 | <0.001 | 0.4470 | 0.6228 | 121.4471 | 0.0203 | 90.8778 | 10.9623 |
| Tsai, Y.T. (2024) [54] | 0.5348 | 0.0457 | 11.7134 | <0.001 | 0.4453 | 0.6243 | 122.4991 | 0.0208 | 90.6674 | 10.7151 |
| Wang, S.H. (2025) [57] | 0.5494 | 0.0439 | 12.5110 | <0.001 | 0.4634 | 0.6355 | 116.6191 | 0.0191 | 90.0134 | 10.0135 |
References
- Bingöl, Ü.; Bilgin, N.; Çetinkaya, A.; Kutlu, A. Variables that predict nurses’ job stress and intention to leave during the COVID-19 pandemic in Turkey. J. Adv. Nurs. 2024, 81, 878–886. [Google Scholar] [CrossRef]
- de Vries, N.; Maniscalco, L.; Matranga, D.; Bouman, J.; de Winter, J.P. Determinants of intention to leave among nurses and physicians in a hospital setting during the COVID-19 pandemic: A systematic review and meta-analysis. PLoS ONE 2024, 19, e0300377. [Google Scholar] [CrossRef]
- Lessi, L.; de Barbieri, I.; Danielis, M. Addressing Nursing Resignation: Insights from Qualitative Studies on Nurses Leaving Healthcare Organisations and the Profession. J. Adv. Nurs. 2025, 81, 2290–2315. [Google Scholar] [CrossRef]
- Dinçer, G.; Altay, B. The relationship between nurses’ burnout status and their intention to leave during the COVID-19 pandemic process. J. Eval. Clin. Pract. 2024, 31, e14097. [Google Scholar] [CrossRef]
- Li, L.Z.; Yang, P.; Singer, S.J.; Pfeffer, J.; Mathur, M.B.; Shanafelt, T. Nurse Burnout and Patient Safety, Satisfaction, and Quality of Care: A Systematic Review and Meta-Analysis. JAMA Netw. Open 2024, 7, e2443059. [Google Scholar] [CrossRef]
- Lee, J.J.; Ji, H.; Lee, S.; Lee, S.E.; Squires, A. Moral Distress, Burnout, Turnover Intention, and Coping Strategies among Korean Nurses during the Late Stage of the COVID-19 Pandemic: A Mixed-Method Study. J. Nurs. Manag. 2024, 2024, 579322. [Google Scholar] [CrossRef] [PubMed]
- Chang, H.Y.; Lee, I.C.; Huang, T.L.; Ho, L.H.; Chen, L.C.; Cheng, T.C.E.; Teng, C.I. Enhancing nurses’ perceptions of having a place to reduce turnover intentions. Int. Nurs. Rev. 2024, 71, 681–1136. [Google Scholar] [CrossRef] [PubMed]
- Ministry of Health and Welfare in Taiwan. 2024 Hospital Nursing Service Volume Survey Report by the Ministry of Health and Welfare 2024. Available online: https://service.mohw.gov.tw/ebook/dopl/113/02/files/downloads/ebooke.pdf (accessed on 1 August 2025).
- Azzellino, G.; Dante, A.; Petrucci, C.; Caponnetto, V.; Aitella, E.; Lancia, L.; Ginaldi, L.; De Martinis, M. Intention to leave and missed nursing care: A scoping review. Int. J. Nurs. Stud. Adv. 2025, 8, 100312. [Google Scholar] [CrossRef] [PubMed]
- Rodwell, J.; McWilliams, J.; Gulyas, A. The impact of characteristics of nurses’ relationships with their supervisor, engagement and trust, on performance behaviours and intent to quit. J. Adv. Nurs. 2016, 73, 190–200. [Google Scholar] [CrossRef]
- Cho, H.; Steege, L.M. Authentic Leadership, Psychological Safety, Missed Nursing Care, and Intention to Leave Among Hospital Nurses. Int. Nurs. Rev. 2025, 72, e70065. [Google Scholar] [CrossRef]
- Tsai, H.N.; Chen, H.-C.; Wei, S.-C.; Liou, S.-R.; Cheng, C.-Y. Associations between Nurses’ Job Stress, Fatigue, and Intention to Leave. Chang Gung J. Sci. 2024, 21, 75–86. [Google Scholar] [CrossRef]
- World Health Organization. Stress. 2023. Available online: https://www.who.int/news-room/questions-and-answers/item/stress (accessed on 1 August 2025).
- Lazarus, R.S.; Folkman, S. Stress, Appraisal, and Coping; Springer Publishing Company: New York, NY, USA, 1984. [Google Scholar]
- Varasteh, S.; Esmaeili, M.; Mazaheri, M. Factors affecting Iranian nurses’ intention to leave or stay in the profession during the COVID-19 pandemic. Int. Nurs. Rev. 2021, 69, 139–149. [Google Scholar] [CrossRef] [PubMed]
- Ning, L.; Jia, H.; Gao, S.; Liu, M.; Xu, J.; Ge, S.; Li, M.; Yu, X. The mediating role of job satisfaction and presenteeism on the relationship between job stress and turnover intention among primary health care workers. Int. J. Equity Health 2023, 22, 155. [Google Scholar] [CrossRef] [PubMed]
- Durmuş, A.; Ünal, Ö.; Türktemiz, H.; Öztürk, Y.E. The effect of nurses’ perceived workplace incivility on their presenteeism and turnover intention: The mediating role of work stress and psychological resilience. Int. Nurs. Rev. 2024, 71, 681–1136. [Google Scholar] [CrossRef]
- Zhou, L.; Kachie Tetgoum, A.D.; Quansah, P.E.; Owusu-Marfo, J. Assessing the effect of nursing stress factors on turnover intention among newly recruited nurses in hospitals in China. Nurs. Open 2022, 9, 2697–2709. [Google Scholar] [CrossRef]
- Huang, S.F.; Lin, C.-C.; Sung, H.-Y.; Chen, F.-Y. The relationship between job stress, job satisfaction, organizational commitment and turnover intention among nursing staff. Stud. Humanit. Soc. Sci. 2011, 63, 25–34. [Google Scholar] [CrossRef]
- Freudenberger, H. Staff Burnout. J. Soc. Issues 1974, 30, 159–165. [Google Scholar] [CrossRef]
- Maslach, C.; Jackson, S.E. The measurement of experienced burnout. J. Organ. Behav. 1981, 2, 99–113. [Google Scholar] [CrossRef]
- Kim, D.K.; Scott, P.; Poghosyan, L.; Martsolf, G.R. Burnout, job satisfaction, and turnover intention among primary care nurse practitioners with their own patient panels. Nurs. Outlook 2024, 72, 102190. [Google Scholar] [CrossRef]
- Santi, M.W.; Nandini, N.; Alfiansyah, G. The Effect of Burnout Syndrome on Turnover Intention Using Organizational Commitment as An Intermediate Variable. Indones. J. Health Adm. 2020, 8, 109–122. [Google Scholar] [CrossRef]
- Chen, K.Y.; Yang, C.M.; Lien, C.H.; Chiou, H.Y.; Lin, M.R.; Chang, H.R.; Chiu, W.T. Burnout, Job Satisfaction, and Medical Malpractice among Physicians. Int. J. Med. Sci. 2013, 10, 1471–1478. [Google Scholar] [CrossRef]
- Huang, J.Y.; Wang, J.M.; Yang, C.L. A Study of Work Pressure and Physical and Mental Health for the Nurses with Different Levels of Hospitals. J. Nan Kai 2017, 14, 1–10. Available online: https://libap.nhu.edu.tw:8081/Ejournal/AO01140201.pdf (accessed on 1 August 2025).
- Said, R.M.; El-Shafei, D.A. Occupational stress, job satisfaction, and intent to leave: Nurses working on front lines during COVID-19 pandemic in Zagazig City, Egypt. Environ. Sci. Pollut. Res. 2021, 28, 8791–8801. [Google Scholar] [CrossRef]
- Armstrong, S.J.; Porter, J.E.; Larkins, J.A.; Mesagno, C. Burnout, stress and resilience of an Australian regional hospital during COVID-19: A longitudinal study. BMC Health Serv. Res. 2022, 22, 1115. [Google Scholar] [CrossRef] [PubMed]
- Frey, E.; Chong, Y.Y.; Chien, W.T.; Gloster, A.T. Cross-Cultural Comparison of Burnout, Insomnia and Turnover Intention Among Nurses in Eastern and Western Cultures During the COVID-19 Pandemic: Protective and Risk Factors. Nurs. Rep. 2025, 15, 52. [Google Scholar] [CrossRef] [PubMed]
- Lee, L.E.; Kim, S.R.; Chun, B.C. Impact of the COVID-19 pandemic on infection control nurses: A path analysis of job stress, burnout, and turnover intention. Am. J. Infect. Control 2024, 52, 683–687. [Google Scholar] [CrossRef] [PubMed]
- Bai, J.; Su, J.; Xin, Z.; Wang, C. Calculative trust, relational trust, and organizational performance: A meta-analytic structural equation modeling approach. J. Bus. Res. 2024, 172, 114435. [Google Scholar] [CrossRef]
- Page, M.J.; McKenzie, J.E.; Bossuyt, P.M.; Boutron, I.; Hoffmann, T.C.; Mulrow, C.D.; Shamseer, L.; Tetzlaff, J.M.; Akl, E.A.; Brennan, S.E.; et al. The PRISMA 2020 statement: An updated guideline for reporting systematic reviews. BMJ 2021, 372, n71. [Google Scholar] [CrossRef]
- Higgins, J.; Green, S. Cochrane Handbook for Systematic Reviews of Interventions; John Wiley & Sons: Hoboken, NJ, USA, 2019. [Google Scholar]
- Downes, M.J.; Brennan, M.L.; Williams, H.C.; Dean, R.S. Development of a critical appraisal tool to assess the quality of cross-sectional studies (AXIS). BMJ Open 2016, 6, e011458. [Google Scholar] [CrossRef]
- Hu, P.L. The Determinants of the Nursing Staffs Turnover Intention. Master’s Thesis, National Sun Yat-sen University, Kaohsiung, Taiwan, 2011. Available online: https://hdl.handle.net/11296/vuux8w (accessed on 1 August 2025).
- Chang, W.L. A Research of the Relationship among Nurses’ Job Stress, Human Placement, and Turnover Intention: The Moderating Effect of Pay Satisfaction. Master’s Thesis, National Kaohsiung University of Science and Technology, Kaohsiung, Taiwan, 2012. Available online: https://hdl.handle.net/11296/m8j22j (accessed on 1 August 2025).
- Yeh, C.C. A Study on Job Rotation Affecting the Taipei Nursing Staffs’ Turnover Intention-Using Job Stress and Work Adjustment as Mediators. Master’s Thesis, National Taiwan Normal University, Taipei, Taiwan, 2013. Available online: https://hdl.handle.net/11296/4csdsk (accessed on 1 August 2025).
- Ciou, T.C. The Effect of Nursing Staffs’ Job Demand, Role Stress and Job Burnout on Turnover Intention—The Moderating Effect of Job Stress. Master’s Thesis, Nanhua University, Chiayi County, Taiwan, 2013. Available online: https://hdl.handle.net/11296/fj2wyy (accessed on 1 August 2025).
- Tsai, H.N. Associations Between Nurses’ Clinical Competence, Job Pressure, Fatigue, Self-Perceived Physical Symptoms, and Intention to Leave. Master’s Thesis, Chang Gung University of Science and Technology, Taoyuan, Taiwan, 2015. Available online: https://hdl.handle.net/11296/a9fsj6 (accessed on 1 August 2025).
- Huang, Y.P. The Study on the Relationship Among Nurse Self-Efficacy, Job Burnout and Turnover Intention. Master’s Thesis, Feng Chia University, Taichung, Taiwan, 2016. Available online: https://hdl.handle.net/11296/c5tdp2 (accessed on 1 August 2025).
- Cheng, J.C. The Relationship Among Emotional Blackmail, Work Stress, Emotional Labor and Job Burnout—A Study of Nursing Staff. Master’s Thesis, National Kaohsiung University of Applied Sciences, Kaohsiung, Taiwan, 2017. Available online: https://hdl.handle.net/11296/s8a9fu (accessed on 1 August 2025).
- Shih, I.J. A Study on Work Pressure, Incentive System and Turnover Intention—A Case Study of the Intensive Care Unit of the Southern Medical Center. Master’s Thesis, Meiho University, Pingtung, Taiwan, 2017. Available online: https://hdl.handle.net/11296/ygg8y4 (accessed on 1 August 2025).
- Yeh, C.C. A Study of Work Stress and Leadership Styles Turnover Intention of Nursing Staff—A Case of a North Regional Teaching Hospital. Master’s Thesis, Vanung University, Taoyuan, Taiwan, 2017. Available online: https://hdl.handle.net/11296/juyz2z (accessed on 1 August 2025).
- Yang, W.P. Comparison of Nurses and Other Medical Staff Turnover Intention and Professional Quality of Life, Job Stress and Related Factors. Master’s Thesis, Chang Gung University of Science and Technology, Taoyuan, Taiwan, 2018. Available online: https://hdl.handle.net/11296/7bg86d (accessed on 1 August 2025).
- Huang, Y.L. The Effect of Nursing Staff’s Work Stress and Job Burnout on Turnover Intention. Master’s Thesis, Lunghwa University of Science and Technology, Taoyuan, Taiwan, 2019. Available online: https://hdl.handle.net/11296/b8an2y (accessed on 1 August 2025).
- Sun, P.C. A Study of the Relationships Among Work Stress Leisure Obstacles and Turnover Intention for Nursing Staff in Taipei. Master’s Thesis, Chinese Culture University, Taipei, Taiwan, 2019. Available online: https://hdl.handle.net/11296/47v356 (accessed on 1 August 2025).
- Chan, M.Y. The Predicting and Mediating Effects of Nurses’ Turnover Intention in a Medical Center: From Organizational Climate to Coping Behaviors. Master’s Thesis, National Taiwan Normal University, Taipei, Taiwan, 2019. Available online: https://hdl.handle.net/11296/68p7yx (accessed on 1 August 2025).
- Chang, H.L. A Correlational Study of Working Pressure and Job Burnout on Nurses in Regional Hospitals. Master’s Thesis, Meiho University, Pingtung, Taiwan, 2021. Available online: https://hdl.handle.net/11296/ta242h (accessed on 1 August 2025).
- Lu, Y.H. The Relationship Between Occupational Burnout, Job Satisfaction and Turnover Intention of Nurse Practitioners in the District Hospitals in Southern Taiwan. Master’s Thesis, Chung Hwa University of Medical Technology, Tainan, Taiwan, 2022. Available online: https://hdl.handle.net/11296/97g94v (accessed on 1 August 2025).
- Sio, J.J. The Relationship Between Clinical Nurses’ Job Stress, Work Fatigue and Intention to Leave Before and After the COVID-19 Outbreak. Master’s Thesis, Chia Nan University of Pharmacy and Science, Tainan, Taiwan, 2023. Available online: https://hdl.handle.net/11296/eppv67 (accessed on 1 August 2025).
- Wu, Y.S. Psychiatric Nurses’ Intention to Stay During the COVID-19 Pandemic. Master’s Thesis, Chang Gung University, Taoyuan, Taiwan, 2023. Available online: https://hdl.handle.net/11296/kb3a2c (accessed on 1 August 2025).
- Chen, W.J. Relationship Between Personality Traits, Job Stress and Turnover Intention of Psychiatric Nursing Staff. Master’s Thesis, National Chiayi University, Chiayi, Taiwan, 2023. Available online: https://hdl.handle.net/11296/jvbqww (accessed on 1 August 2025).
- Hsiao, C.E. Factors Associated with Job Frustration and Tendency to Quit Among Senior Nursing Staff: Post COVID-19 Pandemic. Master’s Thesis, Chang Gung University, Taoyuan, Taiwan, 2023. Available online: https://hdl.handle.net/11296/763dwp (accessed on 1 August 2025).
- Chen, Y.L. A Study on the Relationship Between Nursing Staff’s Emotional Labor, Job Burnout, and Job Satisfaction on Turnover Intention—Taking a Large Hospital in Tainan City as an Example. Master’s Thesis, Kun Shan University, Tainan, Taiwan, 2024. Available online: https://hdl.handle.net/11296/28c845 (accessed on 1 August 2025).
- Tsai, Y.T. The Exploration of Work Stress, Self-Efficacy, Occupational Burnout, and Turnover Intention Among Nursing Staff. Master’s Thesis, National Yunlin University of Science and Technology, Douliu, Taiwan, 2024. Available online: https://hdl.handle.net/11296/8a2dcc (accessed on 1 August 2025).
- Hsiao, W.Y. The Influence of Perceived Stress on Intention to Stay in Nurses: Organizational Support as the Mediating Variable. Master’s Thesis, I-Shou University, Kaohsiung, Taiwan, 2024. Available online: https://hdl.handle.net/11296/juw358 (accessed on 1 August 2025).
- Liao, C.M. The Relationship Between Nurses’ Work Stress, Sleep Quality, and Turnover Intention. Master’s Thesis, Asia University, Taichung, Taiwan, 2024. Available online: https://hdl.handle.net/11296/tj6s62 (accessed on 1 August 2025).
- Wang, S.H. Exploring the Workload, Work Stress, and Burnout Factors of Nursing Staff in Regional Teaching Hospitals in Kaohsiung. Master’s Thesis, Meiho University, Pingtung, Taiwan, 2025. Available online: https://hdl.handle.net/11296/4b4h3a (accessed on 1 August 2025).
- Ho, C.Z.; Hung, C.T.; Liu, W.W.; Lee, M.W. Job Stress, Job Satisfaction and Propensity to Leave: Moderating Effect of Support at Work-Taking One Regional Hospital Employee as an Example. J. Med. Health 2014, 3, 25–36. [Google Scholar]
- Hu, Y.C.; Lin, P.C.; Chang, K.Y.; Hou, W.H.; Kuo, S.Y.; Lin, Y.M.; Tung, T.H.; Chen, S.R. Work Stress and Work-Family Conflict Contribute to Nurse Managers’ Job Burnout from a Correlational Study. New Taipei J. Nurs. 2019, 21, 27–38. [Google Scholar] [CrossRef]





| n | % | ||
|---|---|---|---|
| Year of Publication | 2011 | 2 | 7.14 |
| 2012 | 1 | 3.57 | |
| 2013 | 2 | 7.14 | |
| 2014 | 2 | 7.14 | |
| 2015 | 1 | 3.57 | |
| 2016 | 1 | 3.57 | |
| 2017 | 3 | 10.71 | |
| 2018 | 1 | 3.57 | |
| 2019 | 4 | 14.29 | |
| 2020 | 0 | 0.00 | |
| 2021 | 1 | 3.57 | |
| 2022 | 1 | 3.57 | |
| 2023 | 4 | 14.29 | |
| 2024 | 4 | 14.29 | |
| 2025 | 1 | 3.57 | |
| Sample Size | 1~99 | 2 | 7.14 |
| 100~199 | 9 | 32.14 | |
| 200~299 | 7 | 25.00 | |
| 300~399 | 6 | 21.43 | |
| 400~499 | 3 | 10.71 | |
| 500~599 | 0 | 0.00 | |
| 600~699 | 0 | 0.00 | |
| 700~ | 1 | 3.57 | |
| Type of Sampled Institution | Medical Centers | 5 | 17.86 |
| Regional Hospitals and Clinics | 14 | 50.00 | |
| Unspecified/Unknown | 9 | 32.14 | |
| Research Time | Before COVID-19 Pandemic | 17 | 60.71 |
| After COVID-19 Pandemic | 11 | 39.29 | |
| Type of publication | Degree Thesis | 24 | 85.71 |
| Journal Article | 4 | 14.29 | |
| Total | 28 | 100.00 |
| Path | Effect Size | SE | Bias-Corrected 95% CI | Accounts for the Total Effect Ratio | |||
|---|---|---|---|---|---|---|---|
| Lower | Upper | p | |||||
| Indirect effect | WS-JB-TI | 0.208 | 0.057 | 0.093 | 0.325 | <0.001 | 42.53% |
| Direct effect | WS-TI | 0.281 | 0.089 | 0.102 | 0.459 | 0.002 | 57.47% |
| Total effect | 0.489 | 0.061 | 0.352 | 0.628 | <0.001 | 100.00$ | |
| Path | Medical Centers Path Coefficient | Non-Medical Center Hospitals Path Coefficient | Difference | p-Value |
|---|---|---|---|---|
| Work Stress -> Turnover Intention | 0.278 | 0.066 | 0.213 | 0.071 |
| Job Burnout -> Turnover Intention | 0.493 | 0.549 | −0.055 | 0.641 |
| Work Stress -> Job Burnout | 0.376 | 0.586 | −0.210 | 0.037 |
| Path | Before COVID-19 Path Coefficient | After COVID-19 Path Coefficient | Difference | p-Value |
|---|---|---|---|---|
| Work Stress -> Turnover Intention | 0.254 | 0.310 | −0.108 | 0.249 |
| Job Burnout -> Turnover Intention | 0.443 | 0.175 | 0.268 | 0.068 |
| Work Stress -> Job Burnout | 0.575 | 0.683 | −0.056 | 0.700 |
Disclaimer/Publisher’s Note: The statements, opinions and data contained in all publications are solely those of the individual author(s) and contributor(s) and not of MDPI and/or the editor(s). MDPI and/or the editor(s) disclaim responsibility for any injury to people or property resulting from any ideas, methods, instructions or products referred to in the content. |
© 2025 by the authors. Licensee MDPI, Basel, Switzerland. This article is an open access article distributed under the terms and conditions of the Creative Commons Attribution (CC BY) license (https://creativecommons.org/licenses/by/4.0/).
Share and Cite
Lai, Y.-H.; Chang, M.-Y.; Wang, C.-C. Applying Meta-Analytic Structural Equation Modeling to Examine the Relationships Among Work Stress, Job Burnout, and Turnover Intention in Taiwanese Nurses. Healthcare 2025, 13, 2718. https://doi.org/10.3390/healthcare13212718
Lai Y-H, Chang M-Y, Wang C-C. Applying Meta-Analytic Structural Equation Modeling to Examine the Relationships Among Work Stress, Job Burnout, and Turnover Intention in Taiwanese Nurses. Healthcare. 2025; 13(21):2718. https://doi.org/10.3390/healthcare13212718
Chicago/Turabian StyleLai, Yi-Horng, Mei-Yun Chang, and Chung-Cheng Wang. 2025. "Applying Meta-Analytic Structural Equation Modeling to Examine the Relationships Among Work Stress, Job Burnout, and Turnover Intention in Taiwanese Nurses" Healthcare 13, no. 21: 2718. https://doi.org/10.3390/healthcare13212718
APA StyleLai, Y.-H., Chang, M.-Y., & Wang, C.-C. (2025). Applying Meta-Analytic Structural Equation Modeling to Examine the Relationships Among Work Stress, Job Burnout, and Turnover Intention in Taiwanese Nurses. Healthcare, 13(21), 2718. https://doi.org/10.3390/healthcare13212718

