An Ontology-Based Approach for Understanding Appendicectomy Processes and Associated Resources
Abstract
1. Introduction
1.1. Challenges Associated with Healthcare Process Analysis
1.2. Modelling Approach to Healthcare Process Analysis
1.3. Use of Ontology in Healthcare Process Mining
2. Materials and Methods
2.1. Ethics Approval
2.2. Ontology Development Method
- Step 1: Ontology Requirement Specification
- Step 2: Ontological and Non-Ontological Resource Reuse
- Step 3: Ontology Conceptualisation
- Step 4: Ontology Evaluation and Refinement
3. Results
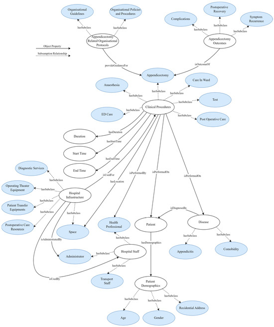
3.1. The Resultant Ontology
3.2. The Core of the Resultant Ontology
3.3. Results of Evaluating the Ontology
4. Discussion
5. Conclusions
Author Contributions
Funding
Institutional Review Board Statement
Informed Consent Statement
Data Availability Statement
Acknowledgments
Conflicts of Interest
Appendix A. Semi-Structured Interview Guide for Evaluating the Ontology
- Scope of the Ontology
- How well does the ontology capture the knowledge of the appendicectomy surgical process and associated resources?
- Can you provide specific examples of how the ontology represents the appendicectomy surgical process and associated resources?
- In what ways does the ontology accurately reflect the reality of appendicectomy surgical processes and associated resources?
- Are there any aspects of the appendicectomy surgical process and associated resources that you feel are not adequately represented in the ontology?
- How could the scope of the ontology be improved to better represent the appendicectomy surgical process and associated resources?
- Intended Users
- 6.
- As a knowledge engineer/software engineer/interdisciplinary researcher, how useful do you find this ontology in developing ontological resources related to surgical processes or conducting knowledge-driven process analysis, optimisation and management of appendicectomy surgeries?
- 7.
- What features of the ontology do you find most useful in your work?
- 8.
- Are there any features or aspects of the ontology that you find challenging or difficult to use?
- 9.
- How does this ontology compare to other resources you have used in your work related to surgical processes?
- 10.
- What improvements would you suggest making the ontology more user-friendly or useful for its intended users?
- Use Cases
- 11.
- Can you provide examples of how this ontology has supported your understanding of the appendicectomy surgical process and associated resources?
- 12.
- How has the ontology informed you about the scope of data that needs to be considered in appendicectomy process analysis, optimisation and management projects?
- 13.
- Can you describe a scenario where the ontology was particularly useful or effective in supporting your work?
- 14.
- Are there any use cases where the ontology did not meet your needs or expectations? If so, can you describe these situations?
- 15.
- What additional use cases do you think the ontology could support in the future?
- Competency Questions
- 1.
- Can you provide examples of how the ontology answers the eleven competency questions?
- 2.
- How does the ontology meet the content-specific requirements represented in the form of natural language questions (the competency questions)?
References
- Pasquer, A.; Ducarroz, S.; Lifante, J.C.; Skinner, S.; Poncet, G.; Duclos, A. Operating room organization and surgical performance: A systematic review. Patient Saf. Surg. 2024, 18, 5. [Google Scholar] [CrossRef] [PubMed]
- Wagenschieber, E.; Blunck, D. Impact of reimbursement systems on patient care—A systematic review of systematic reviews. Health Econ. Rev. 2024, 14, 22. [Google Scholar] [CrossRef] [PubMed]
- Caron, F.; Vanthienen, J.; Vanhaecht, K.; Van Limbergen, E.; Deweerdt, J.; Baesens, B. A process mining-based investigation of adverse events in care processes. Health Inf. Manag. J. 2014, 43, 16–25. [Google Scholar] [CrossRef]
- Agency for Clinical Innovation. Operating Theatre Efficiency Guidelines. In A Guide to the Efficient Management of Operating Theatres in New South Wales Hospitals; Agency for Clinical Innovation: St Leonards, Australia, 2014. [Google Scholar]
- Arthur, T.; Gartrell, R.; Manoharan, B.; Parker, D. Emergency appendicectomy in Australia: Findings from a multicentre, prospective study. ANZ J. Surg. 2017, 87, 656–660. [Google Scholar] [CrossRef] [PubMed]
- Australian Commission on Safety and Quality in Health Care. Australian Atlas of Healthcare Variation; Australian Commission on Safety and Quality in Health Care: Sydney, Australia, 2017.
- Australian Institute of Health Welfare. Health Expenditure Australia 2018–19; AIHW: Canberra, Australia, 2020.
- Dallagassa, M.R.; dos Santos Garcia, C.; Scalabrin, E.E.; Ioshii, S.O.; Carvalho, D.R. Opportunities and challenges for applying process mining in healthcare: A systematic mapping study. J. Ambient Intell. Humaniz. Comput. 2021, 13, 165–182. [Google Scholar] [CrossRef]
- Mettler, T.; Vimarlund, V. Understanding business intelligence in the context of healthcare. Health Inform. J. 2009, 15, 254–264. [Google Scholar] [CrossRef]
- Miñarro-Giménez, J.A.; Fernández-Llatas, C.; Martínez-Salvador, B.; Martínez-Costa, C.; Marcos, M.; Fernández-Breis, J.T. Ontology Model for Supporting Process Mining on Healthcare-Related Data. In Proceedings of the International Conference on Artificial Intelligence in Medicine, Portorož, Slovenia, 12–15 June 2023; pp. 352–356. [Google Scholar]
- Chapman, P.; Clinton, J.; Kerber, R.; Khabaza, T.; Reinartz, T.; Shearer, C.; Wirth, R. CRISP-DM 1.0: Step-by-Step Data Mining Guide; SPSS Inc.: Chicago, IL, USA, 2000; Volume 9, pp. 1–73. [Google Scholar]
- Oh, S.-R.; Seo, Y.-D.; Lee, E.; Kim, Y.-G. A Comprehensive Survey on Security and Privacy for Electronic Health Data. Int. J. Environ. Res. Public Health 2021, 18, 9668. [Google Scholar] [CrossRef]
- Chen, Y.; Fan, Z.; Zhang, X.; Fu, X.; Li, J.; Yuan, J.; Guo, S. A brief overview of single-port laparoscopic appendectomy as an optimal surgical procedure for patients with acute appendicitis: Still a long way to go. J. Int. Med. Res. 2023, 51, 3000605231183781. [Google Scholar] [CrossRef] [PubMed]
- Dash, S.; Shakyawar, S.K.; Sharma, M.; Kaushik, S. Big data in healthcare: Management, analysis and future prospects. J. Big Data 2019, 6, 54. [Google Scholar] [CrossRef]
- Batko, K.; Slezak, A. The use of Big Data Analytics in healthcare. J. Big Data 2022, 9, 3. [Google Scholar] [CrossRef] [PubMed]
- openEHR Foundation. openEHR Architecture Overview. Available online: https://specifications.openehr.org/releases/BASE/latest/architecture_overview.html (accessed on 3 December 2024).
- openEHR Foundation. openEHR Clinical Knowledge Manager. Available online: https://ckm.openehr.org/ckm/ (accessed on 3 December 2024).
- HL7 International. CIMI Modeling Architecture Guide Version 1.3. Available online: https://cimi.hl7.org/submissions/september_2018/cimi_doc/CIMIArchitectureGuide/CIMIArchitectureGuide.html (accessed on 5 December 2024).
- Studer, R.; Benjamins, V.R.; Fensel, D. Knowledge engineering: Principles and methods. Data Knowl. Eng. 1998, 25, 161–197. [Google Scholar] [CrossRef]
- Araghi, S.N.; Fontaili, F.; Lamine, E.; Salatge, N.; Lesbegueries, J.; Pouyade, S.R.; Tancerel, L.; Benaben, F. A conceptual framework to support discovering of patients’ pathways as operational process charts. In Proceedings of the 2018 IEEE/ACS 15th International Conference on Computer Systems and Applications (AICCSA), Aqaba, Jordan, 28 October–1 November 2018; pp. 1–6. [Google Scholar]
- Kiourtis, A.; Mavrogiorgou, A.; Kyriazis, D.; Themistocleous, M. Acquiring the ontological representation of healthcare data through metamodeling techniques. In Proceedings of the Information Systems: 14th European, Mediterranean, and Middle Eastern Conference, EMCIS 2017, Coimbra, Portugal, 7–8 September 2017; pp. 324–336. [Google Scholar]
- Boshnaka, H.; AbdelGaberb, S.; AmanyAbdoc, E.Y. Ontology-based knowledge modelling for clinical data representation in electronic health records. Int. J. Comput. Sci. Inf. Secur. (IJCSIS) 2018, 16, 68–86. [Google Scholar]
- SNOMED International. Available online: https://www.snomed.org/ (accessed on 3 December 2024).
- World Health Orgnisation. International Statistical Classification of Diseases and Related Health Problems (ICD). Available online: https://www.who.int/classifications/classification-of-diseases (accessed on 3 December 2024).
- Ye, Y.; Jiang, Z.; Diao, X.; Yang, D.; Du, G. An ontology-based hierarchical semantic modeling approach to clinical pathway workflows. Comput. Biol. Med. 2009, 39, 722–732. [Google Scholar] [CrossRef] [PubMed]
- Gibaud, B.; Forestier, G.; Feldmann, C.; Ferrigno, G.; Goncalves, P.; Haidegger, T.; Julliard, C.; Katic, D.; Kenngott, H.; Maier-Hein, L.; et al. Toward a standard ontology of surgical process models. Int. J. Comput. Assist. Radiol. Surg. 2018, 13, 1397–1408. [Google Scholar] [CrossRef] [PubMed]
- Katic, D.; Julliard, C.; Wekerle, A.L.; Kenngott, H.; Muller-Stich, B.P.; Dillmann, R.; Speidel, S.; Jannin, P.; Gibaud, B. LapOntoSPM: An ontology for laparoscopic surgeries and its application to surgical phase recognition. Int. J. Comput. Assist. Radiol. Surg. 2015, 10, 1427–1434. [Google Scholar] [CrossRef]
- Olaronke, I.; Ojerinde, O. An ontology based remote patient monitoring framework for Nigerian healthcare system. Int. J. Mod. Educ. Comput. Sci. 2016, 10, 17–24. [Google Scholar] [CrossRef][Green Version]
- Naseer, A.; Stergiolas, L. Types of Resources and their Discover in HealthGrids. In Handbook of Research on Computational Grid Technologies for Life Sciences, Biomedicine, and Healthcare; IGI Global: Hershey, PA, USA, 2009; pp. 30–45. [Google Scholar]
- Hu, Z.; Li, J.S.; Zhou, T.S.; Yu, H.Y.; Suzuki, M.; Araki, K. Ontology-based clinical pathways with semantic rules. J. Med. Syst. 2012, 36, 2203–2212. [Google Scholar] [CrossRef]
- Aminu, E.F.; Oyefolahan, I.O.; Abdullahi, M.B.; Salaudeen, M.T. A review on ontology development methodologies for developing ontological knowledge representation systems for various domains. Int. J. Inf. Eng. Electron. Bus. (IJIEEB) 2020, 12, 28–39. [Google Scholar] [CrossRef]
- Suárez-Figueroa, M.C.; Gómez-Pérez, A.; Fernández-López, M. The NeOn methodology framework: A scenario-based methodology for ontology development. Appl. Ontol. 2015, 10, 107–145. [Google Scholar] [CrossRef]
- Gruninger, M.; Fox, M.S. The design and evaluation of ontologies for enterprise engineering. In Proceedings of the Workshop on Implemented Ontologies, European Conference on Artificial Intelligence (ECAI); Fraunhofer-Gesellschaft: Amsterdam, The Netherlands, 1994. [Google Scholar]
- Castro, A.G.; Rocca-Serra, P.; Stevens, R.; Taylor, C.; Nashar, K.; Ragan, M.A.; Sansone, S.A. The use of concept maps during knowledge elicitation in ontology development processes—The nutrigenomics use case. BMC Bioinform. 2006, 7, 267. [Google Scholar] [CrossRef]
- White, P. A Pilot Ontology for a Large, Diverse Set of National Health Service Healthcare Quality Indicators. Ph.D. Thesis, City University London, London, UK, 2014. [Google Scholar]
- Breitman, K.K.; Casanova, M.A.; Truszkowski, W. Methods for ontology development. In Semantic Web: Concepts, Technologies and Applications; NASA Monographs in Systems and Software Engineering; Springer: London, UK, 2007; pp. 155–173. [Google Scholar]
- Fonou-Dombeu, J.V.; Huisman, M. Semantic-driven e-government: Application of uschold and king ontology building methodology for semantic ontology models development. arXiv 2011, arXiv:1111.1941. [Google Scholar] [CrossRef]
- Suárez-Figueroa, M.C.; Gómez-Pérez, A.; Fernández-López, M. The NeOn methodology for ontology engineering. In Ontology Engineering in a Networked World; Suárez-Figueroa, M.C., Gómez-Pérez, A., Motta, E., Gangemi, A., Eds.; Springer: Berlin/Heidelberg, Germany, 2012; pp. 9–34. [Google Scholar]
- Gómez-Pérez, A.; Suárez-Figueroa, M.C. NeOn Methodology: Scenarios for Building Networks of Ontologies. 2008. Available online: https://oa.upm.es/5475/1/INVE_MEM_2009_64399.pdf (accessed on 3 December 2024).
- Bandara, M.; Rabhi, F.A.; Bano, M. A knowledge-driven approach for designing data analytics platforms. Requir. Eng. 2022, 28, 195–212. [Google Scholar] [CrossRef]
- Tejero, A.; Rodriguez-Doncel, V.; Pau, I. Knowledge graphs for innovation ecosystems. arXiv 2020, arXiv:2001.08615. [Google Scholar]
- Zhang, Z.; Yu, P.; Chang, H.C.R.; Lau, S.K.; Tao, C.; Wang, N.; Yin, M.; Deng, C. Developing an ontology for representing the domain knowledge specific to non-pharmacological treatment for agitation in dementia. Alzheimer’s Dement. Transl. Res. Clin. Interv. 2020, 6, e12061. [Google Scholar] [CrossRef]
- Berges, I.; Anton, D.; Bermudez, J.; Goni, A.; Illarramendi, A. TrhOnt: Building an ontology to assist rehabilitation processes. J. Biomed. Semant. 2016, 7, 60. [Google Scholar] [CrossRef]
- Martin, D.; Burstein, M.; McDermott, D.; McIlraith, S.; Paolucci, M.; McGuinness, D.; Sirin, E.; Srinivasan, N. Bringing semantics to web services with OWL-S. World Wide Web 2007, 10, 243–277. [Google Scholar] [CrossRef]
- Hobbs, J.R.; Pan, F. Time ontology in OWL. W3C Work. Draft. 2006, 27, 3–36. [Google Scholar]
- Fani, H.; Bagheri, E. An ontology for describing security events. In Proceedings of the Software Engineering and Knowledge Engineering (SEKE), Pittsburgh, PA, USA, 6–8 July 2015; pp. 455–460. [Google Scholar]
- Liu, W.; Liu, Z.; Fu, J.; Hu, R.; Zhong, Z. Extending OWL for modeling event-oriented ontology. In Proceedings of the 2010 International Conference on Complex, Intelligent and Software Intensive Systems, Krakow, Poland, 15–18 February 2010; pp. 581–586. [Google Scholar]
- Benson, T.; Grieve, G. SNOMED CT. In Principles of Health Interoperability: FHIR, HL7 and SNOMED CT; Benson, T., Grieve, G., Eds.; Springer International Publishing: Cham, Switzerland, 2021; pp. 293–324. [Google Scholar]
- Rosse, C.; Mejino, J.L.V. The foundational model of anatomy ontology. In Anatomy Ontologies for Bioinformatics: Principles and Practice; Burger, A., Davidson, D., Baldock, R., Eds.; Springer: London, UK, 2008; pp. 59–117. [Google Scholar]
- Schulz, S.; Hahn, U. Part-whole representation and reasoning in formal biomedical ontologies. Artif. Intell. Med. 2005, 34, 179–200. [Google Scholar] [CrossRef]
- Min, L.; Wang, L.; Lu, X.; Duan, H. Case study: Applying OpenEHR archetypes to a clinical data repository in a Chinese hospital. In MEDINFO 2015: eHealth-Enabled Health; IOS Press: Amsterdam, The Netherlands, 2015; pp. 207–211. [Google Scholar]
- Health Level Seven International. Clinical Information Modeling Initiative. Available online: https://www.hl7.org/Special/committees/cimi/index.cfm (accessed on 3 December 2024).
- Delussu, G.; Frexia, F.; Mascia, C.; Sulis, A.; Meloni, V.; Del Rio, M.; Lianas, L. A survey of openEHR clinical data repositories. Int. J. Med. Inform. 2024, 191, 105591. [Google Scholar] [CrossRef] [PubMed]
- Walter-Tscharf, F.F.W.V. A systematic integrated literature review of clinical data management platforms of HL7 FHIR. In Proceedings of the 2022 IEEE 24th Int Conf on High Performance Computing & Communications; 8th Int Conf on Data Science & Systems; 20th Int Conf on Smart City; 8th Int Conf on Dependability in Sensor, Cloud & Big Data Systems & Application (HPCC/DSS/SmartCity/DependSys), Hainan, China, 18–20 December 2022; pp. 2298–2307. [Google Scholar]
- NSW Health. NSW Emergency Surgery Guidelines and Principles for Improvement; NSW Health: Sydney, Australia, 2021. [Google Scholar]
- NSW Health. Privacy Issues and the Reporting of Small Numbers; NSW Health: Sydney, Australia, 2015. [Google Scholar]
- Royal Australasian College of Surgeons. Surgical Audit Guide; RACS: Melbourne, Australia, 2021. [Google Scholar]
- Parliamentary Counsel’s Office. The Health Records and Information Privacy Act. 2002. Available online: https://www.ipc.nsw.gov.au/privacy/nsw-privacy-laws/hrip#:~:text=Role%20of%20the%20NSW%20Privacy,or%20organisation%20holding%20health%20information (accessed on 4 March 2024).
- Appendicitis and Appendectomy Factsheet-Sydney Children’s Hospitals Network. Available online: https://www.schn.health.nsw.gov.au/appendicitis-and-appendectomy-factsheet#:~:text=In%20most%20cases%2C%20appendicitis%20is,it%20can%20safely%20be%20removed (accessed on 4 March 2024).
- NSW Health. Patient Privacy. Available online: https://www.health.nsw.gov.au/patients/privacy/Pages/default.aspx (accessed on 4 March 2024).
- Grau, B.C.; Horrocks, I.; Motik, B.; Parsia, B.; Patel-Schneider, P.; Sattler, U. OWL 2: The next step for OWL. J. Web Semant. 2008, 6, 309–322. [Google Scholar] [CrossRef]
- Poveda-Villalón, M.; Gómez-Pérez, A.; Suárez-Figueroa, M.C. Oops!(ontology pitfall scanner!): An on-line tool for ontology evaluation. Int. J. Semant. Web Inf. Syst. (IJSWIS) 2014, 10, 7–34. [Google Scholar] [CrossRef]
- Quilitz, B.; Leser, U. Querying distributed RDF data sources with SPARQL. In Proceedings of the The Semantic Web: Research and Applications: 5th European Semantic Web Conference, ESWC 2008, Tenerife, Canary Islands, Spain, 1–5 June 2008; pp. 524–538. [Google Scholar]
- Pathiraja Rathnayaka Hitige, N.; Song, T.; Davis, K.J.; Craig, S.J.; Li, W.; Mordaunt, D.; Yu, P. Appendicectomy pathway: Insights from electronic medical records of a local health district in Australia. Surgery 2024, 176, 1001–1007. [Google Scholar] [CrossRef] [PubMed]
- Bernabé, C.H.; Queralt-Rosinach, N.; Silva Souza, V.E.; Bonino da Silva Santos, L.O.; Mons, B.; Jacobsen, A.; Roos, M. The use of foundational ontologies in biomedical research. J. Biomed. Semant. 2023, 14, 21. [Google Scholar] [CrossRef]
- Kyrimi, E.; McLachlan, S.; Dube, K.; Fenton, N. Bayesian networks in healthcare: The chasm between research enthusiasm and clinical adoption. medRxiv 2020. [Google Scholar] [CrossRef]
- Polotskaya, K.; Muñoz-Valencia, C.S.; Rabasa, A.; Quesada-Rico, J.A.; Orozco-Beltrán, D.; Barber, X. Bayesian networks for the diagnosis and prognosis of diseases: A scoping review. Mach. Learn. Knowl. Extr. 2024, 6, 1243–1262. [Google Scholar] [CrossRef]
- Igoche, B.; Matthew, O.; Bednar, P.; Gegov, A. Ontology-driven approach for knowledge discovery in academic databases. In Proceedings of the Advances in Real-Time Intelligent Systems; Springer Nature: Cham, Switzerland, 2024; pp. 316–327. [Google Scholar]
- Bienvenu, M.; Leclère, M.; Mugnier, M.-L.; Rousset, M.-C. Reasoning with Ontologies. In A Guided Tour of Artificial Intelligence Research: Volume I: Knowledge Representation, Reasoning and Learning; Marquis, P., Papini, O., Prade, H., Eds.; Springer International Publishing: Cham, Switzerland, 2020; pp. 185–215. [Google Scholar]
- Dissanayake, P.I.; Colicchio, T.K.; Cimino, J.J. Using clinical reasoning ontologies to make smarter clinical decision support systems: A systematic review and data synthesis. J. Am. Med. Inform. Assoc. 2020, 27, 159–174. [Google Scholar] [CrossRef]
- Michie, S.; Hastings, J.; Johnston, M.; Hankonen, N.; Wright, A.J.; West, R. Developing and using ontologies in behavioural science: Addressing issues raised. Wellcome Open Res. 2023, 7, 222. [Google Scholar] [CrossRef] [PubMed]
- National Academies of Sciences, Engineering, and Medicine. Ontologies in the Behavioral Sciences: Accelerating Research and the Spread of Knowledge: Digest Version; National Academies Press: Washington, DC, USA, 2022. [Google Scholar]
- Tapp, A.; Blatt, J.E.; St-Clair, H.S.; Audette, M.A. Towards a “Surgical GPS”: Combining surgical ontologies with physician-designated anatomical landmarks. In VipIMAGE 2019: Proceedings of the VII ECCOMAS Thematic Conference on Computational Vision and Medical Image Processing, Porto, Portugal, 16–18 October 2019; Springer International Publishing: Cham, Switzerland, 2019; pp. 553–567. [Google Scholar]
- Lamm, R.; Kumar, S.S.; Collings, A.T.; Haskins, I.N.; Abou-Setta, A.; Narula, N.; Nepal, P.; Hanna, N.M.; Athanasiadis, D.I.; Scholz, S. Diagnosis and treatment of appendicitis: Systematic review and meta-analysis. Surg. Endosc. 2023, 37, 8933–8990. [Google Scholar] [CrossRef] [PubMed]
- Kumar, S.S.; Collings, A.T.; Lamm, R.; Haskins, I.N.; Scholz, S.; Nepal, P.; Train, A.T.; Athanasiadis, D.I.; Pucher, P.H.; Bradley, J.F. SAGES guideline for the diagnosis and treatment of appendicitis. Surg. Endosc. 2024, 38, 2974–2994. [Google Scholar] [CrossRef] [PubMed]





| No. of CQ | Competency Questions (CQ) |
|---|---|
| 1. | What are the clinical procedures associated with appendicectomy? |
| 2. | What organisational protocols (guidelines, policies, and procedures) are related to appendicectomy? |
| 3. | What are the appendicectomy outcomes? |
| 4. | What are the common types of appendicectomy? |
| 5. | What are the common types of appendicitis diagnosed in appendicectomy patients? |
| 6. | What are the comorbidities existing in appendicectomy patients? |
| 7. | What specific pieces of hospital infrastructure are required for appendicectomy? |
| 8. | What hospital staff are required for appendicectomy? |
| 9. | What are the roles of different health professionals in the appendicectomy pathway (who performs which activity)? |
| 10. | What time parameters are used to describe how long an appendicectomy clinical procedure takes? |
| 11. | What are the usual steps clinicians follow in executing an appendicectomy on a patient? |
| Title 1 | Number of Classes at Different Levels | Number in Total (with %) | ||||
|---|---|---|---|---|---|---|
| 1st | 2nd | 3rd | 4th | 5th | ||
| Appendicectomy-Related Organisational Protocols | 1 | 2 | 0 | 0 | 0 | 3 (2.77%) |
| Appendicectomy Outcomes | 1 | 3 | 0 | 0 | 0 | 4 (3.70%) |
| Clinical Procedure | 1 | 6 | 5 | 5 | 11 | 28 (25.92%) |
| Disease | 1 | 2 | 2 | 5 | 0 | 10 (9.25%) |
| Hospital Infrastructure | 1 | 5 | 20 | 0 | 0 | 26 (24.07%) |
| Hospital Staff | 1 | 3 | 3 | 22 | 0 | 29 (26.85%) |
| Patient | 1 | 0 | 0 | 0 | 0 | 1 (0.92%) |
| Patient Demographics | 1 | 3 | 0 | 0 | 0 | 4 (3.70%) |
| Start Time | 1 | 0 | 0 | 0 | 0 | 1 (0.92%) |
| End Time | 1 | 0 | 0 | 0 | 0 | 1 (0.92%) |
| Duration | 1 | 0 | 0 | 0 | 0 | 1 (0.92%) |
Disclaimer/Publisher’s Note: The statements, opinions and data contained in all publications are solely those of the individual author(s) and contributor(s) and not of MDPI and/or the editor(s). MDPI and/or the editor(s) disclaim responsibility for any injury to people or property resulting from any ideas, methods, instructions or products referred to in the content. |
© 2024 by the authors. Licensee MDPI, Basel, Switzerland. This article is an open access article distributed under the terms and conditions of the Creative Commons Attribution (CC BY) license (https://creativecommons.org/licenses/by/4.0/).
Share and Cite
Pathiraja Rathnayaka Hitige, N.; Song, T.; Craig, S.J.; Davis, K.J.; Hao, X.; Cui, L.; Yu, P. An Ontology-Based Approach for Understanding Appendicectomy Processes and Associated Resources. Healthcare 2025, 13, 10. https://doi.org/10.3390/healthcare13010010
Pathiraja Rathnayaka Hitige N, Song T, Craig SJ, Davis KJ, Hao X, Cui L, Yu P. An Ontology-Based Approach for Understanding Appendicectomy Processes and Associated Resources. Healthcare. 2025; 13(1):10. https://doi.org/10.3390/healthcare13010010
Chicago/Turabian StylePathiraja Rathnayaka Hitige, Nadeesha, Ting Song, Steven J. Craig, Kimberley J. Davis, Xubing Hao, Licong Cui, and Ping Yu. 2025. "An Ontology-Based Approach for Understanding Appendicectomy Processes and Associated Resources" Healthcare 13, no. 1: 10. https://doi.org/10.3390/healthcare13010010
APA StylePathiraja Rathnayaka Hitige, N., Song, T., Craig, S. J., Davis, K. J., Hao, X., Cui, L., & Yu, P. (2025). An Ontology-Based Approach for Understanding Appendicectomy Processes and Associated Resources. Healthcare, 13(1), 10. https://doi.org/10.3390/healthcare13010010

