Social Media Influences on Dietary Awareness in Children
Abstract
1. Introduction
2. Materials and Methods
2.1. Guidelines
2.2. PICO Question
2.3. Search Strategy
2.4. Study Selection
- Articles evaluating the influence of social media on nutritional knowledge and eating habits during the COVID-19 pandemic.
- Articles involving studies performed on humans.
- Articles in English only.
- Articles with publication dates from January 2020 to December 2023.
- Studies focusing on children and adolescents aged 5–19 years old
- Articles dealing with food and nutrition that do not refer to the influence of social media on nutritional knowledge and eating behavior.
- Articles involving studies carried out on animals.
- Articles in languages other than English.
- Articles with a publication date prior to January 2020.
- Studies focusing exclusively on adults and infants (age 20 and above and below age 5)
2.5. Data Collection and Synthesis
2.6. The Quality of Included Articles
2.7. Data Screening and Extraction
2.8. Data Analysis
- Children’s food
- Social media
- Obesity
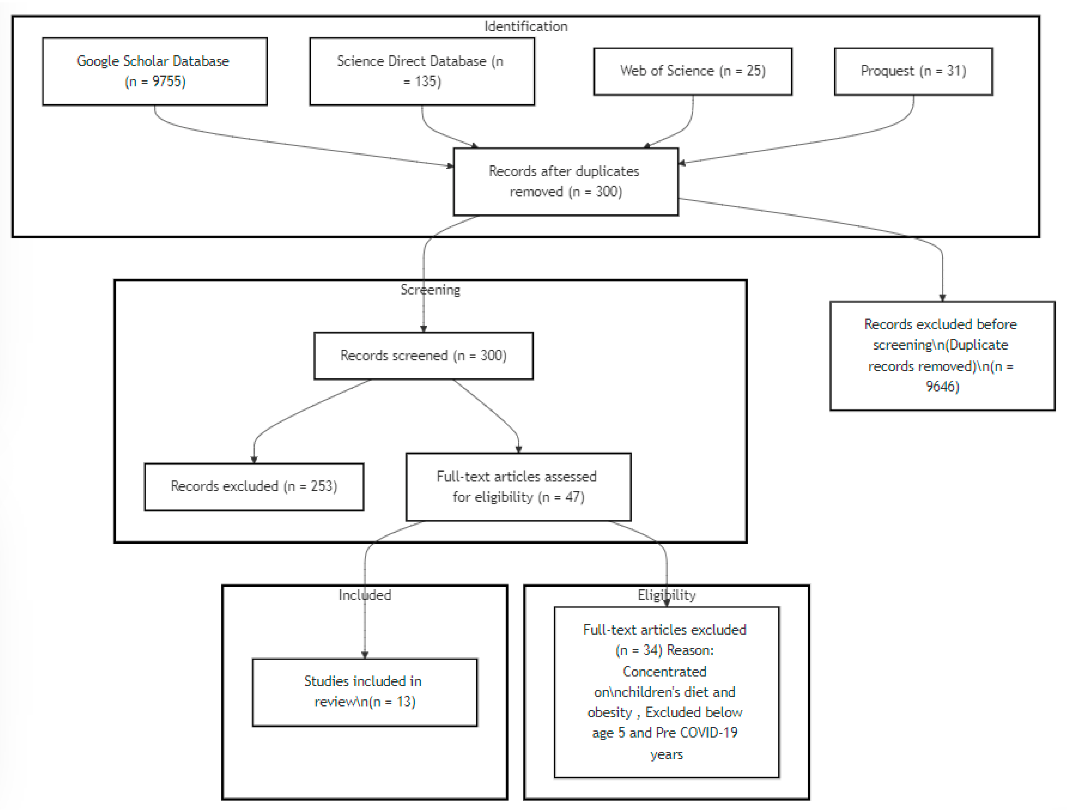
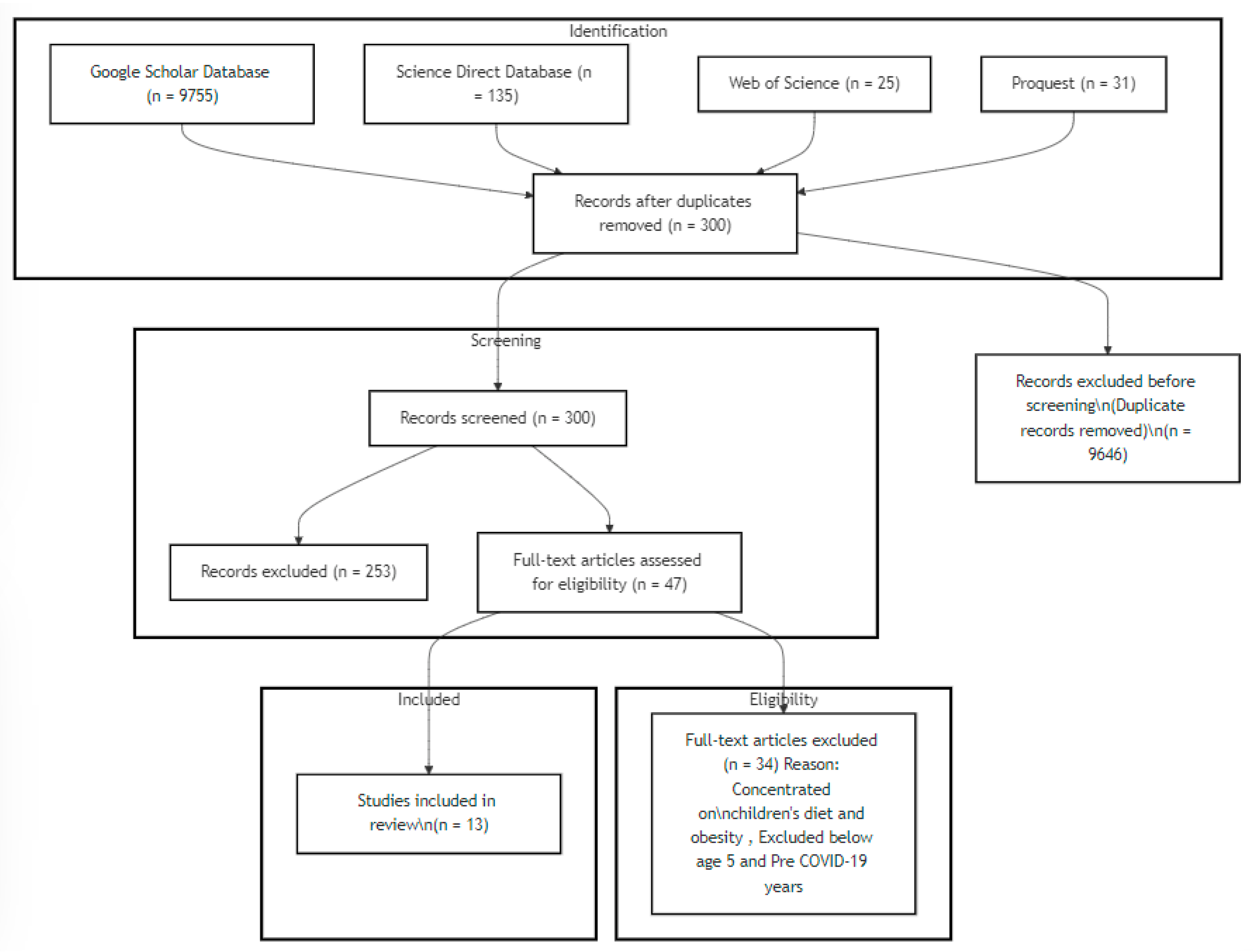
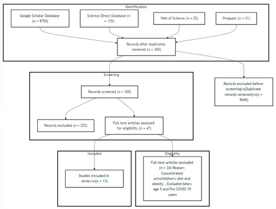
2.9. PRISMA Literature Review
3. Results
3.1. Quality Assessment
3.2. Assessment of Risk of Bias
3.3. Parents’ Motivation and Education
- Claiming that the product or service could boost the immune system, help prevent infection, or reduce the severity of symptoms of COVID-19 [30].
- Linking products or services to positive emotions associated with the pandemic. The product or service could help people feel safe, healthy, or connected during the pandemic [31].
3.4. Social Media Influencing Unhealthy Foods
3.5. Social Media Exposure to Unhealthy Diets and Emotional Expression
3.6. Comparison and Outcomes
4. Discussion
4.1. Objectification Theory
4.2. Children’s Obesity and Health in Social Media Content
4.3. Connection between SCT and OT
4.4. Limitations
5. Conclusions
Funding
Institutional Review Board Statement
Informed Consent Statement
Data Availability Statement
Acknowledgments
Conflicts of Interest
References
- Bakaloudi, D.R.; Jeyakumar, D.T.; Jayawardena, R.; Chourdakis, M. The impact of COVID-19 lockdown on snacking habits, fast-food and alcohol consumption: A systematic review of the evidence. Clin. Nutr. 2022, 41, 3038–3045. [Google Scholar] [CrossRef] [PubMed]
- Kemp, S. DataReportal—Global Digital Insights. 2024. Available online: https://datareportal.com/reports/digital-2024-deep-dive-social-media-is-still-growing (accessed on 1 August 2024).
- Sen, K.; Prybutok, G.; Prybutok, V. The use of digital technology for social wellbeing reduces social isolation in older adults: A systematic review. SSM-Popul. Health 2022, 17, 101020. [Google Scholar] [CrossRef] [PubMed]
- Tan, L.; Ng, S.H.; Omar, A.; Karupaiah, T. What’s on YouTube? A Case Study on Food and Beverage Advertising in Videos Targeted at Children on Social Media. Child. Obes. 2018, 14, 280–290. [Google Scholar] [CrossRef]
- Dumas, A.A.; Lemieux, S.; Lapointe, A.; Provencher, V.; Robitaille, J.; Desroches, S. Recruitment and retention of mothers of preschoolers and school-aged children in a social media-delivered healthy eating intervention: Lessons learned from a randomized controlled trial. Trials 2020, 21, 706. [Google Scholar] [CrossRef]
- Tsai, K.A.; Cassidy, O.; Arshonsky, J.; Bond, S.; Del Giudice, I.M.; Bragg, M.A. COVID-Washing in US Food and Beverage Marketing on Twitter: Content Analysis. JMIR Form. Res. 2022, 6, e37642. [Google Scholar] [CrossRef]
- Hummel, B.; Bierstone, D.; Newhook, D.; Jetty, R. Exploring the perspectives of caregivers of urban Inuit children on child health knowledge mobilisation. Int. J. Circumpolar Health 2022, 81, 2120174. [Google Scholar] [CrossRef]
- Mejova, Y.; Manikonda, L. Comfort Foods and Community Connectedness: Investigating Diet Change during COVID-19 Using YouTube Videos on Twitter. In Proceedings of the Seventeenth International AAAI Conference on Web and Social Media, Limassol, Cyprus, 5–8 June 2023; Volume 17, pp. 602–613. [Google Scholar]
- Pancer, E.; Philp, M.; Poole, M.; Noseworthy, T.J. Content Hungry: How the Nutrition of Food Media Influences Social Media Engagement. J. Consum. Psychol. 2022, 32, 336–349. [Google Scholar] [CrossRef]
- Coates, A.E.; Hardman, C.A.; Halford, J.C.G.; Christiansen, P.; Boyland, E.J. “It’s Just Addictive People That Make Addictive Videos”: Children’s Understanding of and Attitudes Towards Influencer Marketing of Food and Beverages by YouTube Video Bloggers. Int. J. Environ. Res. Public Health 2020, 17, 449. [Google Scholar] [CrossRef]
- Karami, A.; Webb, F.; Kitzie, V.L. Characterizing transgender health issues in Twitter. Proc. Assoc. Inf. Sci. Technol. 2018, 55, 207–215. [Google Scholar] [CrossRef]
- Savolainen, R. Modeling the interplay of information seeking and information sharing: A conceptual analysis. Aslib J. Inf. Manag. 2019, 71, 518–534. [Google Scholar] [CrossRef]
- Foley, B.C.; Shrewsbury, V.A.; Hardy, L.L.; Flood, V.M.; Byth, K.; Shah, S. Evaluation of a peer education program on student leaders’ energy balance-related behaviors. BMC Public Health 2017, 17, 695. [Google Scholar] [CrossRef] [PubMed]
- Gattino, S.; Czepczor-Bernat, K.; Fedi, A.; Brytek-Matera, A.; Boza, M.; Lemoine, J.E.; Sahlan, R.N.; Wilson, E.; De Piccoli, N.; Rollero, C. Self-Objectification and its Biological, Psychological and Social Predictors: A Cross-Cultural Study in Four European Countries and Iran. Eur. J. Psychol. 2023, 19, 27–47. [Google Scholar] [CrossRef] [PubMed]
- Page, M.J.; McKenzie, J.E.; Bossuyt, P.M.; Boutron, I.; Hoffmann, T.; Mulrow, C.D.; Shamseer, L.; Tetzlaff, J.; Akl, E.; Brennan, S.E.; et al. The PRISMA 2020 statement: An updated guideline for reporting systematic reviews. BMJ 2021, 372, 2020–2021. [Google Scholar]
- Ayoub, C.; Pritchard, M.; Bagnato, M.; Remedios, L.; Potvin Kent, M. The extent of energy drink marketing on Canadian social media. BMC Public Health 2023, 23, 767. [Google Scholar] [CrossRef]
- Bowser, D.M.; Maurico, K.; Ruscitti, B.A.; Crown, W.H. American clusters: Using machine learning to understand health and health care disparities in the United States. Health Aff. Sch. 2024, 2, qxae017. [Google Scholar] [CrossRef]
- Henriksen, K.; Dymek, C.; Harrison, M.I.; Brady, P.J.; Arnold, S.B. Challenges and opportunities from the Agency for Healthcare Research and Quality (AHRQ) research summit on improving diagnosis: A proceedings review. Diagnosis 2017, 4, 57–66. [Google Scholar] [CrossRef]
- Théodore, F.L.; López-Santiago, M.; Cruz-Casarrubias, C.; Mendoza-Pablo, P.A.; Barquera, S.; Tolentino-Mayo, L. Digital marketing of products with poor nutritional quality: A major threat for children and adolescents. Public Health 2021, 198, 263–269. [Google Scholar] [CrossRef]
- Foubister, C.; Jago, R.; Sharp, S.J.; van Sluijs, E.M.F. Time spent on social media use and BMI z-score: A cross-sectional explanatory pathway analysis of 10798 14-year-old boys and girls. Pediatr. Obes. 2023, 18, e13017. [Google Scholar] [CrossRef]
- Gu, Y.; Coffino, J.; Boswell, R.; Hall, Z.; Bragg, M.A. Associations between state-level obesity rates, engagement with food brands on social media, and hashtag usage. Int. J. Environ. Res. Public Health 2021, 18, 12785. [Google Scholar] [CrossRef]
- Meléndez-Illanes, L.; González-Díaz, C.; Álvarez-Dardet, C. Advertising of foods and beverages in social media aimed at children: High exposure and low control. BMC Public Health 2022, 22, 1795. [Google Scholar] [CrossRef]
- Sacks, G.; Looi, E.S.Y. The advertising policies of major social media platforms overlook the imperative to restrict the exposure of children and adolescents to the promotion of unhealthy foods and beverages. Int. J. Environ. Res. Public Health 2020, 17, 4172. [Google Scholar] [CrossRef] [PubMed]
- Van der Bend, D.L.M.; Jakstas, T.; van Kleef, E.; Shrewsbury, V.A.; Bucher, T. Adolescents’ exposure to and evaluation of food promotions on social media: A multi-method approach. Int. J. Behav. Nutr. Phys. Act. 2022, 19, 74. [Google Scholar] [CrossRef] [PubMed]
- Whitesell, A.; Fitch, H. Using Social Media to Promote School Nutrition Programs During the COVID-19 Pandemic. J. Sch. Health 2022, 92, 485–492. [Google Scholar] [CrossRef] [PubMed]
- Winzer, E.; Naderer, B.; Klein, S.; Lercher, L.; Wakolbinger, M. Promotion of Food and Beverages by German-Speaking Influencers Popular with Adolescents on TikTok, YouTube and Instagram. Int. J. Environ. Res. Public Health 2022, 19, 10911. [Google Scholar] [CrossRef]
- Zhang, Q.; Panichelli, J.; Hall, L.A. Assessment of cooking matters facebook platform to promote healthy eating behaviors among low-income caregivers of young children in the United States: A pilot study. Nutrients 2021, 13, 2694. [Google Scholar] [CrossRef]
- Alruwaily, A.; Mangold, C.; Greene, T.; Arshonsky, J.; Cassidy, O.; Pomeranz, J.L.; Bragg, M. Child Social Media Influencers and Unhealthy Food Product Placement. Pediatrics 2020, 146, e20194057. [Google Scholar] [CrossRef]
- Cavazos-Rehg, P.A.; Krauss, M.J.; Costello, S.J.; Kaiser, N.; Cahn, E.S.; Fitzsimmons-Craft, E.E.; Wilfley, D.E. “I just want to be skinny.”: A content analysis of tweets expressing eating disorder symptoms. PLoS ONE 2019, 14, e0207506. [Google Scholar] [CrossRef]
- Clark, L.; Lopez, E.I.D.; Woods, L.; Yockey, A.; Butler, R.; Barroso, C.S. Nutrition-Related Information Shared by Latine Influencers: A YouTube Content Analysis. Health Promot. Pr. 2023, 24, 713–722. [Google Scholar] [CrossRef]
- Van der Bend, D.L.M.; Jakstas, T.; van Kleef, E.; Shrewsbury, V.A.; Bucher, T. Making sense of adolescent-targeted social media food marketing: A qualitative study of expert views on key definitions, priorities and challenges. Appetite 2022, 168, 105691. [Google Scholar] [CrossRef]
- Brown, M.M.; Arigo, D.; Pasko, K.; Gupta, A. Perceptions of social support for weight loss among patients in primary care. Obes. Res. Clin. Pr. 2019, 13, 594–598. [Google Scholar] [CrossRef]
- Hamshaw, R.J.T.; Barnett, J.; Lucas, J.S. Tweeting and Eating: The Effect of Links and Likes on Food-Hypersensitive Consumers’ Perceptions of Tweets. Front. Public Health 2018, 6, 118. [Google Scholar] [CrossRef] [PubMed]
- Henström, M.; Duncanson, K.; Collins, C.E.; Ashton, L.M.; Davidson, E.; Ball, R. Online reach and engagement of a child nutrition peer-education program (PICNIC): Insights from social media and web analytics. BMC Public Health 2022, 22, 836. [Google Scholar] [CrossRef] [PubMed]
- Awofeso, N.; Al Imam, S.; Ahmed, A. Content analysis of media coverage of childhood obesity topics in UAE newspapers and popular social media platforms, 2014–2017. Int. J. Health Policy Manag. 2019, 8, 81–89. [Google Scholar] [CrossRef] [PubMed]
- Kilb, M.; Giese, H.; Mata, J. How eating-related social media postings influence healthy eating in senders and network members: Two field experiments with intensive longitudinal data. Appetite 2023, 182, 106430. [Google Scholar] [CrossRef] [PubMed]
- Ghobadi, K.; Eslami, A.; Pirzadeh, A.; Mazloomi, S.M.; Hosseini, F. Assessment of Questionnaire of Physical Activity at Workplace Based on the Social Cognitive Theory (PAWPQ-SCT): A Psychometric Study in Iranian Gas Refinery Workers. Saf. Health Work 2023, 14, 358–367. [Google Scholar] [CrossRef]
- Loh, Y.L.; Yaw, Q.P.; Lau, Y. Social media-based interventions for adults with obesity and overweight: A meta-analysis and meta-regression. Int. J. Obes. 2023, 47, 606–621. [Google Scholar] [CrossRef]
- Sina, E.; Boakye, D.; Christianson, L.; Ahrens, W.; Hebestreit, A. Social Media and Children’s and Adolescents’ Diets: A Systematic Review of the Underlying Social and Physiological Mechanisms. Adv. Nutr. 2022, 13, 913–937. [Google Scholar] [CrossRef]
- Croll, J.K.; Neumark-Sztainer, D.; Story, M. Healthy eating: What does it mean to adolescents? J. Nutr. Educ. Behav. 2001, 33, 193–198. [Google Scholar] [CrossRef]
- Tsutakawa, M.J. Multicultural Predictors of Internalized Weight Bias and Disordered Eating Behaviors in Asian American Women. Ph.D. Thesis, University of La Verne, La Verne, CA, USA, 2024. [Google Scholar]
- Mohsenpour, M.A.; Karamizadeh, M.; Barati-Boldaji, R.; Ferns, G.A.; Akbarzadeh, M. Structural equation modeling of direct and indirect associations of social media addiction with eating behavior in adolescents and young adults. Sci. Rep. 2023, 13, 3044. [Google Scholar] [CrossRef]
- Ghobadi, S.; D’Ambra, J. Modeling High-Quality Knowledge Sharing in cross-functional software development teams. Inf. Process Manag. 2013, 49, 138–157. [Google Scholar] [CrossRef]
- Luo, Y.F.; Yang, S.C.; Chen, A.S.; Chiang, C.H. Associations of ehealth literacy with health services utilization among college students: Cross-sectional study. J. Med. Internet Res. 2018, 20, e283. [Google Scholar] [CrossRef] [PubMed]
- Arumae, K.; Qi, G.J.; Liu, F. A study of question effectiveness using Reddit “Ask me Anything” threads. In Proceedings of the Thirtieth International Florida Artificial Intelligence Research Society Conference; Marco Island, FL, USA, 22–24 May 2017, pp. 26–31.
- Koktowski, K.A. Social Network Site Use and Body Image Among Adolescents. Ph.D. Thesis, Alfred University, New York, NY, USA, 2020. [Google Scholar]
- Lynch, M. Playing with food. A novel approach to understanding nutritional behaviour development. Appetite 2010, 54, 591–594. [Google Scholar] [CrossRef] [PubMed]
- Herbozo, S.; Brown, K.L.; Burke, N.L.; LaRose, J.G. A Call to Reconceptualize Obesity Treatment in Service of Health Equity: Review of Evidence and Future Directions. Curr. Obes. Rep. 2023, 12, 24–35. [Google Scholar] [CrossRef] [PubMed]



| Author | Design | Social Media | Country | Key Finding |
|---|---|---|---|---|
| Ayoub et al., 2023 [16] | Cohort study | Facebook, Instagram, X, Reddit, Tumblr, and YouTube | Canada | Caffeinated energy drink companies are targeting young adolescents to promote their products across social media platforms to avoid obesity. |
| Théodore et al., 2021 [19] | Cross-sectional study | X, Facebook, and YouTube | Mexico | X allowed for real-time updates about food shortages or crises during the COVID-19 pandemic. Coca-Cola, soft drinks, and sweetened juices had the most followers on Facebook and X. Companies used diverse persuasive techniques: Promotional characters (79.1%) Incentives (65.1%) Digital techniques (78.3%) |
| Foubister et al., 2023 [20] | Cohort study | Facebook and YouTube | UK | Girls who spent ≥5 h/day on social media were positively associated with Body Mass Index, and it partially impacted their sleep duration, depressive symptoms, body-weight satisfaction, and well-being. |
| Gu et al., 2021 [21] | Randomized controlled trials | X and Instagram | USA | The study found a significant positive correlation between the social media presence of sugary drink and fast-food brands on Instagram and X and state-level obesity rates. The correlation was stronger for X compared to Instagram. |
| Coates et al., 2020) [10] | Case–control studies | YouTube | UK | Children displayed awareness of the persuasive intent behind influencer marketing, especially when it came to familiar YouTubers. Although they understood that influencers promote products for financial gain, they still enjoyed the content. Children believed that while influencer marketing could be effective, they felt confident in their ability to resist it. However, evidence suggests that they are still susceptible to its effect. |
| Meléndez-Illanes et al., 2022 [22] | Randomized controlled trials | YouTube, Instagram, and Snapchat | USA | Social media promotes harmful foods that contain saturated fats, trans fats, free sugars, and/or salt that harm child health. |
| Pancer et al., 2022 [9] | Randomized controlled trials | USA | Social media events engagement and other implications for content developers, advertisers, consumer health advocates, and policymakers. | |
| Sacks and Looi, 2020 [23] | Case–control Studies | Facebook, YouTube, WhatsApp, WeChat, Instagram, QQ, QZone, Douyin/TikTok; SinaWeibo, Reddit, X, Douban, Snapchat, LinkedIn, and Pinterest | Australia | Social media platforms have policies restricting the advertising of unhealthy diets/lifestyles, such as those involving alcohol, tobacco, gambling, and weight loss. and are contributing to efforts to improve population diets. |
| Tsai et al., 2022 [6] | Randomized controlled trials | X | USA | The majority of tweets (n = 682, 78%) promoted foods and beverages during the COVID-19 pandemic. This became the root cause of nutrition-related diseases such as obesity and diabetes. |
| Van der Bend et al., 2022 [24] | Cohort study | Instagram, Snapchat and YouTube | Australia | Adolescents’ social media food promotions exposed unhealthy foods through advertisements integrated into various forms of entertainment that they enjoy. |
| Whitesell and Fitch, 2022 [25] | Case–control studies | TikTok, Snapchat, X, And Instagram | USA | TikTok can be an engaging way to reach adolescents’ desired health information on physical fitness and diet. |
| Winzer et al., 2022 [26] | Cohort study | TikTok, YouTube, and Instagram | UK | Nutritionally poor food content targeted at children. |
| Zhang et al., 2021 [27] | Cohort study | USA | Facebook influences cooking posts among low-income caregivers. |
| Country | Bias |
|---|---|
| USA |
|
| Canada |
|
| UK |
|
| Australia |
|
| Mexico |
|
Disclaimer/Publisher’s Note: The statements, opinions and data contained in all publications are solely those of the individual author(s) and contributor(s) and not of MDPI and/or the editor(s). MDPI and/or the editor(s) disclaim responsibility for any injury to people or property resulting from any ideas, methods, instructions or products referred to in the content. |
© 2024 by the authors. Licensee MDPI, Basel, Switzerland. This article is an open access article distributed under the terms and conditions of the Creative Commons Attribution (CC BY) license (https://creativecommons.org/licenses/by/4.0/).
Share and Cite
Prybutok, V.; Prybutok, G.; Yogarajah, J. Social Media Influences on Dietary Awareness in Children. Healthcare 2024, 12, 1966. https://doi.org/10.3390/healthcare12191966
Prybutok V, Prybutok G, Yogarajah J. Social Media Influences on Dietary Awareness in Children. Healthcare. 2024; 12(19):1966. https://doi.org/10.3390/healthcare12191966
Chicago/Turabian StylePrybutok, Victor, Gayle Prybutok, and Jesudhas Yogarajah. 2024. "Social Media Influences on Dietary Awareness in Children" Healthcare 12, no. 19: 1966. https://doi.org/10.3390/healthcare12191966
APA StylePrybutok, V., Prybutok, G., & Yogarajah, J. (2024). Social Media Influences on Dietary Awareness in Children. Healthcare, 12(19), 1966. https://doi.org/10.3390/healthcare12191966

