Factors Affecting Perceived Effectiveness of Government Response towards COVID-19 Vaccination in Occidental Mindoro, Philippines
Abstract
:1. Introduction
Theoretical Framework
2. Methodology
2.1. Participants
2.2. Questionnaire
2.3. Statistical Analysis: Structural Equation Modeling
3. Results
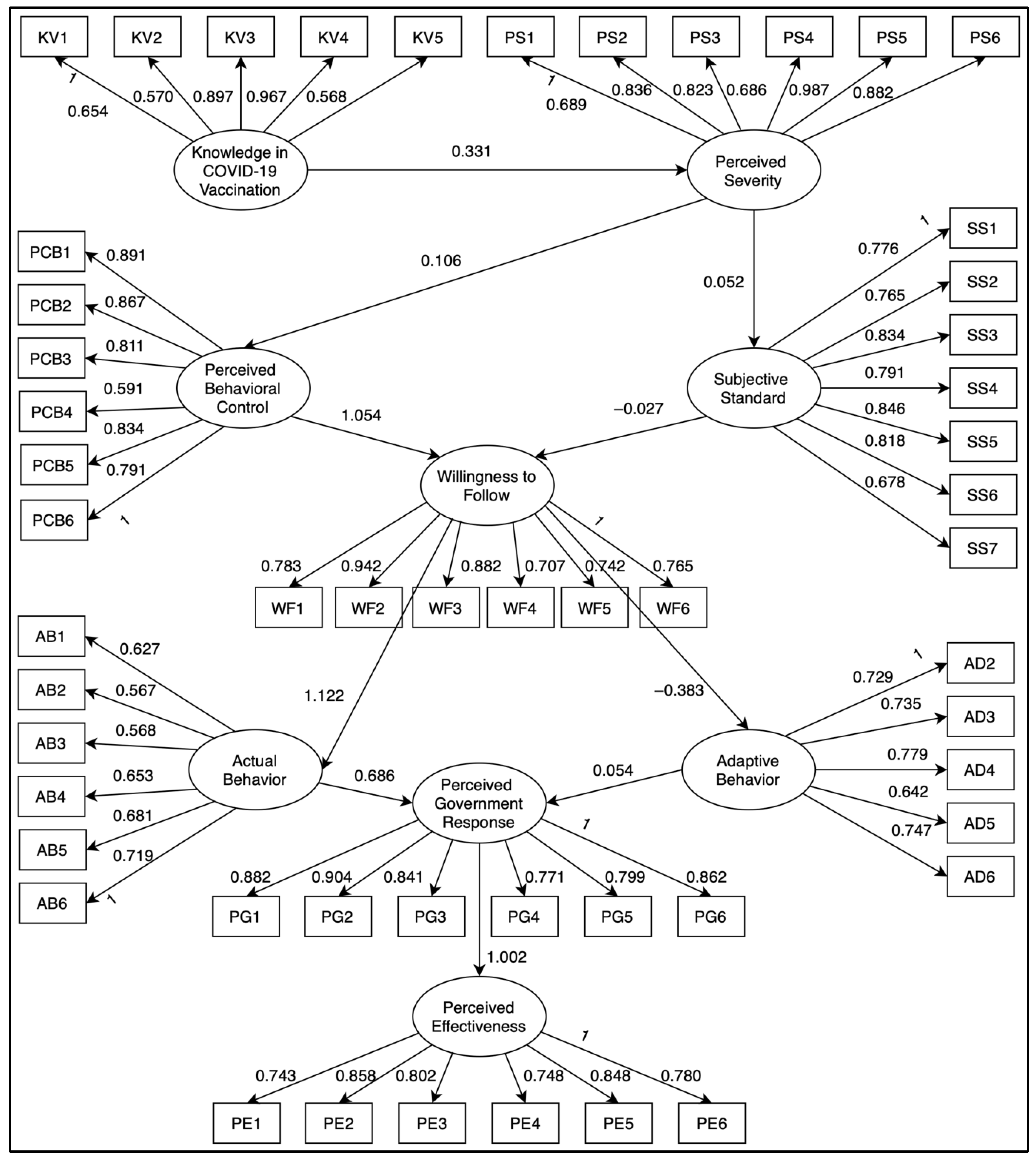
- Hypothesis 3: Perceived behavioral control to perceived vulnerability (p = 0.76);
- Hypothesis 5: Perceived vulnerability to subjective standard (p = 0.216).
- In addition, 11 hypotheses had a significant relationship, as follows:
- Hypothesis 1: Knowledge of COVID-19 vaccination and perceived vulnerability (p = 0.001);
- Hypothesis 2: Knowledge of COVID-19 vaccination and perceived severity (p = 0.002);
- Hypothesis 4: Perceived severity and perceived behavioral control (p = 0.001);
- Hypothesis 6: Perceived severity and subjective standard (p = 0.002);
- Hypothesis 7: Perceived behavioral control and willingness to follow (p = 0.003);
- Hypothesis 8: Subjective standards and willingness to follow (p = 0.002);
- Hypothesis 9: Willingness to follow and adaptive behavior (p = 0.001);
- Hypothesis 10: Willingness to follow and actual behavior (p = 0.003);
- Hypothesis 11: Actual behavior and perceived government response (p = 0.002);
- Hypothesis 12: Adaptive behavior and perceived government response (p = 0.025);
- Hypothesis 13: Government response and perceived effectiveness (p = 0.002).
4. Discussion
5. Conclusions
Author Contributions
Funding
Institutional Review Board Statement
Informed Consent Statement
Data Availability Statement
Conflicts of Interest
References
- Mahase, E. COVID-19: WHO Declares Pandemic Because of “Alarming Levels” of Spread, Severity. BMJ 2020, 368, 1036. [Google Scholar] [CrossRef] [PubMed]
- Bui, N.-N.; Lin, Y.-T.; Huang, S.-H.; Lin, C.-W. Haplotype distribution of SARS-COV-2 variants in low and high vaccination rate countries during ongoing global COVID-19 pandemic in early 2021. Infect. Genet. Evol. 2022, 97, 105164. [Google Scholar] [CrossRef] [PubMed]
- World Health Organization. COVID-19 Situation Report for the Western Pacific Region #84: 15 December 2021–21 December 2021. COVID-19 Situat Rep West Pac Reg 84 15–21 December 2021 2021c. Available online: https://www.who.int/westernpacific/publications/m/item/covid-19-situation-report-for-the-western-pacific-region-84-15-december-2021—21-december-2021 (accessed on 28 December 2021).
- Vaccines Administered in the Philippines as of 23 December 2021. DOH CAR. 2021. Available online: https://caro.doh.gov.ph/vaccines-administered-in-the-philippines-as-of-december-23-2021/#:~:text=Vaccines%20Administered%20in%20the%20Philippines%20as%20of%20December%2023%2C%202021,-Health%20Statistics&text=The%20Philippines%20is%20now%203rd,as%20of%20December%2023%2C%202021 (accessed on 7 February 2022).
- Malik, A.A.; McFadden, S.A.M.; Elharake, J.; Omer, S.B. Determinants of COVID-19 vaccine acceptance in the US. EClinicalMedicine 2020, 26, 100495. [Google Scholar] [CrossRef] [PubMed]
- Gursoy, D.; Ekinci, Y.; Can, A.S.; Murray, J.C. Effectiveness of message framing in changing COVID-19 vaccination intentions: Moderating role of travel desire. Tour. Manag. 2022, 90, 104468. [Google Scholar] [CrossRef]
- de Borja, J.A. Overseas filipino workers and the COVID-19 pandemic: Exploring the emotional labor of persistence. Emot. Space Soc. 2021, 41, 100838. [Google Scholar] [CrossRef]
- Superio, D.L.; Anderson, K.L.; Oducado, R.M.; Luceño, M.T.; Palcullo, V.E.; Bendalian, M.V. The information-seeking behavior and levels of knowledge, precaution, and fear of college students in Iloilo, Philippines amidst the COVID-19 pandemic. Int. J. Disaster Risk Reduct. 2021, 62, 102414. [Google Scholar] [CrossRef]
- Vallejo, B.M.; Ong, R.A. Policy responses and Government Science Advice for the COVID-19 pandemic in the Philippines: January to April 2020. Prog. Disaster Sci. 2020, 7, 100115. [Google Scholar] [CrossRef]
- Chuenyindee, T.; Ong, A.K.; Ramos, J.P.; Prasetyo, Y.T.; Nadlifatin, R.; Kurata, Y.B.; Sittiwatethanasiri, T. Public Utility Vehicle Service Quality and customer satisfaction in the Philippines during the COVID-19 pandemic. Util. Policy 2022, 75, 101336. [Google Scholar] [CrossRef]
- Jou, Y.-T.; Mariñas, K.A.; Saflor, C.S. Assessing cognitive factors of modular distance learning of K-12 students amidst the COVID-19 pandemic towards academic achievements and satisfaction. MDPI. Retrieved 25 June 2022. Behav. Sci. 2022, 12, 200. [Google Scholar] [CrossRef]
- Bashirian, S.; Jenabi, E.; Khazaei, S.; Barati, M.; Karimi-Shahanjarini, A.; Zareian, S.; Rezapur-Shahkolai, F.; Moeini, B. Factors associated with preventive behaviours of COVID-19 among hospital staff in Iran in 2020: An application of the Protection Motivation Theory. J. Hosp. Infect. 2020, 105, 430–433. [Google Scholar] [CrossRef]
- Prasetyo, Y.T.; Castillo, A.M.; Salonga, L.J.; Sia, J.A.; Seneta, J.A. Factors affecting perceived effectiveness of COVID-19 prevention measures among Filipinos during enhanced community quarantine in Luzon, Philippines: Integrating Protection Motivation Theory and extended theory of planned behavior. Int. J. Infect. Dis. 2020, 99, 312–323. [Google Scholar] [CrossRef]
- Janmaimool, P. Application of protection motivation theory to investigate sustainable waste management behaviors. Sustainability 2017, 9, 1079. [Google Scholar] [CrossRef]
- Weinstein, N.D.; Lyon, J.E.; Rothman, A.J.; Cuite, C.L. Changes in perceived vulnerability following natural disaster. J. Soc. Clin. Psychol. 2000, 19, 372–395. [Google Scholar] [CrossRef]
- Li, J.-B.; Yang, A.; Dou, K.; Wang, L.-X.; Zhang, M.-C.; Lin, X.-Q. Chinese public’s knowledge, Perceived Severity, and perceived controllability of COVID-19 and their associations with emotional and behavioural reactions, social participation, and precautionary behaviour: A national survey. BMC Public Health 2020, 20, 1589. [Google Scholar] [CrossRef] [PubMed]
- Yıldırım, M.; Güler, A. COVID-19 severity, self-efficacy, knowledge, preventive behaviors, and mental health in Turkey. Death Stud. 2020, 46, 979–986. [Google Scholar] [CrossRef] [PubMed]
- Hills, S.; Eraso, Y. Factors associated with non-adherence to social distancing rules during the COVID-19 pandemic: A logistic regression analysis. BMC Public Health 2021, 21, 352. [Google Scholar] [CrossRef]
- Wayne, L. Behavioral Change Models—The Theory of Planned Behavior. Available online: https://sphweb.bumc.bu.edu/otlt/mph-modules/sb/behavioralchangetheories/BehavioralChangeTheories3.html (accessed on 9 September 2019).
- Lau, J.T.; Yeung, N.C.; Choi, K.; Cheng, M.Y.; Tsui, H.; Griffiths, S. Factors in association with acceptability of A/H1N1 vaccination during the influenza A/H1N1 pandemic phase in the Hong Kong general population. Vaccine 2010, 28, 4632–4637. [Google Scholar] [CrossRef]
- Ajzen, I. The theory of planned behavior. Organ. Behav. Hum. Decis. Process 1991, 50, 179–211. [Google Scholar] [CrossRef]
- Bandura, A. Self-efficacy: Toward a unifying theory of behavioral change. Adv. Behav. Res. Ther. 1978, 1, 139–161. [Google Scholar] [CrossRef]
- Workman, M.; Bommer, W.H.; Straub, D. Security lapses and the omission of information security measures: A threat control model and empirical test. Comput. Hum. Behav. 2008, 24, 2799–2816. [Google Scholar] [CrossRef]
- Fan, C.-W.; Chen, I.-H.; Ko, N.-Y.; Yen, C.-F.; Lin, C.-Y.; Griffiths, M.D.; Pakpour, A.H. Extended theory of planned behavior in explaining the intention to COVID-19 vaccination uptake among mainland Chinese university students: An online survey study. Hum. Vaccines Immunother. 2021, 17, 3413–3420. [Google Scholar] [CrossRef] [PubMed]
- Ho, S.M.; Ocasio-Velázquez, M.; Booth, C. Trust or consequences? Causal effects of perceived risk and subjective norms on cloud technology adoption. Comput. Secur. 2017, 70, 581–595. [Google Scholar] [CrossRef]
- Schepers, J.; Wetzels, M. A meta-analysis of the technology acceptance model: Investigating subjective norm and moderation effects. Inf. Manag. 2007, 44, 90–103. [Google Scholar] [CrossRef]
- Grimes, M.; Marquardson, J. Quality matters: Evoking subjective norms and coping appraisals by system design to increase security intentions. Decis. Support Syst. 2019, 119, 23–34. [Google Scholar] [CrossRef]
- Armitage, C.J.; Conner, M. Efficacy of the theory of planned behaviour: A meta-analytic review. Br. J. Social Psychol. 2001, 40, 471–499. [Google Scholar] [CrossRef] [PubMed]
- Gibbons, F.X.; Gerrard, M.; Blanton, H.; Russell, D.W. Reasoned action and social reaction: Willingness and intention as independent predictors of health risk. J. Personal. Soc. Psychol. 1998, 74, 1164–1180. [Google Scholar] [CrossRef]
- Occidental Mindoro. PhilAtlas. (n.d.). Available online: https://www.philatlas.com/luzon/mimaropa/occidental-mindoro.html (accessed on 26 October 2021).
- Bowen, N.K.; Guo, S. Structural Equation Modeling; Oxford University Press: Oxford, UK, 2012. [Google Scholar]
- Thakkar, J.J. Structural equation modelling. In Studies in Systems, Decision and Control; Springer: Berlin/Heidelberg, Germany, 2020; Volume 285. [Google Scholar] [CrossRef]
- Hair, J.; Black, B.; Babin, B.; Anderson, R.; Tatham, R. Multivariate Data Analysis, 6th ed.; Pearson: London, UK, 2006. [Google Scholar]
- Lin, C.J.; Prasetyo, Y.T.; Widyaningrum, R. Eye movement measures for predicting eye gaze accuracy and symptoms in 2D and 3D displays. Displays 2019, 60, 1–8. [Google Scholar] [CrossRef]
- Hooper, D.; Coughlan, J.; Mullen, M.R. Structural equation modelling: Guidelines for determining model fit. Electron. J. Bus. Res. Methods 2008, 6, 53–60. [Google Scholar]
- Kumari, A.; Ranjan, P.; Chopra, S.; Kaur, D.; Upadhyay, A.D.; Kaur, T.; Bhattacharyya, A.; Arora, M.; Gupta, H.; Thrinath, A.; et al. Development and validation of a questionnaire to assess knowledge, attitude, practices, and concerns regarding COVID-19 vaccination among the general population. Diabetes Metab. Syndr. Clin. Res. Rev. 2021, 15, 919–925. [Google Scholar] [CrossRef]
- Mohamed, N.A.; Solehan, H.M.; Mohd Rani, M.D.; Ithnin, M.; Che Isahak, C.I. Knowledge, acceptance and perception on COVID-19 vaccine among Malaysians: A web-based survey. PLOS ONE 2021, 16, e0256110. [Google Scholar] [CrossRef] [PubMed]
- Islam, M.S.; Siddique, A.B.; Akter, R.; Tasnim, R.; Sujan, M.S.; Ward, P.R.; Sikder, M.T. Knowledge, attitudes and perceptions towards COVID-19 vaccinations: A cross-sectional community survey in Bangladesh. BMC Public Health 2021, 21, 1851. [Google Scholar] [CrossRef]
- Alqudeimat, Y.; Alenezi, D.; AlHajri, B.; Alfouzan, H.; Almokhaizeem, Z.; Altamimi, S.; Almansouri, W.; Alzalzalah, S.; Ziyab, A.H. Acceptance of a COVID-19 vaccine and its related determinants among the general adult population in Kuwait. Med. Princ. Pract. 2021, 30, 262–271. [Google Scholar] [CrossRef] [PubMed]
- Díaz, A.; Soriano, J.F.; Beleña, Á. Perceived vulnerability to disease questionnaire: Factor Structure, Psychometric Properties and gender differences. Personal. Individ. Differ. 2016, 101, 42–49. [Google Scholar] [CrossRef]
- Nicola, M.; O’Neill, N.; Sohrabi, C.; Khan, M.; Agha, M.; Agha, R. Evidence based management guideline for the COVID-19 pandemic-review article. Int. J. Surg. 2020, 77, 206–216. [Google Scholar] [CrossRef] [PubMed]
- Coccia, M. Factors determining the diffusion of COVID-19 and suggested strategy to prevent future accelerated viral infectivity similar to COVID. Sci. Total Environ. 2020, 729, 138474. [Google Scholar] [CrossRef]
- Marcus Lu, F.W. These are the Occupations with the Highest COVID-19 Risk. World Economic Forum. 20 April 2020. Available online: https://www.weforum.org/agenda/2020/04/occupations-highest-covid19-risk/ (accessed on 11 April 2020).
- Bavel, J.J.; Baicker, K.; Boggio, P.S.; Capraro, V.; Cichocka, A.; Cikara, M.; Crockett, M.J.; Crum, A.J.; Douglas, K.M.; Druckman, J.N.; et al. Using social and behavioural science to support COVID-19 pandemic response. Nat. Hum. Behav. 2020, 4, 460–471. [Google Scholar] [CrossRef]
- Shauly, O.; Stone, G.; Gould, D. The public’s perception of the severity and global impact at the start of the SARS-COV-2 pandemic: A crowdsourcing-based cross-sectional analysis. J. Med. Internet Res. 2020, 22, e19768. [Google Scholar] [CrossRef]
- Luo, Y.; Cheng, Y.; Sui, M. The moderating effects of perceived severity on the generational gap in preventive behaviors during the COVID-19 pandemic in the U.S. Int. J. Environ. Res. Public Health 2021, 18, 2011. [Google Scholar] [CrossRef]
- Stephenson, R.; Chavanduka, T.M.; Rosso, M.T.; Sullivan, S.P.; Pitter, R.A.; Hunter, A.S.; Rogers, E. Contrasting the perceived severity of COVID-19 and HIV infection in an online survey of gay, bisexual, and other men who have sex with men during the U.S. COVID-19 epidemic. Am. J. Men’s Health 2020, 14, 155798832095754. [Google Scholar] [CrossRef]
- Enhancing Public Trust in COVID-19 Vaccination: The Role of Governments. OECD. 10 May 2021. Available online: https://www.oecd.org/coronavirus/policy-responses/enhancing-public-trust-in-covid-19-vaccination-the-role-of-governments-eae0ec5a/?fbclid=IwAR0URq9JwYnam07i8qRcQP4XyPiTiEGw9bgiey3Yp9mjUmrfi-w44Z7KXsI#boxsection-d1e30 (accessed on 11 April 2020).
- Lazarus, J.V.; Ratzan, S.; Palayew, A.; Billari, F.C.; Binagwaho, A.; Kimball, S.; Larson, H.J.; Melegaro, A.; Rabin, K.; White, T.M.; et al. COVID-score: A global survey to assess public perceptions of government responses to COVID-19 (COVID-score-10). PLOS ONE 2020, 15, e0240011. [Google Scholar] [CrossRef] [PubMed]
- Ekeya, P. Protecting Health Workers from COVID-19. World Health Organization. 9 January 2021. Available online: https://www.afro.who.int/news/protecting-health-workers-covid-19?fbclid=IwAR1j-pB1jLFxiDWxtc9bg6vBOS8S2JJ8oPyB-c0_WhhcaRjfuXr6qXvKyKY (accessed on 11 April 2020).
- Centers for Disease Control and Prevention. Coughing and Sneezing. Centers for Disease Control and Prevention. 22 April 2020. Available online: https://www.cdc.gov/healthywater/hygiene/etiquette/coughing_sneezing.html (accessed on 11 April 2020).
- Rubio-Romero, J.C.; Pardo-Ferreira, M.d.C.; Torrecilla-García, J.A.; Calero-Castro, S. Disposable masks: Disinfection and sterilization for reuse, and non-certified manufacturing, in the face of shortages during the COVID-19 pandemic. Saf. Sci. 2020, 129, 104830. [Google Scholar] [CrossRef] [PubMed]
- Parrocha, A. Face Shields no Longer Required Outdoors: Palace. Philippine News Agency. 21 June 2021. Available online: https://www.pna.gov.ph/articles/1144388 (accessed on 11 April 2020).
- Barbour, N.; Menon, N.; Mannering, F. A statistical assessment of work-from-home participation during different stages of the COVID-19 pandemic. Transp. Res. Interdiscip. Perspect. 2021, 11, 100441. [Google Scholar] [CrossRef] [PubMed]
- Mahmood, A.; Eqan, M.; Pervez, S.; Alghamdi, H.A.; Tabinda, A.B.; Yasar, A.; Brindhadevi, K.; Pugazhendhi, A. COVID-19 and frequent use of hand sanitizers; human health and environmental hazards by exposure pathways. Sci. Total Environ. 2020, 742, 140561. [Google Scholar] [CrossRef] [PubMed]
- Guo, C.; Chan, S.H.; Lin, C.; Zeng, Y.; Bo, Y.; Zhang, Y.; Hossain, S.; Chan, J.W.M.; Yeung, D.W.; Lau, A.K.H.; et al. Physical distancing implementation, ambient temperature and COVID-19 containment: An observational study in the United States. Science of The Total Environ. 2021, 789, 147876. [Google Scholar] [CrossRef] [PubMed]
- Fadda, M.; Suggs, L.S.; Albanese, E. Willingness to vaccinate against COVID-19: A qualitative study involving older adults from southern Switzerland. Vaccine X 2021, 8, 100108. [Google Scholar] [CrossRef]
- Zhang, K.C.; Fang, Y.; Cao, H.; Chen, H.; Hu, T.; Chen, Y.; Zhou, X.; Wang, Z. Behavioral intention to receive a COVID-19 vaccination among Chinese factory workers: Cross-sectional online survey. J. Med. Internet Res. 2021, 23, e24673. [Google Scholar] [CrossRef]
- Yahaghi, R.; Ahmadizade, S.; Fotuhi, R.; Taherkhani, E.; Ranjbaran, M.; Buchali, Z.; Jafari, R.; Zamani, N.; Shahbazkhania, A.; Simiari, H.; et al. Fear of COVID-19 and perceived COVID-19 infectability supplement theory of planned behavior to explain Iranians’ intention to get COVID-19 vaccinated. Vaccines 2021, 9, 684. [Google Scholar] [CrossRef]
- El-Elimat, T.; AbuAlSamen, M.M.; Almomani, B.A.; Al-Sawalha, N.A.; Alali, F.Q. Acceptance and attitudes toward COVID-19 vaccines: A cross-sectional study from Jordan. PLOS ONE 2021, 16, e0250555. [Google Scholar] [CrossRef]
- Guidry, J.P.D.; Laestadius, L.I.; Vraga, E.K.; Miller, C.A.; Perrin, P.B.; Burton, C.W.; Ryan, M.; Fuemmeler, B.F.; Carlyle, K.E. Willingness to get the COVID-19 vaccine with and without emergency use authorization. Am. J. Infect. Control. 2021, 49, 137–142. [Google Scholar] [CrossRef]
- Bish, A.; Yardley, L.; Nicoll, A.; Michie, S. Factors associated with uptake of vaccination against pandemic influenza: A systematic review. Vaccine 2011, 29, 6472–6484. [Google Scholar] [CrossRef] [PubMed]
- van der Bles, A.M.; van der Linden, S.; Freeman, A.L.; Spiegelhalter, D.J. The effects of communicating uncertainty on public trust in facts and numbers. Proc. Natl. Acad. Sci. USA 2020, 117, 7672–7683. [Google Scholar] [CrossRef] [PubMed]
- Wang, C.; Han, B.; Zhao, T.; Liu, H.; Liu, B.; Chen, L.; Xie, M.; Liu, J.; Zheng, H.; Zhang, S.; et al. Vaccination willingness, vaccine hesitancy, and estimated coverage at the first round of COVID-19 vaccination in China: A national cross-sectional study. Vaccine 2021, 39, 2833–2842. [Google Scholar] [CrossRef] [PubMed]
- Reiter, P.L.; Pennell, M.L.; Katz, M.L. Acceptability of a COVID-19 vaccine among adults in the United States: How many people would get vaccinated? Vaccine 2020, 38, 6500–6507. [Google Scholar] [CrossRef] [PubMed]
- Chi, O.H.; Saldamli, A.; Gursoy, D. Impact of the COVID-19 pandemic on management-level hotel employees’ work behaviors: Moderating effects of working-from-home. Int. J. Hosp. Manag. 2021, 98, 103020. [Google Scholar] [CrossRef]
- Kitro, A.; Sirikul, W.; Piankusol, C.; Rirermsoonthorn, P.; Seesen, M.; Wangsan, K.; Assavanopakun, P.; Surawattanasakul, V.; Kosai, A.; Sapbamrer, R. Acceptance, attitude, and factors affecting the intention to accept COVID-19 vaccine among Thai people and expatriates living in Thailand. Vaccine 2021, 39, 7554–7561. [Google Scholar] [CrossRef]
- Wu, Z.; McGoogan, J.M. Characteristics of and important lessons from the coronavirus disease 2019 (COVID-19) outbreak in China. JAMA 2020, 323, 1239. [Google Scholar] [CrossRef]
- Shaw, R.; Kim, Y.-K.; Hua, J. Governance, technology and citizen behavior in pandemic: Lessons from COVID-19 in East Asia. Prog. Disaster Sci. 2020, 6, 100090. [Google Scholar] [CrossRef]
- Cerda, A.A.; García, L.Y. Hesitation and refusal factors in individuals’ decision-making processes regarding a coronavirus disease 2019 vaccination. Front. Public Health 2021, 9, 626852. [Google Scholar] [CrossRef]
- Alle, Y.F.; Oumer, K.E. Attitude and associated factors of COVID-19 vaccine acceptance among health professionals in Debre Tabor Comprehensive Specialized Hospital, North Central Ethiopia; 2021: Cross-sectional study. Virusdisease 2021, 32, 272–278. [Google Scholar] [CrossRef]
- Reno, C.; Maietti, E.; Fantini, M.P.; Savoia, E.; Manzoli, L.; Montalti, M.; Gori, D. Enhancing COVID-19 vaccines acceptance: Results from a survey on vaccine hesitancy in Northern Italy. Vaccines 2021, 9, 378. [Google Scholar] [CrossRef] [PubMed]
- Lin, Y.; Hu, Z.; Zhao, Q.; Alias, H.; Danaee, M.; Wong, L.P. Understanding COVID-19 vaccine demand and hesitancy: A nationwide online survey in China. PLOS Negl. Trop. Dis. 2020, 14, e0008961. [Google Scholar] [CrossRef] [PubMed]
- Khorramdelazad, H.; Kazemi, M.H.; Najafi, A.; Keykhaee, M.; Zolfaghari Emameh, R.; Falak, R. Immunopathological similarities between COVID-19 and influenza: Investigating the consequences of co-infection. Microb. Pathog. 2021, 152, 104554. [Google Scholar] [CrossRef] [PubMed]
- Romero-Alvarez, D.; López-Cevallos, D.F.; Torres, I. Uninformative and unuseful: Why it is necessary to actively challenge COVID-19 antibody testing postvaccination. Public Health 2021, 199, 32–33. [Google Scholar] [CrossRef] [PubMed]
- Djanas, D.; Yusirwan; Martini, R.D.; Rahmadian; Putra, H.; Zanir, A.; Syahrial; Nindrea, R.D. Survey data of COVID-19 vaccine side effects among hospital staff in a National Referral Hospital in Indonesia. Data Brief 2021, 36, 107098. [Google Scholar] [CrossRef]
- Alrefaei, A.F.; Almaleki, D.; Alshehrei, F.; Kadasah, S.; ALluqmani, Z.; Abdulaziz, A.; Alsulaimani, A.; Aljuhani, A.; Alruhaili, A. Assessment of health awareness and knowledge toward SARS-COV-2 and COVID-19 vaccines among residents of Makkah, Saudi Arabia. Clin. Epidemiol. Glob. Health 2022, 13, 100935. [Google Scholar] [CrossRef] [PubMed]
- Mansoor, M. Citizens’ Trust in government as a function of good governance and government agency’s provision of quality information on social media during COVID-19. Gov. Inf. Q. 2021, 38, 101597. [Google Scholar] [CrossRef]
- Nwakasi, C.; Esiaka, D.; Uchendu, I.; Bosun-Arije, S. Factors influencing compliance with public health directives and support for government’s actions against COVID-19: A nigerian case study. Sci. Afr. 2022, 15, e01089. [Google Scholar] [CrossRef]
- Diament, S.M.; Kaya, A.; Magenheim, E.B. Frames that matter: Increasing the willingness to get the COVID-19 vaccines. Soc. Sci. Med. 2022, 292, 114562. [Google Scholar] [CrossRef]
- Fragkaki, I.; Maciejewski, D.F.; Weijman, E.L.; Feltes, J.; Cima, M. Human responses to COVID-19: The role of optimism bias, perceived severity, and anxiety. Personal. Individ. Differ. 2021, 176, 110781. [Google Scholar] [CrossRef]


| Characteristics | Category | n | % |
|---|---|---|---|
| Gender | Male | 173 | 43.2% |
| Female | 227 | 56.8% | |
| Age | 18–29 | 322 | 80.5% |
| 30–39 | 25 | 6.3% | |
| 40–49 | 27 | 6.8% | |
| 50–59 | 21 | 5.2% | |
| 60–69 | 4 | 1% | |
| 70 and over | 1 | 0.2% | |
| Educational Background | Elementary graduate | 10 | 2.5% |
| High School graduate | 42 | 10.5% | |
| Senior High School graduate | 168 | 42% | |
| Technical-Vocational graduate | 23 | 5.8% | |
| Baccalaureate/College graduate | 119 | 29.8% | |
| Post-Baccalaureate graduate | 16 | 4% | |
| No grade completed | 5 | 1.2% | |
| Special Education (undergraduate) | 14 | 3.5% | |
| Special Education (graduate) | 3 | 0.7% | |
| Municipality | Abra de Ilog | 18 | 4.5% |
| Calintaan | 14 | 3.5% | |
| Looc | 19 | 4.8% | |
| Lubang | 16 | 4% | |
| Magsaysay | 50 | 12.5% | |
| Mamburao | 15 | 3.7% | |
| Paluan | 15 | 3.7% | |
| Rizal | 50 | 12. 5% | |
| Sablayan | 25 | 6.2% | |
| San Jose | 141 | 35.2% | |
| Sta. Cruz | 37 | 9.2% | |
| Monthly salary | Less than PHP 15,000 | 311 | 77.3% |
| PHP 15,001–30,000 | 64 | 16% | |
| PHP 30,001–45,000 | 20 | 5% | |
| PHP 45, 001–60,000 | 4 | 1% | |
| PHP 60,001–75,000 | 1 | 0.7% | |
| PHP above 75,000 | 0 | 0% |
| Construct | Items | Measures | Supporting Measures |
|---|---|---|---|
| Knowledge of COVID-19 Vaccination | KV1 | I think it is legally mandatory to take COVID-19 vaccines. | Kumari et al. (2021) [37] |
| KV2 | COVID-19 vaccination may protect other people who do not receive the vaccine. | Mohamed et al. (2021) [38] | |
| KV3 | I think the COVID-19 vaccine will be useful in protecting me from COVID-19 infection. | Kumari et al. (2021) [37] | |
| KV4 | I think COVID-19 vaccines are essential for us. | Islam et al. (2021) [39] | |
| KV5 | I think COVID-19 vaccines use genetic material from coronavirus as the active ingredients. | Mohamed et al. (2021) [38] | |
| KV6 | I think COVID-19 vaccines have health-related risk. | Alqudeimat et al. (2021) [40] | |
| Perceived Vulnerability to Disease | PV1 | I think I am highly susceptible to COVID-19. | Diaz et al. (2016) [41] |
| PV2 | I think there is a possibility that my family will be infected with COVID-19. | Nicola et al. (2020) [42]; Coccia (2020) [43] | |
| PV3 | I have a history of infectious illness vulnerability. | Diaz et al. (2016) [41] | |
| PV4 | I think I am more prone to become ill when my friends are ill. | Diaz et al. (2016) [41] | |
| PV5 | I think COVID-19 is a major threat in my community. | Coccia (2020) [43] | |
| PV6 | I think I am vulnerable to COVID-19 because of my job. | Bavel et al. (2020) [44] | |
| Perceived Severity to Disease | PS1 | The thought of COVID-19 gives me a negative emotion (e.g., worries, fears, and anger) | Li et al. (2020) [17] |
| PS2 | Contracting COVID-19 would be very serious. | Yıldırım and Güler (2020) [45] | |
| PS3 | Thinking that I am exposed or at risk of getting COVID-19 threatens me. | Yıldırım and Güler (2020) [45] | |
| PS4 | Contracting COVID-19 would greatly endanger my financial stability. | Shauly et al. (2020) [46] | |
| PS5 | I believe that COVID-19 brings severe health problems. | Luo et al. (2021) [47] | |
| PS6 | Contracting COVID-19 would threaten my family. | Stephenson et al. (2020) [48] | |
| Perception towards Government Response | PG1 | The government proactively released timely information about vaccination. | OECD (2021) [49] |
| PG2 | The government communicated clearly to ensure that everyone had the information they needed for the COVID-19 vaccination, regardless of socioeconomic level, migrant status, ethnicity, or language. | Lazarus et al. (2020) [50] | |
| PG3 | The government promotes confidence in the effectiveness and safety of the vaccine. | OECD (2021) [49] | |
| PG4 | The government had a strong COVID-19 vaccination preparedness team that included public health and medical team. | Lazarus et al. (2020) [50] | |
| PG5 | The government made sure we always had full access to the healthcare services we needed during the COVID-19 vaccination. | Lazarus et al. (2020) [50] | |
| PG6 | The government made certain that healthcare personnel always had the personal equipment they required to avoid contracting COVID-19. | World Health Organization (2021) [51] | |
| Subjective Standards | SS1 | Most people I know are following the preventive protocols given by the government. | Centers for Disease Control and Prevention (2020) [52] |
| SS2 | Most people I know are wearing face masks outside. | Rubio-Romero et al. (2020) [53] | |
| SS3 | Most people I know are wearing face shields at enclosed public spaces (such as commercial establishments). | Parrocha (2021) [54] | |
| SS4 | Most people I know are staying at home and/or work from home. | Barbour et al. (2021) [55] | |
| SS5 | Most people I know are using hand sanitizer. | Mahmood et al. (2020) [56] | |
| SS6 | Most people I know are doing physical distancing. | Guo et al. (2021) [57] | |
| SS7 | Most people I know are vaccinated (either once or twice). | Fadda et al. (2021) [58] | |
| Perceived Behavioral Control | PBC1 | I am aware of the facts about COVID-19 vaccines and do not believe in fake news spreading in social media. | Zhang et al. (2021) [59] |
| PBC2 | Availability of vaccines with higher efficacy rate against COVID-19 pushed me to get vaccinated. | Zhang et al. (2021) [59] | |
| PBC3 | It is mostly up to me if I get COVID-19 vaccine or not. | Zhang et al. (2021) [59] | |
| PBC4 | If I wanted to, I could easily have COVID-19 vaccination. | Zhang et al. (2021) [59] | |
| PBC5 | I believe in the effectiveness of the vaccine given by the government because it has been proven safe and effective. | Yahaghi et al. (2021) [60] | |
| PCB6 | The availability of the vaccine here in Occidental Mindoro will push me to get vaccinated. | Yahaghi et al. (2021) [60] | |
| Willingness to Follow | WF1 | I am willing to trust in the ability of governments to communicate about vaccination. | El-Elimat et al. (2021) [61] |
| WF2 | I am willing to be vaccinated. | Guidry et al. (2021) [62] | |
| WF3 | I am willing to follow the safety signal and the different responses of regulators. | Bish et al. (2011) [63] | |
| WF4 | I am willing to coordinate with government policies during COVID-19 vaccination. | van der Bles et al. (2021) [64] | |
| WF5 | I am willing to be vaccinated in any available vaccines in our municipality. | van der Bles et al. (2021) [64] | |
| WF6 | I am willing to wait for my turn to be vaccinated. | Wang et al. (2021) [65] | |
| Actual Behavior | AB1 | Majority of the people are getting vaccinated. | Reiter et al. (2021) [66] |
| AB2 | COVID-19 vaccination is near in my area. | Reiter et al. (2021) [66] | |
| AB3 | The company/school where I work/study implements work from home to prevent the spread of COVID-19. | Chi et al. (2021) [67] | |
| AB4 | COVID-19 vaccine has no payment. | Kitro et al. (2021) [68] | |
| AB5 | I am practicing social distancing to prevent the risk of spreading the virus. | Wu and Mcgoogan (2020) [69] | |
| AB6 | I always wear face mask whenever I go. | Shaw et al. (2020) [70] | |
| Adapted Behavior | AD1 | I will wait for others to be vaccinated. | Cerda and Garcia (2021) [71] |
| AD2 | I do not get vaccinated because of fear of needles. | Alle and Oumer (2021) [72] | |
| AD3 | I was worried about side effects of COVID-19 vaccine. | Reno et al. (2021) [73] | |
| AD4 | I am worried about the rapidity of the development of the COVID vaccine. | Alle and Oumer (2021) [72] | |
| AD5 | I think vaccine will be ineffective. | Cerda and Garcia (2021) [71] | |
| AD6 | I think the COVID-19 vaccine was not safe. | Reno et al. (2021) [73] | |
| Perceived Effectiveness | PE1 | I think vaccine prevents me from being infected. | Mohamed et al. (2021) [38] |
| PE2 | I think I can lead a normal life after I get vaccinated. | Mohamed et al. (2021) [38] | |
| PE3 | I think vaccination decreases my chance of getting COVID-19 or its effects. | Lin et al. (2020) [74] | |
| PE4 | I think vaccines mimic the virus or bacterium that causes illness and cause the body to produce antibodies in response. | Khorramdelazad et al. (2021) [75] | |
| PE5 | I think COVID-19 vaccines vary as does the way they stimulate the immune system to produce antibodies. | Romero-Alvarez et al. (2021) [76] | |
| PE6 | I think my age gives an impact on how I react to the COVID-19 vaccine’s negative effects. | Djanas et al. (2021) [77] |
| Variable | Item | Mean | Std | Factor Loading | |
|---|---|---|---|---|---|
| Initial | Final | ||||
| Knowledge of COVID-19 Vaccination | KV1 | 3.74 | 1.164 | 0.572 | 0.654 |
| KV2 | 3.43 | 1.234 | 0.460 | 0.570 | |
| KV3 | 4.11 | 0.899 | 0.800 | 0.897 | |
| KV4 | 4.13 | 0.915 | 0.834 | 0.967 | |
| KV5 | 3.91 | 0.943 | 0.500 | 0.568 | |
| Perceived Severity | PS1 | 3.93 | 1.042 | 0.610 | 0.689 |
| PS2 | 4.25 | 0.829 | 0.790 | 0.836 | |
| PS3 | 4.01 | 0.950 | 0.756 | 823 | |
| PS4 | 4.05 | 0.946 | 0.661 | 0.686 | |
| PS5 | 4.31 | 0.902 | 0.742 | 0.987 | |
| PS6 | 4.25 | 0.884 | 0.807 | 0.882 | |
| Perceived Behavioral Control | PBC1 | 4.14 | 0.888 | 0.812 | 0.891 |
| PBC2 | 3.98 | 0.940 | 0.810 | 0.867 | |
| PBC3 | 4.21 | 0.918 | 0.610 | 0.811 | |
| PBC4 | 3.96 | 1.017 | 0.532 | 0.591 | |
| PBC5 | 3.92 | 0.952 | 0.764 | 0.834 | |
| PBC6 | 3.90 | 1.021 | 0.783 | 0.791 | |
| Subjective Standards | SS1 | 3.70 | 1.003 | 0.716 | 0.776 |
| SS2 | 4.13 | 0.930 | 0.704 | 0.765 | |
| SS3 | 3.73 | 1.045 | 0.787 | 0.834 | |
| SS4 | 3.79 | 1.002 | 0.748 | 0.791 | |
| SS5 | 3.97 | 0.957 | 0.736 | 0.846 | |
| SS6 | 3.51 | 1.115 | 0.739 | 0.818 | |
| SS7 | 3.84 | 1.002 | 0.612 | 0.678 | |
| Willingness to Follow | WF1 | 3.92 | 0.899 | 0.857 | 0.783 |
| WF2 | 4.20 | 1.010 | 0.744 | 0.942 | |
| WF3 | 4.34 | 0.856 | 0.838 | 0.882 | |
| WF4 | 4.34 | 0.883 | 0.813 | 0.707 | |
| WF5 | 4.03 | 1.047 | 0.860 | 0.742 | |
| WF6 | 4.24 | 0.935 | 0.728 | 0.765 | |
| Adaptive Behavior | AD1 | 3.21 | 1.187 | 0.353 | - |
| AD2 | 2.34 | 1.421 | 0.637 | 0.729 | |
| AD3 | 3.57 | 1.241 | 0.607 | 0.735 | |
| AD4 | 3.53 | 1.139 | 0.590 | 0.779 | |
| AD5 | 2.71 | 1.225 | 0.897 | 0.642 | |
| AD6 | 2.64 | 1.249 | 0.872 | 0.747 | |
| Actual Behavior | AB1 | 3.98 | 0.870 | 0.627 | 0.739 |
| AB2 | 3.87 | 1.094 | 0.567 | 0.965 | |
| AB3 | 4.10 | 0.941 | 0.568 | 0.918 | |
| AB4 | 4.51 | 0.795 | 0.653 | 0.648 | |
| AB5 | 4.30 | 0.879 | 0.681 | 0.664 | |
| AB6 | 4.58 | 0.721 | 0.719 | 0.728 | |
| Perceived Government Response | PGR1 | 3.88 | 0.895 | 0.765 | 0.882 |
| PGR2 | 3.82 | 0.945 | 0.769 | 0.904 | |
| PGR3 | 3.89 | 0.923 | 0.761 | 0.841 | |
| PGR4 | 3.67 | 0.988 | 0.793 | 0.771 | |
| PGR5 | 3.63 | 0.990 | 0.817 | 0.799 | |
| PGR6 | 3.76 | 0.937 | 0.799 | 0.862 | |
| Perceived Effectiveness | PE1 | 3.72 | 1.054 | 0.681 | 0.743 |
| PE2 | 3.62 | 0.999 | 0.669 | 0.858 | |
| PE3 | 3.90 | 0.945 | 0.770 | 0.802 | |
| PE4 | 3.85 | 0.922 | 0.786 | 0.748 | |
| PE5 | 3.97 | 0.843 | 0.769 | 0.848 | |
| PE6 | 3.94 | 0.922 | 0.605 | 0.780 | |
| Perceived Vulnerability | PV1 | 3.19 | 1.179 | 0.784 | - |
| PV2 | 3.46 | 1.284 | 0.761 | - | |
| PV3 | 2.23 | 1.330 | 0.637 | - | |
| PV4 | 2.99 | 1.324 | 0.750 | - | |
| PV5 | 4.11 | 1.165 | 0.430 | - | |
| PV6 | 2.93 | 1.372 | 0.670 | - | |
| Factor | Cronbach’s α | Average Variance Extracted (AVE) | Composite Reliability (CR) |
|---|---|---|---|
| Knowledge of COVID-19 Vaccination | 0.754 | 0.563 | 0.860 |
| Perceived Severity | 0.871 | 0.680 | 0.930 |
| Perceived Behavioral Control | 0.865 | 0.646 | 0.915 |
| Subjective Standards | 0.882 | 0.622 | 0.920 |
| Willingness to Follow | 0.922 | 0.652 | 0.918 |
| Adaptive Behavior | 0.848 | 0.530 | 0.849 |
| Actual Behavior | 0.803 | 0.620 | 0.905 |
| Perceived Government Response | 0.907 | 0.713 | 0.937 |
| Perceived Effectiveness | 0.859 | 0.636 | 0.913 |
| Good-of-Fit Measures of SEM | Parameter Estimates | Minimum Cutoff | Interpretation |
|---|---|---|---|
| Incremental Fit Index (IFI) | 0.932 | >0.8 | Acceptable |
| Tucker–Lewis Index (TLI) | 0.923 | >0.8 | Acceptable |
| Comparative Fit Index (CFI) | 0.931 | >0.8 | Acceptable |
| Goodness-of-Fit Index (GFI) | 0.828 | >0.8 | Acceptable |
| Adjusted Goodness-of-Fit Index (AGFI) | 0.801 | >0.8 | Acceptable |
| Root Mean Square Error (RMSEA) | 0.042 | <0.07 | Excellent |
| No. | Variable | Direct Effects | p-Value | Indirect Effects | p-Value | Total Effects | p-Value |
|---|---|---|---|---|---|---|---|
| 1 | KV-PS | 0.331 | 0.002 | 0.331 | 0.002 | ||
| 2 | KV-SS | 0.017 | 0.394 | 0.017 | 0.394 | ||
| 3 | KV-PBC | 0.035 | 0.031 | 0.035 | 0.031 | ||
| 4 | KV-WF | 0.037 | 0.031 | 0.037 | 0.031 | ||
| 5 | KV-AD | 0.041 | 0.03 | 0.041 | 0.03 | ||
| 6 | KV-AB | −0.014 | 0.024 | −0.014 | 0.024 | ||
| 7 | KV-PGR | 0.027 | 0.028 | 0.027 | 0.028 | ||
| 8 | KV-PE | 0.027 | 0.029 | 0.027 | 0.029 | ||
| 9 | PS-PBC | 0.106 | 0.001 | 0.106 | 0.037 | ||
| 10 | PS-SS | 0.052 | 0.002 | 0.052 | 0.419 | ||
| 11 | PS-WF | 0.111 | 0.036 | 0.111 | 0.036 | ||
| 12 | PS-AD | 0.124 | 0.042 | 0.124 | 0.042 | ||
| 13 | PS-AB | −0.042 | 0.033 | −0.042 | 0.033 | ||
| 14 | PS-PGR | 0.083 | 0.04 | 0.083 | 0.04 | ||
| 15 | PS-PE | 0.083 | 0.041 | 0.083 | 0.041 | ||
| 16 | PBC-WF | 1.054 | 0.003 | 1.054 | 0.001 | ||
| 17 | PBC-SS | 0 | 0 | ||||
| 18 | PBC-AD | 1.183 | 0.002 | 1.183 | 0.002 | ||
| 19 | PBC-AB | −0.404 | 0.002 | −0.404 | 0.002 | ||
| 20 | PBC-PGR | 0.79 | 0.001 | 0.79 | 0.001 | ||
| 21 | PBC-PE | 0.791 | 0.003 | 0.791 | 0.003 | ||
| 22 | SS-WF | −0.027 | 0.002 | −0.027 | 0.54 | ||
| 23 | SS-AD | −0.031 | 0.543 | −0.031 | 0.543 | ||
| 24 | SS-AB | 0.01 | 0.54 | 0.01 | 0.54 | ||
| 25 | SS-PGR | −0.021 | 0.514 | −0.021 | 0.514 | ||
| 26 | SS-PE | −0.021 | 0.53 | −0.021 | 0.53 | ||
| 27 | WF-AD | −0.383 | 0.001 | −0.383 | 0.002 | ||
| 28 | WF-AB | 1.122 | 0.003 | 1.122 | 0.002 | ||
| 29 | WF-PGR | 0.749 | 0.003 | 0.749 | 0.003 | ||
| 30 | WF-PE | 0.75 | 0.003 | 0.75 | 0.003 | ||
| 31 | AD-PGR | 0.054 | 0.025 | 0.054 | 0.192 | ||
| 32 | AD-AB | 0 | 0 | ||||
| 33 | AD-PE | 0.055 | 0.180 | 0.055 | 0.18 | ||
| 34 | AB-PGR | 0.686 | 0.002 | 0.686 | 0.001 | ||
| 35 | AB-PE | 0.687 | 0.002 | 0.687 | 0.002 | ||
| 36 | PGR-PE | 1.002 | 0.002 | 1.002 | 0.003 |
Publisher’s Note: MDPI stays neutral with regard to jurisdictional claims in published maps and institutional affiliations. |
© 2022 by the authors. Licensee MDPI, Basel, Switzerland. This article is an open access article distributed under the terms and conditions of the Creative Commons Attribution (CC BY) license (https://creativecommons.org/licenses/by/4.0/).
Share and Cite
Jou, Y.-T.; Mariñas, K.A.; Saflor, C.S.; Young, M.N.; Prasetyo, Y.T.; Persada, S.F. Factors Affecting Perceived Effectiveness of Government Response towards COVID-19 Vaccination in Occidental Mindoro, Philippines. Healthcare 2022, 10, 1483. https://doi.org/10.3390/healthcare10081483
Jou Y-T, Mariñas KA, Saflor CS, Young MN, Prasetyo YT, Persada SF. Factors Affecting Perceived Effectiveness of Government Response towards COVID-19 Vaccination in Occidental Mindoro, Philippines. Healthcare. 2022; 10(8):1483. https://doi.org/10.3390/healthcare10081483
Chicago/Turabian StyleJou, Yung-Tsan, Klint Allen Mariñas, Charmine Sheena Saflor, Michael Nayat Young, Yogi Tri Prasetyo, and Satria Fadil Persada. 2022. "Factors Affecting Perceived Effectiveness of Government Response towards COVID-19 Vaccination in Occidental Mindoro, Philippines" Healthcare 10, no. 8: 1483. https://doi.org/10.3390/healthcare10081483
APA StyleJou, Y.-T., Mariñas, K. A., Saflor, C. S., Young, M. N., Prasetyo, Y. T., & Persada, S. F. (2022). Factors Affecting Perceived Effectiveness of Government Response towards COVID-19 Vaccination in Occidental Mindoro, Philippines. Healthcare, 10(8), 1483. https://doi.org/10.3390/healthcare10081483

