Similarities and Differences between EU Platforms in the AHA and AAL Domains from a Software Viewpoint
Abstract
:1. Introduction
2. Related Work
3. Methodology for AHA Platform Assessment
3.1. Main Objectives
- To evaluate the progress of implementation, distribution, and advancement of open platforms in the AHA domain with the help of a methodology.
- To establish tools for platform supporters and users for self-evaluation purposes with which they can measure how satisfied and successful they feel with platform usage.
- To interpret the existing platforms by determining how familiar projects influence their progress, viability, and privileges.
- To connect different members of associations and related partners with the same vision—to share common ideas, expertise, and awareness about open platforms.
- To gather feedback from the end-users and to measure the the development and enlargement of the current state-of-the-art models and specifications.
- To educate the end-users as much as possible in order to maximize the their experiences in using the existing platforms.
3.2. Methodology
3.3. Platforms
- 1.
- ACTIVAGE consists of a set of techniques, tools, and methodologies for interoperability between heterogeneous IoT platforms and an open framework for providing semantic interoperability of IoT platforms for AHA, while addressing trustworthiness, privacy, data protection, and security [19]. The platform was developed in Italy, Spain, France, UK, Germany, Finland, and Greece.
- 2.
- The AMIGO project develops open, standardized, interoperable middleware and attractive user services for the networked home environment [20]. The platform was developed in Switzerland and Italy.
- 3.
- The aim of the AmIVITAL project is to support the active and healthy aging (AHA) domain with new ICT technologies and ambient intelligence gadgets. Such devices allow better control for those with chronic disabilities, promote healthy lifestyles, and provide better support for autonomous living [21]. The platform was developed in Spain.
- 4.
- BeyondSilos aims at further spreading ICT-enabled, joined-up health and social care for older people, by developing, piloting, and evaluating integrated services based on two generic pathways in a multicentric approach, making extensive use of knowledge and experience gained among early adopters of integrated E-care in Europe [22]. The platform was developed in Switzerland and Italy.
- 5.
- The purpose of the EkoSmart program is to develop a smart city ecosystem with all of the support mechanisms necessary for efficient, optimized, and gradual integration of individual areas into a unified and coherent system of value chains, where care for older people is one of the core modules of the smart city, encapsulating every aspect of older people [23,24]. The platform was developed in Slovenia by 25 partners from academia, the medical field, and the industry.
- 6.
- The FIWARE foundation is the legal independent body providing shared resources to help achieve the FIWARE mission by promoting, augmenting, protecting, and validating the FIWARE technologies, as well as the activities of the FIWARE community, empowering its members, including end-users, developers, and the rest of the stakeholders in the entire ecosystem [25]. The platform was developed in Belgium, Brazil, Switzerland, Germany, Spain, Finland, France, Hungary, Italy, Netherlands, Portugal, Sweden, United Kingdom, and Colombia.
- 7.
- GIRAFF+ is a complex system that can monitor activities in the home using a network of sensors, both in and around the home, as well as on the user’s body [26]. The platform was developed in Sweden, Spain, Italy, Portugal, UK, and Slovenia.
- 8.
- INLIFE aims to prolong and support independent living for older people with cognitive impairments, through interoperable, open, personalized and seamless ICT services that support home activities, communication, health maintenance, travel, mobility and socialization, with novel, scalable and viable business models, based on feedback from large-scale, multi-country pilots. An older person wears a sensor and the integrated system provides him/her basic care functions [27,28]. The platform was developed in United Kingdom, Slovenia, Ireland, Austria, Netherlands, Spain, Sweden, and Greece.
- 9.
- In the absence of global IoT standards, the INTER-IoT results allow any company to design and develop new IoT devices or services, leveraging the existing ecosystem, and bringing them to market quickly [29]. The platform was developed in Spain, Italy, Netherlands, UK, Slovenia, Poland, and France.
- 10.
- OASIS introduces an innovative, ontology-driven, open reference architecture and platform, which enables and facilitates interoperability, seamless connectivity, and sharing of content between different services and ontologies in all application domains relevant to older people and beyond [30]. The platform was developed in Italy, Austria, Belgium, Bulgaria, Switzerland, China, Greece, Spain, Germany, Netherlands, Mexico, Romania, and United Kingdom.
- 11.
- PERSONA aims at advancing the paradigm of ambient intelligence through the harmonization of ambient-assisted living (AAL) technologies and concepts for the development of sustainable and affordable solutions for the social inclusion and independent living of senior citizens, integrated in a common semantic framework [31]. The platform was developed in Switzerland and Italy.
- 12.
- REACH2020 represents a solution that seeks to prevent older people from loss of function and a decline from being able to perform daily living activities, independently, leading ultimately to entering long-term care [32]. The platform was developed in Germany, Netherlands, Switzerland, Denmark, Poland, and Sweden.
- 13.
- sensiNact is a horizontal platform dedicated to IoT and is particularly used in various smart city and smart home applications. sensiNact aims to manage IoT protocol and device heterogeneity, and provides synchronous (on demand) and asynchronous (periodic or event based) access to data/actions of IoT devices, as well as access to historic data with a generic and easy-to-use API [33]. The platform was developed in Austria, Spain, Norway, Croatia, Cyprus, and Poland.
- 14.
- SOFIA2 is an IoT enabled middleware platform that allows the interoperability of connected systems. It is multi-language and multi-protocol, enabling the interconnection of multiple devices. It provides publishing and subscription mechanisms, facilitating the orchestration of sensors and actuators in order to monitor and act on the environment [34]. The platform was developed in Italy, United Kingdom, Greece, Germany, Sweden, and Spain.
- 15.
- SOPRANO designs and develops highly innovative, context-aware smart services with natural and comfortable interfaces for older people at affordable costs, meeting the requirements of users, family, and care providers, and significantly extends the time one can live independently in his/her home when older [35]. The platform was developed in Switzerland and Italy.
- 16.
- UNCAP (Ubiquitous interoperable care for aging people) makes use of solutions and technologies developed in previous research projects to develop an open, scalable, and privacy-savvy ICT infrastructure designed to help aging people live independently, while maintaining and improving their lifestyles [36]. The platform was developed in Austria, Spain, Norway, Croatia, Cyprus, and Poland.
- 17.
- universAAL enables seamless interoperability of devices, services, and applications for IoT enabled smart environments. The platform provides the framework for communication, connectivity, and compatibility between otherwise disparate products, services, and devices [37]. The platform was developed in Italy, Austria, Denmark, Netherlands, Croatia, Israel, Spain, Germany, Greece, and Poland.
- 18.
- The VAALID (The "Accessibility and Usability Validation Framework for AAL Interaction Design Process") project aims to create new tools and methods that facilitate and streamline the process of creation, design, construction, and deployment of technological solutions in the context of AAL, assuring that they are accessible and usable for senior citizens. The main objective of the project is to develop a 3D-immersive simulation platform for computer-aided design and validation of user-interaction subsystems that improves and optimizes the accessibility features of AAL services for social inclusion and independent living [38]. The platform was developed in Spain, Germany, Greece, and Italy.
4. Data Preparation
5. AHA Platform Clustering
5.1. K-Means Clustering
5.1.1. Platform Clustering into Two Clusters
- cluster 1: ACTIVAGE, EkoSmart, FIWARE, GIRAFF+, INLIFE, INTER-IoT, REACH2020, SOFIA2, UNCAP, universAAL
- cluster 2: AmIVITAL, OASIS, VAALID, AMIGO, BeyondSilos, PERSONA, SOPRANO
5.1.2. Platform Clustering into Four Clusters
- ACTIVAGE, FIWARE, GIRAFF+, INTER-IoT, REACH2020, SOFIA2;
- AMIGO, BeyondSilos, PERSONA, SOPRANO;
- VAALID, AmIVITAL;
- EkoSmart, INLIFE, OASIS, sensiNact, UNCAP, universAAL.
5.2. Hierarchical Clustering
5.3. Interpretation of Results
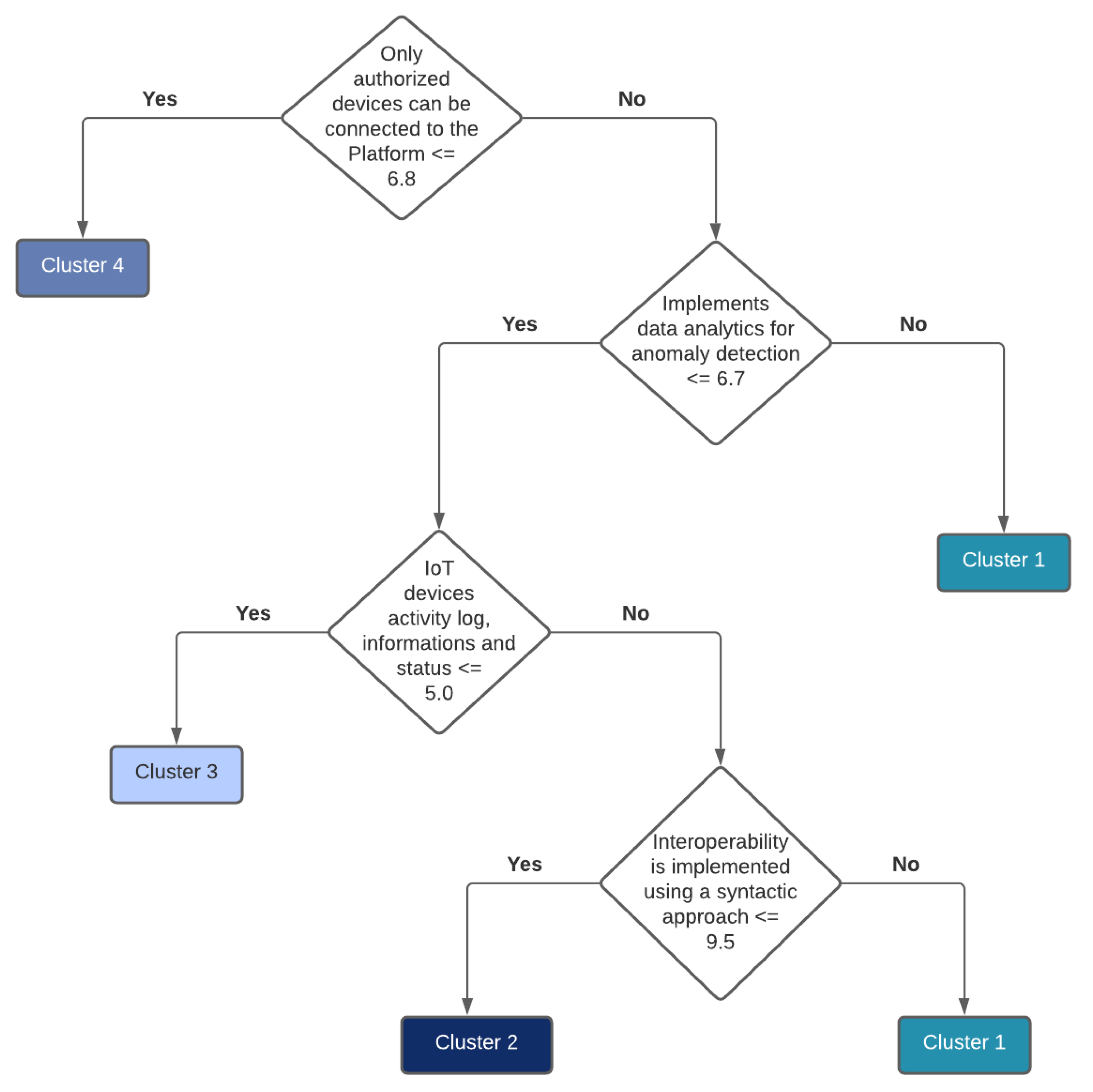
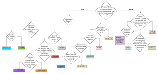
6. AHA Platform Taxonomy
6.1. Taxonomy
- All the related web servers ensure... ≤ 1.875;
- Implemented data analytics analyze environmental… ≤ 0.5;
- Operating systems supported (including… ≤ 0.5.
6.2. Practical Use of Taxonomy
- 1.
- Choose a platform to be classified and describe the platform with features as presented in this paper.Example: the Insieme platform is developed within the Italian–Slovenian Interreg project ISE-EMH [52], and it is a significantly modified derivative of the medical part of the EkoSmart platform.
- 2.
- 3.
- 4.
- If taxonomies (Figure A2 and Figure A3) classify differently, check the clusters in Figure 1, Figure 2, Figure 3, Figure 4 and Figure 5, and observe the obtained results.Example:
- 5.
- Provide statistics on how often the taxonomy classification falls into the same cluster, determining the clustering of the chosen platform.Example: the Insieme platform belongs to cluster 1 with 4/5; and with 1/5 probability to cluster 2. It is most similar to EkoSmart and Insieme.
- The original EkoSmart name denoted a platform for a smart city where the same-named platform was the EkoSmart part dedicated to older people and people with health issues, regardless of age.
- The INLIFE platform was dedicated to older people and provided basic care support, functionally using data from wearables.
- Insieme is a platform dedicated to people of any age. It provides info on where a user with a medical issue can obtain quick access to institutions, videos, pages, and forums, a kind of expert, a local “doctor Google”.
7. Discussion and Conclusions
- There are four platforms with similar text descriptions that the computer-generated features could not distinguish among them: AMIGO, BeyondSilos, PERSONA, SOPRANO.
- The split into two clusters was:
- -
- cluster 1: ACTIVAGE, EkoSmart, FIWARE, GIRAFF+, INLIFE, INTER-IoT, REACH2020, SOFIA2, UNCAP, universAAL.
- -
- cluster 2: AmIVITAL, OASIS, VAALID, AMIGO, BeyondSilos, PERSONA, SOPRANO.
- The split into four clusters was as follows:
- -
- cluster 1: AmIVITAL, EkoSmart, INLIFE, OASIS, sensiNact, UNCAP, universAAL.
- -
- cluster 2: ACTIVAGE, FIWARE, GIRAFF+, INTER-IoT, REACH2020, SOFIA2.
- -
- cluster 3: AMIGO, BeyondSilos, PERSONA, SOPRANO.
- -
- cluster 4: VAALID.
Author Contributions
Funding
Institutional Review Board Statement
Informed Consent Statement
Data Availability Statement
Acknowledgments
Conflicts of Interest
Abbreviations
| AI | artificial intelligence |
| ICT | information and communication technologies |
| AHA | active and healthy aging |
| IoT | Internet of Things |
| PCA | principal component analysis |
| AAL | ambient-assisted living |
Appendix A



References
- The European Demographic Deficit. 2021. Available online: https://www.europarl.europa.eu/sides/getDoc.do?pubRef=-//EP//TEXT+IM-PRESS+20080414FCS26499+0+DOC+XML+V0//EN (accessed on 3 January 2022).
- Platform Uptake. 2021. Available online: https://project.platformuptake.eu/ (accessed on 3 January 2022).
- Gams, M.; Gu, I.; Härmä, A.; Muñoz, A.; Tam, V. Artificial intelligence and ambient intelligence. J. Ambient. Intell. Smart Environ. 2019, 11, 71–86. [Google Scholar] [CrossRef] [Green Version]
- Pal, C.; Leon, F.; Paprzycki, M.; Ganzha, M. A Review of Platforms for the Development of Agent Systems. arXiv 2020, arXiv:2007.08961. [Google Scholar]
- Figueroa, P.; Bischof, W.F.; Boulanger, P.; James Hoover, H. Efficient comparison of platform alternatives in interactive virtual reality applications. Int. J. -Hum.-Comput. Stud. 2005, 62, 73–103. [Google Scholar] [CrossRef]
- Guth, J.; Breitenbücher, U.; Falkenthal, M.; Leymann, F.; Reinfurt, L. Comparison of IoT platform architectures: A field study based on a reference architecture. In Proceedings of the 2016 Cloudification of the Internet of Things (CIoT), Paris, France, 23–25 November 2016; pp. 1–6. [Google Scholar] [CrossRef]
- Yu, J.Y.; Kim, Y.G. Analysis of IoT Platform Security: A Survey. In Proceedings of the 2019 International Conference on Platform Technology and Service (PlatCon), Jeju, Korea, 28–30 January 2019; pp. 1–5. [Google Scholar] [CrossRef]
- Ali, A.H.; Abdullah, M.Z. Recent Trends in Distributed Online Stream Processing Platform for Big Data: Survey. In Proceedings of the 2018 1st Annual International Conference on Information and Sciences (AiCIS), Fallujah, Iraq, 20–21 November 2018; pp. 140–145. [Google Scholar] [CrossRef]
- Höfer, C.; Karagiannis, G. Cloud computing services: Taxonomy and comparison. J. Internet Serv. Appl. 2010, 2, 81–94. [Google Scholar] [CrossRef] [Green Version]
- Blaschke, M.; Haki, K.; Aier, S.; Winter, R. Taxonomy of Digital Platforms: A Platform Architecture Perspective. In Proceedings of the 14th International Conference on Wirtschaftsinformatik (WI2019), Siegen, Germany, 24–27 February 2019; pp. 572–586. [Google Scholar]
- Palumbo, F. Ambient Intelligence in Assisted Living Environments. Ph.D. Thesis, Universita Degli Studi di Pisa, Pisa, Italy, 2016. [Google Scholar]
- Baquero, R.; Rodríguez, J.; Mendoza, S.; Decouchant, D.; Papis, A.P.M. FunBlocks. A Modular Framework for AmI System Development. Sensors 2012, 12, 10259–10291. [Google Scholar] [CrossRef]
- Madureira, P.; Cardoso, N.; Sousa, F.; Moreira, W. My-AHA: Middleware Platform to Sustain Active and Healthy Ageing. In Proceedings of the 2019 International Conference on Wireless and Mobile Computing, Networking and Communications (WiMob), Barcelona, Spain, 21–23 October 2019; pp. 21–26. [Google Scholar] [CrossRef]
- Marcos-Pablos, S.; García-Peñalvo, F.J. Technological Ecosystems in Care and Assistance: A Systematic Literature Review. Sensors 2019, 19, 708. [Google Scholar] [CrossRef] [Green Version]
- Chiarini, G.; Ray, P.; Akter, S.; Masella, C.; Ganz, A. mHealth Technologies for Chronic Diseases and Elders: A Systematic Review. IEEE J. Sel. Areas Commun. 2013, 31, 6–18. [Google Scholar] [CrossRef] [Green Version]
- Beevi, F.A.; Wagner, S.; Hallerstede, S.; Pedersen, C. Data quality oriented taxonomy of ambient assisted living systems. In Proceedings of the IET International Conference on Technologies for Active and Assisted Living (TechAAL), London, UK, 5 November 2015; pp. 1–6. [Google Scholar] [CrossRef]
- Byrne, C.A.; Collier, R.; O’Hare, G.M.P. A Review and Classification of Assisted Living Systems. Information 2018, 9, 182. [Google Scholar] [CrossRef] [Green Version]
- Carboni, A.; Russo, D.; Moroni, D.; Barsocchi, P.; Nikolov, A.; Dantas, C.; Guardado, D.; Leandro, A.; van Staalduinen, A.; Karanastasis, E.; et al. Success and Hindrance Factors of AHA-Oriented Open Service Platforms. In Proceedings of the 13th International Conference on Computational Collective Intelligence, Rhodes, Greece, 29 September–1 October 2021; pp. 656–668. [Google Scholar] [CrossRef]
- ACTIVAGE. 2021. Available online: http://www.activageproject.eu/activage-project/#About-ACTIVAGE (accessed on 3 January 2022).
- Georgantas, N.; Mokhtar, S.B.; Bromberg, Y.; Issarny, V.; Kalaoja, J.; Kantarovitch, J.; Gerodolle, A.; Mevissen, R. The amigo service architecture for the open networked home environment. In Proceedings of the 5th Working IEEE/IFIP Conference on Software Architecture (WICSA’05), Pittsburgh, PA, USA, 9–10 November 2005; pp. 295–296. [Google Scholar]
- AmIVITAL. 2021. Available online: http://www.sabien.upv.es/en/project/amivital/ (accessed on 3 January 2022).
- BeyondSilos. 2021. Available online: https://www.beyondsilos.eu/home/ (accessed on 3 January 2022).
- EkoSmart. 2021. Available online: https://dis.ijs.si/ekosmart/?page_id=137&lang=sl (accessed on 3 January 2022).
- Kocuvan, P.; Tavčar, A.; Grasselli, G.; Gams, M. Virtual Assistant Aggregator for the Project Electronic and Mobile Health. In Proceedings of the 22nd International Multiconference Information Society (IS’19), Ljubljana, Slovenia, 7–11 October 2019; pp. 21–24. [Google Scholar]
- FIWARE. 2021. Available online: https://www.fiware.org/about-us/ (accessed on 3 January 2022).
- GIRAFF+. 2021. Available online: https://www.age-platform.eu/good-practice/giraffplus-project-smart-homes-technology-tested-real-homes (accessed on 3 January 2022).
- Kaimakamis, E.; Karavidopoulou, V.; Kilintzis, V.; Stefanopoulos, L.; Papageorgiou, V. Development/Testing of a Monitoring System Assisting MCI Patients: The European Project INLIFE. Stud. Health Technol. Inform. 2017, 242, 583–586. [Google Scholar] [PubMed]
- Bizjak, J.; Gradišek, A.; Stepančič, L.; Gjoreski, H.; Gams, M. Intelligent assistant carer for active aging. Eurasip J. Adv. Signal Process. 2017, 2017, 76. [Google Scholar] [CrossRef] [Green Version]
- INTER-IoT. 2021. Available online: https://inter-iot.eu/ (accessed on 3 January 2022).
- OASIS. 2021. Available online: https://cordis.europa.eu/project/rcn/85421/en (accessed on 3 January 2022).
- Tazari, M.R.; Furfari, F.; Ramos, J.P.L.; Ferro, E. The PERSONA service platform for AAL spaces. In Handbook of Ambient Intelligence and Smart Environments; Springer: Boston, MA, USA, 2010; pp. 1171–1199. [Google Scholar]
- REACH2020. 2021. Available online: https://reach2020.eu/ (accessed on 3 January 2022).
- sensiNact. 2021. Available online: https://wiki.eclipse.org/sensiNact (accessed on 3 January 2022).
- SOFIA2. 2021. Available online: https://github.com/Sofia2 (accessed on 3 January 2022).
- Wolf, P.; Schmidt, A.; Klein, M. SOPRANO-An extensible, open AAL platform for elderly people based on semantical contracts. In Proceedings of the 3rd Workshop on Artificial Intelligence Techniques for Ambient Intelligence (AITAmI’08), 18th European Conference on Artificial Intelligence (ECAI 08), Patras, Greece, 21–25 July 2008. [Google Scholar]
- UNCAP. 2021. Available online: https://cordis.europa.eu/project/id/643555 (accessed on 3 January 2022).
- univerAAL. 2021. Available online: https://www.universaal.info/ (accessed on 3 January 2022).
- VAALID. 2021. Available online: https://cordis.europa.eu/project/id/224309 (accessed on 3 January 2022).
- Okada, S.; Ohzeki, M.; Taguchi, S. Efficient partition of integer optimization problems with one-hot encoding. Sci. Rep. 2019, 9, 1–12. [Google Scholar] [CrossRef] [PubMed]
- Martinez, A.M.; Kak, A.C. Pca versus lda. IEEE Trans. Pattern Anal. Mach. Intell. 2001, 23, 228–233. [Google Scholar] [CrossRef] [Green Version]
- Jolliffe, I.T.; Cadima, J. Principal component analysis: A review and recent developments. Philos. Trans. R. Soc. A Math. Phys. Eng. Sci. 2016, 374, 20150202. [Google Scholar] [CrossRef] [PubMed]
- Likas, A.; Vlassis, N.; Verbeek, J.J. The global k-means clustering algorithm. Pattern Recognit. 2003, 36, 451–461. [Google Scholar] [CrossRef] [Green Version]
- Murtagh, F.; Contreras, P. Algorithms for hierarchical clustering: An overview. Wiley Interdiscip. Rev. Data Min. Knowl. Discov. 2012, 2, 86–97. [Google Scholar] [CrossRef]
- K-Means Clustering. 2021. Available online: https://en.wikipedia.org/wiki/K-means_clustering (accessed on 3 January 2022).
- Sklearn Preprocessing Standard Scaler. 2021. Available online: https://scikit-learn.org/stable/modules/generated/sklearn.preprocessing.StandardScaler.html (accessed on 3 January 2022).
- How to Use StandardScaler and MinMaxScaler Transforms in Python. 2021. Available online: https://machinelearningmastery.com/standardscaler-and-minmaxscaler-transforms-in-python/ (accessed on 3 January 2022).
- Hierarchical Clustering. 2021. Available online: https://www.displayr.com/what-is-hierarchical-clustering/ (accessed on 3 January 2022).
- Heat Map. 2021. Available online: https://www.hotjar.com/heatmaps/ (accessed on 3 January 2022).
- PCA Importance 1. 2021. Available online: https://towardsdatascience.com/pca-clearly-explained-how-when-why-to-use-it-and-feature-importance-a-guide-in-python-7c274582c37e (accessed on 3 January 2022).
- PCA Importance 2. 2021. Available online: https://support.minitab.com/en-us/minitab/18/help-and-how-to/modeling-statistics/multivariate/how-to/principal-components/interpret-the-results/key-results/ (accessed on 3 January 2022).
- Piltaver, R.; Lustrek, M.; Gams, M.; Martincic-Ipsic, S. What makes classification trees comprehensible? Expert Syst. Appl. 2016, 62, 333–346. [Google Scholar] [CrossRef]
- ISE-EMH: Italian-Slovene Ecosystem for Electronic and Mobile Health. 2021. Available online: http://ita-slo.eu/en/ise-emh (accessed on 3 January 2022).






| Platform | All Related Web Servers Ensure Maintenance and Correction against the Main Known Weaknesses | Value |
|---|---|---|
| ACTIVAGE | Yes | 10 |
| AMIGO | No | 0 |
| AmIVITAL | Yes | 10 |
| BeyondSilos | No | 0 |
| EkoSmart | No | 0 |
| FIWARE | Not sure | 3.75 |
| GIRAFF+ | Yes | 10 |
| INLIFE | Yes | 10 |
| INTER-IoT | 3.75 | |
| OASIS | No | 0 |
| PERSONA | No | 0 |
| REACH2020 | Partial | 5 |
| sensiNact | 3.75 | |
| SOFIA2 | 3.75 | |
| SOPRANO | No | 0 |
| UNCAP | Not sure | 3.75 |
| universAAL | Not sure | 3.75 |
| VAALID | No, not applicable | 0 |
| Feature | Contribution |
|---|---|
| Implements restful web service mechanisms to access… | 0.1968 |
| Implements real-time data analytics | 0.1922 |
| Security and privacy mechanisms are implemented for… | 0.1906 |
| Implements data analytics, analyzes body parameters… | 0.1900 |
| Implements data analytics, analyzes environmental parameters… | 0.1862 |
| Onboard analysis, intelligent IoT device | 0.1849 |
| Devices, lifetime management (software updates, remove bugs … | 0.1833 |
| Creation of analytics | 0.1824 |
| Implements data analytics for anomaly detection | 0.1806 |
| Secure access to IoT devices | 0.1769 |
| Data analytics offer GUI interfaces to display results according… | 0.1760 |
| Data analytics are accessible using REST/SOA API calls | 0.1684 |
| Visualization of data | 0.1591 |
| Web application or standalone | 0.1583 |
| All inputs from external sources and the user are sanitized… | 0.1577 |
| Only authorized devices can be connected to the platform | 0.1530 |
| Implements predictive data analytics | 0.1519 |
| Some data analytics are specific for the AHA domain | 0.1506 |
| Location support if the device’s location is not static | 0.1477 |
| Operating systems supported (including mobile)—Java OSGi | −0.1468 |
| Feature | Contribution |
|---|---|
| All applications only request the minimum sets of permissions… | −0.2633 |
| Offers facilities to make interoperable new sub−systems… | −0.2511 |
| Remote access to IoT devices | −0.2451 |
| No sensitive data are shared with third parties… | −0.2387 |
| Connectivity of heterogeneous IoT devices | −0.2375 |
| Data are encrypted on the network | −0.2375 |
| IoT device activity logs, information, and status | −0.2304 |
| Protocols and cryptographic schemes ensure end−to−end data… | −0.2224 |
| The applications are registered appropriately in the platform… | −0.2220 |
| Communications between the platform to the internet are secured | −0.2207 |
| Security protocols—Spring, HTTPS | −0.2185 |
| Data link protocols—SodaPop | −0.2135 |
| Remote control of IoT devices | −0.2003 |
| Only authorized devices can be connected to the platform | 0.1899 |
| Uses existing and well-known common data models… | 0.1770 |
| Compliance with general data protection regulations (EU)… | −0.175 |
| Implements interoperability between devices… | −0.1747 |
| Audio output support | −0.1700 |
| Publish−subscribe patterns and related protocols | −0.1671 |
| Interoperability is implemented using a syntactic approach | −0.1379 |
Publisher’s Note: MDPI stays neutral with regard to jurisdictional claims in published maps and institutional affiliations. |
© 2022 by the authors. Licensee MDPI, Basel, Switzerland. This article is an open access article distributed under the terms and conditions of the Creative Commons Attribution (CC BY) license (https://creativecommons.org/licenses/by/4.0/).
Share and Cite
Gams, M.; Kolar, Ž.; Vuk, Z.; Samuelsson, C.; Jäger, B.; Dovgan, E. Similarities and Differences between EU Platforms in the AHA and AAL Domains from a Software Viewpoint. Healthcare 2022, 10, 401. https://doi.org/10.3390/healthcare10020401
Gams M, Kolar Ž, Vuk Z, Samuelsson C, Jäger B, Dovgan E. Similarities and Differences between EU Platforms in the AHA and AAL Domains from a Software Viewpoint. Healthcare. 2022; 10(2):401. https://doi.org/10.3390/healthcare10020401
Chicago/Turabian StyleGams, Matjaž, Žiga Kolar, Zdenko Vuk, Christina Samuelsson, Bernhard Jäger, and Erik Dovgan. 2022. "Similarities and Differences between EU Platforms in the AHA and AAL Domains from a Software Viewpoint" Healthcare 10, no. 2: 401. https://doi.org/10.3390/healthcare10020401
APA StyleGams, M., Kolar, Ž., Vuk, Z., Samuelsson, C., Jäger, B., & Dovgan, E. (2022). Similarities and Differences between EU Platforms in the AHA and AAL Domains from a Software Viewpoint. Healthcare, 10(2), 401. https://doi.org/10.3390/healthcare10020401

