Psychometric Properties of a Questionnaire to Assess Spanish Primary School Teachers’ Perceptions about Their Preparation for Inclusive Education
Abstract
1. Introduction
2. Materials and Methods
2.1. Participants
2.2. Instruments
2.3. Procedure
2.4. Data Analysis
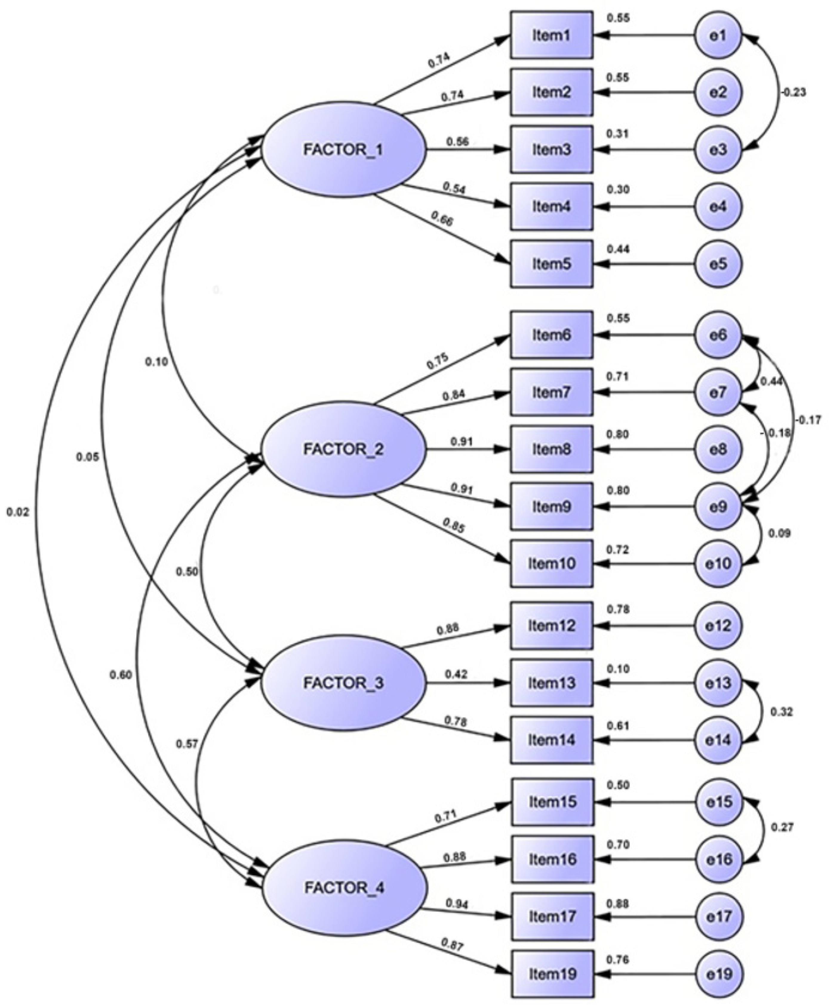
3. Results
4. Discussion
5. Conclusions
Author Contributions
Funding
Institutional Review Board Statement
Informed Consent Statement
Data Availability Statement
Acknowledgments
Conflicts of Interest
Appendix A
| Items | 1 | 2 | 3 | 4 | 5 | 6 | 7 | 8 | 9 | 10 | 15 | 16 | 17 | 19 | 12 | 13 | 14 |
|---|---|---|---|---|---|---|---|---|---|---|---|---|---|---|---|---|---|
| 1 | 1.000 | ||||||||||||||||
| 2 | 0.632 | 1.000 | |||||||||||||||
| 3 | 0.378 | 0.452 | 1.000 | ||||||||||||||
| 4 | 0.484 | 0.526 | 0.470 | 1.000 | |||||||||||||
| 5 | 0.553 | 0.476 | 0.441 | 0.462 | 1.000 | ||||||||||||
| 6 | 0.115 | 0.057 | 0.006 | 0.033 | 0.057 | 1.000 | |||||||||||
| 7 | 0.135 | 0.038 | 0.086 | 0.053 | 0.107 | 0.855 | 1.000 | ||||||||||
| 8 | 0.173 | 0.142 | 0.078 | 0.038 | 0.129 | 0.779 | 0.868 | 1.000 | |||||||||
| 9 | 0.177 | 0.097 | 0.071 | 0.052 | 0.160 | 0.762 | 0.839 | 0.927 | 1.000 | ||||||||
| 10 | 0.137 | 0.120 | 0.085 | 0.020 | 0.163 | 0.727 | 0.795 | 0.835 | 0.855 | 1.000 | |||||||
| 15 | 0.067 | 0.048 | −0.053 | −0.005 | 0.125 | 0.327 | 0.361 | 0.448 | 0.485 | 0.467 | 1.000 | ||||||
| 16 | 0.136 | 0.119 | −0.022 | 0.063 | 0.071 | 0.170 | 0.179 | 0.187 | 0.203 | 0.223 | 0.414 | 1.000 | |||||
| 17 | 0.088 | 0.036 | −0.057 | 0.053 | 0.077 | 0.286 | 0.291 | 0.341 | 0.397 | 0.381 | 0.792 | 0.506 | 1.000 | ||||
| 19 | 0.094 | 0.032 | 0.011 | −0.102 | 0.114 | 0.432 | 0.465 | 0.503 | 0.485 | 0.523 | 0.520 | 0.240 | 0.515 | 1.000 | |||
| 12 | 0.091 | −0.023 | −0.005 | −0.077 | 0.078 | 0.479 | 0.515 | 0.574 | 0.588 | 0.591 | 0.573 | 0.233 | 0.517 | 0.911 | 1.000 | ||
| 13 | 0.044 | −0.043 | −0.052 | −0.098 | 0.039 | 0.547 | 0.580 | 0.639 | 0.645 | 0.656 | 0.637 | 0.199 | 0.579 | 0.907 | 0.954 | 1.000 | |
| 14 | 0.019 | −0.012 | −0.026 | −0.071 | 0.054 | 0.482 | 0.498 | 0.565 | 0.587 | 0.570 | 0.545 | 0.195 | 0.517 | 0.877 | 0.910 | 0.949 | 1.000 |
Appendix B
| 1. Preferiría no tener en mi aula alumnos con necesidades específicas de apoyo educativo |
| 2. Un niño con necesidades específicas de apoyo educativo interrumpe la rutina del aula y perjudica el aprendizaje de sus compañeros |
| 3. No debemos escolarizar alumnos con necesidades educativas especiales en centros ordinarios hasta que no tengamos la formación adecuada para ello |
| 4. Los alumnos con necesidad específica de apoyo educativo no pueden seguir el día a día del curriculum |
| 5. Me preocupa que mi carga de trabajo se incremente si tengo alumnos con necesidades específicas de apoyo educativo en mi clase |
| 6. Sé cómo enseñar a cada uno de mis alumnos de manera diferente en función de sus características individuales |
| 7. Sé cómo elaborar las unidades didácticas y las clases teniendo presente la diversidad de los estudiantes |
| 8. Sé cómo adaptar mi forma de evaluar a las necesidades individuales de cada uno de mis alumnos |
| 9. Sé cómo manejar y adaptar los materiales didácticos para responder a las necesidades de cada uno de mis alumnos |
| 10. Soy capaz de adaptar mis técnicas de comunicación para asegurarme de que todos los alumnos puedan ser incluidos con éxito en el aula ordinaria |
| 11. La planificación conjunta profesor-profesor de apoyo facilitaría que los apoyos se proporcionaran dentro del aula |
| 12. Creo que la mejor manera de proporcionar apoyo a los alumnos es que el profesor de apoyo se incorpore al aula, en lugar de hacerlo en el aula de apoyo |
| 13. La función del profesor de apoyo es trabajar con todo el alumnado de mi aula |
| 14. Considero que el lugar del profesor de apoyo está dentro del aula ordinaria con cada uno de los profesores |
| 15. El proyecto educativo debería revisarse con la participación de los distintos agentes de la comunidad educativa (profesores, padres, alumnos...) |
| 16. Es fundamental que haya una relación muy estrecha entre el profesorado y el resto de agentes educativos (AMPA, asociación de vecinos, consejo escolar...) |
| 17. La escuela debe fomentar la implicación de los padres y de la comunidad |
| 18. Cada miembro del centro educativo (profesores, padres, alumnos, otros profesionales) es un elemento fundamental del mismo |
| 19. El centro debe trabajar de forma conjunta con los recursos del barrio (biblioteca, servicios sociales, servicios sanitarios...) |
References
- Ainscow, M. Promoting inclusion and equity in education: Lessons from international experiences. Nord. J. Stud. Educ. Policy 2020, 6, 7–16. [Google Scholar] [CrossRef]
- Granada Azcárraga, M.; Pomés Correa, M.P.; Sanhueza Henríquez, S. Actitud de los profesores hacia la inclusión educativa. Pap. Trab. Cent. Estud. Interdiscip. Etnolingüística Antropol. Socio-Cult. 2020, 25, 51–59. [Google Scholar] [CrossRef]
- Paseka, A.; Schwab, S. Parents’ attitudes towards inclusive education and their perceptions of inclusive teaching practices and resources. Eur. J. Spec. Needs Educ. 2020, 35, 254–272. [Google Scholar] [CrossRef]
- Echeita Sarrionandia, G. Educación Inclusiva: El Sueño de Una Noche de Verano; Octaedro: Barcelona, Spain, 2019; ISBN 978-84-17667-71-9. [Google Scholar]
- Collins, M. Index for inclusion: Developing learning and participation in schools. Educ. Psychol. Pract. 2012, 28, 445. [Google Scholar] [CrossRef]
- Schalock, R.L.; Verdugo, M.Á. Handbook on Quality of Life for Human Service Practitioners; American Association on Mental Retardation: Washington, DC, USA, 2002; ISBN 978-0-940898-77-6. [Google Scholar]
- United Nations. Convención Internacional Sobre Los Derechos de Las Personas Con Discapacidad; United Nations: New York, NY, USA, 2006.
- Del Pozo-Armentia, A.; Reyero, D.; Gil Cantero, F. The pedagogical limitations of inclusive education. Educ. Philos. Theory 2020, 52, 1064–1076. [Google Scholar] [CrossRef]
- UNESCO. Declaración de Salamanca. Marco de Acción Para Las Necesidades Educativas Especiales Salamanca, Spain; UNESCO: Paris, France, 1994. [Google Scholar]
- UNESCO. Educación 2030. Declaración de Incheon. Hacia Una Educación Inclusiva y Equitativa de Calidad y Un Aprendizaje a Lo Largo de La Vida Para Todos; UNESCO: Paris, France, 2015. [Google Scholar]
- Rio+20: The United Nations Conference on Sustainable Development, June 2012. Available online: https://sgp.fas.org/crs/row/R42573.pdf (accessed on 9 September 2021).
- De España, G. Ley Orgánica 8/2013, de 9 de Diciembre, para la Mejora de la Calidad Educativa. Boletín del Estado 2013, 295, 97858–97921. [Google Scholar]
- Delval, J. La escuela para el siglo XXI. Sinéctica 2013, 40, 1–18. [Google Scholar]
- Graham, L.J. Inclusive education in the 21st century. In Inclusive Education for the 21st Century; Graham, L.J., Ed.; Routledge: London, UK, 2020; pp. 3–26. ISBN 978-1-00-311607-3. [Google Scholar]
- Verdugo Alonso, M.Á. El cambio educativo desde una perspectiva de Calidad de vida. Rev. Educ. 2009, 349, 23–43. [Google Scholar]
- Booth, T.; Ainscow, M. Guía Para Educación Inclusiva: Desarrollando el Aprendizaje y la Participación en los Centros Escolares; FUHEM: Madrid, Spain, 2019; ISBN 978-84-95801-34-0. [Google Scholar]
- Donnelly, V.; Watkins, A. Teacher Education for Inclusion in Europe—Challenges and Opportunities. In Prospects; Springer: Cham, Switzerland, 2012; pp. 192–202. ISBN 978-0-415-51900-7. [Google Scholar]
- Subban, P.; Mahlo, D. ‘My Attitude, My Responsibility’ investigating the attitudes and intentions of pre-service teachers toward inclusive education between teacher preparation cohorts in Melbourne and Pretoria. Int. J. Incl. Educ. 2017, 21, 441–461. [Google Scholar] [CrossRef]
- Avramidis, E.; Kalyva, E. The Influence of Teaching experience and professional development on Greek teachers’ attitudes towards inclusion. Eur. J. Spec. Needs Educ. 2007, 22, 367–389. [Google Scholar] [CrossRef]
- Torres, J.A.; Fernández, J.M. Promoviendo Escuelas Inclusivas: Análisis de las percepciones y necesidades del profesorado desde una perspectiva organizativa, curricular y de desarrollo profesional. Rev. Electrónica Interuniv. Form. Profr. 2015, 18, 177. [Google Scholar] [CrossRef]
- Bandura, A. Perceived self-efficacy in cognitive development and functioning. Educ. Psychol. 1993, 28, 117–148. [Google Scholar] [CrossRef]
- Barni, D.; Danioni, F.; Benevene, P. Teachers’ self-efficacy: The role of personal values and motivations for teaching. Front. Psychol. 2019, 10, 1645. [Google Scholar] [CrossRef] [PubMed]
- Arnaiz Sánchez, P. Escuelas eficaces e inclusivas: Cómo favorecer su desarrollo. Educ. Siglo XXI 2012, 30, 25–44. [Google Scholar]
- Manrique, A.L.; Kozma, E.V.B.; Dirani, E.A.T.; da Silva, M.L. ICTs in the classroom, multiliteracy and special education: A required interface. Creat. Educ. 2016, 7, 963–970. [Google Scholar] [CrossRef][Green Version]
- Carneiro, R.U.C.; Acqua, M.J.C.D.; Caramori, P.M. School Inclusion and classroom management: Challenges and possibilities. Creat. Educ. 2015, 6, 2037–2044. [Google Scholar] [CrossRef][Green Version]
- Moreira, G.E. Resolvendo problemas com alunos com transtornos globais do desenvolvimento: Desafios e conquistas. Educ. Matemática Rev.-RS 2014, 1, 38–48. [Google Scholar]
- Chen, J.; Lin, T.-J.; Justice, L.; Sawyer, B. The social networks of children with and without disabilities in early childhood special education classrooms. J. Autism Dev. Disord. 2019, 49, 2779–2794. [Google Scholar] [CrossRef]
- Sharma, U.; Loreman, T.; Forlin, C. Measuring teacher efficacy to implement inclusive practices: Measuring teacher efficacy to implement inclusive practices. J. Res. Spec. Educ. Needs 2012, 12, 12–21. [Google Scholar] [CrossRef]
- Rodríguez Martín, A.; Álvarez Arregui, E. Development and validation of a scale to identify attitudes towards disability in higher education. Psicothema 2013, 25, 370–376. [Google Scholar] [CrossRef]
- Mahat, M. The development of a psychometrically-sound instrument to measure teachers’ multidimensional attitudes toward inclusive education. Int. J. Spec. Educ. 2008, 23, 82–92. [Google Scholar]
- Booth, T.; Ainscow, M.; Vaughan, M. Index for inclusion. Developing Learning and Participation in Schools. 2011. Available online: https://resources.peopleinneed.net/documents/66-csie-index-for-inclusion.pdf (accessed on 9 September 2021).
- González-Gil, F.; Martín-Pastor, E.; Orgaz Baz, B.; Poy Castro, R. Development and validation of a questionnaire to evaluate teacher training for inclusion: The CEFI-R. Aula Abierta 2019, 48, 229–238. [Google Scholar] [CrossRef]
- Salkind, N.J.; Escalona, R.L.; Valdés Salmerón, V. Métodos de Investigación; Prentice-Hall: Mexico City, Mexico, 1999; ISBN 978-970-17-0234-5. [Google Scholar]
- Tavakol, M.; Dennick, R. Making sense of Cronbach’s Alpha. Int. J. Med. Educ. 2011, 2, 53–55. [Google Scholar] [CrossRef] [PubMed]
- Anderson, T.; Kanuka, H. E-Research: Methods, Strategies, and Issues; Allyn and Bacon: Boston, MA, USA, 2003; ISBN 978-0-205-34382-9. [Google Scholar]
- Ferrando, P.J.; Lorenzo-Seva, U. Program FACTOR at 10: Origins, development and future directions. Psicothema 2017, 29, 236–240. [Google Scholar] [CrossRef]
- Lorenzo-Seva, U. Solomon: A method for splitting a sample into equivalent subsamples in factor analysis. Behav. Res. Methods 2021, 1–13. [Google Scholar] [CrossRef]
- Lorenzo-Seva, U. Promin: A method for oblique factor rotation. Multivar. Behav. Res. 1999, 34, 347–365. [Google Scholar] [CrossRef]
- Holgado-Tello, F.P.; Morata-Ramirez, M.Á.; Barbero García, M.I. Confirmatory factor analysis of ordinal variables: A simulation study comparing the main estimation methods. Av. Psicol. Latinoam. 2018, 36, 601. [Google Scholar] [CrossRef]
- Choi, J.; Kim, S.; Chen, J.; Dannels, S. A Comparison of maximum likelihood and Bayesian estimation for polychoric correlation using Monte Carlo simulation. J. Educ. Behav. Stat. 2011, 36, 523–549. [Google Scholar] [CrossRef]
- Lloret-Segura, S.; Ferreres-Traver, A.; Hernández-Baeza, A.; Tomás-Marco, I. El análisis factorial exploratorio de los ítems: Una guía práctica, revisada y actualizada. An. Psicol. 2014, 30, 1151–1169. [Google Scholar] [CrossRef]
- Frías-Navarro, D.; Pascual-Soler, M. Prácticas del análisis factorial exploratorio (AFE) en la investigación sobre conducta del consumidor y marketing. Suma Psicol. 2012, 19, 47–58. [Google Scholar]
- Hair, J.F. Multivariate Data Analysis; Prentice Hall: Upper Saddle River, NJ, USA, 2010; ISBN 978-0-13-813263-7. [Google Scholar]
- Green, S.B.; Akey, T.M.; Fleming, K.K.; Hershberger, S.L.; Marquis, J.G. Effect of the number of scale points on chi-square fit indices in confirmatory factor analysis. Struct. Equ. Model. Multidiscip. J. 1997, 4, 108–120. [Google Scholar] [CrossRef]
- Bentler, P.M. Comparative fit indexes in structural models. Psychol. Bull. 1990, 107, 238–246. [Google Scholar] [CrossRef] [PubMed]
- Xia, Y.; Yang, Y. RMSEA, CFI, and TLI in structural equation modeling with ordered categorical data: The story they tell depends on the estimation methods. Behav. Res. Methods 2019, 51, 409–428. [Google Scholar] [CrossRef] [PubMed]
- Ferrando, P.J.; Anguiano-Carrasco, C. El análisis factorial como técnica de investigación en psicología. Pap. Psicólogo 2010, 31, 18–33. [Google Scholar]
- Wells, C.S. Assessing Measurement Invariance for Applied Research, 1st ed.; Cambridge University Press: Cambrigde, UK, 2021; ISBN 978-1-108-75056-1. [Google Scholar]
- George, D.; Mallery, P. SPSS for Windows Step by Step: A Simple Guide and Reference, 11.0 Update; A & B: Boston, MA, USA, 2003; ISBN 978-0-205-37552-3. [Google Scholar]
- Kalkbrenner, M.T. Alpha, Omega, and H internal consistency reliability estimates: Reviewing these options and when to use them. Couns. Outcome Res. Eval. 2021, 1–12. [Google Scholar] [CrossRef]
- Brown, T.A. Confirmatory Factor Analysis for Applied Research: Methodology in the Social Sciences, 2nd ed.; The Guilford Press: New York, NY, USA; London, UK, 2015; ISBN 978-1-4625-1779-4. [Google Scholar]
- Kassim, S.; Hasan, H.; Mohd Ismon, A.; Muhammad Asri, F. Parameter Estimation in Factor Analysis: Maximum Likelihood versus Principal Component; Palm Garden Hotel: Putrajaya, Malaysia, 2013; pp. 1293–1299. [Google Scholar]
- Schumacker, R.E.; Lomax, R.G. A Beginner’s Guide to Structural Equation Modeling, 4th ed.; Routledge: New York, NY, USA, 2016; ISBN 978-1-138-81190-4. [Google Scholar]
- Sapon-Shevin, M. La inclusión real: Una perspectiva de justicia social. Rev. Investig. Educ. 2014, 11, 71–85. [Google Scholar]
- Lory, C.; Mason, R.A.; Davis, J.L.; Wang, D.; Kim, S.Y.; Gregori, E.; David, M. A Meta-analysis of challenging behavior interventions for students with developmental disabilities in inclusive school settings. J. Autism Dev. Disord. 2020, 50, 1221–1237. [Google Scholar] [CrossRef]
- Eriks-Brophy, A.; Whittingham, J. Teachers’ perceptions of the inclusion of children with hearing loss in general education settings. Am. Ann. Deaf 2013, 158, 63–97. [Google Scholar] [CrossRef]
- Sorani-Villanueva, S.; McMahon, S.D.; Crouch, R.; Keys, C.B. School problems and solutions for students with disabilities: A qualitative examination. J. Prev. Interv. Community 2014, 42, 58–71. [Google Scholar] [CrossRef]
- González Gil, F.; Martín Pastor, E.; Flores Robaina, N.; Jenaro Río, C.; Poy, R.; Gómez Vela, M. Inclusión y Convivencia Escolar: Análisis de La Formación Del Profesorado. EJIHPE Eur. J. Investig. Health Psychol. Educ. 2013, 3, 125–135. [Google Scholar] [CrossRef][Green Version]
- Rodríguez Gómez, D.; Armengol, C.; Meneses, J. La adquisición de las competencias profesionales a través de las prácticas curriculares de la formación inicial de maestros. Rev. Educ. 2017, 376, 229–243. [Google Scholar] [CrossRef]
- Caprara, G.V.; Barbaranelli, C.; Borgogni, L.; Steca, P. Efficacy beliefs as determinants of teachers’ job satisfaction. J. Educ. Psychol. 2003, 95, 821–832. [Google Scholar] [CrossRef]
- Rojo-Ramos, J.; Manzano-Redondo, F.; Barrios-Fernandez, S.; Garcia-Gordillo, M.A.; Adsuar, J.C. A Descriptive study of specialist and non-specialist teachers’ preparation towards educational inclusion. Int. J. Environ. Res. Public Health 2021, 18, 7428. [Google Scholar] [CrossRef] [PubMed]
- Álvarez-Delgado, J.; León-del-Barco, B.; Polo-del-Río, M.-I.; López-Ramos, V.-M.; Mendo-Lázaro, S. Improving adolescents’ attitudes towards persons with disabilities: An intervention study in secondary education. Sustainability 2021, 13, 4545. [Google Scholar] [CrossRef]
- Ilias, V.; Spyros, K.; Dimitriadou, I. The perceptions of primary education teachers about inclusive education in the Greek educational system. Eur. J. Educ. Stud. 2013, 8, 12–31. [Google Scholar] [CrossRef]
- Beltrán Llera, J. Procesos, Estrategias y Técnicas de Aprendizaje; Síntesis: Madrid, Spain, 1998; ISBN 978-84-7738-199-0. [Google Scholar]
- Pugach, M.C.; Blanton, L.P.; Mickelson, A.M.; Boveda, M. Curriculum theory: The missing perspective in teacher education for inclusion. Teach. Educ. Spec. Educ. 2020, 43, 85–103. [Google Scholar] [CrossRef]
- Herrera-Seda, C. La formación inicial del profesorado para una educación inclusiva: Desafíos, oportunidades y transformaciones. Rev. Latinoam. Educ. Inclusiva 2018, 12, 17–20. [Google Scholar] [CrossRef]
- Štemberger, T.; Kiswarday, V.R. Attitude towards inclusive education: The perspective of Slovenian preschool and primary school teachers. Eur. J. Spec. Needs Educ. 2018, 33, 47–58. [Google Scholar] [CrossRef]
- Carballo, R.; Morgado, B.; Cortés-Vega, M.D. Transforming Faculty conceptions of disability and inclusive education through a training programme. Int. J. Incl. Educ. 2021, 25, 843–859. [Google Scholar] [CrossRef]
- González-Gil, F.; Martín-Pastor, E.; Orgaz Baz, B. ¿Están los futuros profesores formados en inclusión?: Validación de Un Cuestionario de Evaluación. Aula Abierta 2017, 46, 33. [Google Scholar] [CrossRef][Green Version]
- Fernández-Blázquez, M.L.; Echeita, G. Desafíos sociales y educación inclusiva. Acción Reflexión Educ. 2021, 46, 80–106. [Google Scholar] [CrossRef]
- Yeager, D.S.; Krosnick, J.A.; Chang, L.; Javitz, H.S.; Levendusky, M.S.; Simpser, A.; Wang, R. Comparing the accuracy of RDD telephone surveys and internet surveys conducted with probability and non-probability samples. Public Opin. Q. 2011, 75, 709–747. [Google Scholar] [CrossRef]

| Sex | Age | Province | |||
|---|---|---|---|---|---|
| Caceres | Badajoz | ||||
| Teacher Type of Contract | |||||
| Temporal | Indefinite | Temporal | Indefinite | ||
| Men | Under 30 | 2 | 0 | 9 | 2 |
| Between 30 and 40 | 22 | 7 | 17 | 22 | |
| Between 41 and 50 | 7 | 16 | 1 | 31 | |
| Over 50 | 0 | 10 | 2 | 22 | |
| Women | Under 30 | 9 | 1 | 20 | 3 |
| Between 30 and 40 | 28 | 20 | 43 | 62 | |
| Between 41 and 50 | 6 | 33 | 19 | 87 | |
| Over 50 | 1 | 19 | 9 | 75 | |
| Item | Factor 1 | Factor 2 | Factor 3 | Factor 4 |
|---|---|---|---|---|
| 1. I would prefer to have students with specific educational support needs in my classroom. | 0.754 | 0.010 | 0.058 | 0.023 |
| 2. A child with specific educational support needs does not disrupt the classroom routine and disrupt the learning of his/her classmates. | 0.767 | −0.015 | −0.008 | 0.042 |
| 3. We should place students with special educational needs in mainstream schools even if we do not have the appropriate preparation. | 0.608 | 0.030 | 0.024 | −0.119 |
| 4. Students with specific educational support needs can follow the day-to-day curriculum. | 0.681 | −0.001 | −0.118 | 0.064 |
| 5. I am not worried that my workload will increase if I have students with specific educational support needs in my class. | 0.682 | −0.004 | 0.060 | 0.029 |
| 6. I know how to teach each of my students differently according to their characteristics. | −0.031 | 0.868 | −0.009 | −0.043 |
| 7. I know how to design teaching units and lessons with the diversity of students in mind. | −0.006 | 0.972 | −0.037 | −0.060 |
| 8. I know how to adapt the way I assess the individual needs of each of my students. | 0.034 | 0.941 | 0.010 | 0.003 |
| 9. I know how to handle and adapt teaching materials to respond to the needs of each of my students. | 0.030 | 0.908 | −0.002 | 0.066 |
| 10. I can adapt my communication techniques to ensure that all students can be successfully included in the mainstream classroom. | 0.031 | 0.818 | 0.063 | 0.066 |
| 11. Joint teacher-support teacher planning would make it easier for support to be provided within the classroom. | −0.055 | 0.383 | 0.366 | 0.295 |
| 12. I believe that the best way to provide support for students is for the support teacher to be embedded in the classroom, rather than in the support classroom. | −0.050 | 0.090 | 0.130 | 0.749 |
| 13. The role of the support teacher is to work with the whole class. | 0.049 | 0.010 | −0.058 | 0.541 |
| 14. I consider that the place of the support teacher is in the regular classroom with each of the teachers. | −0.042 | −0.050 | 0.095 | 0.907 |
| 15. The educational project should be reviewed with the participation of the different agents of the educational community. | 0.033 | −0.020 | 0.776 | 0.110 |
| 16. there must be a very close relationship between the teaching staff and the rest of the educational agents. | 0.051 | −0.080 | 0.994 | −0.025 |
| 17. The school must encourage the involvement of parents and the community. | 0.011 | 0.027 | 0.961 | −0.017 |
| 18. Each member of the school (teachers, parents, students, other professionals) is a fundamental element of the school. | −0.061 | 0.126 | 0.897 | 0.036 |
| 19. The school must work together with the resources of the neighbourhood. | −0.021 | 0.048 | 0.917 | −0.025 |
| Items | Factor 1 | Factor 2 | Factor 3 | Factor 4 |
|---|---|---|---|---|
| 1. I would prefer to have students with specific educational support needs in my classroom. | 0.671 | |||
| 2. A child with specific educational support needs does not disrupt the classroom routine and disrupt the learning of his/her classmates. | 0.693 | |||
| 3. We should place students with special educational needs in mainstream schools even if we do not have the appropriate preparation. | 0.642 | |||
| 4. Students with specific educational support needs can follow the day-to-day curriculum. | 0.782 | |||
| 5. I am not worried that my workload will increase if I have students with specific educational support needs in my class. | 0.668 | |||
| 6. I know how to teach each of my students differently according to their characteristics. | 0.882 | |||
| 7. I know how to design teaching units and lessons with the diversity of students in mind. | 0.976 | |||
| 8. I know how to adapt the way I assess the individual needs of each of my students. | 0.957 | |||
| 9. I know how to handle and adapt teaching materials to respond to the needs of each of my students. | 0.899 | |||
| 10. I can adapt my communication techniques to ensure that all students can be successfully included in the mainstream classroom. | 0.789 | |||
| 11. Joint teacher-support teacher planning would make it easier for support to be provided within the classroom. | Deleted | |||
| 12. I believe that the best way to provide support for students is for the support teacher to be embedded in the classroom, rather than in the support classroom. | 0.752 | |||
| 13. The role of the support teacher is to work with the whole class. | 0.458 | |||
| 14. I consider that the place of the support teacher is in the regular classroom with each of the teachers. | 0.864 | |||
| 15. The educational project should be reviewed with the participation of the different agents of the educational community. | 0.568 | |||
| 16. there must be a very close relationship between the teaching staff and the rest of the educational agents. | 0.917 | |||
| 17. The school must encourage the involvement of parents and the community. | 0.686 | |||
| 18. Each member of the school (teachers, parents, students, other professionals) is a fundamental element of the school. | Deleted | |||
| 19. The school must work together with the resources of the neighbourhood. | 0.930 | |||
| Factors | Factor 1 Conception of Diversity | Factor 2 Methodology | Factor 3 Supports | Factor 4 Community Participation |
|---|---|---|---|---|
| Factor 1 Conception of Diversity | 1 | |||
| Factor 2 Methodology | 0.143 | 1 | ||
| Factor 3 Supports | 0.041 | 0.343 | 1 | |
| Factor 4 Community Participation | −0.056 | 0.524 | 0.517 | 1 |
| Indices | Value |
|---|---|
| CMIN/DF | 1.719 |
| Ρ (χ2) | 0.99 |
| NNFI | 0.943 |
| CFI | 0.974 |
| RMSEA | 0.048 |
| RMSR | 0.042 |
| Indexes | Factor 1 Conception of Diversity | Factor 2 Methodology | Factor 3 Supports | Factor 4 Community Participation |
|---|---|---|---|---|
| Cronbach’s Alpha | 0.94 | 0.94 | 0.76 | 0.75 |
| McDonald’s Omega | 0.82 | 0.95 | 0.74 | 0.89 |
| Explained Variance | 2.43 | 4.46 | 1.98 | 3.27 |
Publisher’s Note: MDPI stays neutral with regard to jurisdictional claims in published maps and institutional affiliations. |
© 2022 by the authors. Licensee MDPI, Basel, Switzerland. This article is an open access article distributed under the terms and conditions of the Creative Commons Attribution (CC BY) license (https://creativecommons.org/licenses/by/4.0/).
Share and Cite
Rojo-Ramos, J.; Gomez-Paniagua, S.; Barrios-Fernandez, S.; Garcia-Gomez, A.; Adsuar, J.C.; Sáez-Padilla, J.; Muñoz-Bermejo, L. Psychometric Properties of a Questionnaire to Assess Spanish Primary School Teachers’ Perceptions about Their Preparation for Inclusive Education. Healthcare 2022, 10, 228. https://doi.org/10.3390/healthcare10020228
Rojo-Ramos J, Gomez-Paniagua S, Barrios-Fernandez S, Garcia-Gomez A, Adsuar JC, Sáez-Padilla J, Muñoz-Bermejo L. Psychometric Properties of a Questionnaire to Assess Spanish Primary School Teachers’ Perceptions about Their Preparation for Inclusive Education. Healthcare. 2022; 10(2):228. https://doi.org/10.3390/healthcare10020228
Chicago/Turabian StyleRojo-Ramos, Jorge, Santiago Gomez-Paniagua, Sabina Barrios-Fernandez, Andres Garcia-Gomez, José Carmelo Adsuar, Jesús Sáez-Padilla, and Laura Muñoz-Bermejo. 2022. "Psychometric Properties of a Questionnaire to Assess Spanish Primary School Teachers’ Perceptions about Their Preparation for Inclusive Education" Healthcare 10, no. 2: 228. https://doi.org/10.3390/healthcare10020228
APA StyleRojo-Ramos, J., Gomez-Paniagua, S., Barrios-Fernandez, S., Garcia-Gomez, A., Adsuar, J. C., Sáez-Padilla, J., & Muñoz-Bermejo, L. (2022). Psychometric Properties of a Questionnaire to Assess Spanish Primary School Teachers’ Perceptions about Their Preparation for Inclusive Education. Healthcare, 10(2), 228. https://doi.org/10.3390/healthcare10020228

