Synchronizability of Multi-Layer Variable Coupling Windmill-Type Networks
Abstract
:1. Introduction
- Two sorts of novel multi-layered windmill-type networks with different connection relations among the leader nodes are proposed.
- According to the real situation, the networks of various coupling strengths are considered, and the relationships between the network synchronizability and various parameters of the two windmill-type networks are studied in the case of bounded and unbounded synchronization domain.
- Under the same initial conditions, the network synchronizability of the two sorts of layered windmill-type networks are compared, which provides a practical optimization scheme to improve the synchronizability.
2. Preliminaries
2.1. Dynamics Model of the Networks
2.2. Measurement Method of the Multi-Layer Network Synchronizability
- The synchronous region is bounded. , c is the coupling strength of the network, then , ; the smaller the ratio r of the maximum eigenvalue to the minimum non-zero eigenvalue of the Laplacian matrix, the stronger the synchronizability of the network.
- The synchronous region is unbounded. , then , ; the larger the minimum non-zero eigenvalue of the Laplacian matrix, the stronger the synchronizability of the network.
- The synchronous region is the union of several unconnected regions. Duan [24] found it is difficult to realize the synchronizability.
- When the synchronous region is an empty set, it can not achieve the complete synchronizability no matter how the topology and coupling strength change.
2.3. Two Multi-Layer Windmill-Type Networks
3. The Eigenvalue Spectrum and Synchronizability Index of
4. The Eigenvalue Spectrum and Synchronizability Index of
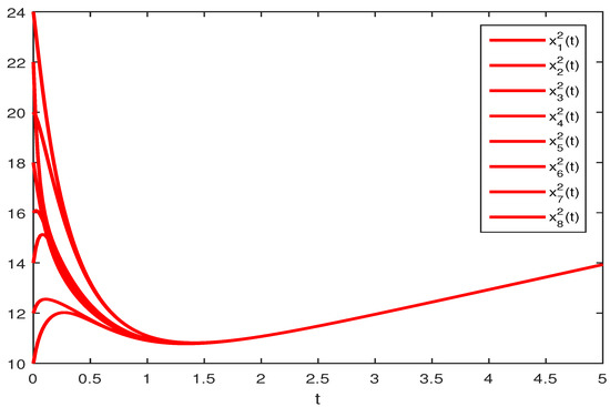
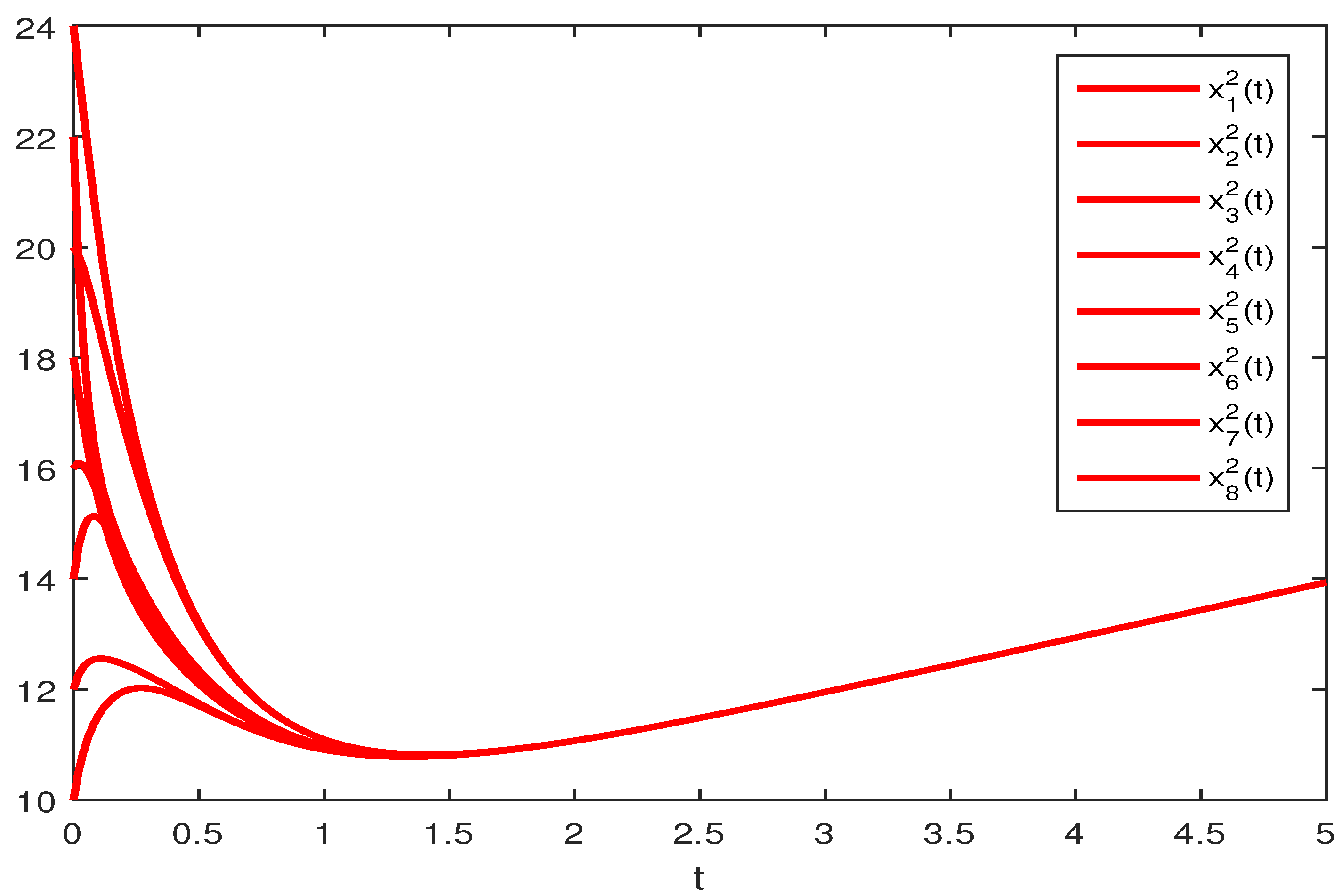
5. Numerical Simulation Experiment and Analysis
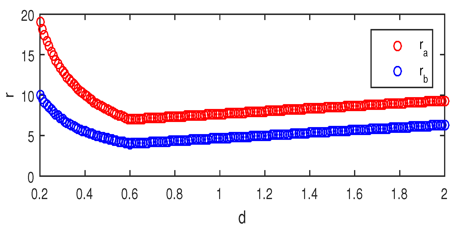
- When the synchronization domain is unbounded, with the increase of in Figure 6, monotonically increases from 0 to 25, and then remains unchanged at 25; with the increase of in Figure 7, remains unchanged at 15; with the increase of in Figure 8, monotonically increases from 15 to 25, and then remains unchanged at 25; with the increase of in Figure 9, remains unchanged at 15; with the increase of K in Figure 10, monotonically increases from 2 to 15 and then remains unchanged at 15; with the increase of d in Figure 11, monotonically increases from 5 to 15 and then remains unchanged at 15.
- When the synchronization domain is bounded, with the increase of in Figure 6, decreased rapidly from 114 to 6.2, and then increased slowly to 7, and decreased rapidly from 111 to 3.2, and then increased slowly to 3.4; with the increase of in Figure 7, increased slowly from 4.6667 to 7.6667, and remains unchanged at 4.6667; with the increase of in Figure 8, decreased slowly from 7.6667 to 5.4137, and then increased slowly to 8.2, and decreased slowly from 4.6667 to 4.004, and then increased slowly to 8.2; with the increase of in Figure 9, increased rapidly from 19 to 32.3333, and increased rapidly from 16 to 29.3333; with the increase of K in Figure 10, decreased rapidly from 46 to 7 and then increased slowly to 10, and decreased rapidly from 23.5 to 4 and then increased slowly to 7; with the increase of d in Figure 11, decreased rapidly from 19 to 7 and then increased slowly to 9.3333, and decreased rapidly from 10 to 4 and then increased slowly to 6.3333.
6. Main Results
6.1. Synchronizability Comparison of the Layered Windmill-Type Networks
6.2. Synchronizability Optimization of the Single-Layer Windmill-Type Network
- , thus, , if , then ; if , then . is the optimal solution in the case of , , .
- , thus, , if , then , is the optimal solution in the case of , ,. If , then , thus , is the optimal solution in the case of , , .
Author Contributions
Funding
Institutional Review Board Statement
Informed Consent Statement
Data Availability Statement
Acknowledgments
Conflicts of Interest
References
- Tang, L.; Wu, X.; Lu, J.L.J.; D’Souza, R.M. Master stability functions for complete, intralayer, and interlayer synchronization in multiplex networks of coupled Rössler oscillators. Phys. Rev. E 2019, 99, 012304. [Google Scholar] [CrossRef] [Green Version]
- Deng, Y.; Jia, Z.; Deng, G.; Zhang, Q. Eigenvalue spectrum and synchronizability of multiplex chain networks. Phys. A 2020, 537, 122631. [Google Scholar] [CrossRef]
- Xu, M.; Zhou, J.; Lu, J.; Wu, X. Synchronizability of two-layer networks. Eur. Phys. J. B 2015, 88, 240. [Google Scholar] [CrossRef]
- Shen, J.; Tang, L. Intra-layer synchronization in duplex networks. Chin. Phys. B 2018, 27, 100701. [Google Scholar] [CrossRef]
- Wei, X.; Emenheiser, J.; Wu, X.; Lu, J.; D’Souza, R.M. Maximizing synchronizability of duplex networks. Chaos 2018, 28, 013110. [Google Scholar] [CrossRef] [Green Version]
- Aguirre, J.; Sevilla, R.E.; Gutirrez, R.; Papo, D. Synchronization of interconnected networks: The role of connector nodes. Phys. Rev. Lett. 2014, 112, 248701. [Google Scholar] [CrossRef] [PubMed] [Green Version]
- Deng, Y.; Jia, Z.; Yang, F. Synchronizability of multi-layer star and star-ring Networks. Discret. Dyn. Nat. Soc. 2020, 2020, 9143917. [Google Scholar] [CrossRef]
- Wei, J.; Wu, X.; Lu, J.; Wei, X. Synchronizability of duplex regular networks. Europhys. Lett. 2017, 120, 20005. [Google Scholar] [CrossRef]
- Hu, C.; He, H.; Jiang, H. Synchronization of complex-valued dynamic networks with intermittently adaptive coupling: A direct error method. Automatica 2019, 112, 108675. [Google Scholar] [CrossRef]
- Chutani, M.; Tadic, B.; Gupte, N. Hysteresis and synchronization processes of Kuramoto oscillators on high-dimensional simplicial complexes with the competing simplex-encoded couplings. Phys. Rev. E 2021, 104, 034206. [Google Scholar] [CrossRef] [PubMed]
- Huang, D.; Jiang, H.; Yu, Z.; Hu, C.; Fan, X. Cluster-delay consensus in MASs with layered intermittent communication: A multi-tracking approach. Nonlinear Dyn. 2019, 95, 1713–1730. [Google Scholar] [CrossRef]
- Hu, C.; He, H.; Jiang, H. Fixed/preassigned-time synchronization of complex networks via improving fixed-time stability. IEEE Trans. Cybern. 2019, 99, 1–11. [Google Scholar] [CrossRef] [PubMed]
- Yan, H.; Zhou, J.; Li, W.; Lu, J.; Fan, R. Superdiffusion criteria on duplex networks’. Chaos 2021, 31, 073108. [Google Scholar] [CrossRef]
- Cencetti, G.; Battiston, F. Diffusive behavior of multiplex networks. New J. Phys. 2019, 21, 035006. [Google Scholar] [CrossRef]
- Tejedor, A.; Longjas, A.; Foufoula-Georgiou, E.; Georgiou, T.T.; Moreno, Y. Diffusion dynamics and optimal coupling in multiplex networks with directed Layers. Phys. Rev. X 2018, 8, 031071. [Google Scholar] [CrossRef] [Green Version]
- Wang, X.; Tejedor, A.; Wang, Y.; Moreno, Y. Unique superdiffusion induced by directionality in multiplex networks. New J. Phys. 2021, 23, 013016. [Google Scholar] [CrossRef]
- Hong, M.; Sun, W.; Liu, S.; Xuan, T. Coherence analysis and Laplacianenergy of recursive trees with controlled initial states. Front. Inf. Technol. Electron. Eng. 2020, 21, 931–938. [Google Scholar] [CrossRef]
- Dankulov, M.; Tadi, B.; Melnik, R. Spectral properties of hyperbolic nanonetworks with tunable aggregation of simplexes. Phys. Rev. E 2019, 100, 012309. [Google Scholar] [CrossRef] [Green Version]
- Huang, D.; Zhu, J.; Yu, Z.; Jiang, H. On consensus index of triplex star-like networks: A graph spectra approach. Symmetry 2021, 13, 1248. [Google Scholar] [CrossRef]
- Li, Y.; Zhong, J.; Lu, J.; Wang, Z.; Alssadi, F. On Robust Synchronization of Drive-Response Boolean Control networks with Disturbances. Math. Probl. Eng. 2018, 2018, 1737685. [Google Scholar] [CrossRef] [Green Version]
- Li, J.; Luan, Y.; Wu, X.; Lu, J. Synchronizability of double-layer dumbbell net-works’. Chaos 2021, 31, 073101. [Google Scholar] [CrossRef] [PubMed]
- Zhang, L.; Wu, Y. Synchronizability of Multilayer networks With K-nearest-neighbor Topologies. Front. Phys. 2020, 8, 571507. [Google Scholar] [CrossRef]
- Wang, L.; Jia, X.; Pan, X.; Xia, C. Extension of synchronizability analysis based on vital factors: Extending validity to multilayer fully coupled networks. Chaos Solitons Fractals 2020, 142, 110484. [Google Scholar] [CrossRef]
- Duan, Z.; Chen, G.; Huang, L. Disconnected synchronized regions of complex dynamical networks. IEEE Trans. Autom. Control. 2009, 54, 845–849. [Google Scholar] [CrossRef] [Green Version]
- Kooij, R. On generalized windmill graphs. Linear Algebra Its Appl. 2019, 565, 25–46. [Google Scholar] [CrossRef]
- Sun, W.; Li, Y.; Liu, S. Noisy consensus dynamics in windmill-type graphs. Chaos 2020, 30, 123131. [Google Scholar] [CrossRef]
- Granell, C.; Gomez, S.; Arenas, A. Dynamical Interplay between Awareness and Epidemic Spreading in Multiplex Networks. Phys. Rev. Lett. 2013, 111, 128701. [Google Scholar] [CrossRef] [Green Version]
- Rakshit, S.; Majhi, S.; Bera, B.K.; Sinha, S.; Ghosh, D. Time-varying multiplex network: Intralayer and interlayer synchronization. Phys. Rev. E 2017, 96, 062308. [Google Scholar] [CrossRef]












| ↑ | − | ↑ | − | − | − | ||
| − | − | − | − | ↑ | ↑ | ||
| ↓ | ↑ | ↓ | ↑ | ↑ | ↑ | ||
| ↑ | ↑ | ↑ | ↑ | ↓ | ↓ |
| ↑ | − | ↑ | − | − | − | ||
| − | − | − | − | ↑ | ↑ | ||
| ↓ | − | ↓ | ↑ | ↑ | ↑ | ||
| ↑ | − | ↑ | ↑ | ↓ | ↓ |
Publisher’s Note: MDPI stays neutral with regard to jurisdictional claims in published maps and institutional affiliations. |
© 2021 by the authors. Licensee MDPI, Basel, Switzerland. This article is an open access article distributed under the terms and conditions of the Creative Commons Attribution (CC BY) license (https://creativecommons.org/licenses/by/4.0/).
Share and Cite
Zhu, J.; Huang, D.; Jiang, H.; Bian, J.; Yu, Z. Synchronizability of Multi-Layer Variable Coupling Windmill-Type Networks. Mathematics 2021, 9, 2721. https://doi.org/10.3390/math9212721
Zhu J, Huang D, Jiang H, Bian J, Yu Z. Synchronizability of Multi-Layer Variable Coupling Windmill-Type Networks. Mathematics. 2021; 9(21):2721. https://doi.org/10.3390/math9212721
Chicago/Turabian StyleZhu, Jian, Da Huang, Haijun Jiang, Jicheng Bian, and Zhiyong Yu. 2021. "Synchronizability of Multi-Layer Variable Coupling Windmill-Type Networks" Mathematics 9, no. 21: 2721. https://doi.org/10.3390/math9212721
APA StyleZhu, J., Huang, D., Jiang, H., Bian, J., & Yu, Z. (2021). Synchronizability of Multi-Layer Variable Coupling Windmill-Type Networks. Mathematics, 9(21), 2721. https://doi.org/10.3390/math9212721
