Next Article in Journal
On Stability of Iterative Sequences with Error
Next Article in Special Issue
Duality for Unified Higher-Order Minimax Fractional Programming with Support Function under Type-I Assumptions
Previous Article in Journal
Cohen Macaulay Bipartite Graphs and Regular Element on the Powers of Bipartite Edge Ideals
Previous Article in Special Issue
Viscovatov-Like Algorithm of Thiele–Newton’s Blending Expansion for a Bivariate Function
 
 
Due to scheduled maintenance work on our servers, there may be short service disruptions on this website between 11:00 and 12:00 CEST on March 28th.
Font Type:
Arial Georgia Verdana
Font Size:
Aa Aa Aa
Line Spacing:
Column Width:
Background:
Article

Special Class of Second-Order Non-Differentiable Symmetric Duality Problems with (G,αf)-Pseudobonvexity Assumptions

1
Department of Mathematics, J.C. Bose University of Science and Technology, YMCA, Faridabad 121 006, India
2
Department of Mathematics, School of Advanced Sciences, Vellore Institute of Technology (VIT) University, Vellore 632 014, India
3
Department of Mathematics, College of Science, King Khalid University, Abha 9004, Saudi Arabia
*
Author to whom correspondence should be addressed.
Mathematics 2019, 7(8), 763; https://doi.org/10.3390/math7080763
Submission received: 24 June 2019 / Revised: 6 August 2019 / Accepted: 15 August 2019 / Published: 20 August 2019
(This article belongs to the Special Issue Multivariate Approximation for solving ODE and PDE)

Abstract

In this paper, we introduce the various types of generalized invexities, i.e., α f -invex/ α f -pseudoinvex and ( G , α f ) -bonvex/ ( G , α f ) -pseudobonvex functions. Furthermore, we construct nontrivial numerical examples of ( G , α f ) -bonvexity/ ( G , α f ) -pseudobonvexity, which is neither α f -bonvex/ α f -pseudobonvex nor α f -invex/ α f -pseudoinvex with the same η . Further, we formulate a pair of second-order non-differentiable symmetric dual models and prove the duality relations under α f -invex/ α f -pseudoinvex and ( G , α f ) -bonvex/ ( G , α f ) -pseudobonvex assumptions. Finally, we construct a nontrivial numerical example justifying the weak duality result presented in the paper.

1. Introduction

Decision making is an integral and indispensable part of life. Every day, one has to make decisions of some type or the other. The decision process is relatively easier when there is a single criterion or objective in mind. The duality hypothesis in nonlinear writing programs is identified with the complementary standards of the analytics of varieties. Persuaded by the idea of second-order duality in nonlinear problems, presented by Mangasarian [1], numerous analysts have likewise worked here. The benefit of second-order duality is considered over first-order as it gives all the more closer limits. Hanson [2] in his examination referred to one model that shows the utilization of second-order duality from a fairly alternate point of view.
Motivated by different ideas of generalized convexity, Ojha [3] formulated the generalized problem and determined duality theorems. Expanding the idea of [3] by Jayswal [4], a new kind of problem has been defined and duality results demonstrated under generalized convexity presumptions over cone requirements. Later on, Jayswal et al. [5] defined higher order duality for multiobjective problems and set up duality relations utilizing higher order ( F , α , ρ d ) -V-Type I suspicions. As of late, Suneja et al. [6] utilized the idea of ( F , α , σ ) -type I capacities to build up K-K-T-type sufficient optimality conditions for the non-smooth multiobjective fractional programming problem. Many researchers have done work related to the same area [7,8,9].
The definition of the G-convex function introduced by Avriel et al. [10], which is a further generalization of a convex function where G has the properties that it is a real-valued strictly-increasing, and continuous function. Further, under the assumption of G-invexity, Antczak [11] introduced the concept of the G-invex function and derived some optimality conditions for the constrained problem. In [12], Antczak extended the above notion and proved necessary and sufficient optimality conditions for Pareto-optimal solutions of a multiobjective programming problem. Moreover, defining G-invexity for a locally-Lipschitz function by Kang et al. [13], the optimality conditions for a multiobjective programming are obtained. Recently, Gao [14] introduced a new type of generalized invexity and derived sufficiency conditions under B ( p , r ) V -Type-I assumptions.
In this article, we develop the meanings of ( G , α f ) -bonvexity/ ( G , α f ) -pseudo-bonvexity and give nontrivial numerical examples for such kinds of existing functions. We formulate a second-order non-differentiable symmetric dual model and demonstrate duality results under ( G , α f ) -bonvexity/ ( G , α f ) -pseudobonvexity assumptions. Furthermore, we build different nontrivial examples, which legitimize the definitions, as well as the weak duality hypothesis introduced in the paper.

2. Preliminaries and Definitions

Let R n denote n-dimensional Euclidean space and R + n be its non-negative orthant. Let C 1 and C 2 be closed convex cones in R n and R m , respectively, with nonempty interiors. For a real-valued twice differentiable function g ( x , y ) defined on an open set in R n × R m , denote by x g ( x ¯ , y ¯ ) the gradient vector of g with respect to x at ( x ¯ , y ¯ ) and x x g ( x ¯ , y ¯ ) the Hessian matrix with respect to x at ( x ¯ , y ¯ ) . Similarly, y x g ( x ¯ , y ¯ ) , x y g ( x ¯ , y ¯ ) , and y y g ( x ¯ , y ¯ ) are also defined.
Let X R n be an open set. Let f : X R be a differentiable function and G : I f ( X ) R , where I f ( X ) is the range of f such that G is strictly increasing on the range of f, α f : X × X R + { 0 } and η : X × X R n .
Definition 1.
Let E be a compact convex set in R n . The support function of E is defined by:
s ( y | E ) = m a x { y T z : z E } .
A support function, being convex and everywhere finite, has a subdifferential, that is there exists a z R n such that:
s ( z | E ) s ( y | E ) + u T ( z y ) , y E .
The subdifferential of s ( y | E ) is given by:
s ( y | E ) = { u E : u T y = s ( y | E ) } .
For a convex set F R n , the normal cone to F at a point y F is defined by:
N F ( y ) = { z R n : z T ( u y ) 0 , u F } .
When E is a compact convex set, z N E ( y ) if and only if s ( z | E ) = y T z or, equivalently, y s ( z | E ) .
Definition 2.
The positive polar cone S * of a cone S R s is defined by:
S * = { z R s : y T z 0 } .
Now, we give the definitions of α f -invex/ α f -pseudoinvex and ( G , α f ) -bonvex/ ( G , α f ) -pseudobonvex functions with respect to η.
Definition 3.
If there exist functions α f : Y × Z R + { 0 } and η : Y × Y R n s.t. y Y ,
1 α f ( y , v ) [ f ( y ) f ( v ) ] η T ( y , v ) y f ( v ) ,
then f is called α f -invex at v Y with respect to η .
Definition 4.
If there exists functions α f : Y × Y R + { 0 } and η : Y × Y R n such that y Y ,
η T ( y , v ) y f ( v ) 0 1 α f ( y , v ) [ f ( y ) f ( v ) ] 0 ,
then f is called α f -pseudoinvex at v Y with respect to η .
Definition 5.
f : Y R is ( G , α f ) -bonvex at v Y , if there exist G , α f : Y × Y R + { 0 } and η : Y × Y R n if ( y , p ) Y × R n ,
1 α f ( y , v ) [ G ( f ( y ) ) G ( f ( v ) ) + 1 2 p T { G ( f ( v ) ) v f ( v ) ( v f ( v ) ) T + G ( f ( v ) ) v v f ( v ) } p ] :
η T ( y , v ) [ G ( f ( v ) ) v f ( v ) + { G ( f ( v ) ) v f ( v ) ( v f ( v ) ) T + G ( f ( v ) ) v v f ( v ) } p ] .
Definition 6.
f : Y R is ( G , α f ) -pseudobonvex at v Y , if there exist G , α f : Y × Y R + { 0 } and a function η : Y × Y R n if ( y , p ) Y × R n ,
η T ( y , v ) [ G ( f ( v ) ) v f ( v ) + { G ( f ( v ) ) v f ( v ) ( v f ( v ) ) T + G ( f ( v ) ) v v f ( v ) } p ] 0 :
1 α f ( y , v ) [ G ( f ( y ) ) G ( f ( v ) ) + 1 2 p T { G ( f ( v ) ) v f ( v ) ( v f ( v ) ) T + G ( f ( v ) ) v v f ( v ) } p ] 0 .
Remark 1.
If G ( t ) = t , then Definitions 5 and 6 become the α f -bonvex/ α f -pseudobonvex functions with the same η.
Now, we present here functions that are ( G , α f ) -bonvexity/ ( G , α f ) -pseudobonvexity, but neither α f -bonvex/ α f -pseudobonvex nor α f -invex/ α f -pseudoinvex with the same η .
Example 1.
Let f : π 3 , π 3 R be defined as
f ( y ) = y 7 , y π 3 , π 3 .
A function G : R R is defined as:
G ( t ) = 2 t 4 .
Let η : π 3 , π 3 × π 3 , π 3 R be given as:
η ( y , v ) = y 9 + y 2 v 2 + 2 y v + 3 .
Furthermore, α f : Y × Y R + { 0 } is given by:
α f ( y , v ) = 2 , y , v π 3 , π 3 .
To demonstrate that f is ( G , α f ) -bonvex at v = 0 , we need to demonstrate that
ξ = 1 α f ( y , v ) [ G ( f ( y ) ) G ( f ( v ) ) + 1 2 p T { G ( f ( v ) ) v f ( v ) ( v f ( v ) ) T + G ( f ( v ) ) v v f ( v ) } p ]
η T ( y , v ) [ G ( f ( v ) ) v f ( v ) + { G ( f ( v ) ) ( v f ( v ) ) ( v f ( v ) ) T + G ( f ( v ) ) v v f ( v ) } p ] 0 .
Putting the estimations of f , α f , η , and G in the above articulation, we get:
ξ = [ y 28 v 28 + p 2 { 588 v 26 + 84 v 26 } ] ( y 9 + y 2 v 2 + 2 y v + 3 ) { 1176 v 26 + 168 v 26 } p
for which at v = 0 , we get: ξ 0 , y π 3 , π 3 , (clearly, from Figure 1).
Therefore, f is ( G , α f ) -bonvex at v = 0 π 3 , π 3 .
Next, let:
δ = 1 α f ( y , v ) f ( y ) f ( v ) + 1 2 p T [ v v f ( v ) ] p η T ( y , v ) [ v f ( v ) + v v f ( v ) p ]
δ = 1 2 y 7 v 7 + 7 2 v 5 ( v + 6 ) p 7 u 5 ( y 9 + y 2 v 2 + 2 y v + 3 ) ( v + 6 ) ,
for which at v = 0 , the above equation may not be nonnegative y π 3 , π 3 (see Figure 2).
Therefore, f is not α f -bonvex at v = 0 π 3 , π 3 with the same η.
Finally,
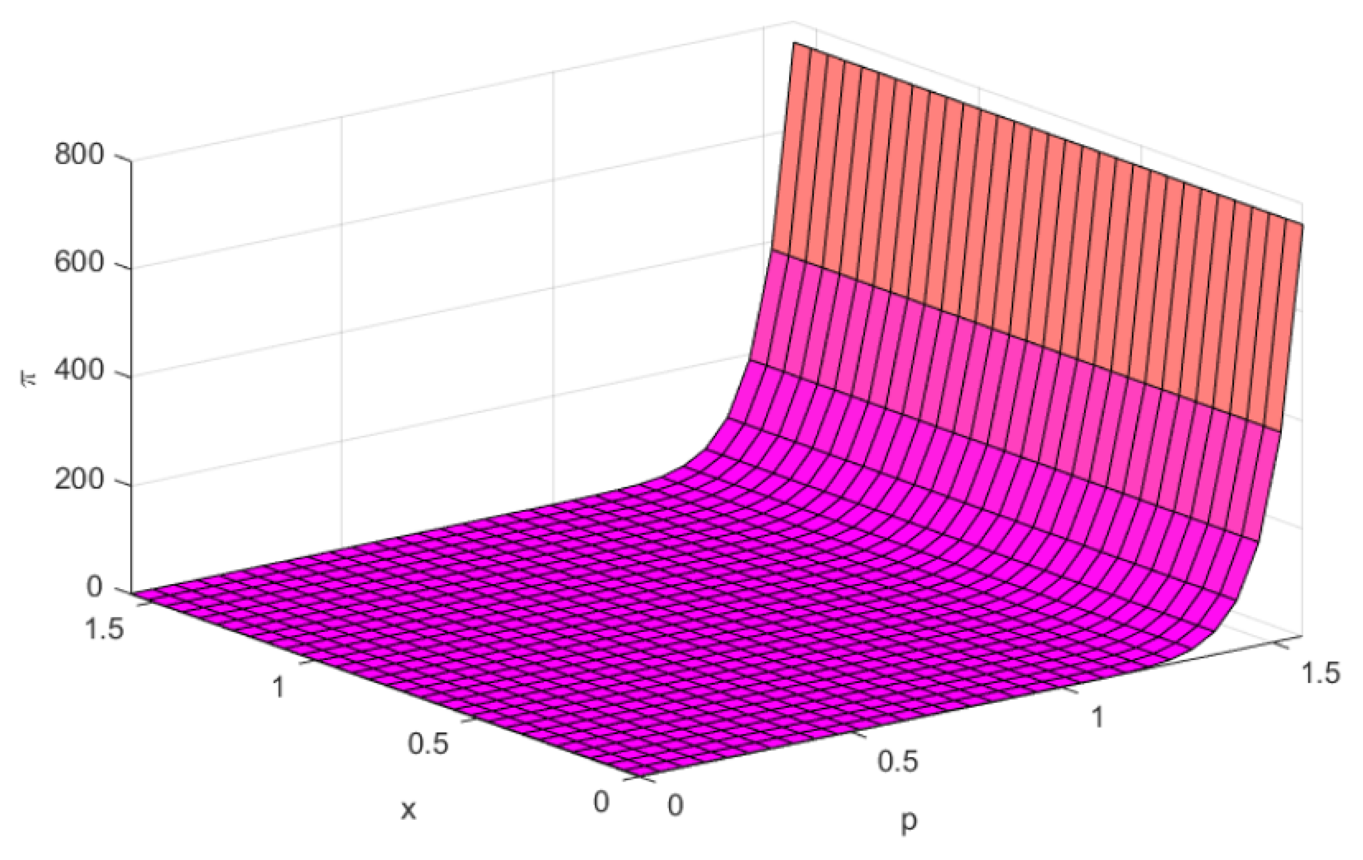
τ = 1 α f ( y , v ) f ( y ) f ( v ) η T ( y , v ) v f ( v )
τ = 1 2 [ y 7 v 7 ] 7 v 6 ( y 9 + y 2 v 2 + 2 y v + 3 ) .
Specifically, at point y = π 3 π 3 , π 3 and at v = 0 , we find that:
τ < 0 .
This shows that f is not α f -invex with the same η.
Example 2.
Let f : [ 1 , 1 ] R be defined as:
f ( y ) = a r c ( t a n y ) .
A function G : R R is defined as:
G ( t ) = t a n t .
Let η : [ 1 , 1 ] × [ 1 , 1 ] R be given as:
η ( y , v ) = 1 11 y 20 + y + 15 y 3 v 3 .
Furthermore, α f : Y × Y R + { 0 } is given by:
α f ( y , v ) = 1 , y , v [ 1 , 1 ] .
Now, we have to claim that f is ( G , α f ) -bonvex at v = 0 . For this, we have to prove that
π = 1 α f ( y , v ) [ G ( f ( y ) ) G ( f ( v ) ) + 1 2 p T { G ( f ( v ) ) v f ( v ) ( v f ( v ) ) T + G ( f ( v ) ) v v f ( v ) } p ]
η T ( y , v ) [ G ( f ( v ) ) v f ( v ) + { G ( f ( v ) ) v f ( v ) ( v f ( v ) ) T
+ G ( f ( v ) ) v v f ( v ) } p ] 0 .
Substituting the values of f , α f , η , and G in the above expression, we obtain:
π = y v ( 1 11 y 20 + y + 15 y 3 v 3 ) × 1
Clearly, from Figure 3, π 0 , y [ 1 , 1 ] and v = 0 .
Therefore, f is ( G , α f ) -bonvex at v = 0 with respect to η .
Suppose,
χ = 1 α f ( y , v ) [ f ( y ) f ( v ) + 1 2 p T ( v v f ( v ) ] p ) η T ( y , v ) [ v f ( v ) + v v f ( v ) p ] ,
χ = a r c ( t a n y ) a r c ( t a n v ) 1 11 y 20 + y + 15 y 3 v 3 1 1 + v 2 2 v p ( 1 + v 2 ) 2 v p 2 ( 1 + v 2 ) 2
which at v = 0 yields:
χ = a r c ( t a n y ) + 1 11 y 20 y .
χ < 0 , y [ 1 , 1 ]
(from Figure 4).
This implies that f is not α f -bonvex at v = 0 with the same η.
Finally,
ϱ = 1 α f ( y , v ) [ f ( y ) f ( v ) ] η T ( y , v ) v f ( v )
ϱ = a r c ( t a n y ) a r c ( t a n v ) 1 11 y 20 + y + 15 y 3 v 3 1 1 + v 2
ϱ = a r c ( t a n y ) + 1 11 y 20 y , at the point v = 0 .
At the point y = 1 1 , 1 , we find that:
ϱ = π 4 + 1 11 1 < 0 .
Hence, f is not α f -invex at u = 0 with the same η.
Example 3.
Let f : π 9 , π 9 R be defined as:
f ( y ) = y 3 .
A function G : R R is defined as:
G ( t ) = t 4 + t 2 + 9 .
Let η : π 9 , π 9 × π 9 , π 9 R be given as:
η ( y , v ) = y 4 + y v 2 + 2 y v 2 + 3 .
Furthermore, α f : Y × Y R + { 0 } is given by:
α f ( y , v ) = 9 , y , v π 9 , π 9 .
Presently, we need to demonstrate that f is ( G , α f ) -pseudobonvex at v = 0 concerning η. For this, we have to show that:
Δ 1 = η T ( y , v ) [ G ( f ( v ) ) v f ( v ) + { G ( f ( v ) ) v f ( v ) ( v f ( v ) ) T + G ( f ( v ) ) v v f ( v ) } p ] .
Putting the estimations of f , η , and G in the above articulation, we get:
Δ 1 = ( y 4 + y v 2 + 2 y v 2 + 3 ) [ 3 v 2 ( 4 v 9 + 2 v 3 ) + { 9 v 4 ( 12 v 6 + 2 ) + 6 v ( 4 v 9 + 2 v 3 ) } p ]
for which at v = 0 , we obtain Δ 1 0 , v π 9 , π 9 , p .
Next, Δ 2 = 1 α f ( y , v ) [ G ( f ( y ) ) G ( f ( v ) ) + 1 2 p T { G ( f ( v ) ) v f ( v ) ( v f ( v ) ) T
+ G ( f ( v ) ) v v f ( v ) } p ] .
Substituting the estimations of f , α f , , and G in the above articulation,
Δ 2 = 1 9 [ ( y 12 + y 6 + 1 ) ( v 12 + v 6 + 1 ) + p 2 2 { 9 v 4 ( 12 v 6 + 2 ) + 6 v ( 4 v 9 + 2 v 3 ) } ]
for which at v = 0 , we obtain Δ 2 0 , y π 9 , π 9 , p . Therefore, f is ( G , α f ) -pseudobonvex at v = 0 .
Next, consider:
Δ 3 = η T ( y , v ) [ v f ( v ) + v v f ( v ) p ] .
Substituting the values of f , η , and G in the above expression, we obtain:
Δ 3 = ( y 4 + y v 2 + 2 y v 2 + 3 ) [ 3 v 2 + 6 v p ] ,
for which at v = 0 , we find that Δ 3 0 , y π 9 , π 9 , p .
Next,
Δ 4 = 1 α f ( y , v ) [ f ( y ) f ( v ) + 1 2 p T v v f ( v ) p ] .
Substituting the values of f , α f , and G in the above expression, we obtain:
Δ 4 = 1 9 [ y 3 v 3 + 3 v p 2 ] ,
for which at v = 0 , we get Δ 4 0 , y π 9 , π 9 . Therefore, f is not α f ( y , v ) -pseudobonvex at v = 0 .
Next, consider:
Δ 5 = η T ( y , v ) u f ( u ) .
Similarly, at v = 0 , we find that Δ 5 0 , y π 9 , π 9 . Next,
Δ 6 = 1 α f ( y , v ) [ f ( y ) f ( v ) ] .
In the same way, at v = 0 , we find that,
Δ 6 0 , y π 9 , π 9 .
Hence, f is not α f -pseudoinvex at v = 0 π 9 , π 9 with the same η.

3. Non-Differentiable Second-Order Symmetric Primal-Dual Pair over Arbitrary Cones

” In this section, we formulate the following pair of second-order non-differentiable symmetric dual programs over arbitrary cones:
(NSOP) Minimize W ( y , z , r , p ) = G ( f ( y , z ) ) + s ( y | B ) z T r 1 2 p T [ G ( f ( y , z ) )
z f ( y , z ) ( z f ( y , z ) ) T + G ( f ( y , z ) ) z z f ( y , z ) ] p
subject to
[ G ( f ( y , z ) ) z f ( y , z ) r + { G ( f ( y , z ) ) z f ( y , z ) ( z f ( y , z ) ) T :
+ G ( f ( y , z ) ) z z f ( y , z ) } p ] C 2 * ,
z T [ G ( f ( y , z ) ) z f ( y , z ) r + { G ( f ( y , z ) ) z f ( y , z ) ( z f ( y , z ) ) T
+ G ( f ( y , z ) ) z z f ( y , z ) } p ] 0 ,
p T [ G ( f ( y , z ) ) z f ( y , z ) r + { G ( f ( y , z ) ) z f ( y , z ) ( z f ( y , z ) ) T
+ G ( f ( y , z ) ) z z f ( y , z ) } p ] 0 ,
y C 1 , r F .
(NSOD) Maximize T ( v , w , t , q ) = G ( f ( v , w ) ) s ( w | F ) + w T t 1 2 q T [ G ( f ( v , w ) )
v f ( v , w ) ( v f ( v , w ) ) T + G ( f ( v , w ) ) v v f ( v , w ) ] q
subject to
[ G ( f ( v , w ) ) v f ( v , w ) + t + { G ( f ( v , w ) ) v f ( v , w ) ( v f ( v , w ) ) T
+ G ( f ( v , w ) ) v v f ( v , w ) } q ] C 1 * ,
v T [ G ( f ( v , w ) ) v f ( v , w ) + t + { G ( f ( v , w ) ) v f ( v , w ) ( v f ( v , w ) ) T
+ G ( f ( v , w ) ) v v f ( v , w ) } q ] 0 ,
q T [ G ( f ( v , w ) ) v f ( v , w ) + t + { G ( f ( v , w ) ) v f ( v , w ) ( v f ( v , w ) ) T
+ G ( f ( v , w ) ) v v f ( v , w ) } q ] 0 ,
w C 2 , t B ,
where C 1 * and C 2 * are positive polar cones of C 1 and C 2 , respectively. Let P 0 and Q 0 be feasible solutions of (NSOP) and (NSOD), respectively.
Theorem 1 (Weak duality theorem).
Let ( y , z , r , p ) P 0 and ( v , w , t , q ) Q 0 . Let:
(i) 
f ( . , w ) and ( . ) T t be ( G , α f ) -bonvex and α f -invex at v, respectively, with the same η,
(ii) 
f ( y , . ) and ( . ) T r be ( G , α f ) -boncave and α f -incave at z, respectively, with the same ξ,
(iii) 
η ( y , v ) + v C 1 ,
(iv) 
ξ ( w , z ) + z C 2 .
Then,
W ( y , z , r , p ) T ( v , w , t , q ) .
Proof. 
From Hypothesis ( i i i ) and the dual constraint (5), we obtain
( η ( y , v ) + v + q ) T [ G ( f ( v , w ) ) v f ( v , w ) + t + { G ( f ( v , w ) ) v f ( v , w )
( v f ( v , w ) ) T + G ( f ( v , w ) ) v v f ( v , w ) } q ] 0 .
The above inequality follows
η T ( y , v ) G ( f ( v , w ) ) v f ( v , w ) + t + { G ( f ( v , w ) ) v f ( v , w ) ( v f ( v , w ) ) T + G ( f ( v , w ) ) v v f ( v , w ) } q ( v + q ) [ G ( f ( v , w ) ) v f ( v , w ) + t :
+ { G ( f ( v , w ) ) v f ( v , w ) ( v f ( v , w ) ) T + G f ( v , w ) v v f ( v , w ) } q ] ,
which upon using (6) and (7) yields
η T ( y , v ) [ G ( f ( v , w ) ) v f ( v , w ) + t + { G ( f ( v , w ) ) v f ( v , w ) ( v f ( v , w ) ) T
+ G ( f ( v , w ) ) v v f ( v , w ) } q ] 0 .
Again, from Hypothesis ( i ) , we obtain
1 α f ( y , v ) [ G ( f ( y , w ) ) G ( f ( v , w ) ) + 1 2 q T { G ( f ( v , w ) ) v f ( v , w ) ( v f ( v , w ) ) T
+ G ( f ( v , w ) ) v v f ( v , w ) } q ] η T ( y , v ) [ G ( f ( v , w ) ) v f ( v , w ) + { G ( f ( v , w ) ) :
v f ( v , w ) ( v f ( v , w ) ) T + G ( f ( v , w ) ) v v f ( v , w ) } q ]
and:
1 α f ( y , v ) [ y T t v T t ] η T ( y , v ) t .
Combining the above inequalities, we get
1 α f ( y , v ) [ G ( f ( y , w ) ) + y T t G ( f ( v , w ) ) v T t + 1 2 q T { G ( f ( v , w ) ) v f ( v , w ) ( v f ( v , w ) ) T
+ G ( f ( v , w ) ) v v f ( v , w ) } q ] η T ( y , v ) [ G ( f ( v , w ) ) v f ( v , w ) + t + { G ( f ( v , w ) ) v f ( v , w ) :
( v f ( v , w ) ) T + G ( f ( v , w ) ) v v f ( v , w ) } q ] .
Using Inequality (10), it follows that
1 α f ( y , v ) [ G ( f ( y , w ) ) + y T t G ( f ( v , w ) ) v T t + 1 2 q T { G ( f ( v , w ) ) :
v f ( v , w ) ( v f ( v , w ) ) T + G ( f ( v , w ) ) v v f ( v , w ) } q ] 0 .
Similarly, using ( i i ) , ( i v ) , and primal constraints, it follows that
1 α f ( y , v ) [ G ( f ( y , w ) ) + w T r + G ( f ( y , z ) ) z T r 1 2 p T { G ( f ( y , z ) ) z f ( y , z ) :
( z f ( y , z ) ) T + G ( f ( y , z ) ) z z f ( y , z ) } p ] 0 .
Adding Inequalities (11) and (12), we get
1 α f ( y , v ) [ G ( f ( y , z ) ) + y T t z T r 1 2 p T { G ( f ( y , z ) ) z f ( y , z ) ( z f ( y , z ) ) T
+ G ( f ( y , z ) ) z z f ( y , z ) } p ] 1 α f ( y , v ) [ G ( f ( v , w ) ) w T r + v T t 1 2 q T { G ( f ( v , w ) ) :
v f ( v , w ) ( v f ( v , w ) ) T + G ( f ( v , w ) ) v v f ( v , w ) } q ] .
Finally, using the inequalities y T t s ( y | B ) and w T r s ( w | F ) , we have
1 α f ( y , v ) [ G ( f ( y , z ) ) + s ( y | B ) z T r 1 2 p T { G ( f ( y , z ) ) z f ( y , z ) ( z f ( y , z ) ) T
+ G ( f ( y , z ) ) z z f ( y , z ) } p ] 1 α f ( y , v ) [ G ( f ( v , w ) ) s ( w | F ) + v T t :
1 2 q T { G ( f ( v , w ) ) v f ( v , w ) ( v f ( v , w ) ) T + G ( f ( v , w ) ) v v f ( v , w ) } q ] .
Since α f R + { 0 } , we obtain
[ G ( f ( y , z ) ) + s ( y | B ) z T r 1 2 p T { G ( f ( y , z ) ) z f ( y , z ) ( z f ( y , z ) ) T
+ G ( f ( y , z ) ) z z f ( y , z ) } p ] [ G ( f ( v , w ) ) s ( w | F ) + v T t 1 2 q T { G ( f ( v , w ) ) v f ( v , w ) :
( v f ( v , w ) ) T + G ( f ( v , w ) ) v v f ( v , w ) } q ] .
Hence, the result. □
A non-trivial numerical example for legitimization of the weak duality theorem.
Example 4.
Let f : Y × Y R ( Y R + ) be a function given by:
f ( y , z ) = y 5 .
Suppose that G ( t ) = t 4 + 3 and B = { 0 } = F .
Further, let η , ξ : Y × Y R be given by:
η ( y , v ) = y 2 v 2 + y 2 v + v + 4 a n d ξ ( w , z ) = w 2 z 2 + w z 2 z + 9 .
Furthermore, α f : Y × Y R + { 0 } and C 1 = R + , C 2 = R + .
Putting these values in (NSOP) and (NSOD), we get:
(ENSOP) Minimize T( y , z , r , p ) = y 20 + 3
subject to
[ 2 y 3 × 0 + { 2 × 0 + 2 y 3 × 0 } p ] 0 ,
z [ 2 y 3 × 0 + { 2 × 0 + 2 y 3 × 0 } p ] 0 ,
p [ 2 y 3 × 0 + { 2 × 0 + 2 y 3 × 0 } p ] 0 ,
p R .
(ENSOD)Maximize W( v , w , t , q ) = v 20 190 q 2 + 3
subject to
v 18 [ v + 19 q ] 0 ,
v 19 [ v + 19 q ] 0 ,
q u v 18 [ v + 19 q ] 0 ,
q R .
Firstly, we will try to prove that all the hypotheses of the weak duality theorem are satisfied:
( i ) f ( . , w ) is ( G , α f ) -bonvex at v = 0 ,
1 α f ( y , v ) [ G ( f ( y , w ) ) G ( f ( v , w ) ) + 1 2 q T [ G ( f ( v , w ) ) v f ( v , w ) ( v f ( v , w ) ) T + G ( f ( v , w ) ) v v f ( v , w ) ] q ] η T ( y , v ) [ G ( f ( v , w ) ) v f ( v , w ) + { G ( f ( v , w ) ) v f ( v , w ) ( v f ( v , w ) ) T + G f ( v , w ) v v f ( v , w ) } q ]
= 1 α f ( y , v ) [ y 20 v 20 ] ( y 2 v 2 + y 2 v + v + 4 ) [ 20 v 19 + 380 v 18 q ] + 190 q 2 v 18
= y 20 α f ( y , v ) at v = 0 Y
0 , q .
Obviously, ( . ) T t is α f -invex at v = 0 Y .
( i i ) f ( y , . ) is ( G , α f ) -boncave at z = 0 , and we obtain
1 α f ( y , v ) [ G ( f ( y , v ) ) G ( f ( y , z ) ) + 1 2 p T [ G ( f ( y , z ) ) z f ( y , z ) ( z f ( y , z ) ) T + G ( f ( y , z ) ) z z f ( y , z ) ] p ] ξ T ( v , y ) [ G ( f ( y , z ) ) z f ( y , z ) + { G ( f ( y , z ) ) z f ( y , z ) ( z f ( y , z ) ) T G ( f ( y , z ) ) ( z z f ( y , z ) ) } p ] ,
= 1 α f ( y , v ) [ ( y 20 + 3 ) ( y 20 + 3 ) ] ( w 2 z 2 + w z 2 z + 9 ) ( 0 ) ,
= 0 at z = 0 , p .
Naturally, ( . ) T r is α f -invex at z = 0 Y .
( i i i ) Obviously, η ( y , v ) 0 and ξ ( w , z ) 0 .
Hence, all the assumptions of Theorem 1 hold.
Verification of the weak duality theorem: Let ( y = 2 , z = 9 , r = 0 , p = 1 2 ) P 0 and ( v = 0 , w = 7 , t = 0 , q = 1 9 ) Q 0 . To validate the result of the weak duality theorem, we have to show that
Ω = ( G ( f ( y , z ) + s ( y | B ) z T r 1 2 p T [ G ( f ( y , z ) ) z f ( y , z ) ( z f ( y , z ) ) T + G ( f ( y , z ) )
z z f ( y , z ) ] p ) ( G ( f ( v , w ) ) s ( w | F ) + w T t 1 2 q T [ G ( f ( v , w ) ) v f ( v , w ) ( v f ( v , w ) ) T
+ G ( f ( v , w ) ) v v f ( v , w ) ] q ) 0 .
Substituting the values in the above expression, we obtain:
Ω = ( y 20 + 3 ) ( v 20 190 q 2 + 3 ) .
At the feasible point, the above expression reduces:
Ω 0 .
Hence, the weak duality theorem is verified.
Remark 2.
Since every bonvex function is pseudobonvex, therefore the above weak duality theorem for the symmetric dual pair (NSOP) and (NSOD) can also be obtained under ( G , α f ) -pseudobonvex assumptions.
Theorem 2 (Weak duality theorem).
Let ( y , z , r , p ) P 0 and ( v , w , t , q ) Q 0 . Let:
(i) 
f ( . , w ) be ( G , α f ) -pseudobonvex and ( . ) T t be α f -pseudoinvex at v with the same η,
(ii) 
f ( y , . ) be ( G , α f ) -pseudoboncave and ( . ) T r be α f -pseudoinvex at z with the same ξ,
(iii) 
η ( y , v ) + v C 1 ,
(iv) 
ξ ( w , z ) + z C 2 .
Then,
W ( y , z , r , p ) T ( v , w , t , q ) .
Proof. 
The proof follows on the lines of Theorem 1. □
Theorem 3 (Strong duality theorem).
Let ( y ¯ , z ¯ , r ¯ , p ¯ ) be an optimum of problem (NSOP). Let:
( i ) [ G ( f ( y ¯ , z ¯ ) ) z f ( y ¯ , z ¯ ) ( z f ( y ¯ , z ¯ ) ) T + G ( f ( y ¯ , z ¯ ) ) z z f ( y ¯ , z ¯ ) ] is positive or negative definite,
( i i ) { G ( f ( y ¯ , z ¯ ) ) z f ( y ¯ , z ¯ ) r ¯ + { G ( f ( y ¯ , z ¯ ) ) z f ( y ¯ , z ¯ ) ( z f ( y ¯ , z ¯ ) ) T + G ( f ( y ¯ , z ¯ ) )
z z f ( y ¯ , z ¯ ) } p ¯ } 0 ,
( i i i ) { p ¯ T { G ( f ( y ¯ , z ¯ ) ) z f ( y ¯ , z ¯ ) r ¯ + G ( f ( y ¯ , z ¯ ) ) z f ( y ¯ , z ¯ ) ( z f ( y ¯ , z ¯ ) ) T + G ( f ( y ¯ , z ¯ ) )
z z f ( y ¯ , z ¯ ) } } = 0 .
Then, p ¯ = 0 , and there exists t ¯ B such that ( v ¯ , w ¯ , t ¯ , q ¯ ) is an optimum for the problem (NSOD).
Proof. 
Since ( y ¯ , z ¯ , r ¯ , p ¯ ) is an efficient solution of (NSOD), therefore by the conditions in [15], such that
( y y ¯ ) T { α [ G ( f ( y ¯ , z ¯ ) ) y f ( y ¯ , z ¯ ) + t ¯ 1 2 p T y { G ( f ( y ¯ , z ¯ ) ) z ( f ( y ¯ , z ¯ ) ) z ( f ( y ¯ , z ¯ ) ) T
+ G ( f ( y ¯ , z ¯ ) ) z z f ( y ¯ , z ¯ ) p } ] + ( β γ z ¯ T δ p ¯ T ) y [ G ( f ( y ¯ , z ¯ ) ) y f ( y ¯ , z ¯ ) + { G ( f ( y ¯ , z ¯ ) ) :
z ( f ( y ¯ , z ¯ ) ) ( z f ( y ¯ , z ¯ ) ) T + G ( f ( y ¯ , z ¯ ) ) z z f ( y ¯ , z ¯ ) } ] } 0 , y C 1 ,
α [ G ( f ( y ¯ , z ¯ ) ) z f ( y ¯ , z ¯ ) r ¯ 1 2 p T z { G ( f ( y ¯ , z ¯ ) ) z ( f ( y ¯ , z ¯ ) ) ( z f ( y ¯ , z ¯ ) ) T
+ G ( f ( y ¯ , z ¯ ) ) z z f ( y ¯ , z ¯ ) } p ] + ( β γ z ¯ T δ p ¯ T ) [ G ( f ( y ¯ , z ¯ ) ) z ( f ( y ¯ , z ¯ ) ) ( z f ( y ¯ , z ¯ ) ) T
+ G ( f ( y ¯ , z ¯ ) ) z z f ( y ¯ , z ¯ ) + z { G ( f ( y ¯ , z ¯ ) ) z ( f ( y ¯ , z ¯ ) ) ( z f ( y ¯ , z ¯ ) ) T
+ G ( f ( y ¯ , z ¯ ) ) z z f ( y ¯ , z ¯ ) } ] γ [ G ( f ( y ¯ , z ¯ ) ) z ( f ( y ¯ , z ¯ ) ) r ¯ + { G ( f ( y ¯ , z ¯ ) ) :
z ( f ( y ¯ , z ¯ ) ) ( z f ( y ¯ , z ¯ ) ) T + G ( f ( y ¯ , z ¯ ) ) z z f ( y ¯ , z ¯ ) } p ¯ ] = 0 ,
( β α p ¯ γ z ¯ T δ p ¯ T ) [ G ( f ( y ¯ , z ¯ ) ) z ( f ( y ¯ , z ¯ ) ) ( z ( f ( y ¯ , z ¯ ) ) ) T + G ( f ( y ¯ , z ¯ ) )
z z f ( y ¯ , z ¯ ) ] δ [ G ( f ( y ¯ , z ¯ ) ) z ( f ( y ¯ , z ¯ ) ) r ¯ + { G ( f ( y ¯ , z ¯ ) ) :
z f ( y ¯ , z ¯ ) ( z f ( y ¯ , z ¯ ) ) T + G ( f ( y ¯ , z ¯ ) ) z z f ( y ¯ , z ¯ ) } p ¯ ] η = 0 ,
β [ G ( f ( y ¯ , z ¯ ) ) z ( f ( y ¯ , z ¯ ) ) r ¯ + { G ( f ( y ¯ , z ¯ ) ) z ( f ( y ¯ , z ¯ ) ) ( z ( f ( y ¯ , z ¯ ) ) ) T :
+ G ( f ( y ¯ , z ¯ ) ) z z ( f ( y ¯ , z ¯ ) ) } p ¯ ] = 0 ,
γ z ¯ T [ G ( f ( y ¯ , z ¯ ) ) z ( f ( y ¯ , z ¯ ) ) r ¯ + { G ( f ( y ¯ , z ¯ ) ) ( z ( f ( y ¯ , z ¯ ) ) ) ( z ( f ( y ¯ , z ¯ ) ) ) T :
+ G ( f ( y ¯ , z ¯ ) ) z z ( f ( y ¯ , z ¯ ) ) } p ¯ ] = 0 ,
δ p ¯ T [ G ( f ( y ¯ , z ¯ ) ) z ( f ( y ¯ , z ¯ ) ) r ¯ + { G ( f ( y ¯ , z ¯ ) ) ( z ( f ( y ¯ , z ¯ ) ) ) ( z ( f ( y ¯ , z ¯ ) ) ) T :
+ G ( f ( y ¯ , z ¯ ) ) z z ( f ( y ¯ , z ¯ ) ) } p ¯ ] = 0 ,
( α γ ) z + β δ p N D ( t ) ,
t T y ¯ = s ( y | B ) ,
t ¯ B ¯ , r ¯ F ¯ ,
( α , β , γ , δ ) 0 ,
( α , β , γ , δ ) 0 .
Premultiplying Equation (15) by ( β α p ¯ γ z ¯ δ p ¯ ) and using (16)–(18), we get
( β α p ¯ γ z ¯ δ p ¯ ) [ G ( f ( y ¯ , z ¯ ) ) z ( f ( y ¯ , z ¯ ) ) ( z ( f ( y ¯ , z ¯ ) ) ) T
+ G ( f ( y ¯ , z ¯ ) ) z z ( f ( y ¯ , z ¯ ) ) ] ( β α p ¯ γ z ¯ δ p ¯ ) = 0 .
Using Hypothesis ( i ) , we get:
β = α p ¯ + γ z ¯ + δ p ¯ .
From Equation (15) and Hypothesis ( i i ) , we obtain:
δ = 0 .
Now, suppose α = 0 . Then, Equation (14) and Hypothesis ( i i ) yield γ = 0 , which along with Equations (24) and (25) gives β = 0 . Thus, ( α , β , γ , δ ) = 0 , a contradiction to Equation (22). Hence, from (23):
α > 0 .
Using Equations (16)–(18), we have
( β γ z ¯ T δ p ¯ T ) [ G ( f ( y ¯ , z ¯ ) ) z ( f ( y ¯ , z ¯ ) ) r ¯ + { G ( f ( y ¯ , z ¯ ) ) z ( f ( y ¯ , z ¯ ) ) :
( z ( f ( y ¯ , z ¯ ) ) ) T + G ( f ( y ¯ , z ¯ ) ) z z ( f ( y ¯ , z ¯ ) ) } p ¯ ] = 0 ,
and now, Equation (24) gives
α p ¯ T [ G ( f ( y ¯ , z ¯ ) ) z ( f ( y ¯ , z ¯ ) ) r ¯ + { G ( f ( y ¯ , z ¯ ) ) z ( f ( y ¯ , z ¯ ) ) :
( z ( f ( y ¯ , z ¯ ) ) ) T + G ( f ( y ¯ , z ¯ ) ) z z ( f ( y ¯ , z ¯ ) ) } p ¯ ] = 0 ,
which along with Hypothesis ( i i i ) yields:
p ¯ = 0 .
Therefore, the equation:
β = γ z ¯ .
Furthermore, it follows from Equations (14), (24), and (29) and Hypotheses ( i i ) and ( i v ) that:
α γ = 0 .
As α > 0 , we get:
α = γ > 0 .
Therefore, Equation (30) gives:
z ¯ = β γ 0 .
Moreover, Equation (13) together with (24) and using p ¯ = 0 yields
( y y ¯ ) T [ G ( f ( y ¯ , z ¯ ) ) y ( f ( y ¯ , z ¯ ) ) r ¯ + { G ( f ( y ¯ , z ¯ ) ) z ( f ( y ¯ , z ¯ ) ) ( z ( f ( y ¯ , z ¯ ) ) ) T :
+ G ( f ( y ¯ , z ¯ ) ) z z ( f ( y ¯ , z ¯ ) ) } p ¯ ] 0 , y C 1 .
Let y C 1 . Then, y + y ¯ C 1 , as C 1 is a closed convex cone. Upon substituting y + y ¯ in place of y in (33), we get
y T [ G ( f ( y ¯ , z ¯ ) ) y ( f ( y ¯ , z ¯ ) ) r ¯ + { G ( f ( y ¯ , z ¯ ) ) z ( f ( y ¯ , z ¯ ) ) ( z ( f ( y ¯ , z ¯ ) ) ) T :
+ G ( f ( y ¯ , z ¯ ) ) z z ( f ( y ¯ , z ¯ ) ) } p ¯ ] 0 ,
which in turn implies that for all y C 1 , we obtain
[ G ( f ( y ¯ , z ¯ ) ) y ( f ( y ¯ , z ¯ ) ) r ¯ + { G ( f ( y ¯ , z ¯ ) ) z ( f ( y ¯ , z ¯ ) ) ( z ( f ( y ¯ , z ¯ ) ) ) T :
+ G ( f ( y ¯ , z ¯ ) ) z z ( f ( y ¯ , z ¯ ) ) } p ¯ ] C 1 .
Furthermore, by letting y = 0 and y = 2 y ¯ , simultaneously in (33), this yields
y ¯ T [ G ( f ( y ¯ , z ¯ ) ) y ( f ( y ¯ , z ¯ ) ) r ¯ + { G ( f ( y ¯ , z ¯ ) ) z ( f ( y ¯ , z ¯ ) ) ( z ( f ( y ¯ , z ¯ ) ) ) T :
+ G ( f ( y ¯ , z ¯ ) ) z z ( f ( y ¯ , z ¯ ) ) } p ¯ ] 0 .
Using Inequality (31), we get:
z ¯ = β γ C 2 .
Thus, ( y ¯ , z ¯ , p ¯ = 0 ) satisfies the dual constraints.
Now, using Equations (30) and (31), we obtain:
G ( f ( y ¯ , z ¯ ) ) z f ( y ¯ , z ¯ ) = z ¯ T t ¯ .
Furthermore, α > 0 , then we obtain z ¯ N D ( t ¯ ) . Furthermore, D is a compact convex set.
z ¯ T t ¯ = s ( z ¯ | D ) .
Thus, after using (20), (29), (38) and (39), we get that the values of the objective functions of (NSOP) and (NSOD) at ( y ¯ , z ¯ , r ¯ , p ¯ = 0 ) and ( y ¯ , z ¯ , r ¯ , q ¯ = 0 ) are the same. By using duality Theorems 1 and 2, it is easily shown that ( y ¯ , z ¯ , r ¯ , q ¯ = 0 ) is an optimal solution of (NSOD). □
Theorem 4 (Strict converse duality theorem)
Let ( v ¯ , w ¯ , t ¯ , q ¯ ) be an optimum of problem (NSOD). Let:
( i ) [ G ( f ( v ¯ , w ¯ ) ) v f ( v ¯ , w ¯ ) ( v f ( v ¯ , w ¯ ) ) T + G ( f ( v ¯ , w ¯ ) ) v v f ( v ¯ , w ¯ ) ] is positive or negative definite,
( i i ) { G ( f ( v ¯ , w ¯ ) ) v f ( v ¯ , w ¯ ) + t ¯ + { G ( f ( v ¯ , w ¯ ) ) v f ( v ¯ , w ¯ ) ( v f ( v ¯ , w ¯ ) ) T + G ( f ( v ¯ , w ¯ ) )
v v f ( v ¯ , w ¯ ) } q ¯ } 0 ,
( i i i ) { q ¯ T { G ( f ( v ¯ , w ¯ ) ) v f ( v ¯ , w ¯ ) + t ¯ + G ( f ( v ¯ , w ¯ ) ) v f ( v ¯ , w ¯ ) ( v f ( v ¯ , w ¯ ) ) T
+ G ( f ( v ¯ , w ¯ ) ) v v f ( v ¯ , w ¯ ) } } = 0 .
Then, q ¯ = 0 , and there exists r ¯ B such that ( y ¯ , z ¯ , r ¯ , p ¯ ) is an optimum for the problem (NSOP).
Proof. 
The proof follows on the lines of Theorem 3. □

4. Conclusions

In this paper, we considered a new type of non-differentiable second-order symmetric programming problem over arbitrary cones and derived duality theorems under generalized assumptions. The present work can further be extended to non-differentiable higher order fractional programming problems over arbitrary cones. This will orient the future task of the authors.

Author Contributions

All authors contributed equally to this research. The research was carried out by all authors. The manuscript was prepared together and they all read and approved the final version.

Funding

The authors extend their appreciation to the “Deanship of Scientific Research” at King Khalid University for funding this work through research groups program under grant number R.G.P. 1 / 152 / 40 .

Acknowledgments

The authors are thankful to the learned referees whose suggestions improved the present form.

Conflicts of Interest

The authors declare no conflict of interest.

References

  1. Mangasarian, O.L. Second and higher-order duality in nonlinear programming. J. Math. Anal. Appl. 1975, 51, 607–620. [Google Scholar] [CrossRef]
  2. Hanson, M.A. Second-order invexity and duality in mathematical programming. Opsearch 1993, 3, 313–320. [Google Scholar]
  3. Ojha, D.B. On second-order symmetric duality for a class of multiobjective fractional programming problem. Tamkang J. Math. 2009, 43, 267–279. [Google Scholar] [CrossRef][Green Version]
  4. Jayswal, A.; Prasad, A.K. Second order symmetric duality in non-differentiable multiobjective fractional programming with cone convex functions. Appl. Math. Comput. 2014, 45, 15–33. [Google Scholar] [CrossRef]
  5. Jayswal, A.; Stancu-Minasian, I.M.; Kumar, D. Higher-order duality for multiobjective programming problem involving (F,α,ρ,d)-V-type-I functions. J. Math. Model. Algorithms 2014, 13, 125–141. [Google Scholar] [CrossRef]
  6. Suneja, S.K.; Srivastava, M.K.; Bhatia, M. Higher order duality in multiobjective fractional programming with support functions. J. Math. Anal. Appl. 2008. [Google Scholar] [CrossRef]
  7. Dubey, R.; Mishra, L.N.; Mishra, V.N. Duality relations for a class of a multiobjective fractional programming problem involving support functions. Am. J. Oper. Res. 2018, 8, 294–311. [Google Scholar]
  8. Dubey, R.; Mishra, V.N.; Tomar, P. Duality relations for second-order programming problem under (G,αf)-bonvexity assumptions. Asian-Eur. J. Math. 2020, 13, 1–17. [Google Scholar] [CrossRef]
  9. Jannelli, A.; Ruggieri, M.; Speciale, M.P. Exact and numerical solutions of time-fractional advection-diffusion equation with a nonlinear source term by means of the Lie symmetries. Nonlinear Dyn. 2018. [Google Scholar] [CrossRef]
  10. Avriel, M.; Diewert, W.E.; Schaible, S.; Zang, I. Optimality Conditions of G-Type in Locally Lipchitz Multiobjective Programming; Plenum Press: New York, NY, USA; London, UK, 1987. [Google Scholar]
  11. Antcza, T. New optimality conditions and duality results of G-type in differentiable mathematical programming. Nonlinear Anal. 2007, 66, 1617–1632. [Google Scholar] [CrossRef]
  12. Antczak, T. On G-invex multiobjective programming. Part I Optim. J. Glob. Optim. 2009, 43, 97–109. [Google Scholar] [CrossRef]
  13. Kang, Y.M.; Kim, D.S.; Kim, M.H. Optimality conditions of G-type in locally Lipchitz multiobjective programming. Vietnam J. Math. 2014, 40, 275–285. [Google Scholar]
  14. Gao, X. Sufficiency in multiobjective programming under second-order B-(p,r)-V-type Ifunctions. J. Interdiscip. Math. 2014, 17, 385–402. [Google Scholar] [CrossRef]
  15. Brumelle, S. Optimality conditions of G-type in locally Lipchitz multiobjective programming. Vietnam J. Math. 1981, 6, 159–172. [Google Scholar]
Figure 1. ξ = y 28 , y [ π 3 , π 3 ] , and p .
Figure 1. ξ = y 28 , y [ π 3 , π 3 ] , and p .
Mathematics 07 00763 g001
Figure 2. δ = y 7 2 , y [ π 3 , π 3 ] , and p .
Figure 2. δ = y 7 2 , y [ π 3 , π 3 ] , and p .
Mathematics 07 00763 g002
Figure 3. π = 1 11 y 20 , y [ 1 , 1 ] , and p .
Figure 3. π = 1 11 y 20 , y [ 1 , 1 ] , and p .
Mathematics 07 00763 g003
Figure 4. ϱ = a r c ( t a n y ) + 1 11 y 20 y , y [ 1 , 1 ] , and p .
Figure 4. ϱ = a r c ( t a n y ) + 1 11 y 20 y , y [ 1 , 1 ] , and p .
Mathematics 07 00763 g004

Share and Cite

MDPI and ACS Style

Dubey, R.; Mishra, L.N.; Ali, R. Special Class of Second-Order Non-Differentiable Symmetric Duality Problems with (G,αf)-Pseudobonvexity Assumptions. Mathematics 2019, 7, 763. https://doi.org/10.3390/math7080763

AMA Style

Dubey R, Mishra LN, Ali R. Special Class of Second-Order Non-Differentiable Symmetric Duality Problems with (G,αf)-Pseudobonvexity Assumptions. Mathematics. 2019; 7(8):763. https://doi.org/10.3390/math7080763

Chicago/Turabian Style

Dubey, Ramu, Lakshmi Narayan Mishra, and Rifaqat Ali. 2019. "Special Class of Second-Order Non-Differentiable Symmetric Duality Problems with (G,αf)-Pseudobonvexity Assumptions" Mathematics 7, no. 8: 763. https://doi.org/10.3390/math7080763

APA Style

Dubey, R., Mishra, L. N., & Ali, R. (2019). Special Class of Second-Order Non-Differentiable Symmetric Duality Problems with (G,αf)-Pseudobonvexity Assumptions. Mathematics, 7(8), 763. https://doi.org/10.3390/math7080763

Note that from the first issue of 2016, this journal uses article numbers instead of page numbers. See further details here.

Article Metrics

Back to TopTop