A Non-Newtonian Magnetohydrodynamics (MHD) Nanofluid Flow and Heat Transfer with Nonlinear Slip and Temperature Jump
Abstract
1. Introduction
2. Mathematical Modelling Formulation
2.1. Flow Behavior
2.2. Heat and Mass Transfer Behavior
3. Solution Procedures
4. Results and Discussion
4.1. Behavior of Velocity Profiles
4.2. Behavior of Temperature Profiles
4.3. Behavior of Concentration Profiles
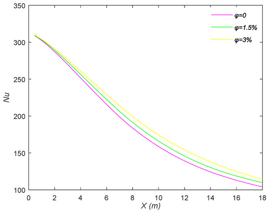
4.4. Analysis of Skin Friction and Nusselt Number
4.5. Simulated Behavior
5. Conclusions
- Velocity, temperature, and concentration have an upward tendency as the second-order velocity slip parameter, thermophoresis parameter, and temperature jump parameter increase, but a downward trend like the first-order linear slip parameter and nonlinear slip parameters.
- The rise of power law index causes the enhancement of velocity and reduction of temperature.
- Skin friction has increasing behavior due to the enhancement of volume fraction of nanoparticles, the first-order linear slip parameter and nonlinear slip parameter, but decreasing behavior as a result of the second order slip parameter.
- The Nusselt number is found to rise upon the rise of the second order slip parameter, volume fraction, whereas impacts of the first-order linear slip parameter, temperature jump parameter, and nonlinear slip parameter are converse.
- The skin friction coefficient have an upward tendency as the power law index increase at a certain volume fraction of nanoparticles, and also increases as volume fraction of nanoparticles increases at a constant power law index.
Author Contributions
Funding
Acknowledgments
Conflicts of Interest
References
- Moreira, T.A.; Nascimento, F.J.D.; Ribatski, G. An investigation of the effect of nanoparticle composition and dimension on the heat transfer coefficient during flow boiling of aqueous nanofluids in small diameter channels. Exp. Therm. Fluid Sci. 2017, 89, 72–89. [Google Scholar] [CrossRef]
- Srinivas Rao, S.; Srivastava, A. Whole field measurements to understand the effect of nanoparticle concentration on heat transfer rates in a differentially-heated fluid layer. Exp. Therm. Fluid Sci. 2018, 92, 326–345. [Google Scholar] [CrossRef]
- Ho, M.X.; Pan, C. Experimental investigation of heat transfer performance of molten HITEC salt flow with alumina nanoparticles. Int. J. Heat Mass Transf. 2017, 107, 1094–1103. [Google Scholar] [CrossRef]
- Stephen, U.S.; Choi, J.A.E. Enhancing thermal conductivity of fluids with nanoparticles. ASME Int. Mech. Eng. Congr. Exp. 1995, 66, 99–105. [Google Scholar]
- Sheremet, M.A.; Trimbitas, R.; Grosan, T.; Pop, I. Natural convection of an alumina-water nanofluid inside an inclined wavy-walled cavity with a non-uniform heating using Tiwari and Das’ nanofluid model. Appl. Math. Mech. 2018, 39, 1425–1436. [Google Scholar] [CrossRef]
- Bowers, J.; Gao, H.; Qiao, G. Flow and heat transfer behavior of nanofluids in microchannels. Prog. Nat. Sci. 2018, 28, 225–234. [Google Scholar] [CrossRef]
- Hamid, A.; Khan, M. Unsteady mixed convective flow of Williamson nanofluid with heat transfer in the presence of variable thermal conductivity and magnetic field. J. Mol. Liq. 2018, 260, 436–446. [Google Scholar]
- Mahdy, A. Simultaneous impacts of MHD and variable wall temperature on transient mixed Casson nanofluid flow in the stagnation point of rotating sphere. Appl. Math. Mech. 2018, 39, 1327–1340. [Google Scholar] [CrossRef]
- Asadi, A.; Aberoumand, S.; Moradikazerouni, A.; Pourfattah, F.; Zyla, G.; Estelle, P.; Mahian, O.; Wongwises, S.; Nguyen, H.M.; Arabkoohsar, A. Recent advances in preparation methods and thermophysical properties of oil-based nanofluids: A state-of-the-art review. Powder Technol. 2019, 352, 209–226. [Google Scholar] [CrossRef]
- Pourfatta, H.F.; Arani, A.A.A.; Babaie, M.R.; Nguyen, H.M.; Asadi, A. On the thermal characteristics of a manifold microchannel heat sink subjected to nanofluid using two-phase flow simulation. Int. J. Heat Mass Transf. 2019, 143, 1–13. [Google Scholar] [CrossRef]
- Alarifi, I.M.; Alkouh, A.B.; Ali, V.; Nguyen, H.M.; Asadi, A. On the rheological properties of MWCNT-TiO2/oil hybrid nanofluid: An experimental investigation on the effects of shear rate, temperature, and solid concentration of nanoparticles. Powder Technol. 2019, 355, 157–162. [Google Scholar] [CrossRef]
- Javanbakh, T.M.; Moosavi, A. Heat transfer on topographically structured surfaces for power law fluids. Int. J. Heat Mass Transfer 2018, 121, 857–871. [Google Scholar] [CrossRef]
- Turan, O.; Yigit, S.; Liang, R.; Chakraborty, N. Laminar mixed convection of power-law fluids in cylindrical enclosures with heated rotating top wall. Int. J. Heat Mass Transf. 2018, 124, 885–899. [Google Scholar] [CrossRef]
- Zhang, H.; Kang, Y.; Xu, T. Study on Heat Transfer of Non-Newtonian Power Law Fluid in Pipes with Different Cross Sections. Procedia Eng. 2017, 205, 3381–3388. [Google Scholar] [CrossRef]
- Ahmed, F.; Iqbal, M. MHD power law fluid flow and heat transfer analysis through Darcy Brinkman porous media in annular sector. Int. J. Mech. Sci. 2017, 130, 508–517. [Google Scholar] [CrossRef]
- Khan, M.; Hafeez, A. A review on slip-flow and heat transfer performance of nanofluids from a permeable shrinking surface with thermal radiation: Dual solutions. Chem. Eng. Sci. 2017, 173, 1–11. [Google Scholar] [CrossRef]
- Ramya, D.; Raju, R.S.; Rao, J.A. Effects of velocity and thermal wall slip on magnetohydrodynamics (MHD) boundary layer viscous flow and heat transfer of a nanofluid over a non-linearly-stretching sheet: A numerical study. Propuls. Power Res. 2018, 7, 182–195. [Google Scholar] [CrossRef]
- Abbas, N.; Saleem, S.; Nadeem, S. On stagnation point flow of a micro polar nanofluid past a circular cylinder with velocity and thermal slip. Results Phys. 2018, 9, 1224–1232. [Google Scholar] [CrossRef]
- Usman, M.; Soomro, F.A.; Ul Haq, R. Thermal and velocity slip effects on Casson nanofluid flow over an inclined permeable stretching cylinder via collocation method. Int. J. Heat Mass Transf. 2018, 122, 1255–1263. [Google Scholar] [CrossRef]
- Jayachandra Badu, M.; Sandeep, N. Three-dimensional MHD slip flow of nanofluids over a slendering stretching sheet with thermophoresis and Brownian motion effects. Adv. Powder Technol. 2016, 27, 2039–2050. [Google Scholar] [CrossRef]
- Beskok, A.; Karniadakis, G.E. Rarefaction and compressibility effects in gas microflows. J. Fluids Eng. 1996, 118, 448–456. [Google Scholar] [CrossRef]
- Uddin, M.J.; Khan, W.A.; Ismail, A.I.M. Melting and second order slip effect on convective flow of nanofluid past a radiating stretching/shrinking sheet. Propuls. Power Res. 2018, 7, 60–71. [Google Scholar] [CrossRef]
- Kamran, M.; Wiwatanaoataphee, B. Chemical reaction and Newtonian heating effects on steady convection flow of a micropolar fluid with second order slip at the boundary. Eur. J. Mech.-B/Fluids 2018, 71, 138–150. [Google Scholar] [CrossRef]
- Farooq, S.; Hayat, T.; AlsaedI, A.; Ahmad, B. Numerically framing the features of second-order velocity slip in mixed convective flow of Sisko nanomaterial considering gyrotactic microorganisms. Int. J. Heat Mass Transf. 2017, 112, 521–532. [Google Scholar] [CrossRef]
- Yasin, M.H.M.; Ishak, A.; Pop, I. Boundary layer flow and heat transfer past a permeable shrinking surface embedded in a porous medium with a second-order slip: A stability analysis. Appl. Therm. Eng. 2017, 115, 1407–1411. [Google Scholar] [CrossRef]
- Mustafa, M.; Khan, J.A. Numerical study of partial slip effects on MHD flow of nanofluids near a convectively heated stretchable rotating disk. J. Mol. Liq. 2017, 234, 287–295. [Google Scholar] [CrossRef]
- Hayat, T.; Ijaz, M.; Qayyum, S.; Ayub, M.; Alsaedi, A. Mixed convective stagnation point flow of nanofluid with Darcy-Fochheimer relation and partial slip. Results Phys. 2018, 9, 771–778. [Google Scholar] [CrossRef]
- Mitsuya, Y. Modified Reynolds Equation for Ultra-Thin Film Gas Lubrication Using 1.5-Order Slip-Flow Model and Considering Surface Accommodation Coefficient. J. Tribol. 1993, 115, 289–294. [Google Scholar] [CrossRef]
- Liao, S.J. Homotopy Analysis Method in Nonlinear Differential Equations; Shanghai Jiao Tong University: Shanghai, China, 2012. [Google Scholar]
- Zhu, J.; Zheng, L.C.; Zhang, X.X. Analytical solution to stagnation-point flow and heat transfer over a stretching sheet based on homotopy analysis. Appl. Math. Mech. 2009, 30, 463–474. [Google Scholar] [CrossRef]
- Ul Haq, R.; Nadeem, S.; Khan, Z.H.; Akbar, N.S. Thermal radiation and slip effects on MHD stagnation point flow of nanofluid over a stretching sheet. Phys. E Low-Dimens. Syst. Nanostruct. 2015, 65, 17–23. [Google Scholar] [CrossRef]
- Lin, Y.H.; Zheng, L.C.; Li, B.T.; Ma, L.X. A new diffusion for laminar boundary layer flow of power law fluids past a flat surface with magnetic effect and suction or injection. Int. J. Heat Mass Transf. 2015, 90, 1090–1097. [Google Scholar] [CrossRef]
- Chen, C.H. Effects of magnetic field and suction/injection on convection heat transfer of non-Newtonian power-law fluids past a power-law stretched sheet with surface heat flux. Int. J. Therm. Sci. 2008, 47, 954–961. [Google Scholar] [CrossRef]






















| Symbol | Description | Symbol | Description |
|---|---|---|---|
| magnetic field strength | heat capacity | ||
| field velocity | free stream speed | ||
| T | temperature in the boundary layer | temperature far away from the sheet | |
| unified temperature | C | concentration | |
| fluid concentration in the free stream | unified concentration | ||
| deviatoric part of the stress tensor | unit tensor | ||
| rate-of-strain tensor | electrical conductivity | ||
| thermophoresis diffusion coefficient | , , | slip parameters of velocity | |
| nanoparticle volume fraction | density | ||
| thermal diffusivity | k | thermal conductivity | |
| P | pressure | dynamic viscosity | |
| Nusselt number | skin friction coefficients | ||
| Prandtl number | thermophoresis parameter | ||
| Brownian motion parameter | Schmidt number | ||
| M | Hartmann number | Reynolds number | |
| Brownian diffusion | Sherwood number | ||
| f | fluid phase | s | solid phase |
| nanofluid | similarity variable | ||
| U, V | velocity components | X, Y | Cartesian coordinates |
| Base Fluid (0.0–0.4%) | ||
|---|---|---|
| /(J· kg−1· K−1) | 4179 | 385 |
| /(kg· m−3) | 997.1 | 8933 |
| k/(W· m−1· K−1) | 0.613 | 400 |
| /(· m−1) | 0.05 |
| Ul Haq et al. [31] | Present Research | Percent Difference | |
|---|---|---|---|
| 0.5 | 0.34153 | 0.341678 | 0.043% |
| 1 | 0.34153 | 0.341215 | 0.092% |
| 0 | 2 | 1 | 1 | 0 | 0.499647 | 0.187766 |
| 1.5% | 2 | 1 | 1 | 0 | 0.515072 | 0.194264 |
| 3% | 2 | 1 | 1 | 0 | 0.541362 | 0.200764 |
| 0 | 1/4 | 5 | 1 | 0 | 0.28862 | 0.209897 |
| 0 | 3/4 | 5 | 1 | 0 | 0.366794 | 0.209846 |
| 0 | 1 | 5 | 1 | 0 | 0.396051 | 0.20919 |
| 0 | 1 | 5 | 1 | 0 | 0.396051 | 0.20919 |
| 0 | 1 | 21/4 | 1 | 0 | 0.359076 | 0.210207 |
| 0 | 1 | 22/4 | 1 | 0 | 0.297825 | 0.210503 |
| 0 | 1 | 5 | 1 | 0 | 0.396051 | 0.20919 |
| 0 | 1 | 5 | 5/4 | 0 | 0.452515 | 0.201034 |
| 0 | 1 | 5 | 6/4 | 0 | 0.493526 | 0.188581 |
| 0 | 2 | 1 | 1 | 0 | 0.499647 | 0.187766 |
| 0 | 2 | 1 | 1 | 1.5 | 0.499647 | 0.137537 |
| 0 | 2 | 1 | 1 | 8/3 | 0.499647 | 0.0804748 |
| n | |||
|---|---|---|---|
| Chen [33] | Present Research | Percent Difference | |
| 0.5 | −1.831551 | −1.831768 | 0.012% |
| 1 | −1.54073 | −1.54079 | 0.003% |
| 1.5 | −1.39441 | −1.39578 | 0.098% |
© 2019 by the authors. Licensee MDPI, Basel, Switzerland. This article is an open access article distributed under the terms and conditions of the Creative Commons Attribution (CC BY) license (http://creativecommons.org/licenses/by/4.0/).
Share and Cite
Zhu, J.; Xu, Y.; Han, X. A Non-Newtonian Magnetohydrodynamics (MHD) Nanofluid Flow and Heat Transfer with Nonlinear Slip and Temperature Jump. Mathematics 2019, 7, 1199. https://doi.org/10.3390/math7121199
Zhu J, Xu Y, Han X. A Non-Newtonian Magnetohydrodynamics (MHD) Nanofluid Flow and Heat Transfer with Nonlinear Slip and Temperature Jump. Mathematics. 2019; 7(12):1199. https://doi.org/10.3390/math7121199
Chicago/Turabian StyleZhu, Jing, Yaxin Xu, and Xiang Han. 2019. "A Non-Newtonian Magnetohydrodynamics (MHD) Nanofluid Flow and Heat Transfer with Nonlinear Slip and Temperature Jump" Mathematics 7, no. 12: 1199. https://doi.org/10.3390/math7121199
APA StyleZhu, J., Xu, Y., & Han, X. (2019). A Non-Newtonian Magnetohydrodynamics (MHD) Nanofluid Flow and Heat Transfer with Nonlinear Slip and Temperature Jump. Mathematics, 7(12), 1199. https://doi.org/10.3390/math7121199
