Path Planning for Aircraft Fleet Launching on the Flight Deck of Carriers
Abstract
:1. Introduction
2. Establishment of Mathematical Model
2.1. Constraints of Aircraft Taxiing on the Flight Deck
2.2. Work Model of the Catapult
2.3. Model of Launching Time Interval
2.4. Simplified Model and Collision Detection Model for Aircraft
2.5. Establishment of Objective Function
3. Path Planning Algorithm
3.1. Design of the Search Algorithm
3.1.1. A*-Based Path Planning Algorithm
3.1.2. Collision Detection Method
3.2. Rolling Optimization Method for Path Tracking
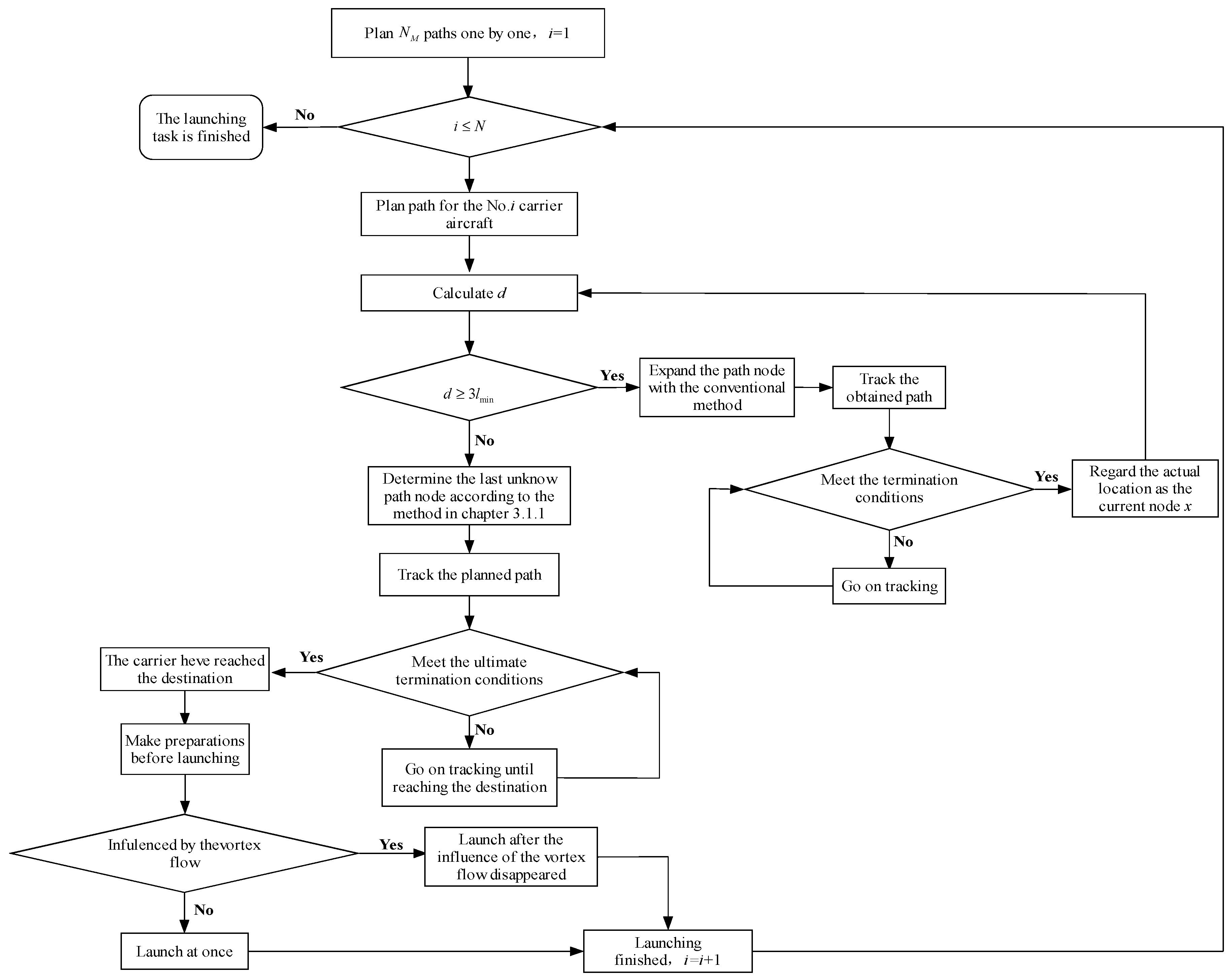
3.3. Procedure of the Path Planning Algorithm
4. Experimental Results
4.1. Model and Parameters of Experiments
4.2. Simulation Results
5. Conclusions
Author Contributions
Funding
Conflicts of Interest
References
- Shapley, D. Aircraft carriers: Pentagon split on issue that will shape navy’s future. Science 1975, 190, 130–134. [Google Scholar] [CrossRef]
- Ryan, J.C.; Banerjee, A.G.; Cummings, M.L.; Roy, N. Comparing the performance of expert user heuristics and an integer linear program in aircraft carrier deck operations. IEEE Trans. Cybern. 2014, 44, 761–773. [Google Scholar] [CrossRef]
- Rochlin, G.I.; La Porte, T.R.; Roberts, K.H. The self-designing high-reliability organization: Aircraft carrier flight operations at sea. Naval War Coll. Rev. 1987, 40, 76–90. [Google Scholar]
- Yu, L.C.; Zhu, J.; Shi, W.; Zhang, W. An Extended Flexible Job Shop Scheduling Model for Flight Deck Scheduling with Priority, Parallel Operations, and Sequence Flexibility. Sci. Program. 2017, 2017, 2463252. [Google Scholar] [CrossRef]
- Ryan, J.C.; Cummings, M.L. A systems analysis of the introduction of unmanned aircraft into aircraft carrier operations. IEEE Trans. Hum. Mach. Syst. 2016, 46, 209–220. [Google Scholar] [CrossRef]
- Stanton, N.A.; Harris, D.; Starr, A. The future flight deck: Modelling dual, single and distributed crewing options. Appl. Ergon. 2016, 53, 331–342. [Google Scholar] [CrossRef] [PubMed]
- Milton, R.M. Using Agent-Based Modeling to Examine the Logistical Chain of the Seabase. Master’s Thesis, Naval Postgraduate School, Monterey, CA, USA, December 2004. [Google Scholar]
- Xie, J.; Fu, B.; Bao, J. Analysis of the sortie generation capacity of embarked airwings by using the state transition diagram. Chin. J. Ship Res. 2014, 9, 1–5. [Google Scholar]
- Yue, K.; Sun, C.; Luo, M.; Su, M.; Zhao, H. Operation model on the carrier warship recovering carrier aircraft. Syst. Eng. Electron. 2013, 35, 2527–2532. [Google Scholar]
- Si, W.; Han, W.; Song, Y.; Shi, W. Takeoff scheduling of carrier plane based on multi-colonies cooperation and CLS intelligence algorithm. Appl. Res. Comput. 2013, 30, 454–457. [Google Scholar]
- Si, W.; Han, W.; Shi, W. Research on deck-disposed scheduling method of carrier planes based on PSO algorithm. Acta Aeronaut. Astronaut. Sin. 2012, 33, 2048–2056. [Google Scholar]
- Ryan, J.C.; Cummings, M.L. Development of an agent-based model for aircraft carrier flight deck operation. Model. Simul. J. 2014, 9, 5–15. [Google Scholar]
- Han, W.; Si, W.; Ding, D.; Song, Y. Multi-routes dynamic planning on deck of carrier plane based on clustering PSO. J. Beijing Univ. Aeronaut. Astronaut. 2013, 39, 610–614. [Google Scholar]
- Wu, Y.; Qu, X. Obstacle avoidance and path planning for carrier aircraft launching. Chin. J. Aeronaut. 2015, 28, 695–703. [Google Scholar] [CrossRef]
- Wu, Y.; Qu, X. A general trajectory optimization method for aircraft taxiing on flight deck of carrier. J. Aerosp. Eng. 2018. [Google Scholar] [CrossRef]
- Cui, J.; Wu, Y.; Su, X.; Song, J. A task allocation model for a team of aircraft launching on the carrier. Math. Probl. Eng. 2018, 4210, 1–12. [Google Scholar] [CrossRef]
- Sebok, A.; Wickens, C.; Sarter, N.; Quesada, S.; Socash, C.; Anthony, B. The automation design advisor tool (ADAT): Development and validation of a model-based tool to support flight deck automation design for nextgen operations. Hum. Factors Ergon. Manuf. Serv. Ind. 2012, 22, 378–394. [Google Scholar] [CrossRef]
- Gerz, T.; Holzäpfel, F.; Darracq, D. Commercial aircraft wake vortices. Prog. Aerosp. Sci. 2002, 38, 181–208. [Google Scholar] [CrossRef]
- Abene, A.; Dubois, V. Fundamental aspects of the vortex flow on cones. Aerosp. Sci. Technol. 2012, 22, 1–8. [Google Scholar] [CrossRef]
- Jung, D.; Tsiotras, P. On-Line Path Generation for Unmanned Aerial Vehicles Using B-Spline Path Templates. J. Guidance Control Dyn. 2013, 36, 1642–1653. [Google Scholar] [CrossRef]
- Dai, R.; Cochran, J. Path planning and state estimation for unmanned aerial vehicles in hostile environments. J. Guidance Control Dyn. 2010, 33, 595–601. [Google Scholar] [CrossRef]
- Faisal, M.; Mathkour, H.; Alsulaiman, M. AntStar: Enhancing optimization problems by integrating an Ant System and A* algorithm. Sci. Programm. 2016, 2016, 5136327. [Google Scholar] [CrossRef]
- Wu, Y.; Qu, X. Path planning for taxi of carrier aircraft launching. Sci. China Technol. Sci. 2013, 56, 1561–1570. [Google Scholar] [CrossRef]
- Shen, C.; Shi, Y.; Buckham, B. Integrated path planning and tracking control of an AUV: A unified receding horizon optimization approach. IEEE/ASME Trans. Mechatron. 2017, 22, 1163–1173. [Google Scholar] [CrossRef]
Task Requirements |
---|
maximum path length Dmax |
velocity v |
direction of reaching destination |
Parameters | |||||
---|---|---|---|---|---|
Vaules |
No | A1 | A2 | A3 | A4 | A5 | A6 | A7 | Mean |
---|---|---|---|---|---|---|---|---|
Deviation (ft) | 0.60 | 0.56 | 0.88 | 0.02 | 0.97 | 0.28 | 0.20 | 0.49 |
No | A8 | A9 | A10 | A11 | A12 | A13 | A14 | |
Deviation (ft) | 0.57 | 0.35 | 0.32 | 0.35 | 0.60 | 0.46 | 0.66 |
© 2018 by the authors. Licensee MDPI, Basel, Switzerland. This article is an open access article distributed under the terms and conditions of the Creative Commons Attribution (CC BY) license (http://creativecommons.org/licenses/by/4.0/).
Share and Cite
Li, Y.; Wu, Y.; Su, X.; Song, J. Path Planning for Aircraft Fleet Launching on the Flight Deck of Carriers. Mathematics 2018, 6, 175. https://doi.org/10.3390/math6100175
Li Y, Wu Y, Su X, Song J. Path Planning for Aircraft Fleet Launching on the Flight Deck of Carriers. Mathematics. 2018; 6(10):175. https://doi.org/10.3390/math6100175
Chicago/Turabian StyleLi, Yongtao, Yu Wu, Xichao Su, and Jingyu Song. 2018. "Path Planning for Aircraft Fleet Launching on the Flight Deck of Carriers" Mathematics 6, no. 10: 175. https://doi.org/10.3390/math6100175
APA StyleLi, Y., Wu, Y., Su, X., & Song, J. (2018). Path Planning for Aircraft Fleet Launching on the Flight Deck of Carriers. Mathematics, 6(10), 175. https://doi.org/10.3390/math6100175