Next Article in Journal
Oscillation and Asymptotic Behavior of Third-Order Neutral Delay Differential Equations with Mixed Nonlinearities
Previous Article in Journal
Frobenius Local Rings of Length 5 and Index of Nilpotency 3
 
 
Font Type:
Arial Georgia Verdana
Font Size:
Aa Aa Aa
Line Spacing:
Column Width:
Background:
Article

An Adaptive GPR-Based Multidisciplinary Design Optimization of Structural and Control Parameters of Intelligent Bus for Rollover Stability

1
School of Mechanical and Power Engineering, Zhegzhou University, Zhengzhou 450001, China
2
Zhengzhou Yutong Group Co., Ltd., Zhengzhou 450000, China
*
Author to whom correspondence should be addressed.
Mathematics 2025, 13(5), 782; https://doi.org/10.3390/math13050782
Submission received: 24 January 2025 / Revised: 17 February 2025 / Accepted: 25 February 2025 / Published: 26 February 2025

Abstract

Considering the influence of high-speed obstacle avoidance trajectory in the optimization design stage of intelligent bus aerodynamic shape. A collaborative optimization method aiming at aerodynamic structure and trajectory control system for intelligent bus rollover stability is proposed to reduce the interference of lateral aerodynamic load caused by large bus side area on driving stability and improve the rollover safety of intelligent bus in high-speed obstacle avoidance process. At the conceptual design stage, a multidisciplinary co-design optimization frame of aerodynamics/dynamics/control is built, and an adaptive Gaussian Process Regression approximate modeling method is proposed to establish an approximate model of high-precision and high-efficiency rollover evaluation index with rollover stability as the optimization objective and obstacle avoidance safety and resistance to crosswind interference as constraints. Taking rollover stability and obstacle avoidance safety as the optimization objectives, the integrated design of static structural parameters and dynamic control parameters of intelligent buses is carried out. The results show that the proposed MDO method can obtain the aerodynamic shape of the vehicle body with low crosswind sensitivity and a safe and stable obstacle avoidance trajectory. Compared with the initial trajectory, the peak lateral load transfer rate during the obstacle avoidance process decreases by 33.91%, which significantly reduces the risk of rollover. Compared with the traditional serial optimization method, the proposed co-design optimization method has obvious advantages and can further improve the driving safety performance of intelligent buses.

1. Introduction

Intelligent public transport has significant advantages in terms of improving traffic safety, reducing transportation costs, and easing traffic pressure, showing broad application prospects [1]. Driving safety is an important quality of intelligent buses, and anti-rollover is a key safety factor [2]. In the process of high-speed obstacle avoidance, because of the large side area, high center of mass, and large moment of inertia, a change of the windward angle will produce a dynamic lateral aerodynamic load. In the critical rollover state, the small lateral aerodynamic interference will aggravate the rollover risk of the bus. In addition, the attitude of the body will change with the lane change trajectory, and the asymmetric lateral aerodynamic force and torque will act on the body, which will further aggravate the attitude change of the body, and the change information of the body attitude and speed will affect the decision of the obstacle avoidance trajectory. Thus, the interaction between body attitude, obstacle avoidance trajectories, and lateral aerodynamic loads results in a multidisciplinary coupling of aerodynamics/vehicle dynamics/control. In the overall design stage of the intelligent bus, the combination of aerodynamic shape optimization design and high-speed obstacle avoidance trajectory control is used to carry out multidisciplinary collaborative optimization of the lateral stability of the bus, achieve the collaborative design of aerodynamic shape structure parameters and obstacle avoidance trajectory control parameters, and reduce lateral interference, which is of great significance to improve the safety and reliability of the bus in the actual running process.
However, the traditional structure optimization and control system design belong to different stages and fields. At present, it is mainly advanced in serial mode, that is, the serial optimization design of structure ontology optimization and control system optimization [3], which cannot realize the global optimization of matching physical structure and control system. The lateral stability optimization of intelligent public transport is a typical multidisciplinary design optimization problem, which requires comprehensive coordination of the lateral stability, obstacle avoidance safety, and anti-crosswind interference ability of public transport. The existing research methods have many shortcomings in dealing with this problem, such as ignoring the influence of side force and moment caused by asymmetry of lateral turbulence in the process of high-speed obstacle avoidance on bus rolling. The dynamic lateral aerodynamic load is described as quasi-static in vehicle aerodynamic modeling.
To solve the above problems, the multi-disciplinary design optimization (MDO) of the structure and control parameters of the intelligent bus rollover stability is carried out based on the adaptive agent model. The main contributions are as follows:
  • Construct a bus aerodynamic/dynamic coupling model, describe the dynamic lateral aerodynamic load based on the aerodynamic shape and body attitude, and obtain the bus rollover stability evaluation index consistent with the actual driving condition, to establish an accurate objective function of intelligent bus rollover stability.
  • A collaborative design method of an intelligent bus aerodynamic structure system and obstacle avoidance trajectory control system is proposed. The continuous trajectory is discretized into a finite number of pieces of bus motion state information in the time domain, which is transformed into control parameters by the control law and optimized simultaneously with the structural parameters to obtain the global optimal solution.
  • The adaptive Gaussian process regression modeling method is proposed to automatically construct the hybrid kernel function based on the genetic principle to accurately match the response characteristics of engineering problems. A genetic algorithm based on gravitational acceleration, namely, AGA-GAM, is proposed to efficiently solve many hyperparameters brought by mixed kernel functions and effectively improve the accuracy of proxy models.

2. Related Work

Traditional structural optimization and control system design mainly proceed in a serial mode, that is, the structure itself and the control system are optimized separately. In the aerodynamic structure design stage, the vehicle shape is taken as the design object, and the three-dimensional forces and moments of the vehicle in the flow field are studied to enable the vehicle to obtain the best aerodynamic characteristics [4]. Vehicle aerodynamic structure optimization can be divided into two categories: improvement optimization based on the flow field mechanism [5] and shape optimization based on optimization algorithms [6]. The former uses numerical simulation or wind tunnel tests to analyze the aerodynamic characteristics of the vehicle and then obtains the action mechanism of aerodynamic modeling on three-dimensional aerodynamic loads and, based on this, improves and optimizes the vehicle’s appearance shape; the latter uses mathematical methods, that is, optimization algorithms, to solve the optimal scheme of the vehicle’s aerodynamic shape structure parameters. The structural design of vehicle lateral stability can be divided into unidirectional coupling (static coupling) [7] and bidirectional coupling (dynamic coupling) [8]. In the unidirectional coupling process, the simulation data of vehicle aerodynamics are unidirectionally transmitted to vehicle dynamics, and the calculation results of vehicle dynamics are not fed back to aerodynamics; in the bidirectional coupling process, data between vehicle aerodynamics and vehicle dynamics are transmitted and fed back in real-time. Wang Yiping et al. [9] compared the bidirectional coupling method and the unidirectional coupling method and found that the bidirectional coupling method can more accurately capture the flow field information of the vehicle when driving in crosswinds. Tunay T pointed out that, when the vehicle yaw angle is large, the results of the bidirectional coupling method are more accurate [10]. At present, most of the research on vehicle lateral stability in crosswind environments focuses on the linear driving conditions of buses in special crosswind environments (such as cross-sea bridges [11] and tunnels [12]), and there are few studies on the rollover of buses caused by the lateral forces and moments caused by the asymmetry of lateral turbulence during high-speed obstacle avoidance. In addition, in vehicle aerodynamic modeling, the dynamic lateral aerodynamic load is usually described as quasi-static [13], and only the lateral aerodynamic load at a fixed yaw angle is studied, without considering the dynamic changes of the lateral aerodynamic load caused by the real-time changes of the vehicle body yaw angle and roll angle due to the obstacle avoidance trajectory. Moreover, the design variables of aerodynamic shape optimization are only structural parameters, such as body shape design parameters, center of mass position, tire cornering stiffness, roll stiffness, etc. [14], without considering the influence of obstacle avoidance trajectories and time-varying vehicle body attitudes on lateral aerodynamic loads.
The design of a vehicle trajectory control system based on lateral stability is to perform optimal path planning on the existing aerodynamic structure, that is, to solve the optimal path between the vehicle and the obstacle under the conditions that the vehicle does not roll over and can avoid the obstacle safely [15]. Accurately evaluating vehicle rollover stability is an important part of control system design. The vehicle rollover index is an index that describes the degree of rollover risk of the vehicle at any time and is also a standard for judging whether the vehicle reaches the rollover critical point [16]. The evaluation indexes of vehicle rollover stability include static indexes and dynamic indexes. Static rollover evaluation indexes based on static or steady-state rollover models include the Static Stability Factor (SSF) and the Side Pull Ratio (SPR) [17]. In order to solve the defects of static evaluation indexes in describing the rollover performance during the vehicle movement process, the literature [18] proposed the Dynamic Stability Factor (DSF). The Lateral Load Transfer Ratio (LTR) is also an evaluation index under dynamic conditions [19]. Compared with SSF, LTR can describe the rollover performance of the vehicle during movement; compared with DSF, its formula is more concise, and it is the most widely used. However, it is impossible to directly measure the vertical loads of all wheels during driving, and LTR cannot be directly obtained. The dynamic model is the basis for obtaining the vehicle rollover evaluation index LTR [20]. Commonly used dynamic models in local trajectory planning include the two-degree-of-freedom model, which does not consider lateral load transfer [21], the three-degree-of-freedom dynamic model, which considers lateral motion and yaw motion [22], and the four-degree-of-freedom dynamic model, which considers longitudinal motion and yaw motion [23]. Most dynamic models ignore the influence of crosswinds, which is inconsistent with actual driving conditions.
Compared with passenger cars, intelligent buses have a large lateral area and a high center of mass. The transient response of the surrounding flow field seriously affects driving stability, and there is a strong coupling relationship among the vehicle body attitude, aerodynamic load, and obstacle-avoidance trajectory during high-speed lane-changing [24]. Serial optimization design will sever the coupling between structural parameters and control parameters, parameters and structural performance, and operating performance, greatly narrowing the feasible region of optimization. It can only achieve local optimization and improvement on the existing structural shape and cannot achieve global optimization of the matching between the physical structure and the control system. At present, some scholars have carried out research on the integration of intelligent device structures and control systems. For example, reference [25] introduced a multi-objective optimization-enhanced EMD algorithm to analyze aircraft flight data under icing conditions, aiming to improve the icing detection accuracy; Song [26] carried out the collaborative design of the excavation trajectory and the length of the mechanism arm during the conceptual design stage of a mining excavator, improving the performance and efficiency of the mechanism. They also conducted the collaborative design of the rod length and angular velocity of an unmanned stacker–reclaimer and obtained the global optimal solution for the interdisciplinary design problem; Zhang [27] proposed an integrated design method for dynamic systems based on approximate models. Compared with traditional optimization methods, it has less computational effort and higher accuracy and can more efficiently and accurately solve the collaborative control design problems of three-degree-of-freedom robot systems and horizontal axis wind turbine systems; Eliot [28] proposed a collaborative design method for aircraft wings and flight trajectories, enabling the aircraft to reach the best flight state. The collaborative design method of structure and control has been applied to the design of heavy-duty intelligent equipment and high-speed aircraft, but there is little research on the aerodynamic/dynamic/control coupling optimization design of intelligent buses. The aerodynamic shape and control trajectory of intelligent buses are more complex than those of heavy-duty intelligent equipment. Its static aerodynamic structure parameters and dynamic trajectory control parameters cannot be directly solved. It is necessary to discretize the control parameters into multiple points in the time domain and let them participate in the optimization simultaneously with the structural parameters. However, the excessive number of discretized optimization parameters leads to problems such as low computational efficiency. In addition, the optimization problem of intelligent bus lateral stability is a typical multidisciplinary design optimization problem, which requires comprehensive coordination of the bus’s lateral stability, obstacle-avoidance safety, and anti-crosswind interference ability. Therefore, the intelligent bus lateral stability optimization model based on the structure–control integrated design is a high-dimensional and nonlinear complex model, which requires high-precision approximate modeling methods to improve the optimization efficiency and ensure the solution accuracy. Traditional approximate models include polynomial response surface models, Kriging models, etc. [29]. Currently, most practical engineering problems involve multidisciplinary coupling, with numerous design variables and a high degree of nonlinearity. Traditional approximate models are not effective in dealing with such nonlinear complex problems.
Gaussian Process Regression (GPR) is a non-parametric Bayesian learning method based on kernel functions. Its core purpose is to define the similarity between data points through kernel functions, and then construct a prior covariance matrix, which determines the expression ability and prediction performance of the model. Compared with other non-parametric modeling methods, Gaussian process regression has obvious advantages in terms of the fitting degree of nonlinear systems, the number of parameters, and the prediction variance [30]. The prediction performance of GPR depends on the choice of kernel functions. New kernel functions obtained by adding and multiplying simple kernel functions have the characteristics of simple kernel functions. The selection and construction of kernel functions directly affect the fitting ability, generalization performance, and computational efficiency of GPR. Common kernel functions include the Squared Exponential (SE) kernel function, Matern kernel function, Rational Quadratic Kernel, RQ Kernel, and Periodic Kernel, etc., which are suitable for data modeling scenarios with different smoothness, scale changes, and periodic structures, respectively. In addition, the construction of kernel functions is not limited to a single form. Multiple kernel functions can be combined through addition and multiplication to capture complex patterns in the data, such as simultaneously modeling local smoothness and long-range correlations [31]. Reference [32] enhanced the robustness of the approximate model by improving the Matern kernel function; reference [33] used a multi-kernel weighted method to construct a kernel function and establish an approximate model, which has better prediction accuracy compared with single-kernel models. Although combined kernel functions have stronger learning ability and higher prediction accuracy, this method relies heavily on prior knowledge. If there is insufficient prior knowledge of the modeling problem, it is difficult to find the optimal kernel function suitable for a specific problem. To solve this problem, reference [34] embedded an Automatic Kernel Construction (AKC) algorithm into the traditional GPR model framework, using the Bayesian Information Criterion as an index to search for the optimal kernel function combination method. However, due to its exhaustive search characteristics, the algorithm efficiency is low when the sample size is large. Reference [35] combined kernel functions through feature screening and weighted integration to obtain the optimal kernel function, but it requires manual identification of features and assignment of weighted coefficients, which has great uncertainty. In summary, how to automatically combine single-kernel functions is the key to improving the solution accuracy of engineering problems with different sample characteristics. In addition, the hyperparameter optimization of GPR generally uses the conjugate gradient method. However, gradient-based algorithms are prone to becoming trapped in local optimal solutions and rely on the selection of initial values. Current research usually combines the advantages of multiple algorithms to solve problems when using intelligent optimization algorithms, such as the method combining the Emperor Penguin Optimization algorithm (EPO) and the Bacterial Foraging Optimization algorithm (BFO) [36], the Competing Leaders Grey Wolf Optimizer (CGWO) [37], and the combination of the Flower Pollination Algorithm (FPA) and the Grey Wolf Optimizer (GWO) [38], etc. Improving intelligent optimization algorithms can improve the accuracy of hyperparameter optimization and further enhance the performance of GPR.

3. Methodology

3.1. Multidisciplinary Design Optimization

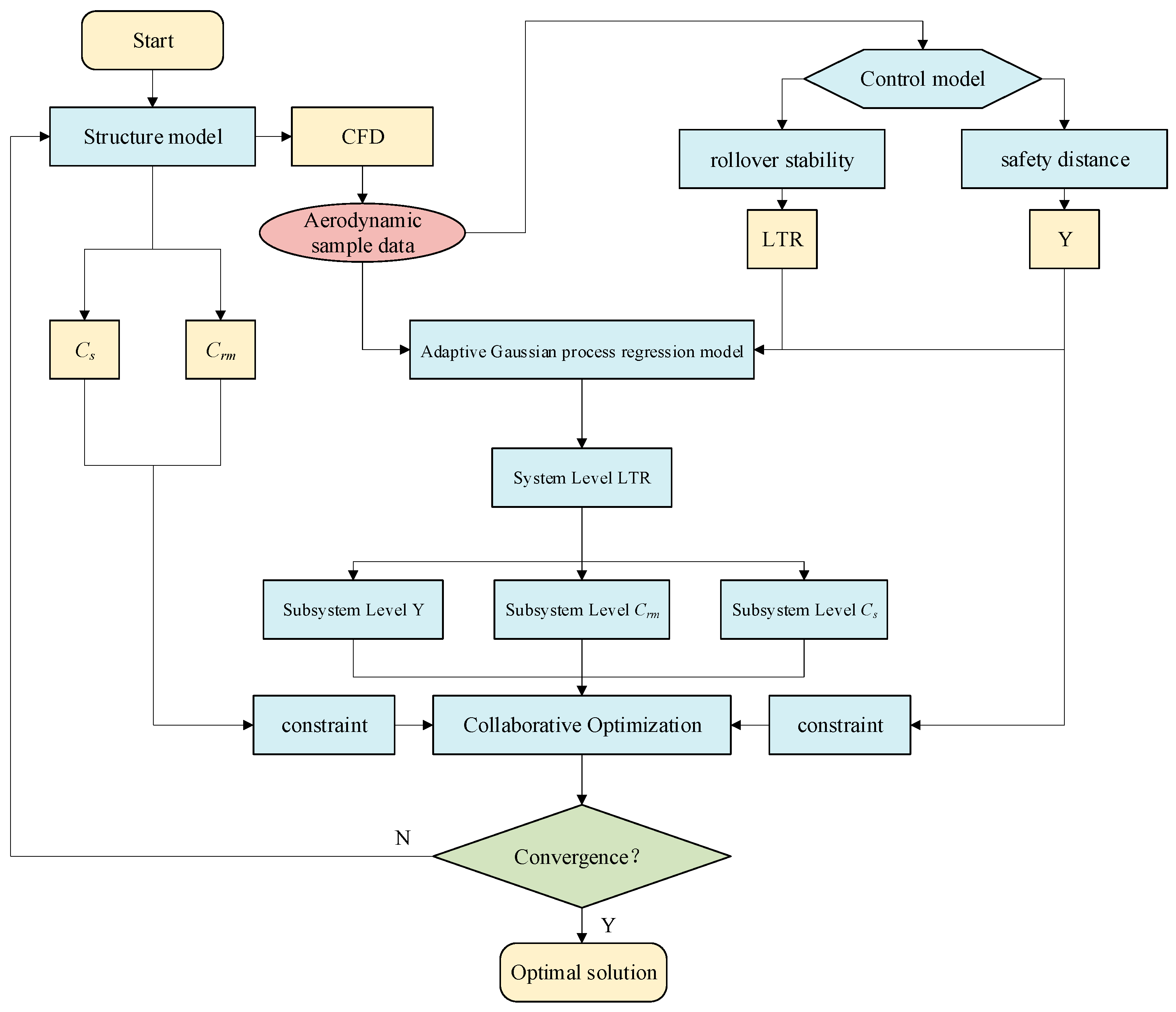
MDO is a method to solve the design problems of complex engineering systems from the perspective of the whole system by making full use of the coordination mechanism between disciplines in the engineering system. It provides a design scheme for solving the coupling problems between disciplines in the product design process. Multidisciplinary refers to different fields or different stages of the design process. Reference [39] carried out multidisciplinary optimization of the material structure of the wing and obtained the wing design scheme with the best structure and material performance. Reference [40] carried out multidisciplinary optimization of aerodynamic heating–structural strength for hypersonic vehicles and solved the structural optimization problem of hypersonic vehicles with high precision and efficiency. Collaborative optimization (CO) is one of the widely used MDO strategies, which belongs to the hierarchical optimization method. Reference [41] used collaborative optimization to optimize the key indicators of the thermal-stress coupled three-dimensional integrated system and improved the design efficiency. In CO with two-level subsystems, after receiving the expected value from the system level, the discipline level minimizes the difference between the expected value and the design variables of the discipline as its own optimization goal, and optimizes under the constraints of its own discipline level. Due to the inconsistency between the discipline levels, the optimal value of the discipline may be different. The system level coordinates the inconsistency between the discipline levels based on the optimization algorithm and adjusts the expected value of the system level to the discipline level again. After the discipline level receives the new expected value, it is optimized again in the discipline, and then fed back to the system level again, cycling back and forth until the optimal value is obtained, as shown in Figure 1.
When the design variables are static parameters, such as the length, thickness, and width of the structure, the optimized system-level mathematical model can be expressed as follows:
min F ( z ) s . t . J 1 * ( z ) = j = 1 m ( x 1 j * z j ) 2 = 0 J 2 * ( z ) = j = 1 m ( x 2 j * z j ) 2 = 0 d . v . z = [ z j ] ;   j = 1 , 2 , , m
where F(z) is the system-level optimization objective function and J1*(z) and J2*(z) are the equality constraints to coordinate the inconsistency of the first and second discipline optimization problems at the subsystem level. zj is the coupling design variable. x*1j and x*2j are the coupling design variable of the first and second discipline optimization problems at the subsystem level. m is the number of coupling design variables.
When the design variables in the subsystem discipline involve time-varying parameters, such as control torque and speed, the traditional multidisciplinary optimization becomes the co-design optimization of structural and control parameters. The optimized mathematical model can be expressed as follows:
System:
min F m ( z ( t ) ) s . t . J 1 * = ( x 1 j * ( t ) z j ( t ) ) 2 dt J 2 * = ( x 2 j * ( t ) z j ( t ) ) 2 dt d . v . z = [ z j ( t ) ] ;   j = 1 , 2 , , m
or
min F ( z ( t ) ) dt s . t . J 1 * ( z ( t ) ) = ( x 1 j * ( t ) z j ( t ) ) 2 dt J 2 * ( z ( t ) ) = ( x 2 j * ( t ) z j ( t ) ) 2 dt d . v . z = [ z j ( t ) ] ;   j = 1 , 2 , , m
Subsystem level 1:
min J 1 = ( x 1 j ( t ) z j * ( t ) ) 2 dt s . t . g ( x 1 j ( t ) , z j * ( t ) ) 0 j = 1 , 2 , , m d . v . x 1 = [ x 1 j ( t ) ]
Subsystem level 2:
min J 2 = ( x 2 j ( t ) z j * ( t ) ) 2 dt s . t . g ( x 2 j ( t ) , z j * ( t ) ) 0 j = 1 , 2 , , m d . v . x 2 = [ x 2 j ( t ) ]
where Fm(z(t)) is the system level optimization objective function, which represents the maximum value of the objective function in the whole motion process. ∫F(z(t))dt denotes the total amount of the objective function in the whole motion process. J1*(z(t)) and J2*(z(t)) are the equality constraints to coordinate the inconsistency of the first and second discipline optimization problems at the subsystem level. The time-varying design variables of the control system cannot be directly solved in the traditional MDO. In this regard, it is necessary to establish a co-design optimization of structural and control parameters method to optimize the problem that includes both structural parameters and control parameters.

3.2. Co-Design Optimization of Structural and Control Parameters Method

In traditional multidisciplinary design optimization, the objective function with only static design variables is expressed as F(x1, x2, …, xn). If one or more of the design variables involve the control system, the control design variable is a time-varying parameter, and the objective function becomes F(x1, x2, x3(t), x4(t), …, xn, xm(t)). The time-varying control parameter xm(t) cannot be solved directly, and it needs to be discretized. The control parameters are discretized in the whole time domain, and then the optimization methods, such as sequential quadratic programming and the genetic algorithm, can be used to solve the structure and control parameters at the same time, as shown in Figure 2.
In Figure 2, xc1(t) is expressed as an approximate fit of several static discrete points [x1, x2, …, xk], which can be optimized under the MDO framework. The discretization method needs to discretize and solve the control parameters at each time step. When the time step is finely divided, there will be too many optimization parameters and low computational efficiency. It is necessary to select the appropriate number of time periods to discretize the entire control domain so as to ensure that each independent variable has an impact on the objective function after discretization. At the same time, it is necessary to use a high-precision approximate modeling method to fit the discrete data to ensure the accuracy and efficiency of modeling [42].

3.3. Adaptive Gaussian Process Regression Approximation Model

3.3.1. Principle of Gaussian Process Regression

The data-driven non-parametric approximate modeling method is not limited by the model structure, its scope of application is wider, and only a small amount of prior information is needed to complete high-quality modeling. Gaussian Process Regression (GPR) is often used to establish approximate models because of its flexibility and applicability to small amounts of sample data [43].
From the analysis of the function space level, the Gaussian process function distribution can be regarded as a generalization from the finite dimensional space to the infinite dimensional space. For a given data set, the following is true:
D = { ( x i , y i ) } i = 1 d
where xi is the input matrix of the d-dimensional real number space, xiRd, yi is the output matrix of the real number space, and yiR. Then, the Gaussian process of f(x) can be specified as the following equation:
{ f ( x ) } x R d ~ G P ( m ( x ) , k ( x , x ) )
where x and x′ are two different points on the Gaussian continuous field, m(x) is the average function, and k(x, x′) is the kernel function, which are defined as follows:
m ( x ) = E f ( x )
k ( x , x ) = E ( f ( x ) m i n ( x ) ) f ( x ) m a x ( x )
For the data set D s = { ( x p , y p ) p = 1,2 , , N } , which was solved by simulation or test with an input sample S and a sample size N, the function f is used to represent the mapping relationship between x and y. f(x) is the distribution estimation of the model to y p . It can be obtained that the function f(x1, x2, …, xn) conforms to a normal distribution based on the above assumptions of the Gaussian process:
f ( x 1 ) f ( x 2 ) f ( x n ) ~ N m ( x 1 ) m ( x 2 ) m ( x n ) k ( x 1 , x 1 ) k ( x 1 , x 2 ) k ( x 1 , x n ) k ( x 2 , x 1 ) k ( x 2 , x 2 ) k ( x 2 , x n ) k ( x n , x 1 ) k ( x n , x 2 ) k ( x n , x n )
Considering the noise, the relationship between the input vector and the output can be represented as follows:
y = f ( x ) + ε
where ε is generally assumed to be an independent Gaussian white noise with a mean value of 0 and a variance of σ2, which is denoted as ε~N(0, σ2). For f(x) with a Gaussian distribution, if ε is a white Gaussian noise independent of f(x), then y also obeys a Gaussian distribution. The joint Gaussian distribution function of y is shown in the following equation:
C ( X , X ) = K ( X , X ) + σ 2 I
where I is the unit matrix, C(X, X) and K(X, X) are the N × N covariance matrix and kernel function matrix.
The joint Gaussian distribution between the training data input vector X, the output vector Y, the test data input vector X*, and the output vector f(X*) is as follows:
Y f ( X * ) ~ N ( μ ( X ) μ ( X * ) , K ( X , X ) + σ 2 I K ( X , X * ) K ( X * , X ) K ( X * , X * ) )
where μ(X) and μ(X*) are the input mean function and the output mean function. K (X*, X) = KT (X, X*) is the N × 1-dimensional covariance function. K(X*, X*) is the autocovariance function at the test input data X*.
When the above joint Gaussian distribution is known, the conditional probability distribution of f(X*) is as follows:
P ( f ( x * ) | Y , X , X * ) ~ N ( μ * , Σ * )
where μ* and Σ* are as follows:
μ * = K ( X * , X ) × ( K ( X , X ) + σ 2 I ) 1 ( Y μ ( X ) ) + μ ( X * )
Σ * = K ( X * , X * ) K ( X * , X ) ( K ( X , X ) + σ 2 I ) 1 K ( X , X * )
The accuracy of Gaussian process regression prediction results is mainly determined by the mean function and kernel function. In general, the mean function is assumed to be 0, so the final prediction depends on the kernel function. The kernel function measures the similarity between the training data points and the test data points, which determines the prediction performance of Gaussian process regression. The training process of the GPR model is based on training data by selecting the appropriate kernel function and hyperparameters. The GPR model can describe the implicit relationship between the sample points.

3.3.2. Adaptive Gaussian Process Regression Model Based on Gene Sequence

The commonly used kernel functions are the Squared Exponential (SE) kernel function, Rational Quadratic (RQ) kernel function, Matern kernel function, Periodic (Per) kernel function, Linear (LIN) kernel function, White Noise (WN) kernel function, and so on. Each kernel function has a different feature description of the data. The Per kernel function and the LIN kernel function describe the trend of the overall change of the data, which belong to the global kernel function and have strong generalization ability. The SE kernel function, RQ kernel function, and Matern kernel function describe the nonlinear characteristics of data, which are suitable for complex and irregular system modeling. They belong to the local kernel function and have weak generalization ability.
Engineering problem models usually contain multiple features, and a single kernel function can only describe one data feature. Therefore, it is necessary to choose a combination of different types of single kernel functions. The new kernel function generated by adding, summing, and multiplying the weight coefficients of multiple positive semidefinite kernel functions still has positive semidefinite properties. The new kernel function has the advantages of a single kernel function and matches the characteristics of the objective responses in this work. The kernel function construction formula is as follows:
k ( x , x ) = k 1 ( x , x ) × k 2 ( x , x )
k ( x , x ) = k 1 ( x , x ) + k 2 ( x , x )
During the construction of the combined kernel function, the single kernel function still needs to be manually selected according to the characteristics of the model, which depends heavily on the prior knowledge of the modeling problem. Therefore, the traditional Gaussian process regression is improved by using the adaptive Gaussian modeling method process based on the principle of Genetic Algorithms. The artificial selection kernel function is transformed into a computer self-learning selection kernel function. The process is shown in Figure 3. The specific modeling strategy of adaptive Gaussian modeling method based on genetic principle is as follows:
  • Set the basic kernel function set B = B 1 , B 2 , , B m as the initialized single kernel function group and assign the selection probability of each single kernel function to 1/m;
  • Select the probability according to the single kernel function and select n kinds of single kernel functions to add or multiply each other according to Equations (17) and (18);
  • The BIC, R2, and RMSE of the combined kernel function are calculated according to the engineering samples, and the optimal kernel function combination is retained compared with the previous generation;
  • Based on the single kernel function type in the optimal kernel function combination, the selection probability of the current optimal single kernel function is improved;
  • Repeat (2)–(4) until model BIC, R2, and RMSE meet the engineering requirements;
  • Output the optimal kernel function combination form.
The principle is shown in Figure 4.
The combined kernel function has a large number of hyperparameters. The big data of hyperparameters can increase the amount of calculation in the process of solving the inverse matrix, making it difficult or even impossible to find the inverse. It needs to be solved using efficient algorithms.

3.4. Genetic Algorithm Based on Gravitational Acceleration Mechanism

GA is an optimization algorithm based on natural selection and genetic mechanisms, boasting a powerful global search ability. By simulating the selection, crossover, and mutation operations in the biological evolution process, it can search within a large solution space. Meanwhile, in view of the insufficient local search ability of the GA, the acceleration-based search mechanism of the GSA is incorporated into the local search process of the GA. This not only ensures global search but also improves the accuracy and efficiency of local search. In the adaptive Gaussian process regression model based on the genetic sequence proposed in this paper, the genetic algorithm based on the acceleration mechanism of gravitation (AGA-GAM) is used to directly optimize the hyperparameters corresponding to the combination of kernel functions, which has a stronger global search ability and faster convergence speed compared with ordinary algorithms [44]. The Gaussian process can obtain the optimal hyperparameters of the model directly by optimizing the training sample data.
(1)
Adaptive crossover and mutation operators
Crossover and mutation operators in genetic manipulation affect the performance of the algorithm to some extent. At present, in the adaptive control of crossover and mutation operators, only the relationship between the average individual and the optimal individual is considered. Although the performance of the algorithm can be improved, it is still possible to converge to the local optimal solution. Therefore, considering the relationship among the minimum fitness fmin, average fitness fave, and maximum fitness fmax of the population, the adaptive crossover operator Pc and mutation operator Pm are constructed, and the formula is as follows:
P c = P c 1 1 f min f max , f ave f max > a , f min f max > b P c , o t h e r s
P m = P m 1 1 f min f max , f ave f max > a , f min f max > b P m , o t h e r s
where a and b are constants less than 1. When f ave / f max > a , f min / f max > b is established at the same time, the population fitness is judged to be concentrated, and the crossover and mutation operators are adaptively changed according to Equations (19) and (20).
(2)
Local search based on gravitational acceleration mechanism
GSA is a heuristic optimization algorithm based on the gravitational interaction between matter entities due to mass, and the gravity moves along the direction of the larger mass entity. The GSA treats individuals as celestial bodies, and the mass of each individual is calculated by its fitness, which determines the size of its mass. In the search process, the gravitational force of each individual on other individuals is first calculated according to Newton’s law of universal gravitation, then the acceleration of each individual is calculated, and, finally, the position of the individual is updated according to the acceleration. The larger the mass of an individual with greater fitness, the greater the gravitational force generated. Finally, individuals in the population will concentrate near the individual with the greatest fitness and then search for the optimal solution.
In the process of iterative search, the genetic algorithm searches the design space globally through crossover, mutation, and selection operations. On this basis, aiming at the problems of poor local search ability and slow convergence in the later period of genetic algorithm, a local search based on GSA algorithm acceleration mechanism is carried out for each individual in the middle and later period of optimization after a new generation of the population is generated. At the same time, in order to improve the convergence performance and stability of the algorithm and prevent the optimal individuals generated in the iterative process from being destroyed, the elite search strategy is introduced. The local search steps are as follows:
The populations that have undergone genetic operations such as crossover and mutation are sorted according to their fitness; K individuals with the best fitness are selected, and only the best K individuals in the population have gravitational effects;
Calculate the gravitational force and acceleration of each individual;
Update the position of individuals and calculate the fitness of each individual in the new generation population. If it is better than the previous generation, the individuals will be updated; otherwise, the original individuals will remain unchanged.
In the process of local search, the other individuals are subjected to the gravitational action of the optimal K individuals. Due to the smaller mass and larger gravitational force, these individuals are searched with a larger acceleration near them. The optimal K individuals are gravitationally affected by the remaining K − 1 individuals and are searched with a smaller acceleration in their vicinity due to their larger mass. Each individual carries out a local disturbance with itself as the starting point of the search. The disturbance amplitude of individuals with poor fitness is larger, and the disturbance amplitude of individuals with better adaptation is smaller. This not only enables a detailed local search but also avoids the destruction of excellent individuals.
(3)
Algorithm flow
  • Parameter Settings. The maximum number of iterations (Gmax), population size (N), crossover probability (Pc), mutation probability (Pm), and maximum number of local searches (Nmax) are initialized;
  • When the number of iterations g is less than the maximum number of iterations, that is, g < Gmax, genetic operations (roulette selection, crossover operator, and mutation operator based on adaptive transformation probability) are used to update the population, and individual fitness values are calculated.
  • When g/Gmax < 0.15, the solution space is searched globally based on genetic operation. When g/Gmax > 0.15, a local search is carried out for each individual of the progeny population generated by genetic manipulation, and individual fitness is calculated. If the individual optimal solution is improved, the individual optimal solution is updated; otherwise, the old solution is kept unchanged;
  • If the maximum number of iterations Gmax is reached, the algorithm is terminated. Otherwise, go back to step 2.

4. Problem Statement and Formulation

This section formulates the optimization problem of the rollover stability of intelligent buses. In the process of high-speed obstacle avoidance of intelligent buses, the change of trajectory leads to a dramatic change in body attitude. The lateral area of the bus body is large, and the lateral aerodynamic force and torque aggravate the roll of the bus. If the influence of aerodynamics on the decision-making of the obstacle avoidance trajectory is not considered, the stability and safety of high-speed driving of intelligent buses cannot be effectively guaranteed. Therefore, in the conceptual design stage, the optimization design of the aerodynamic shape of the bus needs to fully consider the obstacle avoidance trajectory during the driving process. In order to prevent the rollover of the bus in extreme obstacle avoidance conditions, the aerodynamic shape and the control trajectory are co-designed, ensuring the safety factors of the vehicle to avoid obstacles and reducing the crosswind sensitivity of the body shape.

4.1. Objective Function

The Lateral load Transfer Ratio (LTR) is usually used to evaluate the lateral stability of the vehicle [19], which refers to the ratio of the vertical load difference between the left and right wheels to the sum of the vertical loads of the wheels on both sides. The calculation is shown in the following equation:
LTR = Σ i = 1 i = n ( F z l i F z r i ) Σ i = 1 i = n ( F z l i + F z r i )
where Fzli is the vertical load of the left wheel, Fzri is the vertical load of the right wheel, i is the position of the axle, and n is the total number of axles.
According to Equation (21), the value of LTR is between [−1 and 1]. When the bus travels in a straight line, the vertical load of the left and right wheels is equal without external interference, and the LTR is 0. When the bus changes lanes, the difference between the vertical loads of the left and right wheels becomes larger, and the absolute value of the LTR gradually increases. When the load of one side of the wheel is transferred to the other side of the wheel and does not leave the ground, LTR = ±1, which is defined as the rollover critical state of the bus. Considering that there may be external interference during the actual driving, the rollover threshold is set to LTRm ± 0.9. It is necessary to establish a dynamic model of the obstacle avoidance process of the intelligent bus, and the dynamic rollover evaluation index is estimated according to the motion parameters of the bus [45] because the vertical load of the tire is difficult to obtain in real-time during the actual driving process.

4.1.1. Aerodynamic/Dynamic Coupling Model

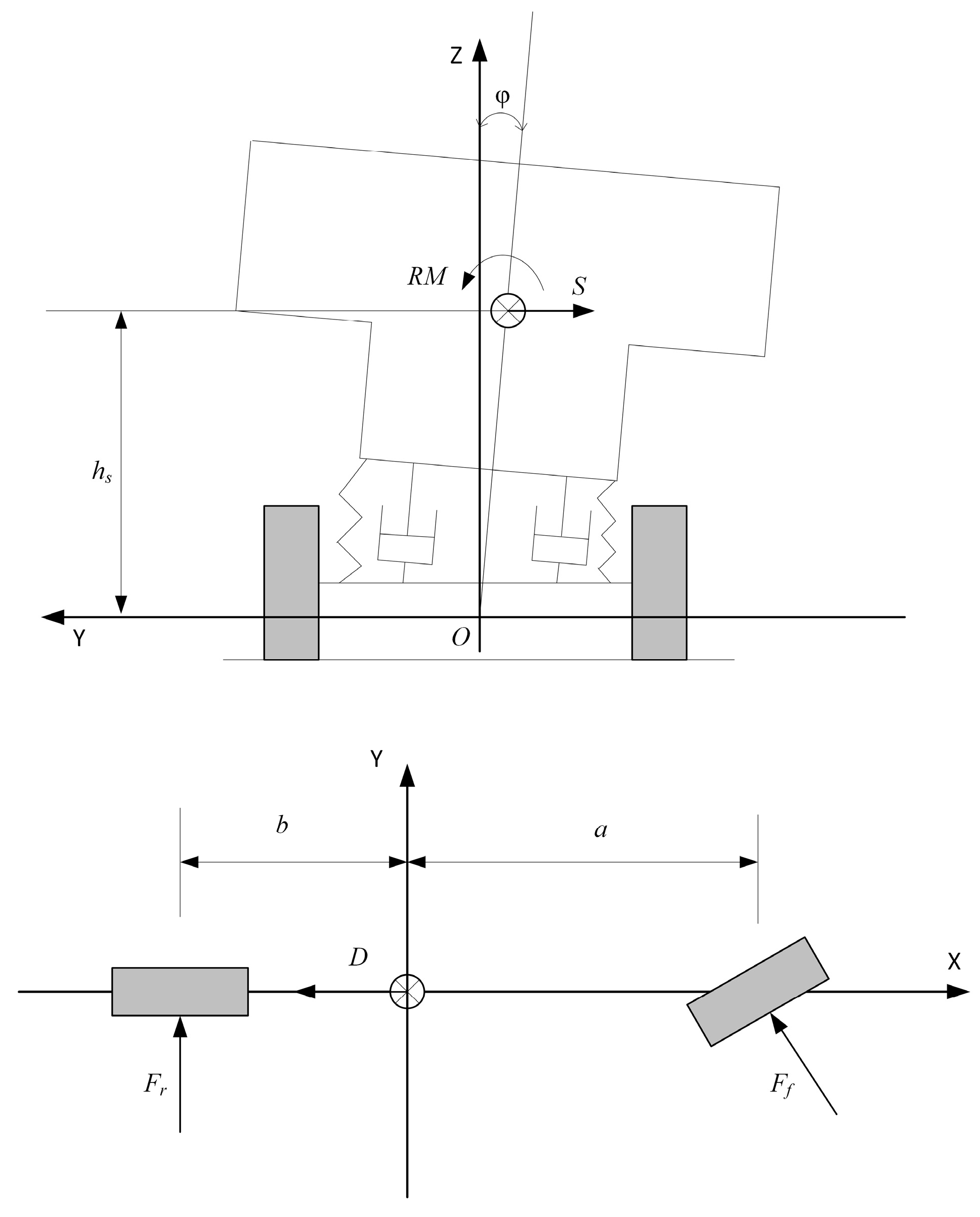
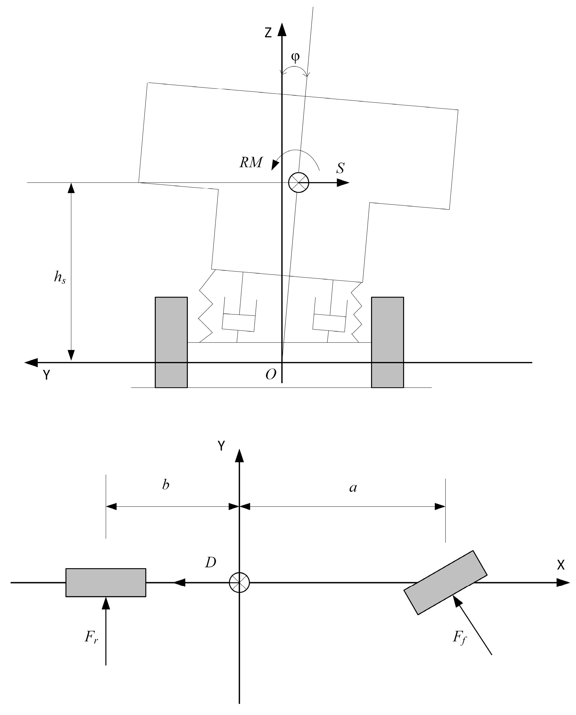
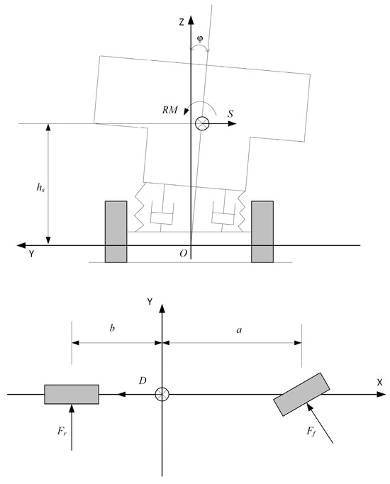
Considering the coupling relationship between aerodynamic and vehicle dynamic, the aerodynamic/dynamic model of intelligent bus is established, which includes lateral motion, yaw motion, and roll motion under lateral wind, as shown in Figure 5. The aerodynamic force acting on the body is shown in Figure 6. The six components L, D, S, PM, RM, and YM determine the total aerodynamic vector. In Figure 6, 1 is the front top arc, 2 is the front side arc, 3 is the back top arc, 4 is the back side arc, 5 is the side arc, and 6 is the tail upturned.
Lateral motion:
m v ˙ m s h s φ ¨ = 2 F f cos δ + 2 F r + S
Yaw motion:
I z θ ¨ = 2 a F f cos δ 2 b F r
Roll motion:
I x φ ¨ m s h s v ˙ = C φ φ ˙ K φ φ m s g h s φ R M + S h s
The lateral force of the wheel and the tire cornering angle are as follows:
F f = k f β f F r = k r β r
β f = arctan v + a r u δ β r = arctan v b r u
The equivalent cornering stiffness of the front and rear wheels are defined as follows:
k 1 = 2 k f ζ f cos ( δ ) k 2 = 2 k r ζ r
The linear model of vehicle tire cornering angle obtained by linearizing Equation (20) is as follows:
β f = ζ f [ ( ν + a r u ) δ ] β r = ζ r ( ν b r u )
where m is the vehicle mass, ms is the sprung mass, hs is the height from the center of mass to the roll center, Ff is the lateral force of the front wheel, Fr is the lateral force of the rear wheel, Ix is the roll moment of inertia, and S and RM are aerodynamic side force and aerodynamic roll moment, respectively. Iz is the yaw moment of inertia, a and b are the distance from the center of mass to the front axle and the rear axle, respectively, Kφ is the equivalent roll stiffness of the suspension, Cφ is the equivalent roll damping of the suspension, ζf and ζr are the equivalent cornering stiffness of the front and rear wheels, a and b are the correction coefficients of the front and rear tire cornering suspension deformation steering, θ is the yaw angle, r is the yaw rate, δ is the front wheel angle, φ is the roll angle, and u and v are the longitudinal and lateral velocity of the bus, respectively. The calculations of S and RM are as follows:
S = C s ρ u 2 A 2
R M = C r m ρ u 2 A ( a + b ) 2
where Cs and Crm are the aerodynamic side force coefficient and the aerodynamic roll moment coefficient. A is the frontal area of the bus and ρ is the air density.
The high-speed obstacle avoidance time of the bus is short, and the obstacle avoidance speed is assumed to be constant. The ρu2/2 in Equations (29) and (30) can be expressed by the constant q. Therefore, S = qCsA and RM = qCrmA(a + b). This means that the aerodynamic lateral force and roll moment are positively correlated with the coefficient and the frontal projection area, and A depends on the vehicle width and height. Cs and Crm are affected by the aerodynamic shape and body attitude of the bus, see Section 4.2.1 and Appendix A.

4.1.2. Bus Motion State Estimation

In the process of high-speed obstacle avoidance of intelligent busses, the motion control law is formulated based on the aerodynamic/dynamic model to realize the adjustment of bus attitude and position and reflect the control performance of bus lateral stability. In the high-speed obstacle avoidance of an intelligent bus, the front wheel angle δ, aerodynamic side force Cs coefficient, and aerodynamic roll moment coefficient Crm are selected as inputs, and the lateral acceleration v ˙ , yaw angular acceleration θ ¨ , and roll angular acceleration φ ¨ are control outputs. The control law is established by combining Equations (22)–(30) to evaluate the motion state of the bus.
v ˙ θ ¨ φ ¨ T = A v θ ˙ C s C r m φ ˙ φ T B δ
where
A = ( k 1 + k 2 ) I x ( m I x m s 2 h s 2 ) u ( a k 1 b k 2 ) I x ( m I x m s 2 h s 2 ) u ( I x + m s h s 2 ) ρ u 2 A 2 ( m I x m s 2 h s 2 ) ( a + b ) m s h s ρ u 2 A 2 ( m I x m s 2 h s 2 ) m s h s C φ m I x m s 2 h s 2 m s h s K φ + m s 2 g h s 2 m I x m s 2 h s 2 a k 1 b k 2 I z u a 2 k 1 + b 2 k 2 I z u 0 0 0 0 ( k 1 + k 2 ) m s h s ( m I x m s 2 h s 2 ) u ( a k 1 b k 2 ) m s h s ( m I x m s 2 h s 2 ) u ( m + m s ) ρ u 2 A h s 2 ( m I x m s 2 h s 2 ) ( a + b ) m ρ u 2 A 2 ( m I x m s 2 h s 2 ) m C φ m I x m s 2 h s 2 m K φ + m m s g h s m I x m s 2 h s 2 , B = k 1 I x m I x m s 2 h s 2 a k 1 I z m s h s k 1 m I x m s 2 h s 2

4.1.3. Summary of Objective Function

According to the dynamic balance relationship of the torque between the outer wheel and the ground contact point, the constraint condition for no rollover is as follows:
( I x ϕ ¨ m s h s v ˙ m s g h s ϕ + q C r m A ( a + b ) q C s A h s ) L T + m g 2 0
where LT is wheel-center distance.
The rollover dynamic balance constraint condition is normalized to define the bus rollover evaluation index as follows:
R = 2 L T ( I x φ ¨ m g + m s h s v ˙ m g + m s h s φ m q C r m A ( a + b ) m g + q C s A h s m g )
The variable of the rollover index R can be calculated by substituting the motion parameters measured by the sensor into the motion control law. According to [45], the values of R and LTR are consistent. In order to facilitate understanding, Section 5 of this paper still uses LTR to represent the evaluation target of rollover stability for optimization design. Substituting Equation (31) into Equation (27), the function of LTR is obtained.
LTR = R = f LTR ( δ , C s , C r m , v , θ ˙ , φ , φ ˙ )
Each trajectory in the trajectory cluster is sampled with the same sampling time step, and the continuous trajectory information is discretized into a set of geometric information of n + 1 points. The lateral velocity, yaw angle, yaw rate, roll angle, and roll angle velocity information of the trajectory are retained, and the geometric information of n uniform discrete points is combined. Then, each trajectory is as follows:
P I = [ p ( 0 ) , p ( 1 ) , p ( 2 ) , p ( n ) ] p ( i ) = [ v ( 0 ) , θ ( 0 ) , θ ˙ ( 0 ) , φ ( 0 ) , φ ¨ ( 0 ) , v ( 1 ) , θ ( 1 ) , θ ˙ ( 1 ) , φ ( 1 ) , φ ¨ ( 1 ) , v ( n ) , θ ( n ) , θ ˙ ( n ) , φ ( n ) , φ ¨ ( n ) ]
where PI is a set of discrete trajectory information and p is the information of discrete points of the trajectory.
By substituting the geometric information of the obstacle avoidance trajectory into Equation (33), the function of bus rollover stability evaluation index is obtained as follows:
LTR = f LTR ( C s , C r m , δ )

4.2. Design Variable

4.2.1. Control Variable

The intelligent bus plans the obstacle avoidance trajectory by sensing the environmental information, and the control system changes the vehicle speed and the front wheel angle according to the trajectory. The steering wheel controls the front wheel deflection through the steering system, and the control parameters of the steering wheel are linearly related to the front wheel angle δ (which is a function of time t). Therefore, the obstacle avoidance trajectory is controlled by the steering wheel angle and vehicle speed. This paper assumes that the high-speed obstacle avoidance time of the intelligent bus is too short to cause the brake to fail to brake, that is, the speed remains unchanged. Therefore, the steering wheel angle and steering time shall be selected as control design variables.
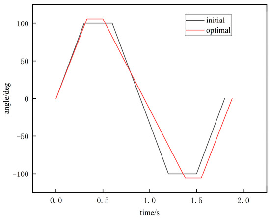
Bus obstacle avoidance is divided into two stages: obstacle avoidance and return. In the first stage, the steering wheel reaches the steering amplitude in a short time to avoid obstacles, and the body has a large roll angle and the transfer of the sprung mass center of mass. In the second stage, the body returns to normal driving, the steering wheel reverses to the amplitude, the body reverses yaw, and the sprung mass centroid reverses. The steering wheel control method is shown in Figure 7.
In Figure 7, the horizontal coordinate indicates the time, the vertical coordinate indicates the steering wheel angle, a is the steering wheel amplitude, t1, t2, and t3 are the three steering wheel control moments, respectively, and the image center symmetry is sinusoidal. Different steering wheel control parameters generate different obstacle avoidance trajectories, resulting in different safety, stability, and efficiency of obstacle avoidance.
To analyze the body attitude (yaw angle) of the bus near the rollover state, it is necessary to obtain the mapping relationship between the yaw angle of the bus and the rollover stability evaluation index LTR.
For analyzing the mapping relationship between bus yaw angle and LTR evaluation index of rollover stability, the optimal Latin hypercube design (Opt LHD) is used to sample t1, t2, t3, and a into the design space (0.1 ≤ t1, t2, t3 ≤ 0.5; 100 ≤ a ≤ 200); 10 sets of sample points are shown in Table 1.
TruckSim is used to simulate the above 10 sets of control parameters to obtain the track clusters of lane change, as shown in Figure 8.
According to Equation (35) (n = 100), the 10 trajectories in Figure 8 are discretized, and the information of the discrete points is gradually substituted into Equations (12) and (13) to obtain the corresponding relationship between the yaw angle and the lateral load transfer rate during the obstacle avoidance process, as shown in Figure 9.
It can be seen from Figure 9 that, when the bus changes lanes to avoid obstacles, the LTR is approximately proportional to the yaw angle. When returning after avoiding obstacles, the LTR has an approximate quadratic relationship with the yaw angle. In the two stages of obstacle avoidance, when the maximum LTR reaches the rollover threshold LTRm (LTRm = 0.9), the corresponding yaw angle is around 14°. Therefore, this state is the critical rollover state of the bus in the process of high-speed obstacle avoidance. Small lateral aerodynamic disturbances increase rollover risk. Subsequently, it is necessary to restrict the lateral aerodynamic interference in the critical rollover state of the bus.

4.2.2. Structure Variable

The factors that significantly influence the lateral aerodynamic loads shall be selected as structural design variables. The Computational Fluid Dynamics (CFD) method is used to numerically simulate the aerodynamic characteristics of the bus during the lane change process, and the influence of the body shape on the aerodynamic characteristics under extreme conditions is studied.
As shown in Figure 10, the non-direct numerical simulation method is selected for the CFD simulation. This is because the direct numerical simulation method has a huge computational load and is only suitable for low-Reynolds-number or small-scale problems. The flow field solution during the operation of the bus in this paper belongs to a high-Reynolds-number problem. Among the non-direct numerical simulation methods, RANS significantly reduces the computational cost compared with LES and is very suitable for the application of bus external flow field simulation. The commonly used two-equation model in the RANS method is suitable for most engineering application scenarios. The Realizable k-ε equation among them has better adaptability to flows with obvious turbulent anisotropy, such as sharp turns, flow separation, and boundary-layer flows. Therefore, the Realizable k-ε equation is selected as the turbulence model in this paper.
In the research on the anti-rollover design of the bus in this paper, since it is necessary to change the wind speed and wind direction multiple times to comprehensively analyze the influence of the aerodynamic characteristics of the bus on the anti-rollover performance under different working conditions, the cross-wind simulation method shown in Figure 11 is selected.
After determining the cross-wind simulation method, it is necessary to mesh the 3D model of the bus to ensure the accuracy of subsequent simulation analysis. In this study, triangular surface meshes and tetrahedral volume meshes are selected to mesh the 3D model of the bus, and the specific settings are shown in Figure 12. The basic mesh size of the bus is set to 80 mm. This size setting takes into account both computational accuracy and computational efficiency. At the same time, in order to make the mesh distribution more reasonable, the mesh growth rate is set to 1.2, so that there is a reasonable transition in the density of the mesh when it expands outward from the model surface. In addition, in order to further capture the flow around and at the tail of the model and thus ensure the accuracy of the simulation results, an encryption domain is set to refine the mesh. The setting of the encryption domain is shown in Figure 13. By increasing the number of meshes in key areas, it is possible to more accurately simulate the flow details of the air in these areas, providing more reliable data support for the research on the anti-rollover design of the bus.
The boundary–condition settings are shown in Table 2. The inlet is set as a velocity boundary condition, which allows for precise control of the airflow velocity entering the computational domain. This is crucial for simulating the aerodynamic forces acting on the bus under different wind speeds. The outlet adopts a pressure boundary condition, which can effectively simulate the pressure state when the airflow exits the computational domain and ensure the continuity of the flow field. Both the ground and the bus wall are set as wall boundary conditions, which can accurately simulate the interaction between the airflow and these surfaces, such as the phenomena of airflow attachment and separation on the bus surface. This provides more realistic simulation data for the research on the anti-rollover design of the bus.
As shown in Figure 14, the longitudinal speed of the bus is 100 km/h, and the yaw angle is 20°. There is a strong negative pressure zone at the front top arc, side circular arc, and roof air conditioning of the bus, and the pressure of the left front side arc is much larger than that of the right front side arc. Figure 14b shows the pressure distribution at 1200 mm above the ground of the bus. The pressure on the left side of the body is greater than that on the right side, forming a large lateral force, which affects the driving stability of the bus in the process of obstacle avoidance. Figure 14c shows the velocity distribution at 1200 mm above the ground of the bus. Large eddy currents are formed on the leeward side and the tail, and small eddy currents are formed at the tail upturned. These eddy currents form differential pressure resistance, which negatively affects the lateral stability of the bus during obstacle avoidance. Therefore, the front top arc R1, front side arc R2, side arc R3 and tail upwarp angle β are selected as structural design variables.

4.3. Constraint Analysis

4.3.1. Lateral Safety Distance

In the process of obstacle avoidance of intelligent buses, the lateral displacement of the trajectory should be as small as possible while completing obstacle avoidance. Ideally, the bus will return to normal driving in the adjacent lane. When the control is improper, the passenger car will have a too-small lateral safety distance at the obstacle, that is, the collision obstacle, or the steering range, is too large to cause the vehicle to exhibit dangerous driving behavior in continuous cross-domain lanes. The standard lane width of China expressway is 3.75 m, and the bus width is 2.5 m. The constraint of collision safety distance Y is expressed as follows:
|Y − 3.75| ≤ (3.75 − 2.5)/2 = 0.625

4.3.2. Crosswind Sensitivity

The risk of rollover caused by lateral aerodynamic loads should be reduced during high-speed obstacle avoidance of intelligent buses. When the bus rolls over (LTR = ±1), the yaw angle of the bus is near 14°, as shown in Appendix B, which is the approaching state of the lateral stability of the bus. In order to reduce the crosswind sensitivity of the bus body and reduce the disturbance of the aerodynamic lateral force and the aerodynamic roll moment to the lateral stability of the bus, the flow field pressure around the bus benchmark model is analyzed, as shown in Figure 15.

5. An Adaptive Surrogate-Based Multidisciplinary Design Optimization

5.1. Optimization Strategy

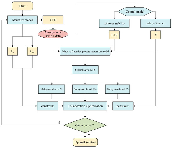
In this paper, the MDO strategy for a structure and control system of intelligent buses is proposed, as shown in Figure 16. The CFD simulation (Fluent 2022R1) is used to obtain the aerodynamic structure parameters of the intelligent bus and the mapping data information between the yaw angle and the aerodynamic force coefficient for the structure system. For the control system, the evaluation index of bus rollover stability is evaluated based on the aerodynamic/dynamic coupling model and the lane change control law. The adaptive Gaussian process regression approximate modeling method is used to establish the optimization objectives of the structure and control system. The mathematical model of collaborative optimization is established. The AGA-GAM is used to obtain the global optimal solution of the intelligent bus system that meets the requirements of rollover stability, obstacle avoidance safety, and low crosswind sensitivity.

5.2. Mathematical Model

The multidisciplinary optimization problem of lateral stability of intelligent bus based on co-design of structure and control is expressed as follows:
Find R 1 , R 2 , R 3 , β , t 1 , t 2 , t 3 , a min LTR = f LTR [ C s , C r m , δ ( t ) ] s . t . Y = f Y ( t 1 , t 2 , t 3 , a ) 3.75 0.625 C s = f C s ( R 1 , R 2 , R 3 , t 1 , t 2 , t 3 , a ) C s 0 C r m = f C r m ( R 1 , R 2 , β , t 1 , t 2 , t 3 , a ) C r m 0 δ ( t ) = f δ ( t 1 , t 2 , t 3 , a )
The non-hierarchical model is decoupled by collaborative optimization, which is divided into system level (LTR) and subsystem level (Y, Cs, Crm), expressed as follows:
System level (LTR)
Find R 1 , R 2 , R 3 , β , t 1 , t 2 , t 3 , a min LTR = f LTR [ C s , C r m , δ ( t ) ] s . t . J 1 = ( t 1 t 11 ) 2 + ( t 2 t 12 ) 2 + ( t 3 t 13 ) 2 + ( a a 1 ) 2 ε J 2 = ( R 1 R 11 ) 2 + ( R 2 R 12 ) 2 + ( R 3 R 13 ) 2 + ( t 1 t 21 ) 2 + ( t 2 t 22 ) 2 + ( t 3 t 23 ) 2 + ( a a 2 ) 2 ε J 3 = ( R 1 R 21 ) 2 + ( R 2 R 22 ) 2 + ( β β 3 ) 2 + ( t 1 t 31 ) 2 + ( t 2 t 32 ) 2 + ( t 3 t 33 ) 2 + ( a a 3 ) 2 ε
Subsystem level 1 (Y)
Find t 11 , t 12 , t 13 , a 1 min J 1 = ( t 1 t 11 ) 2 + ( t 2 t 12 ) 2 + ( t 3 t 13 ) 2 + ( a a 1 ) 2 s . t . Y 0.625
Subsystem level 2 (Cs)
Find R 21 , R 22 , R 23 , t 21 , t 22 , t 23 , a 2 min J 2 = ( R 1 R 21 ) 2 + ( R 2 R 22 ) 2 + ( R 3 R 23 ) 2 + ( t 1 t 21 ) 2 + ( t 2 t 22 ) 2 + ( t 3 t 23 ) 2 + ( a a 2 ) 2 s . t . C s C s 0
Subsystem level 3 (Crm)
Find R 31 , R 32 , β 33 , t 31 , t 32 , t 33 , a 3 min J 3 = ( R 1 R 31 ) 2 + ( R 2 R 32 ) 2 + ( β β 33 ) 2 + ( t 1 t 31 ) 2 + ( t 2 t 32 ) 2 + ( t 3 t 33 ) 2 + ( a a 3 ) 2 s . t . C r m C r m 0
where Cs is the aerodynamic side force function, Crm is the aerodynamic roll moment function, LTR is the lateral load transfer rate function, and Y is the lateral safety distance function. J1, J2, J3, and J4 are the inconsistency of shared design variables between system level and subsystem level. R1, R2, R3, and β are the radius of the front top arc, the radius of the front side arc, the radius of the side circular arc, and the tail upturned angle, respectively. t1, t2, t3, and a are the steering time and the steering wheel angle amplitude of the three sections in Figure 7. In the CO model, the control variable is XC = [t1, t2, t3, a]; the structural variable is XS = [R1, R2, R3, β]. The range of values is as follows:
0.1 t 1 , t 2 , t 3 0.5 ;   50 a 150 30 R 1 , R 2 , R 3 350 ; 3 ° β 9 °
The important parameters of the bus are given in Table 3.

5.3. Approximate Model

The optimal Latin Hypercube design was used to extract 16 sets of sample points from the design variables. The input was the four control variables a, t1, t2, and t3, and four structural variables R1, R2, R3, and β, and the output was the objective function of Equation (29). The kernel function self-assembly algorithm is used to obtain the optimal combined kernel function and hyperparameters. The combined kernel function is WN * (SE * WN + SE), and its function form is as follows:
k ( x , x ) = σ W N 2 δ ( x , x ) σ S E 2 exp ( x x ) 2 2 l 2 σ W N 2 δ ( x , x ) + σ S E 2 exp ( x x ) 2 2 l 2
The hyperparameters contained in the formula are the variance σ2WN of the white noise, the amplitude σ2SE of the squared exponential kernel, and the length scale l of the squared exponential kernel. In the algorithm, the initial value of crossover probability is 0.5, the initial value of mutation probability is 0.1, and the population size is 100.
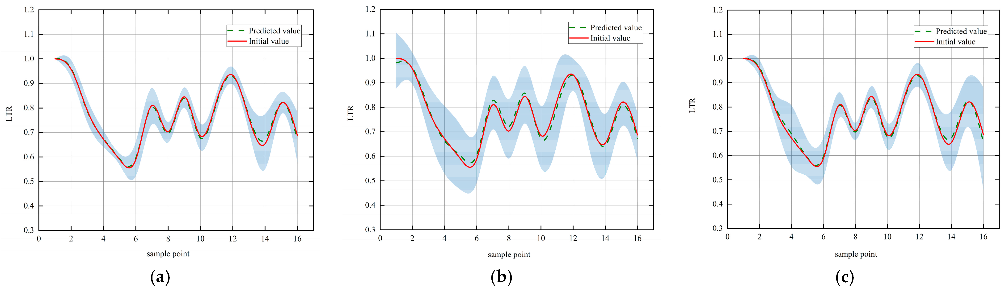
The approximate models established are shown in Figure 17a–c, which are the Gaussian approximation model, kriging approximation model, and neural network approximation model, respectively. The red curve represents the initial data obtained by the simulation, the green curve represents the data predicted by the approximate model, and the shaded part represents the 95% confidence interval obtained by predicting the mean and variance from the Gaussian process. As can be seen from the Figure 17, the predicted value of the Gaussian approximation model is most similar to the actual calculated value, and both are within 95% confidence intervals, indicating that the prediction results have good accuracy. The maximum error (ME), relative root mean square error (RMSE), and coefficient of determination (R2) were used as the criteria to evaluate the fitting accuracy of the approximate model. Error analysis was carried out on the three models, and the results are shown in Table 4.
The results show that, in terms of maximum error and relative error, the adaptive Gaussian approximation model is the smallest. In terms of the determination coefficient, the adaptive Gaussian approximation model is better than the neural network, but the adaptive Gaussian method takes the least time. Therefore, the advantages of adaptive Gaussian approximation modeling in accuracy and efficiency can be seen from these indicators.
Similarly, for the modeling of the Cs, Crm, and Y subsystem layers, Gaussian approximate models of aerodynamic lateral force and aerodynamic roll moment were established using the methods described in Section 3.3.2 and Section 3.4.

5.4. Optimization Result

Isight software (Isight2022) was used to build an integrated optimization platform, and the optimization algorithm used AGA-GAM. The convergence criterion of the objective function of the iteration is that when the change of LTR is less than the specific threshold value of 0.005 in three successive iterations, it is considered that the optimization of the objective function at this stage has become stable. At the same time, in order to ensure the effectiveness of the proposed integrated optimization design platform, non-hierarchical optimization strategies are adopted for comparison. The iterative curve of the lateral load transfer rate is shown in Figure 18.
As can be seen from the figure, under the traditional non-hierarchical optimization structure, the LTR optimization value will not converge to the optimal solution, and the iteration process is slow, while the integrated design framework can accelerate the iteration speed and reach the optimal solution faster.
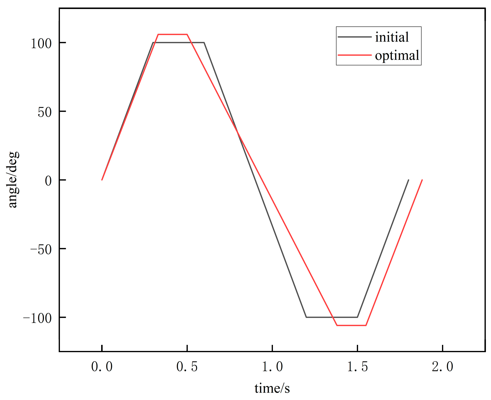
The optimization scheme, initial value, and optimization target value are shown in Table 5, the control variables before and after optimization are shown in Figure 19, and the trajectory before and after optimization is shown in Figure 20.
After optimization, the lateral safety distance of the bus at the obstacle is reduced from 4.65 m to 3.28 m, a decrease of 29.46%. The peak LTR decreased from 0.772 to 0.510, a decrease of 33.91%. After optimization, the obstacle avoidance trajectory tends to be smoother under the premise of ensuring safe obstacle avoidance, and the rollover risk decreases.
The optimization results of the aerodynamic load coefficient are shown in Figure 21. For the rollover critical attitude, the optimized aerodynamic roll moment coefficient is reduced by 14.65%, and the aerodynamic side force coefficient is reduced by 20.72%. After optimization, the rollover tendency of the bus is reduced during obstacle avoidance, and the risk of rollover is lowered, thus improving driving safety in obstacle avoidance.
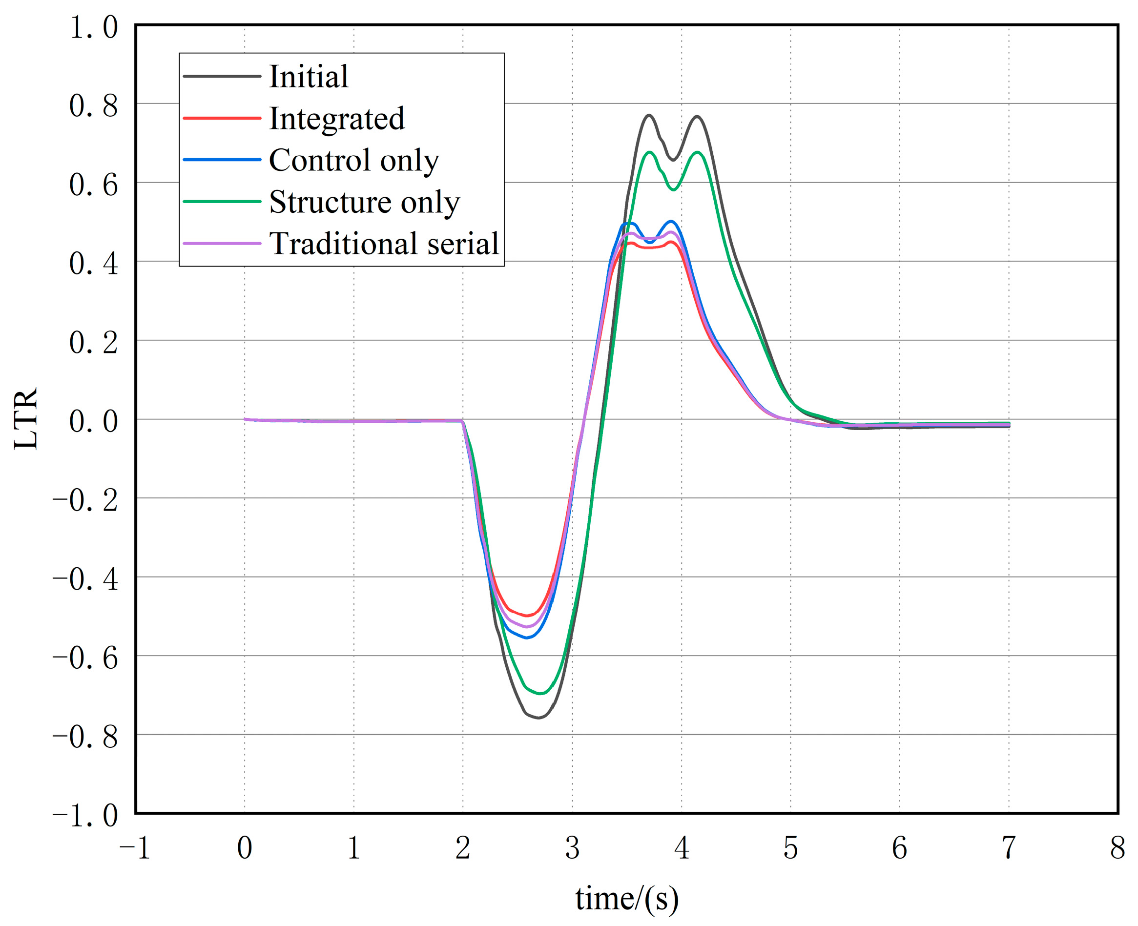
In order to verify the effectiveness of the proposed structure–control co-design method, four optimization schemes are set as follows:
Case 1: Aerodynamic structural optimization based on initial bus control (structural only).
Case 2: Control optimization based on the initial aerodynamic structure of the bus (control only).
Case 3: Aerodynamic structure optimization is carried out first on the basis of the initial bus control, and then aerodynamic structure optimization (traditional serial).
Case 4: Integrated optimization of initialized bus aerodynamic structure and control (integrated).
Four schemes were designed respectively and compared with the initial design schemes, as shown in Table 6 and Figure 22.
As shown in Figure 22 and Table 6, the peak LTR in obstacle avoidance is reduced by 5.93% compared with the initial value under only structural optimization. Compared with the initial value, it is reduced by 24.27% under only trajectory optimization. Compared with the initial value, it is reduced by 29.67% under traditional serial optimization. Compared with the initial value, it is reduced by 33.91% under multidisciplinary co-design optimization, which significantly reduces the degree of roll during high-speed obstacle avoidance, reduces the risk of rollover, and shows that the multidisciplinary co-design optimization method can obtain the global optimal solution.

6. Conclusions

Aiming at the rollover safety problem of intelligent buses during high-speed obstacle avoidance, an integrated design of intelligent bus aerodynamic structure and trajectory control based on an adaptive Gaussian process regression model is presented.
  • The approximate modeling method of adaptive Gaussian process regression is proposed to realize the adaptive combination of kernel functions under the framework of the genetic algorithm, and the genetic algorithm based on gravitational acceleration is proposed to realize the adaptive optimization of hyperparameters. Compared with the neural network model and kriging model, it has higher precision and efficiency.
  • The rollover stability evaluation of intelligent buses in line with driving conditions is obtained based on the dynamic aerodynamic/vehicle dynamics coupling model and motion control law.
  • The co-design method of intelligent bus aerodynamic structure and trajectory control is proposed to improve the rollover stability of intelligent buses, ensure the safety of obstacle avoidance and resist crosswind interference, and achieve the best comprehensive performance of intelligent buses under high-speed obstacle avoidance conditions. The optimization results show that, compared with the traditional sequential optimization design method, the integrated optimization method reduces the crosswood sensitivity of the passenger car during lane change, the aerodynamic lateral force coefficient decreases by 20.72%, and the aerodynamic roll moment coefficient decreases by 14.65%. The rollover stability of the intelligent bus is improved, the lateral displacement is reduced by 29.46%, and the lateral load transfer rate is reduced by 33.91%, which not only ensures the safety of lane change but also greatly reduces the risk of rollover.

Author Contributions

Conceptualization, T.W. and X.S.; methodology, X.S.; software, X.S.; validation, T.W., Y.D. and X.S.; formal analysis, T.W.; investigation, D.Q.; resources, T.W.; data curation, X.S., K.H. and M.Y.; writing—original draft preparation, X.S.; writing—review and editing, T.W.; visualization, X.S.; supervision, T.W.; project administration, T.W.; funding acquisition, T.W. All authors have read and agreed to the published version of the manuscript.

Funding

This research was funded by the Key Science and Technology Project in Henan Province under Grant 241100240300, the National Natural Science Foundation of China under Grant 51705468, and the Science and Technology Project in Henan Province under Grant 242102240102.

Data Availability Statement

Unfortunately, some of the data used in this study came from corporate business data and are not publicly available.

Conflicts of Interest

Author Kun Huang was employed by the company Zhengzhou Yutong Group Co., Ltd. The remaining authors declare that the research was conducted in the absence of any commercial or financial relationships that could be construed as a potential conflict of interest.

Appendix A

When the intelligent bus encounters obstacles at high speed, the body attitude changes, the surrounding flow field acts in real-time, and the transient response characteristics seriously affect the driving stability. To analyze the influence of vehicle attitude on the aerodynamic force, the aerodynamic characteristics of the bus with yaw angle in the range of 0–25° are simulated. According to the yaw angle of the body, the side wind velocity is calculated to simulate the lateral aerodynamic load on the bus during the obstacle avoidance process, as shown in Table A1. The longitudinal velocity is 100 km/h, and the yaw angle is in the range [0°, 25°]. The simulation results of the aerodynamic force coefficient under different yaw angles are shown in Figure A1.
Table A1. Simulation test scheme.
Table A1. Simulation test scheme.
ParameterValue
Yaw angle (deg)0510152025
Side velocity (m/s)02.434.907.4410.1112.95
Figure A1. Aerodynamic force coefficient.
Figure A1. Aerodynamic force coefficient.
Mathematics 13 00782 g0a1
It can be seen from Figure A1 that the aerodynamic six-component force shows a monotonous trend with the increase in yaw angle during the high-speed obstacle avoidance and lane change process of the bus. Among them, the aerodynamic lateral force S and the aerodynamic roll moment RM change the most during the lane change process of the bus, that is, the lateral aerodynamic load is affected by the body attitude.

Appendix B

In order to verify the effectiveness of the adaptive kernel function combination method, this study compared the performance of the cubic polynomial kernel function and the multi-kernel weighted kernel function with that of the single kernel function of RQ, WN, and SE, and evaluated its effectiveness by its nonlinear fitting ability index RMSE and R2, model prediction ability index MAPE, and Bayesian information criterion BIC. The multi-core weighting function combines the SE and WN kernel functions 1:1. The test function uses a nonlinear function with noise as follows:
y = sin(2x) + cos(x) + 0.1randn(n,1)
The approximate results are shown in Table A2, and the approximate results of adaptive kernel function grouping are shown in Figure A2.
Figure A2. Approximate result of adaptive combinatorial kernel function.
Figure A2. Approximate result of adaptive combinatorial kernel function.
Mathematics 13 00782 g0a2
Table A2. Comparison of approximate results of different kernel functions.
Table A2. Comparison of approximate results of different kernel functions.
NumberRMSER2MAPEBIC
10.84460.4260159.3178−19.96
20.09140.993327.8804−464.5
30.09820.992141.0636−445.6
40.09650.992515.7823−458.5
50.08240.994528.5809−485.3
60.07840.995019.3414−495.3
73.11 × 10−1515.4 × 10−13−6619
The kernel functions numbered 1–7 are, respectively, the third-degree polynomial kernel function, SE kernel function, RQ kernel function, WN kernel function, SE + WN kernel function, SE × WN kernel function, and SE × WN + SE kernel function, and the corresponding hyperparameters are, respectively, {α,c,d}, {l,σ2SE}, {α,l,σ2RQ}, {σ2WN}, {l,σ2SE2WN}, {l,σ2SE2WN}, and {l,σ2SE2WN}. As can be seen from Table A2 and Figure A2, the performance indexes of the SE * WN + SE kernel functions formed by the self-combining kernel functions are superior to those of the other models. This reduces the difficulty of finding the optimal solution and improves the accuracy and reliability of the model prediction. In addition, it has global and local capture advantages, providing strong inference in the presence of noise. This results in good stability and robustness. These results show that the adaptive kernel function combination method proposed in this paper is effective.

Appendix C

Three test functions are used to test the proposed algorithm. F1 and F2 are multi-modal functions with multiple local minimums, which are used to test the search ability of the algorithm. F3 is an unimodal function used to test the convergence rate of the algorithm.
F 1 = i = 1 5 sin ( x i ) sin 20 ( i x i 2 / π ) ; x i = [ 0 , π ] , optimal value 4.687.
F 2 = ( exp ( x 1 + x 2 2 ) + 100 sin ( x 3 2 ) + x 4 2 ) / 10 82 ; x 1 = [ 1 , 90 ] , x 2 = [ 2 , 10 ] , x 3 = [ 3 , 5 ] , x 4 = [ 1 , 6 ] , optimal value 3.28.
F 3 = exp ( x 1 2 x 2 2 x 3 2 x 4 2 ) ; x i = [ 30 , 30 ] , i = 1 , 2 , 3 , 4 , optimal value 1.
The traditional genetic algorithm, adaptive genetic algorithm (AGA), and the algorithm proposed in this paper (AGA-GAM) are, respectively, used to optimize the three test functions. In the algorithm, the initial value of crossover probability is 0.5, the initial value of mutation probability is 0.1, and the population size is 100. In order to eliminate the influence of random errors, all algorithms independently execute each function 30 times, with a maximum number of iterations of 500. The test results of the F1 function are shown in Table A3, the F2 function is shown in Table A4, and the F3 function is shown in Table A5.
Table A3. F1 function test results comparison.
Table A3. F1 function test results comparison.
F1 (Optimal Value: 4.687)
GAAGAAGA-GAM
Optimal4.4914.6324.682
Worst4.2074.5354.630
Mean4.3444.5894.653
SD0.0900.0220.0167
Table A4. F2 function test results comparison.
Table A4. F2 function test results comparison.
F2 (Optimal Value: 3.28)
GAAGAAGA-GAM
Optimal2.9293.2343.281
Worst2.6773.1153.267
Mean2.8093.1513.275
SD0.1010.0330.0095
Table A5. F3 function test results comparison.
Table A5. F3 function test results comparison.
F3 (Optimal Value: 1)
GAAGAAGA-GAM
Optimal0.940.9900.999
Worst0.910.9710.996
Mean0.920.9770.998
SD0.010.00820.007
Both AGA-GAM and AGA can approximate the optimal value, but the error of GA is larger. From the point of view of mean value and standard deviation, AGA cannot find the optimal value in every search. Due to the addition of local optimization on the basis of AGA, the search accuracy of AGA-GAM is improved, and the stability of approaching the optimal value is the highest. To compare the search capabilities of the algorithms, Figure A3 depicts the convergence performance of the three test functions. It can be seen from Figure A3a,b that AGA-GAM has the strongest searching ability and can quickly jump out of local extreme values; AGA can also jump out of the local extreme value, but the search speed is slow; GA’s search ability is insufficient, and it does not jump out of the local extremum when optimizing F2 function. It can be seen from Figure A3 that AGA-GAM has the fastest search speed, and the number of function evaluation is 32,800 when the optimal solution is found. The function evaluation times of AGA searching for the optimal solution is 36,400. The function evaluation times of GA searching for the optimal solution is 33,100, but the search accuracy is not ideal. It can be seen that the AGA-GAM algorithm has excellent performance in terms of computing efficiency, solving precision, and searching ability.
Figure A3. Test function iteration comparison diagram. (a) F1 function; (b) F2 function; (c) F3 function.
Figure A3. Test function iteration comparison diagram. (a) F1 function; (b) F2 function; (c) F3 function.
Mathematics 13 00782 g0a3

References

  1. Cui, M.Y.; Huang, H.; Xu, Q.; Wang, J.Q. Survey of intelligent and connected vehicle technologies: Architectures, functions and applications. Tsinghua Univ. (Sci. Technol.) 2022, 62, 493–508. [Google Scholar]
  2. Guo, C.G.; Wang, H.L.; Xu, W.Y. Research on autonomous decision control system for anti-rolling over of intelligent bus based on lateral safety evaluation. Agric. Equip. Veh. Eng. 2023, 61, 13–18+22. [Google Scholar]
  3. Sun, W.; Li, E.; Wang, X.B. Optimal trajectory planning for intelligent excavators. J. Dalian Univ. Technol. 2018, 58, 246–253. [Google Scholar]
  4. Li, Y.L.; Zhu, H.; Yang, Z.G. Electric car design based on low drag. J. Tongji Univ. (Nat. Sci.) 2017, 45, 1366–1371. [Google Scholar]
  5. Shuang, B.W.; Rui, B.W.; Yu, X. Multi-objective aerodynamic optimization of high-speed train heads based on the PDE parametric modeling. Struct. Multidiscip. Optim. 2021, 64, 1285–1304. [Google Scholar]
  6. Chen, X.Q. Research on structure topology optimization design empowered by deep learning method. Adv. Mech. 2024, 54, 213–258. [Google Scholar]
  7. Gu, Z.Q.; Yang, B.H.; Gong, X.S. Analysis for transient aerodynamic characteristics of two automobiles passing each other. J. Hunan Univ. (Nat. Sci.) 2010, 37, 27–31. [Google Scholar]
  8. Luo, Z.X.; Gu, Z.Q.; Feng, C.J. Research on vehicle stability under crosswind condition by two-way coupling method. J. Hefei Univ. Technol. 2018, 41, 305–312. [Google Scholar]
  9. Wang, Y.P. Dynamic Coupling Analysis of the Crosswind Stability of a Vehicle. Mach. Des. Manuf. 2022, 06, 59–64. [Google Scholar]
  10. Tunay, T. Two-way coupled aerodynamics and vehicle dynamics simulations of a heavy ground vehicle subjected to crosswind of various frequencies. Proc. Inst. Mech. Eng. Part D-J. Automob. Eng. 2022, 237, 1406–1422. [Google Scholar] [CrossRef]
  11. Yuan, Z.Q.; Li, Y.H.; Lin, L. Longitudinal and lateral coordination control of cars with aerodynamic interference of wind-vehicle-bridge system. China Mech. Eng. 2024, 35, 731–741. [Google Scholar]
  12. Liu, S.; Li, S.L.; Wang, H.S.; Chi, M.R. Train operating quality analysis under special wind conditions. Mach. Build. Autom. 2024, 53, 29–32+54. [Google Scholar]
  13. Xu, X.M. Research on Lateral Stability Control of Tractor-semitrailers at High Speed. J. Chongqing Univ. Technol. (Nat. Sci.) 2021, 35, 716. [Google Scholar]
  14. Yang, X.L. Research on Aerodynamic Drag and Noise Reduction of SAE Vehicle Model Based on Unsteady State Simulation. J. Hunan Univ. (Nat. Sci.) 2023, 50, 198–208. [Google Scholar]
  15. Peng, X.Y.; Xie, H.; Huang, J. Research on local path planning algorithm for unmanned vehicles. Automot. Eng. 2020, 42, 1–10. [Google Scholar]
  16. Qi, B.N. Anti-rollover Control of Distributed Drive Electric Vehicle Based on Energy Method. J. Mech. Eng. 2019, 55, 183–192. [Google Scholar]
  17. Jin, Z.L. Research on dynamic rollover warning system for SUV. Transducer Microsyst. Technol. 2012, 31, 32–35. [Google Scholar]
  18. Chu, D.F. Research on Vehicular Rollover Warning Based on Improved TTR Algorithm. China Mech. Eng. 2016, 21, 1557–1661. [Google Scholar]
  19. Donghoon, S.; Seunghoon, W.; Manbok, P. Rollover index for rollover mitigation function of intelligent commercial vehicle’s electronic stability control. Electronics 2021, 10, 2605. [Google Scholar] [CrossRef]
  20. Liu, X.Y. A Safe Trajectory Planning Method for Multi-Axle Special Vehicles with Considering Obstacle Avoidance Stability. Trans. Beijing Inst. Technol. 2024, 44, 809–819. [Google Scholar]
  21. Teng, L. Research on the Path Planning and Track Tracking Control Algorithm of Autonomous Driving Vehicles. Master’s Thesis, Zhejiang University of Science of Technology, Hangzhou, China, 2024. [Google Scholar]
  22. Liu, J.T. Research on Intelligent Vehicle Path Planning and Tracking Control. Master’s Thesis, Dalian Jiaotong University, Dalian, China, 2023. [Google Scholar]
  23. Zhou, B.; Wei, J.B.; Chai, T. Control strategy of assistant driving for post-impact based on optimal method. Automot. Eng. 2023, 45, 561–571+578. [Google Scholar]
  24. Li, J.Z.; Hang, Z.Z.; Hang, Y.C. Effects of crosswind on handling and stability of truck driving in a straight-line. J. Jilin Univ. (Eng. Technol. Ed.) 2009, 39, 255–259. [Google Scholar]
  25. Amin, S.; Asadi, D. Detection of the ice assertion on aircraft using empirical mode decomposition enhanced by multi-objective optimization. Mech. Syst. Signal Process. 2017, 88, 9–24. [Google Scholar]
  26. Song, X.G.; Zhang, T.C.; Fu, T. Multidisciplinary co-design optimization of structural and control parameters for intelligent large-scale equipment. J. Mech. Eng. 2022, 58, 26–40. [Google Scholar]
  27. Zhang, Q.; Shi, X.; Cao, Z. A novel adaptive sampling strategy for the Kriging surrogate-based control co-design method in the dynamic system. Struct. Multidiscip. Optim. 2024, 67, 101. [Google Scholar] [CrossRef]
  28. Eliot, S. Robust optimal design and trajectory planning of an aircraft with morphing airfoil sections. Struct. Multidiscip. Optim. 2023, 66, 214. [Google Scholar]
  29. Bárkányi, Á.; Chován, T.; Németh, S. Modelling for Digital Twins-Potential Role of Surrogate Models. Processes 2021, 9, 476. [Google Scholar] [CrossRef]
  30. Aigrain, S.; Foreman-Mackey, D. Gaussian Process Regression for Astronomical Time Series. Annu. Rev. Astron. Astrophys. 2023, 61, 329–371. [Google Scholar] [CrossRef]
  31. Zhang, H.L. Jointly stochastic fully symmetric interpolator rules and local approximation for scalable Gaussian process regression. Pattern Recognit. 2024, 159, 111125. [Google Scholar] [CrossRef]
  32. Liu, B. A novel data-driven state evaluation approach for photovoltaic arrays in uncertain shading scenarios. Energy 2024, 312, 133533. [Google Scholar] [CrossRef]
  33. Peng, R.T. Research on multi-source information fusion tool wear monitoring based on MKW-GPR model. Measurement 2024, 242, 116055. [Google Scholar] [CrossRef]
  34. Duvenaud, D. Structure Discovery in Nonparametric Regression through Compositional Kernel Search. In Proceedings of the 30th International Conference on Machine Learning, JMLR.org 2013. Atlanta, GA, USA, 16–21 June 2013; pp. 1166–1174. [Google Scholar]
  35. Wang, J. A deterministic and probabilistic hybrid model for wind power forecasting based improved feature screening and optimal Gaussian mixed kernel function. Expert Syst. Appl. 2024, 251, 123965. [Google Scholar] [CrossRef]
  36. Singh, L.K.; Khanna, M.; Garg, H. Emperor penguin optimization algorithm- and bacterial foraging optimization algorithm-based novel feature selection approach for glaucoma classification from fundus images. Appl. Soft Comput. 2024, 28, 2431–2467. [Google Scholar] [CrossRef]
  37. Yang, Z. Competing leaders grey wolf optimizer and its application for training multi-layer perceptron classifier. Expert Syst. Appl. 2024, 239, 122349. [Google Scholar] [CrossRef]
  38. Malti, A.N.; Hakem, M. A new hybrid multi-objective optimization algorithm for task scheduling in cloud systems. Clust. Comput. 2023, 27, 2525–2548. [Google Scholar] [CrossRef]
  39. Spyridon, K.; Vassilis, K. Multidisciplinary structural optimization of novel high-aspect ratio composite aircraft wings. Struct. Multidiscip. Optim. 2023, 66, 150. [Google Scholar]
  40. Wang, X.; Xu, Y.; Liu, P. A sequential algorithm for decoupling the multidisciplinary constraints of hypersonic vehicle structural optimization design in a thermal environment. Struct. Multidiscip. Optim. 2023, 66, 185. [Google Scholar] [CrossRef]
  41. Wang, X.; Chen, D. A co-optimization method of thermal-stress coupling 3D integrated system with through silicon via. Struct. Multidiscip. Optim. 2023, 66, 251. [Google Scholar] [CrossRef]
  42. Li, Y.F. An integrated surrogate model-driven and improved termite life cycle optimizer for damage identification in dams. Mech. Syst. Signal Process. 2024, 208, 110986. [Google Scholar] [CrossRef]
  43. He, Z.K.; Liu, G.B.; Zhao, X.J. Overview of Gaussian process regression. Control Decis. 2013, 28, 1121–1129+1137. [Google Scholar]
  44. Brahim, B. Metaheuristic optimization algorithms: An overview. HCMCOUJS-Adv. Comput. Struct. 2024, 14, 34–62. [Google Scholar]
  45. Jin, Z.L.; He, S.W.; Huang, S.W. Research on SUV lane changing trajectory planning method integrating rollover stability. J. Mech. Eng. 2023, 59, 145–154. [Google Scholar]
Figure 1. System level and subsystem level of MDO.
Figure 1. System level and subsystem level of MDO.
Mathematics 13 00782 g001
Figure 2. Dynamic design variable discretization.
Figure 2. Dynamic design variable discretization.
Mathematics 13 00782 g002
Figure 3. Adaptive Gaussian modeling method process based on gene sequence.
Figure 3. Adaptive Gaussian modeling method process based on gene sequence.
Mathematics 13 00782 g003
Figure 4. Adaptive Gaussian modeling method principle based on gene sequence.
Figure 4. Adaptive Gaussian modeling method principle based on gene sequence.
Mathematics 13 00782 g004
Figure 5. Aerodynamic/dynamic coupling model.
Figure 5. Aerodynamic/dynamic coupling model.
Mathematics 13 00782 g005
Figure 6. Aerodynamic force (Numbers 1–6 are front top arc, front side arc, rear top arc, rear side arc, side arc, and tail upwarp).
Figure 6. Aerodynamic force (Numbers 1–6 are front top arc, front side arc, rear top arc, rear side arc, side arc, and tail upwarp).
Mathematics 13 00782 g006
Figure 7. Steering wheel control method.
Figure 7. Steering wheel control method.
Mathematics 13 00782 g007
Figure 8. Obstacle avoidance trajectory cluster.
Figure 8. Obstacle avoidance trajectory cluster.
Mathematics 13 00782 g008
Figure 9. Relationship between yaw and LTR (The gray box indicates that in the process of high-speed obstacle avoidance, under this body attitude, both driving states are in critical rollover).
Figure 9. Relationship between yaw and LTR (The gray box indicates that in the process of high-speed obstacle avoidance, under this body attitude, both driving states are in critical rollover).
Mathematics 13 00782 g009
Figure 10. CFD turbulence model selection.
Figure 10. CFD turbulence model selection.
Mathematics 13 00782 g010
Figure 11. Cross-wind simulation method (The arrow shows the wind direction).
Figure 11. Cross-wind simulation method (The arrow shows the wind direction).
Mathematics 13 00782 g011
Figure 12. Mesh generation.
Figure 12. Mesh generation.
Mathematics 13 00782 g012
Figure 13. Encryption domain.
Figure 13. Encryption domain.
Mathematics 13 00782 g013
Figure 14. Bus CFD results. (a) Bus surface pressure; (b) pressure distribution at 1200 mm above ground of a bus; (c) velocity distribution at 1200 mm above ground of the bus.
Figure 14. Bus CFD results. (a) Bus surface pressure; (b) pressure distribution at 1200 mm above ground of a bus; (c) velocity distribution at 1200 mm above ground of the bus.
Mathematics 13 00782 g014
Figure 15. Bus surface pressure at yaw angle of 14°.
Figure 15. Bus surface pressure at yaw angle of 14°.
Mathematics 13 00782 g015
Figure 16. Intelligent bus MDO strategy.
Figure 16. Intelligent bus MDO strategy.
Mathematics 13 00782 g016
Figure 17. (a) LTR—Gaussian; (b) LTR—kriging; (c) LTR—neural network. blue areas represent a 95% confidence interval.
Figure 17. (a) LTR—Gaussian; (b) LTR—kriging; (c) LTR—neural network. blue areas represent a 95% confidence interval.
Mathematics 13 00782 g017
Figure 18. LTR iterative curve.
Figure 18. LTR iterative curve.
Mathematics 13 00782 g018
Figure 19. Control variables before and after optimization.
Figure 19. Control variables before and after optimization.
Mathematics 13 00782 g019
Figure 20. Trajectories before and after optimization. Dashed lines indicate highway lane lines.
Figure 20. Trajectories before and after optimization. Dashed lines indicate highway lane lines.
Mathematics 13 00782 g020
Figure 21. Aerodynamic load coefficient optimization results.
Figure 21. Aerodynamic load coefficient optimization results.
Mathematics 13 00782 g021
Figure 22. Optimization results.
Figure 22. Optimization results.
Mathematics 13 00782 g022
Table 1. Sample point.
Table 1. Sample point.
Number t 1 /(s) t 2 /(s) t 3 /(s)a/(deg)
10.44360.30760.3631149
20.38310.32490.3237113
30.41400.24970.4577128
40.40830.43260.1842139
50.19060.40020.4185152
60.49150.34480.3669197
70.11750.15200.4060127
80.18210.37610.3003199
90.12730.22630.3913116
100.46650.14760.1249166
Table 2. Boundary condition.
Table 2. Boundary condition.
NameType
InletVelocity
OutletPressure
GroundWall
WallWall
Table 3. Vehicle parameters.
Table 3. Vehicle parameters.
ParameterSymbolValue
Mass (kg)m12,800
Spring mass (kg)ms9450
Yaw moment of inertia (kg · m2)Iz49,898
Roll moment of inertia (kg · m2)Ix28,735
Distance from center of mass to front axle (m)a2.54
Distance from center of mass to rear axle (m)b1.96
Height from center of mass to roll center (m)hs1.35
Front-wheel cornering stiffness (N/rad)kf131,847
Rear wheel cornering stiffness (N/rad)kr237,342
Wheel-center distance (m)LT1.8
Table 4. Error analysis of approximate model.
Table 4. Error analysis of approximate model.
MERMSER2Time Cost/s
adaptive GPR0.04950.0100.99724
kriging0.06870.0190.98837
NN0.06630.0140.99332
Table 5. Optimized design variables and objective responses of the performance functions.
Table 5. Optimized design variables and objective responses of the performance functions.
InitialOptimal
Design variablet1/s0.30.33
t2/s0.30.17
t3/s0.30.44
a/deg100106
R1/mm200223.2
R2/mm200156.4
R3/mm200170.3
β/deg2007.4
Objectives and constraintsLTR/-0.7720.510
Y/m4.653.28
Cs/-1.0220.832
Crm/-−1.164−1.334
Table 6. Peak LTR optimization results.
Table 6. Peak LTR optimization results.
InitialStructure OnlyControl OnlyTraditional SerialIntegrated
Peak LTR0.7720.7260.5850.5430.510
decreasing rate (%)-5.9324.2729.6733.91
Disclaimer/Publisher’s Note: The statements, opinions and data contained in all publications are solely those of the individual author(s) and contributor(s) and not of MDPI and/or the editor(s). MDPI and/or the editor(s) disclaim responsibility for any injury to people or property resulting from any ideas, methods, instructions or products referred to in the content.

Share and Cite

MDPI and ACS Style

Wang, T.; Shao, X.; Qin, D.; Huang, K.; Yao, M.; Duan, Y. An Adaptive GPR-Based Multidisciplinary Design Optimization of Structural and Control Parameters of Intelligent Bus for Rollover Stability. Mathematics 2025, 13, 782. https://doi.org/10.3390/math13050782

AMA Style

Wang T, Shao X, Qin D, Huang K, Yao M, Duan Y. An Adaptive GPR-Based Multidisciplinary Design Optimization of Structural and Control Parameters of Intelligent Bus for Rollover Stability. Mathematics. 2025; 13(5):782. https://doi.org/10.3390/math13050782

Chicago/Turabian Style

Wang, Tingting, Xu Shao, Dongchen Qin, Kun Huang, Mingkuan Yao, and Yuechen Duan. 2025. "An Adaptive GPR-Based Multidisciplinary Design Optimization of Structural and Control Parameters of Intelligent Bus for Rollover Stability" Mathematics 13, no. 5: 782. https://doi.org/10.3390/math13050782

APA Style

Wang, T., Shao, X., Qin, D., Huang, K., Yao, M., & Duan, Y. (2025). An Adaptive GPR-Based Multidisciplinary Design Optimization of Structural and Control Parameters of Intelligent Bus for Rollover Stability. Mathematics, 13(5), 782. https://doi.org/10.3390/math13050782

Note that from the first issue of 2016, this journal uses article numbers instead of page numbers. See further details here.

Article Metrics

Back to TopTop