Abstract
Particle filtering (PF) has become a state-of-the-art method in predicting the future degradation trend of the target equipment based on its current state, with its advantage in sequentially processing the observed data for continual state estimation. The convergence speed is important in PF for real-time state estimation. However, the Bayesian theorem can only converge when sufficient observations are available, which does not always fulfill the requirement in time-varying scenarios with abrupt changes in health state. In this work, based on the newly proposed Uncertainty Theory, Uncertain Particle Filtering (UPF) is derived for the first time. The initialization, prediction, update, and resampling processes are explained in detail in the scope of Uncertainty Theory. The UPF method significantly improves the performance of traditional particle filters by enhancing the speed of convergence in dynamic parameter estimation. Resampling techniques are introduced to mitigate particle phagocytosis, thereby improving computational accuracy and efficiency. Two case studies, addressing the degradation of the capacitor in an enhanced electromagnetic railgun and the degradation of the battery, are conducted to verify the effectiveness of the proposed UPF method. The results show that the UPF method achieves a faster convergence speed compared to traditional approaches.
Keywords:
failure prognostics; particle filtering; resampling method; state estimation; uncertain particle filtering; uncertainty theory MSC:
93C41
1. Introduction
Failure prognostics aim at predicting the degradation trend of equipment based on the current health state and, eventually, estimating the remaining useful life (RUL) with a predefined threshold [1,2]. For high-valued equipment, early warning of the equipment abnormality may greatly enhance their maintainability and availability and reduce the life-cycle costs [3]. Therefore, research on prognosis modelling methods has always been a trending topic [4,5].
In a prognostic model, the current health state of the equipment may not be directly measured. For example, the degradation state of battery may change in the process of charging and discharging, but it cannot be measured directly in an online manner. For the effectiveness of a prognostic model, it is important to estimate the real-time health state as accurately and timely as possible. Fortunately, the health state can be indirectly characterized by other monitoring variables, and one may construct a mapping between the observations and the real-time health state. There are many classical methods to estimate the unknown parameters in the mapping function, such as, least squares method [6], moment estimation [7], maximum likelihood estimation [8], etc.
In the scenario of failure prognostics, the health state is time-varying, and the mapping function may be inconsistent throughout the degradation process. The unknown parameters need to be tuned in time for accurate RUL prediction. Thus, the previous methods are not ideal choices. Bayesian filtering has emerged as a state-of-the-art solution with its advantages in estimating continuously the unknown parameters by tracking historical observations [9]. Originating from probability theory, the unknown parameter is supposed to follow an unknown and time-varying distribution. Bayesian filtering may update the prior distribution with new observations to approximate the true but unknown one. Particle filtering (PF) is a typical and representative one among Bayesian filtering methods [10]. The PF method discretizes the distribution into particles and avoids the high computational burden of infinite integral calculation in Bayesian filtering.
The PF model includes system modeling and uncertainty management [11]. The system modeling formulates two equations, i.e., the state equation that expresses the relation between the health states of two consecutive time steps and the observation equation that maps the health state to the observations [12]. Thus, the main objective of adopting a PF method in failure prognostics is to estimate the real-time health state by continuously adjusting the distribution of the unknown parameter.
Currently, the PF method is widely adopted in the field of failure prognostics and is considered one of the state-of-the-art methods. Kanthalakshmi et al. [13] deal with a fault detection and diagnosis scheme for stochastic non-linear systems using a particle filter. A quantitative fault diagnostic method using a particle filter for hydraulic cylinders is proposed by Zhang et al. [14]. Resampling is expected to solve the problem of lack of effective particles that occurs in the PF method [15]. Some commonly used resampling methods include random resampling [16], systematic resampling [17], residual resampling [18] and multinomial resampling [19]. A number of enhanced techniques built upon PF have been put forth, improving the particle filter’s capacity for prediction in a number of ways. Hu et al. [20] proposed a PF technique combined with a kernel smoothing (PF-KS) method to estimate the unknown parameters in the degradation model. The PF-KS method reduces the instability of the estimation results. Haque et al. [21] estimate the unknown degradation state of IGBT based on auxiliary particle filter (APF). This method improves the calculation accuracy of the model by introducing auxiliary variables. The APF method was applied for fault detection and diagnosis in partially observed Boolean dynamical systems [22]. To improve the APF method, Lin and Jiao [23] proposed an adaptive kernel auxiliary particle filter (AKAPF) method for real-time degradation state estimation by combining the APF and adaptive kernel density estimation methods. Additionally, Xiahou et al. [24] developed an Interval Particle Filtering (IPF) approach to handle imprecise observations in degradation state estimation, addressing epistemic uncertainty through interval-valued data and advanced particle contraction techniques.
However, traditional PF methods and their improved variants also suffer from several shortcomings, particularly in real-world applications. One significant challenge is the real-time prediction failure in industrial settings, where the degradation pattern may undergo abrupt changes. For instance, in aerospace systems or industrial control systems, the degradation of critical components (e.g., actuators, sensors, or power systems) may occur suddenly due to external disturbances or cyber-attacks, such as Denial-of-Service (DoS) attacks. In such scenarios, traditional PF methods may fail to provide timely and accurate predictions due to their inherent computational inefficiencies and slow convergence rates. For example, in networked control systems under DoS attacks, the stability analysis and security controller design require real-time and accurate state estimation, which traditional PF methods struggle to deliver. Moreover, the convergence speed of PF methods becomes a critical issue in high-risk systems, where real-time decision-making is essential. The slow convergence of PF methods in high-dimensional systems further exacerbates the problem, leading to delayed or inaccurate predictions, which can have severe consequences in safety-critical applications. To address these challenges, researchers have explored the integration of mini-batch machine learning techniques [25] with PF methods to improve computational efficiency and prediction accuracy. However, these approaches still face limitations in handling dynamic and abrupt changes in degradation patterns, particularly in systems with high uncertainty and noise. The core reason for this problem lies in the Bayesian method, which is stable to noise but less flexible to the true changes.
Traditional Particle Filtering (PF) methods, derived from probability theory, face challenges in dynamic and uncertain environments due to their rigid approach to uncertainty management. In contrast, the proposed Uncertain Particle Filtering (UPF) method is based on the Uncertainty Theory, which redefines key steps like particle generation, prediction, and update through more flexible axioms. Unlike Bayesian methods, Uncertainty Theory uses an uncertain Bayesian rule that minimizes the prior and likelihood functions rather than multiplying them, allowing for faster and more responsive updates to state estimates. This flexibility makes UPF particularly effective for real-time state estimation in environments characterized by high uncertainty and abrupt changes. Additionally, advanced resampling techniques are integrated into UPF to enhance computational accuracy. Two case studies demonstrate the effectiveness of this approach. The contributions of this paper are explicitly highlighted as follows:
- (1)
- A novel Uncertain Particle Filtering (UPF) method based on Uncertainty Theory is proposed, which significantly improves sensitivity to dynamic parameter changes compared to traditional PF methods.
- (2)
- Advanced resampling techniques tailored for the UPF method are introduced to address particle phagocytosis, thereby enhancing computational accuracy.
- (3)
- The effectiveness of the proposed UPF method is validated through two case studies: the degradation of a capacitor in an electromagnetic railgun and the degradation of a battery. These case studies demonstrate its superior performance in real-time state estimation and RUL prediction.
- (4)
- A comprehensive discussion is provided on the application of the UPF method in real-world scenarios, such as aerospace systems and industrial control systems, highlighting its potential to address challenges such as real-time prediction failures.
The rest of this paper is organized as follows: Section 2 gives preliminaries of Uncertainty Theory and uncertain Bayesian rules related to the work. Section 3 describes the initialization, prediction, update, and resampling of the proposed UPF. Section 4 verifies the effectiveness of the UPF method with two case studies. Some conclusions are drawn in Section 5.
2. Preliminaries
2.1. Uncertainty Theory
Definition 1
(Liu [26]). Uncertain measure is a real-valued set-function on a -algebra over a nonempty set that satisfies the following four axioms:
Axiom 1
(Normality Axiom). for the universal set .
Axiom 2
(Duality Axiom). for any event .
Axiom 3
(Subadditivity Axiom). For every countable sequence of events we have
Axiom 4
where are arbitrarily chosen events from for respectively.
(Product Axiom [27]). Let be uncertain for . The resulting uncertain measure is an uncertain measure satisfying
Definition 2
(Liu [26]). An uncertain variable is a function from an uncertainty space to the set of real numbers, i.e., the set is an event for any Borel set B of real numbers. is any element chosen from the nonempty set in .
Definition 3
(Liu [26]). The uncertainty distribution of an uncertain variable is defined as for any real number .
Example 1
where and are real numbers with .
(Liu [26]). An uncertain variable is called normal if it follows
Theorem 1
has an uncertainty distribution
(Liu [28], Operational Law: Distribution). Let be independent uncertain variables with uncertainty distributions , respectively. If is a continuous and strictly increasing function, then
2.2. Likelihood Function and Posterior Uncertainty Function
Theorem 2
(Lio and Liu [29], Likelihood Function). Suppose are independent and identically distributed uncertain variables with an uncertainty distribution , where is an unknown parameter, and have observed values , respectively. If is differentiable at , then the likelihood function associated with is
Example 2
(Lio and Liu [29], Normal Likelihood). Suppose are independent and identically distributed uncertain variables, which are normal uncertain variables with unknown parameters and , and have observed values , respectively. Then, the likelihood function associated with is
Theorem 3
(Lio and Kang [30], Posterior Uncertainty Function). Suppose is an uncertain variable with a prior uncertainty distribution , and are independent and identically distributed uncertain variables from a population with uncertainty distribution . Suppose and can be obtained, will have observed values , respectively. Then, the posterior uncertainty distribution is defined by
It is clear that if
then the posterior uncertainty distribution defined by Equation (8) is continuously monotone and increases function by satisfying
It was proved by Peng and Iwamura [31] and Liu and Lio [32] that Equation (8) is indeed an uncertainty distribution.
3. The Proposed Uncertain Particle Filtering Method
3.1. System Modeling in Uncertain Particle Filtering
Referring to the system modeling in particle filtering based on Bayesian theory, the state equation and observation equation in UPF are defined as follows:
State equation:
Observation equation:
where are uncertain variables that are independent among each other; represent the state of the equipment; and are parameters in this equations.
The state equation represents the state transition process, i.e., the relationship between the state at the time step and the state at the time step . When the state at the time step is known, the state at the time step can be derived according to the state equation. has a parameter . is an uncertain variable with zero-excepted values representing the disturbance of the state transition process at time .
The state at the time is usually not directly measurable in practice, while it can be observed through other observable variables. The observation equation reflects the relationship between the true health state and the observations . In the observation equation, represents the observational randomness at the time .
The problem considered in this work is to estimate an unknown in the previous two equations, i.e., either the unknown parameters and or the state . Considering that the processes of estimating , , or are the same, the following sections take as an example to present the proposed Uncertain Particle Filtering.
3.2. Uncertainty Management in UPF
Based on the system modeling introduced earlier, this section discusses the uncertainty management in Uncertain Particle Filtering (UPF), covering initialization, prediction, update, and resampling.
The initialization of uncertain particles is performed by discretizing uncertainty distributions, in line with the principles of Uncertainty Theory. While this step is similar to the Traditional Particle Filtering (PF) method in terms of particle generation, it is firmly grounded in the axioms of Uncertainty Theory, which dictate how uncertainty is modeled and managed.
The prediction and update steps in UPF follow the traditional PF process but are rederived through the lens of Uncertainty Theory. Specifically, the state and observation equations are modified to incorporate uncertainty in a manner consistent with the principles of Uncertainty Theory, ensuring that uncertainty management aligns with this new mathematical framework. This adaptation allows UPF to more effectively handle uncertainty in dynamic and evolving systems, maintaining the robustness of PF methods while offering greater flexibility and responsiveness.
3.2.1. Initialization of Uncertain Particles
Initialization of uncertain particles is the discretization of an uncertainty distribution.
The initialization of uncertain particles is performed by discretizing an uncertainty distribution, based on the principles of Uncertainty Theory. This step is consistent with the traditional PF method in terms of particle generation, but is grounded in the axioms of Uncertainty Theory, which governs how uncertainty is modeled and managed.
Assume that the distribution of the uncertain variable is known at time . The distribution can be of any form, e.g., normal uncertainty distribution, linear uncertainty distribution, etc. In this work, the discretization of an uncertainty distribution is to generate uncertain particles with respect to the belief degrees. An uncertain particle includes the particle value and its belief degree .
The particles values can be generated according to the value range covered by the distribution of , i.e., . The values are ordered from small to large, without replications. The minimum and maximum values of particles are written as and , respectively. The particle belief degree is that of the value in the uncertainty distribution of .
In this work, represents the uncertainty distribution obtained by combining the generated particles. Given the uncertain variable representing the i-th uncertain particle, the relation between and is expressed as follows:
The distribution of each uncertain variable follows Equation (12).
where represents the distribution function of the uncertain variable . The distribution function of is shown in Figure 1.
Figure 1.
The uncertainty distribution function of the function.
For any given positive value , there exists a discretization with sufficient uncertain particles that satisfies the following inequality.
where is the uncertainty measure of the uncertain variable , and is the uncertainty measure of the uncertain variable .
Thus, the uncertainty distribution of can be approximated within any precision by the uncertainty distribution of .
Example 3.
When we assume that the uncertain variable is and that the number of particles is , the distribution figure of can be obtained, which is shown in Figure 2.
Figure 2.
An example of the uncertainty distribution function of . The Figure 2 demonstrates the process of discretizing a continuous curve using uncertain particles. The red line indicates the resulting discretized distribution, while the other colored lines represent the individual uncertain particles that collectively form the discrete approximation of the original curve.
3.2.2. Prediction of Health State with the State Equation
For time step , according to the state equation, we obtain the following expression:
The objective of this subsection is to calculate the values and prior belief degrees of uncertain particles at the time step , given the uncertain particles at time .
Let the distribution function of be and the distribution function of be ; assume that the value of is ; the value of unknown parameter at time is ; and the value of is . In this way, Equation (14) can be written as . According to Equation (14) and Theorem 1, the uncertainty distribution function of uncertain variable can be expressed as follows:
The minimum on the right side of Equation (15) is achieved only if . The formula of the minimum is rewritten as follows:
Since is a monotonic function of the uncertain variable , one may have . By solving Equation (16), there are two values, and , which satisfy .
Similar to Section 3.2.1, the uncertain particles with values and with the corresponding belief degrees can be obtained. Note that the values of the uncertain particles at time are obtained with . Their corresponding belief degrees are derived from Equation (16).
For the case of sufficient uncertain particles at time , the belief degree of was smaller than any value and can be approximated by the uncertain particles, that is,
where represents the prior uncertainty distribution of . Thus, we may obtain the uncertainty distribution of .
3.2.3. Update of the Belief Degree of an Uncertain Particle with Uncertain Bayesian Rule
According to Theorem 3, the posterior uncertainty distribution of can be calculated when new observations are available at time .
- (1)
- Prior distribution
According to Section 3.2.2, the prior uncertainty distribution of the uncertain variable with parameter is in Equation (17).
- (2)
- Uncertain maximum likelihood
The likelihood of a possible value of the parameter can be expressed as follows:
where represents the observation vector composed of multiple observations .
Combining the likelihood function and the prior uncertainty distribution, the posterior uncertainty distribution function can be obtained as follows:
where is the normalization factor, i.e., .
With the uncertain particles in Section 3.2.2, the above posterior uncertainty distribution function can be expressed as follows:
where .
For , the derivative of the prior uncertainty distribution can be approximated by
3.2.4. Resampling of Uncertain Particles
From Section 3.2.2, it can be seen that the particle values are predicted, and that their prior belief degrees are calculated by using the state equation . For particle , the relationship between uncertain variables and is as follows:
Because of the uncertain variable in the state equation, the value of may be less than the value of in some cases, that is,
Equation (23) shows that the two adjacent particles exchange their positions. This phenomenon is called particle impoverishment. If particle phagocytosis occurs, the two particles are unable to fit into the uncertainty distribution of . In this way, the two particles need to be discarded.
Because of particle phagocytosis, the number of effective uncertain particles decreases with the repetition of UPF in fault prognostics. And the accuracy of the prediction results may be reduced. Resampling of particles is required.
Resampling Procedure
During resampling, the linear interpolation method is considered in this work to generate new particles. Assuming two adjacent uncertain particles with the values of and the corresponding belief degrees of , the linear interpolation method of the two uncertain particles can be written as follows:
Given any value , its corresponding belief degree can be calculated with Equation (24). In this way, a new particle is obtained.
The procedure for generating new uncertain particles with linear interpolation method is as follows:
- (1)
- Derive the posterior uncertainty distribution of and the uncertain particles through initialization, prediction, and update steps mentioned in previous subsections.
- (2)
- Determine the number of resampling particles. Generally, the number of particles should be the same as the number of original particles.
- (3)
- Determine the value range of the system state for resampling. In this work, the 95% confidence interval is taken as the value range for resampling.
- (4)
- Randomly generate the values of new uncertain particles. In the predefined value range, random numbers are generated in the order ranging from smallest to largest. These random numbers represent the values of particles after resampling, that is, .
- (5)
- Calculate the belief degree of new uncertain particles. With the linear interpolation method in Equation (24), the corresponding belief degree of new particles can be obtained.
Through the above five steps, new uncertain particles after resampling are generated.
Resampling Threshold
The purpose of the resampling method is to guarantee the validity of uncertain particles and the accuracy of fault prognostics results. However, frequent resampling brings much computational burden and reduces the efficiency. Therefore, resampling is only required when the particles have degenerated to a certain extent. In this way, an appropriate threshold is vital to ensure the effectiveness and efficiency of UPF. In this paper, two thresholds for resampling are proposed.
- (1)
- The effective number of uncertain particles
The effective number of uncertain particles in UPF can be defined as follows:
where represents the effective number of particles in time , and represents the total number of initialized particles.
- (2)
- Confidence interval of particles
After the calculation of posterior uncertainty distribution, the expected value can be obtained. The upper boundary and the lower boundary of the confidence interval under a given confidence level are noted as and , respectively. The value range of the particles should contain the specified confidence interval, that is,
where and represent the minimum and maximum values of uncertain particles, respectively.
Resampling is required when Equation (26) is not satisfied. Generally, the 95% and 90% confidence intervals are chosen.
The implementation process of UPF is shown in Figure 3.
Figure 3.
The implementation process of Uncertain Particle Filtering.
4. Case Studies
In this section, two case studies are carried out to demonstrate the effectiveness of the proposed method. The first case focuses on capacitor degradation state estimation in an electromagnetic railgun, representing a scenario where the true health state is indirectly inferred from system outputs. The second case involves unknown parameter estimation in a battery degradation model, highlighting the method’s ability to quickly adapt to abrupt parameter changes. Together, these cases validate UPF’s versatility in addressing both hidden state and parameter estimation challenges.
4.1. Degradation State Estimation of the Capacitor in the Enhanced Electromagnetic Railgun
4.1.1. System Modeling of the Energy Storage Capacitor
The electromagnetic railgun consists of two parallel tracks with an armature in between, as shown in Figure 4. The current flows through the armature and the magnetic field instantly generates a strong electromagnetic force, pushing the armature to accelerate [33].
Figure 4.
Schematic diagram of the electromagnetic railgun [31].
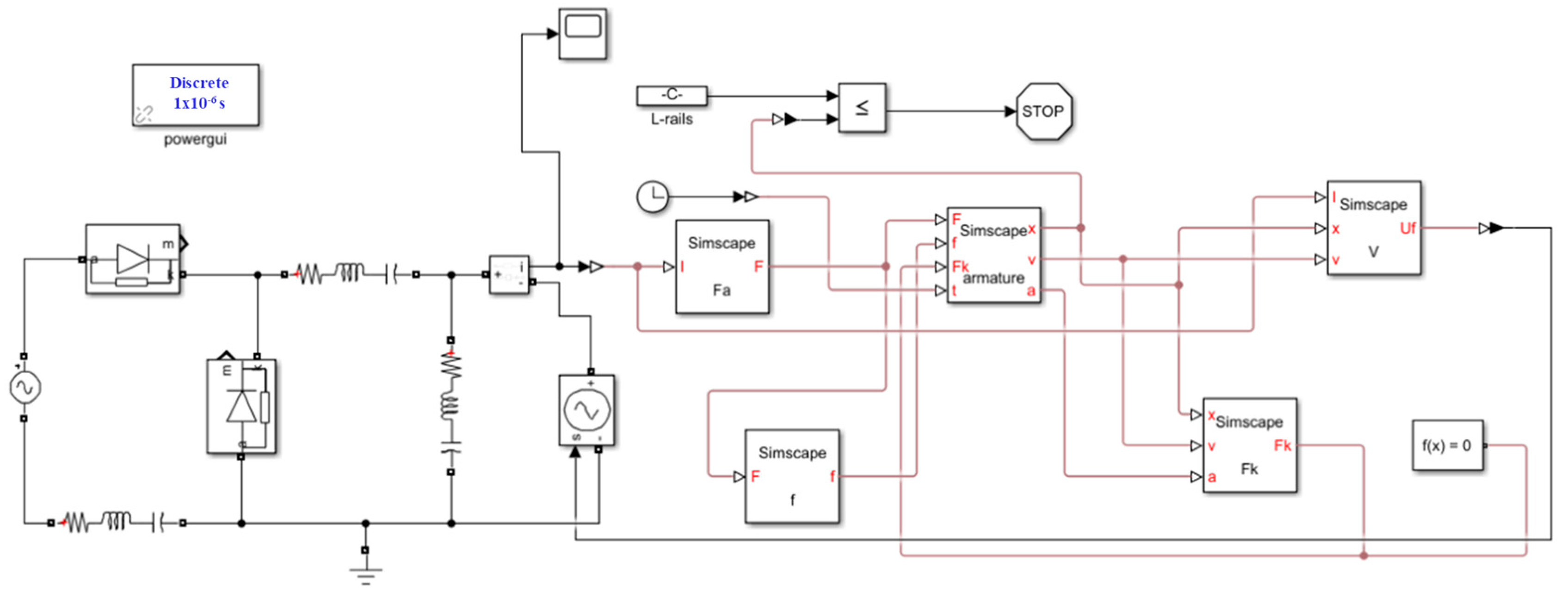
Energy storage capacitors are critical components in a railgun, as they ensure that the required current flows through armature. They are also more probable to suffer from degradation when compared to other electronic components [34]. It is of great importance to monitor and predict their capacity. However, the capacitance is not directly measured in the component and the available data include firing speeds of the armature. Thus, the objective of this case study is to estimate the real-time capacitance with the firing speed of the armature using UPF methods. For this purpose, a simulation is carried out as shown in Figure 5 [35,36].
Figure 5.
The simulation model of the enhanced electromagnetic railgun.
The dataset Capacitor Electrical Stress from NASA [37] is used in this paper. And the state equation of the capacitor has been given in the related article [38]. The state equation is as follows:
where represents the capacitance of the capacitor at time ; represents the capacitance of the capacitor at time ; represents the initial capacity of the capacitor; represent the parameters in this equation; represents the capacitance measurement interval time; and is the process noise. In this paper, , are set values in the state equation.
In the enhanced electromagnetic railgun, the degradation of the capacitor will affect the firing speed of armature directly. The firing speed of the armature is measurable. In this way, the relationship of capacitance and the firing speed can be obtained, that is, the observation equation can be obtained. In this paper, the measurement interval time is chosen, that is, the firing speed of armature is recorded at every 60 shots. After obtaining 200 sets of test data, the observation equation between capacitance and firing speed can be obtained as follows:
where represents the firing speed of the armature; represents the capacity of the capacitor; and is the observation noise. In Equation (28), the unit of capacitance is and the unit of speed is .
After obtaining the state equation and the observation equation, the system model is established. The initial value of capacitance is 66 mF, and the initial distribution of the capacitor state is a normal uncertainty distribution. The relevant parameters and equations for the UPF method are shown in Table 1.
Table 1.
Parameters of the capacitor degradation state estimation obtained by using the UPF method.
4.1.2. Degradation State Estimation Using UPF Method
After system modeling, the capacitance prediction using UPF method can be conducted. This section details the implementation and comparative analysis of capacitance prediction via the UPF method, incorporating resampling techniques. The capacitor’s state of degradation can be estimated based on the UPF implementation process depicted in Figure 3. The prediction results are displayed in Figure 6 and Figure 7, and two distinct resampling thresholds are selected to determine the resampling time points.
Figure 6.
State estimation results by UPF with resampling when .
Figure 7.
State estimation results by UPF with resampling under the 95% confidence interval.
In Figure 6, the effective number of particles is calculated, and particle resampling is conducted when it meets the threshold, that is, . In Figure 7, 95% confidence interval threshold of the resampling method is set. The points in Figure 6 and Figure 7 represent the time that the particles are resampled at. It can be concluded that the number of resampling is related to the thresholds, which is shown in Table 2.
Table 2.
The number of resampling under different thresholds.
Based on the results of state estimation using two different resampling thresholds, timely resampling can significantly enhance the accuracy of degradation state estimation. While accurate estimation of capacitor degradation state can be achieved under both thresholds, the resampling method based on a 95% confidence interval is found to be more accurate than the method based on the effective particle number when similar resampling times are applied. It can be inferred that adjusting the resampling threshold will correspondingly change the number of resampling times and consequently impact the accuracy of estimated results.
4.1.3. Comparative Studies
In order to highlight the advantage of the proposed UPF method, the previous methods, Particle Filter (PF) [39], Auxiliary Particle Filter (APF) [21], Adaptive Kernel Auxiliary Particle Filter (AKAPF) [23], Kernel Smoothing-based Particle Filter (KS-PF) [20] and Interval Particle Filter (IPF) [24] are introduced to estimate the degradation state of capacitor in this case study for comparison.
In this study, to ensure a fair comparison among the different filtering methods, we fixed the number of particles across all experiments. The only parameters that were tuned were the process noise variance in the state equation and the observation noise variance in the observation equation. A random search strategy was used within predefined candidate intervals to optimize these two parameters. The optimization was performed based on performance metrics, including mean squared error (MSE). This procedure guarantees that each method operates under the same fixed settings, and the reported performance improvements are solely attributable to the methodological differences. The estimation results of the comparative methods can be seen in Figure 8.
Figure 8.
The degradation trajectory of the capacitor by using comparative methods.
Figure 8a–e present the results of five comparison methods used to estimate the degraded state of capacitance. The blue line represents the true capacitance values, while the red line indicates the estimated values. The mean square error (MSE), variance of the mean square error (Var MSE), and root mean square error (RMSE) of different methods are also calculated, which demonstrates the achieved improvement by UPF. The results are shown in Table 3.
Table 3.
The estimation results of degradation state by different methods.
The degradation state estimation results clearly demonstrate that the UPF method is more sensitive and responsive to changes in observed data than traditional approaches. As shown in Figure 8, the UPF method converges more quickly, leading to reduced MSE and RMSE. From Table 3, it is evident that the UPF method achieves the lowest MSE of 0.0347, indicating superior accuracy compared to other methods. In terms of error variance, UPF also outperforms the alternatives with a significantly lower value of 0.1547, demonstrating its strong stability, especially in dynamic or noisy environments.
The RMSE of the UPF method is the lowest (0.1864), confirming its overall advantage in both accuracy and stability. This makes UPF particularly suitable for high-precision degradation state estimation. In comparison, other methods such as APF and PF perform reasonably well, but with higher MSE and RMSE values. Notably, the UPF’s ability to rapidly adjust to changes in the degradation process, combined with its flexibility in modeling uncertain information, sets it apart from traditional probability-based methods, which require more observations and are slower to converge.
4.2. Unknown Parameter Estimation of Battery Degradation Model
4.2.1. System Modeling of the Battery Degradation Model
A detailed description of the battery degradation mechanism can be found in references. Usually, the capacity of the battery is used to describe its degradation state. The battery degradation process can be divided into two stages, where the battery capacity degrades slowly at the beginning and rapidly before its failure. These two degradation stages can be described by a double exponential model [20] as follows:
where are the four parameters in the degradation model; determine the initial state; determine the degradation rate; is the number of charge/discharge cycles experienced by the battery; and is the process noise, which follows the normal uncertainty distribution. Generally, are positive, and are negative. Equation (29) can be rewritten in a recursive form as follows:
where and are the two state-transfer equations. Through Equation (30), the battery state equation can be expressed as follows:
The observation equation is as follows:
where is the observation value during the -th charge/discharge cycle, and is the observation noise. The true values of in the state and observation equations are shown in Table 4.
Table 4.
The true values of the four parameters.
The characteristics could alter while the battery is being used, which could result in battery failure. Therefore, in order to forecast battery degradation, it is essential to precisely quantify the dynamic changes in unknown parameters across time. In this instance, it is assumed that in Equation (31) is unknown, and it is set to suffer a sudden change at the 50th charge/discharge cycle. The initial uncertainty distribution of at time is assumed to obey a normal uncertainty distribution with an expected value and a variance , respectively. The number of uncertain particles is set to be . The relevant parameters are shown in Table 5.
Table 5.
Parameters of degradation model unknown parameter prediction.
4.2.2. Parameter Estimation and Comparison Results
The proposed UPF approach is used to update the values and belief levels of the uncertain particles on a continuous basis using the observations at time . In this instance, resampling using a 95% confidence interval threshold is taken into consideration. Ultimately, filtering produces a prediction curve, as seen in Figure 9, as well as the projected value of the parameter at this precise instant.
Figure 9.
The dynamic parameter estimation by using the UPF method.
Figure 9 illustrates that UPF may quickly and accurately capture the dynamics of a parameter’s value change. After the abrupt change in the parameter value, UPF may converge to the correct value in a maximum of five charge/discharge cycles.
This case also introduces traditional Particle Filter (PF) [39], Auxiliary Particle Filter (APF) [21], Adaptive Kernel Auxiliary Particle Filter (AKAPF) [23], Kernel Smoothing-based Particle Filter (KS-PF) [20], and Interval Particle Filter (IPF) [24] to predict the dynamic unknown parameter in the degradation model in an effort to demonstrate the superiority of the UPF method over the traditional method. Figure 10a–e present the results of five comparison methods used to estimate the dynamic parameter. The blue line represents the real value, while the red line indicates the estimated value. Additionally, Table 6 displays the MSE and RMSE findings of various approaches.
Figure 10.
The dynamic parameter estimation by using comparative methods.
Table 6.
The prediction results of the dynamic parameter by different methods.
The results from Figure 9 and Table 6 show that the Uncertain Particle Filtering (UPF) method outperforms other techniques in quickly identifying the true value when the unknown parameter experiences sudden changes. The UPF method achieves the lowest MSE of 2.9842 × 10−6, demonstrating superior estimation accuracy, followed by the IPF with an MSE of 1.0223 × 10−5. In contrast, traditional PF and APF exhibit much larger errors, indicating lower precision, especially under the given experimental conditions. Additionally, the UPF method shows the smallest error variance (6.2237 × 10−11), indicating exceptional stability and low fluctuation, which is crucial for high-precision applications. In terms of RMSE, the UPF method again outperforms with an RMSE of 0.0017, making it the best choice for scenarios requiring both high accuracy and stability. The IPF ranks second with an RMSE of 0.0032, showing a good balance between error control and stability. Traditional PF, with an RMSE of 0.0160, shows relatively poor performance.
The superior performance of the UPF method can be attributed to its foundation in Uncertainty Theory and uncertain Bayesian methods. Unlike traditional probability-based Bayesian methods, which rely on the product of derivatives of likelihood and prior functions, the uncertain Bayesian approach in the UPF method utilizes a minimization strategy in the estimation process. In traditional PF, the product of the likelihood and prior derivatives requires more observations to refine the estimates of unknown parameters, leading to slower convergence. This approach can be particularly inefficient when the system undergoes abrupt changes in parameter values. However, the uncertain Bayesian approach used in the UPF method minimizes the derivatives, allowing for faster adjustment to changes in the unknown parameters. This enables the UPF method to quickly adapt to rapid shifts in parameter values, ensuring that the estimates converge to the true values more efficiently.
4.2.3. Computational Complexity Analysis
Traditional Particle Filtering (PF) methods perform the following three main operations at each time step:
- (1)
- Prediction: Propagating each of the particles through the state transition model, costing .
- (2)
- Weight Update: Calculating the likelihood for each particle, which is .
- (3)
- Resampling: It is typically performed in using efficient algorithms.
Consequently, the per-time-step complexity is , while over time steps, the total computational complexity is . If the state dimension is taken into account, this becomes .
In our work, we assume that the number of particles remains constant for both PF and the proposed Uncertain Particle Filtering (UPF) methods. Hence, the theoretical computational complexity for both methods is of the same order. However, UPF leverages an optimized resampling strategy—by adjusting the resampling threshold based on the effective number of particles or a confidence interval—which reduces unnecessary resampling operations. This results in lower constant factors in the computational cost, thereby enhancing efficiency in practical implementations.
This theoretical analysis underlines that while the order of complexity is per-time-step for both methods, the improved resampling mechanism in UPF offers tangible computational benefits.
5. Conclusions
In this paper, a novel Uncertain Particle Filtering (UPF) method based on Uncertainty Theory is proposed to address the limitations of traditional probability theory-based particle filtering methods, particularly their slow convergence speed in dynamic systems. Unlike traditional PF methods grounded in probability theory, UPF rederives the core steps—such as particle generation, prediction, and update—through the principles of Uncertainty Theory. This introduces a more flexible and responsive framework, which is particularly advantageous for dynamic systems with uncertain and abrupt changes. The UPF method leverages the uncertain Bayesian rule, minimizing the prior and likelihood functions during state updates, allowing for faster and more responsive adjustments to changes in system parameters. This unique approach significantly enhances the speed of convergence and estimation accuracy, particularly in noisy and highly dynamic environments, as demonstrated in the two case studies. The proposed UPF method outperforms representative PF benchmark methods by achieving faster convergence and better adaptability to abrupt parameter changes. Its ability to swiftly respond to real-time dynamics makes it a powerful tool for parameter and state estimation in dynamic systems.
However, one limitation of the current approach lies in its sensitivity to noise, especially when applied in environments with low-accuracy sensors or high noise levels. To address this limitation, future work will focus on enhancing the noise robustness of UPF. Potential directions include integrating advanced noise filtering techniques or hybrid approaches that combine UPF with other estimation strategies, such as adaptive smoothing methods. These enhancements aim to further improve the performance and applicability of the UPF method in real-world, noisy environments.
Author Contributions
Methodology, J.L. (Jingyu Liang), Y.S. and W.L.; Software, J.L. (Jingyu Liang); Validation, Y.S. and W.L.; Formal analysis, J.L. (Jie Liu); Resources, R.K.; Writing—original draft, J.L. (Jingyu Liang); Writing—review & editing, J.L. (Jie Liu); Supervision, R.K.; Funding acquisition, J.L. (Jie Liu). All authors have read and agreed to the published version of the manuscript.
Funding
This research was funded by National Natural Science Foundation of China No. 92166107.
Data Availability Statement
The original contributions presented in this study are included in the article. Further inquiries can be directed to the corresponding author.
Conflicts of Interest
The authors declare no conflict of interest.
References
- Zheng, S.; Pan, K.; Liu, J.; Chen, Y. Empirical study on fine-tuning pre-trained large language models for fault diagnosis of complex systems. Reliab. Eng. Syst. Saf. 2024, 252, 110382. [Google Scholar] [CrossRef]
- Wang, C.; Liu, J. Anomaly Detection Method for Complex Systems Based on a Domain-Adaptive Causal Decoupling Model. IEEE Trans. Ind. Inform. 2024. [Google Scholar] [CrossRef]
- Zheng, S.; Wang, C.; Zio, E.; Liu, J. Fault detection in complex mechatronic systems by a hierarchical graph convolution attention network based on causal paths. Reliab. Eng. Syst. Saf. 2024, 243, 109872. [Google Scholar] [CrossRef]
- Liu, J.; Zheng, S.; Wang, C. Causal Graph Attention Network with Disentangled Representations for Complex Systems Fault Detection. Reliab. Eng. Syst. Saf. 2023, 235, 109232. [Google Scholar] [CrossRef]
- Tang, H.; Du, Y.; Dai, H.-L. Rolling element bearing diagnosis based on probability box theory. Appl. Math. Model. 2020, 80, 944–960. [Google Scholar] [CrossRef]
- Abdi, H. The method of least squares. Encycl. Meas. Stat. 2007, 1, 530–532. [Google Scholar]
- Wooldridge, J.M. Applications of generalized method of moments estimation. J. Econ. Perspect. 2001, 15, 87–100. [Google Scholar] [CrossRef]
- Pan, J.; Fang, K. Maximum likelihood estimation. In Growth Curve Models and Statistical Diagnostics; Springer: Berlin/Heidelberg, Germany, 2002; pp. 77–158. [Google Scholar]
- Särkkä, S. Bayesian Filtering and Smoothing; Cambridge University Press: Cambridge, UK, 2013. [Google Scholar]
- Zhang, Q.B.; Wang, P.; Chen, Z.H. An improved particle filter for mobile robot localization based on particle swarm optimization. Expert Syst. Appl. 2019, 135, 181–193. [Google Scholar] [CrossRef]
- Jouin, M.; Gouriveau, R.; Hissel, D.; Péra, M.-C.; Zerhouni, N. Particle filter-based prognostics: Review, discussion and perspectives. Mech. Syst. Signal Process. 2016, 72–73, 2–31. [Google Scholar] [CrossRef]
- Li, T.; Sun, S.; Sattar, T.P.; Corchado, J.M. Fight sample degeneracy and impoverishment in particle filters: A review of intelligent approaches. Expert Syst. Appl. 2014, 41, 3944–3954. [Google Scholar] [CrossRef]
- Kanthalakshmi, S.; Raghappriya, M. Active fault diagnosis of 2 DoF helicopter using particle filter-based log-likelihood ratio. Int. J. Control 2022, 95, 3148–3165. [Google Scholar] [CrossRef]
- Zhang, Y.; Vacca, A.; Gong, G.; Yang, H. Quantitative Fault Diagnostics of Hydraulic Cylinder Using Particle Filter. Machines 2023, 11, 1019. [Google Scholar] [CrossRef]
- Li, T.; Bolic, M.; Djuric, P.M. Resampling methods for particle filtering: Classification, implementation, and strategies. IEEE Signal Process. Mag. 2015, 32, 70–86. [Google Scholar] [CrossRef]
- Zhao, F.F.; Cai, R.J. Adaptive particle filter for state estimation with application to non-linear system. IET Signal Process. 2022, 16, 1023–1033. [Google Scholar] [CrossRef]
- Hao, P.C.; Karaku, O.; Achim, A. A hybrid particle-stochastic map filter. Signal Process. 2023, 207, 108969. [Google Scholar] [CrossRef]
- Pan, C.; Huang, A.; He, Z.; Lin, C.; Sun, Y.; Zhao, S.; Wang, L. Prediction of remaining useful life for lithium-ion battery based on particle filter with residual resampling. Energy Sci. Eng. 2021, 9, 1115–1133. [Google Scholar] [CrossRef]
- Zafar, T.; Mairaj, T.; Alam, A.; Rasheed, H. Hybrid resampling scheme for particle filter-based inversion. IET Sci. Meas. Technol. 2020, 14, 396–406. [Google Scholar] [CrossRef]
- Hu, Y.; Baraldi, P.; Di Maio, F.; Zio, E. A particle filtering and kernel smoothing-based approach for new design component prognostics. Reliab. Eng. Syst. Saf. 2015, 134, 19–31. [Google Scholar] [CrossRef]
- Haque, M.S.; Choi, S.; Baek, J. Auxiliary particle filtering-based estimation of remaining useful life of IGBT. IEEE Trans. Ind. Electron. 2017, 65, 2693–2703. [Google Scholar] [CrossRef]
- Bahadorinejad, A.; Imani, M.; Braga-Neto, U.M. Adaptive Particle Filtering for Fault Detection in Partially-Observed Boolean Dynamical Systems. IEEE-Acm Trans. Comput. Biol. Bioinform. 2020, 17, 1105–1114. [Google Scholar] [CrossRef] [PubMed]
- Lin, Y.H.; Jiao, X.L. Adaptive Kernel Auxiliary Particle Filter Method for Degradation State Estimation. Reliab. Eng. Syst. Saf. 2021, 211. [Google Scholar] [CrossRef]
- Xiahou, T.; Liu, Y.; Zeng, Z.; Wu, M. Remaining useful life prediction with imprecise observations: An interval particle filtering approach. IISE Trans. 2023, 55, 1075–1090. [Google Scholar] [CrossRef]
- Zhang, P.Y.; Song, Q.F.; Liang, F.M. A langevinized ensemble kalman filter for large-scale dynamic learning. Stat. Sin. 2024, 34, 1071–1091. [Google Scholar] [CrossRef]
- Liu, B. Uncertainty Theory, 2nd ed.; Springer: Berlin, Germany, 2007. [Google Scholar]
- Liu, B. Some research problems in uncertainy theory. J. Uncertain Syst. 2009, 3, 3–10. [Google Scholar]
- Liu, B. Uncertainty Theory: A Branch of Mathematics for Modeling Human Uncertainty; Springer: Berlin, Germany, 2010. [Google Scholar]
- Lio, W.; Liu, B. Uncertain maximum likelihood estimation with application to uncertain regression analysis. Soft Comput. 2020, 24, 9351–9360. [Google Scholar] [CrossRef]
- Lio, W.; Kang, R. Bayesian rule in the framework of uncertainty theory. Fuzzy Optim. Decis. Mak. 2023, 22, 337–358. [Google Scholar] [CrossRef]
- Peng, Z.; Iwamura, K. A sufficient and necessary condition of uncertainty distribution. J. Interdiscip. Math. 2010, 13, 277–285. [Google Scholar] [CrossRef]
- Liu, Y.; Lio, W. A revision of sufficient and necessary condition of uncertainty distribution. J. Intell. Fuzzy Syst. 2020, 38, 4845–4854. [Google Scholar] [CrossRef]
- Xie, H.-B.; Yang, H.-Y.; Yu, J.; Gao, M.-Y.; Shou, J.-D.; Fang, Y.-T.; Liu, J.-B.; Wang, H.-T. Research progress on advanced rail materials for electromagnetic railgun technology. Def. Technol. 2021, 17, 429–439. [Google Scholar] [CrossRef]
- Celaya, J.R.; Kulkarni, C.S.; Biswas, G.; Goebel, K. Towards a model-based prognostics methodology for electrolytic capacitors: A case study based on electrical overstress accelerated aging. Int. J. Progn. Health Magag. 2012, 3, 33. [Google Scholar] [CrossRef]
- Taher, S.A.; Jafari, M.; Pakdel, M. A new approach for modeling electromagnetic railguns. IEEE Trans. Plasma Sci. 2015, 43, 1733–1741. [Google Scholar] [CrossRef]
- Yu, X.; Fan, Z. Simulation and two-objective optimization of the electromagnetic-railgun model considering VSEC resistance and contact resistance. IEEE Trans. Plasma Sci. 2010, 39, 405–410. [Google Scholar] [CrossRef]
- Renwick, J.; Kulkarni, C.S.; Celaya, J.R. Analysis of electrolytic capacitor degradation under electrical overstress for prognostic studies. In Proceedings of the Annual Conference of the Prognostics and Health Management Society, Austin, TX, USA, 22–25 June 2015. [Google Scholar]
- Kulkarni, C.; Biswas, G.; Saha, S.; Goebel, K. A model-based prognostics methodology for electrolytic capacitors based on electrical overstress accelerated aging. In Proceedings of the Annual Conference of the PHM Society, Montreal, QC, Canada, 25–29 September 2011. [Google Scholar]
- Djuric, P.M.; Kotecha, J.H.; Zhang, J.; Huang, Y.; Ghirmai, T.; Bugallo, M.F.; Miguez, J. Particle filtering. IEEE Signal Process. Mag. 2003, 20, 19–38. [Google Scholar] [CrossRef]
Disclaimer/Publisher’s Note: The statements, opinions and data contained in all publications are solely those of the individual author(s) and contributor(s) and not of MDPI and/or the editor(s). MDPI and/or the editor(s) disclaim responsibility for any injury to people or property resulting from any ideas, methods, instructions or products referred to in the content. |
© 2025 by the authors. Licensee MDPI, Basel, Switzerland. This article is an open access article distributed under the terms and conditions of the Creative Commons Attribution (CC BY) license (https://creativecommons.org/licenses/by/4.0/).









