Conscious Neighborhood-Based Jellyfish Search Optimizer for Solving Optimal Power Flow Problems
Abstract
1. Introduction
2. Related Work
3. Problem Definition
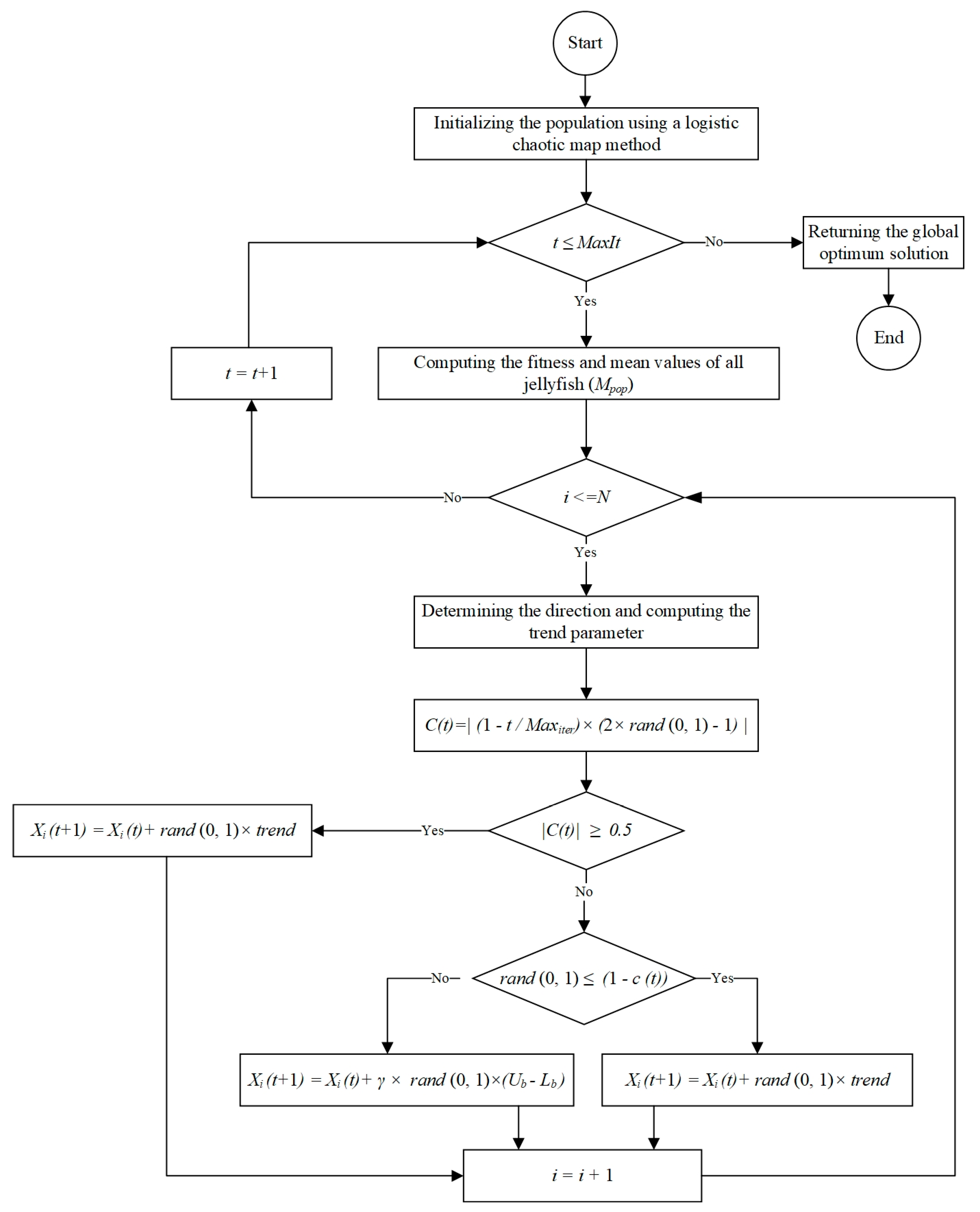
3.1. Jellyfish Search Optimizer
3.2. Conscious Neighborhood Concept
3.3. Wandering Around Search (WAS) Strategy
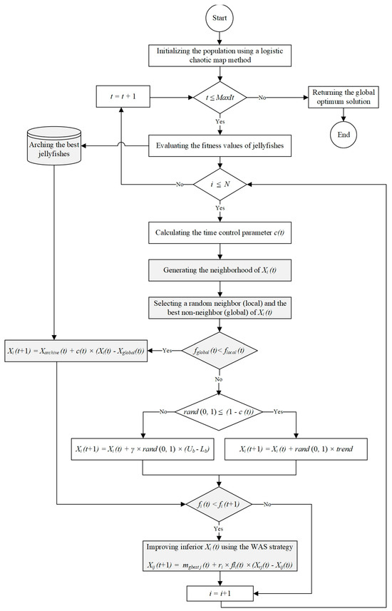
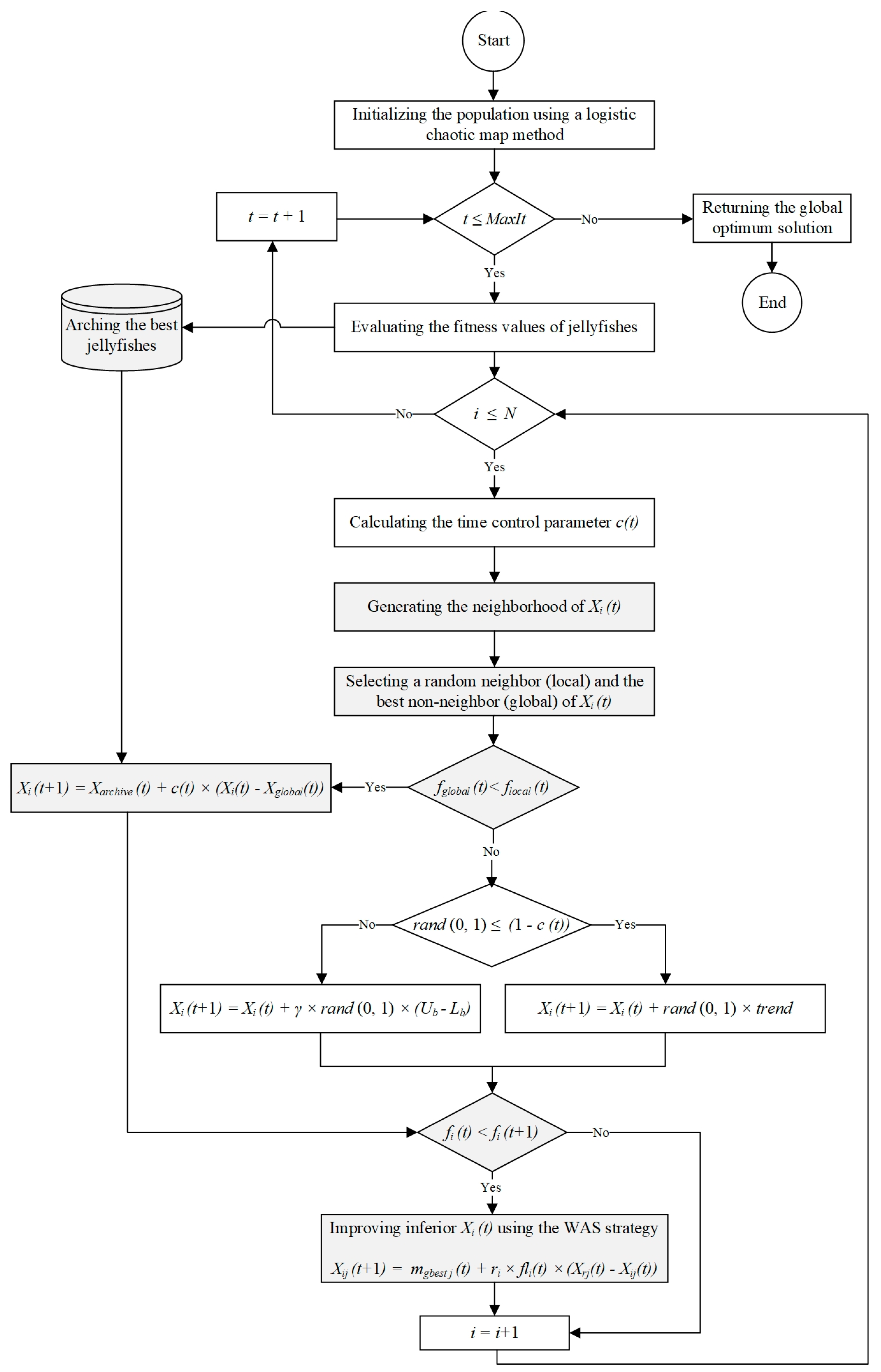
4. Proposed Algorithm
4.1. Exploration Improvement Using the Introduced BNGS Strategy
4.2. Improving Inferior Jellyfishes Using Wandering Around Search (WAS) Strategy
5. Experimental Evaluation and Results
5.1. Benchmark Functions
5.2. Experimental Setup
5.3. Performance Evaluation
5.3.1. Evaluation of Exploitation and Exploration
5.3.2. Evaluation of Escape Ability from Local Optima
5.4. Convergence Analysis
5.5. Statistical Analysis
5.5.1. Non-Parametric Friedman Test
5.5.2. Wilcoxon Rank-Sum
5.6. Sensitivity Analysis
6. Applicability of CNJSO for Solving Optimal Power Flow Problems
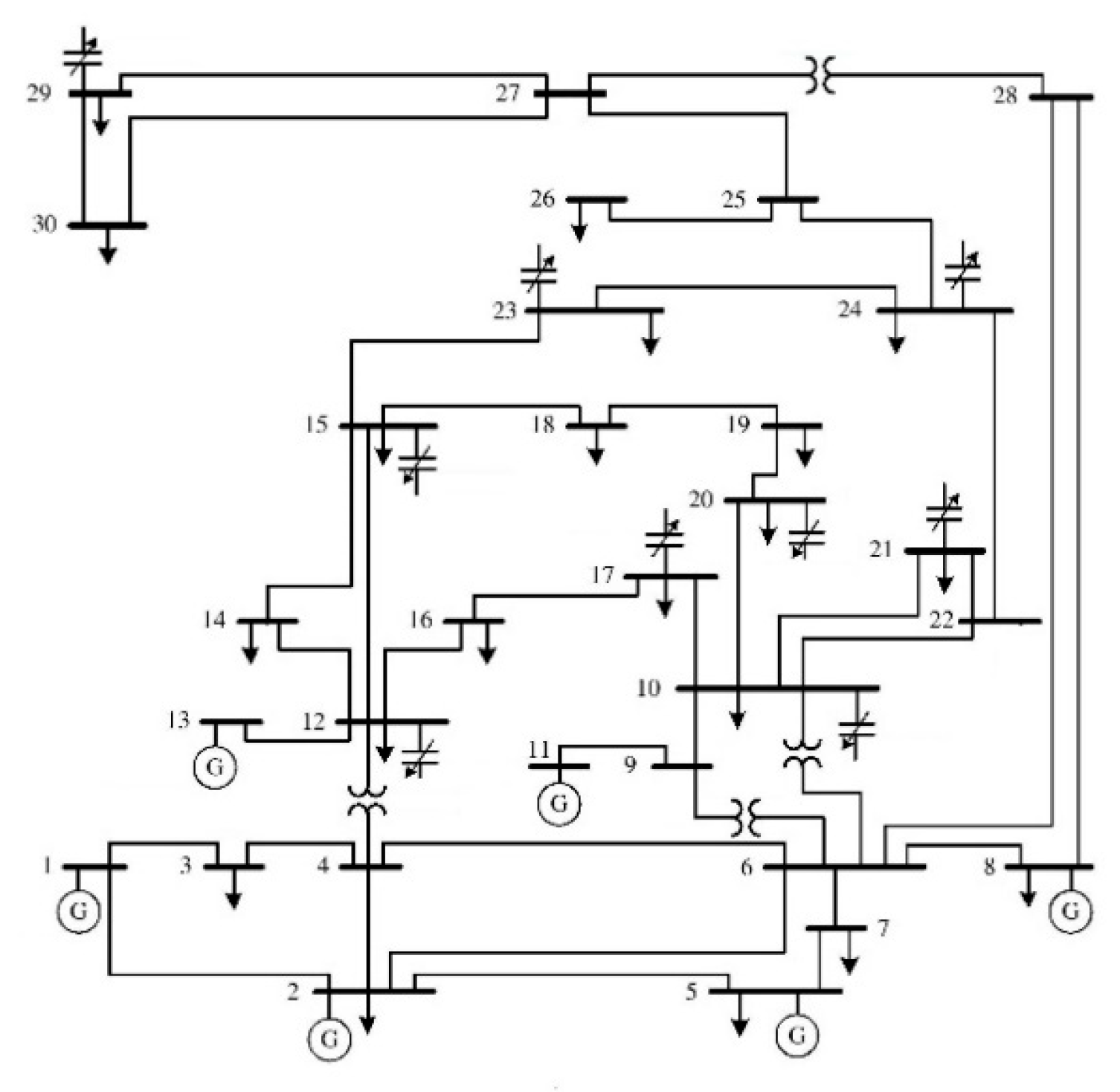
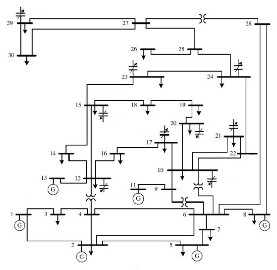
6.1. Optimal Power Flow Problem for IEEE 30-Bus System
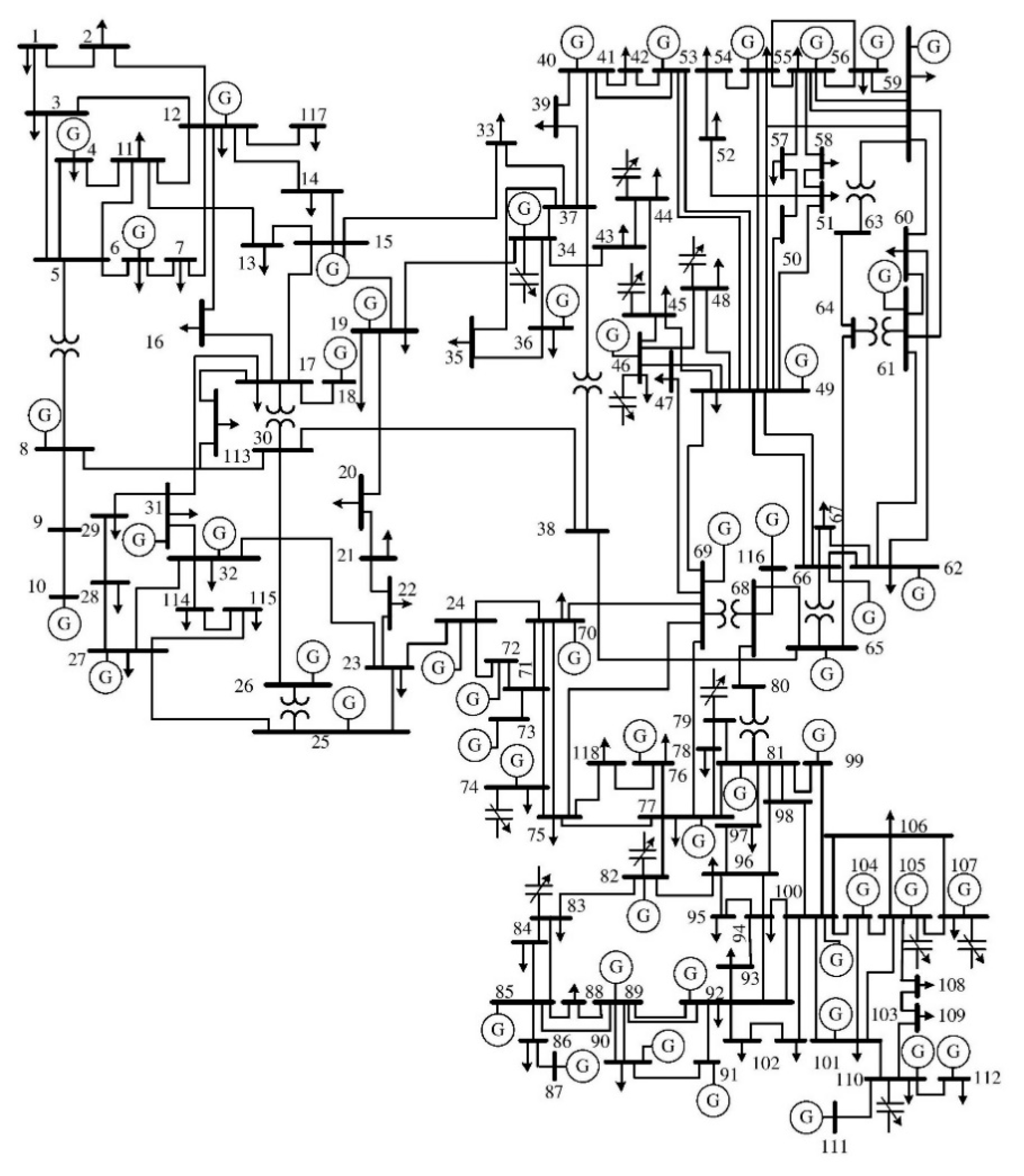
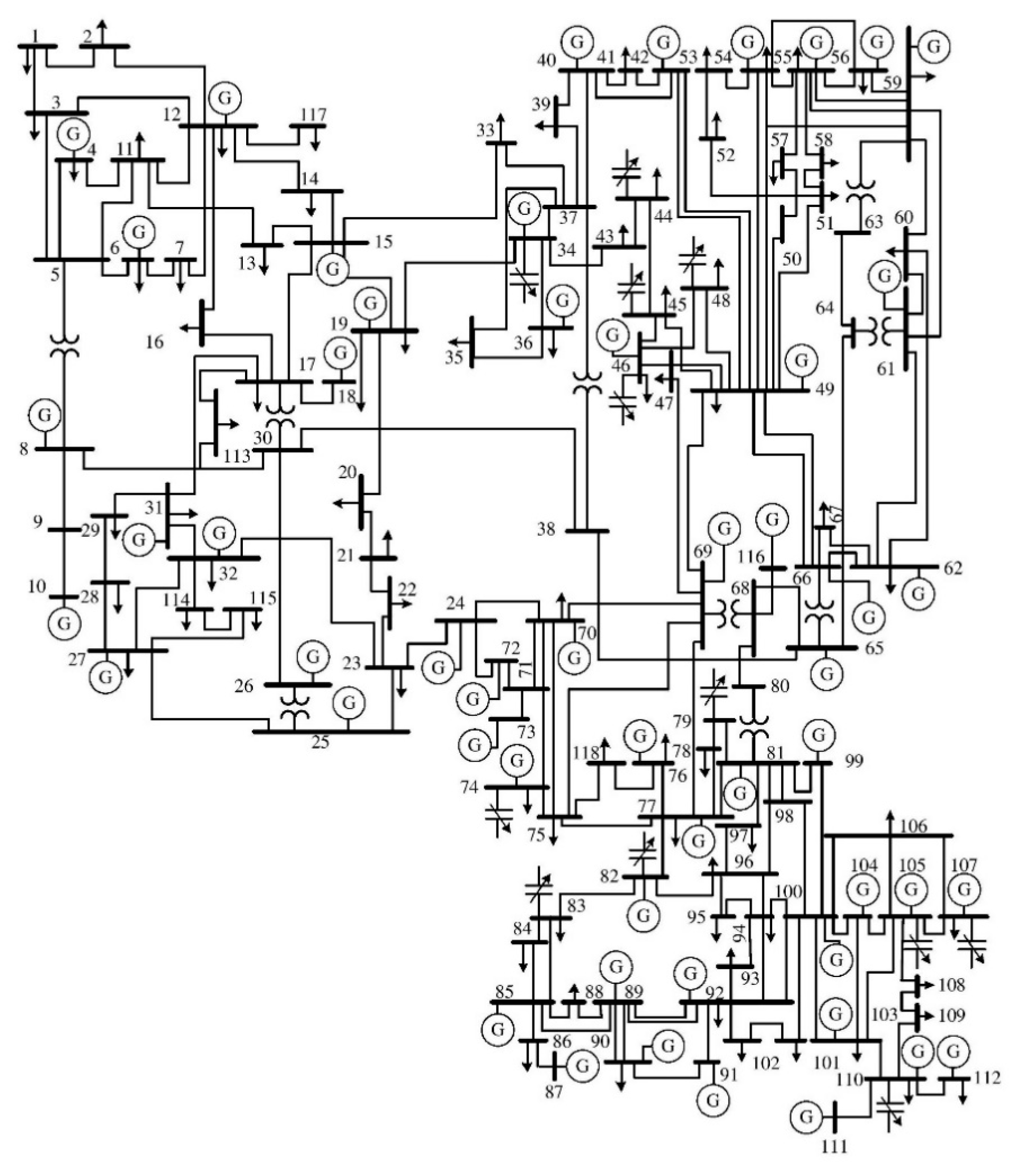
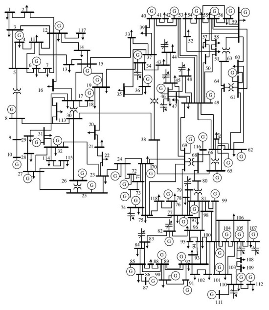
6.2. Optimal Power Flow Problem for IEEE 118-Bus System
7. Conclusions
- Using the conscious neighborhood concept enables the algorithm to consciously determine the movement strategy between the ocean’s current and the jellyfish swarm and makes a good trade-off between exploration and exploitation.
- Proposing the Best archive and Non-neighborhood-based Global Search (BNGS) strategy enhances exploration ability.
- The WAS strategy decreases premature convergence and improves the balance between local and global search.
- The proposed CNJSO algorithm performed better than competitor algorithms for different test functions.
- CNJSO can be used to resolve engineering design problems.
Author Contributions
Funding
Data Availability Statement
Conflicts of Interest
Nomenclature
| Variable Name | Description |
| t and Maxiter | Current iteration and the maximum number of iterations |
| Xi(t) | Position of the i-th jellyfish at time t |
| Xij(t + 1) | The j-th dimension of the i-th jellyfish’s position |
| Fitness value of the i-th jellyfish at time t | |
| X* | Position of the current best jellyfish in the swarm |
| μ | Mean position of all jellyfish positions |
| Motion coefficient | |
| Upper and lower bounds of the search space | |
| c(t) and C0 | Time control function and a threshold constant |
| mi(t) and fbesti | Position and best fitness value of the i-th jellyfish |
| mgbestj and Xrj(t) | The j-th dimension of the best hiding place and the r-th random search agent |
| ri | A random value in the interval (0, 1) |
| fli(t) | Flight length for the i-th search agent in the current iteration t |
| Xarchive | A randomly selected jellyfish from the archive |
| Xglobal | A random non-neighbor of individual i |
| NJ | Number of jumps |
References
- Li, S.; Chen, H.; Wang, M.; Heidari, A.A.; Mirjalili, S. Slime mould algorithm: A new method for stochastic optimization. Future Gener. Comput. Syst. 2020, 111, 300–323. [Google Scholar] [CrossRef]
- Chen, H.; Jiao, S.; Heidari, A.A.; Wang, M.; Chen, X.; Zhao, X. An opposition-based sine cosine approach with local search for parameter estimation of photovoltaic models. Energy Convers. Manag. 2019, 195, 927–942. [Google Scholar] [CrossRef]
- Rashedi, E.; Nezamabadi-pour, H.; Saryazdi, S. GSA: A gravitational search algorithm. Inf. Sci. 2009, 179, 2232–2248. [Google Scholar] [CrossRef]
- Gandomi, A.H.; Alavi, A.H. Krill herd: A new bio-inspired optimization algorithm. Commun. Nonlinear Sci. Numer. Simul. 2012, 17, 4831–4845. [Google Scholar] [CrossRef]
- Talbi, E.-G. Metaheuristics: From Design to Implementation; Wiley Publishing: Hoboken, NJ, USA, 2009. [Google Scholar]
- Abdel-Basset, M.; Mohamed, R.; Elhoseny, M. applications. In Metaheuristics Algorithms for Medical Applications; Abdel-Basset, M., Mohamed, R., Elhoseny, M., Eds.; Academic Press: Cambridge, MA, USA, 2024; pp. 1–26. [Google Scholar] [CrossRef]
- Khosravy, M.; Gupta, N.; Patel, N.; Senjyu, T. Frontier Applications of Nature Inspired Computation; Springer: Singapore, 2020. [Google Scholar]
- Wolpert, D.H.; Macready, W.G. No free lunch theorems for optimization. IEEE Trans. Evol. Comput. 1997, 1, 67–82. [Google Scholar] [CrossRef]
- Mandal, P.K. A review of classical methods and Nature-Inspired Algorithms (NIAs) for optimization problems. Results Control Optim. 2023, 13, 100315. [Google Scholar] [CrossRef]
- Beyer, H.-G.; Schwefel, H.-P. Evolution strategies—A comprehensive introduction. Nat. Comput. 2002, 1, 3–52. [Google Scholar] [CrossRef]
- Grefenstette, J.J. Genetic algorithms and machine learning. In Proceedings of the Sixth Annual Conference on Computational Learning Theory, Association for Computing Machinery, Santa Cruz, CA, USA, 1 August 1993; pp. 3–4. [Google Scholar] [CrossRef]
- Eberhart, R.; Kennedy, J. A new optimizer using particle swarm theory. In Proceedings of the Sixth International Symposium on Micro Machine and Human Science, Nagoya, Japan, 4–6 October 1995. [Google Scholar] [CrossRef]
- Dorigo, M.; Caro, G.D. Ant colony optimization: A new meta-heuristic. In Proceedings of the 1999 Congress on Evolutionary Computation-CEC99 (Cat. No. 99TH8406), Washington, DC, USA, 6–9 July 1999. [Google Scholar] [CrossRef]
- Mirjalili, S.; Lewis, A. Grey wolf optimizer. Adv. Eng. Softw. 2014, 69, 46–61. [Google Scholar] [CrossRef]
- Chou, J.-S.; Truong, D.-N. A novel metaheuristic optimizer inspired by behavior of jellyfish in ocean. Appl. Math. Comput. 2021, 389, 125535. [Google Scholar] [CrossRef]
- Kaur, S.; Awasthi, L.K.; Sangal, A.L.; Dhiman, G. Tunicate Swarm Algorithm: A new bio-inspired based metaheuristic paradigm for global optimization. Eng. Appl. Artif. Intell. 2020, 90, 103541. [Google Scholar] [CrossRef]
- Hamadneh, T.; Batiha, B.; Werner, F.; Montazeri, Z.; Dehghani, M.; Gulnara, B.; Eguchi, K. Fossa Optimization Algorithm: A New Bio-Inspired Metaheuristic Algorithm for Engineering Applications. Int. J. Intell. Eng. Syst. 2024, 17, 1038–1047. [Google Scholar] [CrossRef]
- Rao, R.V.; Savsani, V.J.; Vakharia, D.P. Teaching–learning-based optimization: A novel method for constrained mechanical design optimization problems. Comput.-Aided Des. 2011, 43, 303–315. [Google Scholar] [CrossRef]
- Ida Evangeline, S.; Rathika, P. Wind farm incorporated optimal power flow solutions through multi-objective horse herd optimization with a novel constraint handling technique. Expert Syst. Appl. 2022, 194, 116544. [Google Scholar] [CrossRef]
- Nadimi-Shahraki, M.H.; Taghian, S.; Javaheri, D.; Sadiq, A.S.; Khodadadi, N.; Mirjalili, S. MTV-SCA: Multi-trial vector-based sine cosine algorithm. Clust. Comput. 2024, 27, 13471–13515. [Google Scholar] [CrossRef]
- Kaveh, A.; Kaveh, A.; Nasrollahi, A. Charged system search and particle swarm optimization hybridized for optimal design of engineering structures. Sci. Iran. 2014, 21, 295–305. [Google Scholar]
- Varaee, H.; Safaeian Hamzehkolaei, N.; Safari, M. A Hybrid Generalized Reduced Gradient-Based Particle Swarm Optimizer for Constrained Engineering Optimization Problems. J. Soft Comput. Civ. Eng. 2021, 5, 86–119. [Google Scholar] [CrossRef]
- Wu, H.; Bagherzadeh, S.A.; D’oRazio, A.; Habibollahi, N.; Karimipour, A.; Goodarzi, M.; Bach, Q.-V. Present a new multi objective optimization statistical Pareto frontier method composed of artificial neural network and multi objective genetic algorithm to improve the pipe flow hydrodynamic and thermal properties such as pressure drop and heat transfer coefficient for non-Newtonian binary fluids. Phys. A Stat. Mech. Appl. 2019, 535, 122409. [Google Scholar] [CrossRef]
- Abdel-Basset, M.; El-Shahat, D.; El-Henawy, I.; de Albuquerque, V.H.C.; Mirjalili, S. A new fusion of grey wolf optimizer algorithm with a two-phase mutation for feature selection. Expert Syst. Appl. 2020, 139, 112824. [Google Scholar] [CrossRef]
- Banaie-Dezfouli, M.; Nadimi-Shahraki, M.H.; Beheshti, Z. BE-GWO: Binary extremum-based grey wolf optimizer for discrete optimization problems. Appl. Soft Comput. 2023, 146, 110583. [Google Scholar] [CrossRef]
- Dezfuly, M.; Sajedi, H. Predict Survival of Patients with Lung Cancer Using an Ensemble Feature Selection Algorithm and Classification Methods in Data Mining. J. Inf. 2015, 1, 1–11. [Google Scholar] [CrossRef][Green Version]
- Beheshti, Z. BMPA-TVSinV: A Binary Marine Predators Algorithm using time-varying sine and V-shaped transfer functions for wrapper-based feature selection. Knowl. Based Syst. 2022, 252, 109446. [Google Scholar] [CrossRef]
- Ouadfel, S.; Elaziz, M.A. Efficient high-dimension feature selection based on enhanced equilibrium optimizer. Expert Syst. Appl. 2022, 187, 115882. [Google Scholar] [CrossRef]
- Dezfouli, M.B.; Nadimi-Shahraki, M.-H.; Zamani, H. A novel tour planning model using big data. In Proceedings of the 2018 International Conference on Artificial Intelligence and Data Processing (IDAP), New York, NY, USA, 28–30 September 2018. [Google Scholar] [CrossRef]
- Ghazzai, H.; Yaacoub, E.; Alouini, M.-S. Optimized LTE Cell Planning for Multiple User Density Subareas Using Meta-Heuristic Algorithms. In Proceedings of the 2014 IEEE 80th Vehicular Technology Conference (VTC2014-Fall), Vancouver, BC, Canada, 14–17 September 2014. [Google Scholar] [CrossRef]
- Chiang, H.-S.; Huang, T.-C. User-adapted travel planning system for personalized schedule recommendation. Inf. Fusion 2015, 21, 3–17. [Google Scholar] [CrossRef]
- Nadimi-Shahraki, M.H.; Moeini, E.; Taghian, S.; Mirjalili, S. Discrete Improved Grey Wolf Optimizer for Community Detection. J. Bionic Eng. 2023, 20, 2331–2358. [Google Scholar] [CrossRef]
- Pérez-Peló, S.; Sánchez-Oro, J.; Gonzalez-Pardo, A.; Duarte, A. A fast variable neighborhood search approach for multi-objective community detection. Appl. Soft Comput. 2021, 112, 107838. [Google Scholar] [CrossRef]
- Altan, A.; Karasu, S.; Bekiros, S. Digital currency forecasting with chaotic meta-heuristic bio-inspired signal processing techniques. Chaos Solitons Fractals 2019, 126, 325–336. [Google Scholar] [CrossRef]
- Dashti, S.E.; Rahmani, A.M. Dynamic VMs placement for energy efficiency by PSO in cloud computing. J. Exp. Theor. Artif. Intell. 2015, 28, 97–112. [Google Scholar] [CrossRef]
- Nadimi-Shahraki, M.H.; Banaie-Dezfouli, M.; Zamani, H.; Taghian, S.; Mirjalili, S. B-MFO: A Binary Moth-Flame Optimization for Feature Selection from Medical Datasets. Computers 2021, 10, 136. [Google Scholar] [CrossRef]
- Li, Q.; Chen, H.; Huang, H.; Zhao, X.; Cai, Z.; Tong, C.; Liu, W.; Tian, X. An Enhanced Grey Wolf Optimization Based Feature Selection Wrapped Kernel Extreme Learning Machine for Medical Diagnosis. Comput. Math. Methods Med. 2017, 2017, 9512741. [Google Scholar] [CrossRef]
- Abualigah, L.M.; Khader, A.T.; Hanandeh, E.S. A new feature selection method to improve the document clustering using particle swarm optimization algorithm. J. Comput. Sci. 2018, 25, 456–466. [Google Scholar] [CrossRef]
- Zhang, S.; Zhou, Y. Grey Wolf Optimizer Based on Powell Local Optimization Method for Clustering Analysis. Discret. Dyn. Nat. Soc. 2015, 2015, 481360. [Google Scholar] [CrossRef]
- Abasi, A.K.; Khader, A.T.; Al-Betar, M.A.; Naim, S.; Makhadmeh, S.N.; Alyasseri, Z.A.A. Link-based multi-verse optimizer for text documents clustering. Appl. Soft Comput. 2020, 87, 106002. [Google Scholar] [CrossRef]
- Hu, G.; Wang, J.; Li, M.; Hussien, A.G.; Abbas, M. EJS: Multi-Strategy Enhanced Jellyfish Search Algorithm for Engineering Applications. Mathematics 2023, 11, 851. [Google Scholar] [CrossRef]
- Lei, Y.; Fan, L.; Yang, J.; Si, W.; Lawrynczuk, M. Fractional-Order Boosted Jellyfish Search Optimizer with Gaussian Mutation for Income Forecast of Rural Resident. Comput. Intell. Neurosci. 2022, 2022, 3343505. [Google Scholar] [CrossRef]
- Manita, G.; Zermani, A. A Modified Jellyfish Search Optimizer with Orthogonal Learning Strategy. Procedia Comput. Sci. 2021, 192, 697–708. [Google Scholar] [CrossRef]
- Shaheen, A.M.; El-Sehiemy, R.A.; Alharthi, M.M.; Ghoneim, S.S.; Ginidi, A.R. Multi-objective jellyfish search optimizer for efficient power system operation based on multi-dimensional OPF framework. Energy 2021, 237, 121478. [Google Scholar] [CrossRef]
- Zamani, H.; Nadimi-Shahraki, M.H.; Gandomi, A.H. CCSA: Conscious Neighborhood-based Crow Search Algorithm for Solving Global Optimization Problems. Appl. Soft Comput. 2019, 85, 105583. [Google Scholar] [CrossRef]
- Mirjalili, S.; Lewis, A. The whale optimization algorithm. Adv. Eng. Softw. 2016, 95, 51–67. [Google Scholar] [CrossRef]
- Long, W.; Jiao, J.; Liang, X.; Tang, M. An exploration-enhanced grey wolf optimizer to solve high-dimensional numerical optimization. Eng. Appl. Artif. Intell. 2018, 68, 63–80. [Google Scholar] [CrossRef]
- Hashim, F.A.; Houssein, E.H.; Mabrouk, M.S.; Al-Atabany, W.; Mirjalili, S. Henry gas solubility optimization: A novel physics-based algorithm. Futur. Gener. Comput. Syst. 2019, 101, 646–667. [Google Scholar] [CrossRef]
- Faridmehr, I.; Nehdi, M.L.; Davoudkhani, I.F.; Poolad, A. Mountaineering Team-Based Optimization: A Novel Human-Based Metaheuristic Algorithm. Mathematics 2023, 11, 1273. [Google Scholar] [CrossRef]
- Awad, N.H.; Ali, M.Z.; Suganthan, P.N.; Liang, J.J.; Qu, B.Y. Problem Definitions and Evaluation Criteria for the CEC 2017 Special Session and Competition on Single Objective Bound Constrained Real-Parameter Numerical Optimization; Technical Report; Nanyang Technological University: Singapore, 2016. [Google Scholar]
- Mohamed, A.W.; Hadi, A.A.; Mohamed, A.K. Gaining-sharing knowledge based algorithm for solving optimization problems: A novel nature-inspired algorithm. Int. J. Mach. Learn. Cybern. 2019, 11, 1501–1529. [Google Scholar] [CrossRef]
- Askari, Q.; Younas, I.; Saeed, M. Political Optimizer: A novel socio-inspired meta-heuristic for global optimization. Knowl. Based Syst. 2020, 195, 105709. [Google Scholar] [CrossRef]
- Del Ser, J.; Osaba, E.; Molina, D.; Yang, X.-S.; Salcedo-Sanz, S.; Camacho, D.; Das, S.; Suganthan, P.N.; Coello, C.A.C.; Herrera, F. Bio-inspired computation: Where we stand and what’s next. Swarm Evol. Comput. 2019, 48, 220–250. [Google Scholar] [CrossRef]
- Koza, J.R. Genetic programming as a means for programming computers by natural selection. Stat. Comput. 1994, 4, 87–112. [Google Scholar] [CrossRef]
- Storn, R.; Price, K. Differential evolution—A simple and efficient heuristic for global optimization over continuous spaces. J. Glob. Optim. 1997, 11, 341–359. [Google Scholar] [CrossRef]
- Cuevas, E.; Zaldívar, D.; Pérez-Cisneros, M.; Oliva, D. Block-matching algorithm based on differential evolution for motion estimation. Eng. Appl. Artif. Intell. 2012, 26, 488–498. [Google Scholar] [CrossRef]
- Awad, N.H.; Ali, M.Z.; Mallipeddi, R.; Suganthan, P.N. An efficient Differential Evolution algorithm for stochastic OPF based active–reactive power dispatch problem considering renewable generators. Appl. Soft Comput. 2019, 76, 445–458. [Google Scholar] [CrossRef]
- Salman, A.; Engelbrecht, A.P.; Omran, M.G. Empirical analysis of self-adaptive differential evolution. Eur. J. Oper. Res. 2007, 183, 785–804. [Google Scholar] [CrossRef]
- Zhang, J. and A.C. Sanderson, JADE: Adaptive differential evolution with optional external archive. IEEE Trans. Eviron. Comp. 2009, 13, 945–958. [Google Scholar] [CrossRef]
- Tanabe, R.; Fukunaga, A. Success-history based parameter adaptation for Differential Evolution. In Proceedings of the 2013 IEEE Congress on Evolutionary Computation, Cancun, Mexico, 20–23 June 2013. [Google Scholar] [CrossRef]
- Tanabe, R.; Fukunaga, A.S. Improving the search performance of SHADE using linear population size reduction. In Proceedings of the 2014 IEEE Congress on Evolutionary Computation (CEC), Beijing, China, 6–11 July 2014. [Google Scholar] [CrossRef]
- Brest, J.; Maučec, M.S.; Bošković, B. iL-SHADE: Improved L-SHADE algorithm for single objective real-parameter optimization. In Proceedings of the 2016 IEEE Congress on Evolutionary Computation (CEC), Vancouver, BC, Canada, 24–29 July 2016. [Google Scholar] [CrossRef]
- Meng, Z.; Pan, J.-S. Quasi-affine transformation evolution with external archive (QUATRE-EAR): An enhanced structure for differential evolution. Knowl. Based Sys. 2018, 155, 35–53. [Google Scholar] [CrossRef]
- Nadimi-Shahraki, M.H.; Taghian, S.; Mirjalili, S.; Faris, H. MTDE: An effective multi-trial vector-based differential evolution algorithm and its applications for engineering design problems. App. Soft Comp. 2020, 97, 106761. [Google Scholar] [CrossRef]
- Erol, O.K.; Eksin, I. A new optimization method: Big Bang–Big Crunch. Adv. Eng. Softw. 2006, 37, 106–111. [Google Scholar] [CrossRef]
- Kaveh, A.; Talatahari, S. Charged system search for optimal design of frame structures. Appl. Soft Comput. 2012, 12, 382–393. [Google Scholar] [CrossRef]
- Hatamlou, A. Black hole: A new heuristic optimization approach for data clustering. Inf. Sci. 2013, 222, 175–184. [Google Scholar] [CrossRef]
- Zhao, W.; Wang, L.; Zhang, Z. Atom search optimization and its application to solve a hydrogeologic parameter estimation problem. Knowl. Based Syst. 2019, 163, 283–304. [Google Scholar] [CrossRef]
- Kaveh, A.; Khayatazad, M. A new meta-heuristic method: Ray Optimization. Comput. Struct. 2012, 112–113, 283–294. [Google Scholar] [CrossRef]
- Kaveh, A.; Khayatazad, M. Ray optimization for size and shape optimization of truss structures. Comput. Struct. 2013, 117, 82–94. [Google Scholar] [CrossRef]
- Kaur, A.; Kumar, Y. A new metaheuristic algorithm based on water wave optimization for data clustering. Evol. Intell. 2021, 15, 759–783. [Google Scholar] [CrossRef]
- Alatas, B. A novel chemistry based metaheuristic optimization method for mining of classification rules. Expert Syst. Appl. 2012, 39, 11080–11088. [Google Scholar] [CrossRef]
- Ghasemi, M.R.; Varaee, H. A fast multi-objective optimization using an efficient ideal gas molecular movement algorithm. Eng. Comput. 2016, 33, 477–496. [Google Scholar] [CrossRef]
- Wang, H.; Chen, S.; Luo, L. A diffusion algorithm based on P systems for continuous global optimization. J. Comput. Sci. 2020, 44, 101112. [Google Scholar] [CrossRef]
- Yang, B.; Zhang, M.; Zhang, X.; Wang, J.; Shu, H.; Li, S.; He, T.; Yang, L.; Yu, T. Fast atom search optimization based MPPT design of centralized thermoelectric generation system under heterogeneous temperature difference. J. Clean. Prod. 2020, 248, 119301. [Google Scholar] [CrossRef]
- Korashy, A.; Kamel, S.; Houssein, E.H.; Jurado, F.; Hashim, F.A. Development and application of evaporation rate water cycle algorithm for optimal coordination of directional overcurrent relays. Expert Syst. Appl. 2021, 185, 115538. [Google Scholar] [CrossRef]
- Al-Betar, M.A.; Awadallah, M.A.; Abu Zitar, R.; Assaleh, K. Economic load dispatch using memetic sine cosine algorithm. J. Ambient. Intell. Humaniz. Comput. 2022, 14, 11685–11713. [Google Scholar] [CrossRef]
- Eslami, M.; Neshat, M.; Khalid, S.A. A Novel Hybrid Sine Cosine Algorithm and Pattern Search for Optimal Coordination of Power System Damping Controllers. Sustainability 2022, 14, 541. [Google Scholar] [CrossRef]
- Abdel-Mawgoud, H.; Kamel, S.; Khasanov, M.; Khurshaid, T. A strategy for PV and BESS allocation considering uncertainty based on a modified Henry gas solubility optimizer. Electr. Power Syst. Res. 2021, 191, 106886. [Google Scholar] [CrossRef]
- Hashim, F.A.; Houssein, E.H.; Hussain, K.; Mabrouk, M.S.; Al-Atabany, W. A modified Henry gas solubility optimization for solving motif discovery problem. Neural Comput. Appl. 2019, 32, 10759–10771. [Google Scholar] [CrossRef]
- Moosavi, S.; Bardsiri, S.H.; Khatibi, V. Poor and rich optimization algorithm: A new human-based and multi populations algorithm. Eng. Appl. Artif. Intell. 2019, 86, 165–181. [Google Scholar] [CrossRef]
- Mousavirad, S.J.; Ebrahimpour-Komleh, H. Human mental search: A new population-based metaheuristic optimization algorithm. Appl. Intell. 2017, 47, 850–887. [Google Scholar] [CrossRef]
- Dehghani, M.; Mardaneh, M.; Guerrero, J.M.; Malik, O.P.; Ramirez-Mendoza, R.A.; Matas, J.; Vasquez, J.C.; Parra-Arroyo, L. A New “Doctor and Patient” Optimization Algorithm: An Application to Energy Commitment Problem. Appl. Sci. 2020, 10, 5791. [Google Scholar] [CrossRef]
- Chen, X.; Xu, B.; Mei, C.; Ding, Y.; Li, K. Teaching–learning–based artificial bee colony for solar photovoltaic parameter estimation. Appl. Energy 2018, 212, 1578–1588. [Google Scholar] [CrossRef]
- Al-Betar, M.A.; Alyasseri, Z.A.A.; Awadallah, M.A.; Abu Doush, I. Coronavirus herd immunity optimizer (CHIO). Neural Comput. Appl. 2020, 33, 5011–5042. [Google Scholar] [CrossRef]
- Karaboga, D.; Basturk, B. A powerful and efficient algorithm for numerical function optimization: Artificial bee colony (ABC) algorithm. J. Glob. Optim. 2007, 39, 459–471. [Google Scholar] [CrossRef]
- Askarzadeh, A. A novel metaheuristic method for solving constrained engineering optimization problems: Crow search algorithm. Comput. Struct. 2016, 169, 1–12. [Google Scholar] [CrossRef]
- Heidari, A.A.; Mirjalili, S.; Faris, H.; Aljarah, I.; Mafarja, M.; Chen, H. Harris hawks optimization: Algorithm and applications. Futur. Gener. Comput. Syst. 2019, 97, 849–872. [Google Scholar] [CrossRef]
- Arora, S.; Singh, S. Butterfly optimization algorithm: A novel approach for global optimization. Soft Comput. 2018, 23, 715–734. [Google Scholar] [CrossRef]
- Mirjalili, S.; Gandomi, A.H.; Mirjalili, S.Z.; Saremi, S.; Faris, H.; Mirjalili, S.M. Salp Swarm Algorithm: A bio-inspired optimizer for engineering design problems. Adv. Eng. Softw. 2017, 114, 163–191. [Google Scholar] [CrossRef]
- Gandomi, A.H.; Yang, X.-S.; Alavi, A.H. Cuckoo search algorithm: A metaheuristic approach to solve structural optimization problems. Eng. Comput. 2012, 29, 245. [Google Scholar] [CrossRef]
- Mirjalili, S. The Ant Lion Optimizer. Adv. Eng. Softw. 2015, 83, 80–98. [Google Scholar] [CrossRef]
- Faris, H.; Aljarah, I.; Alqatawna, J. Optimizing Feedforward neural networks using Krill Herd algorithm for E-mail spam detection. In Proceedings of the 2015 IEEE Jordan Conference on Applied Electrical Engineering and Computing Technologies (AEECT), The Dead Sea, Jordan, 3–5 November 2015; pp. 1–5. [Google Scholar] [CrossRef]
- Thaher, T.; Heidari, A.A.; Mafarja, M.; Dong, J.S.; Mirjalili, S. Binary Harris Hawks optimizer for high-dimensional, low sample size feature selection. In Evolutionary Machine Learning Techniques; Springer: Singapore, 2020; pp. 251–272. [Google Scholar] [CrossRef]
- Shi, Y.; Pun, C.-M.; Hu, H.; Gao, H. An improved artificial bee colony and its application. Knowl. Based Syst. 2016, 107, 14–31. [Google Scholar] [CrossRef]
- Banaie-Dezfouli, M.; Nadimi-Shahraki, M.H.; Beheshti, Z. R-GWO: Representative-based grey wolf optimizer for solving engineering problems. App. Sof. Com. 2021, 106, 107328. [Google Scholar] [CrossRef]
- Li, X.; Yi, P.; Jiang, Y.; Zhang, F. An Improved Salp Swarm Algorithm Based on Cosine Decline and Chaos Crossover Strategies. In Proceedings of the 2020 IEEE 6th International Conference on Computer and Communications (ICCC), Chengdu, China, 11–14 December 2020. [Google Scholar] [CrossRef]
- Saxena, A.; Soni, B.P.; Kumar, R.; Gupta, V. Intelligent Grey Wolf Optimizer—Development and application for strategic bidding in uniform price spot energy market. Appl. Soft Comput. 2018, 69, 1–13. [Google Scholar] [CrossRef]
- Jayabarathi, T.; Raghunathan, T.; Adarsh, B.R.; Suganthan, P.N. Economic dispatch using hybrid grey wolf optimizer. Energy 2016, 111, 630–641. [Google Scholar] [CrossRef]
- Nadimi-Shahraki, M.H.; Taghian, S.; Zamani, H.; Mirjalili, S.; Elaziz, M.A.; Oliva, D. MMKE: Multi-trial vector-based monkey king evolution algorithm and its applications for engineering optimization problems. PLoS ONE 2023, 18, e0280006. [Google Scholar] [CrossRef] [PubMed]
- Nayyef, H.M.; Ibrahim, A.A.; Zainuri, M.A.A.M.; Zulkifley, M.A.; Shareef, H. A Novel Hybrid Algorithm Based on Jellyfish Search and Particle Swarm Optimization. Mathematics 2023, 11, 3210. [Google Scholar] [CrossRef]
- Kuo, R.; Chiu, T.-H. Hybrid of jellyfish and particle swarm optimization algorithm-based support vector machine for stock market trend prediction. Appl. Soft Comput. 2024, 154, 111394. [Google Scholar] [CrossRef]
- Yuan, X.; Hu, G.; Zhong, J.; Wei, G. HBWO-JS: Jellyfish search boosted hybrid beluga whale optimization algorithm for engineering applications. J. Comput. Des. Eng. 2023, 10, 1615–1656. [Google Scholar] [CrossRef]
- Mariottini, G.L.; Pane, L. Mediterranean Jellyfish Venoms: A Review on Scyphomedusae. Mar. Drugs 2010, 8, 1122–1152. [Google Scholar] [CrossRef]
- Zavodnik, D. Spatial aggregations of the swarming jellyfish Pelagia noctiluca (Scyphozoa). Mar. Biol. 1987, 94, 265–269. [Google Scholar] [CrossRef]
- Dhaenens, C.; Jourdan, L. Metaheuristics for Big Data; Wiley: Hoboken, NJ, USA, 2016; pp. i–xvi. [Google Scholar] [CrossRef]
- Derrac, J.; García, S.; Molina, D.; Herrera, F. A practical tutorial on the use of nonparametric statistical tests as a methodology for comparing evolutionary and swarm intelligence algorithms. Swarm Evol. Comput. 2011, 1, 3–18. [Google Scholar] [CrossRef]
- Wilcoxon, F. Individual comparisons by ranking methods. In Breakthroughs in Statistics: Methodology and Distribution; Kotz, S., Johnson, N.L., Eds.; Springer: New York, NY, USA, 1992; pp. 196–202. [Google Scholar] [CrossRef]
- Yang, Z.; Zhong, H.; Xia, Q.; Kang, C. Fundamental Review of the OPF Problem: Challenges, Solutions, and State-of-the-Art Algorithms. J. Energy Eng. 2017, 144, 04017075. [Google Scholar] [CrossRef]





| Algorithms | Settings |
|---|---|
| PSO [12] | c1 = c2 = 2 |
| KH [4] | Vf = 0.02, Dmax = 0.005, Nmax = 0.01, Sr = 0 |
| GWO [14] | a = [2 to 0] |
| WOA [46] | a =2, b = 1 |
| EEGWO [47] | b1 = 0.1, b2 = 0.9, mo = 1.5, ainitial = 2, afinal = 0 |
| HGSO [48] | l1 = 5 × 10−3, l2 = 100, l3 = 1 × 10−2, alpha = 1, beta = 1, M1 = 0.1, M2 = 0.2 |
| JSO [15] | C0 = 0.5 |
| TSA [16] | Pmin = 1, Pmax = 4 |
| MTBO [49] | Li ∼ U [0.25, 0.50], Ai ∼ U [0.75, 1.00], Mi ∼ U [0.75, 1.00] |
| FOA [17] | alpha = 2, beta = 1.5, gamma = 0.5, ground = 0.3, tree = 0.4, ambush = 0.3 |
| CNJSO | C0 = 0.5 |
| F | D | Index | PSO 1997 | KH 2012 | GWO 2014 | WOA 2016 | EEGWO 2018 | HGSO 2019 | JSO 2020 | TSA 2020 | MTBO 2023 | FOA 2024 | CNJSO |
|---|---|---|---|---|---|---|---|---|---|---|---|---|---|
| F1 | 30 | Min | 2.54 × 108 | 8.27 × 102 | 1.68 × 107 | 7.79 × 105 | 5.20 × 1010 | 3.64 × 108 | 6.19 × 101 | 7.49 × 109 | 5.68 × 101 | 4.97 × 10−1 | 1.00 × 102 |
| Mean | 1.54 × 1010 | 1.59 × 104 | 8.49 × 108 | 3.26 × 106 | 5.97 × 1010 | 1.52 × 1010 | 1.69 × 103 | 1.57 × 1010 | 3.66 × 103 | 6.36 × 103 | 4.97 × 10−15 | ||
| SD | 2.14 × 108 | 1.31 × 103 | 2.84 × 107 | 2.38 × 106 | 4.57 × 109 | 3.77 × 108 | 1.65 × 103 | 6.66 × 109 | 4.44 × 103 | 5.91 × 103 | 8.63 × 10−15 | ||
| 50 | Min | 1.94 × 108 | 1.55 × 103 | 3.41 × 107 | 2.53 × 106 | 1.05 × 1011 | 3.83 × 108 | 4.99 × 10−1 | 2.45 × 1010 | 5.27 × 101 | 2.46 × 102 | 1.00 × 102 | |
| Mean | 3.78 × 1010 | 2.31 × 105 | 4.06 × 109 | 9.72 × 106 | 1.16 × 1011 | 3.95 × 1010 | 1.23 × 103 | 4.06 × 1010 | 3.11 × 103 | 8.91 × 103 | 2.42 × 10−14 | ||
| SD | 1.54 × 108 | 2.04 × 103 | 4.57 × 107 | 1.16 × 107 | 4.56 × 109 | 3.96 × 108 | 1.69 × 103 | 9.82 × 109 | 3.41 × 103 | 8.13 × 103 | 1.53 × 10−14 | ||
| 100 | Min | 1.13 × 1011 | 2.18 × 106 | 2.23 × 1010 | 1.77 × 107 | 2.58 × 1011 | 1.28 × 1011 | 4.88 × 102 | 7.85 × 1010 | 9.15 × 101 | 1.24 × 102 | 1.00 × 102 | |
| Mean | 1.29 × 1011 | 1.11 × 108 | 3.27 × 1010 | 3.03 × 107 | 2.70 × 1011 | 1.60 × 1011 | 5.67 × 103 | 1.09 × 1011 | 1.63 × 104 | 7.77 × 104 | 2.44 × 10−12 | ||
| SD | 8.14 × 109 | 2.59 × 108 | 6.88 × 109 | 8.33 × 106 | 6.94 × 109 | 1.65 × 1010 | 3.76 × 103 | 1.54 × 1010 | 2.71 × 104 | 1.42 × 105 | 8.57 × 10−12 | ||
| F3 | 30 | Min | 7.40 × 107 | 3.01 × 103 | 6.87 × 107 | 4.94 × 104 | 7.58 × 104 | 4.22 × 108 | 2.26 × 103 | 2.55 × 104 | 6.31 × 101 | 2.66 × 102 | 3.00 × 102 |
| Mean | 4.91 × 104 | 4.53 × 104 | 2.83 × 104 | 1.67 × 105 | 8.88 × 104 | 3.84 × 104 | 4.19 × 103 | 4.42 × 104 | 1.65 × 103 | 5.46 × 103 | 1.99 × 10−14 | ||
| SD | 3.41 × 107 | 3.49 × 103 | 8.03 × 107 | 7.80 × 104 | 4.85 × 103 | 4.34 × 108 | 9.34 × 102 | 1.26 × 104 | 1.14 × 103 | 3.00 × 103 | 3.45 × 10−14 | ||
| 50 | Min | 1.41 × 107 | 3.74 × 103 | 8.60 × 107 | 4.40 × 104 | 2.15 × 105 | 4.41 × 108 | 2.08 × 104 | 3.74 × 104 | 7.28 × 103 | 1.55 × 104 | 3.00 × 102 | |
| Mean | 1.07 × 105 | 1.15 × 105 | 6.57 × 104 | 7.50 × 104 | 1.41 × 106 | 1.39 × 105 | 2.94 × 104 | 8.54 × 104 | 1.89 × 104 | 4.24 × 104 | 5.68 × 10−14 | ||
| SD | −2.8 × 107 | 4.22 × 103 | 9.76 × 107 | 2.97 × 104 | 3.19 × 106 | 4.53 × 108 | 5.12 × 103 | 2.06 × 104 | 8.13 × 103 | 1.42 × 104 | 0 | ||
| 100 | Min | 3.09 × 105 | 2.53 × 105 | 1.60 × 105 | 3.84 × 105 | 3.19 × 105 | 2.50 × 105 | 1.33 × 105 | 1.51 × 105 | 9.62 × 104 | 1.92 × 105 | 3.00 × 102 | |
| Mean | 3.75 × 105 | 3.58 × 105 | 1.98 × 105 | 6.03 × 105 | 7.39 × 106 | 2.92 × 105 | 1.61 × 105 | 1.94 × 105 | 1.57 × 105 | 2.39 × 105 | 1.65 × 10−13 | ||
| SD | 3.23 × 104 | 5.71 × 104 | 2.28 × 104 | 1.74 × 105 | 2.25 × 107 | 2.07 × 104 | 1.04 × 104 | 2.74 × 104 | 3.68 × 104 | 2.45 × 104 | 5.83 × 10−14 | ||
| Rank | 30 | W/T/L | 0/0/2 | 0/0/2 | 0/0/2 | 0/0/2 | 0/0/2 | 0/0/2 | 0/0/2 | 0/0/2 | 0/0/2 | 0/0/2 | 2/0/0 |
| 50 | W/T/L | 0/0/2 | 0/0/2 | 0/0/2 | 0/0/2 | 0/0/2 | 0/0/2 | 0/0/2 | 0/0/2 | 0/0/2 | 0/0/2 | 2/0/0 | |
| 100 | W/T/L | 0/0/2 | 0/0/2 | 0/0/2 | 0/0/2 | 0/0/2 | 0/0/2 | 0/0/2 | 0/0/2 | 0/0/2 | 0/0/2 | 2/0/0 |
| F | D | Index | PSO 1997 | KH 2012 | GWO 2014 | WOA 2016 | EEGWO 2018 | HGSO 2019 | JSO 2020 | TSA 2020 | MTBO 2023 | FOA 2024 | CNJSO |
|---|---|---|---|---|---|---|---|---|---|---|---|---|---|
| F4 | 30 | Min | 5.32 × 102 | 6.83 × 101 | 9.37 × 101 | 7.85 × 101 | 1.27 × 104 | 1.06 × 103 | 6.78 × 101 | 2.95 × 102 | 4.06 × 100 | 4.26 × 10−3 | 4.00 × 102 |
| Mean | 9.08 × 102 | 9.87 × 101 | 1.45 × 102 | 1.59 × 102 | 1.86 × 104 | 1.63 × 103 | 9.66 × 101 | 2.32 × 103 | 6.43 × 101 | 4.78 × 101 | 7.53 × 100 | ||
| SD | 1.57 × 102 | 2.03 × 101 | 3.13 × 101 | 4.22 × 101 | 2.81 × 103 | 4.48 × 102 | 2.05 × 101 | 1.89 × 103 | 2.94 × 101 | 3.92 × 101 | 1.85 × 101 | ||
| 50 | Min | 2.28 × 103 | 7.32 × 101 | 2.08 × 102 | 2.10 × 102 | 3.12 × 104 | 4.51 × 103 | 7.48 × 101 | 2.44 × 103 | 6.30 × 10−2 | 2.85 × 101 | 4.00 × 102 | |
| Mean | 3.38 × 103 | 1.54 × 102 | 4.12 × 102 | 2.81 × 102 | 3.95 × 104 | 7.71 × 103 | 1.41 × 102 | 6.87 × 103 | 9.44 × 101 | 7.22 × 101 | 2.93 × 101 | ||
| SD | 4.21 × 102 | 5.06 × 101 | 1.67 × 102 | 5.53 × 101 | 2.71 × 103 | 1.78 × 103 | 3.94 × 101 | 2.77 × 103 | 4.87 × 101 | 5.27 × 101 | 4.51 × 101 | ||
| 100 | Min | 1.20 × 104 | 2.20 × 102 | 1.82 × 103 | 3.81 × 102 | 9.01 × 104 | 1.97 × 104 | 2.65 × 102 | 8.60 × 103 | 1.95 × 102 | 1.59 × 102 | 4.00 × 102 | |
| Mean | 1.39 × 104 | 3.56 × 102 | 2.60 × 103 | 5.35 × 102 | 1.12 × 105 | 2.91 × 104 | 3.19 × 102 | 1.59 × 104 | 2.85 × 102 | 2.28 × 102 | 1.40 × 100 | ||
| SD | 1.05 × 103 | 5.31 × 101 | 5.09 × 102 | 7.35 × 101 | 1.03 × 104 | 5.63 × 103 | 3.84 × 101 | 4.83 × 103 | 5.62 × 101 | 3.65 × 101 | 1.95 × 100 | ||
| F5 | 30 | Min | 2.07 × 102 | 9.06 × 101 | 4.71 × 101 | 1.79 × 102 | 4.39 × 102 | 2.56 × 102 | 7.56 × 101 | 1.83 × 102 | 6.47 × 101 | 6.77 × 101 | 5.30 × 102 |
| Mean | 2.54 × 102 | 1.37 × 102 | 9.17 × 101 | 2.64 × 102 | 4.68 × 102 | 3.06 × 102 | 1.07 × 102 | 2.95 × 102 | 1.06 × 102 | 1.18 × 102 | 5.80 × 101 | ||
| SD | 2.00 × 101 | 3.14 × 101 | 3.30 × 101 | 5.46 × 101 | 1.73 × 101 | 1.71 × 101 | 1.78 × 101 | 4.84 × 101 | 2.22 × 101 | 3.35 × 101 | 1.34 × 101 | ||
| 50 | Min | 4.97 × 102 | 2.09 × 102 | 1.21 × 102 | 2.73 × 102 | 6.70 × 102 | 4.80 × 102 | 2.11 × 102 | 4.62 × 102 | 1.73 × 102 | 1.51 × 102 | 5.76 × 102 | |
| Mean | 5.31 × 102 | 2.56 × 102 | 1.82 × 102 | 4.06 × 102 | 7.45 × 102 | 5.45 × 102 | 2.82 × 102 | 5.93 × 102 | 2.36 × 102 | 2.45 × 102 | 1.29 × 102 | ||
| SD | 1.76 × 101 | 3.11 × 101 | 3.73 × 101 | 7.60 × 101 | 2.63 × 101 | 2.80 × 101 | 4.41 × 101 | 6.85 × 101 | 4.18 × 101 | 4.75 × 101 | 3.57 × 101 | ||
| 100 | Min | 1.17 × 103 | 6.21 × 102 | 3.73 × 102 | 7.81 × 102 | 1.64 × 103 | 1.22 × 103 | 6.63 × 102 | 1.24 × 103 | 5.84 × 102 | 4.64 × 102 | 7.90 × 102 | |
| Mean | 1.23 × 103 | 7.34 × 102 | 5.68 × 102 | 9.42 × 102 | 1.69 × 103 | 1.31 × 103 | 7.52 × 102 | 1.49 × 103 | 6.64 × 102 | 6.05 × 102 | 3.57 × 102 | ||
| SD | 2.40 × 101 | 8.43 × 101 | 1.49 × 102 | 8.89 × 101 | 1.77 × 101 | 4.21 × 101 | 6.11 × 101 | 1.35 × 102 | 5.12 × 101 | 8.89 × 101 | 5.64 × 101 | ||
| F6 | 30 | Min | 3.53 × 101 | 1.95 × 101 | 1.14 × 100 | 5.02 × 101 | 9.61 × 101 | 4.73 × 101 | 4.13 × 10−1 | 2.58 × 101 | 4.94 × 100 | 8.82 × 100 | 6.00 × 102 |
| Mean | 4.09 × 101 | 3.55 × 101 | 4.10 × 100 | 6.65 × 101 | 1.04 × 102 | 6.48 × 101 | 2.30 × 100 | 6.39 × 101 | 1.45 × 101 | 1.99 × 101 | 1.14 × 10−13 | ||
| SD | 2.80 × 100 | 9.06 × 100 | 1.86 × 100 | 8.97 × 100 | 5.08 × 100 | 6.35 × 100 | 1.84 × 100 | 1.58 × 101 | 6.16 × 100 | 7.66 × 100 | 0 | ||
| 50 | Min | 4.33 × 101 | 3.74 × 101 | 5.50 × 100 | 6.58 × 101 | 1.06 × 102 | 7.14 × 101 | 6.64 × 100 | 6.62 × 101 | 1.80 × 101 | 2.70 × 101 | 6.00 × 102 | |
| Mean | 5.31 × 101 | 5.13 × 101 | 1.05 × 101 | 7.68 × 101 | 1.15 × 102 | 8.24 × 101 | 1.35 × 101 | 8.99 × 101 | 2.90 × 101 | 3.66 × 101 | 9.66 × 10−14 | ||
| SD | 3.67 × 100 | 6.46 × 100 | 3.91 × 100 | 9.80 × 100 | 3.06 × 100 | 4.74 × 100 | 6.19 × 100 | 1.49 × 101 | 6.82 × 100 | 7.33 × 100 | 1.08 × 10−13 | ||
| 100 | Min | 6.41 × 101 | 5.14 × 101 | 1.93 × 101 | 7.06 × 101 | 1.14 × 102 | 8.68 × 101 | 2.66 × 101 | 8.40 × 101 | 3.83 × 101 | 3.71 × 101 | 6.00 × 102 | |
| Mean | 7.19 × 101 | 5.66 × 101 | 2.72 × 101 | 8.04 × 101 | 1.19 × 102 | 9.46 × 101 | 3.84 × 101 | 1.06 × 102 | 4.82 × 101 | 4.89 × 101 | 1.59 × 10−13 | ||
| SD | 4.36 × 100 | 3.79 × 100 | 4.54 × 100 | 8.76 × 100 | 2.11 × 100 | 3.86 × 100 | 5.44 × 100 | 1.27 × 101 | 5.18 × 100 | 7.45 × 100 | 1.04 × 10−13 | ||
| F7 | 30 | Min | 6.21 × 102 | 8.34 × 101 | 7.15 × 101 | 3.37 × 102 | 6.80 × 102 | 3.24 × 102 | 8.09 × 101 | 3.40 × 102 | 8.87 × 101 | 1.05 × 102 | 7.53 × 102 |
| Mean | 8.27 × 102 | 1.33 × 102 | 1.26 × 102 | 4.90 × 102 | 7.60 × 102 | 4.01 × 102 | 1.26 × 102 | 4.91 × 102 | 1.59 × 102 | 1.82 × 102 | 8.22 × 101 | ||
| SD | 9.68 × 101 | 2.64 × 101 | 3.14 × 101 | 1.04 × 102 | 4.01 × 101 | 3.32 × 101 | 1.82 × 101 | 8.58 × 101 | 5.81 × 101 | 5.48 × 101 | 1.63 × 101 | ||
| 50 | Min | 1.61 × 103 | 2.74 × 102 | 2.07 × 102 | 7.66 × 102 | 1.28 × 103 | 7.17 × 102 | 1.76 × 102 | 8.59 × 102 | 2.37 × 102 | 2.94 × 102 | 8.26 × 102 | |
| Mean | 2.01 × 103 | 3.62 × 102 | 3.35 × 102 | 9.95 × 102 | 1.38 × 103 | 8.29 × 102 | 3.32 × 102 | 9.97 × 102 | 3.62 × 102 | 4.45 × 102 | 1.80 × 102 | ||
| SD | 2.50 × 102 | 5.66 × 101 | 8.59 × 101 | 7.36 × 101 | 4.11 × 101 | 6.43 × 101 | 8.16 × 101 | 9.29 × 101 | 7.01 × 101 | 1.05 × 102 | 3.86 × 101 | ||
| 100 | Min | 4.46 × 103 | 1.16 × 103 | 8.50 × 102 | 2.38 × 103 | 3.27 × 103 | 2.03 × 103 | 7.04 × 102 | 2.33 × 103 | 1.01 × 103 | 1.41 × 103 | 1.10 × 103 | |
| Mean | 5.68 × 103 | 1.43 × 103 | 1.02 × 103 | 2.56 × 103 | 3.38 × 103 | 2.45 × 103 | 1.21 × 103 | 2.62 × 103 | 1.40 × 103 | 1.84 × 103 | 5.54 × 102 | ||
| SD | 6.91 × 102 | 1.69 × 102 | 1.11 × 102 | 1.04 × 102 | 4.25 × 101 | 1.61 × 102 | 2.24 × 102 | 1.82 × 102 | 2.65 × 102 | 2.38 × 102 | 1.33 × 102 | ||
| F8 | 30 | Min | 2.36 × 102 | 7.36 × 101 | 5.75 × 101 | 1.28 × 102 | 3.22 × 102 | 2.27 × 102 | 6.77 × 101 | 2.04 × 102 | 6.07 × 101 | 5.07 × 101 | 8.34 × 102 |
| Mean | 2.65 × 102 | 1.09 × 102 | 7.64 × 101 | 2.08 × 102 | 3.79 × 102 | 2.53 × 102 | 9.49 × 101 | 2.73 × 102 | 8.46 × 101 | 1.02 × 102 | 5.37 × 101 | ||
| SD | 1.30 × 101 | 1.69 × 101 | 1.46 × 101 | 4.75 × 101 | 1.83 × 101 | 1.36 × 101 | 1.66 × 101 | 5.52 × 101 | 2.34 × 101 | 3.53 × 101 | 1.46 × 101 | ||
| 50 | Min | 4.98 × 102 | 2.09 × 102 | 1.36 × 102 | 2.93 × 102 | 7.05 × 102 | 5.03 × 102 | 1.80 × 102 | 4.48 × 102 | 1.68 × 102 | 1.26 × 102 | 8.82 × 102 | |
| Mean | 5.25 × 102 | 2.84 × 102 | 1.96 × 102 | 4.15 × 102 | 7.69 × 102 | 5.71 × 102 | 2.45 × 102 | 5.84 × 102 | 2.23 × 102 | 2.40 × 102 | 1.25 × 102 | ||
| SD | 1.81 × 101 | 4.77 × 101 | 3.16 × 101 | 7.35 × 101 | 2.16 × 101 | 2.75 × 101 | 3.82 × 101 | 8.61 × 101 | 2.85 × 101 | 6.73 × 101 | 2.45 × 101 | ||
| 100 | Min | 1.11 × 103 | 6.85 × 102 | 4.84 × 102 | 8.76 × 102 | 1.81 × 103 | 1.30 × 103 | 5.74 × 102 | 1.34 × 103 | 6.00 × 102 | 5.24 × 102 | 1.03 × 103 | |
| Mean | 1.22 × 103 | 7.85 × 102 | 5.49 × 102 | 1.06 × 103 | 1.87 × 103 | 1.43 × 103 | 7.54 × 102 | 1.55 × 103 | 7.19 × 102 | 6.49 × 102 | 3.60 × 102 | ||
| SD | 4.72 × 101 | 5.99 × 101 | 4.79 × 101 | 1.16 × 102 | 2.45 × 101 | 7.01 × 101 | 1.37 × 102 | 1.19 × 102 | 7.51 × 101 | 8.74 × 101 | 7.74 × 101 | ||
| F9 | 30 | Min | 4.31 × 103 | 9.31 × 102 | 9.54 × 101 | 2.61 × 103 | 1.08 × 104 | 3.17 × 103 | 8.91 × 100 | 3.77 × 103 | 7.62 × 101 | 3.27 × 102 | 9.01 × 102 |
| Mean | 5.09 × 103 | 2.31 × 103 | 5.41 × 102 | 5.93 × 103 | 1.27 × 104 | 4.98 × 103 | 1.26 × 102 | 8.95 × 103 | 3.08 × 102 | 1.27 × 103 | 9.24 × 100 | ||
| SD | 5.20 × 102 | 6.62 × 102 | 4.41 × 102 | 1.99 × 103 | 1.04 × 103 | 9.90 × 102 | 1.55 × 102 | 2.76 × 103 | 2.42 × 102 | 6.25 × 102 | 1.22 × 101 | ||
| 50 | Min | 1.15 × 104 | 7.64 × 103 | 1.51 × 103 | 1.12 × 104 | 3.75 × 104 | 2.05 × 104 | 2.92 × 102 | 2.02 × 104 | 1.18 × 103 | 2.18 × 103 | 9.10 × 102 | |
| Mean | 1.36 × 104 | 9.41 × 103 | 4.57 × 103 | 1.95 × 104 | 4.41 × 104 | 2.61 × 104 | 1.21 × 103 | 3.31 × 104 | 3.52 × 103 | 5.53 × 103 | 7.28 × 101 | ||
| SD | 1.29 × 103 | 1.36 × 103 | 3.26 × 103 | 4.97 × 103 | 2.77 × 103 | 2.02 × 103 | 5.71 × 102 | 9.11 × 103 | 3.21 × 103 | 3.02 × 103 | 7.31 × 101 | ||
| 100 | Min | 3.25 × 104 | 1.95 × 104 | 1.03 × 104 | 2.35 × 104 | 7.64 × 104 | 5.87 × 104 | 8.93 × 103 | 6.93 × 104 | 7.02 × 103 | 1.72 × 104 | 1.09 × 103 | |
| Mean | 4.27 × 104 | 2.19 × 104 | 2.26 × 104 | 3.76 × 104 | 8.81 × 104 | 6.45 × 104 | 2.67 × 104 | 8.96 × 104 | 2.97 × 104 | 3.12 × 104 | 9.57 × 102 | ||
| SD | 5.17 × 103 | 1.59 × 103 | 8.71 × 103 | 1.31 × 104 | 4.09 × 103 | 3.26 × 103 | 9.08 × 103 | 1.65 × 104 | 1.15 × 104 | 6.88 × 103 | 5.29 × 102 | ||
| F10 | 30 | Min | 6.54 × 103 | 3.37 × 103 | 1.86 × 103 | 3.83 × 103 | 7.17 × 103 | 5.10 × 103 | 2.55 × 103 | 4.51 × 103 | 1.79 × 103 | 3.04 × 103 | 1.94 × 103 |
| Mean | 6.98 × 103 | 4.06 × 103 | 2.85 × 103 | 5.23 × 103 | 8.40 × 103 | 5.72 × 103 | 4.67 × 103 | 5.58 × 103 | 5.95 × 103 | 4.42 × 103 | 1.89 × 103 | ||
| SD | 1.97 × 102 | 4.36 × 102 | 5.55 × 102 | 6.40 × 102 | 4.65 × 102 | 3.44 × 102 | 1.34 × 103 | 4.49 × 102 | 1.83 × 103 | 6.32 × 102 | 5.55 × 102 | ||
| 50 | Min | 1.24 × 104 | 5.33 × 103 | 4.23 × 103 | 7.51 × 103 | 1.47 × 104 | 1.08 × 104 | 4.57 × 103 | 9.07 × 103 | 5.01 × 103 | 6.14 × 103 | 3.83 × 103 | |
| Mean | 1.34 × 104 | 6.65 × 103 | 5.63 × 103 | 9.07 × 103 | 1.54 × 104 | 1.17 × 104 | 5.87 × 103 | 1.07 × 104 | 1.01 × 104 | 8.72 × 103 | 3.96 × 103 | ||
| SD | 5.11 × 102 | 8.55 × 102 | 6.94 × 102 | 1.30 × 103 | 3.69 × 102 | 6.84 × 102 | 1.27 × 103 | 8.93 × 102 | 3.75 × 103 | 9.64 × 102 | 6.36 × 102 | ||
| 100 | Min | 2.95 × 104 | 1.27 × 104 | 1.16 × 104 | 1.52 × 104 | 3.01 × 104 | 2.27 × 104 | 1.17 × 104 | 2.24 × 104 | 1.15 × 104 | 1.58 × 104 | 9.83 × 103 | |
| Mean | 3.01 × 104 | 1.45 × 104 | 1.31 × 104 | 1.98 × 104 | 3.28 × 104 | 2.50 × 104 | 1.59 × 104 | 2.58 × 104 | 2.01 × 104 | 2.11 × 104 | 1.08 × 104 | ||
| SD | 3.58 × 102 | 1.30 × 103 | 1.09 × 103 | 1.92 × 103 | 9.59 × 102 | 7.73 × 102 | 3.81 × 103 | 1.28 × 103 | 8.02 × 103 | 2.39 × 103 | 9.24 × 102 | ||
| Rank | 30 | W/T/L | 0/0/7 | 0/0/7 | 0/0/7 | 0/0/7 | 0/0/7 | 0/0/7 | 0/0/7 | 0/0/7 | 0/0/7 | 0/0/7 | 7/0/0 |
| 50 | W/T/L | 0/0/7 | 0/0/7 | 0/0/7 | 0/0/7 | 0/0/7 | 0/0/7 | 0/0/7 | 0/0/7 | 0/0/7 | 0/0/7 | 7/0/0 | |
| 100 | W/T/L | 0/0/7 | 0/0/7 | 0/0/7 | 0/0/7 | 0/0/7 | 0/0/7 | 0/0/7 | 0/0/7 | 0/0/7 | 0/0/7 | 7/0/0 |
| F | D | Index | PSO 1997 | KH 2012 | GWO 2014 | WOA 2016 | EEGWO 2018 | HGSO 2019 | JSO 2020 | TSA 2020 | MTBO 2023 | FOA 2024 | CNJSO |
|---|---|---|---|---|---|---|---|---|---|---|---|---|---|
| F11 | 30 | Min | 1.25 × 103 | 1.56 × 102 | 1.48 × 102 | 1.96 × 102 | 4.30 × 103 | 5.80 × 102 | 3.29 × 101 | 3.17 × 102 | 5.00 × 101 | 2.59 × 101 | 1.13 × 103 |
| Mean | 1.83 × 103 | 4.02 × 102 | 3.18 × 102 | 3.24 × 102 | 1.07 × 104 | 1.44 × 103 | 6.23 × 101 | 3.84 × 103 | 1.03 × 102 | 1.29 × 102 | 4.18 × 101 | ||
| SD | 3.52 × 102 | 1.84 × 102 | 2.01 × 102 | 7.52 × 101 | 2.42 × 103 | 5.84 × 102 | 1.97 × 101 | 2.02 × 103 | 3.27 × 101 | 4.55 × 101 | 1.85 × 101 | ||
| 50 | Min | 3.96 × 103 | 1.29 × 103 | 3.63 × 102 | 3.39 × 102 | 1.98 × 104 | 2.51 × 103 | 8.88 × 101 | 7.98 × 103 | 1.30 × 102 | 1.07 × 102 | 1.15 × 103 | |
| Mean | 5.23 × 103 | 3.56 × 103 | 1.23 × 103 | 5.00 × 102 | 2.44 × 104 | 4.89 × 103 | 1.32 × 102 | 1.20 × 104 | 1.71 × 102 | 1.95 × 102 | 8.65 × 101 | ||
| SD | 8.86 × 102 | 1.69 × 103 | 9.45 × 102 | 1.02 × 102 | 1.80 × 103 | 1.25 × 103 | 2.42 × 101 | 2.24 × 103 | 4.08 × 101 | 4.39 × 101 | 2.19 × 101 | ||
| 100 | Min | 3.72 × 104 | 4.80 × 104 | 1.46 × 104 | 4.36 × 103 | 2.39 × 105 | 1.13 × 105 | 5.71 × 102 | 3.67 × 104 | 9.46 × 102 | 7.75 × 102 | 1.20 × 103 | |
| Mean | 4.53 × 104 | 7.37 × 104 | 3.74 × 104 | 6.56 × 103 | 6.61 × 106 | 1.31 × 105 | 6.86 × 102 | 5.98 × 104 | 1.35 × 103 | 1.05 × 103 | 1.76 × 102 | ||
| SD | 5.27 × 103 | 1.27 × 104 | 9.13 × 103 | 1.89 × 103 | 1.40 × 107 | 1.08 × 104 | 7.55 × 101 | 1.35 × 104 | 3.18 × 102 | 1.94 × 102 | 5.41 × 101 | ||
| F12 | 30 | Min | 5.96 × 108 | 3.07 × 105 | 1.65 × 106 | 1.17 × 107 | 1.34 × 1010 | 5.61 × 108 | 1.61 × 104 | 6.39 × 107 | 3.62 × 104 | 5.22 × 104 | 1.54 × 103 |
| Mean | 1.16 × 109 | 2.83 × 106 | 3.15 × 107 | 4.29 × 107 | 1.66 × 1010 | 1.27 × 109 | 4.02 × 104 | 2.81 × 109 | 1.89 × 105 | 2.46 × 105 | 8.86 × 103 | ||
| SD | 2.59 × 108 | 1.77 × 106 | 2.85 × 107 | 2.94 × 107 | 1.53 × 109 | 5.32 × 108 | 1.75 × 104 | 2.62 × 109 | 2.25 × 105 | 1.79 × 105 | 7.68 × 103 | ||
| 50 | Min | 6.17 × 109 | 1.93 × 106 | 2.91 × 107 | 3.88 × 107 | 7.33 × 1010 | 8.50 × 109 | 1.20 × 105 | 3.75 × 109 | 1.61 × 105 | 7.36 × 105 | 2.57 × 103 | |
| Mean | 7.55 × 109 | 1.06 × 107 | 4.74 × 108 | 1.85 × 108 | 9.20 × 1010 | 1.57 × 1010 | 3.68 × 105 | 1.86 × 1010 | 2.05 × 106 | 4.93 × 106 | 8.05 × 103 | ||
| SD | 8.41 × 108 | 9.25 × 106 | 6.19 × 108 | 1.01 × 108 | 9.52 × 109 | 3.89 × 109 | 1.51 × 105 | 9.86 × 109 | 1.87 × 106 | 3.76 × 106 | 4.65 × 103 | ||
| 100 | Min | 3.77 × 1010 | 1.79 × 107 | 9.83 × 108 | 3.37 × 108 | 1.82 × 1011 | 3.84 × 1010 | 9.99 × 105 | 1.77 × 1010 | 3.43 × 106 | 4.40 × 106 | 1.02 × 104 | |
| Mean | 4.36 × 1010 | 7.20 × 107 | 4.33 × 109 | 7.17 × 108 | 2.09 × 1011 | 6.45 × 1010 | 2.21 × 106 | 5.30 × 1010 | 3.43 × 107 | 2.21 × 107 | 2.56 × 104 | ||
| SD | 3.48 × 109 | 6.44 × 107 | 2.95 × 109 | 2.38 × 108 | 1.17 × 1010 | 1.49 × 1010 | 8.39 × 105 | 1.99 × 1010 | 5.15 × 107 | 1.45 × 107 | 1.07 × 104 | ||
| F13 | 30 | Min | 1.91 × 108 | 1.49 × 104 | 2.76 × 104 | 3.64 × 104 | 7.20 × 109 | 2.27 × 108 | 2.24 × 103 | 2.60 × 106 | 1.16 × 103 | 1.67 × 103 | 1.32 × 103 |
| Mean | 4.15 × 108 | 3.74 × 104 | 8.62 × 104 | 1.10 × 105 | 1.71 × 1010 | 4.36 × 108 | 5.51 × 103 | 1.16 × 109 | 2.07 × 104 | 2.57 × 104 | 3.43 × 101 | ||
| SD | 1.15 × 108 | 1.80 × 104 | 6.92 × 104 | 4.59 × 104 | 3.24 × 109 | 1.37 × 108 | 2.73 × 103 | 2.96 × 109 | 1.45 × 104 | 2.27 × 104 | 1.10 × 101 | ||
| 50 | Min | 1.33 × 109 | 2.22 × 104 | 5.08 × 104 | 4.18 × 104 | 3.78 × 1010 | 9.55 × 108 | 4.88 × 102 | 2.39 × 108 | 1.05 × 103 | 1.74 × 103 | 1.34 × 103 | |
| Mean | 2.35 × 109 | 4.80 × 104 | 8.38 × 107 | 1.55 × 105 | 5.28 × 1010 | 2.36 × 109 | 1.95 × 103 | 7.36 × 109 | 5.45 × 103 | 1.22 × 104 | 1.38 × 102 | ||
| SD | 5.84 × 108 | 2.29 × 104 | 1.04 × 108 | 1.12 × 105 | 7.14 × 109 | 9.74 × 108 | 1.18 × 103 | 5.60 × 109 | 4.44 × 103 | 1.23 × 104 | 6.97 × 101 | ||
| 100 | Min | 6.30 × 109 | 2.17 × 104 | 2.14 × 105 | 4.95 × 104 | 4.64 × 1010 | 5.82 × 109 | 3.22 × 103 | 4.24 × 109 | 3.21 × 103 | 4.31 × 103 | 1.52 × 103 | |
| Mean | 8.23 × 109 | 3.48 × 104 | 6.24 × 108 | 8.42 × 104 | 5.24 × 1010 | 1.07 × 1010 | 6.67 × 103 | 1.65 × 1010 | 9.13 × 103 | 1.39 × 104 | 5.55 × 102 | ||
| SD | 1.03 × 109 | 8.49 × 103 | 4.33 × 108 | 3.33 × 104 | 2.99 × 109 | 3.08 × 109 | 3.75 × 103 | 6.43 × 109 | 4.51 × 103 | 9.93 × 103 | 3.58 × 102 | ||
| F14 | 30 | Min | 5.17 × 104 | 1.47 × 104 | 1.61 × 103 | 3.39 × 104 | 4.01 × 106 | 4.05 × 104 | 2.59 × 102 | 1.80 × 104 | 4.57 × 102 | 1.09 × 103 | 1.41 × 103 |
| Mean | 1.48 × 105 | 3.45 × 105 | 1.14 × 105 | 9.63 × 105 | 1.43 × 107 | 4.46 × 105 | 2.05 × 103 | 7.39 × 105 | 7.80 × 103 | 6.16 × 103 | 2.12 × 101 | ||
| SD | 6.08 × 104 | 4.58 × 105 | 2.82 × 105 | 1.52 × 106 | 9.41 × 106 | 2.21 × 105 | 2.04 × 103 | 9.65 × 105 | 7.59 × 103 | 4.78 × 103 | 8.34 × 100 | ||
| 50 | Min | 5.33 × 105 | 2.14 × 104 | 3.41 × 104 | 1.21 × 105 | 6.76 × 107 | 1.69 × 106 | 6.55 × 103 | 1.94 × 105 | 6.52 × 103 | 3.88 × 103 | 1.44 × 103 | |
| Mean | 1.11 × 106 | 3.55 × 105 | 4.75 × 105 | 5.55 × 105 | 1.87 × 108 | 3.40 × 106 | 2.21 × 104 | 3.44 × 106 | 5.73 × 104 | 1.09 × 105 | 6.95 × 101 | ||
| SD | 4.89 × 105 | 3.41 × 105 | 7.09 × 105 | 4.09 × 105 | 8.97 × 107 | 1.28 × 106 | 1.21 × 104 | 4.47 × 106 | 3.72 × 104 | 6.60 × 104 | 1.84 × 101 | ||
| 100 | Min | 1.36 × 107 | 1.58 × 106 | 8.64 × 105 | 3.95 × 105 | 9.24 × 107 | 1.02 × 107 | 7.67 × 104 | 1.33 × 106 | 3.56 × 105 | 2.09 × 105 | 1.55 × 103 | |
| Mean | 2.17 × 107 | 3.64 × 106 | 3.76 × 106 | 1.68 × 106 | 2.05 × 108 | 1.52 × 107 | 9.97 × 104 | 6.57 × 106 | 1.00 × 106 | 1.54 × 106 | 6.75 × 102 | ||
| SD | 6.57 × 106 | 1.47 × 106 | 2.00 × 106 | 7.46 × 105 | 6.41 × 107 | 2.86 × 106 | 1.38 × 104 | 4.33 × 106 | 4.89 × 105 | 8.67 × 105 | 5.21 × 102 | ||
| F15 | 30 | Min | 1.31 × 107 | 7.88 × 103 | 1.58 × 104 | 1.02 × 104 | 1.37 × 108 | 6.91 × 105 | 1.66 × 102 | 3.35 × 104 | 1.29 × 102 | 2.31 × 102 | 1.51 × 103 |
| Mean | 7.64 × 107 | 1.64 × 104 | 2.34 × 105 | 1.04 × 105 | 5.86 × 108 | 3.28 × 106 | 1.78 × 103 | 2.32 × 107 | 4.21 × 103 | 9.14 × 103 | 2.53 × 101 | ||
| SD | 3.52 × 107 | 6.40 × 103 | 5.82 × 105 | 1.04 × 105 | 2.52 × 108 | 1.64 × 106 | 1.53 × 103 | 7.01 × 107 | 4.93 × 103 | 8.21 × 103 | 1.37 × 101 | ||
| 50 | Min | 3.74 × 108 | 1.10 × 104 | 2.33 × 104 | 2.06 × 104 | 7.07 × 109 | 1.18 × 108 | 1.41 × 103 | 8.88 × 105 | 4.21 × 102 | 8.62 × 102 | 1.59 × 103 | |
| Mean | 8.18 × 108 | 2.12 × 104 | 3.59 × 106 | 8.34 × 104 | 1.05 × 1010 | 2.31 × 108 | 8.81 × 103 | 1.44 × 109 | 7.99 × 103 | 1.02 × 104 | 1.30 × 102 | ||
| SD | 2.35 × 108 | 7.14 × 103 | 7.45 × 106 | 6.32 × 104 | 2.10 × 109 | 5.50 × 107 | 5.49 × 103 | 2.04 × 109 | 6.00 × 103 | 9.13 × 103 | 4.37 × 101 | ||
| 100 | Min | 2.59 × 109 | 9.12 × 103 | 6.19 × 105 | 3.27 × 104 | 2.37 × 1010 | 9.36 × 108 | 2.21 × 102 | 1.36 × 108 | 3.40 × 102 | 6.48 × 102 | 1.68 × 103 | |
| Mean | 3.19 × 109 | 2.16 × 104 | 6.85 × 107 | 1.39 × 105 | 2.85 × 1010 | 2.64 × 109 | 8.57 × 102 | 7.12 × 109 | 2.25 × 103 | 6.39 × 103 | 2.30 × 102 | ||
| SD | 3.20 × 108 | 5.75 × 103 | 8.56 × 107 | 1.81 × 105 | 2.30 × 109 | 8.49 × 108 | 7.54 × 102 | 4.93 × 109 | 1.66 × 103 | 8.84 × 103 | 4.85 × 101 | ||
| F16 | 30 | Min | 1.54 × 103 | 8.12 × 102 | 2.58 × 102 | 1.01 × 103 | 4.39 × 103 | 1.81 × 103 | 3.52 × 102 | 7.44 × 102 | 3.56 × 102 | 2.90 × 102 | 1.62 × 103 |
| Mean | 1.75 × 103 | 1.16 × 103 | 6.91 × 102 | 1.81 × 103 | 5.81 × 103 | 2.10 × 103 | 6.72 × 102 | 1.62 × 103 | 7.23 × 102 | 8.64 × 102 | 5.33 × 102 | ||
| SD | 1.46 × 102 | 2.81 × 102 | 2.17 × 102 | 5.07 × 102 | 8.67 × 102 | 1.35 × 102 | 1.93 × 102 | 3.90 × 102 | 2.99 × 102 | 2.34 × 102 | 2.69 × 102 | ||
| 50 | Min | 3.33 × 103 | 1.12 × 103 | 5.79 × 102 | 1.71 × 103 | 8.00 × 103 | 1.90 × 103 | 6.51 × 102 | 2.19 × 103 | 9.04 × 102 | 9.30 × 102 | 2.22 × 103 | |
| Mean | 3.79 × 103 | 1.74 × 103 | 1.27 × 103 | 3.34 × 103 | 9.57 × 103 | 2.97 × 103 | 1.08 × 103 | 3.23 × 103 | 1.34 × 103 | 1.67 × 103 | 1.33 × 103 | ||
| SD | 2.39 × 102 | 3.13 × 102 | 3.92 × 102 | 7.45 × 102 | 1.22 × 103 | 4.24 × 102 | 3.29 × 102 | 6.13 × 102 | 3.37 × 102 | 4.45 × 102 | 3.17 × 102 | ||
| 100 | Min | 8.10 × 103 | 2.97 × 103 | 2.55 × 103 | 5.60 × 103 | 2.14 × 104 | 8.05 × 103 | 2.94 × 103 | 7.22 × 103 | 2.90 × 103 | 2.89 × 103 | 2.96 × 103 | |
| Mean | 9.62 × 103 | 4.86 × 103 | 3.80 × 103 | 7.69 × 103 | 2.44 × 104 | 1.03 × 104 | 4.00 × 103 | 8.88 × 103 | 4.12 × 103 | 4.43 × 103 | 3.16 × 103 | ||
| SD | 5.51 × 102 | 8.41 × 102 | 8.40 × 102 | 1.31 × 103 | 1.98 × 103 | 8.93 × 102 | 5.62 × 102 | 1.05 × 103 | 7.27 × 102 | 9.13 × 102 | 5.69 × 102 | ||
| F17 | 30 | Min | 5.81 × 102 | 9.94 × 101 | 7.07 × 101 | 3.83 × 102 | 2.35 × 103 | 5.23 × 102 | 5.81 × 101 | 1.86 × 102 | 1.54 × 102 | 9.69 × 101 | 1.73 × 103 |
| Mean | 8.05 × 102 | 4.62 × 102 | 2.33 × 102 | 7.49 × 102 | 5.44 × 103 | 8.08 × 102 | 1.52 × 102 | 5.85 × 102 | 3.56 × 102 | 3.87 × 102 | 1.54 × 102 | ||
| SD | 1.36 × 102 | 2.13 × 102 | 1.23 × 102 | 2.59 × 102 | 4.23 × 103 | 1.29 × 102 | 7.18 × 101 | 1.66 × 102 | 1.26 × 102 | 2.01 × 102 | 1.34 × 102 | ||
| 50 | Min | 3.08 × 103 | 9.95 × 102 | 4.41 × 102 | 1.63 × 103 | 8.81 × 103 | 1.54 × 103 | 6.54 × 102 | 1.22 × 103 | 7.51 × 102 | 8.78 × 102 | 1.92 × 103 | |
| Mean | 3.77 × 103 | 1.64 × 103 | 9.98 × 102 | 2.40 × 103 | 1.42 × 104 | 2.11 × 103 | 1.07 × 103 | 2.09 × 103 | 1.39 × 103 | 1.58 × 103 | 8.66 × 102 | ||
| SD | 3.00 × 102 | 2.82 × 102 | 2.48 × 102 | 3.47 × 102 | 3.77 × 103 | 2.29 × 102 | 2.25 × 102 | 6.41 × 102 | 3.52 × 102 | 3.34 × 102 | 2.74 × 102 | ||
| 100 | Min | 8.00 × 103 | 2.88 × 103 | 1.69 × 103 | 4.10 × 103 | 2.00 × 106 | 8.24 × 103 | 2.33 × 103 | 4.57 × 103 | 2.31 × 103 | 2.09 × 103 | 3.32 × 103 | |
| Mean | 9.23 × 103 | 4.10 × 103 | 2.72 × 103 | 5.42 × 103 | 1.59 × 107 | 1.58 × 104 | 3.15 × 103 | 9.28 × 104 | 3.84 × 103 | 3.97 × 103 | 2.49 × 103 | ||
| SD | 5.83 × 102 | 6.44 × 102 | 5.00 × 102 | 9.84 × 102 | 8.84 × 106 | 7.01 × 103 | 5.04 × 102 | 9.49 × 104 | 6.56 × 102 | 8.34 × 102 | 3.92 × 102 | ||
| F18 | 30 | Min | 6.52 × 105 | 2.94 × 104 | 3.06 × 104 | 1.10 × 105 | 3.59 × 107 | 8.23 × 105 | 4.78 × 104 | 1.22 × 105 | 6.14 × 104 | 5.19 × 104 | 1.81 × 103 |
| Mean | 3.31 × 106 | 3.94 × 105 | 6.53 × 105 | 1.89 × 106 | 1.54 × 108 | 2.23 × 106 | 1.08 × 105 | 6.61 × 106 | 1.96 × 105 | 2.44 × 105 | 2.34 × 102 | ||
| SD | 1.76 × 106 | 4.45 × 105 | 6.85 × 105 | 1.98 × 106 | 8.19 × 107 | 1.40 × 106 | 4.55 × 104 | 1.83 × 107 | 1.24 × 105 | 2.28 × 105 | 3.36 × 102 | ||
| 50 | Min | 6.08 × 106 | 6.76 × 105 | 3.97 × 105 | 6.09 × 105 | 1.32 × 108 | 4.74 × 106 | 1.08 × 105 | 7.02 × 105 | 9.57 × 104 | 5.85 × 104 | 1.87 × 103 | |
| Mean | 1.28 × 107 | 2.62 × 106 | 2.70 × 106 | 5.26 × 106 | 2.73 × 108 | 9.12 × 106 | 3.87 × 105 | 9.94 × 106 | 6.60 × 105 | 6.50 × 105 | 2.38 × 103 | ||
| SD | 3.38 × 106 | 1.58 × 106 | 3.96 × 106 | 5.09 × 106 | 7.95 × 107 | 2.60 × 106 | 1.98 × 105 | 1.43 × 107 | 6.52 × 105 | 4.87 × 105 | 2.62 × 103 | ||
| 100 | Min | 2.82 × 107 | 8.37 × 105 | 1.18 × 106 | 9.86 × 105 | 1.37 × 108 | 1.16 × 107 | 1.58 × 105 | 1.56 × 106 | 2.41 × 105 | 5.53 × 105 | 2.57 × 103 | |
| Mean | 4.40 × 107 | 2.59 × 106 | 3.33 × 106 | 2.29 × 106 | 3.53 × 108 | 1.93 × 107 | 3.45 × 105 | 6.96 × 106 | 9.13 × 105 | 2.12 × 106 | 9.58 × 103 | ||
| SD | 1.06 × 107 | 1.06 × 106 | 1.58 × 106 | 8.64 × 105 | 1.16 × 108 | 5.85 × 106 | 1.06 × 105 | 6.46 × 106 | 4.43 × 105 | 1.32 × 106 | 7.90 × 103 | ||
| F19 | 30 | Min | 1.17 × 107 | 5.38 × 103 | 9.69 × 103 | 3.39 × 104 | 4.06 × 108 | 3.00 × 106 | 3.34 × 102 | 1.28 × 105 | 1.61 × 102 | 7.90 × 101 | 1.91 × 103 |
| Mean | 9.09 × 107 | 1.20 × 105 | 5.11 × 105 | 2.61 × 106 | 1.41 × 109 | 9.34 × 106 | 5.03 × 103 | 9.37 × 107 | 4.44 × 103 | 1.32 × 104 | 1.78 × 101 | ||
| SD | 4.51 × 107 | 1.28 × 105 | 4.80 × 105 | 2.81 × 106 | 6.13 × 108 | 3.32 × 106 | 3.64 × 103 | 1.82 × 108 | 4.85 × 103 | 1.16 × 104 | 9.68 × 100 | ||
| 50 | Min | 2.04 × 108 | 1.99 × 104 | 3.79 × 104 | 2.67 × 104 | 3.34 × 109 | 5.75 × 107 | 9.71 × 103 | 2.16 × 106 | 2.33 × 103 | 9.41 × 102 | 1.92 × 103 | |
| Mean | 3.97 × 108 | 1.66 × 105 | 3.14 × 106 | 2.28 × 106 | 6.12 × 109 | 1.67 × 108 | 2.30 × 104 | 1.10 × 109 | 1.64 × 104 | 1.30 × 104 | 5.67 × 101 | ||
| SD | 1.08 × 108 | 1.18 × 105 | 7.33 × 106 | 1.91 × 106 | 1.33 × 109 | 6.29 × 107 | 7.20 × 103 | 1.52 × 109 | 9.74 × 103 | 1.24 × 104 | 2.66 × 101 | ||
| 100 | Min | 1.88 × 109 | 6.82 × 104 | 1.89 × 106 | 1.93 × 106 | 2.01 × 1010 | 1.05 × 109 | 1.42 × 102 | 2.81 × 108 | 3.85 × 102 | 7.69 × 102 | 2.02 × 103 | |
| Mean | 3.23 × 109 | 3.63 × 105 | 6.70 × 107 | 1.55 × 107 | 2.74 × 1010 | 2.47 × 109 | 1.75 × 103 | 5.66 × 109 | 2.91 × 103 | 7.52 × 103 | 1.85 × 102 | ||
| SD | 5.34 × 108 | 2.59 × 105 | 6.88 × 107 | 5.59 × 106 | 2.83 × 109 | 8.76 × 108 | 1.72 × 103 | 4.75 × 109 | 2.67 × 103 | 9.31 × 103 | 3.96 × 101 | ||
| F20 | 30 | Min | 4.68 × 102 | 2.88 × 102 | 1.58 × 102 | 2.31 × 102 | 1.06 × 103 | 4.80 × 102 | 2.14 × 102 | 1.76 × 102 | 1.36 × 102 | 1.53 × 102 | 2.01 × 103 |
| Mean | 6.19 × 102 | 5.76 × 102 | 3.93 × 102 | 6.48 × 102 | 1.33 × 103 | 5.91 × 102 | 2.76 × 102 | 6.35 × 102 | 3.07 × 102 | 2.95 × 102 | 1.50 × 102 | ||
| SD | 9.42 × 101 | 2.17 × 102 | 1.74 × 102 | 1.99 × 102 | 1.29 × 102 | 6.82 × 101 | 5.12 × 101 | 1.71 × 102 | 1.43 × 102 | 6.46 × 101 | 9.27 × 101 | ||
| 50 | Min | 1.54 × 103 | 4.85 × 102 | 4.04 × 102 | 1.34 × 103 | 1.82 × 103 | 1.02 × 103 | 4.44 × 102 | 1.16 × 103 | 3.63 × 102 | 3.33 × 102 | 2.12 × 103 | |
| Mean | 1.79 × 103 | 1.33 × 103 | 8.03 × 102 | 1.66 × 103 | 2.63 × 103 | 1.40 × 103 | 7.82 × 102 | 1.62 × 103 | 7.44 × 102 | 6.30 × 102 | 4.94 × 102 | ||
| SD | 1.80 × 102 | 3.25 × 102 | 2.47 × 102 | 2.31 × 102 | 2.63 × 102 | 2.14 × 102 | 2.22 × 102 | 2.62 × 102 | 2.57 × 102 | 2.05 × 102 | 1.96 × 102 | ||
| 100 | Min | 4.40 × 103 | 2.46 × 103 | 1.15 × 103 | 2.97 × 103 | 5.90 × 103 | 4.16 × 103 | 1.61 × 103 | 3.29 × 103 | 1.53 × 103 | 1.66 × 103 | 3.21 × 103 | |
| Mean | 5.06 × 103 | 3.35 × 103 | 2.30 × 103 | 4.24 × 103 | 6.56 × 103 | 4.58 × 103 | 2.24 × 103 | 4.19 × 103 | 2.56 × 103 | 2.42 × 103 | 2.14 × 103 | ||
| SD | 3.01 × 102 | 5.32 × 102 | 4.78 × 102 | 6.02 × 102 | 2.54 × 102 | 2.41 × 102 | 4.10 × 102 | 5.07 × 102 | 8.33 × 102 | 3.78 × 102 | 4.32 × 102 | ||
| Rank | 30 | W/T/L | 0/0/10 | 0/0/10 | 0/0/10 | 0/0/10 | 0/0/10 | 0/0/10 | 1/0/9 | 0/0/10 | 0/0/10 | 0/0/10 | 9/0/1 |
| 50 | W/T/L | 0/0/10 | 0/0/10 | 0/0/10 | 0/0/10 | 0/0/10 | 0/0/10 | 1/0/9 | 0/0/10 | 0/0/10 | 0/0/10 | 9/0/1 | |
| 100 | W/T/L | 0/0/10 | 0/0/10 | 0/0/10 | 0/0/10 | 0/0/10 | 0/0/10 | 0/0/10 | 0/0/10 | 0/0/10 | 0/0/10 | 10/0/0 |
| F | D | Index | PSO 1997 | KH 2012 | GWO 2014 | WOA 2016 | EEGWO 2018 | HGSO 2019 | JSO 2020 | TSA 2020 | MTBO 2023 | FOA 2024 | CNJSO |
|---|---|---|---|---|---|---|---|---|---|---|---|---|---|
| F21 | 30 | Min | 4.27 × 102 | 2.69 × 102 | 2.35 × 102 | 3.38 × 102 | 6.10 × 102 | 3.98 × 102 | 2.56 × 102 | 4.03 × 102 | 2.46 × 102 | 2.51 × 102 | 2.33 × 103 |
| Mean | 4.45 × 102 | 3.12 × 102 | 2.76 × 102 | 4.49 × 102 | 7.10 × 102 | 4.67 × 102 | 2.81 × 102 | 4.96 × 102 | 2.80 × 102 | 2.99 × 102 | 2.55 × 102 | ||
| SD | 1.13 × 101 | 2.18 × 101 | 3.22 × 101 | 6.46 × 101 | 4.70 × 101 | 2.50 × 101 | 1.17 × 101 | 4.20 × 101 | 1.81 × 101 | 3.19 × 101 | 1.31 × 101 | ||
| 50 | Min | 6.81 × 102 | 3.66 × 102 | 3.24 × 102 | 6.04 × 102 | 1.06 × 103 | 7.44 × 102 | 3.17 × 102 | 7.00 × 102 | 3.47 × 102 | 3.22 × 102 | 2.36 × 103 | |
| Mean | 7.07 × 102 | 4.39 × 102 | 3.73 × 102 | 7.58 × 102 | 1.24 × 103 | 8.20 × 102 | 3.66 × 102 | 8.24 × 102 | 4.08 × 102 | 4.48 × 102 | 3.22 × 102 | ||
| SD | 1.43 × 101 | 3.34 × 101 | 2.67 × 101 | 9.71 × 101 | 8.39 × 101 | 3.33 × 101 | 2.61 × 101 | 7.45 × 101 | 4.52 × 101 | 5.45 × 101 | 3.21 × 101 | ||
| 100 | Min | 1.44 × 103 | 1.01 × 103 | 6.44 × 102 | 1.56 × 103 | 2.72 × 103 | 1.80 × 103 | 6.13 × 102 | 1.79 × 103 | 6.72 × 102 | 7.41 × 102 | 2.51 × 103 | |
| Mean | 1.51 × 103 | 1.25 × 103 | 7.65 × 102 | 1.81 × 103 | 3.15 × 103 | 1.96 × 103 | 7.29 × 102 | 1.96 × 103 | 8.37 × 102 | 9.34 × 102 | 5.72 × 102 | ||
| SD | 4.36 × 101 | 1.27 × 102 | 8.10 × 101 | 1.90 × 102 | 2.29 × 102 | 9.62 × 101 | 5.96 × 101 | 1.16 × 102 | 1.06 × 102 | 1.06 × 102 | 6.95 × 101 | ||
| F22 | 30 | Min | 1.63 × 103 | 1.00 × 102 | 1.58 × 102 | 1.12 × 102 | 7.01 × 103 | 9.08 × 102 | 1.00 × 102 | 1.50 × 103 | 1.00 × 102 | 1.00 × 102 | 2.30 × 103 |
| Mean | 5.50 × 103 | 1.00 × 102 | 2.13 × 103 | 3.72 × 103 | 7.99 × 103 | 1.72 × 103 | 1.01 × 102 | 5.73 × 103 | 1.97 × 103 | 2.78 × 102 | 1.00 × 102 | ||
| SD | 2.52 × 103 | 5.08 × 10−1 | 1.53 × 103 | 2.25 × 103 | 4.05 × 102 | 3.65 × 102 | 1.64 × 100 | 1.45 × 103 | 2.80 × 103 | 7.86 × 102 | 9.70 × 10−1 | ||
| 50 | Min | 1.25 × 104 | 6.04 × 103 | 5.05 × 103 | 8.07 × 103 | 1.48 × 104 | 5.41 × 103 | 1.00 × 102 | 4.36 × 103 | 4.99 × 103 | 4.86 × 103 | 2.30 × 103 | |
| Mean | 1.35 × 104 | 8.21 × 103 | 6.14 × 103 | 9.70 × 103 | 1.59 × 104 | 9.30 × 103 | 1.56 × 103 | 1.11 × 104 | 1.06 × 104 | 8.77 × 103 | 4.38 × 103 | ||
| SD | 4.17 × 102 | 9.28 × 102 | 6.93 × 102 | 1.22 × 103 | 5.56 × 102 | 2.48 × 103 | 3.01 × 103 | 1.82 × 103 | 3.39 × 103 | 1.41 × 103 | 1.39 × 103 | ||
| 100 | Min | 2.98 × 104 | 1.47 × 104 | 1.17 × 104 | 1.60 × 104 | 3.31 × 104 | 2.63 × 104 | 1.00 × 102 | 2.54 × 104 | 1.10 × 104 | 1.59 × 104 | 1.26 × 104 | |
| Mean | 3.08 × 104 | 1.78 × 104 | 1.64 × 104 | 2.15 × 104 | 3.42 × 104 | 2.84 × 104 | 1.45 × 104 | 2.76 × 104 | 2.51 × 104 | 2.21 × 104 | 1.17 × 104 | ||
| SD | 6.22 × 102 | 1.30 × 103 | 5.20 × 103 | 3.14 × 103 | 5.01 × 102 | 8.55 × 102 | 5.04 × 103 | 1.27 × 103 | 7.70 × 103 | 2.73 × 103 | 8.75 × 102 | ||
| F23 | 30 | Min | 5.69 × 102 | 4.87 × 102 | 3.84 × 102 | 5.56 × 102 | 1.26 × 103 | 6.96 × 102 | 4.15 × 102 | 6.97 × 102 | 4.14 × 102 | 4.22 × 102 | 2.68 × 103 |
| Mean | 5.89 × 102 | 5.90 × 102 | 4.39 × 102 | 7.06 × 102 | 1.55 × 103 | 7.85 × 102 | 4.55 × 102 | 8.63 × 102 | 4.65 × 102 | 4.94 × 102 | 4.11 × 102 | ||
| SD | 1.19 × 101 | 5.56 × 101 | 3.93 × 101 | 7.45 × 101 | 1.97 × 102 | 4.75 × 101 | 2.64 × 101 | 1.04 × 102 | 4.18 × 101 | 4.70 × 101 | 1.99 × 101 | ||
| 50 | Min | 9.06 × 102 | 8.62 × 102 | 5.79 × 102 | 1.04 × 103 | 2.23 × 103 | 1.07 × 103 | 5.63 × 102 | 1.25 × 103 | 6.28 × 102 | 6.43 × 102 | 2.80 × 103 | |
| Mean | 9.43 × 102 | 1.06 × 103 | 6.24 × 102 | 1.28 × 103 | 2.72 × 103 | 1.35 × 103 | 6.88 × 102 | 1.50 × 103 | 7.02 × 102 | 7.70 × 102 | 5.72 × 102 | ||
| SD | 1.33 × 101 | 1.02 × 102 | 3.65 × 101 | 1.53 × 102 | 2.47 × 102 | 1.27 × 102 | 4.73 × 101 | 1.44 × 102 | 5.08 × 101 | 8.26 × 101 | 4.56 × 101 | ||
| 100 | Min | 1.63 × 103 | 2.17 × 103 | 9.72 × 102 | 1.75 × 103 | 4.72 × 103 | 2.61 × 103 | 1.11 × 103 | 2.52 × 103 | 1.17 × 103 | 1.03 × 103 | 2.98 × 103 | |
| Mean | 1.66 × 103 | 2.41 × 103 | 1.12 × 103 | 2.44 × 103 | 5.88 × 103 | 3.93 × 103 | 1.20 × 103 | 2.82 × 103 | 1.37 × 103 | 1.37 × 103 | 7.79 × 102 | ||
| SD | 3.28 × 101 | 1.43 × 102 | 6.90 × 101 | 3.14 × 102 | 5.97 × 102 | 1.04 × 103 | 5.68 × 101 | 2.34 × 102 | 1.27 × 102 | 1.78 × 102 | 4.99 × 101 | ||
| F24 | 30 | Min | 6.19 × 102 | 5.79 × 102 | 4.49 × 102 | 6.06 × 102 | 1.56 × 103 | 7.66 × 102 | 4.75 × 102 | 7.81 × 102 | 4.68 × 102 | 4.83 × 102 | 2.87 × 103 |
| Mean | 6.36 × 102 | 6.99 × 102 | 4.99 × 102 | 7.61 × 102 | 1.82 × 103 | 8.66 × 102 | 5.29 × 102 | 9.15 × 102 | 5.01 × 102 | 5.45 × 102 | 4.92 × 102 | ||
| SD | 9.49 × 100 | 7.24 × 101 | 4.58 × 101 | 8.56 × 101 | 1.69 × 102 | 6.21 × 101 | 2.59 × 101 | 9.13 × 101 | 2.73 × 101 | 3.34 × 101 | 1.43 × 101 | ||
| 50 | Min | 9.09 × 102 | 1.04 × 103 | 6.26 × 102 | 1.03 × 103 | 2.63 × 103 | 1.26 × 103 | 6.98 × 102 | 1.25 × 103 | 6.44 × 102 | 6.55 × 102 | 2.99 × 103 | |
| Mean | 9.43 × 102 | 1.23 × 103 | 6.93 × 102 | 1.27 × 103 | 3.16 × 103 | 1.53 × 103 | 7.84 × 102 | 1.57 × 103 | 7.10 × 102 | 7.90 × 102 | 6.51 × 102 | ||
| SD | 1.57 × 101 | 1.45 × 102 | 6.57 × 101 | 1.38 × 102 | 3.00 × 102 | 1.18 × 102 | 6.38 × 101 | 1.46 × 102 | 5.58 × 101 | 7.24 × 101 | 5.57 × 101 | ||
| 100 | Min | 2.11 × 103 | 2.80 × 103 | 1.36 × 103 | 3.23 × 103 | 8.78 × 103 | 3.92 × 103 | 1.78 × 103 | 3.54 × 103 | 1.72 × 103 | 1.61 × 103 | 3.57 × 103 | |
| Mean | 2.16 × 103 | 3.31 × 103 | 1.52 × 103 | 3.62 × 103 | 1.11 × 104 | 4.52 × 103 | 2.01 × 103 | 4.10 × 103 | 1.97 × 103 | 1.89 × 103 | 1.33 × 103 | ||
| SD | 2.66 × 101 | 3.86 × 102 | 8.98 × 101 | 2.29 × 102 | 7.95 × 102 | 2.63 × 102 | 1.49 × 102 | 3.93 × 102 | 1.83 × 102 | 1.79 × 102 | 8.09 × 101 | ||
| F25 | 30 | Min | 1.07 × 103 | 3.89 × 102 | 3.92 × 102 | 3.94 × 102 | 2.30 × 103 | 7.08 × 102 | 3.84 × 102 | 4.65 × 102 | 3.84 × 102 | 3.84 × 102 | 2.88 × 103 |
| Mean | 1.31 × 103 | 4.20 × 102 | 4.49 × 102 | 4.44 × 102 | 3.27 × 103 | 8.20 × 102 | 3.94 × 102 | 9.61 × 102 | 4.15 × 102 | 3.94 × 102 | 3.89 × 102 | ||
| SD | 1.36 × 102 | 2.08 × 101 | 3.10 × 101 | 3.00 × 101 | 4.76 × 102 | 6.48 × 101 | 1.19 × 101 | 3.94 × 102 | 2.46 × 101 | 1.35 × 101 | 8.48 × 100 | ||
| 50 | Min | 2.73 × 103 | 5.36 × 102 | 7.03 × 102 | 5.26 × 102 | 1.21 × 104 | 2.80 × 103 | 5.72 × 102 | 1.92 × 103 | 4.63 × 102 | 4.61 × 102 | 2.96 × 103 | |
| Mean | 3.39 × 103 | 5.91 × 102 | 8.99 × 102 | 6.27 × 102 | 1.35 × 104 | 3.94 × 103 | 6.06 × 102 | 3.91 × 103 | 5.52 × 102 | 5.50 × 102 | 5.57 × 102 | ||
| SD | 3.49 × 102 | 2.42 × 101 | 1.80 × 102 | 4.94 × 101 | 6.32 × 102 | 5.48 × 102 | 1.31 × 101 | 1.37 × 103 | 3.88 × 101 | 4.05 × 101 | 3.55 × 101 | ||
| 100 | Min | 1.42 × 104 | 7.54 × 102 | 2.11 × 103 | 1.00 × 103 | 2.39 × 104 | 8.57 × 103 | 7.59 × 102 | 5.29 × 103 | 7.64 × 102 | 6.38 × 102 | 3.14 × 103 | |
| Mean | 1.78 × 104 | 8.50 × 102 | 2.96 × 103 | 1.14 × 103 | 2.71 × 104 | 1.10 × 104 | 8.56 × 102 | 8.34 × 103 | 8.56 × 102 | 7.75 × 102 | 7.64 × 102 | ||
| SD | 1.68 × 103 | 5.89 × 101 | 4.90 × 102 | 7.12 × 101 | 1.56 × 103 | 1.30 × 103 | 4.26 × 101 | 1.98 × 103 | 5.16 × 101 | 7.08 × 101 | 6.24 × 101 | ||
| F26 | 30 | Min | 3.72 × 103 | 2.00 × 102 | 1.44 × 103 | 1.63 × 103 | 8.42 × 103 | 3.73 × 103 | 2.00 × 102 | 1.50 × 103 | 2.00 × 102 | 2.00 × 102 | 3.80 × 103 |
| Mean | 3.87 × 103 | 3.28 × 103 | 1.83 × 103 | 4.74 × 103 | 9.41 × 103 | 4.44 × 103 | 2.25 × 103 | 5.14 × 103 | 2.28 × 103 | 2.32 × 103 | 1.71 × 103 | ||
| SD | 9.33 × 101 | 1.39 × 103 | 2.12 × 102 | 1.04 × 103 | 6.32 × 102 | 3.72 × 102 | 1.32 × 103 | 1.34 × 103 | 1.05 × 103 | 9.69 × 102 | 2.77 × 102 | ||
| 50 | Min | 6.34 × 103 | 5.58 × 103 | 2.28 × 103 | 7.94 × 103 | 1.43 × 104 | 7.24 × 103 | 3.01 × 102 | 8.80 × 103 | 3.00 × 102 | 3.39 × 103 | 4.85 × 103 | |
| Mean | 6.62 × 103 | 7.40 × 103 | 3.25 × 103 | 1.07 × 104 | 1.54 × 104 | 8.64 × 103 | 5.41 × 103 | 1.08 × 104 | 5.64 × 103 | 4.60 × 103 | 2.80 × 103 | ||
| SD | 1.57 × 102 | 8.69 × 102 | 4.77 × 102 | 1.61 × 103 | 5.11 × 102 | 1.11 × 103 | 3.28 × 103 | 1.05 × 103 | 2.54 × 103 | 8.73 × 102 | 3.10 × 102 | ||
| 100 | Min | 1.59 × 104 | 1.89 × 104 | 7.80 × 103 | 2.47 × 104 | 5.12 × 104 | 2.43 × 104 | 1.68 × 104 | 2.75 × 104 | 1.31 × 104 | 1.11 × 104 | 9.81 × 103 | |
| Mean | 1.64 × 104 | 2.33 × 104 | 9.71 × 103 | 2.90 × 104 | 5.50 × 104 | 3.18 × 104 | 2.05 × 104 | 2.99 × 104 | 2.05 × 104 | 1.40 × 104 | 8.18 × 103 | ||
| SD | 3.22 × 102 | 1.71 × 103 | 9.83 × 102 | 2.86 × 103 | 1.70 × 103 | 2.62 × 103 | 1.81 × 103 | 1.59 × 103 | 3.85 × 103 | 2.23 × 103 | 6.78 × 102 | ||
| F27 | 30 | Min | 5.76 × 102 | 5.75 × 102 | 5.10 × 102 | 5.40 × 102 | 1.90 × 103 | 5.00 × 102 | 5.30 × 102 | 6.18 × 102 | 5.11 × 102 | 5.14 × 102 | 3.20 × 103 |
| Mean | 6.13 × 102 | 7.05 × 102 | 5.40 × 102 | 6.43 × 102 | 2.56 × 103 | 5.00 × 102 | 5.56 × 102 | 8.25 × 102 | 5.50 × 102 | 5.54 × 102 | 5.23 × 102 | ||
| SD | 2.11 × 101 | 8.40 × 101 | 2.17 × 101 | 7.29 × 101 | 4.04 × 102 | 8.23 × 10−5 | 1.95 × 101 | 1.33 × 102 | 3.00 × 101 | 4.27 × 101 | 1.80 × 101 | ||
| 50 | Min | 9.11 × 102 | 1.30 × 103 | 6.32 × 102 | 9.80 × 102 | 3.71 × 103 | 5.00 × 102 | 7.51 × 102 | 1.35 × 103 | 6.49 × 102 | 6.30 × 102 | 3.26 × 103 | |
| Mean | 9.96 × 102 | 1.70 × 103 | 7.89 × 102 | 1.37 × 103 | 5.64 × 103 | 5.00 × 102 | 9.58 × 102 | 1.80 × 103 | 8.85 × 102 | 9.33 × 102 | 6.29 × 102 | ||
| SD | 6.43 × 101 | 2.96 × 102 | 7.01 × 101 | 2.07 × 102 | 7.96 × 102 | 1.60 × 10−4 | 9.23 × 101 | 2.98 × 102 | 1.33 × 102 | 1.74 × 102 | 5.35 × 101 | ||
| 100 | Min | 1.58 × 103 | 2.02 × 103 | 9.17 × 102 | 1.32 × 103 | 7.44 × 103 | 5.00 × 102 | 1.22 × 103 | 2.23 × 103 | 9.39 × 102 | 8.40 × 102 | 3.46 × 103 | |
| Mean | 1.73 × 103 | 3.01 × 103 | 1.10 × 103 | 2.23 × 103 | 1.30 × 104 | 5.00 × 102 | 1.47 × 103 | 3.05 × 103 | 1.35 × 103 | 1.14 × 103 | 8.60 × 102 | ||
| SD | 1.03 × 102 | 6.58 × 102 | 1.22 × 102 | 6.48 × 102 | 1.61 × 103 | 1.12 × 10−4 | 1.08 × 102 | 5.56 × 102 | 2.92 × 102 | 1.72 × 102 | 5.88 × 101 | ||
| F28 | 30 | Min | 8.75 × 102 | 3.95 × 102 | 4.73 × 102 | 4.38 × 102 | 4.01 × 103 | 5.00 × 102 | 3.90 × 102 | 6.84 × 102 | 3.00 × 102 | 3.00 × 102 | 3.10 × 103 |
| Mean | 1.00 × 103 | 4.47 × 102 | 5.55 × 102 | 4.91 × 102 | 5.04 × 103 | 9.19 × 102 | 4.09 × 102 | 1.43 × 103 | 3.81 × 102 | 3.64 × 102 | 3.21 × 102 | ||
| SD | 6.68 × 101 | 2.66 × 101 | 6.08 × 101 | 2.20 × 101 | 4.86 × 102 | 4.56 × 102 | 1.23 × 101 | 6.55 × 102 | 5.29 × 101 | 6.02 × 101 | 4.35 × 101 | ||
| 50 | Min | 1.43 × 103 | 4.81 × 102 | 6.72 × 102 | 5.70 × 102 | 9.97 × 103 | 5.00 × 102 | 4.93 × 102 | 2.32 × 103 | 4.60 × 102 | 4.59 × 102 | 3.27 × 103 | |
| Mean | 1.92 × 103 | 5.40 × 102 | 1.15 × 103 | 6.34 × 102 | 1.16 × 104 | 3.46 × 103 | 5.37 × 102 | 4.00 × 103 | 5.03 × 102 | 4.90 × 102 | 4.97 × 102 | ||
| SD | 3.93 × 102 | 3.87 × 101 | 3.47 × 102 | 5.28 × 101 | 8.68 × 102 | 1.60 × 103 | 2.94 × 101 | 1.07 × 103 | 2.81 × 101 | 1.90 × 101 | 1.09 × 101 | ||
| 100 | Min | 9.17 × 103 | 6.28 × 102 | 2.28 × 103 | 7.78 × 102 | 3.16 × 104 | 1.16 × 104 | 6.10 × 102 | 7.26 × 103 | 5.26 × 102 | 5.32 × 102 | 3.10 × 103 | |
| Mean | 1.23 × 104 | 6.99 × 102 | 3.66 × 103 | 9.03 × 102 | 3.44 × 104 | 1.62 × 104 | 6.71 × 102 | 1.15 × 104 | 6.56 × 102 | 5.75 × 102 | 4.08 × 102 | ||
| SD | 2.23 × 103 | 4.51 × 101 | 9.82 × 102 | 5.72 × 101 | 1.36 × 103 | 2.01 × 103 | 3.37 × 101 | 1.95 × 103 | 5.22 × 101 | 3.16 × 101 | 1.25 × 102 | ||
| F29 | 30 | Min | 1.25 × 103 | 6.77 × 102 | 4.89 × 102 | 1.06 × 103 | 3.91 × 103 | 1.02 × 103 | 4.82 × 102 | 1.08 × 103 | 5.49 × 102 | 5.90 × 102 | 3.26 × 103 |
| Mean | 1.54 × 103 | 1.28 × 103 | 7.96 × 102 | 1.92 × 103 | 6.13 × 103 | 1.37 × 103 | 6.57 × 102 | 1.58 × 103 | 9.72 × 102 | 1.08 × 103 | 5.17 × 102 | ||
| SD | 1.55 × 102 | 2.81 × 102 | 1.70 × 102 | 3.51 × 102 | 1.52 × 103 | 2.62 × 102 | 1.07 × 102 | 3.57 × 102 | 2.85 × 102 | 2.92 × 102 | 1.08 × 102 | ||
| 50 | Min | 2.85 × 103 | 1.62 × 103 | 7.63 × 102 | 2.06 × 103 | 3.81 × 104 | 2.22 × 103 | 8.78 × 102 | 2.22 × 103 | 1.29 × 103 | 1.56 × 103 | 3.32 × 103 | |
| Mean | 3.48 × 103 | 2.40 × 103 | 1.33 × 103 | 3.77 × 103 | 2.11 × 105 | 3.84 × 103 | 1.35 × 103 | 4.12 × 103 | 1.99 × 103 | 2.10 × 103 | 7.80 × 102 | ||
| SD | 2.83 × 102 | 5.31 × 102 | 2.75 × 102 | 8.36 × 102 | 1.33 × 105 | 1.10 × 103 | 2.57 × 102 | 1.07 × 103 | 3.50 × 102 | 3.56 × 102 | 2.44 × 102 | ||
| 100 | Min | 1.11 × 104 | 4.42 × 103 | 3.60 × 103 | 7.60 × 103 | 4.88 × 105 | 8.21 × 103 | 2.95 × 103 | 8.67 × 103 | 3.57 × 103 | 3.56 × 103 | 4.92 × 103 | |
| Mean | 1.32 × 104 | 5.69 × 103 | 4.47 × 103 | 1.04 × 104 | 8.86 × 105 | 1.24 × 104 | 4.11 × 103 | 1.83 × 104 | 4.76 × 103 | 4.75 × 103 | 2.64 × 103 | ||
| SD | 1.21 × 103 | 7.47 × 102 | 4.63 × 102 | 2.07 × 103 | 2.77 × 105 | 3.16 × 103 | 5.02 × 102 | 1.16 × 104 | 6.61 × 102 | 8.09 × 102 | 4.15 × 102 | ||
| F30 | 30 | Min | 1.55 × 107 | 1.72 × 105 | 2.05 × 105 | 1.21 × 106 | 6.86 × 108 | 4.06 × 107 | 2.93 × 103 | 4.03 × 106 | 2.49 × 103 | 3.56 × 103 | 4.99 × 103 |
| Mean | 5.28 × 107 | 1.91 × 106 | 4.98 × 106 | 9.90 × 106 | 2.33 × 109 | 7.45 × 107 | 3.79 × 103 | 1.19 × 107 | 7.10 × 103 | 9.50 × 103 | 2.16 × 103 | ||
| SD | 1.93 × 107 | 1.49 × 106 | 4.92 × 106 | 6.46 × 106 | 8.45 × 108 | 1.98 × 107 | 7.24 × 102 | 7.09 × 106 | 6.30 × 103 | 4.82 × 103 | 1.53 × 102 | ||
| 50 | Min | 4.20 × 108 | 1.87 × 107 | 4.18 × 107 | 4.59 × 107 | 5.14 × 109 | 3.74 × 108 | 7.38 × 105 | 3.81 × 107 | 6.84 × 105 | 8.82 × 105 | 5.83 × 105 | |
| Mean | 7.14 × 108 | 4.48 × 107 | 7.55 × 107 | 8.84 × 107 | 9.51 × 109 | 5.84 × 108 | 8.84 × 105 | 1.00 × 109 | 9.58 × 105 | 1.32 × 106 | 6.85 × 105 | ||
| SD | 1.95 × 108 | 2.13 × 107 | 2.13 × 107 | 2.93 × 107 | 1.83 × 109 | 1.37 × 108 | 1.15 × 105 | 1.21 × 109 | 1.62 × 105 | 4.50 × 105 | 1.10 × 105 | ||
| 100 | Min | 2.54 × 109 | 4.53 × 106 | 4.58 × 107 | 6.36 × 107 | 4.06 × 1010 | 4.65 × 109 | 2.95 × 103 | 6.11 × 109 | 4.62 × 103 | 8.79 × 103 | 5.33 × 103 | |
| Mean | 3.52 × 109 | 1.16 × 107 | 3.40 × 108 | 2.12 × 108 | 4.62 × 1010 | 8.62 × 109 | 4.11 × 103 | 1.20 × 1010 | 2.26 × 104 | 2.93 × 104 | 3.38 × 103 | ||
| SD | 3.74 × 108 | 4.36 × 106 | 3.52 × 108 | 9.95 × 107 | 2.68 × 109 | 2.21 × 109 | 5.02 × 102 | 4.48 × 109 | 1.46 × 104 | 3.31 × 104 | 2.28 × 103 | ||
| Rank | 30 | W/T/L | 0/0/10 | 0/0/10 | 0/0/10 | 0/0/10 | 0/0/10 | 1/0/9 | 0/0/10 | 0/0/10 | 0/0/10 | 0/0/10 | 9/0/1 |
| 50 | W/T/L | 0/0/10 | 0/0/10 | 0/0/10 | 0/0/10 | 0/0/10 | 1/0/9 | 1/0/9 | 0/0/10 | 1/0/9 | 2/0/8 | 5/0/5 | |
| 100 | W/T/L | 0/0/10 | 0/0/10 | 0/0/10 | 0/0/10 | 0/0/10 | 1/0/9 | 0/0/10 | 0/0/10 | 0/0/10 | 0/0/10 | 9/0/1 |
| Alg. | D | F1 | F3 | F4 | F5 | F6 | F7 | F8 | F9 | F10 | F11 | F12 | F13 | F14 | F15 | F16 | F17 |
|---|---|---|---|---|---|---|---|---|---|---|---|---|---|---|---|---|---|
| PSO | 30 | 7.45 | 6.60 | 7.00 | 6.50 | 5.75 | 8.65 | 7.60 | 6.95 | 7.75 | 7.75 | 7.30 | 7.65 | 5.70 | 8.05 | 6.55 | 7.15 |
| 50 | 7.55 | 6.30 | 7.00 | 7.30 | 5.70 | 9.00 | 7.10 | 5.90 | 7.80 | 7.30 | 7.00 | 7.65 | 6.70 | 8.00 | 7.70 | 7.95 | |
| 100 | 7.55 | 6.95 | 7.40 | 7.10 | 6.25 | 9.00 | 6.90 | 6.60 | 7.95 | 5.85 | 7.60 | 7.55 | 7.85 | 7.95 | 7.45 | 7.50 | |
| KH | 30 | 3.90 | 6.00 | 3.65 | 4.35 | 5.20 | 3.45 | 4.40 | 5.10 | 3.60 | 5.40 | 4.05 | 4.00 | 5.85 | 4.10 | 5.00 | 4.55 |
| 50 | 4.00 | 6.55 | 3.35 | 3.85 | 5.30 | 3.95 | 4.55 | 5.00 | 3.80 | 6.25 | 4.00 | 4.00 | 4.65 | 3.85 | 4.50 | 4.65 | |
| 100 | 4.20 | 6.50 | 3.65 | 4.10 | 4.90 | 4.35 | 4.25 | 3.00 | 3.65 | 7.00 | 3.85 | 4.00 | 5.40 | 4.00 | 4.55 | 4.55 | |
| GWO | 30 | 6.00 | 4.25 | 5.15 | 2.45 | 2.75 | 3.10 | 2.50 | 3.50 | 2.10 | 4.55 | 5.35 | 5.00 | 4.30 | 5.35 | 2.90 | 2.80 |
| 50 | 6.00 | 4.40 | 5.80 | 2.15 | 2.35 | 3.25 | 2.55 | 3.80 | 2.90 | 5.05 | 5.65 | 5.70 | 4.75 | 5.60 | 2.65 | 2.30 | |
| 100 | 6.00 | 3.70 | 6.00 | 2.30 | 2.05 | 2.20 | 2.00 | 3.40 | 2.65 | 5.15 | 6.00 | 6.00 | 5.30 | 6.00 | 2.65 | 2.15 | |
| WOA | 30 | 5.00 | 8.65 | 5.55 | 6.85 | 7.45 | 6.85 | 6.30 | 7.30 | 4.95 | 5.05 | 5.60 | 5.65 | 6.75 | 5.65 | 6.65 | 6.80 |
| 50 | 5.00 | 4.90 | 5.15 | 6.10 | 7.25 | 6.95 | 6.10 | 6.95 | 5.40 | 4.05 | 5.30 | 5.30 | 5.65 | 5.35 | 6.95 | 6.70 | |
| 100 | 4.80 | 8.65 | 4.95 | 5.85 | 6.90 | 6.75 | 6.05 | 5.50 | 5.40 | 4.00 | 5.00 | 5.00 | 4.00 | 5.00 | 6.20 | 5.80 | |
| EEGWO | 30 | 9.00 | 8.25 | 9.00 | 9.00 | 9.00 | 8.30 | 9.00 | 9.00 | 9.00 | 9.00 | 9.00 | 9.00 | 9.00 | 8.95 | 9.00 | 9.00 |
| 50 | 9.00 | 9.00 | 9.00 | 9.00 | 9.00 | 8.00 | 9.00 | 9.00 | 9.00 | 9.00 | 9.00 | 9.00 | 9.00 | 9.00 | 9.00 | 9.00 | |
| 100 | 9.00 | 7.75 | 9.00 | 9.00 | 9.00 | 8.00 | 9.00 | 9.00 | 8.95 | 9.00 | 9.00 | 9.00 | 9.00 | 9.00 | 9.00 | 9.00 | |
| HGSO | 30 | 7.55 | 5.25 | 8.00 | 7.65 | 7.55 | 6.20 | 7.10 | 6.65 | 5.85 | 7.25 | 7.70 | 7.35 | 7.25 | 6.90 | 7.50 | 6.50 |
| 50 | 7.45 | 7.85 | 8.00 | 7.60 | 7.75 | 6.05 | 7.80 | 7.90 | 6.50 | 7.35 | 8.00 | 7.35 | 8.00 | 7.00 | 6.25 | 6.15 | |
| 100 | 7.45 | 5.15 | 7.60 | 7.90 | 7.85 | 6.25 | 7.95 | 7.95 | 6.60 | 8.00 | 7.40 | 7.45 | 7.15 | 7.05 | 7.35 | 7.50 | |
| JSO | 30 | 2.40 | 2.95 | 3.30 | 3.55 | 2.30 | 3.25 | 3.65 | 2.25 | 4.35 | 2.00 | 2.05 | 2.20 | 2.15 | 2.35 | 2.65 | 2.20 |
| 50 | 2.25 | 2.95 | 3.10 | 4.25 | 2.70 | 2.95 | 3.65 | 2.05 | 3.00 | 2.20 | 2.10 | 2.10 | 2.20 | 2.80 | 1.95 | 2.55 | |
| 100 | 2.55 | 2.60 | 3.00 | 4.35 | 3.05 | 3.45 | 4.15 | 4.00 | 3.95 | 2.00 | 2.00 | 2.30 | 2.00 | 2.10 | 3.00 | 2.65 | |
| TSA | 30 | 8.95 | 7.25 | 9.25 | 8.95 | 8.75 | 8.40 | 8.80 | 9.90 | 7.05 | 9.75 | 9.45 | 8.60 | 7.60 | 8.15 | 7.55 | 6.75 |
| 50 | 9.05 | 6.85 | 9.15 | 9.70 | 9.60 | 8.45 | 9.10 | 9.85 | 7.45 | 10.0 | 9.45 | 9.70 | 8.25 | 8.80 | 8.15 | 7.00 | |
| 100 | 8.35 | 4.30 | 9.15 | 10.00 | 9.90 | 8.25 | 10.0 | 10.6 | 8.15 | 7.95 | 9.45 | 9.70 | 7.45 | 9.50 | 8.30 | 9.85 | |
| MTBO | 30 | 2.70 | 2.05 | 2.30 | 3.40 | 4.00 | 3.80 | 3.15 | 3.20 | 6.30 | 2.70 | 2.90 | 3.15 | 3.00 | 2.65 | 2.85 | 4.00 |
| 50 | 2.75 | 2.05 | 2.30 | 3.55 | 3.95 | 3.80 | 3.25 | 3.40 | 5.55 | 2.75 | 2.95 | 2.90 | 3.05 | 2.40 | 3.05 | 3.80 | |
| 100 | 2.45 | 2.70 | 2.40 | 3.35 | 4.00 | 4.00 | 3.65 | 4.55 | 4.80 | 3.00 | 3.15 | 2.70 | 3.30 | 2.85 | 3.20 | 4.25 | |
| FOA | 30 | 3.65 | 3.50 | 2.65 | 4.35 | 4.95 | 5.10 | 4.15 | 4.90 | 4.70 | 3.70 | 3.70 | 3.80 | 3.30 | 3.75 | 4.45 | 5.30 |
| 50 | 3.70 | 4.05 | 2.35 | 4.10 | 4.75 | 5.00 | 4.15 | 4.45 | 5.80 | 3.45 | 4.00 | 3.55 | 4.15 | 3.15 | 4.70 | 5.15 | |
| 100 | 3.05 | 5.95 | 2.35 | 3.50 | 4.55 | 6.05 | 3.40 | 5.40 | 6.05 | 3.20 | 3.40 | 3.65 | 4.30 | 3.45 | 4.20 | 4.85 | |
| CNJSO | 30 | 1.00 | 1.00 | 1.05 | 1.25 | 1.00 | 1.40 | 1.30 | 1.05 | 1.10 | 1.30 | 1.05 | 1.00 | 1.00 | 1.00 | 1.90 | 2.00 |
| 50 | 1.00 | 1.00 | 1.30 | 1.20 | 1.00 | 1.05 | 1.00 | 1.00 | 1.05 | 1.05 | 1.00 | 1.00 | 1.00 | 1.00 | 2.95 | 1.90 | |
| 100 | 1.00 | 1.00 | 1.00 | 1.05 | 1.00 | 1.00 | 1.05 | 1.00 | 1.05 | 1.00 | 1.00 | 1.00 | 1.00 | 1.05 | 1.60 | 1.60 | |
| Alg. | F18 | F19 | F20 | F21 | F22 | F23 | F24 | F25 | F26 | F27 | F28 | F29 | F30 | Avg. rank | Overall rank | ||
| PSO | 30 | 7.35 | 8.00 | 6.80 | 6.90 | 6.25 | 5.65 | 5.25 | 8.00 | 5.50 | 6.25 | 7.45 | 6.50 | 7.45 | 6.96 | 8 | |
| 50 | 7.50 | 8.00 | 7.45 | 6.30 | 7.90 | 5.10 | 4.95 | 7.25 | 4.40 | 5.45 | 7.15 | 6.95 | 7.70 | 6.97 | 8 | ||
| 100 | 8.00 | 8.00 | 7.60 | 6.20 | 7.75 | 4.95 | 4.65 | 8.00 | 3.25 | 5.10 | 7.50 | 7.45 | 7.10 | 7.00 | 7 | ||
| KH | 30 | 4.00 | 4.25 | 5.80 | 4.75 | 2.70 | 5.50 | 6.25 | 3.85 | 5.20 | 7.70 | 3.80 | 5.45 | 4.35 | 4.70 | 5 | |
| 50 | 4.80 | 4.10 | 5.40 | 4.65 | 4.90 | 6.10 | 6.45 | 3.10 | 5.50 | 7.80 | 3.55 | 5.10 | 4.25 | 4.76 | 5 | ||
| 100 | 5.15 | 4.00 | 4.70 | 5.00 | 4.00 | 7.00 | 7.05 | 2.80 | 5.65 | 7.10 | 3.45 | 4.80 | 4.00 | 4.71 | 5 | ||
| GWO | 30 | 4.25 | 4.90 | 3.90 | 2.30 | 6.05 | 2.45 | 2.10 | 5.00 | 2.30 | 3.55 | 6.20 | 3.05 | 5.10 | 3.90 | 4 | |
| 50 | 4.50 | 5.20 | 3.15 | 2.90 | 3.15 | 2.00 | 1.85 | 6.00 | 2.10 | 3.35 | 6.25 | 2.50 | 5.30 | 3.90 | 4 | ||
| 100 | 5.15 | 5.85 | 2.60 | 2.90 | 3.20 | 2.20 | 1.95 | 6.00 | 1.90 | 2.30 | 6.00 | 3.15 | 5.50 | 3.87 | 4 | ||
| WOA | 30 | 6.20 | 5.85 | 6.30 | 6.75 | 6.85 | 6.90 | 6.70 | 4.95 | 7.15 | 6.50 | 5.15 | 7.55 | 5.55 | 6.33 | 6 | |
| 50 | 5.85 | 5.60 | 6.85 | 7.05 | 5.65 | 7.15 | 6.75 | 4.05 | 7.80 | 7.10 | 5.05 | 6.85 | 5.45 | 6.01 | 6 | ||
| 100 | 4.55 | 5.15 | 6.15 | 7.85 | 5.10 | 7.25 | 7.65 | 5.00 | 7.70 | 5.85 | 5.00 | 6.25 | 5.50 | 5.82 | 6 | ||
| EEGWO | 30 | 9.00 | 9.00 | 9.00 | 9.00 | 9.00 | 9.00 | 9.00 | 9.00 | 9.00 | 9.00 | 9.00 | 9.00 | 9.00 | 8.95 | 9 | |
| 50 | 9.00 | 9.00 | 9.00 | 9.00 | 9.00 | 9.00 | 9.00 | 9.00 | 9.00 | 9.00 | 9.00 | 9.00 | 9.00 | 8.97 | 9 | ||
| 100 | 9.00 | 9.00 | 9.00 | 9.00 | 9.00 | 9.00 | 9.00 | 9.00 | 9.00 | 9.00 | 9.00 | 9.00 | 9.00 | 8.92 | 9 | ||
| HGSO | 30 | 6.95 | 6.95 | 6.10 | 7.35 | 5.70 | 7.80 | 7.80 | 7.00 | 6.80 | 1.10 | 7.05 | 5.75 | 7.55 | 6.76 | 7 | |
| 50 | 7.00 | 7.00 | 5.75 | 7.65 | 5.30 | 7.65 | 7.80 | 7.75 | 6.60 | 1.00 | 6.85 | 6.90 | 7.30 | 6.95 | 7 | ||
| 100 | 7.00 | 7.00 | 7.00 | 6.95 | 6.20 | 6.75 | 6.30 | 7.00 | 6.90 | 7.55 | 7.50 | 7.30 | 7.90 | 7.17 | 8 | ||
| JSO | 30 | 2.60 | 2.65 | 2.60 | 3.20 | 2.60 | 3.10 | 3.45 | 1.80 | 3.40 | 4.40 | 2.70 | 2.30 | 2.20 | 2.78 | 2 | |
| 50 | 2.45 | 2.75 | 3.05 | 2.45 | 1.50 | 3.25 | 3.65 | 3.95 | 3.90 | 5.00 | 3.45 | 2.60 | 2.25 | 2.86 | 2 | ||
| 100 | 2.05 | 2.25 | 2.50 | 2.45 | 3.00 | 2.90 | 3.85 | 2.80 | 4.75 | 3.90 | 2.85 | 2.60 | 2.10 | 2.94 | 2 | ||
| TSA | 30 | 7.10 | 7.80 | 7.80 | 9.35 | 9.30 | 9.55 | 9.40 | 8.70 | 8.95 | 9.75 | 9.30 | 7.80 | 7.45 | 8.53 | 10 | |
| 50 | 7.40 | 8.85 | 8.10 | 9.30 | 7.90 | 9.65 | 9.45 | 9.10 | 9.25 | 9.45 | 9.50 | 9.05 | 8.60 | 8.83 | 10 | ||
| 100 | 7.20 | 9.55 | 7.55 | 9.80 | 7.60 | 9.75 | 9.80 | 8.30 | 9.40 | 8.75 | 8.60 | 8.90 | 10.0 | 8.83 | 10 | ||
| MTBO | 30 | 3.65 | 2.40 | 3.15 | 3.30 | 4.60 | 3.25 | 2.35 | 3.65 | 3.55 | 4.05 | 2.30 | 4.20 | 2.80 | 3.29 | 3 | |
| 50 | 2.90 | 2.35 | 2.80 | 3.70 | 5.65 | 3.55 | 2.90 | 2.10 | 4.00 | 4.20 | 2.05 | 3.95 | 2.50 | 3.25 | 3 | ||
| 100 | 3.10 | 2.70 | 3.05 | 3.60 | 5.65 | 3.95 | 3.50 | 3.05 | 4.75 | 3.15 | 2.65 | 3.45 | 2.75 | 3.44 | 3 | ||
| FOA | 30 | 4.10 | 3.45 | 3.60 | 4.40 | 3.40 | 4.25 | 4.20 | 2.65 | 4.10 | 4.50 | 2.75 | 5.25 | 3.80 | 4.01 | 4 | |
| 50 | 3.50 | 2.65 | 2.70 | 5.05 | 5.45 | 4.45 | 4.05 | 2.25 | 3.60 | 5.10 | 1.95 | 5.00 | 3.75 | 4.00 | 4 | ||
| 100 | 4.95 | 3.65 | 3.55 | 4.55 | 5.50 | 4.30 | 3.80 | 2.25 | 3.35 | 2.80 | 2.05 | 3.75 | 3.35 | 3.97 | 3 | ||
| CNJSO | 30 | 1.00 | 1.00 | 1.35 | 1.45 | 1.25 | 1.35 | 2.10 | 1.75 | 2.10 | 2.45 | 1.35 | 1.20 | 1.00 | 1.34 | 1 | |
| 50 | 1.00 | 1.00 | 1.55 | 1.30 | 1.95 | 1.20 | 1.65 | 1.80 | 1.70 | 2.10 | 1.65 | 1.15 | 1.25 | 1.34 | 1 | ||
| 100 | 1.00 | 1.05 | 2.40 | 1.05 | 1.10 | 1.00 | 1.05 | 1.35 | 1.10 | 1.05 | 1.05 | 1.00 | 1.15 | 1.13 | 1 | ||
| F | PSO | KH | GWO | WOA | EEGWO | HGSO | JSO | TSA | MTBO | FOA |
|---|---|---|---|---|---|---|---|---|---|---|
| 1 | 3.67 × 10−8 | 3.67 × 10−8 | 3.67 × 10−8 | 3.67 × 10−8 | 3.67 × 10−8 | 3.67 × 10−8 | 3.67 × 10−8 | 3.67 × 10−8 | 3.67 × 10−8 | 3.67 × 10−8 |
| 3 | 3.67 × 10−8 | 3.67 × 10−8 | 3.67 × 10−8 | 3.67 × 10−8 | 3.67 × 10−8 | 3.67 × 10−8 | 3.67 × 10−8 | 3.67 × 10−8 | 3.67 × 10−8 | 3.67 × 10−8 |
| 4 | 6.28 × 10−8 | 6.28 × 10−8 | 6.28 × 10−8 | 6.28 × 10−8 | 6.28 × 10−8 | 6.28 × 10−8 | 6.28 × 10−8 | 6.28 × 10−8 | 3.67 × 10−7 | 7.17 × 10−6 |
| 5 | 6.80 × 10−8 | 6.80 × 10−8 | 6.61 × 10−5 | 6.80 × 10−8 | 6.80 × 10−8 | 6.80 × 10−8 | 9.17 × 10−8 | 6.80 × 10−8 | 4.54 × 10−7 | 1.92 × 10−7 |
| 6 | 8.01 × 10−9 | 8.01 × 10−9 | 8.01 × 10−9 | 8.01 × 10−9 | 8.01 × 10−9 | 8.01 × 10−9 | 8.01 × 10−9 | 8.01 × 10−9 | 8.01 × 10−9 | 8.01 × 10−9 |
| 7 | 6.80 × 10−8 | 7.95 × 10−7 | 2.04 × 10−5 | 6.80 × 10−8 | 6.80 × 10−8 | 6.80 × 10−8 | 1.20 × 10−6 | 6.80 × 10−8 | 1.58 × 10−6 | 9.17 × 10−8 |
| 8 | 6.80 × 10−8 | 1.23 × 10−7 | 4.17 × 10−5 | 6.80 × 10−8 | 6.80 × 10−8 | 6.80 × 10−8 | 3.42 × 10−7 | 6.80 × 10−8 | 9.75 × 10−6 | 3.99 × 10−6 |
| 9 | 6.79 × 10−8 | 6.79 × 10−8 | 6.79 × 10−8 | 6.79 × 10−8 | 6.79 × 10−8 | 6.79 × 10−8 | 7.94 × 10−7 | 6.79 × 10−8 | 6.79 × 10−8 | 6.79 × 10−8 |
| 10 | 6.80 × 10−8 | 6.80 × 10−8 | 2.60 × 10−5 | 6.80 × 10−8 | 6.80 × 10−8 | 6.80 × 10−8 | 1.92 × 10−7 | 6.80 × 10−8 | 1.38 × 10−6 | 6.80 × 10−8 |
| 11 | 6.80 × 10−8 | 6.80 × 10−8 | 6.80 × 10−8 | 6.80 × 10−8 | 6.80 × 10−8 | 6.80 × 10−8 | 4.16 × 10−4 | 6.80 × 10−8 | 1.20 × 10−6 | 3.50 × 10−6 |
| 12 | 6.80 × 10−8 | 6.80 × 10−8 | 6.80 × 10−8 | 6.80 × 10−8 | 6.80 × 10−8 | 6.80 × 10−8 | 2.56 × 10−7 | 6.80 × 10−8 | 6.80 × 10−8 | 6.80 × 10−8 |
| 13 | 6.80 × 10−8 | 6.80 × 10−8 | 6.80 × 10−8 | 6.80 × 10−8 | 6.80 × 10−8 | 6.80 × 10−8 | 6.80 × 10−8 | 6.80 × 10−8 | 6.80 × 10−8 | 6.80 × 10−8 |
| 14 | 6.80 × 10−8 | 6.80 × 10−8 | 6.80 × 10−8 | 6.80 × 10−8 | 6.80 × 10−8 | 6.80 × 10−8 | 6.80 × 10−8 | 6.80 × 10−8 | 6.80 × 10−8 | 6.80 × 10−8 |
| 15 | 6.80 × 10−8 | 6.80 × 10−8 | 6.80 × 10−8 | 6.80 × 10−8 | 6.80 × 10−8 | 6.80 × 10−8 | 6.80 × 10−8 | 6.80 × 10−8 | 6.80 × 10−8 | 6.80 × 10−8 |
| 16 | 6.80 × 10−8 | 5.23 × 10−7 | 4.99 × 10−2 | 7.90 × 10−8 | 6.80 × 10−8 | 6.80 × 10−8 | 1.02 × 10−1 | 1.43 × 10−7 | 7.64 × 10−2 | 6.22 × 10−4 |
| 17 | 7.90 × 10−8 | 2.92 × 10−5 | 1.55 × 10−2 | 2.22 × 10−7 | 6.80 × 10−8 | 1.66 × 10−7 | 3.79 × 10−1 | 5.23 × 10−7 | 2.60 × 10−5 | 7.41 × 10−5 |
| 18 | 6.80 × 10−8 | 6.80 × 10−8 | 6.80 × 10−8 | 6.80 × 10−8 | 6.80 × 10−8 | 6.80 × 10−8 | 6.80 × 10−8 | 6.80 × 10−8 | 6.80 × 10−8 | 6.80 × 10−8 |
| 19 | 6.80 × 10−8 | 6.80 × 10−8 | 6.80 × 10−8 | 6.80 × 10−8 | 6.80 × 10−8 | 6.80 × 10−8 | 6.80 × 10−8 | 6.80 × 10−8 | 6.80 × 10−8 | 6.80 × 10−8 |
| 20 | 6.80 × 10−8 | 1.06 × 10−7 | 3.07 × 10−6 | 1.43 × 10−7 | 6.80 × 10−8 | 6.80 × 10−8 | 1.04 × 10−4 | 1.66 × 10−7 | 3.75 × 10−4 | 1.41 × 10−5 |
| 21 | 6.80 × 10−8 | 9.17 × 10−8 | 2.14 × 10−3 | 6.80 × 10−8 | 6.80 × 10−8 | 6.80 × 10−8 | 2.36 × 10−6 | 6.80 × 10−8 | 5.25 × 10−5 | 1.25 × 10−5 |
| 22 | 1.51 × 10−8 | 5.28 × 10−6 | 1.51 × 10−8 | 1.51 × 10−8 | 1.51 × 10−8 | 1.51 × 10−8 | 1.75 × 10−6 | 1.51 × 10−8 | 1.42 × 10−7 | 8.56 × 10−7 |
| 23 | 6.80 × 10−8 | 6.80 × 10−8 | 1.93 × 10−2 | 6.80 × 10−8 | 6.80 × 10−8 | 6.80 × 10−8 | 3.07 × 10−6 | 6.80 × 10−8 | 8.60 × 10−6 | 9.13 × 10−7 |
| 24 | 6.80 × 10−8 | 6.80 × 10−8 | 6.95 × 10−1 | 6.80 × 10−8 | 6.80 × 10−8 | 6.80 × 10−8 | 4.68 × 10−5 | 6.80 × 10−8 | 3.65 × 10−1 | 3.50 × 10−6 |
| 25 | 6.80 × 10−8 | 3.42 × 10−7 | 1.23 × 10−7 | 1.43 × 10−7 | 6.80 × 10−8 | 6.80 × 10−8 | 2.39 × 10−1 | 6.80 × 10−8 | 1.16 × 10−4 | 2.75 × 10−2 |
| 26 | 1.92 × 10−7 | 1.61 × 10−4 | 9.09 × 10−2 | 3.42 × 10−7 | 6.80 × 10−8 | 6.80 × 10−8 | 9.79 × 10−3 | 7.95 × 10−7 | 6.22 × 10−4 | 3.75 × 10−4 |
| 27 | 6.80 × 10−8 | 6.80 × 10−8 | 1.23 × 10−2 | 2.22 × 10−7 | 6.80 × 10−8 | 1.60 × 10−5 | 9.75 × 10−6 | 6.80 × 10−8 | 4.60 × 10−4 | 5.63 × 10−4 |
| 28 | 2.96 × 10−8 | 1.20 × 10−7 | 2.96 × 10−8 | 2.96 × 10−8 | 2.96 × 10−8 | 2.96 × 10−8 | 7.19 × 10−6 | 2.96 × 10−8 | 2.55 × 10−5 | 1.37 × 10−5 |
| 29 | 6.80 × 10−8 | 9.17 × 10−8 | 4.54 × 10−6 | 6.80 × 10−8 | 6.80 × 10−8 | 6.80 × 10−8 | 4.60 × 10−4 | 6.80 × 10−8 | 4.54 × 10−7 | 2.56 × 10−7 |
| 30 | 6.80 × 10−8 | 6.80 × 10−8 | 6.80 × 10−8 | 6.80 × 10−8 | 6.80 × 10−8 | 6.80 × 10−8 | 6.80 × 10−8 | 6.80 × 10−8 | 9.17 × 10−8 | 6.80 × 10−8 |
| F | PSO | KH | GWO | WOA | EEGWO | HGSO | JSO | TSA | MTBO | FOA |
|---|---|---|---|---|---|---|---|---|---|---|
| 1 | 4.81 × 10−8 | 4.81 × 10−8 | 4.81 × 10−8 | 4.81 × 10−8 | 4.81 × 10−8 | 4.81 × 10−8 | 4.81 × 10−8 | 4.81 × 10−8 | 4.81 × 10−8 | 4.81 × 10−8 |
| 3 | 8.01 × 10−9 | 8.01 × 10−9 | 8.01 × 10−9 | 8.01 × 10−9 | 8.01 × 10−9 | 8.01 × 10−9 | 8.01 × 10−9 | 8.01 × 10−9 | 8.01 × 10−9 | 8.01 × 10−9 |
| 4 | 6.64 × 10−8 | 1.18 × 10−6 | 6.64 × 10−8 | 6.64 × 10−8 | 6.64 × 10−8 | 6.64 × 10−8 | 6.78 × 10−7 | 6.64 × 10−8 | 8.19 × 10−5 | 1.22 × 10−3 |
| 5 | 6.80 × 10−8 | 9.17 × 10−8 | 1.79 × 10−4 | 6.80 × 10−8 | 6.80 × 10−8 | 6.80 × 10−8 | 9.17 × 10−8 | 6.80 × 10−8 | 6.01 × 10−7 | 3.94 × 10−7 |
| 6 | 1.94 × 10−8 | 1.94 × 10−8 | 1.94 × 10−8 | 1.94 × 10−8 | 1.94 × 10−8 | 1.94 × 10−8 | 1.94 × 10−8 | 1.94 × 10−8 | 1.94 × 10−8 | 1.94 × 10−8 |
| 7 | 6.80 × 10−8 | 7.90 × 10−8 | 2.22 × 10−7 | 6.80 × 10−8 | 6.80 × 10−8 | 6.80 × 10−8 | 5.23 × 10−7 | 6.80 × 10−8 | 1.43 × 10−7 | 6.80 × 10−8 |
| 8 | 6.80 × 10−8 | 6.80 × 10−8 | 6.92 × 10−7 | 6.80 × 10−8 | 6.80 × 10−8 | 6.80 × 10−8 | 6.80 × 10−8 | 6.80 × 10−8 | 6.80 × 10−8 | 4.54 × 10−7 |
| 9 | 6.80 × 10−8 | 6.80 × 10−8 | 6.80 × 10−8 | 6.80 × 10−8 | 6.80 × 10−8 | 6.80 × 10−8 | 7.90 × 10−8 | 6.80 × 10−8 | 6.80 × 10−8 | 6.80 × 10−8 |
| 10 | 6.80 × 10−8 | 6.80 × 10−8 | 6.01 × 10−7 | 6.80 × 10−8 | 6.80 × 10−8 | 6.80 × 10−8 | 2.56 × 10−7 | 6.80 × 10−8 | 6.80 × 10−8 | 6.80 × 10−8 |
| 11 | 6.80 × 10−8 | 6.80 × 10−8 | 6.80 × 10−8 | 6.80 × 10−8 | 6.80 × 10−8 | 6.80 × 10−8 | 4.54 × 10−6 | 6.80 × 10−8 | 1.43 × 10−7 | 1.06 × 10−7 |
| 12 | 6.80 × 10−8 | 6.80 × 10−8 | 6.80 × 10−8 | 6.80 × 10−8 | 6.80 × 10−8 | 6.80 × 10−8 | 6.80 × 10−8 | 6.80 × 10−8 | 6.80 × 10−8 | 6.80 × 10−8 |
| 13 | 6.80 × 10−8 | 6.80 × 10−8 | 6.80 × 10−8 | 6.80 × 10−8 | 6.80 × 10−8 | 6.80 × 10−8 | 6.80 × 10−8 | 6.80 × 10−8 | 6.80 × 10−8 | 6.80 × 10−8 |
| 14 | 6.80 × 10−8 | 6.80 × 10−8 | 6.80 × 10−8 | 6.80 × 10−8 | 6.80 × 10−8 | 6.80 × 10−8 | 6.80 × 10−8 | 6.80 × 10−8 | 6.80 × 10−8 | 6.80 × 10−8 |
| 15 | 6.80 × 10−8 | 6.80 × 10−8 | 6.80 × 10−8 | 6.80 × 10−8 | 6.80 × 10−8 | 6.80 × 10−8 | 6.80 × 10−8 | 6.80 × 10−8 | 6.80 × 10−8 | 6.80 × 10−8 |
| 16 | 6.80 × 10−8 | 7.58 × 10−4 | 4.73 × 10−1 | 1.06 × 10−7 | 6.80 × 10−8 | 6.80 × 10−8 | 1.55 × 10−2 | 6.80 × 10−8 | 9.46 × 10−1 | 5.56 × 10−3 |
| 17 | 6.80 × 10−8 | 2.22 × 10−7 | 9.09 × 10−2 | 6.80 × 10−8 | 6.80 × 10−8 | 6.80 × 10−8 | 1.93 × 10−2 | 1.06 × 10−7 | 5.25 × 10−5 | 1.05 × 10−6 |
| 18 | 6.80 × 10−8 | 6.80 × 10−8 | 6.80 × 10−8 | 6.80 × 10−8 | 6.80 × 10−8 | 6.80 × 10−8 | 6.80 × 10−8 | 6.80 × 10−8 | 6.80 × 10−8 | 6.80 × 10−8 |
| 19 | 6.80 × 10−8 | 6.80 × 10−8 | 6.80 × 10−8 | 6.80 × 10−8 | 6.80 × 10−8 | 6.80 × 10−8 | 6.80 × 10−8 | 6.80 × 10−8 | 6.80 × 10−8 | 6.80 × 10−8 |
| 20 | 6.80 × 10−8 | 6.01 × 10−7 | 2.75 × 10−4 | 6.80 × 10−8 | 6.80 × 10−8 | 6.80 × 10−8 | 3.38 × 10−4 | 6.80 × 10−8 | 9.21 × 10−4 | 7.20 × 10−2 |
| 21 | 6.80 × 10−8 | 7.90 × 10−8 | 1.41 × 10−5 | 6.80 × 10−8 | 6.80 × 10−8 | 6.80 × 10−8 | 1.79 × 10−4 | 6.80 × 10−8 | 4.54 × 10−7 | 3.42 × 10−7 |
| 22 | 6.80 × 10−8 | 1.06 × 10−7 | 8.60 × 10−6 | 6.80 × 10−8 | 6.80 × 10−8 | 2.56 × 10−7 | 1.23 × 10−3 | 3.42 × 10−7 | 3.94 × 10−7 | 3.94 × 10−7 |
| 23 | 6.80 × 10−8 | 6.80 × 10−8 | 2.75 × 10−4 | 6.80 × 10−8 | 6.80 × 10−8 | 6.80 × 10−8 | 1.80 × 10−6 | 6.80 × 10−8 | 3.94 × 10−7 | 1.43 × 10−7 |
| 24 | 6.80 × 10−8 | 6.80 × 10−8 | 2.94 × 10−2 | 6.80 × 10−8 | 6.80 × 10−8 | 6.80 × 10−8 | 2.36 × 10−6 | 6.80 × 10−8 | 1.78 × 10−3 | 3.07 × 10−6 |
| 25 | 6.80 × 10−8 | 2.34 × 10−3 | 6.80 × 10−8 | 2.30 × 10−5 | 6.80 × 10−8 | 6.80 × 10−8 | 3.07 × 10−6 | 6.80 × 10−8 | 5.98 × 10−1 | 4.90 × 10−1 |
| 26 | 6.80 × 10−8 | 6.80 × 10−8 | 8.36 × 10−4 | 6.80 × 10−8 | 6.80 × 10−8 | 6.80 × 10−8 | 3.15 × 10−2 | 6.80 × 10−8 | 1.60 × 10−5 | 9.17 × 10−8 |
| 27 | 6.80 × 10−8 | 6.80 × 10−8 | 7.95 × 10−7 | 6.80 × 10−8 | 6.80 × 10−8 | 6.80 × 10−8 | 6.80 × 10−8 | 6.80 × 10−8 | 1.92 × 10−7 | 3.94 × 10−7 |
| 28 | 6.73 × 10−8 | 2.03 × 10−5 | 6.73 × 10−8 | 6.73 × 10−8 | 6.73 × 10−8 | 3.47 × 10−6 | 2.05 × 10−6 | 6.73 × 10−8 | 4.25 × 10−1 | 8.82 × 10−1 |
| 29 | 6.80 × 10−8 | 6.80 × 10−8 | 2.69 × 10−6 | 6.80 × 10−8 | 6.80 × 10−8 | 6.80 × 10−8 | 1.58 × 10−6 | 6.80 × 10−8 | 6.80 × 10−8 | 6.80 × 10−8 |
| 30 | 6.80 × 10−8 | 6.80 × 10−8 | 6.80 × 10−8 | 6.80 × 10−8 | 6.80 × 10−8 | 6.80 × 10−8 | 2.04 × 10−5 | 6.80 × 10−8 | 7.58 × 10−6 | 1.66 × 10−7 |
| F | PSO | KH | GWO | WOA | EEGWO | HGSO | JSO | TSA | MTBO | FOA |
|---|---|---|---|---|---|---|---|---|---|---|
| 1 | 6.28 × 10−8 | 6.28 × 10−8 | 6.28 × 10−8 | 6.28 × 10−8 | 6.28 × 10−8 | 6.28 × 10−8 | 6.28 × 10−8 | 6.28 × 10−8 | 6.28 × 10−8 | 6.28 × 10−8 |
| 3 | 2.43 × 10−8 | 2.43 × 10−8 | 2.43 × 10−8 | 2.43 × 10−8 | 2.43 × 10−8 | 2.43 × 10−8 | 2.43 × 10−8 | 2.43 × 10−8 | 2.43 × 10−8 | 2.43 × 10−8 |
| 4 | 6.69 × 10−8 | 6.69 × 10−8 | 6.69 × 10−8 | 6.69 × 10−8 | 6.69 × 10−8 | 6.69 × 10−8 | 6.69 × 10−8 | 6.69 × 10−8 | 6.69 × 10−8 | 6.69 × 10−8 |
| 5 | 6.80 × 10−8 | 6.80 × 10−8 | 6.01 × 10−7 | 6.80 × 10−8 | 6.80 × 10−8 | 6.80 × 10−8 | 6.80 × 10−8 | 6.80 × 10−8 | 6.80 × 10−8 | 9.17 × 10−8 |
| 6 | 4.36 × 10−8 | 4.36 × 10−8 | 4.36 × 10−8 | 4.36 × 10−8 | 4.36 × 10−8 | 4.36 × 10−8 | 4.36 × 10−8 | 4.36 × 10−8 | 4.36 × 10−8 | 4.36 × 10−8 |
| 7 | 6.80 × 10−8 | 6.80 × 10−8 | 1.23 × 10−7 | 6.80 × 10−8 | 6.80 × 10−8 | 6.80 × 10−8 | 1.43 × 10−7 | 6.80 × 10−8 | 6.80 × 10−8 | 6.80 × 10−8 |
| 8 | 6.80 × 10−8 | 6.80 × 10−8 | 7.95 × 10−7 | 6.80 × 10−8 | 6.80 × 10−8 | 6.80 × 10−8 | 6.80 × 10−8 | 6.80 × 10−8 | 6.80 × 10−8 | 9.17 × 10−8 |
| 9 | 6.80 × 10−8 | 6.80 × 10−8 | 6.80 × 10−8 | 6.80 × 10−8 | 6.80 × 10−8 | 6.80 × 10−8 | 6.80 × 10−8 | 6.80 × 10−8 | 6.80 × 10−8 | 6.80 × 10−8 |
| 10 | 6.80 × 10−8 | 6.80 × 10−8 | 1.92 × 10−7 | 6.80 × 10−8 | 6.80 × 10−8 | 6.80 × 10−8 | 1.43 × 10−7 | 6.80 × 10−8 | 5.23 × 10−7 | 6.80 × 10−8 |
| 11 | 6.80 × 10−8 | 6.80 × 10−8 | 6.80 × 10−8 | 6.80 × 10−8 | 6.80 × 10−8 | 6.80 × 10−8 | 6.80 × 10−8 | 6.80 × 10−8 | 6.80 × 10−8 | 6.80 × 10−8 |
| 12 | 6.80 × 10−8 | 6.80 × 10−8 | 6.80 × 10−8 | 6.80 × 10−8 | 6.80 × 10−8 | 6.80 × 10−8 | 6.80 × 10−8 | 6.80 × 10−8 | 6.80 × 10−8 | 6.80 × 10−8 |
| 13 | 6.80 × 10−8 | 6.80 × 10−8 | 6.80 × 10−8 | 6.80 × 10−8 | 6.80 × 10−8 | 6.80 × 10−8 | 6.80 × 10−8 | 6.80 × 10−8 | 6.80 × 10−8 | 6.80 × 10−8 |
| 14 | 6.80 × 10−8 | 6.80 × 10−8 | 6.80 × 10−8 | 6.80 × 10−8 | 6.80 × 10−8 | 6.80 × 10−8 | 6.80 × 10−8 | 6.80 × 10−8 | 6.80 × 10−8 | 6.80 × 10−8 |
| 15 | 6.80 × 10−8 | 6.80 × 10−8 | 6.80 × 10−8 | 6.80 × 10−8 | 6.80 × 10−8 | 6.80 × 10−8 | 1.58 × 10−6 | 6.80 × 10−8 | 6.80 × 10−8 | 6.80 × 10−8 |
| 16 | 6.80 × 10−8 | 5.23 × 10−7 | 6.56 × 10−3 | 6.80 × 10−8 | 6.80 × 10−8 | 6.80 × 10−8 | 1.44 × 10−4 | 6.80 × 10−8 | 8.29 × 10−5 | 9.28 × 10−5 |
| 17 | 6.80 × 10−8 | 1.23 × 10−7 | 1.33 × 10−1 | 6.80 × 10−8 | 6.80 × 10−8 | 6.80 × 10−8 | 1.61 × 10−4 | 6.80 × 10−8 | 1.38 × 10−6 | 1.20 × 10−6 |
| 18 | 6.80 × 10−8 | 6.80 × 10−8 | 6.80 × 10−8 | 6.80 × 10−8 | 6.80 × 10−8 | 6.80 × 10−8 | 6.80 × 10−8 | 6.80 × 10−8 | 6.80 × 10−8 | 6.80 × 10−8 |
| 19 | 6.80 × 10−8 | 6.80 × 10−8 | 6.80 × 10−8 | 6.80 × 10−8 | 6.80 × 10−8 | 6.80 × 10−8 | 1.38 × 10−6 | 6.80 × 10−8 | 6.80 × 10−8 | 6.80 × 10−8 |
| 20 | 6.80 × 10−8 | 2.96 × 10−7 | 3.23 × 10−1 | 6.80 × 10−8 | 6.80 × 10−8 | 6.80 × 10−8 | 6.17 × 10−1 | 6.80 × 10−8 | 1.90 × 10−1 | 2.94 × 10−2 |
| 21 | 6.80 × 10−8 | 6.80 × 10−8 | 2.56 × 10−7 | 6.80 × 10−8 | 6.80 × 10−8 | 6.80 × 10−8 | 3.94 × 10−7 | 6.80 × 10−8 | 1.43 × 10−7 | 6.80 × 10−8 |
| 22 | 6.80 × 10−8 | 6.80 × 10−8 | 6.01 × 10−7 | 6.80 × 10−8 | 6.80 × 10−8 | 6.80 × 10−8 | 1.60 × 10−5 | 6.80 × 10−8 | 9.13 × 10−7 | 6.80 × 10−8 |
| 23 | 6.80 × 10−8 | 6.80 × 10−8 | 6.80 × 10−8 | 6.80 × 10−8 | 6.80 × 10−8 | 6.80 × 10−8 | 6.80 × 10−8 | 6.80 × 10−8 | 6.80 × 10−8 | 6.80 × 10−8 |
| 24 | 6.80 × 10−8 | 6.80 × 10−8 | 1.38 × 10−6 | 6.80 × 10−8 | 6.80 × 10−8 | 6.80 × 10−8 | 6.80 × 10−8 | 6.80 × 10−8 | 6.80 × 10−8 | 6.80 × 10−8 |
| 25 | 6.80 × 10−8 | 2.75 × 10−4 | 6.80 × 10−8 | 6.80 × 10−8 | 6.80 × 10−8 | 6.80 × 10−8 | 5.90 × 10−5 | 6.80 × 10−8 | 5.25 × 10−5 | 5.08 × 10−1 |
| 26 | 6.80 × 10−8 | 6.80 × 10−8 | 1.41 × 10−5 | 6.80 × 10−8 | 6.80 × 10−8 | 6.80 × 10−8 | 6.80 × 10−8 | 6.80 × 10−8 | 6.80 × 10−8 | 6.80 × 10−8 |
| 27 | 6.80 × 10−8 | 6.80 × 10−8 | 1.92 × 10−7 | 6.80 × 10−8 | 6.80 × 10−8 | 6.80 × 10−8 | 6.80 × 10−8 | 6.80 × 10−8 | 1.06 × 10−7 | 2.69 × 10−6 |
| 28 | 4.94 × 10−8 | 4.94 × 10−8 | 4.94 × 10−8 | 4.94 × 10−8 | 4.94 × 10−8 | 4.94 × 10−8 | 4.94 × 10−8 | 4.94 × 10−8 | 1.65 × 10−7 | 1.15 × 10−5 |
| 29 | 6.80 × 10−8 | 6.80 × 10−8 | 6.80 × 10−8 | 6.80 × 10−8 | 6.80 × 10−8 | 6.80 × 10−8 | 1.06 × 10−7 | 6.80 × 10−8 | 6.80 × 10−8 | 6.80 × 10−8 |
| 30 | 6.80 × 10−8 | 6.80 × 10−8 | 6.80 × 10−8 | 6.80 × 10−8 | 6.80 × 10−8 | 6.80 × 10−8 | 9.13 × 10−7 | 6.80 × 10−8 | 2.22 × 10−7 | 1.66 × 10−7 |
| N = 30 | N = 50 | N = 100 | ||||||||||
|---|---|---|---|---|---|---|---|---|---|---|---|---|
| Fun | γ = 0.05 | γ = 0.1 | γ = 0.2 | γ = 0.3 | γ = 0.05 | γ = 0.1 | γ = 0.2 | γ = 0.3 | γ = 0.05 | γ = 0.1 | γ = 0.2 | γ = 0.3 |
| 1 | 1.13 × 10−12 | 2.47 × 10−13 | 5.68 × 10−15 | 7.53 × 10−14 | 5.17 × 109 | 7.11 × 10−16 | 4.97 × 10−15 | 5.23 × 10−13 | 0 | 0 | 0 | 0 |
| 3 | 0 | 0 | 0 | 0 | 3.82 × 104 | 0 | 0 | 0 | 0 | 0 | 0 | 0 |
| 4 | 7.67 × 10−14 | 1.25 × 10−13 | 1.25 × 10−13 | 8.81 × 10−14 | 5.11 × 102 | 3.41 × 10−14 | 4.55 × 10−14 | 2.56 × 10−14 | 3.98 × 10−14 | 1.99 × 10−14 | 4.26 × 10−14 | 1.99 × 10−14 |
| 5 | 9.05 × 100 | 6.67 × 100 | 6.37 × 100 | 6.07 × 100 | 7.10 × 101 | 5.97 × 100 | 5.92 × 100 | 6.17 × 100 | 5.62 × 100 | 7.21 × 100 | 5.87 × 100 | 4.88 × 100 |
| 6 | 0 | 0 | 0 | 0 | 2.84 × 101 | 0 | 0 | 0 | 0 | 0 | 0 | 0 |
| 7 | 1.54 × 101 | 1.58 × 101 | 1.76 × 101 | 1.55 × 101 | 1.52 × 102 | 1.58 × 101 | 1.47 × 101 | 1.56 × 101 | 1.48 × 101 | 1.46 × 101 | 1.54 × 101 | 1.47 × 101 |
| 8 | 9.05 × 100 | 6.67 × 100 | 6.57 × 100 | 7.11 × 100 | 8.24 × 101 | 7.36 × 100 | 6.07 × 100 | 8.71 × 100 | 6.42 × 100 | 7.16 × 100 | 5.42 × 100 | 4.68 × 100 |
| 9 | 8.95 × 10−3 | 4.48 × 10−3 | 0 | 0 | 1.46 × 103 | 0 | 0 | 0 | 0 | 0 | 0 | 0 |
| 10 | 2.22 × 102 | 2.26 × 102 | 1.55 × 102 | 1.66 × 102 | 1.79 × 103 | 1.33 × 102 | 1.45 × 102 | 1.38 × 102 | 1.09 × 102 | 1.12 × 102 | 1.49 × 102 | 9.60 × 101 |
| 11 | 3.90 × 100 | 4.08 × 100 | 4.89 × 100 | 4.63 × 100 | 5.53 × 102 | 4.11 × 100 | 3.49 × 100 | 3.03 × 100 | 3.25 × 100 | 2.62 × 100 | 3.71 × 100 | 3.08 × 100 |
| 12 | 1.28 × 102 | 1.46 × 102 | 1.45 × 102 | 1.67 × 102 | 7.66 × 107 | 1.94 × 102 | 1.03 × 102 | 8.05 × 101 | 1.18 × 102 | 1.19 × 102 | 1.30 × 102 | 1.16 × 102 |
| 13 | 7.24 × 100 | 6.48 × 100 | 6.61 × 100 | 8.86 × 100 | 9.42 × 104 | 6.59 × 100 | 5.95 × 100 | 6.69 × 100 | 4.84 × 100 | 6.73 × 100 | 5.53 × 100 | 5.27 × 100 |
| 14 | 3.88 × 100 | 4.08 × 100 | 3.04 × 100 | 3.13 × 100 | 1.28 × 103 | 3.08 × 100 | 3.63 × 100 | 2.89 × 100 | 3.23 × 100 | 2.84 × 100 | 2.29 × 100 | 2.69 × 100 |
| 15 | 1.26 × 100 | 1.95 × 100 | 1.62 × 100 | 9.98 × 10−1 | 6.80 × 105 | 2.11 × 100 | 1.48 × 100 | 1.05 × 100 | 1.32 × 100 | 1.32 × 100 | 1.46 × 100 | 9.11 × 10−1 |
| 16 | 6.32 × 101 | 3.37 × 101 | 2.57 × 101 | 2.46 × 101 | 4.36 × 102 | 2.52 × 101 | 4.41 × 101 | 2.41 × 101 | 9.81 × 10−1 | 3.20 × 101 | 6.78 × 100 | 1.41 × 100 |
| 17 | 1.41 × 101 | 7.38 × 100 | 7.03 × 100 | 4.80 × 100 | 2.63 × 102 | 1.27 × 101 | 5.85 × 100 | 1.42 × 100 | 5.20 × 100 | 2.92 × 100 | 1.62 × 100 | 1.61 × 100 |
| 18 | 5.18 × 10−1 | 3.15 × 10−1 | 7.23 × 10−1 | 3.59 × 10−1 | 5.35 × 105 | 6.20 × 10−1 | 6.21 × 10−1 | 7.71 × 10−1 | 4.07 × 10−1 | 6.18 × 10−1 | 5.17 × 10−1 | 5.04 × 10−1 |
| 19 | 7.20 × 10−1 | 3.74 × 10−1 | 6.18 × 10−1 | 4.29 × 10−1 | 6.59 × 105 | 3.30 × 10−1 | 4.17 × 10−1 | 2.30 × 10−1 | 4.21 × 10−1 | 2.14 × 10−1 | 3.57 × 10−1 | 4.17 × 10−1 |
| 20 | 4.92 × 10−1 | 2.71 × 100 | 4.11 × 10−1 | 1.02 × 100 | 1.59 × 102 | 4.95 × 10−1 | 3.64 × 10−1 | 1.31 × 10−1 | 4.26 × 10−1 | 4.68 × 10−2 | 2.30 × 10−1 | 1.96 × 10−1 |
| 21 | 1.58 × 102 | 1.79 × 102 | 1.85 × 102 | 1.56 × 102 | 2.49 × 102 | 1.73 × 102 | 1.45 × 102 | 1.62 × 102 | 1.51 × 102 | 1.50 × 102 | 1.55 × 102 | 1.28 × 102 |
| 22 | 9.44 × 101 | 9.68 × 101 | 9.87 × 101 | 1.02 × 102 | 9.59 × 102 | 9.34 × 101 | 9.09 × 101 | 9.24 × 101 | 8.48 × 101 | 9.73 × 101 | 9.75 × 101 | 8.87 × 101 |
| 23 | 3.13 × 102 | 3.11 × 102 | 3.13 × 102 | 3.11 × 102 | 3.86 × 102 | 3.13 × 102 | 3.14 × 102 | 3.10 × 102 | 3.12 × 102 | 3.10 × 102 | 3.10 × 102 | 3.10 × 102 |
| 24 | 3.09 × 102 | 3.25 × 102 | 3.27 × 102 | 3.22 × 102 | 4.02 × 102 | 3.32 × 102 | 2.95 × 102 | 2.85 × 102 | 2.62 × 102 | 2.61 × 102 | 2.81 × 102 | 2.92 × 102 |
| 25 | 4.23 × 102 | 4.29 × 102 | 4.30 × 102 | 4.29 × 102 | 7.80 × 102 | 4.16 × 102 | 4.27 × 102 | 4.29 × 102 | 4.20 × 102 | 4.15 × 102 | 4.31 × 102 | 4.22 × 102 |
| 26 | 2.67 × 102 | 4.10 × 102 | 2.88 × 102 | 3.00 × 102 | 9.78 × 102 | 2.65 × 102 | 3.13 × 102 | 3.12 × 102 | 3.02 × 102 | 3.00 × 102 | 2.99 × 102 | 2.90 × 102 |
| 27 | 3.96 × 102 | 3.96 × 102 | 3.96 × 102 | 3.95 × 102 | 4.75 × 102 | 3.95 × 102 | 3.95 × 102 | 3.95 × 102 | 3.94 × 102 | 3.95 × 102 | 3.93 × 102 | 3.93 × 102 |
| 28 | 4.19 × 102 | 3.38 × 102 | 3.31 × 102 | 3.57 × 102 | 8.75 × 102 | 2.90 × 102 | 3.46 × 102 | 3.28 × 102 | 3.16 × 102 | 2.85 × 102 | 3.24 × 102 | 3.10 × 102 |
| 29 | 2.59 × 102 | 2.61 × 102 | 2.54 × 102 | 2.67 × 102 | 5.95 × 102 | 2.54 × 102 | 2.49 × 102 | 2.52 × 102 | 2.44 × 102 | 2.48 × 102 | 2.48 × 102 | 2.40 × 102 |
| 30 | 8.22 × 104 | 5.43 × 102 | 4.14 × 104 | 4.14 × 104 | 7.53 × 106 | 6.02 × 102 | 6.07 × 102 | 5.19 × 102 | 4.14 × 104 | 5.83 × 102 | 5.54 × 102 | 7.13 × 102 |
| Friedman Rank | 4.00 | 3.00 | 2.00 | 1.00 | 4.00 | 3.00 | 2.00 | 1.00 | 1.00 | 2.00 | 3.00 | 4.00 |
| DVs | PSO | KH | GWO | WOA | EEGWO | HGSO | JSO | TSA | MTBO | FOA | CNJSO |
|---|---|---|---|---|---|---|---|---|---|---|---|
| PG1 (MW) | 186.735 | 176.423 | 181.154 | 174.540 | 162.171 | 179.079 | 176.882 | 171.501 | 177.059 | 177.114 | 177.117 |
| PG2 (MW) | 52.375 | 48.924 | 48.275 | 49.837 | 48.990 | 36.109 | 48.476 | 32.319 | 48.714 | 48.677 | 48.716 |
| PG5 (MW) | 20.786 | 21.308 | 22.908 | 19.989 | 19.507 | 31.926 | 21.375 | 23.096 | 21.382 | 21.410 | 21.383 |
| PG8 (MW) | 12.085 | 20.848 | 15.088 | 22.013 | 17.259 | 13.366 | 21.574 | 34.892 | 21.263 | 21.345 | 21.269 |
| PG11 (MW) | 10.000 | 13.160 | 12.736 | 10.985 | 27.963 | 12.756 | 11.967 | 14.801 | 12.010 | 11.879 | 11.946 |
| PG13 (MW) | 12.000 | 12.000 | 12.664 | 15.412 | 16.462 | 20.164 | 12.157 | 15.199 | 12.003 | 12.006 | 12.000 |
| VG1 (p.u.) | 1.087 | 1.078 | 1.088 | 1.072 | 1.073 | 1.051 | 1.083 | 1.075 | 1.084 | 1.083 | 1.084 |
| VG2 (p.u.) | 1.062 | 1.060 | 1.070 | 1.059 | 1.063 | 1.014 | 1.063 | 1.049 | 1.065 | 1.064 | 1.065 |
| VG5 (p.u.) | 1.003 | 1.031 | 1.043 | 1.039 | 1.003 | 0.958 | 1.032 | 1.013 | 1.033 | 1.033 | 1.034 |
| VG8 (p.u.) | 1.035 | 1.041 | 1.043 | 1.034 | 1.033 | 0.985 | 1.036 | 1.023 | 1.038 | 1.037 | 1.038 |
| VG11 (p.u.) | 1.050 | 1.041 | 1.061 | 1.088 | 1.028 | 1.062 | 1.085 | 1.047 | 1.081 | 1.082 | 1.093 |
| VG13 (p.u.) | 1.036 | 1.004 | 1.035 | 1.021 | 1.083 | 0.988 | 1.054 | 1.014 | 1.047 | 1.046 | 1.043 |
| T11(6–9) (p.u.) | 1.100 | 0.985 | 1.004 | 0.973 | 1.091 | 1.001 | 1.009 | 0.929 | 1.029 | 1.081 | 1.035 |
| T12(6–10) (p.u.) | 0.975 | 1.046 | 0.985 | 0.973 | 1.017 | 1.014 | 0.969 | 1.076 | 0.941 | 0.900 | 0.940 |
| T15(4–12) (p.u.) | 0.949 | 1.000 | 0.948 | 1.093 | 0.984 | 1.010 | 0.980 | 1.032 | 0.969 | 0.968 | 0.964 |
| T36(28–27) (p.u.) | 0.949 | 1.031 | 0.969 | 0.974 | 0.981 | 0.905 | 0.982 | 0.981 | 0.972 | 0.972 | 0.974 |
| QC10 (MVAR) | 0.000 | 2.315 | 2.250 | 1.416 | 3.058 | 2.182 | 2.551 | 4.491 | 4.935 | 3.425 | 0.272 |
| QC12 (MVAR) | 5.000 | 1.257 | 1.960 | 3.850 | 3.857 | 3.718 | 1.582 | 4.261 | 2.427 | 2.617 | 1.858 |
| QC15 (MVAR) | 5.000 | 1.036 | 2.736 | 3.237 | 3.319 | 3.201 | 2.864 | 1.845 | 3.366 | 4.173 | 4.351 |
| QC17 (MVAR) | 5.000 | 1.239 | 3.681 | 2.658 | 2.343 | 0.234 | 4.824 | 4.860 | 2.640 | 4.982 | 4.999 |
| QC20 (MVAR) | 0.000 | 2.591 | 2.131 | 0.468 | 0.072 | 2.199 | 4.605 | 3.937 | 4.045 | 4.758 | 4.252 |
| QC21 (MVAR) | 2.925 | 2.587 | 2.165 | 0.768 | 1.039 | 2.485 | 1.757 | 2.992 | 4.997 | 4.959 | 5.000 |
| QC23 (MVAR) | 0.000 | 3.052 | 0.175 | 1.934 | 1.123 | 3.399 | 4.354 | 1.998 | 3.556 | 2.208 | 3.298 |
| QC24 (MVAR) | 4.240 | 2.621 | 4.955 | 3.633 | 0.778 | 2.530 | 4.749 | 2.408 | 4.984 | 4.993 | 5.000 |
| QC29 (MVAR) | 0.000 | 4.663 | 0.907 | 1.507 | 1.918 | 0.034 | 2.718 | 4.726 | 2.656 | 2.297 | 2.543 |
| Cost ($/h) | 804.280 | 801.545 | 801.538 | 802.686 | 812.159 | 817.978 | 800.623 | 809.378 | 800.539 | 800.532 | 800.521 |
| Ploss (MW) | 10.582 | 9.263 | 9.424 | 9.374 | 8.951 | 10.000 | 9.031 | 8.409 | 9.032 | 9.031 | 9.031 |
| VD (p.u.) | 0.376 | 0.451 | 0.687 | 0.394 | 0.412 | 0.507 | 0.827 | 0.293 | 0.912 | 0.878 | 0.908 |
| DVs | PSO | KH | GWO | WOA | EEGWO | HGSO | JSO | TSA | MTBO | FOA | CNJSO |
|---|---|---|---|---|---|---|---|---|---|---|---|
| PG1 (MW) | 184.317 | 174.586 | 145.215 | 186.910 | 147.127 | 163.265 | 170.502 | 178.676 | 176.146 | 177.074 | 175.895 |
| PG2 (MW) | 63.362 | 44.213 | 58.991 | 44.166 | 54.029 | 44.769 | 48.357 | 26.450 | 48.916 | 49.216 | 48.918 |
| PG5 (MW) | 15.000 | 21.272 | 26.123 | 26.431 | 25.618 | 15.435 | 22.080 | 27.009 | 21.568 | 21.722 | 21.676 |
| PG8 (MW) | 10.000 | 20.329 | 30.949 | 12.559 | 16.026 | 21.369 | 22.334 | 31.109 | 23.491 | 22.156 | 22.481 |
| PG11 (MW) | 10.000 | 15.406 | 14.851 | 11.262 | 17.916 | 21.097 | 17.006 | 16.129 | 11.211 | 10.900 | 12.347 |
| PG13 (MW) | 12.000 | 17.188 | 15.191 | 12.814 | 30.496 | 26.831 | 12.670 | 13.057 | 12.006 | 12.370 | 12.000 |
| VG1 (p.u.) | 1.053 | 1.039 | 1.049 | 1.049 | 1.073 | 1.039 | 1.032 | 1.054 | 1.036 | 1.038 | 1.040 |
| VG2 (p.u.) | 1.026 | 1.027 | 1.033 | 1.040 | 1.054 | 1.034 | 1.019 | 1.029 | 1.025 | 1.022 | 1.025 |
| VG5 (p.u.) | 1.002 | 1.014 | 1.020 | 1.028 | 1.018 | 0.983 | 1.018 | 0.994 | 1.015 | 1.018 | 1.016 |
| VG8 (p.u.) | 0.999 | 1.002 | 1.000 | 1.002 | 1.028 | 1.002 | 1.004 | 1.001 | 1.007 | 1.002 | 1.009 |
| VG11 (p.u.) | 1.035 | 1.024 | 1.010 | 1.007 | 1.017 | 1.065 | 1.015 | 1.055 | 1.031 | 1.036 | 1.012 |
| VG13 (p.u.) | 1.032 | 1.021 | 1.003 | 0.999 | 1.035 | 0.977 | 1.008 | 0.993 | 0.988 | 0.998 | 0.989 |
| T11(6–9) (p.u.) | 0.908 | 0.948 | 0.997 | 0.974 | 0.925 | 0.995 | 1.029 | 0.922 | 1.050 | 1.053 | 1.029 |
| T12(6–10) (p.u.) | 1.100 | 0.976 | 0.913 | 0.951 | 1.031 | 1.008 | 0.901 | 1.027 | 0.900 | 0.900 | 0.900 |
| T15(4–12) (p.u.) | 0.977 | 0.991 | 0.948 | 0.936 | 1.060 | 0.916 | 0.965 | 0.941 | 0.943 | 0.955 | 0.942 |
| T36(28–27) (p.u.) | 0.947 | 0.961 | 0.958 | 0.944 | 0.934 | 0.967 | 0.963 | 0.927 | 0.972 | 0.968 | 0.966 |
| QC10 (MVAR) | 0.000 | 2.728 | 1.967 | 0.883 | 1.428 | 3.266 | 4.073 | 2.393 | 4.951 | 4.999 | 4.966 |
| QC12 (MVAR) | 3.646 | 2.271 | 1.557 | 4.735 | 0.311 | 0.712 | 1.547 | 2.989 | 2.150 | 0.296 | 0.220 |
| QC15 (MVAR) | 0.000 | 3.202 | 4.142 | 3.144 | 1.500 | 0.431 | 2.916 | 4.522 | 5.000 | 5.000 | 4.999 |
| QC17 (MVAR) | 5.000 | 2.551 | 2.464 | 1.603 | 2.966 | 0.356 | 0.769 | 2.054 | 0.004 | 0.000 | 0.000 |
| QC20 (MVAR) | 4.701 | 3.027 | 2.620 | 2.215 | 3.886 | 2.228 | 4.870 | 0.555 | 5.000 | 4.996 | 5.000 |
| QC21 (MVAR) | 5.000 | 2.732 | 4.097 | 1.650 | 0.182 | 1.933 | 4.632 | 4.369 | 5.000 | 4.933 | 4.998 |
| QC23 (MVAR) | 0.000 | 2.056 | 1.089 | 3.441 | 3.528 | 4.111 | 4.302 | 2.726 | 5.000 | 5.000 | 5.000 |
| QC24 (MVAR) | 4.665 | 4.889 | 4.178 | 0.246 | 0.315 | 0.712 | 4.972 | 2.143 | 5.000 | 4.999 | 5.000 |
| QC29 (MVAR) | 4.940 | 2.647 | 4.387 | 3.503 | 1.086 | 1.861 | 2.301 | 4.192 | 2.785 | 2.559 | 2.080 |
| Cost ($/h) | 811.671 | 805.224 | 812.395 | 807.981 | 818.441 | 816.400 | 805.137 | 815.700 | 804.108 | 804.164 | 804.065 |
| Ploss (MW) | 11.279 | 9.594 | 7.920 | 10.742 | 7.813 | 9.366 | 9.550 | 9.029 | 9.938 | 10.037 | 9.917 |
| VD (p.u.) | 0.221 | 0.156 | 0.146 | 0.184 | 0.335 | 0.348 | 0.101 | 0.272 | 0.093 | 0.094 | 0.094 |
| DVs | PSO | KH | GWO | WOA | EEGWO | HGSO | JSO | TSA | MTBO | FOA | CNJSO | DVs | PSO | KH | GWO | WOA | EEGWO | HGSO | JSO | TSA | MTBO | FOA | CNJSO |
|---|---|---|---|---|---|---|---|---|---|---|---|---|---|---|---|---|---|---|---|---|---|---|---|
| PG1 | 100.00 | 68.52 | 35.51 | 7.60 | 51.62 | 29.22 | 40.18 | 72.498 | 28.83 | 26.297 | 24.81 | PG77 | 0.00 | 68.74 | 81.11 | 23.84 | 53.09 | 14.73 | 43.78 | 54.352 | 37.79 | 0.046 | 0.21 |
| PG4 | 100.00 | 10.17 | 62.67 | 8.55 | 56.90 | 17.53 | 36.80 | 26.478 | 19.00 | 9.215 | 0.51 | PG80 | 577.00 | 4.86 | 273.42 | 67.11 | 385.78 | 319.82 | 294.70 | 157.636 | 389.36 | 412.871 | 425.96 |
| PG6 | 0.00 | 81.06 | 39.58 | 64.69 | 47.35 | 14.28 | 51.57 | 17.278 | 30.60 | 5.761 | 2.06 | PG85 | 0.67 | 41.27 | 53.24 | 0.00 | 65.47 | 58.22 | 37.77 | 6.413 | 0.00 | 0.315 | 0.05 |
| PG8 | 0.00 | 7.90 | 58.37 | 9.72 | 44.85 | 72.12 | 40.68 | 80.322 | 40.54 | 0.632 | 0.24 | PG87 | 0.00 | 48.13 | 46.45 | 21.32 | 15.78 | 37.34 | 8.08 | 8.243 | 0.47 | 2.805 | 3.56 |
| PG10 | 344.48 | 444.81 | 141.56 | 161.67 | 283.27 | 159.92 | 246.85 | 207.692 | 396.97 | 386.136 | 400.88 | PG89 | 0.00 | 565.51 | 233.21 | 372.98 | 341.72 | 58.75 | 245.37 | 667.992 | 372.39 | 434.370 | 466.88 |
| PG12 | 185.00 | 89.73 | 40.45 | 124.28 | 151.87 | 48.41 | 77.52 | 19.188 | 66.90 | 87.813 | 85.65 | PG90 | 0.00 | 46.80 | 25.35 | 74.05 | 45.98 | 33.06 | 17.88 | 53.100 | 18.40 | 0.237 | 0.14 |
| PG15 | 0.00 | 47.41 | 28.94 | 69.34 | 27.98 | 42.71 | 44.62 | 18.223 | 0.00 | 2.250 | 15.20 | PG91 | 100.00 | 78.92 | 29.69 | 21.54 | 44.68 | 24.10 | 47.07 | 73.627 | 0.37 | 0.065 | 0.40 |
| PG18 | 0.00 | 76.36 | 91.46 | 39.38 | 7.84 | 99.28 | 47.63 | 68.431 | 0.04 | 77.853 | 14.68 | PG92 | 0.00 | 96.69 | 59.29 | 69.72 | 88.13 | 75.76 | 51.41 | 30.123 | 37.76 | 35.963 | 0.04 |
| PG19 | 0.00 | 83.94 | 44.95 | 61.73 | 45.61 | 29.94 | 39.61 | 97.224 | 6.82 | 13.389 | 12.48 | PG99 | 100.00 | 64.77 | 81.55 | 62.84 | 99.45 | 24.15 | 42.92 | 32.060 | 35.53 | 0.611 | 0.36 |
| PG24 | 100.00 | 32.08 | 56.92 | 4.83 | 39.39 | 50.89 | 7.28 | 60.156 | 0.02 | 2.045 | 0.12 | PG100 | 352.00 | 140.90 | 222.78 | 189.64 | 103.94 | 189.69 | 167.36 | 326.910 | 218.90 | 218.429 | 230.29 |
| PG25 | 320.00 | 205.72 | 247.63 | 193.43 | 37.44 | 272.85 | 146.13 | 219.506 | 202.74 | 184.939 | 194.49 | PG103 | 140.00 | 6.42 | 93.59 | 88.38 | 9.64 | 27.74 | 46.01 | 102.790 | 35.21 | 30.847 | 37.62 |
| PG26 | 0.00 | 87.64 | 24.02 | 121.51 | 295.13 | 25.17 | 210.40 | 15.566 | 269.98 | 252.457 | 278.71 | PG104 | 0.00 | 72.32 | 66.16 | 19.36 | 70.53 | 27.51 | 11.56 | 26.308 | 38.93 | 0.602 | 1.00 |
| PG27 | 0.00 | 36.62 | 25.06 | 53.52 | 67.12 | 52.79 | 43.11 | 93.687 | 0.16 | 16.048 | 7.49 | PG105 | 100.00 | 78.26 | 48.48 | 11.49 | 70.73 | 11.46 | 40.96 | 11.468 | 0.03 | 43.494 | 14.91 |
| PG31 | 0.00 | 99.13 | 48.92 | 8.54 | 84.38 | 91.23 | 12.74 | 6.295 | 5.21 | 7.405 | 6.98 | PG107 | 100.00 | 58.46 | 29.71 | 69.93 | 77.65 | 18.73 | 31.04 | 57.846 | 8.88 | 0.582 | 31.14 |
| PG32 | 0.00 | 53.85 | 33.75 | 42.14 | 35.82 | 15.61 | 41.25 | 51.424 | 0.02 | 0.252 | 22.16 | PG110 | 100.00 | 79.30 | 34.74 | 73.19 | 95.24 | 69.90 | 3.27 | 52.256 | 37.61 | 70.171 | 3.99 |
| PG34 | 100.00 | 32.08 | 80.68 | 33.56 | 22.90 | 34.09 | 39.09 | 1.466 | 0.44 | 1.019 | 3.44 | PG111 | 0.00 | 43.26 | 65.47 | 3.93 | 24.97 | 134.73 | 42.63 | 32.864 | 30.88 | 53.602 | 35.60 |
| PG36 | 100.00 | 72.64 | 50.67 | 49.93 | 49.12 | 18.83 | 36.87 | 30.670 | 62.92 | 0.000 | 5.15 | PG112 | 100.00 | 8.33 | 37.38 | 39.96 | 36.97 | 92.34 | 51.79 | 49.830 | 24.07 | 3.609 | 46.76 |
| PG40 | 0.00 | 83.55 | 29.47 | 3.46 | 82.82 | 25.20 | 57.39 | 32.097 | 13.65 | 23.325 | 56.72 | PG113 | 0.00 | 74.97 | 76.86 | 87.69 | 86.42 | 52.53 | 39.89 | 73.818 | 23.35 | 1.097 | 0.89 |
| PG42 | 100.00 | 1.07 | 18.09 | 62.22 | 38.49 | 15.78 | 43.89 | 85.998 | 52.61 | 66.968 | 61.14 | PG116 | 0.00 | 51.48 | 46.90 | 72.89 | 18.39 | 35.12 | 19.11 | 12.754 | 1.02 | 1.152 | 0.07 |
| PG46 | 0.00 | 78.33 | 48.03 | 80.79 | 114.55 | 80.49 | 17.35 | 48.381 | 14.44 | 15.779 | 18.82 | VG1 | 1.06 | 0.98 | 0.99 | 1.03 | 0.99 | 1.05 | 1.01 | 1.040 | 0.99 | 0.991 | 0.99 |
| PG49 | 0.00 | 256.48 | 91.60 | 241.76 | 184.95 | 123.28 | 151.99 | 227.506 | 159.60 | 204.494 | 192.35 | VG4 | 1.06 | 1.00 | 1.00 | 1.03 | 0.98 | 1.01 | 1.01 | 1.033 | 1.00 | 0.992 | 1.02 |
| PG54 | 0.00 | 42.52 | 54.37 | 106.85 | 56.96 | 40.04 | 82.18 | 45.473 | 33.94 | 50.699 | 50.56 | VG6 | 1.06 | 1.00 | 1.00 | 1.03 | 0.99 | 1.01 | 1.01 | 1.056 | 1.00 | 1.018 | 1.01 |
| PG55 | 0.00 | 8.14 | 48.71 | 19.35 | 99.84 | 88.17 | 37.00 | 31.047 | 63.50 | 63.147 | 47.04 | VG8 | 0.94 | 1.01 | 0.96 | 1.03 | 0.96 | 0.98 | 1.01 | 0.949 | 1.03 | 1.013 | 1.04 |
| PG56 | 100.00 | 7.59 | 35.79 | 67.87 | 67.57 | 2.32 | 47.73 | 91.370 | 43.25 | 17.972 | 45.29 | VG10 | 1.06 | 1.03 | 1.02 | 1.03 | 0.97 | 0.95 | 1.01 | 0.985 | 1.01 | 1.003 | 1.05 |
| PG59 | 0.00 | 20.01 | 129.98 | 166.48 | 0.55 | 33.66 | 121.82 | 150.804 | 139.15 | 147.190 | 148.27 | VG12 | 1.06 | 1.01 | 1.00 | 1.03 | 1.01 | 1.04 | 1.02 | 1.023 | 1.00 | 1.013 | 1.00 |
| PG61 | 45.84 | 25.62 | 136.61 | 157.54 | 6.55 | 13.43 | 144.42 | 52.498 | 154.83 | 131.336 | 146.18 | VG15 | 0.94 | 0.99 | 0.97 | 1.03 | 0.97 | 1.04 | 1.00 | 1.059 | 0.99 | 0.995 | 1.00 |
| PG62 | 100.00 | 67.11 | 67.82 | 66.13 | 32.45 | 39.60 | 43.29 | 29.467 | 1.01 | 27.075 | 0.29 | VG18 | 0.94 | 0.98 | 0.96 | 1.03 | 0.98 | 1.01 | 1.01 | 1.034 | 1.00 | 0.998 | 1.00 |
| PG65 | 0.00 | 72.44 | 37.63 | 15.80 | 6.08 | 340.02 | 250.32 | 154.521 | 325.69 | 316.913 | 348.89 | VG19 | 0.94 | 0.98 | 0.97 | 1.03 | 1.00 | 0.96 | 1.00 | 1.039 | 0.99 | 0.991 | 0.99 |
| PG66 | 492.00 | 132.67 | 463.61 | 166.41 | 12.42 | 456.58 | 256.83 | 40.561 | 348.24 | 325.005 | 343.19 | VG24 | 1.06 | 1.04 | 0.98 | 1.03 | 0.97 | 0.96 | 1.00 | 0.947 | 1.00 | 1.014 | 1.02 |
| PG70 | 100.00 | 39.81 | 53.88 | 3.34 | 34.65 | 59.30 | 62.43 | 39.711 | 1.64 | 33.874 | 1.25 | VG25 | 1.06 | 0.96 | 1.02 | 1.03 | 1.00 | 0.97 | 1.02 | 0.976 | 1.00 | 1.042 | 1.05 |
| PG72 | 0.00 | 45.03 | 52.27 | 66.54 | 9.33 | 41.17 | 40.95 | 82.478 | 0.04 | 1.477 | 0.13 | VG26 | 0.94 | 1.03 | 0.96 | 1.03 | 1.00 | 0.96 | 1.01 | 0.989 | 0.96 | 1.059 | 1.06 |
| PG73 | 0.00 | 2.17 | 69.59 | 13.13 | 86.70 | 1.43 | 10.42 | 82.542 | 0.04 | 2.789 | 1.32 | VG27 | 0.94 | 1.04 | 1.00 | 1.03 | 1.06 | 1.03 | 1.01 | 0.962 | 1.00 | 1.032 | 1.01 |
| PG74 | 0.00 | 30.39 | 40.20 | 33.84 | 99.40 | 52.23 | 55.38 | 27.011 | 56.02 | 59.835 | 6.75 | VG31 | 0.94 | 1.03 | 0.98 | 1.03 | 0.99 | 0.98 | 1.00 | 1.038 | 1.02 | 1.022 | 1.00 |
| PG76 | 100.00 | 82.59 | 52.41 | 61.81 | 17.81 | 3.77 | 45.50 | 95.277 | 41.76 | 32.956 | 32.81 | VG32 | 0.94 | 0.98 | 0.98 | 1.03 | 1.01 | 0.97 | 1.01 | 1.013 | 1.00 | 1.022 | 1.00 |
| VG34 | 1.04 | 1.02 | 0.97 | 1.04 | 0.94 | 0.98 | 1.00 | 1.00 | 1.00 | 1.01 | 1.02 | VG103 | 0.94 | 0.97 | 1.02 | 1.03 | 1.03 | 0.98 | 1.01 | 1.04 | 1.00 | 0.98 | 1.00 |
| VG36 | 1.06 | 1.03 | 0.96 | 1.03 | 0.97 | 0.97 | 1.00 | 0.98 | 1.00 | 1.00 | 1.02 | VG104 | 0.94 | 1.01 | 1.02 | 1.03 | 0.98 | 0.94 | 1.00 | 0.98 | 1.00 | 0.98 | 1.00 |
| VG40 | 1.06 | 0.99 | 1.06 | 1.03 | 0.97 | 0.99 | 1.00 | 1.00 | 1.00 | 0.97 | 1.00 | VG105 | 0.94 | 1.00 | 1.00 | 1.03 | 0.99 | 0.95 | 1.01 | 1.01 | 1.00 | 0.98 | 0.99 |
| VG42 | 1.06 | 0.95 | 0.94 | 1.03 | 0.95 | 0.95 | 1.01 | 0.99 | 0.99 | 0.96 | 1.00 | VG107 | 0.94 | 1.05 | 0.97 | 1.03 | 1.02 | 1.04 | 1.02 | 0.94 | 1.00 | 0.98 | 0.99 |
| VG46 | 1.06 | 1.03 | 1.02 | 1.03 | 1.02 | 1.03 | 1.00 | 0.98 | 0.99 | 1.01 | 1.00 | VG110 | 0.99 | 1.03 | 1.02 | 1.03 | 1.04 | 0.98 | 1.00 | 1.02 | 1.00 | 1.00 | 1.01 |
| VG49 | 1.06 | 1.03 | 1.02 | 1.03 | 0.97 | 1.02 | 1.01 | 1.05 | 1.02 | 1.00 | 1.02 | VG111 | 1.06 | 0.98 | 1.03 | 1.03 | 1.05 | 1.05 | 1.00 | 1.02 | 1.00 | 1.00 | 1.03 |
| VG54 | 0.94 | 0.98 | 1.05 | 1.03 | 0.96 | 0.97 | 1.01 | 1.01 | 1.01 | 1.02 | 0.99 | VG112 | 0.94 | 0.95 | 1.02 | 1.03 | 0.97 | 0.98 | 1.02 | 1.02 | 0.99 | 1.00 | 1.01 |
| VG55 | 0.94 | 0.94 | 1.03 | 1.03 | 0.98 | 0.98 | 1.00 | 1.01 | 1.01 | 1.01 | 0.99 | VG113 | 0.94 | 0.98 | 0.99 | 1.03 | 0.95 | 0.97 | 1.00 | 1.03 | 1.01 | 1.01 | 1.01 |
| VG56 | 0.94 | 0.96 | 1.04 | 1.03 | 0.97 | 0.97 | 1.01 | 1.01 | 1.01 | 1.01 | 0.99 | VG116 | 1.06 | 0.94 | 0.99 | 1.03 | 0.96 | 1.01 | 0.99 | 0.96 | 0.97 | 1.00 | 1.03 |
| VG59 | 0.94 | 1.02 | 1.01 | 1.03 | 0.94 | 1.05 | 1.01 | 0.95 | 1.02 | 0.99 | 1.02 | T(5–8) | 0.90 | 1.00 | 0.90 | 0.93 | 0.97 | 0.96 | 0.98 | 0.94 | 0.97 | 0.92 | 1.00 |
| VG61 | 0.94 | 1.04 | 1.03 | 1.03 | 0.96 | 1.02 | 1.00 | 1.02 | 0.99 | 1.02 | 1.01 | T(25–26) | 0.90 | 1.07 | 0.97 | 1.02 | 1.02 | 1.09 | 0.97 | 1.00 | 0.97 | 1.01 | 1.01 |
| VG62 | 0.95 | 1.03 | 1.02 | 1.03 | 0.96 | 0.97 | 0.99 | 1.05 | 0.99 | 1.00 | 1.01 | T(17–30) | 0.90 | 1.04 | 1.01 | 0.95 | 0.91 | 0.94 | 0.98 | 1.01 | 0.98 | 1.01 | 1.01 |
| VG65 | 1.06 | 0.97 | 1.01 | 1.03 | 0.97 | 1.01 | 1.01 | 0.99 | 1.02 | 1.04 | 1.04 | T(37–38) | 1.10 | 1.03 | 1.08 | 0.94 | 1.07 | 1.00 | 1.01 | 0.97 | 1.00 | 1.01 | 0.99 |
| VG66 | 1.06 | 0.95 | 1.01 | 1.03 | 1.02 | 0.99 | 1.00 | 1.06 | 1.00 | 0.97 | 1.03 | T(59–63) | 1.10 | 0.92 | 0.91 | 0.95 | 0.96 | 0.95 | 0.99 | 1.05 | 0.98 | 1.06 | 0.99 |
| VG69 | 1.06 | 0.97 | 1.04 | 1.06 | 1.01 | 1.01 | 1.01 | 0.95 | 1.06 | 1.04 | 1.05 | T(61–64) | 1.10 | 0.91 | 0.97 | 0.95 | 0.96 | 1.06 | 1.02 | 1.00 | 1.04 | 0.96 | 1.02 |
| VG70 | 1.03 | 1.02 | 1.03 | 1.03 | 0.99 | 0.98 | 1.01 | 0.96 | 1.02 | 1.01 | 1.02 | T(65–66) | 0.97 | 1.06 | 1.00 | 1.02 | 0.98 | 0.98 | 0.99 | 0.93 | 1.02 | 1.08 | 1.00 |
| VG72 | 1.06 | 1.01 | 0.96 | 1.03 | 0.97 | 0.97 | 1.03 | 0.98 | 0.99 | 1.06 | 1.02 | T(68–69) | 0.90 | 1.07 | 1.01 | 0.93 | 1.07 | 0.92 | 1.00 | 1.06 | 1.00 | 0.98 | 0.95 |
| VG73 | 0.94 | 0.98 | 1.05 | 1.03 | 0.95 | 0.99 | 1.00 | 1.06 | 1.02 | 0.99 | 1.03 | T(80–81) | 0.90 | 1.01 | 1.09 | 0.95 | 1.03 | 1.05 | 0.94 | 1.08 | 0.97 | 0.97 | 0.98 |
| VG74 | 1.06 | 1.02 | 0.99 | 1.03 | 0.95 | 1.00 | 0.99 | 1.00 | 1.01 | 0.99 | 1.00 | QC34 | 0.00 | 7.09 | 20.72 | 17.19 | 5.91 | 13.35 | 13.99 | 23.90 | 24.12 | 6.94 | 14.01 |
| VG76 | 1.06 | 1.02 | 0.96 | 1.03 | 1.06 | 1.02 | 0.99 | 1.01 | 0.99 | 0.98 | 0.99 | QC44 | 30.00 | 4.95 | 16.63 | 17.54 | 11.86 | 27.13 | 15.93 | 10.53 | 17.58 | 18.66 | 1.74 |
| VG77 | 1.06 | 1.01 | 1.00 | 1.03 | 1.02 | 0.95 | 1.00 | 0.97 | 1.01 | 1.00 | 1.02 | QC45 | 30.00 | 13.46 | 7.37 | 20.18 | 22.97 | 16.34 | 15.40 | 7.90 | 3.85 | 0.00 | 5.89 |
| VG80 | 1.06 | 1.03 | 0.99 | 1.03 | 1.00 | 1.00 | 1.02 | 0.99 | 0.99 | 1.02 | 1.03 | QC46 | 30.00 | 19.45 | 19.40 | 2.01 | 3.35 | 14.26 | 16.54 | 17.82 | 8.86 | 16.24 | 19.57 |
| VG85 | 0.94 | 1.01 | 1.04 | 1.02 | 1.02 | 0.97 | 1.00 | 1.00 | 0.99 | 0.99 | 1.03 | QC48 | 30.00 | 11.62 | 20.39 | 18.72 | 21.58 | 24.14 | 19.18 | 10.70 | 28.84 | 29.82 | 3.29 |
| VG87 | 0.94 | 0.96 | 1.04 | 1.03 | 1.00 | 1.05 | 1.02 | 1.05 | 1.01 | 1.03 | 1.01 | QC74 | 30.00 | 20.25 | 8.60 | 19.58 | 3.48 | 7.52 | 16.02 | 25.23 | 18.37 | 11.52 | 18.25 |
| VG89 | 0.94 | 0.97 | 1.02 | 1.03 | 0.94 | 1.00 | 1.00 | 1.05 | 1.01 | 1.01 | 1.06 | QC79 | 30.00 | 8.95 | 22.36 | 14.62 | 11.52 | 29.14 | 14.98 | 11.02 | 27.95 | 1.08 | 22.17 |
| VG90 | 1.06 | 0.96 | 0.94 | 1.03 | 1.00 | 0.97 | 1.00 | 0.94 | 0.99 | 1.03 | 1.02 | QC82 | 30.00 | 20.75 | 12.81 | 8.00 | 19.35 | 2.12 | 16.46 | 17.25 | 9.30 | 19.11 | 12.47 |
| VG91 | 1.06 | 0.97 | 0.96 | 1.03 | 0.97 | 1.04 | 1.01 | 1.04 | 1.02 | 1.05 | 1.01 | QC83 | 30.00 | 10.98 | 15.45 | 0.00 | 0.15 | 9.05 | 17.23 | 12.88 | 17.16 | 4.98 | 7.13 |
| VG92 | 0.94 | 0.99 | 1.00 | 1.03 | 1.03 | 1.02 | 0.99 | 0.98 | 0.99 | 1.00 | 1.01 | QC105 | 0.00 | 17.09 | 12.06 | 0.00 | 9.97 | 28.72 | 16.22 | 29.82 | 22.15 | 9.80 | 10.10 |
| VG99 | 0.94 | 1.03 | 1.01 | 1.03 | 1.00 | 1.03 | 1.01 | 1.01 | 1.01 | 1.01 | 1.01 | QC107 | 30.00 | 18.19 | 9.60 | 22.54 | 21.51 | 20.04 | 15.88 | 7.43 | 0.00 | 3.86 | 17.73 |
| VG100 | 0.94 | 0.98 | 1.03 | 1.03 | 1.01 | 0.97 | 1.00 | 1.03 | 1.00 | 0.99 | 1.01 | QC110 | 30.00 | 13.37 | 26.90 | 7.22 | 23.70 | 17.56 | 14.07 | 15.60 | 19.55 | 13.73 | 10.52 |
| Final Results | PSO | KH | GWO | WOA | EEGWO | HGSO | JSO | TSA | MTBO | FOA | CNJSO | ||||||||||||
| Cost ($/h) | 159,418.75 | 168,544.16 | 153,293.89 | 146,312.53 | 161,971.59 | 162,825.44 | 135,128.76 | 150,093.16 | 131,633.71 | 131,409.51 | 130,286.972 | ||||||||||||
| Ploss (MW) | 190.611 | 190.261 | 88.693 | 59.391 | 117.800 | 130.523 | 56.92 | 175.04 | 91.46 | 93.19 | 86.926 | ||||||||||||
| VD (p.u.) | 2.851 | 1.235 | 1.082 | 1.434 | 1.410 | 1.598 | 0.51 | 1.20 | 0.70 | 0.80 | 0.855 | ||||||||||||
| DVs | PSO | KH | GWO | WOA | EEGWO | HGSO | JSO | TSA | MTBO | FOA | CNJSO | DVs | PSO | KH | GWO | WOA | EEGWO | HGSO | JSO | TSA | MTBO | FOA | CNJSO |
|---|---|---|---|---|---|---|---|---|---|---|---|---|---|---|---|---|---|---|---|---|---|---|---|
| PG1 | 0 | 96.58 | 60.05 | 69.77 | 51.62 | 29.22 | 31.63 | 67.68 | 14.62 | 52.12 | 23.93 | PG77 | 0 | 20.62 | 72.7 | 2.88 | 53.09 | 14.73 | 42.32 | 28.34 | 25.87 | 0.85 | 0.11 |
| PG4 | 0 | 47.19 | 39.9 | 91.33 | 56.9 | 17.53 | 39.88 | 47.96 | 0.62 | 1.98 | 0.55 | PG80 | 0 | 214.67 | 219.84 | 200.55 | 385.78 | 319.82 | 317.09 | 407.01 | 375.38 | 406.89 | 423.72 |
| PG6 | 100 | 60.93 | 18.09 | 53.05 | 47.35 | 14.28 | 38.93 | 67.83 | 4.00 | 3.97 | 0.99 | PG85 | 0 | 28.27 | 75.01 | 6.42 | 65.47 | 58.22 | 38.84 | 29.28 | 0.23 | 2.08 | 0.13 |
| PG8 | 77.21 | 51.82 | 35.58 | 41.26 | 44.85 | 72.12 | 43.85 | 23.33 | 0.04 | 0.05 | 0.65 | PG87 | 0 | 39.28 | 1.2 | 7.65 | 15.78 | 37.34 | 2.55 | 20.37 | 4.86 | 2.12 | 3.59 |
| PG10 | 550 | 28.91 | 101.75 | 219.34 | 283.27 | 159.92 | 198.92 | 480.53 | 374.72 | 346.40 | 395.19 | PG89 | 707 | 67.77 | 395.29 | 485.46 | 341.72 | 58.75 | 362.61 | 38.08 | 429.27 | 399.54 | 464.30 |
| PG12 | 185 | 34.55 | 12.67 | 55.79 | 151.87 | 48.41 | 86.74 | 55.82 | 86.00 | 78.18 | 85.20 | PG90 | 0 | 41.77 | 28.15 | 17.56 | 45.98 | 33.06 | 51.34 | 48.88 | 0.05 | 0.57 | 0.13 |
| PG15 | 0 | 70.38 | 43.99 | 77.79 | 27.98 | 42.71 | 56.78 | 5.77 | 3.00 | 33.75 | 23.21 | PG91 | 26.4 | 38.53 | 39.38 | 17.33 | 44.68 | 24.1 | 43.27 | 39.94 | 0.11 | 1.05 | 0.15 |
| PG18 | 0 | 78.02 | 42.46 | 41.87 | 7.84 | 99.28 | 29.12 | 63.29 | 15.80 | 28.51 | 13.92 | PG92 | 100 | 39.52 | 5.39 | 49.42 | 88.13 | 75.76 | 35.20 | 40.24 | 42.88 | 0.08 | 0.14 |
| PG19 | 0 | 9.03 | 22.62 | 58.03 | 45.61 | 29.94 | 20.49 | 64.29 | 49.94 | 93.97 | 22.34 | PG99 | 100 | 67.7 | 18.84 | 24.62 | 99.45 | 24.15 | 17.69 | 84.47 | 1.09 | 0.02 | 0.25 |
| PG24 | 100 | 12.21 | 35.65 | 9.22 | 39.39 | 50.89 | 36.01 | 46.27 | 40.63 | 0.10 | 0.30 | PG100 | 0 | 48.14 | 129.12 | 237.14 | 103.94 | 189.69 | 143.26 | 65.90 | 213.57 | 220.17 | 233.38 |
| PG25 | 320 | 103.26 | 112.78 | 162.58 | 37.44 | 272.85 | 127.21 | 318.59 | 188.77 | 163.65 | 194.06 | PG103 | 140 | 118.55 | 111.53 | 66.79 | 9.64 | 27.74 | 55.26 | 63.35 | 39.01 | 38.97 | 38.50 |
| PG26 | 0 | 312.96 | 162.27 | 58.4 | 295.13 | 25.17 | 205.16 | 101.82 | 218.34 | 247.94 | 276.20 | PG104 | 100 | 61.96 | 77.47 | 11.53 | 70.53 | 27.51 | 6.22 | 75.57 | 33.00 | 10.43 | 2.91 |
| PG27 | 100 | 51.19 | 33.17 | 59.64 | 67.12 | 52.79 | 44.03 | 5.54 | 60.48 | 37.96 | 8.00 | PG105 | 0 | 8.13 | 60.85 | 7.31 | 70.73 | 11.46 | 17.12 | 66.37 | 26.55 | 10.82 | 14.86 |
| PG31 | 0 | 43.73 | 26.95 | 22.77 | 84.38 | 91.23 | 10.30 | 47.88 | 0.09 | 6.04 | 7.54 | PG107 | 100 | 30.57 | 26.37 | 82.58 | 77.65 | 18.73 | 54.67 | 79.22 | 51.81 | 37.81 | 32.37 |
| PG32 | 0 | 88.69 | 68.82 | 77.1 | 35.82 | 15.61 | 36.18 | 42.59 | 33.54 | 58.52 | 13.70 | PG110 | 0 | 74.13 | 7.78 | 18.63 | 95.24 | 69.9 | 46.33 | 13.94 | 0.04 | 34.30 | 11.71 |
| PG34 | 25.65 | 13.97 | 37.82 | 5.62 | 22.9 | 34.09 | 52.16 | 21.43 | 44.29 | 0.54 | 3.52 | PG111 | 136 | 47.58 | 55.68 | 73.26 | 24.97 | 134.73 | 70.34 | 13.05 | 35.88 | 33.45 | 34.89 |
| PG36 | 100 | 33.14 | 52.06 | 29.62 | 49.12 | 18.83 | 44.50 | 89.59 | 0.57 | 0.23 | 6.54 | PG112 | 0 | 30.14 | 53.92 | 68.5 | 36.97 | 92.34 | 33.57 | 6.57 | 31.16 | 24.07 | 37.03 |
| PG40 | 0 | 64.03 | 58.65 | 70.65 | 82.82 | 25.2 | 51.44 | 65.06 | 57.59 | 84.56 | 56.79 | PG113 | 0 | 4.87 | 24.22 | 40.36 | 86.42 | 52.53 | 38.04 | 24.04 | 39.90 | 61.36 | 0.39 |
| PG42 | 0 | 38.15 | 23.77 | 39.96 | 38.49 | 15.78 | 40.73 | 37.23 | 41.55 | 36.39 | 62.89 | PG116 | 0 | 81.01 | 57.18 | 64.31 | 18.39 | 35.12 | 42.03 | 82.57 | 0.11 | 0.70 | 0.09 |
| PG46 | 0 | 57.71 | 40.59 | 71.71 | 114.55 | 80.49 | 29.86 | 20.67 | 19.59 | 18.73 | 19.18 | VG1 | 0.94 | 1 | 0.97 | 1.02 | 0.99 | 1.05 | 0.99 | 0.95 | 0.97 | 0.96 | 0.98 |
| PG49 | 0 | 37.59 | 121.15 | 12.58 | 184.95 | 123.28 | 143.98 | 109.53 | 179.22 | 169.62 | 195.35 | VG4 | 0.94 | 1 | 0.95 | 1.02 | 0.98 | 1.01 | 1.03 | 1.01 | 1.00 | 1.01 | 1.01 |
| PG54 | 0 | 142.91 | 38.01 | 80.79 | 56.96 | 40.04 | 70.15 | 4.30 | 50.45 | 59.93 | 49.86 | VG6 | 0.94 | 1.02 | 0.96 | 1.02 | 0.99 | 1.01 | 1.00 | 0.98 | 0.99 | 0.98 | 1.00 |
| PG55 | 100 | 98.23 | 53.6 | 46.68 | 99.84 | 88.17 | 50.30 | 84.25 | 50.02 | 36.66 | 44.19 | VG8 | 1.06 | 0.98 | 1.01 | 1.02 | 0.96 | 0.98 | 1.01 | 1.03 | 0.98 | 0.98 | 1.03 |
| PG56 | 0 | 39.28 | 20.68 | 41.99 | 67.57 | 2.32 | 54.27 | 31.52 | 23.04 | 27.86 | 45.74 | VG10 | 1.06 | 0.99 | 1.05 | 1.02 | 0.97 | 0.95 | 1.00 | 1.06 | 1.00 | 1.00 | 1.06 |
| PG59 | 0 | 20.47 | 101.57 | 128.84 | 0.55 | 33.66 | 145.25 | 83.60 | 152.53 | 142.98 | 147.72 | VG12 | 0.94 | 1.05 | 0.96 | 1.02 | 1.01 | 1.04 | 1.00 | 1.00 | 1.00 | 0.97 | 1.00 |
| PG61 | 260 | 28.87 | 128.08 | 233.59 | 6.55 | 13.43 | 126.36 | 135.06 | 124.18 | 138.73 | 147.51 | VG15 | 0.94 | 1.02 | 0.96 | 1.02 | 0.97 | 1.04 | 0.99 | 1.00 | 1.00 | 0.95 | 1.01 |
| PG62 | 0 | 60.06 | 38.05 | 81.27 | 32.45 | 39.6 | 43.34 | 58.33 | 1.36 | 0.88 | 0.07 | VG18 | 0.94 | 0.99 | 0.97 | 1.02 | 0.98 | 1.01 | 1.00 | 1.03 | 0.99 | 0.96 | 1.02 |
| PG65 | 491 | 436.44 | 17.9 | 22.84 | 6.08 | 340.02 | 196.72 | 124.93 | 324.92 | 339.52 | 346.01 | VG19 | 0.94 | 1.01 | 0.96 | 1.02 | 1 | 0.96 | 0.99 | 1.00 | 1.00 | 0.96 | 1.01 |
| PG66 | 0 | 398.97 | 305.55 | 115.04 | 12.42 | 456.58 | 249.15 | 168.22 | 339.61 | 302.18 | 342.83 | VG24 | 1.06 | 1.01 | 1 | 1.02 | 0.97 | 0.96 | 0.99 | 1.03 | 1.02 | 1.01 | 1.02 |
| PG70 | 0 | 16.35 | 83.77 | 74.38 | 34.65 | 59.3 | 50.66 | 31.33 | 3.65 | 0.00 | 0.59 | VG25 | 0.94 | 0.97 | 1.01 | 1.02 | 1 | 0.97 | 1.00 | 0.99 | 1.00 | 1.02 | 1.04 |
| PG72 | 0 | 73.3 | 47.13 | 29.29 | 9.33 | 41.17 | 51.09 | 96.55 | 0.40 | 11.56 | 0.84 | VG26 | 0.94 | 1.05 | 0.99 | 1.02 | 1 | 0.96 | 0.99 | 1.01 | 0.99 | 1.00 | 1.06 |
| PG73 | 0 | 16.32 | 87.17 | 79.18 | 86.7 | 1.43 | 21.72 | 84.24 | 1.22 | 0.24 | 0.39 | VG27 | 1.06 | 1.05 | 0.98 | 1.03 | 1.06 | 1.03 | 0.99 | 1.03 | 0.98 | 1.03 | 1.01 |
| PG74 | 0 | 50.66 | 89.54 | 16.19 | 99.4 | 52.23 | 39.99 | 46.89 | 35.66 | 68.37 | 19.15 | VG31 | 1.06 | 0.96 | 1.03 | 1.02 | 0.99 | 0.98 | 0.99 | 0.97 | 1.01 | 0.99 | 1.00 |
| PG76 | 100 | 90.76 | 26.41 | 25.71 | 17.81 | 3.77 | 42.05 | 23.05 | 0.29 | 28.12 | 26.43 | VG32 | 1.06 | 1.02 | 1 | 1.03 | 1.01 | 0.97 | 0.99 | 1.05 | 0.99 | 1.01 | 1.01 |
| VG34 | 0.94 | 0.96 | 1.04 | 1.02 | 0.94 | 0.98 | 1.01 | 1.03 | 1.01 | 0.985 | 1.01 | VG103 | 0.94 | 0.95 | 0.98 | 1.02 | 1.03 | 0.98 | 1.01 | 0.95 | 1.01 | 1.01 | 1.01 |
| VG36 | 0.94 | 0.94 | 1.04 | 1.02 | 0.97 | 0.97 | 1.01 | 1.04 | 1.01 | 0.983 | 1.00 | VG104 | 0.94 | 0.99 | 0.95 | 1.02 | 0.98 | 0.94 | 1.00 | 0.98 | 1.00 | 1.00 | 1.00 |
| VG40 | 0.94 | 1.02 | 1.04 | 1.02 | 0.97 | 0.99 | 1.00 | 0.97 | 0.98 | 1.021 | 1.00 | VG105 | 0.94 | 0.98 | 0.94 | 1.03 | 0.99 | 0.95 | 1.00 | 0.99 | 1.00 | 1.00 | 1.00 |
| VG42 | 0.95 | 0.98 | 0.99 | 1.02 | 0.95 | 0.95 | 0.99 | 0.95 | 1.01 | 1.007 | 1.00 | VG107 | 0.96 | 1.05 | 0.94 | 1.02 | 1.02 | 1.04 | 1.00 | 1.01 | 1.01 | 1.00 | 1.00 |
| VG46 | 1.06 | 1 | 1.01 | 1.03 | 1.02 | 1.03 | 1.00 | 1.06 | 1.02 | 1.003 | 1.00 | VG110 | 0.98 | 1.02 | 0.98 | 1.02 | 1.04 | 0.98 | 1.00 | 1.00 | 0.99 | 1.00 | 0.99 |
| VG49 | 0.98 | 0.97 | 1.01 | 1.02 | 0.97 | 1.02 | 1.01 | 0.99 | 0.99 | 0.999 | 1.02 | VG111 | 0.94 | 1.04 | 0.95 | 1.02 | 1.05 | 1.05 | 1.01 | 1.00 | 1.01 | 1.04 | 1.00 |
| VG54 | 0.94 | 1 | 0.97 | 1.02 | 0.96 | 0.97 | 1.00 | 1.03 | 1.00 | 1.005 | 1.01 | VG112 | 1.06 | 0.96 | 1.02 | 1.02 | 0.97 | 0.98 | 1.01 | 0.97 | 0.97 | 0.98 | 0.98 |
| VG55 | 0.94 | 0.98 | 0.97 | 1.01 | 0.98 | 0.98 | 0.99 | 1.02 | 1.00 | 0.998 | 1.01 | VG113 | 0.94 | 1.03 | 1 | 1.02 | 0.95 | 0.97 | 1.00 | 1.00 | 1.02 | 0.96 | 1.03 |
| VG56 | 0.94 | 0.99 | 0.97 | 1.01 | 0.97 | 0.97 | 0.99 | 1.02 | 1.00 | 0.999 | 1.01 | VG116 | 1.06 | 1 | 0.98 | 1.02 | 0.96 | 1.01 | 0.99 | 1.04 | 0.98 | 1.00 | 1.02 |
| VG59 | 1.06 | 0.96 | 1.04 | 1.02 | 0.94 | 1.05 | 0.99 | 1.03 | 1.03 | 0.962 | 1.02 | T(5–8) | 1.1 | 0.92 | 0.96 | 0.98 | 0.97 | 0.96 | 0.98 | 1.07 | 0.98 | 0.98 | 1.01 |
| VG61 | 1.06 | 0.96 | 1.06 | 1.02 | 0.96 | 1.02 | 0.99 | 1.06 | 1.03 | 0.996 | 1.01 | T(25–26) | 1.1 | 1.07 | 0.98 | 0.99 | 1.02 | 1.09 | 1.02 | 1.06 | 1.00 | 1.01 | 1.05 |
| VG62 | 1.06 | 0.97 | 1.05 | 1.02 | 0.96 | 0.97 | 0.99 | 1.04 | 1.01 | 0.992 | 1.01 | T(17–30) | 1.1 | 1 | 1.05 | 0.99 | 0.91 | 0.94 | 1.00 | 1.10 | 0.98 | 1.03 | 0.99 |
| VG65 | 1.06 | 1 | 1.02 | 1.03 | 0.97 | 1.01 | 1.00 | 1.06 | 1.01 | 1.024 | 1.03 | T(37–38) | 1.1 | 0.99 | 0.93 | 1 | 1.07 | 1 | 0.98 | 0.95 | 0.97 | 1.05 | 0.98 |
| VG66 | 1.03 | 1.01 | 1.04 | 1.02 | 1.02 | 0.99 | 1.00 | 1.00 | 1.00 | 1.037 | 1.03 | T(59–63) | 0.9 | 0.91 | 0.94 | 0.98 | 0.96 | 0.95 | 1.02 | 0.95 | 0.98 | 1.08 | 0.97 |
| VG69 | 1.06 | 0.97 | 1.02 | 1.02 | 1.01 | 1.01 | 1.05 | 0.95 | 0.99 | 1.027 | 1.04 | T(61–64) | 0.97 | 0.95 | 0.92 | 0.99 | 0.96 | 1.06 | 0.99 | 1.03 | 0.99 | 1.09 | 0.99 |
| VG70 | 1.06 | 1.01 | 1.03 | 1.02 | 0.99 | 0.98 | 1.00 | 1.01 | 0.99 | 1.007 | 1.00 | T(65–66) | 1.1 | 1.06 | 1.07 | 1 | 0.98 | 0.98 | 0.99 | 1.07 | 1.00 | 0.95 | 0.99 |
| VG72 | 0.94 | 0.96 | 1.05 | 1.02 | 0.97 | 0.97 | 1.00 | 1.01 | 1.01 | 1.018 | 1.01 | T(68–69) | 0.9 | 1.02 | 0.9 | 0.99 | 1.07 | 0.92 | 0.99 | 1.09 | 1.06 | 0.90 | 0.93 |
| VG73 | 1.06 | 1.05 | 1.03 | 1.02 | 0.95 | 0.99 | 0.98 | 1.01 | 1.00 | 1.019 | 1.00 | T(80–81) | 0.9 | 0.94 | 0.95 | 1 | 1.03 | 1.05 | 1.01 | 1.09 | 0.94 | 0.97 | 0.97 |
| VG74 | 1.06 | 1.03 | 1.02 | 1.02 | 0.95 | 1 | 1.00 | 1.01 | 0.96 | 0.995 | 0.98 | QC34 | 0 | 19.38 | 29.69 | 7.06 | 5.91 | 13.35 | 16.04 | 10.93 | 22.99 | 11.91 | 8.81 |
| VG76 | 1.06 | 1.03 | 0.99 | 1.01 | 1.06 | 1.02 | 0.99 | 1.02 | 0.94 | 0.983 | 0.97 | QC44 | 30 | 18.31 | 1.99 | 15.9 | 11.86 | 27.13 | 13.94 | 29.23 | 23.31 | 22.33 | 0.71 |
| VG77 | 1.04 | 1.02 | 0.98 | 1.02 | 1.02 | 0.95 | 1.01 | 0.94 | 0.99 | 1.014 | 1.00 | QC45 | 30 | 21.87 | 17.53 | 15.21 | 22.97 | 16.34 | 12.92 | 8.13 | 1.18 | 1.45 | 17.71 |
| VG80 | 1.06 | 1.03 | 1.01 | 1.02 | 1 | 1 | 1.02 | 1.02 | 1.01 | 1.041 | 1.02 | QC46 | 30 | 3.25 | 29.46 | 14.71 | 3.35 | 14.26 | 19.87 | 3.24 | 12.94 | 17.32 | 14.95 |
| VG85 | 1.06 | 0.95 | 1 | 1.02 | 1.02 | 0.97 | 1.00 | 0.96 | 1.00 | 0.998 | 1.02 | QC48 | 30 | 15.53 | 16.08 | 14.57 | 21.58 | 24.14 | 14.01 | 15.93 | 0.22 | 29.89 | 0.90 |
| VG87 | 1.06 | 1.01 | 1.02 | 1.02 | 1 | 1.05 | 1.00 | 1.03 | 1.01 | 0.991 | 1.00 | QC74 | 30 | 10.75 | 10.65 | 16.37 | 3.48 | 7.52 | 11.42 | 19.24 | 10.14 | 7.16 | 27.39 |
| VG89 | 1.06 | 0.99 | 1.03 | 1.03 | 0.94 | 1 | 1.01 | 1.04 | 1.02 | 1.008 | 1.05 | QC79 | 30 | 21.29 | 2.69 | 13.7 | 11.52 | 29.14 | 13.22 | 22.55 | 2.45 | 7.41 | 14.66 |
| VG90 | 0.94 | 0.95 | 1.04 | 1.02 | 1 | 0.97 | 0.99 | 0.98 | 1.01 | 0.994 | 0.99 | QC82 | 30 | 16.89 | 5.25 | 12.48 | 19.35 | 2.12 | 14.00 | 8.37 | 15.65 | 9.95 | 12.90 |
| VG91 | 0.94 | 1.03 | 0.96 | 1.02 | 0.97 | 1.04 | 0.99 | 0.96 | 0.99 | 1.005 | 0.98 | QC83 | 0 | 15.87 | 30 | 16.03 | 0.15 | 9.05 | 15.81 | 10.01 | 9.44 | 16.83 | 8.55 |
| VG92 | 0.94 | 1 | 0.97 | 1.03 | 1.03 | 1.02 | 0.99 | 0.99 | 0.99 | 0.990 | 1.00 | QC105 | 0 | 22.98 | 6.67 | 8.75 | 9.97 | 28.72 | 18.69 | 9.86 | 29.83 | 5.61 | 2.34 |
| VG99 | 0.94 | 1 | 1.05 | 1.02 | 1 | 1.03 | 1.00 | 1.00 | 1.00 | 1.014 | 1.01 | QC107 | 30 | 19.46 | 19.72 | 3.63 | 21.51 | 20.04 | 14.91 | 14.51 | 29.96 | 0.50 | 12.30 |
| VG100 | 0.94 | 0.97 | 0.97 | 1.03 | 1.01 | 0.97 | 1.02 | 0.99 | 1.01 | 1.006 | 1.01 | QC110 | 0 | 6.06 | 16.33 | 19.57 | 23.7 | 17.56 | 11.64 | 26.66 | 12.03 | 23.32 | 12.89 |
| Final Results | PSO | KH | GWO | WOA | EEGWO | HGSO | JSO | TSA | MTBO | FOA | CNJSO | ||||||||||||
| Cost ($/h) | 163,613.92 | 156,723.9 | 145,878.78 | 145,671.54 | 161,971.59 | 162,825.44 | 135,837.32 | 149,195.31 | 131,440.76 | 131,641.62 | 130,334.31 | ||||||||||||
| Ploss (MW) | 242.265 | 100.941 | 113.197 | 80.798 | 117.8 | 130.523 | 62.32 | 137.31 | 87.27 | 83.70 | 87.11 | ||||||||||||
| VD (p.u.) | 3.059 | 1.374 | 1.737 | 1.053 | 1.41 | 1.598 | 0.63 | 1.43 | 0.81 | 1.07 | 0.60 | ||||||||||||
Disclaimer/Publisher’s Note: The statements, opinions and data contained in all publications are solely those of the individual author(s) and contributor(s) and not of MDPI and/or the editor(s). MDPI and/or the editor(s) disclaim responsibility for any injury to people or property resulting from any ideas, methods, instructions or products referred to in the content. |
© 2025 by the authors. Licensee MDPI, Basel, Switzerland. This article is an open access article distributed under the terms and conditions of the Creative Commons Attribution (CC BY) license (https://creativecommons.org/licenses/by/4.0/).
Share and Cite
Nadimi-Shahraki, M.H.; Banaie-Dezfouli, M.; Zamani, H. Conscious Neighborhood-Based Jellyfish Search Optimizer for Solving Optimal Power Flow Problems. Mathematics 2025, 13, 3068. https://doi.org/10.3390/math13193068
Nadimi-Shahraki MH, Banaie-Dezfouli M, Zamani H. Conscious Neighborhood-Based Jellyfish Search Optimizer for Solving Optimal Power Flow Problems. Mathematics. 2025; 13(19):3068. https://doi.org/10.3390/math13193068
Chicago/Turabian StyleNadimi-Shahraki, Mohammad H., Mahdis Banaie-Dezfouli, and Hoda Zamani. 2025. "Conscious Neighborhood-Based Jellyfish Search Optimizer for Solving Optimal Power Flow Problems" Mathematics 13, no. 19: 3068. https://doi.org/10.3390/math13193068
APA StyleNadimi-Shahraki, M. H., Banaie-Dezfouli, M., & Zamani, H. (2025). Conscious Neighborhood-Based Jellyfish Search Optimizer for Solving Optimal Power Flow Problems. Mathematics, 13(19), 3068. https://doi.org/10.3390/math13193068

