Neural Network Algorithm with Reinforcement Learning for Microgrid Techno-Economic Optimization
Abstract
1. Introduction
- ▪
- This study introduces an innovative soft computing/metaheuristic algorithm, the reinforcement learning neural network algorithm (RLNNA), strategically applied to optimize the annualized system cost (ASC) and enhance overall system reliability in an autonomous microgrid/hybrid energy system (HES). This research, focusing on an off-grid HES in a rural region of Saudi Arabia, integrates diverse energy sources—solar photovoltaic technology, wind turbine generators, batteries, and a diesel generator—demonstrating a comprehensive approach to improving sustainability and efficiency in energy management.
- ▪
- In the validation phase, the proposed RLNNA is rigorously assessed against prominent algorithms such as PSO, GA, SDO, MRFO, and traditional NNA. The optimization criteria encompass minimizing the annualized system cost (ASC), achieving a 0% loss of power supply probability (LPSP), and maximizing the renewable energy fraction (REF), addressing economic, reliability, and sustainability considerations within the microgrid/HES framework.
- ▪
- Remarkably, RLNNA surpasses the other five AI techniques in convergence time and global solution capture, positioning it as a promising and effective algorithm for optimization challenges within computational intelligence-based algorithms. Conversely, GA and NNA face challenges with local solutions and prolonged convergence times, potentially becoming trapped in local optima.
- ▪
- In conclusion, the study underscores RLNNA’s efficacy in optimizing HES sizing, offering unparalleled performance relative to established soft-computing algorithms. These findings provide valuable insights for researchers and practitioners seeking efficient solutions for off-grid energy systems, particularly in remote locales.
2. System Description and Mathematical Modeling
2.1. System Description
2.1.1. Meteorological Data
2.1.2. The Microgrid/HES Configuration
2.1.3. The PV/Wind/Diesel/Battery Dispatch Strategy
- ▪
- If the battery state of charge (SOC) is above the defined minimum SOC (SOCmin), the load requirements are fulfilled through discharging the battery.
- ▪
- If the SOC falls below the minimum threshold (SOCmin), two sub-cases are encountered:
- ✓
- In instances where the load demand falls beneath the minimum load capacity of the diesel generator, the generator functions at its prescribed minimum load ratio. This ratio represents the lowest permissible load on the diesel generator and is typically denoted as a percentage of its overall capacity. For instance, if the stipulated minimum load ratio is established at 40%, and the requisite electrical output from the diesel generator is 50% of its capacity, the diesel generator operates at 50%. Conversely, if the demand is 20%, the generator functions at the minimum load ratio of 40% to avert exceedingly low load operations.
- ✓
- Should the minimum load of the generator be either less than or equivalent to the prevailing load demand, the generator is utilized to fulfil the load requirements without necessitating the involvement of the battery charging process.
2.2. Mathematical Modeling
2.2.1. PV System
2.2.2. Wind Turbine System Model
2.2.3. Modeling of Diesel Generator
2.2.4. Battery Bank Model
- ▪
- Charging Mode (when energy generation exceeds load demand):
- ▪
- Discharging Mode (when load demand exceeds energy generation):
- ▪
- SOC(t) should not fall below a minimum permissible energy level, denoted as . This level ensures that there is always a certain minimum energy reserve within the battery bank.
- ▪
- During the charging process, SOC(t) should not exceed a maximum permissible energy level, designated as . This limit is often equivalent to the nominal capacity of the battery bank (), ensuring that the battery does not become overcharged and damaged.
2.2.5. System Reliability Model
- ▪
- Surplus Energy Storage: if the energy production from renewables exceeds the current load demand, the excess energy is stored in the batteries unit, recalculating the state of charge (SOC) based on Equation (9) until it reaches the maximum limit.
- ▪
- Load Demand Exceeds Renewable Generation: When the load demand surpasses the available energy from renewable energy sources, the battery bank is used to make up the difference. In such cases, SOC is recalculated using Equation (10).
2.2.6. Renewable Energy Fraction Model
2.2.7. System Economics Model
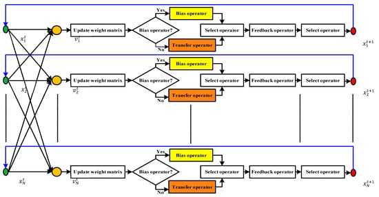
3. The Framework and Implementation of RLNNA
3.1. Generating the Trial Population
3.2. Updating the Weight Matrix
3.3. Bias Operator
3.4. Transfer Operator
3.5. Feedback Operator
4. Simulation Results, Discussion, and Analysis
- ▪
- RLNNA: Excels with the lowest optimal cost of USD 1,219,744.0, indicating superior performance. While the mean cost of USD 1,221,659.2 is competitive, a slightly higher STD of 112.8 suggests some variability. RLNNA, however, requires a longer elapsed time of 62.9 s.
- ▪
- MRFO: Performs competitively with an optimal cost of USD 1,222,098.4, akin to PSO and SDO. The mean cost of USD 1,222,770.8 demonstrates consistent performance, and the low STD of 1,485.6 signifies reliability. MRFO operates efficiently, with an elapsed time of 44.8 s.
- ▪
- PSO: Yields an optimal cost of USD 1,222,098.2 per year, showcasing effectiveness in HES sizing. The mean cost of USD 1,222,181.4 indicates stability, and the low STD of USD 2,081.2 suggests reliability. PSO demonstrates moderate computational efficiency, with an elapsed time of 41.9 s.
- ▪
- SDO: Mirrors PSO in achieving an optimal cost of USD 1,222,098.2, emphasizing consistent performance. The mean cost of USD 1,222,166.2 and low STD of 68.20 signify reliability in sizing outcomes. SDO exhibits a slightly longer elapsed time of 47.6 s.
- ▪
- NNA: Achieves an optimal cost of USD 1,222,319.5, demonstrating effectiveness in HES sizing. The mean cost of USD 1,224,626.9 suggests stable performance, while a higher STD of 2,388.4 indicates some variability. NNA operates efficiently, with an elapsed time of 27.4 s.
- ▪
- GA: Demonstrates competitive performance with an optimal cost of USD 1,232,654.5 per year. The algorithm exhibits a mean cost of USD 1,247,373.6, indicating consistent performance. However, a relatively high standard deviation (STD) of USD 10,504.0 suggests variability. Notably, GA operates efficiently, with an elapsed time of 27.9 s.
- ▪
- Superior Economic Optimization:
- ▪
- Competitive Renewable Energy Fraction:
- ▪
- Efficient Convergence and Solution Capture:
- ▪
- Algorithmic Robustness:
- ▪
- Competitive Performance: RLNNA, NNA, and PSO exhibit comparable and competitive performance, providing viable alternatives for optimization.
- ▪
- Consistency: SDO, along with MRFO, emerges as a consistently robust performer, showcasing reliable convergence and optimal solutions across multiple runs.
- ▪
- Efficiency: GA displays higher variability and may require further tuning for improved convergence and consistency.
5. Conclusions
Funding
Data Availability Statement
Conflicts of Interest
Nomenclature
| HESs | Hybrid energy systems |
| PV | Photovoltaic |
| WTs | Wind turbines |
| ASC | Annualized system cost |
| LOLE | Loss of load expected |
| LPSP | Loss of power supply probability |
| LOEE | Loss of energy expected |
| LOLH | Loss of load hours |
| DPSP | Deficiency of power supply probability |
| ELF | Equivalent loss factor |
| UL | Unmet load |
| REF | Renewable energy fraction |
| LCC | Life cycle cost |
| COE | Cost of energy |
| NPC | Net present cost |
| RLNNA | Reinforcement learning neural network algorithm |
| PSO | Particle swarm optimization |
| GA | Genetic Algorithm |
| SDO | Supply Demand Optimization |
| MRFO | Manta Ray Foraging Optimization |
| FA | Firefly Algorithm |
| ABS | Artificial Bee Swarm Optimization |
| GAs | Genetic Algorithms |
| CS | Cuckoo search |
| MBA | Mine Blast Algorithm |
| FPA | Flower Pollination Algorithm |
| GOA | Grasshopper Optimization Algorithm |
| ACO | Ant Colony Optimization |
| HHO | Harris Hawk optimization |
References
- Surendra, K.C.; Takara, D.; Hashimoto, A.G.; Khanal, S.K. Biogas as a sustainable energy source for developing countries: Opportunities and challenges. Renew. Sustain. Energy Rev. 2014, 31, 846–859. [Google Scholar] [CrossRef]
- Kamal, M.M.; Mohammad, A.; Ashraf, I.; Fernandez, E. Rural electrification using renewable energy resources and its environmental impact assessment. Environ. Sci. Pollut. Res. 2022, 29, 86562–86579. [Google Scholar] [CrossRef]
- Rathod, A.A.; Subramanian, B. Scrutiny of hybrid renewable energy systems for control, power management, optimization and sizing: Challenges and future possibilities. Sustainability 2022, 14, 16814. [Google Scholar] [CrossRef]
- Alanazi, M.; Alanazi, A.; Almadhor, A.; Rauf, H.T. An Improved Fick’s Law Algorithm Based on Dynamic Lens-Imaging Learning Strategy for Planning a Hybrid Wind/Battery Energy System in Distribution Network. Mathematics 2023, 11, 1270. [Google Scholar] [CrossRef]
- Farh, H.M.; Al-Shamma’a, A.A.; Al-Shaalan, A.M.; Alkuhayli, A.; Noman, A.M.; Kandil, T. Technical and economic evaluation for off-grid hybrid renewable energy system using novel bonobo optimizer. Sustainability 2022, 14, 1533. [Google Scholar] [CrossRef]
- Feron, S. Sustainability of off-grid photovoltaic systems for rural electrification in developing countries: A review. Sustainability 2016, 8, 1326. [Google Scholar] [CrossRef]
- Al-Shamma’a, A.A.; Addoweesh, K.E. Techno-economic optimization of hybrid power system using genetic algorithm. Int. J. Energy Res. 2014, 38, 1608–1623. [Google Scholar] [CrossRef]
- Kvasov, D.E.; Mukhametzhanov, M.S. Metaheuristic vs. deterministic global optimization algorithms: The univariate case. Appl. Math. Comput. 2018, 318, 245–259. [Google Scholar] [CrossRef]
- Dawoud, S.M.; Lin, X.; Okba, M.I. Hybrid renewable microgrid optimization techniques: A review. Renew. Sustain. Energy Rev. 2018, 82, 2039–2052. [Google Scholar] [CrossRef]
- Marini, F.; Walczak, B. Particle swarm optimization (PSO): A tutorial. Chemom. Intell. Lab. Syst. 2015, 149, 153–165. [Google Scholar] [CrossRef]
- Shehab, M.; Khader, A.T.; Al-Betar, M.A. A survey on applications and variants of the cuckoo search algorithm. Appl. Soft Comput. 2017, 61, 1041–1059. [Google Scholar] [CrossRef]
- Khan, B.; Singh, P. Selecting a meta-heuristic technique for smart micro-grid optimization problem: A comprehensive analysis. IEEE Access 2017, 5, 13951–13977. [Google Scholar] [CrossRef]
- Aziz, A.S.; Tajuddin, M.F.N.; Zidane, T.E.K.; Su, C.L.; Mas’ud, A.A.; Alwazzan, M.J.; Alrubaie, A.J.K. Design and optimization of a grid-connected solar energy system: Study in Iraq. Sustainability 2022, 14, 8121. [Google Scholar] [CrossRef]
- Askarzadeh, A. Distribution generation by photovoltaic and diesel generator systems: Energy management and size optimization by a new approach for a stand-alone application. Energy 2017, 122, 542–551. [Google Scholar] [CrossRef]
- Hadidian-Moghaddam, M.J.; Arabi-Nowdeh, S.; Bigdeli, M. Optimal sizing of a stand-alone hybrid photovoltaic/wind system using new grey wolf optimizer considering reliability. J. Renew. Sustain. Energy 2016, 8, 035903. [Google Scholar] [CrossRef]
- Kaabeche, A.; Diaf, S.; Ibtiouen, R. Firefly-inspired algorithm for optimal sizing of renewable hybrid system considering reliability criteria. Sol. Energy 2017, 155, 727–738. [Google Scholar] [CrossRef]
- Maleki, A.; Askarzadeh, A. Artificial bee swarm optimization for optimum sizing of a stand-alone PV/WT/FC hybrid system considering LPSP concept. Sol. Energy 2014, 107, 227–235. [Google Scholar] [CrossRef]
- Ferrari, L.; Bianchini, A.; Galli, G.; Ferrara, G.; Carnevale, E.A. Influence of actual component characteristics on the optimal energy mix of a photovoltaic-wind-diesel hybrid system for a remote off-grid application. J. Clean. Prod. 2018, 178, 206–219. [Google Scholar] [CrossRef]
- Bilal, B.O.; Nourou, D.; Kébé, C.M.F.; Sambou, V.; Ndiaye, P.A.; Ndongo, M. Multi-objective optimization of hybrid PV/wind/diesel/battery systems for decentralized application by minimizing the levelized cost of energy and the CO2 emissions. Int. J. Phys. Sci. 2015, 10, 192–203. [Google Scholar]
- Kaviani, A.K.; Baghaee, H.R.; Riahy, G.H. Optimal sizing of a stand-alone wind/photovoltaic generation unit using particle swarm optimization. Simulation 2009, 85, 89–99. [Google Scholar] [CrossRef]
- Sanchez, V.M.; Chavez-Ramirez, A.U.; Duron-Torres, S.M.; Hernandez, J.; Arriaga, L.G.; Ramirez, J.M. Techno-economical optimization based on swarm intelligence algorithm for a stand-alone wind-photovoltaic-hydrogen power system at south-east region of Mexico. Int. J. Hydrog. Energy 2014, 39, 16646–16655. [Google Scholar] [CrossRef]
- Sharafi, M.; ElMekkawy, T.Y. A dynamic MOPSO algorithm for multiobjective optimal design of hybrid renewable energy systems. Int. J. Energy Res. 2014, 38, 1949–1963. [Google Scholar] [CrossRef]
- Maleki, A.; Askarzadeh, A. Comparative study of artificial intelligence techniques for sizing of a hydrogen-based stand-alone photovoltaic/wind hybrid system. Int. J. Hydrog. Energy 2014, 39, 9973–9984. [Google Scholar] [CrossRef]
- Ghorbani, N.; Kasaeian, A.; Toopshekan, A.; Bahrami, L.; Maghami, A. Optimizing a hybrid wind-PV-battery system using GA-PSO and MOPSO for reducing cost and increasing reliability. Energy 2018, 154, 581–591. [Google Scholar] [CrossRef]
- Fathy, A. A reliable methodology based on mine blast optimization algorithm for optimal sizing of hybrid PV-wind-FC system for remote area in Egypt. Renew. Energy 2016, 95, 367–380. [Google Scholar] [CrossRef]
- Askarzadeh, A. Electrical power generation by an optimised autonomous PV/wind/tidal/battery system. IET Renew. Power Gener. 2017, 11, 152–164. [Google Scholar] [CrossRef]
- Gharibi, M.; Askarzadeh, A. Size and power exchange optimization of a grid-connected diesel generator-photovoltaic-fuel cell hybrid energy system considering reliability, cost and renewability. Int. J. Hydrog. Energy 2019, 44, 25428–25441. [Google Scholar] [CrossRef]
- Zhao, J.; Yuan, X. Multi-objective optimization of stand-alone hybrid PV-wind-diesel-battery system using improved fruit fly optimization algorithm. Soft Comput. 2016, 20, 2841–2853. [Google Scholar] [CrossRef]
- Moghaddam, M.J.H.; Kalam, A.; Nowdeh, S.A.; Ahmadi, A.; Babanezhad, M.; Saha, S. Optimal sizing and energy management of stand-alone hybrid photovoltaic/wind system based on hydrogen storage considering LOEE and LOLE reliability indices using flower pollination algorithm. Renew. Energy 2019, 135, 1412–1434. [Google Scholar] [CrossRef]
- Bukar, A.L.; Tan, C.W.; Lau, K.Y. Optimal sizing of an autonomous photovoltaic/wind/battery/diesel generator microgrid using grasshopper optimization algorithm. Sol. Energy 2019, 188, 685–696. [Google Scholar] [CrossRef]
- Sanajaoba, S.; Fernandez, E. Maiden application of Cuckoo Search algorithm for optimal sizing of a remote hybrid renewable energy system. Renew. Energy 2016, 96, 1–10. [Google Scholar] [CrossRef]
- Shezan, S.A.; Julai, S.; Kibria, M.A.; Ullah, K.R.; Saidur, R.; Chong, W.T.; Akikur, R.K. Performance analysis of an off-grid wind-PV (photovoltaic)-diesel-battery hybrid energy system feasible for remote areas. J. Clean. Prod. 2016, 125, 121–132. [Google Scholar] [CrossRef]
- Baghaee, H.R.; Mirsalim, M.; Gharehpetian, G.B.; Talebi, H.A. Reliability/cost-based multi-objective Pareto optimal design of stand-alone wind/PV/FC generation microgrid system. Energy 2016, 115, 1022–1041. [Google Scholar] [CrossRef]
- Koutroulis, E.; Kolokotsa, D.; Potirakis, A.; Kalaitzakis, K. Methodology for optimal sizing of stand-alone photovoltaic/wind-generator systems using genetic algorithms. Sol. Energy 2006, 80, 1072–1088. [Google Scholar] [CrossRef]
- Eteiba, M.B.; Barakat, S.; Samy, M.M.; Wahba, W.I. Optimization of an off-grid PV/Biomass hybrid system with different battery technologies. Sustain. Cities Soc. 2018, 40, 713–727. [Google Scholar] [CrossRef]
- Sedighizadeh, M.; Esmaili, M.; Esmaeili, M. Application of the hybrid Big Bang-Big Crunch algorithm to optimal reconfiguration and distributed generation power allocation in distribution systems. Energy 2014, 76, 920–930. [Google Scholar] [CrossRef]
- Erdinc, O.; Uzunoglu, M. Optimum design of hybrid renewable energy systems: Overview of different approaches. Renew. Sustain. Energy Rev. 2012, 16, 1412–1425. [Google Scholar] [CrossRef]
- Shi, B.; Wu, W.; Yan, L. Size optimization of stand-alone PV/wind/diesel hybrid power generation systems. J. Taiwan Inst. Chem. Eng. 2017, 73, 93–101. [Google Scholar] [CrossRef]
- Suhane, P.; Rangnekar, S.; Mittal, A.; Khare, A. Sizing and performance analysis of standalone wind-photovoltaic based hybrid energy system using ant colony optimisation. IET Renew. Power Gener. 2016, 10, 964–972. [Google Scholar] [CrossRef]
- Benlahbib, B.; Bouarroudj, N.; Mekhilef, S.; Abdeldjalil, D.; Abdelkrim, T.; Bouchafaa, F. Experimental investigation of power management and control of a PV/wind/fuel cell/battery hybrid energy system microgrid. Int. J. Hydrog. Energy 2020, 45, 29110–29122. [Google Scholar] [CrossRef]
- Shi, Z.; Wang, R.; Zhang, T. Multi-objective optimal design of hybrid renewable energy systems using preference-inspired coevolutionary approach. Sol. Energy 2015, 118, 96–106. [Google Scholar] [CrossRef]
- Jasim, A.M.; Jasim, B.H.; Baiceanu, F.C.; Neagu, B.C. Optimized sizing of energy management system for off-grid hybrid solar/wind/battery/biogasifier/diesel microgrid system. Mathematics 2023, 11, 1248. [Google Scholar] [CrossRef]
- Hadi Abdulwahid, A.; Al-Razgan, M.; Fakhruldeen, H.F.; Churampi Arellano, M.T.; Mrzljak, V.; Arabi Nowdeh, S.; Moghaddam, M.J.H. Stochastic multi-objective scheduling of a hybrid system in a distribution network using a mathematical optimization algorithm considering generation and demand uncertainties. Mathematics 2023, 11, 3962. [Google Scholar] [CrossRef]
- Al-Shamma’a, A.A.; Hussein Farh, H.M.; Noman, A.M.; Al-Shaalan, A.M.; Alkuhayli, A. Optimal Sizing of a Hybrid Renewable Photovoltaic-Wind System-Based Microgrid Using Harris Hawk Optimizer. Int. J. Photoenergy 2022, 2022, 4825411. [Google Scholar] [CrossRef]
- Askarzadeh, A. A discrete chaotic harmony search-based simulated annealing algorithm for optimum design of PV/wind hybrid system. Sol. Energy 2013, 97, 93–101. [Google Scholar] [CrossRef]
- Padrón, I.; Avila, D.; Marichal, G.N.; Rodríguez, J.A. Assessment of Hybrid Renewable Energy Systems to supplied energy to Autonomous Desalination Systems in two islands of the Canary Archipelago. Renew. Sustain. Energy Rev. 2019, 101, 221–230. [Google Scholar] [CrossRef]
- Sadollah, A.; Sayyaadi, H.; Yadav, A. A dynamic metaheuristic optimization model inspired by biological nervous systems: Neural network algorithm. Appl. Soft Comput. 2018, 71, 747–782. [Google Scholar] [CrossRef]
- Zhang, Y. Neural network algorithm with reinforcement learning for parameters extraction of photovoltaic models. IEEE Trans. Neural Netw. Learn. Syst. 2021, 34, 2806–2816. [Google Scholar] [CrossRef]
- Al-Shamma’a, A.A.; Alturki, F.A.; Farh, H.M. Techno-economic assessment for energy transition from diesel-based to hybrid energy system-based off-grids in Saudi Arabia. Energy Transit. 2020, 4, 31–43. [Google Scholar] [CrossRef]
- Givler, T.; Lilienthal, P. Using HOMER Software, NREL’s Micropower Optimization Model, to Explore the Role of Gen-Sets in Small Solar Power Systems Case Study; Technical Report NREL/TP-710-36774, Sri Lanka; National Renewable Energy Lab (NREL): Golden, CO, USA, 2005. [Google Scholar]
- Dehkordi, M.H.R.; Isfahani, A.H.M.; Rasti, E.; Nosouhi, R.; Akbari, M.; Jahangiri, M. Energy-Economic-Environmental assessment of solar-wind-biomass systems for finding the best areas in Iran: A case study using GIS maps. Sustain. Energy Technol. Assess. 2022, 53, 102652. [Google Scholar] [CrossRef]











| Ref. | Microgrid/HES Configurations | Optimization Technique | Technical Objectives and Constraints |
|---|---|---|---|
| [31] | PV/WTs/battery | CS, GA, PSO | ASC, seasonal load variation |
| [14] | PV/diesel | HS | ASC and CO2 |
| [15] | PV/WTs/battery | GWO | ASC, power balance constraints |
| [16] | PV/WTs/battery | FA | COE, load dissatisfaction rate |
| [17] | PV/WTs/FC | ABS | ASC, LPSP |
| [32] | PV/WTs/diesel/battery | HOMER | NPC and CO2 emission |
| [18] | PV/WTs/diesel | GA | ASC, LPSP |
| [20] | PV/WTs/battery | PSO | ASC, full-load demand supply |
| [33] | WTs/PV/FC | PSO | ASC, LOLE, LOEE, ELF |
| [34] | PV/wind/battery | GA | ASC, LOLH |
| [19] | PV/WTs/battery/diesel | GA | COE and CO2 emission |
| [7] | PV/WTs/battery/diesel | GA | COE, REF with zero LPSP |
| [21] | PV/WTs/FC | PSO | NPC and LPSP |
| [22] | PV/wind/diesel/FC/battery | PSO | Multi-objective: UL, NPC, CO2 |
| [23] | PV/WTs/FC | SA, TS, PSO, HS | ASC |
| [24] | PV/battery, WTs/battery, PV/WTs/battery | GA-PSO | NPC and LPSP |
| [25] | PV/WTs/FC | MBA | ASC |
| [26] | PV/WTs/tidal/battery | CSA | NPC, ELF |
| [27] | PV/FC/diesel | CSA | COE and LPSP |
| [28] | PV/WTs/diesel/battery | IFA | ASC and CO2 |
| [35] | PV/Biomass/battery | FPA, ABC, HS, FA | NPC, LPSP, excess energy |
| [36] | PV/wind/battery | BBBC | NPC and UL |
| [37] | PV/diesel | HS | ASC and CO2 |
| [29] | PV/WTs/FC | FPA | NPC, LOLE, LOEE |
| [30] | PV/WTs/battery/diesel | GOA | COE, DPSP |
| [38] | PV/WT/diesel/battery | MLUCA | TAC and GHG emissions minimization |
| [39] | PV/WT/diesel/battery | ACO | Minimize total annual cost (TAC) |
| [40] | PV/WT/diesel/FC/hydrogen tank | MBA | TAC |
| [41] | PV/WT/diesel/battery | PICEA | Minimize ACS, LPSP |
| [42] | PV/WT/bio gasifiers/diesel/battery | GWCSO | Minimize the total cost |
| [43] | PV/WT/battery | IEBSA | Minimizing losses and cost, optimizing the voltage profile, and enhancing ENS |
| [44] | PV/WT/diesel/battery | HHO | ASC minimization |
| [45] | PV/WT/hydrogen/battery | HSSA | Life cycle cost minimization |
| [46] | PV/WT/battery/grid | NN | PLPSP |
| Component | Capital Cost | O&M Cost | Replacement Cost | Lifetime (Years) |
|---|---|---|---|---|
| Photovoltaic | 1000 (USD/kW) | 15 (USD/kW) | - | 20 |
| Wind turbine | 1300 (USD/kW) | 30.33 USD/kW) | - | 20 |
| Battery bank | 200 (USD/kWh) | 5 (USD/kWh) | 200 (USD/kWh) | 5 |
| Diesel generator | 300 (USD/kW) | 0.012 (USD/kWh) | 300 (USD/kW) | 10 |
| Converters | 133 (USD/kW) | 10 (USD/kW) | 100 (USD/kW) | 10 |
| Technique | Characteristic | Value |
|---|---|---|
| Genetic Algorithm (GA) | Population | 100 |
| Selection | Roulette wheel | |
| Rate of mutation | 0.2 | |
| Rate of crossover | 0.8 | |
| Particle Swarm Optimizer (PSO) | Swarm No. | 100 |
| Inertia weight | 1 | |
| Cognitive constant | 0.25 | |
| SDO | Supply weight | 2 |
| Demand weight | 2 | |
| RLNNA | Beta | 1 |
| Bias reduction | 0.99 | |
| NNA | Beta | 1 |
| Bias reduction | 0.99 | |
| MRFO | Constant parameter | α = 1 |
| Somersault factor | 2 | |
| Random numbers r1, r2, r3 | [1 0] |
| Algorithm | Performance Indicators (USD/Year) |
Elapsed Time (s) | |||
|---|---|---|---|---|---|
| Optimal | Worst | Mean | STD. | ||
| GA | 1,232,654.5 | 1,280,428.9 | 1,247,373.6 | 10,504.0 | 27.9 |
| PSO | 1,222,098.2 | 1,227,140.5 | 1,222,181.4 | 2081.2 | 41.9 |
| SDO | 1,222,098.2 | 1,222,457.7 | 1,222,166.2 | 68.20 | 47.6 |
| RLNNA | 1,219,744.0 | 1,222,465.4 | 1,221,659.2 | 112.8 | 62.9 |
| NNA | 1,222,319.5 | 1,230,897.2 | 1,224,626.9 | 2388.4 | 27.4 |
| MRFO | 1,222,098.4 | 1,229,389.3 | 1,222,770.8 | 1485.6 | 44.8 |
| Algorithm |
PSolarPV (kW) |
PWind (kW) |
PBattery (kW) |
PDG (kW) |
REF (%) |
ASC (USD/Year) |
Surplus (%) |
Fuel Cost (USD/Year) |
|---|---|---|---|---|---|---|---|---|
| GA | 3217.1 | 3051.47 | 8257.17 | 1697.9 | 87.11 | 1,232,654.5 | 32.2 | 257,866.9 |
| PSO | 2990.8 | 3025.03 | 8290.23 | 1858.9 | 86.37 | 1,222,098.2 | 28.0 | 280,896.4 |
| SDO | 2990.8 | 3025.03 | 8290.23 | 1858.8 | 86.33 | 1,222,098.2 | 28.0 | 280,745.4 |
| RLNNA | 2990.8 | 3025.04 | 8290.23 | 1858.8 | 86.37 | 1,219,744.0 | 28.1 | 280,745.5 |
| NNA | 2989.3 | 3023.27 | 8296.33 | 1858.1 | 86.36 | 1,222,319.5 | 28.0 | 281,080.6 |
| MRFO | 2990.8 | 3025.02 | 8290.26 | 1858.9 | 86.41 | 1,222,098.4 | 28.1 | 281,015.5 |
| Configuration |
PPV (kW) |
PWT (kW) |
PBatt (kWh) |
PDG (kW) |
REF (%) |
ASC (USD/Year) |
Surplus (%) |
Fuel Cost (USD/Year) |
|---|---|---|---|---|---|---|---|---|
| PV/Battery/Diesel | 5139 | 0 | 18661.7 | 1765 | 83.9 | 1,494,367.8 | 24.9 | 312,195.5 |
| Wind/Battery/Diesel | 0 | 4970.5 | 3676.2 | 2182 | 65.1 | 1,593,713.7 | 43.0 | 724,655.7 |
| PV/Wind/Diesel | 3100.6 | 3863.8 | 0 | 1941.8 | 78.2 | 1,454,777.1 | 77.4 | 547,018.8 |
| PV/Wind/Battery/Diesel | 2990.8 | 3025.04 | 8290.23 | 1858.8 | 86.37 | 1,219,744.0 | 28.1 | 280,745.5 |
Disclaimer/Publisher’s Note: The statements, opinions and data contained in all publications are solely those of the individual author(s) and contributor(s) and not of MDPI and/or the editor(s). MDPI and/or the editor(s) disclaim responsibility for any injury to people or property resulting from any ideas, methods, instructions or products referred to in the content. |
© 2024 by the author. Licensee MDPI, Basel, Switzerland. This article is an open access article distributed under the terms and conditions of the Creative Commons Attribution (CC BY) license (https://creativecommons.org/licenses/by/4.0/).
Share and Cite
Hussein Farh, H.M. Neural Network Algorithm with Reinforcement Learning for Microgrid Techno-Economic Optimization. Mathematics 2024, 12, 280. https://doi.org/10.3390/math12020280
Hussein Farh HM. Neural Network Algorithm with Reinforcement Learning for Microgrid Techno-Economic Optimization. Mathematics. 2024; 12(2):280. https://doi.org/10.3390/math12020280
Chicago/Turabian StyleHussein Farh, Hassan M. 2024. "Neural Network Algorithm with Reinforcement Learning for Microgrid Techno-Economic Optimization" Mathematics 12, no. 2: 280. https://doi.org/10.3390/math12020280
APA StyleHussein Farh, H. M. (2024). Neural Network Algorithm with Reinforcement Learning for Microgrid Techno-Economic Optimization. Mathematics, 12(2), 280. https://doi.org/10.3390/math12020280
