GAN-SkipNet: A Solution for Data Imbalance in Cardiac Arrhythmia Detection Using Electrocardiogram Signals from a Benchmark Dataset
Abstract
1. Introduction
1.1. Literature Review
1.2. Novelties and Contributions
- Innovative GAN model with bidirectional LSTM (Bi-LSTM) to generate two minority class signals to address data imbalance.
- A large ECG dataset comprising 109,446 ECG beats divided into five arrhythmia classes to promote model robustness and real-world applicability.
- Similarity matching assessment using key metrics to quantify similarities between real and synthetic ECG signals, providing insights into the quality of synthetic data.
- Innovative convolutional neural network with skip connections (SkipCNN) model to enrich model diversity.
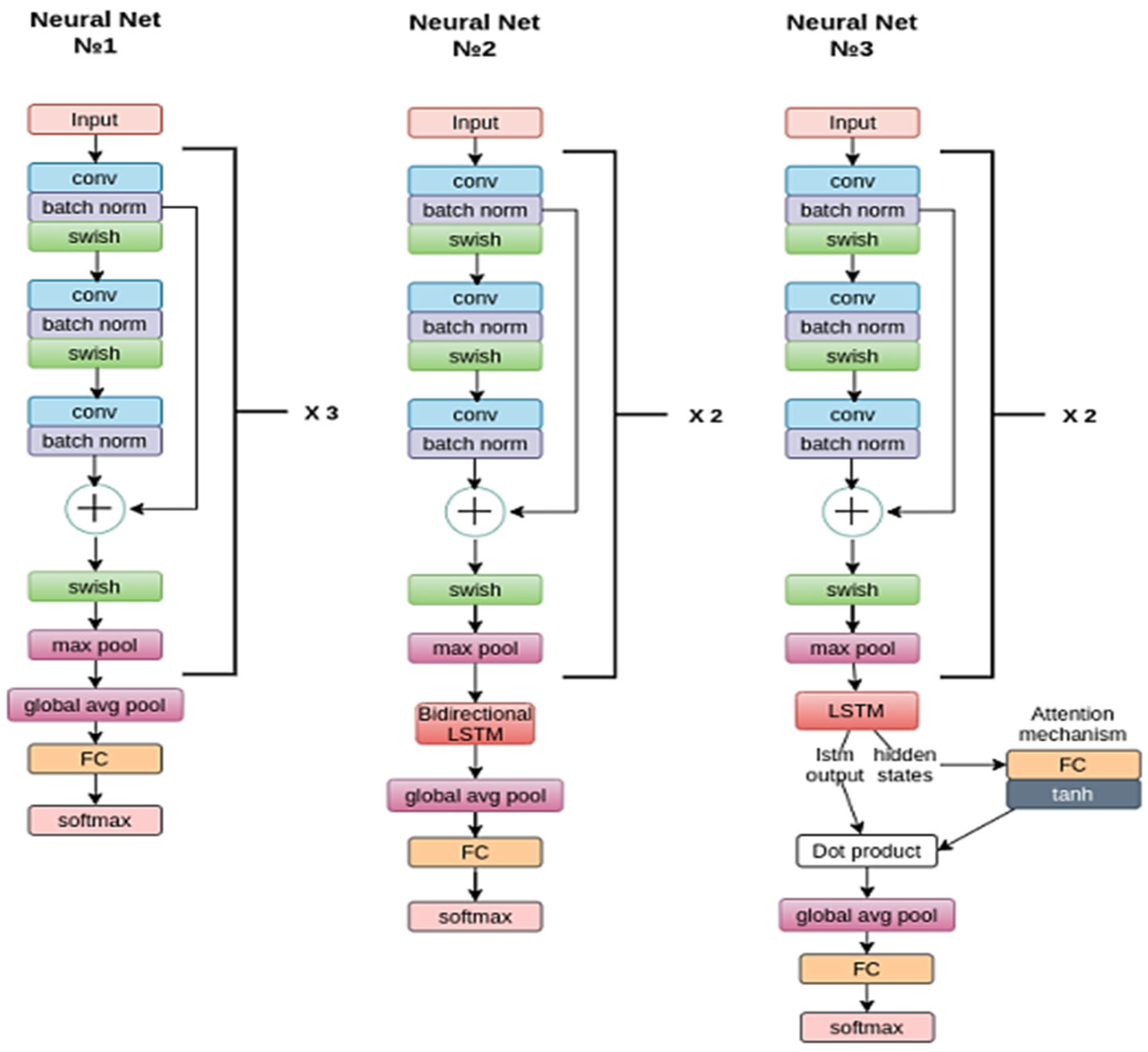
- Diverse model architectures encompassing three distinct models—SkipCNN, SkipCNN+LSTM, and SkipCNN+LSTM+Attention—which enhance versatility in studying different arrhythmia scenarios.
- Ensemble model integration to combine the strengths of individual models and enhance system accuracy.
- Utilization of multiple evaluation metrics for a comprehensive evaluation of model performance.
- Data imbalance solution based on synthetic ECG signal generation using GAN.
- Adequate ECG beat generation by proposed GAN model of 2400 premature atrial contraction (PAC) ECG signals from a training dataset comprising 2085 samples.
- Combined dataset utilization MIT-BIH and GAN-generated synthetic ECG data to enrich the training data.
2. Materials and Methods
2.1. ECG Dataset
2.2. CNN Model
2.3. LSTM Model
2.4. Bidirectional LSTM
2.5. Attention Model
| Algorithm 1: Attention mechanism for sequence generation. |
|
2.6. Performance Evaluation Metrics
3. Proposed Methodology
3.1. Proposed GAN Architecture
3.1.1. Generator
3.1.2. Discriminator
| Algorithm 2: ECG synthetic data generation using GAN with Bi-LSTM. |
|
3.2. Proposed Model Architectures
4. Experimental Results
4.1. GAN for ECG Beat Generation
4.2. Similarity Matching of Synthetic ECG Signals
4.3. Dataset Distribution
4.4. Arrhythmia Detection Using Proposed Models
5. Discussion
6. Conclusions
Author Contributions
Funding
Data Availability Statement
Conflicts of Interest
References
- Lehtinen, R.; Holst, H.; Turjanmaa, V.; Edenbrandt, L.; Pahlm, O.; Malmivuo, J. Artificial Neural Network for the Exercise Electrocardiographic Detection of Coronary Artery Disease. In Proceedings of the 2nd International Conference on Bioelectromagnetism, Melbourne, VIC, Australia, 15–18 February 1998; pp. 57–58. [Google Scholar] [CrossRef]
- Acharya, U.R.; Fujita, H.; Lih, O.S.; Adam, M.; Tan, J.H.; Chua, C.K. Automated detection of coronary artery disease using different durations of ECG segments with convolutional neural network. Knowl. Based Syst. 2017, 132, 62–71. [Google Scholar] [CrossRef]
- Masarone, D.; Limongelli, G.; Ammendola, E.; Verrengia, M.; Gravino, R.; Pacileo, G. Risk Stratification of Sudden Cardiac Death in Patients with Heart Failure: An update. J. Clin. Med. 2018, 7, 436. [Google Scholar] [CrossRef] [PubMed]
- Tripathy, R.K.; Paternina, M.R.A.; Arrieta, J.G.; Zamora-Méndez, A.; Naik, G.R. Automated detection of congestive heart failure from electrocardiogram signal using Stockwell transform and hybrid classification scheme. Comput. Methods Programs Biomed. 2019, 173, 53–65. [Google Scholar] [CrossRef]
- Maganti, K.; Rigolin, V.H.; Sarano, M.E.; Bonow, R.O. Valvular heart disease: Diagnosis and management. Symp. Cardiovasc. Dis. 2010, 85, 483–500. [Google Scholar] [CrossRef] [PubMed]
- Manolis, T.A.; Apostolopoulos, E.J.; Manolis, A.A.; Melita, H.; Manolis, A.S. The proarrhythmic conundrum of alcohol intake. Trends Cardiovasc. Med. 2022, 32, 237–245. [Google Scholar] [CrossRef] [PubMed]
- Voskoboinik, A.; Kalman, J.M.; Kistler, P.M. Caffeine and Arrhythmias: Time to Grind the Data. JACC Clin. Electrophysiol. 2018, 4, 425–432. [Google Scholar] [CrossRef]
- Kotadia, I.D.; Steven, A.; Williams, E.; O’Neill, M. Supraventricular tachycardia: An overview of diagnosis and management. Clin. Med. 2020, 20, 43–47. [Google Scholar] [CrossRef]
- Faust, O.; Shenfield, A.; Kareem, M.; San, T.R.; Fujita, H.; Acharya, U.R. Automated detection of atrial fibrillation using long short-term memory network with RR interval signals. Comput. Biol. Med. 2018, 102, 327–335. [Google Scholar] [CrossRef]
- Martínez, A.; Alcaraz, R.; Rieta, J.J. Ventricular activity morphological characterization: Ectopic beats removal in long term atrial fibrillation recordings. Comput. Methods Programs Biomed. 2013, 109, 283–292. [Google Scholar] [CrossRef]
- Asadi, M.; Poursalim, F.; Loni, M.; Daneshtalab, M.; Sjödin, M.; Gharehbaghi, A. Accurate detection of paroxysmal atrial fibrillation with certified-GAN and neural architecture search. Sci. Rep. 2023, 13, 11378. [Google Scholar] [CrossRef]
- Pourbabaee, B.; Roshtkhari, M.J.; Khorasani, K. Deep Convolutional Neural Networks and Learning ECG Features for Screening Paroxysmal Atrial Fibrillation Patients. IEEE Trans. Syst. Man. Cybern. Syst. 2018, 48, 2095–2104. [Google Scholar] [CrossRef]
- Inan, O.T.; Giovangrandi, L.; Kovacs, G.T.A. Robust neural-network-based classification of premature ventricular contractions using wavelet transform and timing interval features. IEEE Trans. Biomed. Eng. 2006, 53, 2507–2515. [Google Scholar] [CrossRef] [PubMed]
- Al-Jibreen, A.; Al-Ahmadi, S.; Islam, S.; Artoli, A.M. Person identification with arrhythmic ECG signals using deep convolution neural network. Sci. Rep. 2024, 14, 4431. [Google Scholar] [CrossRef] [PubMed]
- Jahmunah, V.; Ng, E.Y.K.; Tan, R.S.; Oh, S.L.; Acharya, U.R. Uncertainty quantification in DenseNet model using myocardial infarction ECG signals. Comput. Methods Programs Biomed. 2023, 229, 107308. [Google Scholar] [CrossRef] [PubMed]
- Kim, H.J.; Lim, J.S. Study on a Biometric Authentication Model based on ECG using a Fuzzy Neural Network. IOP Conf. Ser. Mater. Sci. Eng. 2018, 317, 012030. [Google Scholar] [CrossRef]
- Laosai, J.; Chamnongthai, K. Classification of acute leukemia using medical-knowledge-based morphology and CD marker. Biomed. Signal Process Control. 2018, 44, 127–137. [Google Scholar] [CrossRef]
- Kim, Y.; Choi, G.; Choi, C. One-Dimensional Shallow Neural Network Using Non-Fiducial Based Segmented Electrocardiogram for User Identification System. IEEE Access 2023, 11, 102483–102491. [Google Scholar] [CrossRef]
- Prasad, B.V.P.; Parthasarathy, V. Detection and classification of cardiovascular abnormalities using FFT based multi-objective genetic algorithm. Biotechnol. Biotechnologic. Equip. 2018, 32, 183–193. [Google Scholar] [CrossRef]
- Papageorgiou, V.E.; Zegkos, T.; Efthimiadis, G.; Tsaklidis, G. Analysis of digitalized ECG signals based on artificial intelligence and spectral analysis methods specialized in ARVC. Int. J. Numer. Method. Biomed. Eng. 2022, 38, e3644. [Google Scholar] [CrossRef]
- Lee, J.S.; Lee, S.J.; Choi, M.; Seo, M.; Kim, S.W. QRS detection method based on fully convolutional networks for capacitive electrocardiogram. Expert. Syst. Appl. 2019, 134, 66–78. [Google Scholar] [CrossRef]
- Asif, R.N.; Abbas, S.; Khan, M.A.; Atta-ur-Rahman; Sultan, K.; Mahmud, M.; Mosavi, A. Development and Validation of Embedded Device for Electrocardiogram Arrhythmia Empowered with Transfer Learning. Comput. Intell. Neurosci. 2022, 2022, 5054641. [Google Scholar] [CrossRef] [PubMed]
- Lui, H.W.; Chow, K.L. Multiclass classification of myocardial infarction with convolutional and recurrent neural networks for portable ECG devices. Inform. Med. Unlocked 2018, 13, 26–33. [Google Scholar] [CrossRef]
- Zeng, Y.; Zhan, G. Extracting cervical spine popping sound during neck movement and analyzing its frequency using wavelet transform. Comput. Biol. Med. 2022, 141, 105126. [Google Scholar] [CrossRef]
- Choi, G.; Ziyang, G.; Wu, J.; Esposito, C.; Choi, C. Multi-modal Biometrics Based Implicit Driver Identification System Using Multi-TF Images of ECG and EMG. Comput. Biol. Med. 2023, 159, 106851. [Google Scholar] [CrossRef] [PubMed]
- Rahman, A.-U.; Asif, R.N.; Sultan, K.; Alsaif, S.A.; Abbas, S.; Khan, M.A.; Mosavi, A. ECG Classification for Detecting ECG Arrhythmia Empowered with Deep Learning Approaches. Comput. Intell. Neurosci. 2022, 2022, 6852845. [Google Scholar] [CrossRef]
- Gong, Z.; Tang, Z.; Qin, Z.; Su, X.; Choi, C. Electrocardiogram identification based on data generative network and non-fiducial data processing. Comput. Biol. Med. 2024, 173, 108333. [Google Scholar] [CrossRef] [PubMed]
- Jiang, J.; Zhang, H.; Pi, D.; Dai, C. A novel multi-module neural network system for imbalanced heartbeats classification. Expert. Syst. Appl. X 2019, 1, 100003. [Google Scholar] [CrossRef]
- Rath, A.; Mishra, D.; Panda, G. Imbalanced ECG signal-based heart disease classification using ensemble machine learning technique. Front. Big Data 2022, 5, 1021518. [Google Scholar] [CrossRef]
- Pandey, S.K.; Janghel, R.R. Automatic detection of arrhythmia from imbalanced ECG database using CNN model with SMOTE. Australas. Phys. Eng. Sci. Med. 2019, 42, 1129–1139. [Google Scholar] [CrossRef]
- PhysioNet. MIT-BIH Arrhythmia Database-v1. 2005. Available online: https://physionet.org/content/mitdb/1.0.0/ (accessed on 7 September 2023).
- Moody, G.B.; Mark, R.G. The MIT-BIH Arrhythmia Database on CD-ROM and software for use with it. In Proceedings of the [1990] Proceedings Computers in Cardiology, Chicago, IL, USA, 23–26 September 1990; pp. 185–188. [Google Scholar] [CrossRef]
- Moody, G.B.; Mark, R.G. The impact of the MIT-BIH arrhythmia database. IEEE Eng. Med. Biol. Mag. 2001, 20, 45–50. [Google Scholar] [CrossRef]
- Qin, J.; Gao, F.; Wang, Z.; Wong, D.C.; Zhao, Z.; Relton, S.D.; Fang, H. A novel temporal generative adversarial network for electrocardiography anomaly detection. Artif. Intell. Med. 2023, 136, 102489. [Google Scholar] [CrossRef] [PubMed]
- Rajesh, K.N.V.P.S.; Dhuli, R. Classification of imbalanced ECG beats using re-sampling techniques and AdaBoost ensemble classifier. Biomed. Signal Process. Control 2018, 41, 242–254. [Google Scholar] [CrossRef]
- Gao, J.; Zhang, H.; Lu, P.; Wang, Z. An Effective LSTM Recurrent Network to Detect Arrhythmia on Imbalanced ECG Dataset. J. Healthc. Eng. 2019, 2019, 6320651. [Google Scholar] [CrossRef] [PubMed]
- Shaker, A.M.; Tantawi, M.; Shedeed, H.A.; Tolba, M.F. Generalization of Convolutional Neural Networks for ECG Classification Using Generative Adversarial Networks. IEEE Access 2020, 8, 35592–35605. [Google Scholar] [CrossRef]
- Petmezas, G.; Haris, K.; Stefanopoulos, L.; Kilintzis, V.; Tzavelis, A.; Rogers, J.A.; Katsaggelos, A.K.; Maglaveras, N. Automated Atrial Fibrillation Detection using a Hybrid CNN-LSTM Network on Imbalanced ECG Datasets. Biomed. Signal Process. Control 2020, 63, 102194. [Google Scholar] [CrossRef]
- Zhou, Z.; Zhai, X.; Tin, C. Fully automatic electrocardiogram classification system based on generative adversarial network with auxiliary classifier. Expert. Syst. Appl. 2021, 174, 114809. [Google Scholar] [CrossRef]
- Rai, H.M.; Chatterjee, K.; Dashkevych, S. The prediction of cardiac abnormality and enhancement in minority class accuracy from imbalanced ECG signals using modified deep neural network models. Comput. Biol. Med. 2022, 150, 106142. [Google Scholar] [CrossRef] [PubMed]
- Fan, W.; Si, Y.; Yang, W.; Sun, M. Imbalanced ECG data classification using a novel model based on active training subset selection and modified broad learning system. Measurement 2022, 198, 111412. [Google Scholar] [CrossRef]
- Ma, K.; Zhan, C.A.; Yang, F. Multi-classification of arrhythmias using ResNet with CBAM on CWGAN-GP augmented ECG Gramian Angular Summation Field. Biomed. Signal Process. Control 2022, 77, 103684. [Google Scholar] [CrossRef]
- Qin, J.; Gao, F.; Wang, Z.; Liu, L.; Ji, C. Arrhythmia Detection Based on WGAN-GP and SE-ResNet1D. Electronics 2022, 11, 3427. [Google Scholar] [CrossRef]
- Sharma, L.D.; Sunkaria, R.K. Myocardial Infarction Detection and Localization Using Optimal Features Based Lead Specific Approach. IRBM 2020, 41, 58–70. [Google Scholar] [CrossRef]
- Li, W.; Tang, Y.M.; Yu, K.M.; To, S. SLC-GAN: An automated myocardial infarction detection model based on generative adversarial networks and convolutional neural networks with single-lead electrocardiogram synthesis. Inf. Sci. 2022, 589, 738–750. [Google Scholar] [CrossRef]
- Rai, H.M.; Chatterjee, K. Hybrid CNN-LSTM deep learning model and ensemble technique for automatic detection of myocardial infarction using big ECG data. Appl. Intell. 2021, 52, 5366–5384. [Google Scholar] [CrossRef]
- Goldberger, A.L.; Amaral, L.A.N.; Glass, L.; Hausdorff, J.M.; Ivanov, P.C.; Mark, R.G.; Mietus, J.E.; Moody, G.B.; Peng, C.-K.; Stanley, H.E. PhysioBank, PhysioToolkit, and PhysioNet: Components of a new research resource for complex physiologic signals. Circulation 2000, 101, e215–e220. [Google Scholar] [CrossRef] [PubMed]
- Fazeli, S. ECG Heartbeat Categorization Dataset. Kaggle. Available online: https://www.kaggle.com/shayanfazeli/heartbeat (accessed on 21 August 2020).
- Kachuee, M.; Fazeli, S.; Sarrafzadeh, M. ECG Heartbeat Classification: A Deep Transferable Representation. In Proceedings of the 2018 IEEE International Conference on Healthcare Informatics (ICHI), New York, NY, USA, 4–7 June 2018; pp. 443–444. [Google Scholar] [CrossRef]
- Johnson, J.M.; Khoshgoftaar, T.M. Survey on deep learning with class imbalance. J. Big Data 2019, 6, 27. [Google Scholar] [CrossRef]
- Papageorgiou, V.E.; Dogoulis, P.; Papageorgiou, D.-P. A Convolutional Neural Network of Low Complexity for Tumor Anomaly Detection. In Proceedings of the Eighth International Congress on Information and Communication Technology, ICICT 2023, London, UK, 20–23 February 2023; pp. 973–983. [Google Scholar] [CrossRef]
- Polat, H.; Mehr, H.D. Classification of Pulmonary CT Images by Using Hybrid 3D-Deep Convolutional Neural Network Architecture. Appl. Sci. 2019, 9, 940. [Google Scholar] [CrossRef]
- Pessoa, D.; Petmezas, G.; Papageorgiou, V.E.; Rocha, B.M.; Stefanopoulos, L.; Kilintzis, V.; Maglaveras, N.; Frerichs, I.; de Carvalho, P.; Paiva, R.P. Pediatric Respiratory Sound Classification Using a Dual Input Deep Learning Architecture. In Proceedings of the 2023 IEEE Biomedical Circuits and Systems Conference (BioCAS), Toronto, ON, Canada, 19–21 October 2023; pp. 1–5. [Google Scholar] [CrossRef]
- Papageorgiou, V. Brain Tumor Detection Based on Features Extracted and Classified Using a Low-Complexity Neural Network. Trait. Du Signal 2021, 38, 547–554. [Google Scholar] [CrossRef]
- Kim, M.-G.; Choi, C.; Pan, S.B. Ensemble Networks for User Recognition in Various Situations Based on Electrocardiogram. IEEE Access 2020, 8, 36527–36535. [Google Scholar] [CrossRef]
- Moqurrab, S.A.; Rai, H.M.; Yoo, J. HRIDM: Hybrid Residual/Inception-Based Deeper Model for Arrhythmia Detection from Large Sets of 12-Lead ECG Recordings. Algorithms 2024, 17, 364. [Google Scholar] [CrossRef]
- Baloglu, U.B.; Talo, M.; Yildirim, O.; Tan, R.S.; Acharya, U.R. Classification of myocardial infarction with multi-lead ECG signals and deep CNN. Pattern Recognit. Lett. 2019, 122, 23–30. [Google Scholar] [CrossRef]
- Zhou, S.; Tan, B. Electrocardiogram soft computing using hybrid deep learning CNN-ELM. Appl. Soft Comput. J. 2020, 86, 105778. [Google Scholar] [CrossRef]
- Oh, S.L.; Ng, E.Y.K.; Tan, R.S.; Acharya, U.R. Automated diagnosis of arrhythmia using combination of CNN and LSTM techniques with variable length heart beats. Comput. Biol. Med. 2018, 102, 278–287. [Google Scholar] [CrossRef] [PubMed]
- Zhu, F.; Ye, F.; Fu, Y.; Liu, Q.; Shen, B. Electrocardiogram generation with a bidirectional LSTM-CNN generative adversarial network. Sci. Rep. 2019, 9, 6734. [Google Scholar] [CrossRef]
- Saadatnejad, S.; Oveisi, M.; Hashemi, M. LSTM-Based ECG Classification for Continuous Monitoring on Personal Wearable Devices. IEEE J. Biomed. Health Inform. 2020, 24, 515–523. [Google Scholar] [CrossRef] [PubMed]
- Islam, M.S.; Hasan, K.F.; Sultana, S.; Uddin, S.; Lio’, P.; Quinn, J.M.W.; Moni, M.A. HARDC: A novel ECG-based heartbeat classification method to detect arrhythmia using hierarchical attention based dual structured RNN with dilated CNN. Neural Netw. 2023, 162, 271–287. [Google Scholar] [CrossRef] [PubMed]
- Cheng, J.; Zou, Q.; Zhao, Y. ECG signal classification based on deep CNN and BiLSTM. BMC Med. Inform. Decis. Mak. 2021, 21, 365. [Google Scholar] [CrossRef]
- Dey, M.; Omar, N.; Ullah, M.A. Temporal Feature-Based Classification into Myocardial Infarction and Other CVDs Merging CNN and Bi-LSTM from ECG Signal. IEEE Sens. J. 2021, 21, 21688–21695. [Google Scholar] [CrossRef]
- Li, H.; Lin, Z.; An, Z.; Zuo, S.; Zhu, W.; Zhang, Z.; Mu, Y.; Cao, L.; García, J.D.P. Automatic electrocardiogram detection and classification using bidirectional long short-term memory network improved by Bayesian optimization. Biomed. Signal Process. Control 2022, 73, 103424. [Google Scholar] [CrossRef]
- Zhang, J.; Liu, A.; Gao, M.; Chen, X.; Zhang, X.; Chen, X. ECG-based multi-class arrhythmia detection using spatio-temporal attention-based convolutional recurrent neural network. Artif. Intell. Med. 2020, 106, 101856. [Google Scholar] [CrossRef]
- Wang, G.; Song, T.; Dong, Q.; Cui, M.; Huang, N.; Zhang, S. Automatic ischemic stroke lesion segmentation from computed tomography perfusion images by image synthesis and attention-based deep neural networks. Med. Image Anal. 2020, 65, 101787. [Google Scholar] [CrossRef]
- Yao, Q.; Wang, R.; Fan, X.; Liu, J.; Li, Y. Multi-class Arrhythmia detection from 12-lead varied-length ECG using Attention-based Time-Incremental Convolutional Neural Network. Inf. Fusion 2020, 53, 174–182. [Google Scholar] [CrossRef]
- Koh, J.E.W.; Ooi, C.P.; Lim-Ashworth, N.S.J.; Vicnesh, J.; Tor, H.T.; Lih, O.S.; Tan, R.-S.; Acharya, U.R.; Fung, D.S.S. Automated classification of attention deficit hyperactivity disorder and conduct disorder using entropy features with ECG signals. Comput. Biol. Med. 2022, 140, 105120. [Google Scholar] [CrossRef] [PubMed]
- Hernández, A.; Amigó, J.M. Attention mechanisms and their applications to complex systems. Entropy 2021, 23, 283. [Google Scholar] [CrossRef]
- Dong, Y.; Zhang, M.; Qiu, L.; Wang, L.; Yu, Y. An Arrhythmia Classification Model Based on Vision Transformer with Deformable Attention. Micromachines 2023, 14, 1155. [Google Scholar] [CrossRef] [PubMed]
- Hochreiter, S.; Schmidhuber, J. Long Short-Term Memory. Neural Comput. 1997, 9, 1735–1780. [Google Scholar] [CrossRef]
- Baumgartner, M.; Veeranki, S.P.K.; Hayn, D.; Schreier, G. Introduction and Comparison of Novel Decentral Learning Schemes with Multiple Data Pools for Privacy-Preserving ECG Classification. J. Healthc. Inform. Res. 2023, 7, 291–312. [Google Scholar] [CrossRef]
- Bakurov, I.; Buzzelli, M.; Schettini, R.; Castelli, M.; Vanneschi, L. Structural similarity index (SSIM) revisited: A data-driven approach. Expert Syst. Appl. 2022, 189, 116087. [Google Scholar] [CrossRef]
- Němcová, A.; Smíšek, R.; Maršánová, L.; Smital, L.; Vítek, M. A comparative analysis of methods for evaluation of ECG signal quality after compression. BioMed Res. Int. 2018, 2018, 1868519. [Google Scholar] [CrossRef]
- Kim, S.Y.; Lee, J.-P.; Shin, W.-R.; Oh, I.-H.; Ahn, J.-Y.; Kim, Y.-H. Cardiac biomarkers and detection methods for myocardial infarction. Mol. Cell. Toxicol. 2022, 18, 443–455. [Google Scholar] [CrossRef]
- Ullah, H.; Heyat, M.B.B.; Akhtar, F.; Sumbul; Muaad, A.Y.; Islam, M.S.; Abbas, Z.; Pan, T.; Gao, M.; Lin, Y.; et al. An End-to-End Cardiac Arrhythmia Recognition Method with an Effective DenseNet Model on Imbalanced Datasets Using ECG Signal. Comput. Intell. Neurosci. 2022, 2022, 9475162. [Google Scholar] [CrossRef]
- Han, Y.; Han, P.; Yuan, B.; Zhang, Z.; Liu, L.; Panneerselvam, J. Novel Transformation Deep Learning Model for Electrocardiogram Classification and Arrhythmia Detection using Edge Computing. J. Grid Comput. 2024, 22, 7. [Google Scholar] [CrossRef]
- Din, S.; Qaraqe, M.; Mourad, O.; Qaraqe, K.; Serpedin, E. ECG-based cardiac arrhythmias detection through ensemble learning and fusion of deep spatial–temporal and long-range dependency features. Artif. Intell. Med. 2024, 150, 102818. [Google Scholar] [CrossRef] [PubMed]



















| Study | Model | Dataset | Findings | Limitations |
|---|---|---|---|---|
| Rajesh and Dhuli, 2018 [35] | AdaBoost | MIT-BIH arrhythmia database | Improved complete empirical mode decomposition-based model for classifying ECG beats. Higher-order statistics and sample entropy computed from intrinsic mode functions. Pre-processing balances heartbeat class distribution. | Limited ECG beat sample size. No comparison with traditional machine learning classifiers. Good classifier performance without feature extraction raises interpretability concerns. |
| Jiang et al., 2019 [28] | MMNNS | MIT-BIH arrhythmia database, EDB, European ST-T Database, European ST-T Database | MMNNS system addresses ECG imbalance. Four submodules with combined resampling, features, and algorithms. Denoising autoencoders and CNN are used to extract features, followed by softmax regression. Attains accuracy of 97.3% for SVEB and 98.8% for VEB. | Adopts Association for the Advancement of Medical Instrumentation normal (“N”), supraventricular (“S”), ventricular (“V”), and fusion (“F”) ECG beat classes. Classification is limited to “S” and “V” classes in case of inter-patient scheme. Model validation on two additional datasets; morphology variation unaddressed. Generalization to other arrhythmias and data sources not investigated. |
| Pandey and Janghel, 2019 [30] | CNN | MIT-BIH arrhythmia database | End-to-end CNN structure eliminates the need for ECG QRS segmentation. SMOTE addresses ECG class imbalance. Attains high classification performance. | Oversampling all 87,542 ECG beats risks overfitting. With significant oversampling of total training data, imbalance concerns. Impact of oversampling on model robustness and generalizability is unclear. |
| Gao et al., 2019 [36] | LSTM, focal loss | MIT-BIH arrhythmia database | Addresses data imbalance: LSTM disentangles timing features, and focal loss handles category imbalance by down weighting. Attains reliable ECG beat classification with 99.26% accuracy. | Validation is based only on the MIT-BIH database. Real-world applicability needs further investigation. Computational and resource requirements pose limitations to practical implementation. |
| Shaker et al., 2020 [37] | Two-stage deep CNN | MIT-BIH arrhythmia database | GAN generates heartbeats, outperforming standard data augmentation and leading to improved performance. Deep learning obviates hand engineering, enhancing accuracy by over 98%. | Analysis covers 15 ECG beat classes, some of which are uncommon and can be challenging to detect. Validation is solely based on the MIT-BIH arrhythmia dataset. |
| Petmezas et al., 2021 [38] | CNN, LSTM | MIT-BIH AF database | Focal loss addresses training data imbalance. Hybrid neural model attained 97.87% sensitivity and 99.29% specificity. | Generalization to other datasets and patient populations needs further validation. Future research is needed for other arrhythmia types. Hardware requirements and real-time processing pose limitations to practical implementation. |
| Zhou et al., 2021 [39] | ACE-GAN | MIT-BIH arrhythmia database | Augments data by creating varied coupling matrix inputs. Attains sensitivity of 87% for supraventricular beats and 93% for ventricular beats; improves F1 score for supraventricular beats by up to 10%. | Performance may vary with different dataset characteristics. Real-world applicability needs further investigation. Computational demands of GAN-based method pose limitations to practical implementation. |
| Rai et al., 2022 [40] | Ensemble | MIT-BIH, Physikalisch-Technische Bundesanstalt databases | New sequential ensemble technique. SMOTE+Tomek hybrid resampling addresses ECG data imbalance. Attains 99.02% accuracy on the balanced dataset. Improves minority class accuracy by 20%. | Dataset-specific findings limit generalization. Hybrid model performance may vary across datasets. Complex arrhythmia types may impact performance. |
| Fan et al., 2022 [41] | Majority voting | MIT-BIH arrhythmia database | Combined active training subset selection and modified broad learning system address ECG class imbalance. Iterative and dynamic training subset selection improves accuracy. Attains superior beat classification performance over standard approaches. | Focuses on beat classification within the MIT-BIH arrhythmia database. Generalization to different datasets and real-world applicability need further investigation. Computational complexity and requirements pose limitations to practical implementation. |
| Ma et al., 2022 [42] | CBAM-ResNet | MIT-BIH arrhythmia database | Gramian angular summation field image transformation is used to represent ECG features. CWGAN-GP addresses imbalanced data, aiding in classification performance. Attains high performance on MIT-BIH arrhythmia database. | Limited to MIT-BIH arrhythmia database. Real-world applicability needs further investigation. Computational requirements pose limitations to practical implementation. |
| Qin et al., 2022 [43] | Squeeze-and-excitation ResNet1D | MIT-BIH arrhythmia database | WGAN-GP generates a balanced dataset. Attains 95.80% precision, 96.75% recall, and 96.27% F1 score; outperforming VGGNet, DenseNet, and CNN+bidirectional LSTM. | Computational demands of WGAN-GP and squeeze-and-excitation ResNet1D pose limitations to practical implementation. Susceptibility to noise in real-world ECG signals may degrade accuracy. Fine-tuning for clinical applications may delay deployment. |
| Asadi et al., 2023 [11] | CNN | PhysioNet paroxysmal AF prediction challenge | Neural architecture search customizes CNN to classify paroxysmal AF. GAN generates certified synthetic paroxysmal AF ECGs to address the class imbalance. Attains 99.0% accuracy. | Limited to two-class classification of paroxysmal AF versus no AF. No multi-class capability for detecting other arrhythmia. Generated synthetic ECG signals are not shown or compared. |
| Qin et al., 2023 [34] | ECG anomaly detection using GAN | MIT-BIH arrhythmia database | One-class classification GAN with bidirectional LSTM and mini-batch discrimination, which generates ECG samples to match healthy data distribution to facilitate anomaly detection. Attains 95.5% accuracy and 95.9% area under the curve. | Data imbalance is not prioritized. Model performance may vary across datasets. Real-world applicability needs further investigation. Computational and resource requirements pose limitations to practical implementation. |
| AAMI Label | MIT-BIH Label | Beats, n | Beats, % |
|---|---|---|---|
| Normal (N) | Normal, nodal escape, atrial escape, right bundle branch block, left bundle branch block | 90,589 | 82.77% |
| Supraventricular (S) | Supraventricular premature, atrial premature, nodal premature, aberrant atrial premature | 2779 | 2.54% |
| Ventricular (V) | Ventricular escape, premature ventricular contraction | 7236 | 6.61% |
| Fusion (F) | Fusion of ventricular and normal | 803 | 0.73% |
| Beats of unknown etiology (Q) | Unclassifiable, paced, fusion of paced and normal | 8039 | 7.35% |
| Total | 109,446 | 100% | |
| Hyperparameter | Values | ||
|---|---|---|---|
| Model Architecture | SkipCNN | SkipCNN+LSTM | SkipCNN+LSTM+Attention |
| Input size a | 187 | 187 | 187 |
| Hidden size b | 128 | 64 | 64 |
| Kernel size c | 5 | 5 | 5 |
| Number of classes | 5 | 5 | 5 |
| Learning rate d | |||
| Optimizer e | Adam | Adam | Adam |
| Batch size | 96 | 96 | 96 |
| Number of epochs | 100 | 100 | 100 |
| Epoch | Loss_D | Loss_G | Time |
|---|---|---|---|
| 0 | 0.81992757 | 1.3727783 | 00:15:16 |
| 600 | 0.32295054 | 2.08986354 | 00:23:41 |
| 1200 | 0.34246421 | 2.03715849 | 00:32:05 |
| 1800 | 0.41835696 | 2.19828391 | 00:40:26 |
| 2400 | 0.31349421 | 2.24707913 | 00:48:47 |
| Epoch | Loss_D | Loss_G | Time |
|---|---|---|---|
| 0 | 1.02077174 | 1.19444096 | 01:46:38 |
| 600 | 0.86434889 | 1.63123429 | 01:49:03 |
| 1200 | 0.98127455 | 1.7189554 | 01:51:26 |
| 1800 | 0.90554142 | 1.35714304 | 01:53:51 |
| 2400 | 0.75086892 | 1.52905619 | 01:56:18 |
| Dataset | Distribution | N | S | V | F | Q | Total |
|---|---|---|---|---|---|---|---|
| Before GAN | Beats, n | 90,589 | 2779 | 7236 | 803 | 8039 | 109,446 |
| Beats, % | 82.77 | 2.54 | 6.61 | 0.73 | 7.35 | 100 | |
| Training, n | 76,900 | 2085 | 6155 | 460 | 6838 | 92,438 | |
| Testing, n | 13,689 | 694 | 1081 | 343 | 1201 | 17,008 | |
| Training, % | 85 | 75 | 85 | 57 | 85 | 84 | |
| Testing, % | 15 | 25 | 15 | 43 | 15 | 16 | |
| After GAN | Beats, n | 90,589 | 5179 | 7236 | 2339 | 8039 | 113,382 |
| Generated beats, n | 0 | 2400 | 0 | 1536 | 0 | 3936 | |
| Beats, % | 79.9 | 4.6 | 6.4 | 2.1 | 7.1 | 100% | |
| Training, n | 76,900 | 4485 | 6155 | 1996 | 6838 | 96,374 | |
| Testing, n | 13,689 | 694 | 1081 | 343 | 1201 | 17,008 | |
| Training, % | 85 | 87 | 85 | 85 | 85 | 85 | |
| Testing, % | 15 | 13 | 15 | 15 | 15 | 15 |
| Class | TP | FP | FN | TN | Precision | Recall | F1 |
|---|---|---|---|---|---|---|---|
| N | 13,495 | 29 | 94 | 390 | 0.9998 | 0.9925 | 0.9961 |
| S | 620 | 73 | 1 | 16,314 | 0.8919 | 0.9986 | 0.9422 |
| V | 1060 | 21 | 18 | 15,909 | 0.9806 | 0.9843 | 0.9825 |
| F | 339 | 12 | 4 | 16,653 | 0.9658 | 0.9883 | 0.9769 |
| Q | 1197 | 8 | 3 | 15,700 | 0.9934 | 0.9975 | 0.9954 |
| Average | - | - | - | - | 0.9963 | 0.9963 | 0.9963 |
| Macro avg. | - | - | - | - | 0.9663 | 0.9922 | 0.9786 |
| Weighted avg. | - | - | - | - | 0.993 | 0.9925 | 0.9926 |
| Study | Model | Types of Arrhythmias | Data Balancing | Performance (%) |
|---|---|---|---|---|
| Rajesh and Dhuli, 2018 [35] | AdaBoost | 5 | RO, SMOTE, DBB | Acc 99.10 Sen 97.90 Spe 99.40 |
| Oh et al., 2018 [59] | CNN, LSTM | 5 | --- | Acc 98.10 Sen 97.50 Spe 98.70 |
| Gao et al., 2019 [36] | LSTM | 8 | Focal Loss | Acc 99.26 Rec 99.26 Spe 99.14 Pre 99.30 F1 99.27 |
| Pandey and Janghel, 2019 [30] | CNN | 5 | SMOTE | Acc 98.30 Pre 86.06 Rec 95.51 F1 89.87 |
| Shaker et al., 2020 [37] | Two-stage deep CNN | 15 | GANs | Acc 98.00 Pre 93.95 |
| Zhou et al., 2021 [39] | GAN with auxiliary classifier for ECG | 5 | GAN | Acc 97.00 |
| Fan et al., 2022 [41] | Majority voting | 4 | MBLS | Acc 99.12 |
| Ma et al., 2022 [42] | Convolutional block attention modules ResNet | 5 | WGAN-GP | Acc 99.23 Pre 99.13 Sen 97.50 Spe 99.81 F1 98.29 |
| Qin et al., 2022 [43] | Squeeze-and-excitation ResNet1D | 5 | --- | Pre 95.80 Rec 96.75 F1 96.27 |
| Qin et al., 2023 [34] | ECG anomaly detection using GAN | 2 | GAN | Acc 95.50 Pre 96.90 Rec 91.80 F1 94.30 AUC 95.90 |
| Asadi et al., 2023 [11] | CNN | 2 | GAN | Acc 99.00 |
| Din et al. 2024 [79] | CNN+CNN–LSTM+Transformer | 2 | --- | Acc 99.56 Pre 99.82 Rec 98.87 F1 99.34 |
| Han et al. 2024 [78] | CNN+LSTM | 2 | --- | Acc 99.60 F1 99.81 |
| Proposed work | CNN | 5 | GAN | Pre 99.12 Rec 99.12 F1 99.12 |
| CNN+LSTM | Pre 99.30 Rec 99.30 F1 99.30 | |||
| CNN+LSTM+ Attention | Pre 99.29 Rec 99.29 F1 99.29 | |||
| Ensemble | Pre 99.60 Rec 99.60 F1 99.60 |
Disclaimer/Publisher’s Note: The statements, opinions and data contained in all publications are solely those of the individual author(s) and contributor(s) and not of MDPI and/or the editor(s). MDPI and/or the editor(s) disclaim responsibility for any injury to people or property resulting from any ideas, methods, instructions or products referred to in the content. |
© 2024 by the authors. Licensee MDPI, Basel, Switzerland. This article is an open access article distributed under the terms and conditions of the Creative Commons Attribution (CC BY) license (https://creativecommons.org/licenses/by/4.0/).
Share and Cite
Rai, H.M.; Yoo, J.; Dashkevych, S. GAN-SkipNet: A Solution for Data Imbalance in Cardiac Arrhythmia Detection Using Electrocardiogram Signals from a Benchmark Dataset. Mathematics 2024, 12, 2693. https://doi.org/10.3390/math12172693
Rai HM, Yoo J, Dashkevych S. GAN-SkipNet: A Solution for Data Imbalance in Cardiac Arrhythmia Detection Using Electrocardiogram Signals from a Benchmark Dataset. Mathematics. 2024; 12(17):2693. https://doi.org/10.3390/math12172693
Chicago/Turabian StyleRai, Hari Mohan, Joon Yoo, and Serhii Dashkevych. 2024. "GAN-SkipNet: A Solution for Data Imbalance in Cardiac Arrhythmia Detection Using Electrocardiogram Signals from a Benchmark Dataset" Mathematics 12, no. 17: 2693. https://doi.org/10.3390/math12172693
APA StyleRai, H. M., Yoo, J., & Dashkevych, S. (2024). GAN-SkipNet: A Solution for Data Imbalance in Cardiac Arrhythmia Detection Using Electrocardiogram Signals from a Benchmark Dataset. Mathematics, 12(17), 2693. https://doi.org/10.3390/math12172693

