Multi-Objective Constrained Optimization Model and Molten Iron Allocation Application Based on Hybrid Archimedes Optimization Algorithm
Abstract
1. Introduction
2. Problem Formulation
3. Constrained Optimization Model for Iron Allocation
3.1. Premise Assumptions
- (1)
- Iron and steel balancing involves adjusting the amount of iron produced by blast furnaces to meet the iron demand of the steel plant. This balancing is done based on the overall weight of the iron rather than on a tank-by-tank basis.
- (2)
- Intermediate iron pre-treatment processes are disregarded since the steel balancing problem concerns the iron weight balance between blast furnaces, iron supply points, and iron demand points (i.e., steel mills). By focusing on the overall flow of iron, we can ignore the intermediate iron pre-treatment processes.
3.2. Parameter and Variable Definitions
3.3. Objective Functions
- (1)
- During the planning cycle, the objective is to minimize the cumulative transport priority from each blast furnace to each converter. That is,
- (2)
- Minimize the difference between the amount of iron in the converter system and the optimal amount of iron in the converter system: During the planning cycle, the sum of the amount of iron received by each converter and the amount of iron in the converter system at the beginning of the plan, minus the amount of iron consumed by the converter, should be as close as possible to the optimal amount of iron. That is,
- (3)
- Minimize the difference between the amount of iron in the blast furnace system and the optimal amount of iron in the blast furnace system: During the planning cycle, the sum of the capacity of each blast furnace and the amount of iron in the blast furnace system at the beginning of the plan, minus the amount of iron transported to the converters, should be as close as possible to the optimal amount of iron. That is,
3.4. Constraints
- (1)
- Capacity constraint of the blast furnace: During iron and steel balancing, for each sub-cycle of the planning cycle, the amount of iron produced and delivered from each blast furnace cannot exceed the sum of the maximum production capacity of the blast furnace in the sub-cycle and the amount of iron initially in the furnace system. That is,
- (2)
- Maximum/minimum safety stock constraints for the system’s circulating iron quantity: Since blast furnace production is continuous, to ensure production safety and stability in the steelmaking area and to prevent unexpected events such as equipment failure, a certain safety stock quantity should be maintained. The inventory of the system’s circulating iron has maximum and minimum safety ranges. By controlling the iron weight to keep it within these ranges, we can prevent situations where the blast furnace cannot supply enough iron, thereby avoiding disruptions in subsequent steelmaking processes. Additionally, this control prevents excessive iron supply, which could result in an overabundance of heavy tanks and a reduction in empty tanks, ultimately impacting the safe iron output of the blast furnace. This approach mitigates the risk of exceeding the allowable weight of the system’s iron. The specified maximum/minimum safety stocks are as follows:
- (3)
- Constraints on the amount of iron delivered: The weight of iron delivered from each blast furnace to each steelmaking plant during the planning cycle of steel balancing must be non-negative:
3.5. Model Description
4. Hybrid AOA
4.1. AOA
4.2. L-BFGS-B Algorithm
- (1)
- Select the initial point: Determine the initial point of the optimization problem and the initial values of the parameters;
- (2)
- Calculate the gradient of the objective function: Calculate the gradient of the objective function (first-order derivative) at the current point;
- (3)
- Constraints handling: Ensure that the values of the current parameters satisfy the constraints;
- (4)
- Estimate the inverse of the Hessian matrix: The L-BFGS-B algorithm uses finite memory to approximate the inverse of the Hessian matrix. During the iteration process, the algorithm maintains a finite size of historical information, through which it approximates the inverse of the Hessian matrix;
- (5)
- Line search: Determine the step size for the next step by performing a line search to determine the distance to move in the direction of the current gradient;
- (6)
- Update the parameters: Update the parameters using the step size determined by the line search to obtain the new parameter values;
- (7)
- Convergence test: Check whether the stopping condition is satisfied. If the stop condition is satisfied, the algorithm terminates; otherwise, return to Step 2 for the next iteration;
- (8)
- Iteration: Repeat Steps 2 to 7 until the stop condition is satisfied.
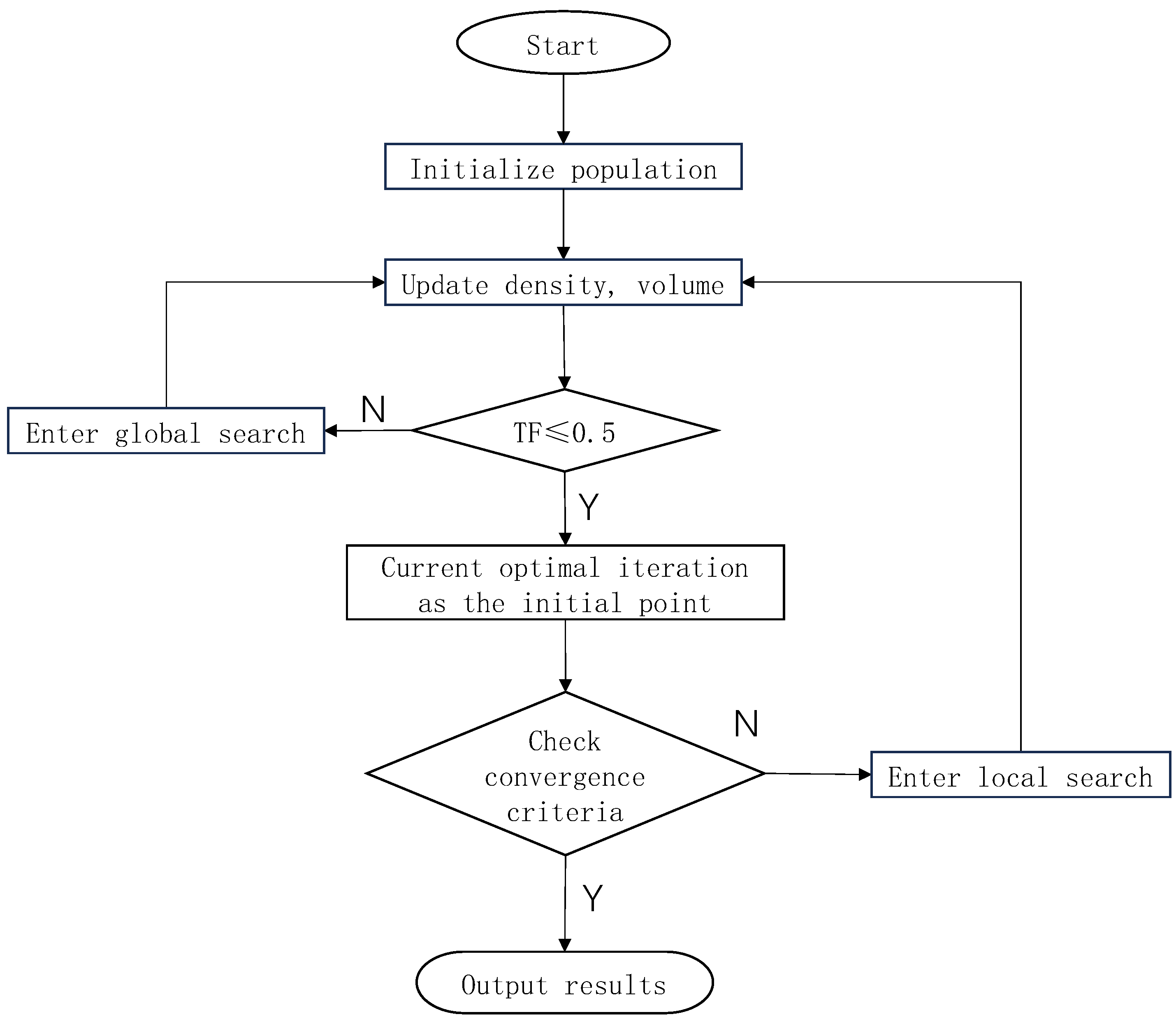
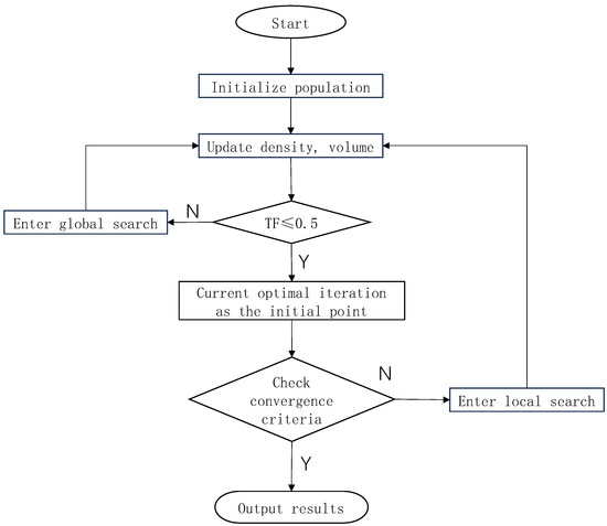
4.3. Hybrid AOA Process
5. Experiments and Analysis
5.1. Optimization Results of Molten Iron Allocation
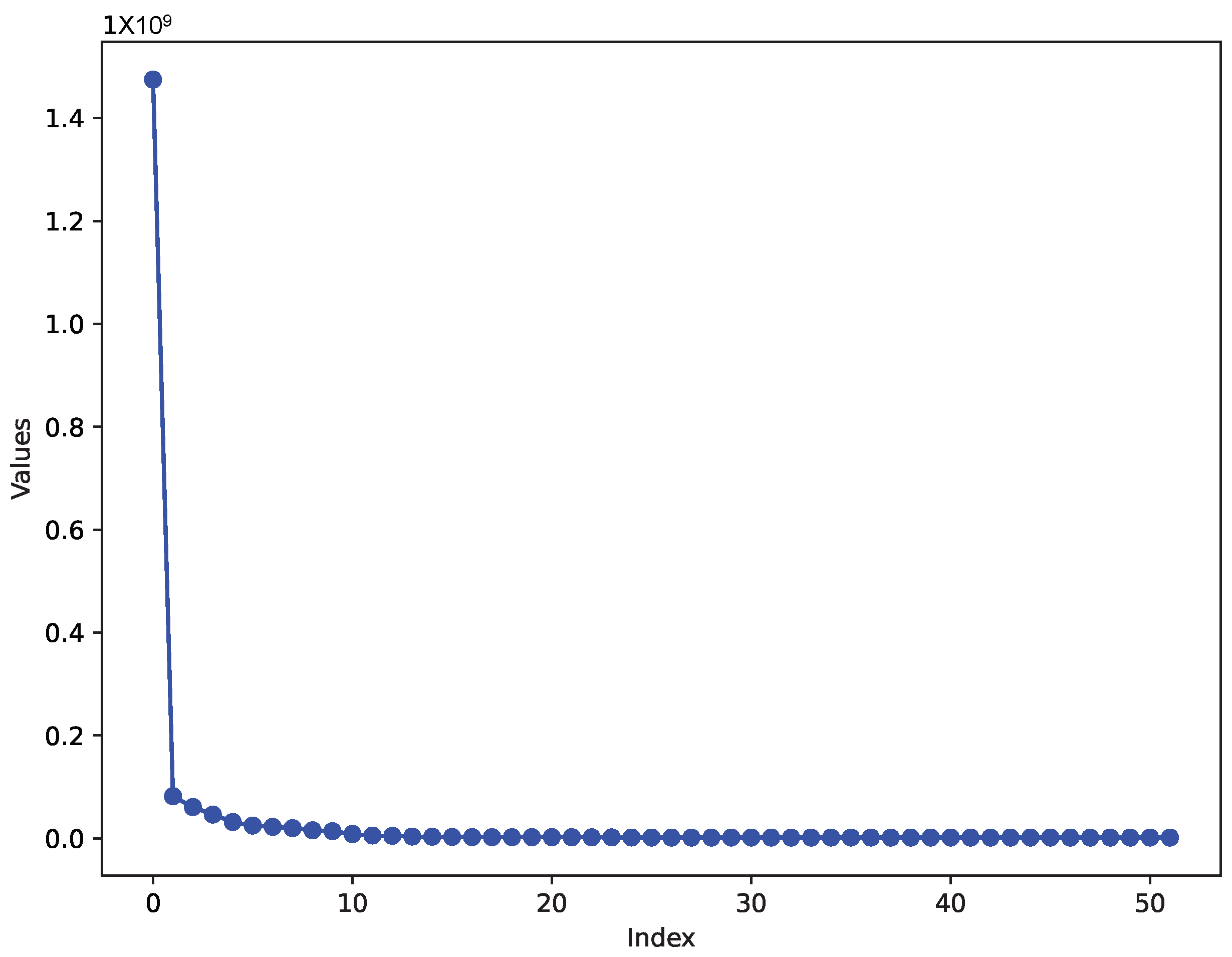
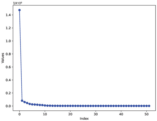
5.2. Algorithm Comparative Analysis
6. Conclusions
Author Contributions
Funding
Data Availability Statement
Conflicts of Interest
References
- Zhao, Z.Y.; Li, S.Y.; Liu, S.X.; Liu, S.; Zhao, Y.F. A review of dynamic scheduling in iron and steel production process. Metall. Ind. Autom. 2022, 46, 65–79. [Google Scholar]
- Peng, K.K.; Deng, X.D.; Zhang, C.J.; Pan, Q.K.; Ren, L.; Pang, X.F. An improved imperialist competitive algorithm for hybrid flowshop rescheduling in steelmaking-refining-continuous casting process. Meas. Control. 2020, 53, 1920–1928. [Google Scholar] [CrossRef]
- Yu, Y.; Pan, Q.K.; Pang, X.F.; Tang, X.C. An Attribution Feature-Based Memetic Algorithm for Hybrid Flowshop Scheduling Problem with Operation Skipping. IEEE Trans. Autom. Sci. Eng. 2024. Early Access. [Google Scholar] [CrossRef]
- Long, J.Y.; Sun, Z.Z.; Pardalos, P.M.; Bai, Y.; Zhang, S.H.; Li, C. A robust dynamic scheduling approach based on release time series forecasting for the steelmaking-continuous casting production. Appl. Soft Comput. 2020, 92, 106271–106311. [Google Scholar] [CrossRef]
- Yılmaz, B.G.; Yılmaz, Ö.F.; Yeni, F.B. Comparison of lot streaming division methodologies for multi-objective hybrid flowshop scheduling problem by considering limited waiting time. JIMO 2024, 20, 3373–3414. [Google Scholar] [CrossRef]
- Lv, Z.G.; Zhang, L.H.; Wang, X.Y.; Wang, J.B. Single Machine Scheduling Proportionally Deteriorating Jobs with Ready Times Subject to the Total Weighted Completion Time Minimization. Mathematics 2024, 12, 610. [Google Scholar] [CrossRef]
- Kong, M.; Pei, J.; Xu, J.; Liu, X.B.; Yu, X.Y.; Pardalos, P.M. A robust optimization approach for integrated steel production and batch delivery scheduling with uncertain rolling times and deterioration effect. Int. J. Prod. Res. 2020, 58, 5132–5154. [Google Scholar] [CrossRef]
- Xuan, H.; Tang, L.X. Scheduling a hybrid flowshop with batch production at the last stage. Comput. Oper. Res. 2007, 34, 2718–2733. [Google Scholar] [CrossRef]
- Mohanad, A.B.; Ouelhadjb, D.; Jonesb, D. Multi-objective biased randomised iterated greedy for robust permutation flow shop scheduling problem under disturbances. JORSC 2020, 71, 1847–1859. [Google Scholar]
- Jiang, S.L.; Liu, M.; Hao, J.H.; Qian, W.P. A bi-layer optimization approach for a hybrid flow shop scheduling problem involving controllable processing times in the steelmaking industry. Comput. Ind. Eng. 2015, 87, 518–531. [Google Scholar] [CrossRef]
- Ma, L.; Hu, C.H.; Jin, F.C.; Dong, W. Double-Layer and multi-objective constraint optimization model for transportation scheduling of molten Iron. J. Southwest Jiaotong Univ. 2023, 58, 357–366+397. [Google Scholar]
- Goli, A.; Ala, A.; Hajiaghaei-Keshteli, M. Efficient multi-objective meta-heuristic algorithms for energy-aware non-permutation flow-shop scheduling problem. Expert Syst. Appl. 2023, 213, 119077. [Google Scholar] [CrossRef]
- Zheng, Z.; Long, J.Y.; Gao, X.Q.; Gong, Y.M.; Hu, W.Z. Present situation and prospect of production control technology focusing on planning and scheduling in iron and steel enterprise. Comput. Integr. Manuf. Syst. 2014, 20, 2660–2674. [Google Scholar]
- Chen, Z.G.; Li, Z.Y.; Lu, M.; Wang, S. Research on dynamic balance and real-time scheduling of HM logistics in large steel enterprise. Comput. Appl. Softw. 2012, 29, 115–117+179. [Google Scholar]
- Tang, L.X.; Wang, G.S.; Liu, J.Y. A branch-and-price algorithm to solve the molten iron allocation problem in iron and steel industry. Comput. Oper. Res. 2007, 34, 3001–3015. [Google Scholar] [CrossRef]
- Huang, H. Optimization Scheduling Method of Hot Metal between Iron-Making Plants and Steel-Making Plants and Its Application. Ph.D. Thesis, Northeastern University, Shenyang, China, 2013. [Google Scholar]
- Li, J.Z.; Zheng, J.P. Design and application of intelligent management and control system for molten iron transportation based on 5G technology. Baosteel Tech. Res. 2023, 2023, 59–63. [Google Scholar]
- Li, W.G.; Ye, X.; Zhao, Y.T. Simulation of iron melt transportation dispatching system. J. Comput. Appl. 2019, 39, 206–210. [Google Scholar]
- Lu, S.W.; Luo, X.C. Design of multi-scenario simulation of molten iron logistics system with cranes and cross-train AGVs. J. Syst. Simul. 2017, 29, 2549–2555. [Google Scholar]
- Lian, Y.X.; Zhang, C.Y.; Meng, L.L.; Xue, Y.S.; Zhan, X.L.; Lu, C. Improved Jaya algorithm and tabu search for flexile job shop scheduling problem. Comput. Integr. Manuf. Syst. 2021, 27, 3172–3184. [Google Scholar]
- Hashim, F.A.; Hussain, K.; Houssein, E.H.; Mabrouk, M.S.; Al-Atabany, W. Archimedes optimization algorithm: A new metaheuristic algorithm for solving optimization problems. Appl. Intell. 2021, 51, 1531–1551. [Google Scholar] [CrossRef]
- Liu, D.C.; Nocedal, J. On the limited memory BFGS method for large scale optimization. Math. Program. 1989, 45, 503–528. [Google Scholar] [CrossRef]






| Symbol | Description |
|---|---|
| p | Index of the blast furnace, where p = {1, 2, 3, 4, 5} |
| q | Index of the converter, where q = {1, 2, 3, 4, 5, 6, 7} |
| Bp | Volume of iron in blast furnace p |
| Zq | Number of planned production units for converter q |
| BFp | Production capacity of blast furnace p |
| LSq | Planned production volume for converter q |
| LCq | Volume of output per furnace for converter q |
| THq | Planned iron consumption for converter q |
| LGq | Capacity of converter q to consume iron water in one day |
| Hq | Optimal iron water content in the system for converter q |
| C | Priority of transfer from blast furnace p to converter q |
| Mq | Maximum circulation of molten iron in converter q |
| Nq | Minimum circulation of molten iron in converter q |
| W | Amount of molten iron distributed from blast furnace p to converter q |
| Category | Symbol | Description | Mathematical Expression |
|---|---|---|---|
| Objective Functions | , , | Refer to Section 3.3 | Formulas (1)–(3) |
| Constraints | s.t. | Refer to Section 3.4 | Formulas (4) and (5) |
| Decision Variable | Refer to Table 1 | ||
| Parameters | LS, LC, TH | Refer to Table 1 | LS, LC, TH |
| Symbol | 1 | 2 | 3 | 4 | 5 | 6 | 7 | 8 | 9 |
|---|---|---|---|---|---|---|---|---|---|
| BF1/t | 5900 | 5900 | 5900 | 5900 | 5900 | 5800 | 6000 | 6100 | 6100 |
| BF2/t | 7500 | 7500 | 7500 | 7500 | 7500 | 7400 | 7400 | 7400 | 7400 |
| BF3/t | 5900 | 5900 | 5900 | 5900 | 5900 | 5600 | 6000 | 6100 | 6100 |
| BF4/t | 5600 | 5600 | 5600 | 5600 | 5600 | 5600 | 5600 | 5600 | 5600 |
| BF5/t | 5600 | 5600 | 5600 | 5600 | 5600 | 5500 | 5500 | 5700 | 5700 |
| Bf1 molten iron circulation /t | 300 | 300 | 200 | 200 | 350 | 200 | 300 | 300 | 300 |
| Bf2 molten iron circulation /t | 300 | 300 | 200 | 200 | 350 | 200 | 300 | 300 | 300 |
| Bf3 molten iron circulation /t | 350 | 200 | 200 | 200 | 350 | 200 | 300 | 300 | 300 |
| Bf4 molten iron circulation /t | 300 | 200 | 100 | 150 | 350 | 200 | 200 | 200 | 200 |
| Bf5 molten iron circulation /t | 300 | 200 | 100 | 150 | 300 | 200 | 200 | 200 | 200 |
| Symbol | 1 | 2 | 3 | 4 | 5 | 6 | 7 | 8 | 9 |
|---|---|---|---|---|---|---|---|---|---|
| Converter 1 molten iron circulation/t | 400 | 360 | 300 | 300 | 450 | 300 | 400 | 400 | 400 |
| Converter 2 molten iron circulation/t | 400 | 360 | 300 | 300 | 450 | 300 | 400 | 400 | 400 |
| Converter 3 molten iron circulation/t | 400 | 360 | 300 | 300 | 450 | 300 | 400 | 400 | 400 |
| Converter 4 molten iron circulation/t | 300 | 240 | 200 | 200 | 350 | 200 | 300 | 300 | 300 |
| Converter 5 molten iron circulation/t | 300 | 240 | 200 | 200 | 350 | 200 | 300 | 300 | 250 |
| Converter 6 molten iron circulation/t | 300 | 240 | 200 | 200 | 350 | 200 | 300 | 300 | 250 |
| Converter 7 molten iron circulation/t | 150 | 200 | 100 | 100 | 200 | 100 | 100 | 200 | 100 |
| LS1 | 34 | 34 | 35 | 35 | 36 | 36 | 35 | 25 | 35 |
| LS2 | 34 | 34 | 34 | 35 | 36 | 36 | 35 | 33 | 35 |
| LS3 | 27 | 34 | 34 | 36 | 36 | 36 | 35 | 33 | 34 |
| LS4 | 44 | 43 | 42 | 42 | 42 | 43 | 38 | 43 | 43 |
| LS5 | 44 | 42 | 42 | 42 | 42 | 43 | 38 | 43 | 43 |
| LS6 | 44 | 43 | 43 | 42 | 42 | 43 | 39 | 44 | 43 |
| LS7 | 30 | 24 | 30 | 30 | 30 | 23 | 30 | 30 | 10 |
| TH1-TH3 (kg/t) | 880 | 890 | 870 | 860 | 860 | 880 | 880 | 895 | 895 |
| TH4-TH6 (kg/t) | 880 | 875 | 870 | 850 | 850 | 860 | 870 | 890 | 890 |
| TH7 (kg/t) | 660 | 650 | 650 | 650 | 650 | 650 | 650 | 680 | 680 |
| M1-M3/t | 600 | 600 | 600 | 600 | 600 | 600 | 600 | 600 | 600 |
| M4-M6/t | 300 | 300 | 300 | 300 | 300 | 300 | 300 | 300 | 300 |
| M7/t | 300 | 300 | 300 | 300 | 300 | 300 | 300 | 300 | 300 |
| N1-N3/t | 300 | 300 | 300 | 300 | 300 | 300 | 300 | 300 | 300 |
| N4-N6/t | 200 | 200 | 200 | 200 | 200 | 200 | 200 | 200 | 200 |
| N7/t | 100 | 100 | 100 | 100 | 100 | 100 | 100 | 100 | 100 |
| Converter 1 | Converter 2 | Converter 3 | Converter 4 | Converter 5 | Converter 6 | Converter 7 | |
|---|---|---|---|---|---|---|---|
| Blast furnace 1 | 645 | 1838 | 1107 | 1268 | 827 | 407 | 0 |
| Blast furnace 2 | 2753 | 2185 | 2405 | 0 | 0 | 0 | 0 |
| Blast furnace 3 | 2096 | 1470 | 1825 | 0 | 0 | 0 | 702 |
| Blast furnace 4 | 0 | 0 | 0 | 1647 | 2190 | 1659 | 0 |
| Blast furnace 5 | 0 | 0 | 0 | 1583 | 1531 | 2482 | 0 |
| Blast Furnace | 1 | 2 | 3 | 4 | 5 |
|---|---|---|---|---|---|
| Molten iron circulation/t | 306 | 357 | 302 | 302 | 303 |
| Converter | 1 | 2 | 3 | 4 | 5 | 6 | 7 |
|---|---|---|---|---|---|---|---|
| Molten iron circulation/t | 473 | 476 | 475 | 266 | 265 | 265 | 141 |
| Powell | SLSQP | Hybrid AOA | |
|---|---|---|---|
| Average running time | 3.448 | 0.49 | 0.425 |
| Optimal value stability | 32,696.113 | 0.07 | 0.003 |
| Average number of iterations | 26 | 26.8 | 57.2 |
| Number | Algorithm | Optimal Value | Optimal Solution | Time/s | Iterations |
|---|---|---|---|---|---|
| 1 | Hybrid AOA | 2,193,382.03 | [998.61, 1172.10, 1183.89, 693.10, 601.64, 1209.22, 0, 2769.75, 2420.78, 2218.03, 0, 0, 0, 0, 1489.43, 1664.92, 779.53, 0, 0, 0, 1974.68, 0, 0, 0, 1403.06, 2221.62, 1936.38, 0, 0, 0, 0, 2445.87, 1718.77, 1396.44, 0] | 0.433 | 53 |
| Powell | 2,228,256.66 | [1565.38, 431.31, 1360.86, 1171.20, 1027.30, 304.11, 0, 2706.48, 2655.12, 1353.16, 0, 0, 0, 692.15, 989.52, 2173.91, 1469.73, 0, 0, 0, 1273.12, 0, 0, 0, 3348.80, 1545.37, 666.93, 0, 0, 0, 0, 21.22, 1969.23, 3571.25, 0] | 4.525 | 17 | |
| 2 | Hybrid AOA | 1,402,531.66 | [1220.94, 1558.75, 1221.14, 747.81, 713.43, 538.94, 0, 2742.46, 2066.55, 2742.01, 0, 0, 0, 0, 1362.94, 1701.04, 1363.18, 0, 0, 0, 1473.85, 0, 0, 0, 1952.75, 1917.82, 1732.96, 0, 0, 0, 0, 1736.61, 1701.64, 2165.27, 0] | 0.469 | 52 |
| Powell | 1,436,098.48 | [395.62, 1281.67, 2348.72, 715.94, 620.78, 641.78, 0, 3333.32, 2122.88, 1430.58, 0, 0, 0, 658.70, 1604.83, 1929.24, 1552.75, 0, 0, 0, 809, 0, 0, 0, 2479.74, 1042.34, 2084.00, 0, 0, 0, 0, 1234.08, 2665.06, 1707.35, 0] | 3.095 | 19 | |
| 3 | Hybrid AOA | 1,433,502.40 | [1180.66, 1623.73, 1413.28, 559.74, 470.89, 767.57, 0, 3117.51, 2126.78, 2321.59, 0, 0, 0, 0, 1102.65, 1498.29, 1513.94, 0, 0, 0, 1900.99, 0, 0, 0, 1832.46, 1747.18, 2038.75, 0, 0, 0, 0, 1918.22, 2092.36, 1607.79, 0] | 0.418 | 51 |
| Powell | 1,495,993.32 | [0, 1527.72, 2117.69, 978.27, 547.36, 282.55, 558.09, 3513.50, 1836.87, 1552.55, 0, 0, 0, 660.10, 1886.12, 1885.26, 1580.11, 0, 0, 0, 666.89, 0, 0, 0, 3333.57, 1684.25, 600.40, 0, 0, 0, 0, 1.50, 2081.44, 3535.42, 0] | 4.016 | 25 | |
| 4 | Hybrid AOA | 1,428,132.33 | [1099.62, 2046.11, 1438.85, 527.35, 869.25, 0, 0, 3235.37, 1469.22, 2826.60, 0, 0, 0, 0, 1010.16, 1829.83, 1229.98, 0, 0, 0, 1911.21, 0, 0, 0, 2237.74, 1492.59, 1903.36, 0, 0, 0, 0, 1456.22, 1859.50, 2317.96, 0] | 0.481 | 54 |
| Powell | 1,749,079.47 | [103.44, 1442.77, 2612.03, 283.64, 927.16, 378.31, 229.52, 4183.72, 2081.31, 1269.81, 0, 0, 0, 0, 1052.06, 1816.00, 1455.77, 0, 0, 0, 1663.18, 0, 0, 154.21, 3010.04, 2283.50, 183.01, 0, 0, 0, 0,941.36, 1019.71, 3668.92, 0] | 3.833 | 25 | |
| 5 | Hybrid AOA | 2,511,079.53 | [1544.84, 1512.48, 1362.18, 83.61, 519.51, 813.67, 0, 2695.69, 2480.15, 2210.48, 0, 0, 0, 0, 1165, 1412.91, 1832.89, 0, 0, 0, 1425.54, 0, 0, 0, 1684.53, 1802.83, 2051.47, 0, 0, 0, 0, 2380.02, 1825.81, 1283.01, 0] | 0.455 | 56 |
| Powell | 2,541,979.23 | [1548.78, 1207.82, 1635.80, 688.00, 426.00, 327.15, 0, 2618.72, 2233.42, 1931.22, 0, 0, 0, 605.21, 1236.62, 1962.12, 1835.71, 0, 0, 0, 811.79, 0, 0, 0, 1875.55, 635.62, 3022.38, 0, 0, 0, 0, 1589.51, 3091.06, 803.57, 0] | 2.528 | 14 | |
| 6 | Hybrid AOA | 1,602,163.94 | [1248.21, 1720.70, 1781.37, 269.71, 900.59, 151.22, 0, 2586.00, 2630.29, 2369.64, 0, 0, 0, 0, 1762.63, 1245.86, 1445.84, 0, 0, 0, 1417.46, 0, 0, 0, 1684.79, 1850.45, 2341.65, 0, 0, 0, 0, 2370.58, 1574.06, 1832.20, 0] | 0.475 | 50 |
| Powell | 1,638,592.76 | [0, 1719.82, 2299.22, 286.48, 657.17, 398.84, 709.89, 3592.87, 2131.57, 1864.50, 0, 0, 0, 0, 2002.82, 1740.23, 1433.52, 0, 0, 0, 702.57, 0, 0, 0, 3685.57, 1694.96, 489.13, 0, 0, 0, 0, 353.10, 1977.35, 3442.23, 0] | 4.632 | 28 | |
| 7 | Hybrid AOA | 2,264,160.77 | [1443.18, 1762.27, 1762.42, 24.66, 141.86, 809.19, 0, 2295.30, 2498.97, 2499.33, 0, 0, 0, 0, 1676.85, 1154.09, 1153.59, 0, 0, 0, 1959.08, 0, 0, 0, 1667.26, 2148.91, 1629.93, 0, 0, 0, 0, 2196.03, 1597.16, 1552.92, 0] | 0.496 | 58 |
| Powell | 2,266,539.20 | [355.45, 1631.85, 2972.11, 306.31, 311.22, 366.97, 0, 4076.19, 2021.04, 1158.82, 0, 0, 0, 39.36, 985.01, 1767.34, 1285.10, 0, 0, 0, 1907.23, 0, 0, 0, 2945.42, 766.18, 1733.73, 0, 0, 0, 0, 639.06, 2812.54, 1892.78, 0] | 4.164 | 24 | |
| 8 | Hybrid AOA | 2,804,022.05 | [951.96, 1094.19, 1095.24, 1048.15, 871.67, 913.23,0, 2039.15, 2593.57, 2591.77, 0, 0, 0, 0, 967.45, 1521.87, 1522.59, 0, 0, 0, 1962.54, 0, 0, 0, 1567.74, 1887.73, 1921.44, 0, 0, 0, 0, 1910.89, 1767.40, 1798.65, 0] | 0.468 | 55 |
| Powell | 2,854,985.02 | [79.11, 1347.05, 1687.19, 1424.73, 883.20, 549.41, 0, 2465.62, 1993.82, 1761.16, 0, 0, 0, 1005.57, 1411.70, 1866.79, 1758.23, 0, 0, 0, 948.32, 0, 0, 0, 262.53, 2948.04, 2162.25, 0, 0, 0, 0, 2845.28, 700.51, 1926.50, 0] | 2.444 | 15 | |
| 9 | Hybrid AOA | 1,556,698.75 | [645.39, 1838.57, 1107.49, 1268.78, 827.52, 407.11, 0, 2753.07, 2185.92, 2405.93, 0, 0, 0, 0, 2096.50, 1470.49, 1825.16, 0, 0, 0, 702.74, 0, 0, 0, 1647.47, 2190.32, 1659.60, 0, 0, 0, 0, 1583.13, 1531.56, 2482.69, 0] | 0.481 | 56 |
| Powell | 1,556,779.20 | [2058.11, 171.75, 1352.98, 1471.95, 795.29, 244.45, 0, 2378.26, 2938.68, 2031.68, 0, 0, 0, 0, 1059.42, 2383.53, 1952.33, 0, 0, 0, 701.73, 0, 0, 0, 3010.73, 1057.44, 1427.38, 0, 0, 0, 0, 18.67, 2697.98, 2878.76, 0] | 4.432 | 23 |
| Number | Algorithm | NO. 1 | NO. 2 | NO. 3 | Accuracy of NO. 1 | Accuracy of NO. 2 | Accuracy of NO. 3 |
|---|---|---|---|---|---|---|---|
| 1 | Hybrid AOA | 14,697.04 | 13,626.10 | 1974.68 | 98.38% | 99.41% | 99.26% |
| Reality | 14,462.80 | 13,706.88 | 1960.20 | ||||
| 2 | Hybrid AOA | 15,979.01 | 13,207.23 | 1473.85 | 98.25% | 99.93% | 95.43% |
| Reality | 15,704.94 | 13,216.00 | 1544.40 | ||||
| 3 | Hybrid AOA | 15,898.43 | 13,034.96 | 1900.99 | 97.45% | 99.98% | 99.50% |
| Reality | 15,502.53 | 13,037.82 | 1891.50 | ||||
| 4 | Hybrid AOA | 16,185.74 | 12,663.97 | 1911.21 | 97.37% | 99.79% | 98.96% |
| Reality | 15,770.68 | 12,637.80 | 1891.50 | ||||
| 5 | Hybrid AOA | 16,216.62 | 12,444.46 | 1425.54 | 99.08% | 98.47% | 75.37% |
| Reality | 16,068.24 | 12,637.80 | 1891.50 | ||||
| 6 | Hybrid AOA | 16,790.54 | 12,975.25 | 1417.46 | 97.88% | 99.12% | 97.75% |
| Reality | 16,441.92 | 13,090.92 | 1450.15 | ||||
| 7 | Hybrid AOA | 16,246.00 | 11,767.92 | 1959.08 | 98.37% | 99.26% | 96.43% |
| Reality | 15,985.20 | 11,855.93 | 1891.50 | ||||
| 8 | Hybrid AOA | 14,377.79 | 13,686.90 | 1962.54 | 97.96% | 99.83% | 99.18% |
| Reality | 14,089.99 | 13,710.45 | 1978.80 | ||||
| 9 | Hybrid AOA | 16,328.52 | 13,598.18 | 702.74 | 98.60% | 99.95% | 93.46% |
| Reality | 16,102.84 | 13,604.99 | 659.60 |
Disclaimer/Publisher’s Note: The statements, opinions and data contained in all publications are solely those of the individual author(s) and contributor(s) and not of MDPI and/or the editor(s). MDPI and/or the editor(s) disclaim responsibility for any injury to people or property resulting from any ideas, methods, instructions or products referred to in the content. |
© 2024 by the authors. Licensee MDPI, Basel, Switzerland. This article is an open access article distributed under the terms and conditions of the Creative Commons Attribution (CC BY) license (https://creativecommons.org/licenses/by/4.0/).
Share and Cite
Hu, H.; Shi, S.; Xu, H. Multi-Objective Constrained Optimization Model and Molten Iron Allocation Application Based on Hybrid Archimedes Optimization Algorithm. Mathematics 2024, 12, 2437. https://doi.org/10.3390/math12162437
Hu H, Shi S, Xu H. Multi-Objective Constrained Optimization Model and Molten Iron Allocation Application Based on Hybrid Archimedes Optimization Algorithm. Mathematics. 2024; 12(16):2437. https://doi.org/10.3390/math12162437
Chicago/Turabian StyleHu, Huijuan, Shichao Shi, and He Xu. 2024. "Multi-Objective Constrained Optimization Model and Molten Iron Allocation Application Based on Hybrid Archimedes Optimization Algorithm" Mathematics 12, no. 16: 2437. https://doi.org/10.3390/math12162437
APA StyleHu, H., Shi, S., & Xu, H. (2024). Multi-Objective Constrained Optimization Model and Molten Iron Allocation Application Based on Hybrid Archimedes Optimization Algorithm. Mathematics, 12(16), 2437. https://doi.org/10.3390/math12162437

