A Stochastic Semi-Parametric SEIR Model with Infectivity in an Incubation Period
Abstract
1. Introduction
2. The Existence and Uniqueness of the Global Solution
- (1)
- The instantaneous transmission rate of the disease satisfies , , meaning the more susceptible people there are, the greater the probability of getting infected and spreading the disease;
- (2)
- Suppose is bounded, meaning there exists M, such that ;
- (3)
- Suppose .
3. The Extinction of Disease
4. Stability of the Disease-Free Equilibrium
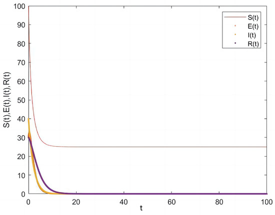
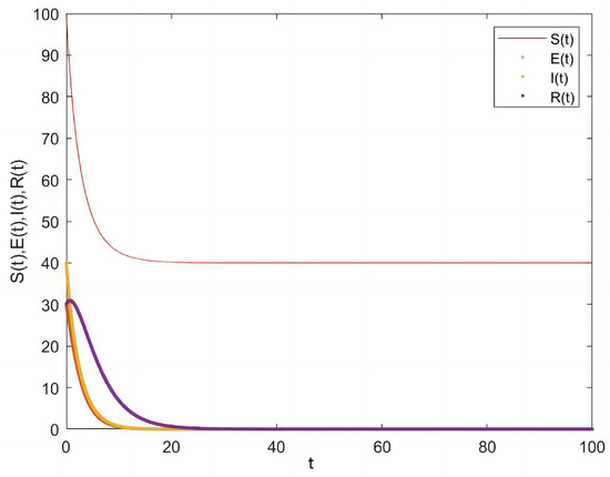
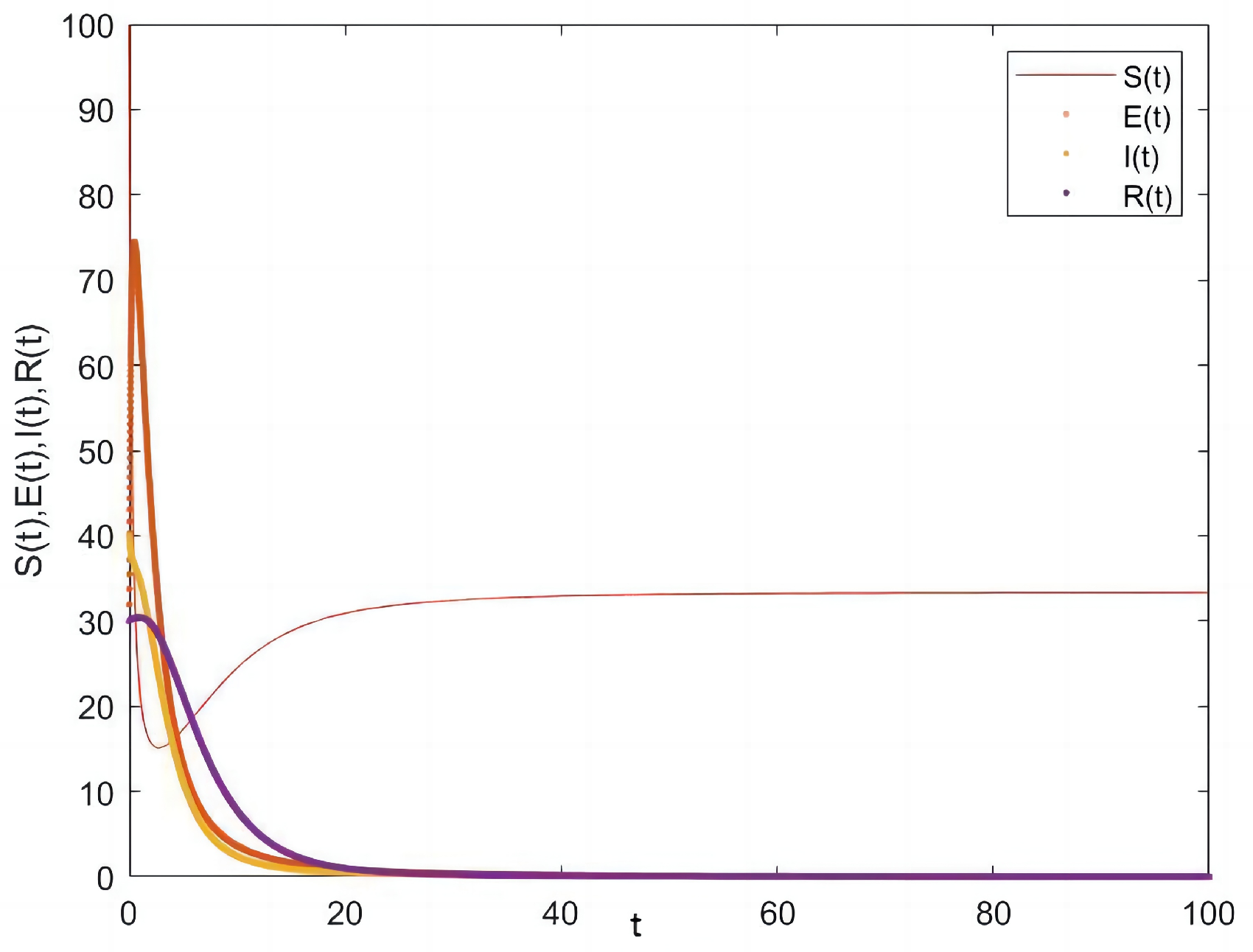
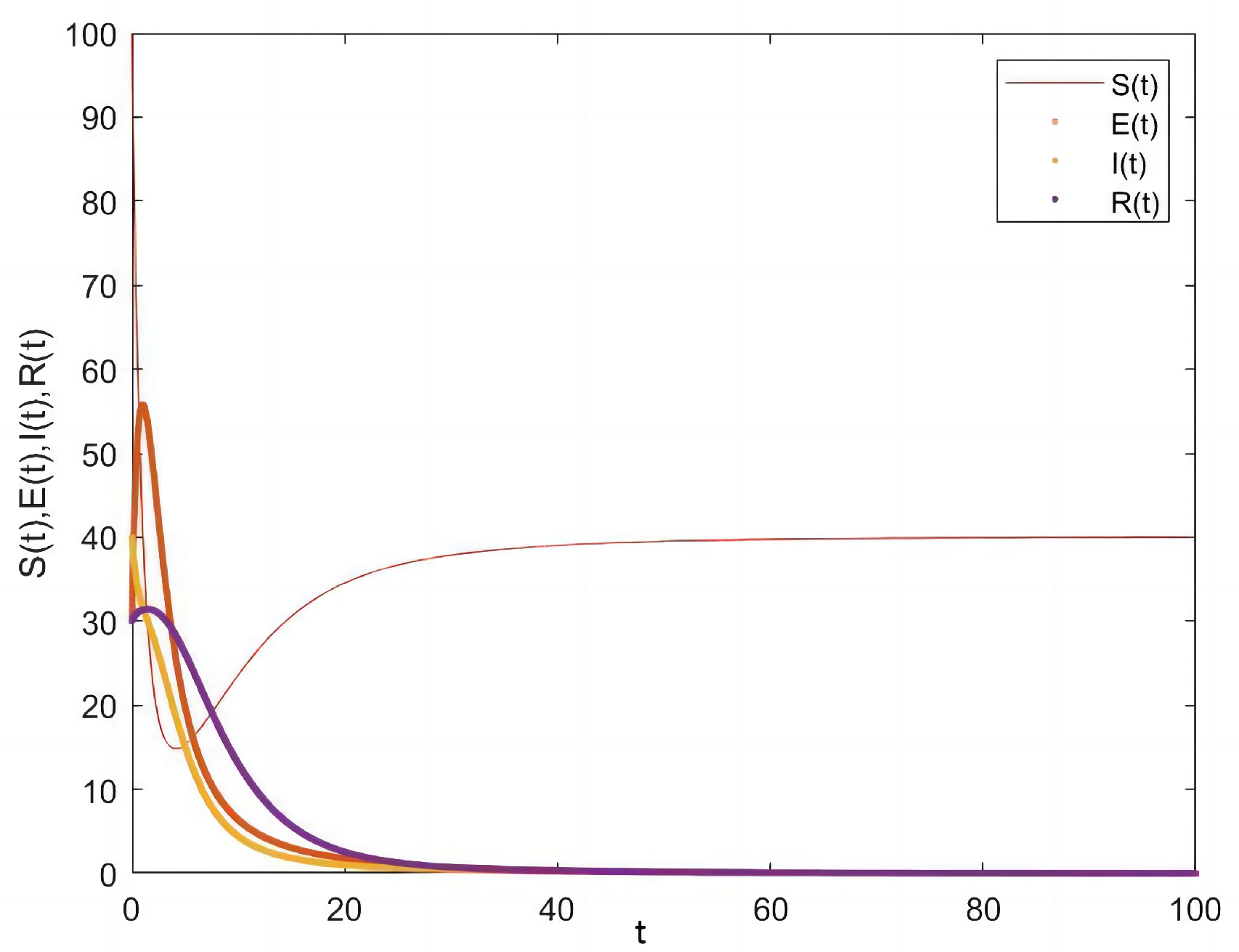
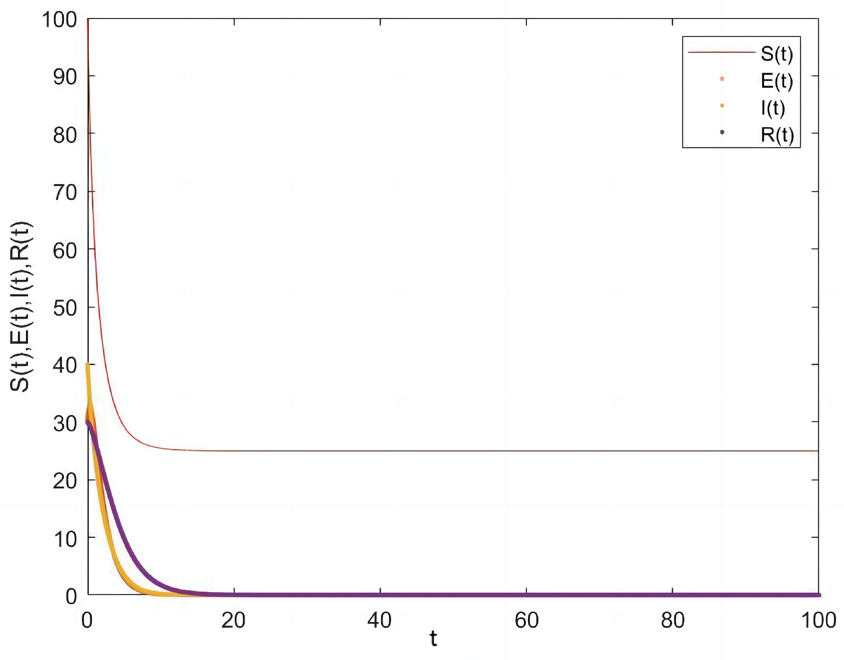
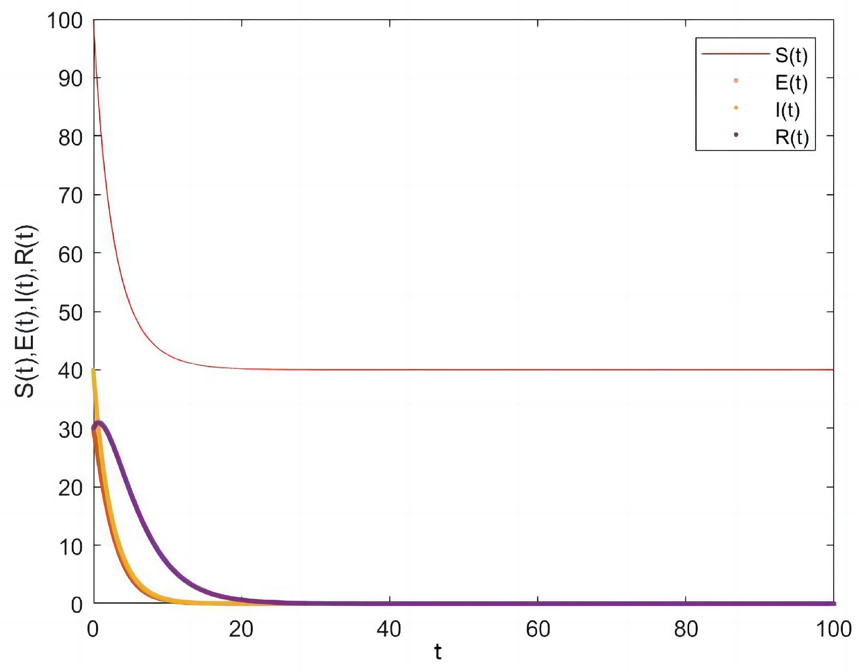
5. Simulation
6. Conclusions
Author Contributions
Funding
Informed Consent Statement
Data Availability Statement
Conflicts of Interest
References
- Carcione, J.M.; Santos, J.E.; Bagaini, C.; Ba, J. A simulation of a COVID-19 epidemic based on a deterministic SEIR model. Front. Public Health 2020, 8, 230. [Google Scholar] [CrossRef] [PubMed]
- Yang, Z.; Zeng, Z.; Wang, K.; Wong, S.-S.; Liang, W.; Zanin, M.; Liu, P.; Cao, X.; Gao, Z.; Mai, Z.; et al. Modified SEIR and AI prediction of the epidemics trend of COVID-19 in China under public health interventions. J. Thorac. Dis. 2020, 12, 165. [Google Scholar] [CrossRef] [PubMed]
- Zhang, J.; Ma, Z. Global dynamics of an SEIR epidemic model with saturating contact rate. Math. Biosci. 2003, 185, 15–32. [Google Scholar] [CrossRef] [PubMed]
- Piovella, N. Analytical solution of SEIR model describing the free spread of the COVID-19 pandemi. Chaos Solitons Fractals 2020, 140, 110243. [Google Scholar] [CrossRef] [PubMed]
- Kishore, R.; Sahoo, B.; Swain, D.; Sahu, K.K. Analysis of COVID19 Outbreak in India using SEIR model. arXiv 2020, arXiv:2010.13610. [Google Scholar]
- Rohith, G.; Devika, K.B. Dynamics and control of COVID-19 pandemic with nonlinear incidence rates. Nonlinear Dyn. 2020, 101, 2013–2026. [Google Scholar] [CrossRef] [PubMed]
- Kumar, G.; Ramesh, K.; Nisar, K.S. Dynamics of an SEIR epidemic model with saturated incidence rate including stochastic influence. Comput. Methods Differ. Equ. 2024, 12, 250–360. [Google Scholar]
- Beretta, E.; Breda, D. An SEIR epidemic model with constant latency time and infectious period. Math. Biosci. Eng. 2011, 8, 931. [Google Scholar]
- Rifhat, R.; Teng, Z.; Wang, C. Extinction and persistence of a stochastic SIRV epidemic model with nonlinear incidence rate. Adv. Differ. Equ. 2021, 2021, 200. [Google Scholar] [CrossRef]
- Fan, X.; Wang, L.; Teng, Z. Global dynamics for a class of discrete SEIRS epidemic models with general nonlinear incidence. Adv. Differ. Equ. 2016, 2016, 123. [Google Scholar] [CrossRef]
- Forien, R.; Pang, G.; Pardouxé, É. Epidemic models with varying infectivity. Siam J. Appl. Math. 2021, 81, 1893–1930. [Google Scholar] [CrossRef]
- Shikongo, A.; Nuugulu, S.M.; Elago, D.; Salom, A.T.; Owolabi, K.M. Fractional Derivative Operator on Quarantine and Isolation Principle for COVID-19. Adv. Numer. Methods Differ. Equ. 2021, 1, 205–226. [Google Scholar]
- Sun, C.; Lin, Y.; Tang, S. Global stability for an special SEIR epidemic model with nonlinear incidence rates. Chaos Solitons Fractals 2007, 33, 290–297. [Google Scholar] [CrossRef]
- Naim, M.; Lahmidi, F.; Namir, A.; Kouidere, A. Dynamics of an fractional SEIR epidemic model with infectivity in latent period and general nonlinear incidence rate. Chaos Solitons Fractals 2021, 152, 111456. [Google Scholar] [CrossRef]
- Jiao, J.; Liu, Z.; Cai, S. Dynamics of an SEIR model with infectivity in incubation period and homestead-isolation on the susceptible. Appl. Math. Lett. 2020, 107, 106442. [Google Scholar] [CrossRef]
- Gourieroux, C.; Lu, Y. SIR model with stochastic transmission. arXiv 2020, arXiv:2011.07816. [Google Scholar] [CrossRef]
- Yang, Q.; Jiang, D.; Shi, N.; Ji, C. The ergodicity and extinction of stochastically perturbed SIR and SEIR epidemic models with saturated incidence. J. Math. Anal. Appl. 2012, 388, 248–271. [Google Scholar] [CrossRef]
- Wei, F.; Xue, R. Stability and extinction of SEIR epidemic models with generalized nonlinear incidence. Math. Comput. Simul. 2020, 170, 1–15. [Google Scholar] [CrossRef]
- Han, X.; Li, F.; Meng, X. Dynamics analysis of a nonlinear stochastic SEIR epidemic system with varying population size. Entropy 2018, 20, 376. [Google Scholar] [CrossRef] [PubMed]
- Wang, F.; Wang, S.; Peng, Y. Asymptotic Behavior of Multigroup SEIR Model with Nonlinear Incidence Rates under Stochastic Perturbations. Discret. Dyn. Nat. Soc. 2020, 2020, 1–12. [Google Scholar] [CrossRef]
- Li, R.; Guo, X. Dynamics of a Stochastic SEIR Epidemic Model with Vertical Transmission and Standard Incidence. Mathematics 2024, 12, 359. [Google Scholar] [CrossRef]
- Li, S. SIR Epidemic Model with General Nonlinear Incidence Rate and Lévy Jumps. Mathematics 2024, 12, 215. [Google Scholar] [CrossRef]
- Vanden, D.P.; Watmough, J. Reproduction numbers and sub-threshold endemic equilibria for compartmental models of disease transmission. Mathmetical Biosci. 2002, 180, 29–48. [Google Scholar] [CrossRef] [PubMed]
- Mao, X.R. The Stability of Dynamical Systems; Regional Conference Series in Applied Mathematics; SIAM: Philadelphia, PA, USA, 1976. [Google Scholar]
- Mao, X.R.; Marion, G.; Renshaw, E. Environmental Brownian noise suppresses explosion in population dynamics. Stoch. Process. Their Appl. 2002, 97, 95–110. [Google Scholar] [CrossRef]
- Mao, X.R. Stochastic Differential Equations and Their Applications; Horwood: Chichester, UK, 1997. [Google Scholar]
- Higham, D.J. An algorithmic introduction to numerical simulation of stochastic differential equations. SIAM Rev. 2001, 43, 525–546. [Google Scholar] [CrossRef]
- Chongyang, L.; Jie, G.; Jeevan, K. Dynamics analysis and optimal control of delayed SEIR model in COVID-19 epidemic. J. Inequalities Appl. 2024, 2024, 66. [Google Scholar]
- Nabti, A. Dynamical analysis of an age-structured SEIR model with relapse. Z. Angew. Math. Phys. 2024, 75, 84. [Google Scholar] [CrossRef]
- Chladná, Z.; Kopfová, J.; Rachinskii, D.; Štepánek, P. Effect of quarantine strategies in a compartmental model with asymptomatic groups. J. Dyn. Differ. Equ. 2024, 36 (Suppl. S1), 199–222. [Google Scholar] [CrossRef]








Disclaimer/Publisher’s Note: The statements, opinions and data contained in all publications are solely those of the individual author(s) and contributor(s) and not of MDPI and/or the editor(s). MDPI and/or the editor(s) disclaim responsibility for any injury to people or property resulting from any ideas, methods, instructions or products referred to in the content. |
© 2024 by the authors. Licensee MDPI, Basel, Switzerland. This article is an open access article distributed under the terms and conditions of the Creative Commons Attribution (CC BY) license (https://creativecommons.org/licenses/by/4.0/).
Share and Cite
Zhang, J.; Jin, T. A Stochastic Semi-Parametric SEIR Model with Infectivity in an Incubation Period. Mathematics 2024, 12, 1580. https://doi.org/10.3390/math12101580
Zhang J, Jin T. A Stochastic Semi-Parametric SEIR Model with Infectivity in an Incubation Period. Mathematics. 2024; 12(10):1580. https://doi.org/10.3390/math12101580
Chicago/Turabian StyleZhang, Jing, and Tong Jin. 2024. "A Stochastic Semi-Parametric SEIR Model with Infectivity in an Incubation Period" Mathematics 12, no. 10: 1580. https://doi.org/10.3390/math12101580
APA StyleZhang, J., & Jin, T. (2024). A Stochastic Semi-Parametric SEIR Model with Infectivity in an Incubation Period. Mathematics, 12(10), 1580. https://doi.org/10.3390/math12101580
