Next Article in Journal
Trajectories Generation for Unmanned Aerial Vehicles Based on Obstacle Avoidance Located by a Visual Sensing System
Previous Article in Journal
Determining Dimensionality with Dichotomous Variables: A Monte Carlo Simulation Study and Applications to Missing Data in Longitudinal Research
 
 
Font Type:
Arial Georgia Verdana
Font Size:
Aa Aa Aa
Line Spacing:
Column Width:
Background:
Article

Optimization of Differential Pricing and Seat Allocation in High-Speed Railways for Multi-Class Demands: A Chinese Case Study

School of Traffic and Transportation Engineering, Central South University, Changsha 410075, China
*
Author to whom correspondence should be addressed.
Mathematics 2023, 11(6), 1412; https://doi.org/10.3390/math11061412
Submission received: 11 February 2023 / Revised: 8 March 2023 / Accepted: 10 March 2023 / Published: 15 March 2023

Abstract

There are many options for passengers choosing to travel by train. In order to maximize price revenue requests, railway companies must consider the differences between passenger types in the process of formulating ticket strategies. This study firstly subdivides passenger demand according to the latent class model based on Stated Preference (SP) and Revealed Preference (RP) survey data, then the passenger’s preference for train service attributes is identified. Based on the prospect theory, logit model and passenger flow transfer model, the final passenger flow assignment result is obtained. A differential pricing and seat allocation model aiming at maximizing price revenue is established, and a simulated annealing (SA) algorithm is designed to solve it. The results of the case show that the proposed model can increase revenue by 3.52% and by 1.02% compared with the result under single fares and without demand division.

1. Introduction

Due to the differences in economic income, social status, travel purpose, travel distance, gender, and age of travelers, different travelers will place varying degrees of importance on travel time, fare, departure time and choice of travel mode, etc. For a certain trip, travelers will select the mode of transportation suitable for the trip according to their own economic characteristics and needs. There are many differences between travelers, which make travelers’ cognitive levels and willingness to pay for different modes of travel markedly different [1].
On most Chinese high-speed railway lines, trains now utilize a single fare for the same origin–destination (OD). The single pricing policy of high-speed railway trains faces variable and diverse price competition from other modes of transportation, resulting in fluctuations in passenger flow and an unbalanced passenger load factor [2]. Since the Chinese high-speed railway has been in a state of deficit for a long time, it is quite necessary to study the high-speed railway’s ticket strategy to enhance its revenue. There are differences in the travel time and departure time of high-speed trains in China, so the degree of preference for a train is not the same for different types of passengers. Single fares do not easily reflect the differences between trains and it is difficult to adapt to passengers’ preferences, leading to obvious differences in the passenger load factor between trains, which directly affects the increase of railway companies’ revenue [3].
Based on the above background, this paper firstly determines the types and psychological expectations of passengers according to the Stated Preference (SP) and Revealed Preference (RP) data obtained from a survey. Then, prospect theory and a logit allocation model applied to the process of passenger travel selection are imported. Considering the transfer behavior of passengers under the mismatch of supply and demand of different trains, a more realistic differential pricing and seat allocation model is formed. In general, this research contributes to balancing the passenger load factor and improving the railway companies’ revenue, and proposes a new direction for future research.
Compared to the existing research, this research will make the following two contributions:
  • In order to design a ticket strategy to better match the actual demands of different types of passengers, this paper conducts a bounded rational analysis for different types of passengers and optimizes the ticket strategy. This not only takes into account the differences between different types of passengers, but also increases the railway companies’ revenue.
  • A simulated annealing algorithm is designed by constructing a search strategy of neighborhood solution for ticket strategy. First, an initial fare solution is obtained based on the upper and lower fares in each OD. Based on the ticket price solution, the problem is transformed into an integer linear programming problem. The seat allocation solution can be obtained by using the solver. Then, the designed search strategy of neighborhood solution is used to improve the fare solution and update the optimal solution.
This paper is organized as follows. In Section 2, the existing literature is summarized, and the research status and gaps clarified. In Section 3, a differential pricing and seat allocation model is built. In Section 4, an algorithm based on SA to solve the proposed model is constructed. Section 5 verifies the feasibility and effectiveness of the proposed model and algorithm on the basis of the Shanghai–Beijing high-speed railway line in China. In Section 6, the conclusions and further research are presented.

2. Literature Review

Following the main points of this paper, we start with a review of the research on demand division. Then, we focus on research that studied travel choice behavior. Finally, we discuss the development of differentiated pricing and seat allocation.

2.1. The Research on Demand Division

The division of travel demand is the premise of the implementation of differential pricing. Passengers can be divided into different types based on their different income levels, travel purposes, sensitivity to ticket prices, preferences for departure time, etc. Different products can be priced according to the differences in the decision-making process of different types of passengers buying tickets.
In the aviation field, research on demand division has accomplished many achievements. Drabas et al. [4] proposed a passenger segmentation cross-nested logit model with customer loyalty that took into account passenger heterogeneity, such as willingness to pay, income, age, travel time and airline preference. The resulting cross-nested logit model had better performance than a more complex mixed logit model without additional computing burden. Chao et al. [5] divided cargo transport service attributes into six categories through factor analysis, and subdivided air cargo users into three markets according to these service attributes. In addition, they also provided suggestions on marketing strategies for each market segment as a reference for airlines.
In the field of railway transportation, many scholars have recently started analyzing the segmentation of the railway market. Hetrakul et al. [6,7], using the required passenger information from the Internet and other sources, concluded that the latent class model can well demonstrate the travel heterogeneity characteristics of passengers. Duan et al. [8] used the latent class model to segment the railway passenger market based on multiple railway service attributes. Compared with the traditional market segmentation method, the latent class model is characterized as more reliable and less prone to error. Qiao et al. [9] surveyed the historical data of the Shanghai–Beijing high-speed railway, and subdivided passenger demand into three types. Compared with actual data, the accuracy rate reached 93%. Eldeeb et al. [10] gathered the travel information and individual characteristics of passengers through questionnaires and conducted market segmentation research on the interviewed passengers through the latent class model. Li et al. [11] subdivided demand based on the analysis of the sensitivity of time, the sensitivity of fare and the preference of departure time. Hao et al. [12] classified passengers according to their loyalties to railway travel, hidden travel segments, and travel distance.
As mentioned above, the demand division can help railway companies better understand passenger behavior patterns and carry out revenue management practices for high-speed railways, passenger product design and adjustment, seat control, ticketing strategy formulation, and so on. However, in the context of high-speed railways, most of the existing research does not consider demand division.

2.2. Travel Choice Behavior

Travel choice behavior plays an important role in estimating customer demand [13,14]. Understanding passengers’ choice behavior can help railway companies improve their service. A large number of studies have examined the factors that affect customers’ choice behavior. The influencing factors mainly derive from two aspects: personal attributes and travel attributes [15,16,17]. A growing number of scholars are considering the influence of passengers’ travel choice behavior [18]. By constructing corresponding functions to simulate passenger travel behavior and predict demand, these studies provide a good foundation for future optimal pricing research. Basu et al. [19] designed a stated preference experiment to obtain data on mode selection behavior of suburban trains. Payment intention, train departure interval, and train ride time were selected as influencing factors. Modeling techniques, such as multiple logit (MNL) and mixed logit (ML), were used to analyze and compare the behavioral data. The importance of the degree of congestion in influencing passenger choice behavior was emphasized. Wang et al. [20] aimed at the shortcomings of studies on passenger choice behavior. Based on previous studies, they analyzed various influencing factors of passenger choice behavior, including passenger social characteristics, travel characteristics, train service characteristics, etc., and established a nested logit model on passenger choice behavior. Jung et al. [21] used a two-layer nested logit model and structural equation model to study airline passengers’ flight choice behavior, and concluded that obvious factors, such as ticket price, flight time, frequency, entry and exit time, entry and exit cost, and potential factors, such as airport entry and exit convenience, airport facility service quality and service satisfaction, have significant effects on passengers’ airport choice behavior. Liu et al. [22] proposed a travel choice behavior model that considers travel time and cost (MA-TC model), which achieve better prediction effect compared with the PT-TC model and MA-HE model. Yang et al. [23] constructed a mixed logit model of travel mode selection and a potential category condition logit model to explore residents’ travel mode selection behavior in the post-COVID-19 era.
While much research has been carried out on travel choice behavior, passengers are often portrayed as completely rational individuals, which is contrary to the facts and easily deviates from reality. Prospect theory portrays travelers as individuals with bounded rationality, which is closer to reality. However, in the field of high-speed railways, few studies have applied prospect theory to describe travel choice behavior. We apply the psychological activity and choice behavior of passengers to the process of buying tickets.

2.3. The Development of Differentiated Pricing and Seat Allocation

Differential pricing is an important strategy for dynamic pricing, which can well adjust the distribution of passenger flow and play a leverage role in the price. In the field of transportation, differential pricing and seat allocation strategies were first applied in the aviation field [24,25], increasing the profitability of aviation. In the field of railway transportation, scholars have taken the lead in conducting discussions. In their research, in order to formulate different fares for railways, they have adopted methods and ideas, such as the behavioral choice model [26], the price elasticity of demand [27], and the maximization of social welfare [28]. Hetrakul et al. [7] described the preference difference in passenger choice behavior, and proposed a collaborative optimization model for railway fare and seat allocation. In contrast to the characteristics of the air transport market and foreign railways, the Chinese high-speed railway is characterized by multiple stations, multiple levels, and strong public attributes. Yan et al. [29] divided the trains into two groups according to the speed of the high-speed trains, optimized the fare in each OD, and finally realized the joint optimization of fare and seat allocation. According to the travel preferences of different types of passengers, Zhao et al. [30] set up multiple fare classes for the same class of seats and developed a seat allocation method. Kamandanipour et al. [31] established a stochastic nonlinear integer-programming model to optimize the two factors of optimizing fare and seat allocation, and realized that the price fluctuates with departure time. Qin et al. [32] regarded the expected cost as the starting point and used prospect theory to construct a high-speed railway differential pricing model under elastic demand. Jing et al. [33] combined prospect theory, logit model and stochastic dynamic programming theory to establish a high-speed railway dynamic pricing model. Qin et al. [34] utilized prospect theory to describe the bounded rational characteristics of passenger ride choice behavior, and built a differentiated pricing model of high-speed trains under the demand of price elasticity.
Although the above studies have achieved many results on differential pricing and seat allocation, they often ignored the purchasing preferences of different types of passengers on high-speed railway trains, as it is difficult to describe the travel choice behavior of different types of passengers. Our research describes the travel choice behavior of various kinds of passengers in more detail, identifies demand in line with reality, and scientifically formulates reasonable fare and seat allocation plans for each train.

3. Model Building

The key to considering multi-class demands is to subdivide passengers and study their travel choice behavior. Travel demand division refers to the group of passengers with the same or similar behaviors. The factors influencing passenger classification of high-speed railways can be mainly divided into the following two aspects: the attributes of passengers themselves and the attributes of high-speed railway passenger transport products. According to the data obtained from the survey, combined with a reasonable classification model, passenger travel demands can be reasonably divided.

3.1. Model Assumptions

In order to simplify the targeted problem, we made the following assumptions to facilitate the establishment of the mathematical model:
  • Assumption 1: each train has the same transport capacity. The number of sales tickets related to each section cannot exceed this capacity, and the oversold, change or refund of tickets is not considered.
  • Assumption 2: the train stop plan is fixed and the train arrives at the station according to the schedule, regardless of the influence of external factors such as delays.
  • Assumption 3: this study only considers the seat allocation of second-class seats.

3.2. Passenger Flow Assignment

This paper focuses on three factors when choosing travel trains for passengers: travel time, fare, and departure time. For different types of passengers, the importance of influencing factors varies, so their weights are also different. The value of the psychological reference value and its weight ratio can be calculated by estimating the utility function parameters through Biogeme software using the survey data.
Existing studies tend to treat passengers as completely rational people. However, in the process of travel, passengers cannot fully obtain all the travel information, which leads to certain irrational factors when making choices. Prospect theory can well describe the irrational characteristics of passengers in the process of travel choice. In this study we chose prospect theory to describe the travel choice behavior of passengers. After obtaining information, such as train fares, departure time, travel time, etc., passengers will create an expected cost based on their travel experience as a reference point for this travel decision. For different types of passengers, the differences between the reference points are reflected in the importance of fares, departure time and travel time, etc. Combined with the historical and subjective deviation of travel, the reference point for travel decisions is formed. T r s j is the j th type of a passenger’s psychological reference point in travel time from station r to station s ; p r s j is the j th type of a passenger’s psychological reference point in fare from station r to station s ; h r s j is the j th type of passenger’s psychological reference point in departure time from station r to station s ; w r s j v , w r s j l and w r s j τ are the weight ratios of the travel time factor, fare factor, and departure time factor, respectively.
The prospect value of passengers in travel time can be expressed as
δ r s k j = { ( T r s j T r s k ) α     ,             T r s k T r s j λ ( T r s k T r s j ) β     ,         T r s k > T r s j ,   k = 1 , 2 , , K ;   j = 1 , 2 , , J
where δ r s k j is the prospect value of the j th type of passenger on train k from r to s in travel time; T r s k is the travel time from r to s for train k .
The passenger’s prospect value on the fare can be expressed as
φ r s k j = { ( p r s j p r s k ) α   ,           p r s k p r s j λ ( p r s k p r s j ) β   ,       p r s k > p r s j ,   k = 1 , 2 , , K ;   j = 1 , 2 , , J
where φ r s k j is the prospect value of the j th type of passenger on train k from r to s ; p r s k is the ticket fare from r to s for train k .
We divided the departure time of a day into several periods, and denoted the total number of periods as   H . The departure time variables are denoted as   h , h = t 0 , t 0 + 1 , , t 0 + H 1 , where t 0 is the initial period. t r s k is the departure time from r to s for train k . The prospect value of passengers in the departure time can be expressed as
τ r s k j = λ ( | h r s k j t r s k | ) β ,   k = 1 , 2 , , K ;   j = 1 , 2 , , J
where τ r s k j is the prospect value of the j th type of passenger on train k from r to s in departure time; t r s k is the departure time on train k from r to s .
The passenger’s perceived utility value should be the sum of the standardized prospect value multiplied by its weight, which is calculated as
U r s k j = w r s j v × δ r s k j + w r s j l × θ 1 × φ r s k j + w r s j τ × θ 2 × τ r s k j
where U r s k j is the broad travel cost of the j th type of passenger on train k from r to s ; θ 1 and θ 2 are parameters for travel time and departure time, respectively.
There are K trains in total, with other modes of transportation as the K + 1 train, which has fixed fare, departure time, travel time and limitless capacity. Since the needs of various types of passengers are independent of each other, and the random items in the utility are independent and obey the gamble distribution, the probability that the j th type of passenger from r to s chooses train k can be calculated by
P r s k j = e x p ( θ r s j U r s k j ) k = 1 K + 1 e x p ( θ r s j U r s k j )
where θ r s j is the adjustment factor, which can be understood as the familiarity degree of different types of passengers to the transport products. This is calculated based on the statistical analysis results of historical ticket data [35].
Based on the survey data, we can obtain the optimal number of types of passengers from r to   s , j = 1 , 2 ,   , J . In addition, we can obtain the proportion M r s j   of each category of passenger from r to s . D r s is the total passenger demand between station r and s ; D r s k j is j th type of passengers on train k from r to s ; D r s k is the number of passengers on train k from r to s . These variations are calculated as follows:
D r s k j = D r s · P r s k j · M r s j
D r s k = j = 1 J D r s k j
When a train’s allocated tickets on ODs are less than the demand on OD, and other trains have the remaining tickets, the overflow passenger flow of this train will turn to other trains.   x r s k is the number of tickets allocated to train k from r to s ; Δ D r s k is the overflow passenger flow on train k from r to s , and it is determined by
Δ D r s k = { D r s k x r s k , D r s k > x r s k 0 , D r s k x r s k
This assumes that the proportion of each category of passengers in the overflow passenger flow is equal to the proportion of each category of passengers that choose to buy tickets. Δ D r s k j is the j th type of passenger in Δ D r s k , and is obtained by
Δ D r s k j = Δ D r s k · D r s k j j = 1 J D r s k j
This formula stems from the transfer principle based on the inverse relationship between the utility difference and the transfer proportion of passenger flow, which is proposed in the literature [36]. The following formulas are used to determine the proportion of passenger flow, which transfers to another train.
δ = 1 N r s δ φ r s γ δ = 1
φ r s γ δ φ r s γ δ = Δ U r s γ δ Δ U r s γ δ = | U r s γ U r s δ | | U r s γ U r s δ | γ = 1 , 2 , , N r s γ ;   δ = 1 , 2 , , N r s δ
where φ r s γ δ is the proportion of overflow passenger flow from train γ   to train δ ; Δ U r s γ δ is the difference in value of utility between train δ and train γ ; N r s γ is the number of trains that overflow passenger flow; N r s δ is the number of trains that receive passenger flow.
Based on the above, we can obtain the passenger flow D ˜ r s k from r to s , which chooses train k for travel.
D ˜ r s k = { x r s k , D r s k x r s k D r s k + j = 1 J γ = 1 N r s γ ( Δ D r s γ j · φ r s γ k ) , D r s k < x r s k
When the optimal choice has no ticket, passengers will transfer to the second-best solution until the ticket purchase is successful. Q   represents the maximum number of passengers that change their travel choice.   D ˜ r s k Q is the passenger flow adjustment result of the Q th stage. Let D r s k be the initial solution   D ˜ r s k 0 , D ˜ r s k be the first stage solution   D ˜ r s k 1 ; this introduces the revised passenger flow D ˜ r s k 1 into Formulas (7)–(11) to achieve a new solution.
D ˜ r s k Q = { x r s k , D ˜ r s k ( Q 1 ) x r s k D ˜ r s k ( Q 1 ) + j = 1 J γ = 1 N r s γ ( Δ D r s γ j ( Q 1 ) · φ r s γ k ) , D ˜ r s k ( Q 1 ) < x r s k

3.3. Mathematical Model

Passenger flow demand is directly affected by the ticket fare of trains, and the number of seats sold is determined jointly by the passenger flow demand and the allocated seat amount. The cooperation between ticket fare and seat allocation is reflected in the different ticket fare schemes that coordinate seat allocation schemes when pursuing the biggest revenue.
In this study, the optimization model of differential pricing ticket price and seat allocation for high-speed rail is a large-scale nonlinear mixed integer-programming problem. The decision variables are p r s k and x r s k . According to Formulas (1)–(13), it is easy to know that D ˜ r s k Q is a function that contains decision variables   x r s k and   p r s k , and other parameters can be calculated. Appropriately raising and lowering the price of certain tickets creates a price difference, and through the seat allocation scheme, tickets at different prices are provided to more suitable passengers, which can maximize profit. The revenue obtained by the railway company is expressed by   Z ; the constraint conditions include train capacity constraint, minimum ticket quantity constraint, fare range constraint and section fare constraint. The optimization model is as follows:
max   Z = r s k p r s k × D ˜ r s k Q
s . t .
p r s m i n p r s k p r s m a x ,   r , s ;   k = 1 , 2 , , K
p r s k p i j k ,   r , s ;   k = 1 , 2 , , K ;   i r ;   j s
r = 1 l s = l + 1 M x r s k C k ,   l = 1 , 2 , , M 1 ;   k = 1 , 2 , , K
x r s k N + ,   r , s ;   k = 1 , 2 , , K
The product provided by high-speed rail has the dual attributes of public welfare and economy, so it is not allowed to raise the ticket price limitlessly. In addition, the lower limit of ticket price fluctuation must be set to avoid serious damage to the high-speed rail ticket revenue. Constraint (15) indicates that the fare of each OD shall not exceed the upper limit of the fare, nor should it be lower than the lower limit of the fare, guaranteeing reasonable HSR ticket prices in order to prevent the occurrence of buying long-by-short behavior. Constraint (16) means that the fare of the long OD is higher than the price of the short OD contained by the long OD. The train capacity constraint must ensure that for any section, the expected number of tickets sold for all sections occupying the section shall not exceed the train capacity. Constraint (17) means that for any interval ( l , l + 1 ) of train   k , the total seat allocation covering this interval, which is the number of seat allocation starting at or before station l and ending at or after station   l + 1 , does not exceed the transport capacity of train   k . Due to the public welfare of railway undertakings, it cannot be operated completely in accordance with the market-oriented mechanism. Focusing on efficiency unilaterally will make part of the OD not allocate a ticket amount, so that this part of passenger flow will be completely abandoned. This is not in line with the characteristics of the public welfare of railway undertakings. Constraint (18) indicates that according to the stop plan, the seat allocation of each OD of each train is positive.

4. Solution Algorithm

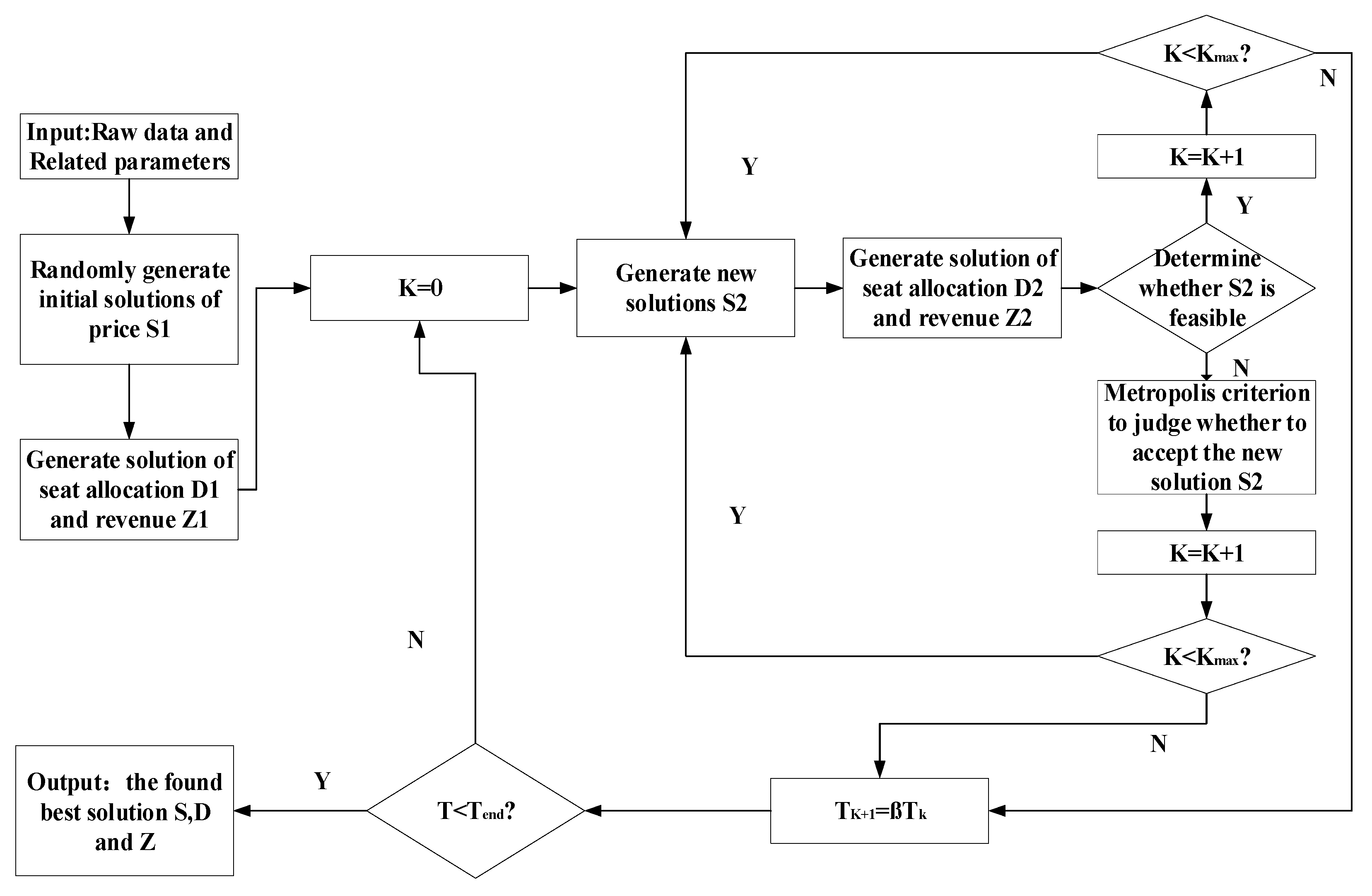
Due to the large scale of this studied problem, it is difficult to use an accurate algorithm to solve this problem. Thus, a heuristic algorithm is a better choice for us to design to solve it. The simulated annealing algorithm is adaptable to multi-dimensional variable problems. Due to the good convergence effect, the results can be solved efficiently and rapidly [37]. The algorithm of the designed framework is illustrated in Figure 1.

4.1. Generate Initial Fare Solution

The SA algorithm is based on the initial solution for optimal iterative calculation. Therefore, the first feasible solution for the problem needs to be obtained when using the algorithm. The initial solution of fare p can be generated stochastically, which satisfies Formulas (15) and (16).

4.2. Generate Seat Allocation Solution

The logit model given by Formula (5) is used to calculate the allocated passenger flow of each train. If the allocated passenger flow of the train exceeds the seat allocation of the train, the passenger flow that fails to travel needs to be adjusted according to Formulas (6)–(13). At this time, the model is transformed into an integer programming model that contains only one decision variable   x r s k . The converted model can be directly solved by Cplex software due to less decision variables and constraints, and the current seat allocation solution x can be obtained.

4.3. Neighbourhood Price Solution

The construction of the neighborhood solution is the key to applying the simulated annealing algorithm. The neighborhood solution is derived based on the improvement of the VFSA algorithm [38]. We can provide direction for the disturbance of the neighborhood structure based on some retrieved data. We calculate the remaining transport capacity   B r s k   of each OD in the previous stage. If B r s k = 0, it means that the transport capacity of the train has reached saturation, and price raising can be considered to lower passenger flow, at this time σ becomes a random number in the interval of (0.5, 1). If B r s k > 0 means the capacity of the train has not reached saturation, and it can be considered to decrease the price to attract passengers, at this time σ becomes a random number in the interval of (0, 0.5).
p ^ r s k = p r s k + y r s k [ p r s m a x p r s m i n ] ,   r , s ;   k = 1 , 2 , , K
y r s k = T · sign ( σ 0.5 ) · [ ( 1 + 1 T ) | 2 σ 1 | 1 ] ,   r , s ;   k = 1 , 2 , , K
where p ^ r s k is the new ticket fare after perturbation, y r s k is the perturbation factor of p ^ r s k , and T is the temperature at that moment.

4.4. SA Algorithm Steps

The detailed steps of the SA algorithm are as in Algorithm 1.
Algorithm 1. Obtaining the optimal ticket fare solution and the corresponding seat allocation solution, maximizing HSR revenue.
Input: initial temperature T 0 , temperature drop ratio ε , final temperature   T e n d , price range ( p r s m i n , p r s m a x ), the number of iterations at different temperatures M , upper limit of iteration times at different temperatures L
Output: best solution of revenue   S ( p ¯ ) , best solution of price   p ¯ , best solution of seat allocation   x ¯ .
Start
Step 1. Generate the initial fare solution
  Based on the upper and lower fares settings, the initial fare solution combinations   p for each OD of each train are randomly generated.
Step 2. Generate the seat allocation solution
  According to the combination of ticket fare solutions obtained, the allocated passenger flow of each train is determined through Formulas (1)–(13). The problem is transformed into an integer programming problem with only the constraint of seat allocation, which can be solved directly using Cplex software. The initial revenue is calculated as   S ( p ) , the initial seat allocation solution is calculated as x , the initial optimal solution is set as   S ( p ¯ ) = S ( p ) ,   p ¯ = p ,   x ¯ = x and the current solution set as   S ( p ˜ ) = S ( p ) ,   p ˜ = p ,   x ˜ = x .
Step 3. Neighborhood Price Solution
  Neighborhood solutions p are generated by using the neighborhood solution search strategy detailed in Section 4.3. The corresponding seat allocation solution x and the maximum value S ( p ) of the neighborhood solutions   p can be calculated.
Step 4. Determine whether to update the global optimal solution
  Implementing the Metropolis criterion:
  (1) If   S ( p ) > S ( p ¯ ) , accept the neighborhood solution p as the current solution   p ˜ and the optimal solution   p ¯ , and let   S ( p ¯ ) = S ( p ˜ ) = S ( p ) ,   x ¯ = x ˜ = x .
  (2) If   S ( p ) < S ( p ¯ )   and exp ( ( S ( p ¯ ) S ( p ) ) T i ) rand ( 0 , 1 ) , accept the neighborhood solution p as the current solution   p ˜ , and let   S ( p ˜ ) = S ( p ) , x ˜ = x , keep the optimal solution x ¯ , S ( p ¯ ) , p ¯ unchanged. Otherwise, keep the optimal solution x ¯ , S ( p ¯ ) , p ¯   and the current solution x ˜ , S ( p ˜ ) , p ˜   unchanged.
Step 5. Check the number of iterations at the current temperature
  If   M = L , then drop the temperature   T i + 1 = ε × T i , and   M = 1 ; otherwise set the number of constant temperature iterations   M = M + 1 , and go to step 3.
Step 6. Check termination conditions
  If T i < T e n d or the optimal solution does not change in L iterations, terminate the algorithm and output the final solution S ( p ¯ ) , p ¯ , x ¯ ; otherwise, set M = 1 and go to step 3.
End

5. Case Study

5.1. Basic Data

Eight trains from the Shanghai–Beijing high-speed railway were selected for experimental testing. As shown in Figure 2, 15 OD pairs and six stations (Beijing West, Jinan West, Xuzhou East, Nanjing South, Changzhou North, and Shanghai Hongqiao) were included. Other modes of transportation between Shanghai and Beijing were used as competitive products for high-speed railway trains.
At two-hour intervals, the HSR operating time [6:00, 22:00] is divided into eight periods. The departure time of each train is shown in Table 1. The travel time between cities can be obtained through the train departure schedule.
The maximum transport capacity per train is 1061. Passenger age, gender, annual income, cost source, train travel time, departure time, comfort and fare were selected as explicit variables. An amount of 1800 questionnaires were distributed at the stations, and 1695 questionnaires were returned. According to the RP and SP questionnaires of the Shanghai–Beijing high-speed railway, the number of optimal potential types of each OD in the example, and the psychological reference values for influencing factors were calculated. Referring to the data in the paper [39], we calculated the utility value of other modes of transportation. Regarding the parameter values, the general parameter values were:   α = β = 0.88 ,   λ = 2.25 [40], θ 1 = 1 ,   θ 2 = 0.8 × θ 1 = 0.8 [41].

5.2. Results and Discussion

We set the initial temperature of the simulated annealing algorithm   T 0 = 600 , the end temperature   T e n d = 1 , the number of iterations at different temperatures L = 40 , and the cooling coefficient ε = 0.9 . The upper and lower limits of the fare were set at 115% and 85% of the original fare, respectively. We conducted the proposed model in MATLAB 2018b on an Intel i3-6100 3.7 GHz with 8 GB RAM in the environment of Microsoft Win10. The computation time to generate the solved line plan for the case study network was 1.2 h. Under the condition that other parameters remain unchanged, the original data was used to analyze the situation without demand division, and the optimal solution under the situation was obtained. In addition, the optimal revenue with demand division was 3,665,177 yuan, an increase of 1.02% compared with the revenue of 3,593,539 yuan without the demand division case, and an increase of 3.52% compared with the original revenue of 3,540,624 yuan. The iteration curve is shown below in Figure 3. After 36 iterations, the curve plateaus and the optimal solution were finally obtained.
The ticket fare, the passenger flow demand and seat allocation under the optimal situation are shown in Table 2 and Table 3. As seen in Table 2, G8, G12 and G14 trains have better train service levels, some ODs of these trains have increased fare, and the fare reductions of other ODs are much lower than other trains. After the implementation of differential pricing, the difference between the highest and lower prices is more than 20 percent, and the fare difference between trains is obvious. As seen in Table 3, more than half of the passenger flow of G4 and G8 trains is the whole journey passenger flow, which has shorter travel times and better departure times. For other trains, the short-distance passenger flow accounts for a large proportion. Differential pricing and seat allocation strategies can help different trains find appropriate positioning, which makes full use of railway capacity and improves the revenue of railway companies.

5.3. Comparison with the Unclassified Passenger Flow Case

As shown in Table 4, the joint optimization model of differential pricing and seat allocation can increase the revenue of the railway companies to a certain extent, regardless of whether the demand division strategy is considered. The optimization result without the demand division can increase the revenue by 1.5% compared with the original situation, and the optimization result considering the demand division can increase the revenue by 3.52% compared with the original situation. Compared with the optimization results without the demand division, the revenue of the railway companies can be further improved when the demand division strategy is considered.
As shown in Table 5, the passenger flow from Shanghai to Beijing is divided into three types, which can be considered as economic travelers, middle travelers, and business travelers. Among these, economic travelers are less time-sensitive and highly price-sensitive; medium-type travelers are moderately time-sensitive and moderately price-sensitive; business travelers are highly time-sensitive and less price-sensitive. It can be noted that different types of passengers have different train preferences. More than 80 percent of economy travelers choose trains with low or moderate fares, indicating that the first consideration for economy travelers is fare. Almost half of the middle type of passengers chooses the G4, G8, and G10 trains, as these three trains have moderate timeliness and fares, which makes them easily favored by this type of passenger. The G12 and G14 have the best timeliness, so they are the top choices for business travelers. If the passenger flow is not classified, the differences in passenger flow will not be reflected, and the railway decision-making companies will not be able to adjust the ticket strategy in a targeted manner, which affects the railway companies’ income.
After the implementation of differential pricing, the passenger load factor of each train shows a trend of rising or falling in Table 6. For G12 and G14, the train passenger load factor decreased in a small range; for other trains, the train passenger load factor increased significantly. The gap between the passenger load factors of trains with different time effectiveness is reduced, which indicates that the scheme proposed in this study can more effectively tap the revenue potential of high-time effectiveness trains, improve the passenger load factor of low-time effectiveness trains, and ultimately achieve the purpose of increasing the railway companies’ revenue. Compared with the case without demand division, the situation with demand division makes the passenger load factor of the high-time effectiveness trains decrease more, and the passenger load factor of the trains with low-time effectiveness increases more, making the passenger load factor more balanced.
Railway travel rate refers to the proportion of passengers who choose railway. From Figure 4, we can find that after the implementation of differential pricing, the proportion of long-distance passenger flow has significantly increased, while the proportion of short-distance passenger flow has decreased. The increase in long-distance passengers can make full use of the railway capacity and increase the revenue of the railway companies; the decrease in short-distance passenger flow is mainly due to the increase of long-distance passenger flow taking up the seats of short-distance passenger flow. Railways under differentiated pricing can better adapt to the current market-oriented transportation market. Compared with the case without demand division, the differential pricing with demand division will raise the proportion of passenger flow between large cities, which is conducive to the full utilization of railway capacity and the strengthening of economic exchanges between large cities.

5.4. Sensitivity Analysis

(1)
The influence of the floating range of ticket price on optimization results.
As shown in Figure 5, with the expansion of the floating range of ticket price, revenue increases gradually regardless of whether the passenger demand is classified, but the growth range becomes smaller. Revenue in the demand division case is higher than revenue in the case without demand division, which suggests that the demand division results can better tap revenue potential.
(2)
The influence of parameter θ 1 and θ 2 on optimization results.
Assuming that the quantitative relationship between θ 1 and θ 2 is maintained at 0.8, the size of the utility function is changed by changing the size of θ 1 . As can be seen from Figure 6, with the increase of the time coefficient, the optimal revenue of the railway companies declines, and the passenger load factor faces a downward trend. With the increase of the time factor parameter   θ 1 and θ 2 , the importance of the two factors of travel time and departure time for passengers gradually increases. In long-distance transportation, the main mode of transportation that competes with high-speed railways is aviation. The increase in the time factor will make more passengers choose air transport to travel, thereby reducing the passenger load factor and railway revenue. In short-distance transportation, the main mode of transportation that competes with high-speed railways is the highway. The increase in the time factor will increase the short-distance railway passenger flow, but because the demand for short-distance passenger flow is far less than that of long-distance passenger flow, the growth of short-distance passenger flow cannot compensate for the loss of long-distance passenger flow. Compared with the case without demand division, in the case of demand division, the railway companies can price different groups of people in a targeted manner, which can effectively restore part of the lost passenger flow, and then restore part of the lost revenue.

6. Conclusions and Further Research

In this study, firstly, the latent class model was used to divide the demand, the prospect theory and the logit model were used to analyze passenger behavior, and the passenger flow transfer model was used to correct the passenger flow. Next, aiming at the optimal price solution, seat allocation solution and maximizing revenue, a model of differential pricing and seat allocation of high-speed railway was constructed and a simulated annealing algorithm designed to solve the problem according to the characteristics of the model. Finally, the Shanghai–Beijing high-speed railway was used as a case study to verify.
The differential pricing and seat allocation method for multiple types of demands proposed in this study can better adapt to the market, and better meet the demands of different types of passengers. When the railway company produces a train schedule plan, combined with the practical situation, the present research can be used to optimize the railway ticketing strategy. The railway company formulates appropriate prices for different categories of passengers and adopts supporting seat allocation schemes, which can improve the passenger load factor of railway trains and increase the railway companies’ revenue. For passengers, the model not only considers the differences between passengers, but can also better meet the diversified travel needs and improve passengers’ travel satisfaction.
This study only considers the situation of a single class of seats. The same train will provide different classes of seats for passengers to choose from. The different seat classes on high-speed railway trains for classification pricing should be addressed in further research directions. In addition, this study only selected some behavioral factors for analysis. In the future, more influencing factors should be selected for the model to achieve more reasonable results. In addition, travel demand has a certain randomness, which can be further discussed in subsequent research.
In future steps, we will continue to study more open pricing strategies for high-speed railway, including differential pricing and joint optimization of seat allocation considering train seat differences and ticket order, and joint optimization of high-speed railway differential pricing and stopping schemes.

Author Contributions

Conceptualization, W.Z.; methodology, W.Z.; funding acquisition, W.Z.; data curation, Z.Z.; software, Z.Z.; validation, N.C. and Z.Z.; visualization, N.C. and Z.Z.; writing—original draft, Z.Z.; supervision, N.C. and G.X.; writing—review and editing, N.C. and G.X. All authors have read and agreed to the published version of the manuscript.

Funding

This research was supported by the National Natural Science Foundation of China (Grant No. 71871226 and No. U1934216), Systematic Major Program of China State Railway Group Co., Ltd. (P2021X008) and the General Project of Hunan Provincial Natural Science Foundation of China (Grant No. 2022JJ30057 and No. 2022JJ30767).

Institutional Review Board Statement

Not applicable.

Informed Consent Statement

Not applicable.

Data Availability Statement

Not applicable.

Acknowledgments

The authors are responsible for all results and opinions expressed in this paper and thank the academic editor and reviewers for their kind help in improving the quality of this paper.

Conflicts of Interest

The authors declare no conflict of interest.

References

  1. Sun, Y.; Jiang, Z.; Gu, J.; Zhou, M.; Li, Y.; Zhang, L. Analyzing high speed rail passengers’ train choices based on new online booking data in China. Transp. Res. Part C Emerg. Technol. 2018, 97, 96–113. [Google Scholar] [CrossRef]
  2. Wu, X.; Qin, J.; Qu, W.; Zeng, Y.; Yang, X. Collaborative Optimization of Dynamic Pricing and Seat Allocation for High-Speed Railways: An Empirical Study from China. IEEE Access 2019, 7, 139409–139419. [Google Scholar] [CrossRef]
  3. Zhang, C.; Liu, T.; Huang, H.; Chen, J. A cumulative prospect theory approach to commuters’ day-to-day route-choice modeling with friends’ travel information. Transp. Res. Part C Emerg. Technol. 2018, 86, 527–548. [Google Scholar] [CrossRef]
  4. Drabas, T.; Wu, C. Modelling air carrier choices with a Segment Specific Cross Nested Logit model. J. Air Transp. Manag. 2013, 32, 8–16. [Google Scholar] [CrossRef]
  5. Chao, C.; Lirn, T.; Shang, K. Market segmentation of airline cargo transport. Serv. Ind. J. 2013, 33, 1672–1685. [Google Scholar] [CrossRef]
  6. Hetrakul, P.; Cirillo, C. Accommodating taste heterogeneity in railway passenger choice models based on internet booking data. J. Choice Model 2013, 6, 1–16. [Google Scholar] [CrossRef]
  7. Hetrakul, P.; Cirillo, C. A latent class choice based model system for railway optimal pricing and seat allocation. Transp. Res. Part E Logist. Transp. Rev. 2014, 61, 68–83. [Google Scholar] [CrossRef]
  8. Duan, L.; Peng, Q.; Tang, Y.; Li, B. Preference Differentiation of Railway Shippers and Market Segmentation Method Based on LC-HB Model. J. China Railw. Soc. 2017, 25, 416–424. [Google Scholar]
  9. Qiao, K.; Zhao, P.; Wen, J. Passenger Market Segmentation of High-speed Railway Based on Latent Class Model. J. Transp. Syst. Eng. Inf. Technol. 2017, 17, 28–34. [Google Scholar]
  10. Eldeeb, G.; Mohamed, M. Quantifying preference heterogeneity in transit service desired quality using a latent class choice model. Transp. Res. Part A Policy Pract. 2020, 139, 119–133. [Google Scholar] [CrossRef]
  11. Li, B.; Zhao, P.; Li, Y.; Song, W. Research on Dynamic Pricing of Parallel Trains of High-speed Railway Based on Passenger Segment. J. China Railw. Soc. 2017, 39, 10–16. [Google Scholar]
  12. Hao, X.; Zhu, J.; Shan, X.; Li, W. Research on Marketing Strategy of Railway Passenger Travel Behaviour Analysis in Competitive Section. Sci. Program. 2022, 2022, 1691400. [Google Scholar] [CrossRef]
  13. Paulley, N.; Balcombe, R.; Mackett, R.; Titheridge, H.; Preston, J.; Wardman, M.; Shires, J.; White, P. The demand for public transport: The effects of fares, quality of service, income and car ownership. Transp. Policy 2006, 13, 295–306. [Google Scholar] [CrossRef]
  14. Gu, R.; Li, Y.; Cen, X. Exploring the stimulative effect on following drivers in a consecutive lane-change using microscopic vehicle trajectory data. J. Transp. Saf. Secur. 2022, tdac047. [Google Scholar] [CrossRef]
  15. Li, Y.; Gu, R.; Lee, J.; Yang, M.; Chen, Q.; Zhang, Y. The dynamic tradeoff between safety and efficiency in discretionary lane-changing behavior: A random parameters logit approach with heterogeneity in means and variances. Accid. Anal. Prev. 2021, 153, 106036. [Google Scholar] [CrossRef]
  16. Santos, G.; Maoh, H.; Potoglou, D.; Von Brunn, T. Factors influencing modal split of commuting journeys in medium-size European cities. J. Transp. Geogr. 2013, 30, 129–137. [Google Scholar] [CrossRef]
  17. Thrane, C. Examining tourists’ long-distance transportation mode choices using a Multinomial Logit regression model. Tour. Manag. Perspect. 2015, 15, 115–121. [Google Scholar] [CrossRef]
  18. Chou, F.; Parlar, M. Optimal control of a revenue management system with dynamic pricing facing linear demand. Optim. Control. Appl. Methods 2006, 27, 323–347. [Google Scholar] [CrossRef]
  19. Basu, D.; Hunt, J.D. Valuing of attributes influencing the attractiveness of suburban train service in Mumbai city: A stated preference approach. Transp. Res. Part A Policy Pract. 2012, 46, 1465–1476. [Google Scholar] [CrossRef]
  20. Wang, W.; Ni, S.; Lv, X.; Guo, J. Boarding Choice for High-speed Railway Passengers Based on Disaggregate Theory. J. Transp. Syst. Eng. Inf. Technol. 2015, 15, 13–18+43. [Google Scholar]
  21. Jung, S.; Yoo, K. A study on passengers’ airport choice behavior using hybrid choice model: A case study of Seoul metropolitan area, South Korea. J. Air Transp. Manag. 2016, 57, 70–79. [Google Scholar] [CrossRef]
  22. Liu, S.; Zhu, J.; Easa, S.M.; Guo, L.; Wang, S.; Wang, H.; Xu, Y. Travel Choice Behavior Model Based on Mental Accounting of Travel Time and Cost. J. Adv. Transp. 2021, 2021, 1–21. [Google Scholar] [CrossRef]
  23. Yang, Y.; Tang, H.; Peng, Y. Travel mode choice of residents in the post-COVID-19 era considering preference differences. J. Transp. Syst. Eng. Inf. Technol. 2022, 22, 15–24. [Google Scholar]
  24. Brons, M.; Pels, E.; Nijkamp, P.; Rietveld, P. Price elasticities of demand for passenger air travel: A meta-analysis. J. Air Transp. Manag. 2002, 8, 165–175. [Google Scholar] [CrossRef]
  25. Lin, K.; Sibdari, S. Dynamic price competition with discrete customer choices. Eur. J. Oper. Res. 2009, 197, 969–980. [Google Scholar] [CrossRef]
  26. Rietveld, P.; van Woudenberg, S. Second-best decision making of railway operators: How to fix fares, frequency and vehicle size. J. Transp. Econ. Policy 2007, 41, 363–385. [Google Scholar]
  27. Van Vuuren, D. Optimal pricing in railway passenger transport: Theory and practice in The Netherlands. Transp. Policy 2002, 9, 95–106. [Google Scholar] [CrossRef]
  28. Nuzzolo, A.; Crisalli, U.; Gangemi, F. A behavioural choice model for the evaluation of railway supply and pricing policies. Transp. Res. Part A Policy Pract. 2000, 34, 395–404. [Google Scholar] [CrossRef]
  29. Yan, Z.; Li, X.; Han, B. Collaborative optimisation of resource capacity allocation and fare rate for high-speed railway passenger transport. Transp. Plan. Manag. 2019, 10, 23–33. [Google Scholar] [CrossRef]
  30. Zhao, X.; Zhao, P. A seat assignment model for high-speed railway ticket booking system with customer preference consideration. Transp. A Transp. Sci. 2019, 15, 776–806. [Google Scholar] [CrossRef]
  31. Kamandanipour, K.; Nasiri, M.M.; Konur, D.; Yakhchali, S.H. Stochastic data-driven optimization for multi-class dynamic pricing and capacity allocation in the passenger railroad transportation. Expert. Syst. Appl. 2020, 158, 113568. [Google Scholar] [CrossRef]
  32. Qin, J.; Qu, W.; Wu, X.; Zeng, Y. Differential pricing strategies of high speed railway based on prospect theory: An empirical study from China. Sustainability 2019, 11, 3804. [Google Scholar] [CrossRef]
  33. Jing, Y.; Liu, Y.; Guo, S. Reasearch on dynamic joint pricing strategy for high-speed railway based on passenger selection behavior. J. China Railw. Soc. 2019, 41, 28–33. [Google Scholar]
  34. Qin, J.; Li, X.; Yang, K.; Xu, G.; Qu, W. Differential pricing of high-speed railway passenger ticket based on prospect theory. J. Railw. Sci. Eng. 2022, 19, 1820–1829. [Google Scholar]
  35. Yang, K. Differential Pricing Optimization Method for High speed Railway Based on Cumulative Prospect Theory. Master’s Thesis, Central South University, Changsha, China, 2022. [Google Scholar]
  36. Zhou, W.; Cai, W.; Liu, X.; Qin, J. Optimization of differentiated fare and ticket amount for high-speed train. J. Railw. Sci. Eng. 2021, 18, 869–876. [Google Scholar]
  37. Qin, J.; Ni, L.; Shi, F. Combined simulated annealing algorithm for the discrete facility location problem. Sci. World J. 2012, 2012, 576392. [Google Scholar] [CrossRef]
  38. Zhu, H.; Zhong, Y. A kind of renewed simulated annealing algorithm. Comput. Technol. Dev. 2009, 19, 32–35. [Google Scholar]
  39. Zhao, X.; Zhao, P.; Li, B.; Song, W. Study on high-speed railway ticket pricing and ticket allocation under competition among multiple modes of transportation. J. China Railw. Soc. 2018, 40, 20–25. [Google Scholar]
  40. Schmidt, U.; Starmer, C.; Sugden, R. Third-generation prospect theory. J. Risk Uncertain. 2008, 36, 203–223. [Google Scholar] [CrossRef]
  41. Su, H.; Xu, G.; Zeng, Q.; Peng, S.; Jia, X. Collaborative optimization of differential pricing and seat allocation for multiple highspeed trains considering passenger demand. J. Railw. Sci. Eng. 2022, 7, 1–10. [Google Scholar]
Figure 1. The algorithm of the designed framework.
Figure 1. The algorithm of the designed framework.
Mathematics 11 01412 g001
Figure 2. The stop plans.
Figure 2. The stop plans.
Mathematics 11 01412 g002
Figure 3. Iterative optimization process.
Figure 3. Iterative optimization process.
Mathematics 11 01412 g003
Figure 4. Railway travel rate.
Figure 4. Railway travel rate.
Mathematics 11 01412 g004
Figure 5. The influence of floating range of ticket price on optimization results.
Figure 5. The influence of floating range of ticket price on optimization results.
Mathematics 11 01412 g005
Figure 6. The influence of parameter θ 1 and θ 2 on optimization results.
Figure 6. The influence of parameter θ 1 and θ 2 on optimization results.
Mathematics 11 01412 g006
Table 1. Train departure schedule.
Table 1. Train departure schedule.
TrainShanghaiChangzhouNanjingXuzhouJinanBeijing
G29:0010:1211:2712:3514:00
G413:0013:4414:1916:3718:00
G67:008:1210:3011:53
G812:0013:1216:36
G108:008:449:1910:3611:4413:07
G1210:0010:4411:1913:3715:00
G1411:0012:1213:2714:3516:00
G1614:0014:4415:1916:3617:4419:07
Table 2. Fare under optimal revenue (unit: Yuan).
Table 2. Fare under optimal revenue (unit: Yuan).
Starting
Station
Ending StationG2G4G6G8G10G12G14G16Original Fare
ShanghaiChangzhou7071.57570.574.5
ShanghaiNanjing127127125128.5127136.5134128135
ShanghaiXuzhou264.5260272265.5279
ShanghaiJinan375.5380379.5371.5394399.5375.5398.5
ShanghaiBeijing519.5527.5517.5524.5526.5550552514.5553
ChangzhouNanjing6153.565.553.559.5
ChangzhouXuzhou198199209
ChangzhouJinan371319.5332318.5334
ChangzhouBeijing465468.5493.5470493.5
NanjingXuzhou142152156143149.5
NanjingJinan264.5264261264275.5289.5263279
NanjingBeijing415.5418414473421.5439.5459417443.5
XuzhouJinan123123136.5120.5129.5
XuzhouBeijing290.5289326.5293.5309
JinanBeijing174.5172.5178176.5188193.5175184.5
Table 3. Passenger flow/seat allocation under optimal revenue.
Table 3. Passenger flow/seat allocation under optimal revenue.
Starting
Station
Ending StationG2G4G12G14G16
ShanghaiChangzhou16/49232/2371/68
ShanghaiNanjing219/721180/180381/381529/53116/16
ShanghaiXuzhou18/18137/1373/3
ShanghaiJinan85/84248/24822/229/931/31
ShanghaiBeijing238/238584/584421/421384/384264/943
ChangzhouNanjing2/0155/15524/24
ChangzhouXuzhou3/3
ChangzhouJinan2/245/457/7
ChangzhouBeijing47/4737/3734/34
NanjingXuzhou21/402/22/5
NanjingJinan76/762/281/891/12/22
NanjingBeijing606/605178/178447/447529/52913/13
XuzhouJinan30/281/15/5
XuzhouBeijing30/30139/1396/6
JinanBeijing188/1882/252144/1569/93/33
Table 4. Revenue under different cases.
Table 4. Revenue under different cases.
Original FareDifferentiated Pricing and Seat Allocation without the Demand DivisionDifferentiated Pricing and Seat Allocation with the Demand Division
Revenue/Yuan3,540,6243,593,5393,665,177
Increase ratio compared with the original fare1.50%3.52%
Increase ratio compared without the demand division1.02%
Table 5. Number of various types of passengers from Shanghai to Beijing.
Table 5. Number of various types of passengers from Shanghai to Beijing.
Passenger TypeG2G4G6G8G10G12G14G16Total Number of Travelers
Economic7338554068434232500
Middle119497765631061951782192400
Business464918614018316413800
Table 6. Passenger load factor.
Table 6. Passenger load factor.
TrainOriginal FareDifferentiated Pricing and Seat Allocation without the Demand DivisionDifferentiated Pricing and Seat Allocation with the Demand Division
G271.79%85.60%89.23%
G479.17%87.49%92.04%
G636.22%39.91%39.07%
G897.10%94.43%99.81%
G1073.30%77.76%75.37%
G12100.00%100.00%99.23%
G14100.00%98.85%99.96%
G1630.11%27.90%32.19%
Disclaimer/Publisher’s Note: The statements, opinions and data contained in all publications are solely those of the individual author(s) and contributor(s) and not of MDPI and/or the editor(s). MDPI and/or the editor(s) disclaim responsibility for any injury to people or property resulting from any ideas, methods, instructions or products referred to in the content.

Share and Cite

MDPI and ACS Style

Zhou, W.; Zou, Z.; Chai, N.; Xu, G. Optimization of Differential Pricing and Seat Allocation in High-Speed Railways for Multi-Class Demands: A Chinese Case Study. Mathematics 2023, 11, 1412. https://doi.org/10.3390/math11061412

AMA Style

Zhou W, Zou Z, Chai N, Xu G. Optimization of Differential Pricing and Seat Allocation in High-Speed Railways for Multi-Class Demands: A Chinese Case Study. Mathematics. 2023; 11(6):1412. https://doi.org/10.3390/math11061412

Chicago/Turabian Style

Zhou, Wenliang, Ziyu Zou, Naijie Chai, and Guangming Xu. 2023. "Optimization of Differential Pricing and Seat Allocation in High-Speed Railways for Multi-Class Demands: A Chinese Case Study" Mathematics 11, no. 6: 1412. https://doi.org/10.3390/math11061412

APA Style

Zhou, W., Zou, Z., Chai, N., & Xu, G. (2023). Optimization of Differential Pricing and Seat Allocation in High-Speed Railways for Multi-Class Demands: A Chinese Case Study. Mathematics, 11(6), 1412. https://doi.org/10.3390/math11061412

Note that from the first issue of 2016, this journal uses article numbers instead of page numbers. See further details here.

Article Metrics

Back to TopTop