Adaptive Path Selection Algorithm with Flow Classification for Software-Defined Networks
Abstract
1. Introduction
- A traffic flow classification module to separate Elephant Flows from Mice Flows.
- Designed a composite path quality estimation vector to evaluate path suitability to accommodate traffic class.
- The paper designed a differential path selection scheme based on traffic flow propensity to congestion.
2. Related Works
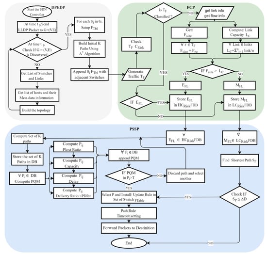
3. Design of the Proposed Solution
3.1. Data Plane Elements Discovery Phase (DPEDP)
| Algorithm 1 Data Plane Element Discovery (DPED) |
| 1. Begin |
| 2. Set Discovery Status time |
|
3. Set Discovery interval 4. Initiate LLDP to Discover |
|
5. // Get Topology 6. While ( : 7. Sleep for |
| 8. Get switches |
| 9. Get links |
|
10. Get Hosts 11. End While |
| 12. //Build the Topology |
| 13. IF Then |
|
14. For
15. Get Adjacent switches. 16. Prepare a 17. Build Initial paths using algorithm. 18. Install in 19. End For |
| 20. Else |
|
21. Repeat 6 to 11 22. End IF 23. End |
3.2. Flow Classification Phase (FCP)
| Algorithm 2 Flow Classification Phase (FCP) |
| 1. Begin Input: a set of all new flows Output: Flow Categories , 2. Set High congestion risk flow. 3. Set Low congestion risk flow. 4. IF new Traffic Flow arrived Then 5. Call Algorithm 1 6. Get a set of path 7. End IF 8. For each new 9. IF is classified, Then. 10. Find a suitable path (Call Algorithm 3) 11. Else 12. Send_FlowStat request. 13. Extract the 14. Extract the 15. Compute link utilization value 16. IF Then 17. 18. Else 19. 20. End If 21. For each or 22. Find a suitable path (Call Algorithm 3) 23. End For 24. For each 25. Find a suitable path (Call Algorithm 3) 26. End For 27. End IF 28. End For 29. End |
3.3. Flow Adaptive Path Selection with Optimized Quality
| Algorithm 3 Adaptive Path Selection Algorithm with Flow Classification |
| 1. IF new flow arrived Then 2. Call Algorithm 1 3. Get Set of 4. Call Algorithm 2 to Input 5. Get 6. Get 7. End IF 8. IF Then 9. For Each 10. // Compute the values of , , and for 11. 12. 13. 14. 15. // Evaluate the cost and append to each 16. Select the Max ) 17. Install the rule in 18. End For 19. Else Then 20. For Each 21. Select a path using Dijkstra. 22. Install the rule in 23. End For 24. End IF 25. End |
4. Experimentation Setup to Validate APSAF
4.1. The Experimentation Tools and Data Traffic Model
4.2. Performance Evaluation of APSAF
4.2.1. Throughout
4.2.2. Packet Delivery Ratio (PDR)
4.2.3. Path Load Ratio (PLR)
4.2.4. Average Packet Delay
4.2.5. Packet Loss
5. Conclusions
Author Contributions
Funding
Data Availability Statement
Acknowledgments
Conflicts of Interest
Abbreviation
| SDN | Software-Defined Networking |
| DP | Data Plane |
| CP | Control Plane |
| AP | Application Plane |
| NBi | Northbound Interface |
| SBi | Southbound Interface |
| NOS | Network’s Operating System |
| POF | Protocol Oblivious Forwarding |
| OVSDB | Open vSwitch Database |
| ForCES | Forwarding Control Elements |
| LLDP | Link Layer Discovery Protocol |
| PP | Prove Packet |
| OUI | Organizational Unique Identifier |
| TTL | Time To Live |
| TLV | Type Length Value |
| LSS | Link Source Switch |
| LDS | Link Destination Switch |
| OXS | OpenFlow Extensible Stat |
| QoS | Quality of Service |
| SLA | Service-Level Agreement |
| TCP | Transmission Control Protocol |
| UDP | User Datagram Protocol, |
| ICMP | Internet Control Message Protocol |
| D-ITG | Distributed Internet Traffic Generator |
| Tx | Transmission |
| Rx | Receive |
| SPP | Special Ping Packet |
| RTT | Round-Trip Time |
| EF | Elephant Flow |
| LLF | Long-Lived Flow |
| MF | Mice Flow |
| SLF | Long-Lived Flow |
| ESD | Edge Switch Detection |
| EHD | End-Host Detection |
| STD | Switch Trigger Detection |
| IoT | Internet of Things |
| SPOF | Single Point Failure |
| LP | Linear Programming |
| ILP | Integer Linear Programming |
| PSD | Path Selection Decision |
| PSA | Path Selection Algorithm |
| PSM | Path Selection Method |
| LLP | Least Loaded Path |
| ECMP | Equal Cost Multiple Path |
| DMSP | Dynamic Multipath Scheduling Protocol |
| GOMR | Globally Optimized Multipath Routing |
| QSMPS | QoS Multipath Selection Scheme |
| RPSO | Routh Selection Optimization |
| FSL | Flow Setup latency |
| RPF | Reliable Path Finder |
| APSAF | Adaptive Path Selection Algorithm with Flow Classification |
| DPED | Data Plane Elements Discovery |
| FCP | Flow Classification Phase |
| PIDT | Packet Inter Departure Time |
| PS | Packet Size |
| PSM | Path Suitability Metric |
| PSSP | Path Screening and Selection Phase |
| ERnet | European Reference Network |
| OVS | OpenVswitch |
| PDR | Path Delivery Ratio |
| PLR | Path Load Ratio |
| PITR | Packet Inter-Transfer Rate |
References
- Isyaku, B.; Zahid, M.S.M.; Kamat, M.B.; Bakar, K.A.; Ghaleb, F.A. Software Defined Networking Flow Table Management of OpenFlow Switches Performance and Security Challenges: A Survey. Future Internet 2020, 12, 147. [Google Scholar] [CrossRef]
- Kreutz, D.; Ramos, F.M.V.; Verissimo, P.E.; Rothenberg, C.E.; Azodolmolky, S.; Uhlig, S. Software-defined networking: A comprehensive survey. Proc. IEEE 2015, 103, 14–76. [Google Scholar] [CrossRef]
- McKeown, N.; Anderson, T.; Balakrishnan, H.; Parulkar, G.; Peterson, L.; Rexford, J.; Shenker, S.; Turner, J. OpenFlow. ACM SIGCOMM Comput. Commun. Rev. 2008, 38, 69–74. [Google Scholar] [CrossRef]
- Yusuf, M.N.; Bakar, K.B.A.; Isyaku, B.; Mukhlif, F. Distributed Controller Placement in Software-Defined Networks with Consistency and Interoperability Problems. J. Electr. Comput. Eng. 2023, 2023, 6466996. [Google Scholar] [CrossRef]
- Muthanna, M.S.A.; Alkanhel, R.; Muthanna, A.; Rafiq, A.; Abdullah, W.A.M. Towards SDN-Enabled, Intelligent Intrusion Detection System for Internet of Things (IoT). IEEE Access 2022, 10, 22756–22768. [Google Scholar] [CrossRef]
- Al Razib, M.; Javeed, D.; Khan, M.T.; Alkanhel, R.; Muthanna, M.S.A. Cyber Threats Detection in Smart Environments Using SDN-Enabled DNN-LSTM Hybrid Framework. IEEE Access 2022, 10, 53015–53026. [Google Scholar] [CrossRef]
- Lin, C.Y.; Chen, C.; Chang, J.W.; Chu, Y.H. Elephant Flow Detection in Datacenters Using OpenFlow-Based Hierarchical Statistics Pulling. In Proceedings of the 2014 IEEE Global Communications Conference, Austin, TX, USA, 8–12 December 2014; pp. 2264–2269. [Google Scholar] [CrossRef]
- Malik, A.; Aziz, B.; Bader-El-Den, M. Finding Most Reliable Paths for Software Defined Networks. In Proceedings of the 2017 13th International Wireless Communications and Mobile Computing Conference (IWCMC), Valencia, Spain, 26–30 June 2017; pp. 1309–1314. [Google Scholar] [CrossRef]
- Jamali, S.; Badirzadeh, A.; Siapoush, M.S. On the use of the genetic programming for balanced load distribution in software-defined networks. Digit. Commun. Netw. 2019, 5, 288–296. [Google Scholar] [CrossRef]
- Khalili, R.; Despotovic, Z.; Hecker, A. Flow Setup Latency in SDN Networks. IEEE J. Sel. Areas Commun. 2018, 36, 2631–2639. [Google Scholar] [CrossRef]
- Chooprateep, A.; Somchit, Y. Video Path Selection for Traffic Engineering in SDN. In Proceedings of the 2019 11th International Conference on Information Technology and Electrical Engineering (ICITEE), Pattaya, Thailand, 10–11 October 2019. [Google Scholar] [CrossRef]
- Isyaku, B.; Bakar, K.A.; Zahid, M.S.M.; Alkhammash, E.H.; Saeed, F.; Ghaleb, F.A. Route path selection optimization scheme based link quality estimation and critical switch awareness for software defined networks. Appl. Sci. 2021, 11, 9100. [Google Scholar] [CrossRef]
- Qi, W.; Song, Q.; Kong, X.; Guo, L. A traffic-differentiated routing algorithm in Flying Ad Hoc Sensor Networks with SDN cluster controllers. J. Frankl. Inst. 2019, 356, 766–790. [Google Scholar] [CrossRef]
- Jiawei, W.; Xiuquan, Q.; Chen, J. PDMR: Priority-based dynamic multi-path routing algorithm for a software defined network. IET Commun. 2019, 13, 179–185. [Google Scholar] [CrossRef]
- Gotani, K.; Takahira, H.; Hata, M.; Guillen, L.; Izumi, S.; Abe, T.; Suganuma, T. Design of an SDN Control Method Considering the Path Switching Time under Disaster Situations. In Proceedings of the 2018 5th International Conference on Information and Communication Technologies for Disaster Management (ICT-DM), Sendai, Japan, 4–7 December 2018; pp. 1–4. [Google Scholar] [CrossRef]
- Yu, C.; Zhao, Z.; Zhou, Y.; Zhang, H. Intelligent Optimizing Scheme for Load Balancing in Software Defined Networks. In Proceedings of the 2017 IEEE 85th Vehicular Technology Conference (VTC Spring), Sydney, Australia, 4–7 June 2017; pp. 5–9. [Google Scholar] [CrossRef]
- Rashid, J.A. Sorted-GFF: An efficient large flows placing mechanism in software defined network datacenter. Karbala Int. J. Mod. Sci. 2018, 4, 313–331. [Google Scholar] [CrossRef]
- Hao, J.; Shi, Y.; Sun, H.; Sheng, M.; Li, J. Rerouting Based Congestion Control in Data Center Networks. In Proceedings of the 2019 IEEE International Conference on Communications Workshops (ICC Workshops), Shanghai, China, 20–24 May 2019. [Google Scholar] [CrossRef]
- Qin, K.; Fu, B.; Chen, P.; Huang, J. MCRA : Multicost Rerouting Algorithm in SDN. J. Adv. Comput. Intell. Intell. Inform. 2020, 24, 728–737. [Google Scholar] [CrossRef]
- Lan, K.C.; Heidemann, J. A measurement study of correlations of Internet flow characteristics. Comput. Netw. 2006, 50, 46–62. [Google Scholar] [CrossRef]
- Wang, H.; Xu, H.; Qian, C.; Ge, J.; Liu, J.; Huang, H. PrePass: Load balancing with data plane resource constraints using commodity SDN switches. Comput. Netw. 2020, 178, 107339. [Google Scholar] [CrossRef]
- Al-Fares, M.; Radhakrishnan, S.; Raghavan, B.; Huang, N.; Vahdat, A. Hedera: Dynamic Flow Scheduling for Data Center Networks. In Proceedings of the 7th USENIX Symposium on Networked Systems Design and Implementation (NSDI 2010), San Jose, CA, USA, 28–30 April 2010; pp. 281–295. [Google Scholar]
- Ongaro, F.; Cerqueira, E.; Foschini, L.; Corradi, A.; Gerla, M. Enhancing the Quality Level Support for Real-Time Multimedia Applications in Software-Defined Networks. In Proceedings of the 2015 International Conference on Computing, Networking and Communications (ICNC), Garden Grove, CA, USA, 16–19 February 2015; pp. 505–509. [Google Scholar] [CrossRef]
- Sahhaf, S.; Tavernier, W.; Colle, D.; Pickavet, M. Adaptive and reliable multipath provisioning for media transfer in SDN-based overlay networks. Comput. Commun. 2017, 106, 107–116. [Google Scholar] [CrossRef]
- Guo, Z.; Xu, Y.; Liu, R.; Gushchin, A.; Chen, K.-Y.; Walid, A.; Chao, H.J. Balancing flow table occupancy and link utilization in software-defined networks. Futur. Gener. Comput. Syst. 2018, 89, 213–223. [Google Scholar] [CrossRef]
- Sminesh, C.N.; Kanaga, E.G.M.; Ranjitha, K. A proactive flow admission and re-routing scheme for load balancing and mitigation of congestion propagation in SDN data plane. Int. J. Comput. Netw. Commun. 2018, 10, 117–134. [Google Scholar] [CrossRef]
- Guo, Y.; Luo, H.; Wang, Z.; Yin, X.; Wu, J. Routing optimization with path cardinality constraints in a hybrid SDN. Comput. Commun. 2021, 165, 112–121. [Google Scholar] [CrossRef]
- Benson, T.; Anand, A.; Akella, A.; Zhang, M. MicroTE: Fine grained traffic engineering for data centers. In Proceedings of the 7th Conference on Emerging Networking Experiments and Technologies, Tokyo, Japan, 6–9 December 2011. [Google Scholar] [CrossRef]
- Curtis, A.R.; Kim, W.; Yalagandula, P. Mahout: Low-Overhead Datacenter Traffic Management Using End-Host-Based Elephant Detection. In Proceedings of the 2011 Proceedings IEEE INFOCOM, Shanghai, China, 10–15 April 2011; pp. 1629–1637. [Google Scholar] [CrossRef]
- Cheung, C.M.; Leung, K.C. DFFR: A flow-based approach for distributed load balancing in Data Center Networks. Comput. Commun. 2018, 116, 1–8. [Google Scholar] [CrossRef]
- Rottenstreich, O.; Kanizo, Y.; Kaplan, H.; Rexford, J. Accurate Traffic Splitting on SDN Switches. IEEE J. Sel. Areas Commun. 2018, 36, 2190–2201. [Google Scholar] [CrossRef]
- Rifai, M.; Huin, N.; Caillouet, C.; Giroire, F.; Lopez-Pacheco, D.; Moulierac, J.; Urvoy-Keller, G. Too Many SDN Rules ? COMPRESS them with MINNIE To cite this version : HAL Id : Hal-01203020 Too Many SDN Rules ? Compress them with M INNIE. In Proceedings of the 2015 IEEE Global Communications Conference (GLOBECOM), San Diego, CA, USA, 6–10 December 2015. [Google Scholar]
- Braun, W.; Menth, M. Wildcard Compression of Inter-Domain Routing Tables for OpenFlow-Based Software-Defined Networking. In Proceedings of the 2014 Third European Workshop on Software Defined Networks, Budapest, Hungary, 1–3 September 2014; Volume 12307, pp. 25–30. [Google Scholar] [CrossRef]
- Kannan, K.; Banerjee, S. Compact TCAM: Flow entry compaction in TCAM for power aware SDN. Lect. Notes Comput. Sci. 2013, 7730, 439–444. [Google Scholar] [CrossRef]
- Banerjee, S.; Kannan, K. Tag-In-Tag: Efficient flow table management in SDN switches. In Proceedings of the 10th International Conference on Network and Service Management (CNSM) and Workshop, Rio de Janeiro, Brazil, 17–21 November 2014; pp. 109–117. [Google Scholar] [CrossRef]
- Hopps, C. Analysis of an Equal-Cost Multi-Path Algorithm; The Internet Society: Reston, VA, USA, 2000; pp. 130–139. [Google Scholar]
- Curtis, A.R.; Mogul, J.C.; Tourrilhes, J.; Yalagandula, P.; Sharma, P.; Banerjee, S. DevoFlow: Scaling flow management for high-performance networks. Comput. Commun. Rev. 2011, 41, 254–265. [Google Scholar] [CrossRef]
- Tang, F.; Zhang, H.; Yang, L.T.; Chen, L. Elephant Flow Detection and Differentiated Scheduling with Efficient Sampling and Classification. IEEE Trans. Cloud Comput. 2019, 9, 1022–1036. [Google Scholar] [CrossRef]
- Hsu, K.F.; Tammana, P.; Beckett, R.; Chen, A.; Rexford, J.; Walker, D. Adaptive weighted traffic splitting in programmable data planes. In Proceedings of the SOSR 2020—Proceedings of the Symposium on SDN Research, San Jose, CA, USA, 3 March 2020; pp. 103–109. [Google Scholar] [CrossRef]
- Hussain, S.A.; Akbar, S.; Raza, I. A Dynamic Multipath Scheduling Protocol (DMSP) for Full Performance Isolation of Links in Software Defined Networking (SDN). In Proceedings of the 2017 2nd Workshop on Recent Trends in Telecommunications Research (RTTR), Palmerston North, New Zealand, 10 February 2017. [Google Scholar] [CrossRef]
- Farrugia, N.; Buttigieg, V.; Briffa, J.A. A Globally Optimised Multipath Routing Algorithm Using SDN. In Proceedings of the 2018 21st Conference on Innovation in Clouds, Internet and Networks and Workshops (ICIN), Paris, France, 19–22 February 2018; pp. 1–8. [Google Scholar] [CrossRef]
- Kakahama, H.K.; Taha, M. Adaptive Software-defined Network Controller for Multipath Routing based on Reduction of Time. UHD J. Sci. Technol. 2020, 4, 107–116. [Google Scholar] [CrossRef]
- Yan, J.; Zhang, H.; Shuai, Q.; Liu, B.; Guo, X. HiQoS: An SDN-based multipath QoS solution. China Commun. 2015, 12, 123–133. [Google Scholar] [CrossRef]
- Luo, M.; Zeng, Y.; Li, J.; Chou, W. An adaptive multi-path computation framework for centrally controlled networks. Comput. Netw. 2015, 83, 30–44. [Google Scholar] [CrossRef]
- Jin, H.; Yang, G.; Yu, B.Y.; Yoo, C. TALON: Tenant Throughput Allocation Through Traffic Load-Balancing in Virtualized Software-Defined Networks. In Proceedings of the 2019 International Conference on Information Networking (ICOIN), Kuala Lumpur, Malaysia, 9–11 January 2019; pp. 233–238. [Google Scholar] [CrossRef]
- He, K.; Rozner, E.; Agarwal, K.; Felter, W.; Carter, J.; Akella, A. Presto. ACM SIGCOMM Comput. Commun. Rev. 2015, 45, 465–478. [Google Scholar] [CrossRef]
- Yoo, Y.; Yang, G.; Lee, J.; Shin, C.; Kim, H.; Yoo, C. TeaVisor: Network Hypervisor for Bandwidth Isolation in SDN-NV. In IEEE Transactions on Cloud Computing; IEEE: Piscataway, NJ, USA, 2022. [Google Scholar] [CrossRef]
- Saha, N.; Misra, S.; Bera, S. Sway: Traffic-Aware QoS Routing in Software-Defined IoT. In IEEE Transactions on Emerging Topics in Computing; IEEE: Piscataway, NJ, USA, 2018. [Google Scholar]
- Prete, L.R.; Shinoda, A.A.; Schweitzer, C.M.; De Oliveira, R.L.S. Simulation in an SDN Network Scenario Using the POX Controller. In Proceedings of the 2014 IEEE Colombian Conference on Communications and Computing (COLCOM), Bogota, Colombia, 4–6 June 2014. [Google Scholar] [CrossRef]
- Botta, A.; Dainotti, A.; Pescapé, A. A tool for the generation of realistic network workload for emerging networking scenarios. Comput. Netw. 2012, 56, 3531–3547. [Google Scholar] [CrossRef]
- Perner, C.; Carle, G. Comparison of Optimization Goals for Resilient Routing. In Proceedings of the 2019 IEEE International Conference on Communications Workshops (ICC Workshops), Shanghai, China, 20–24 May 2019; pp. 1–6. [Google Scholar] [CrossRef]
- Malik, A.; de Fréin, R.; Aziz, B. Rapid restoration techniques for software-defined networks. Appl. Sci. 2020, 10, 3411. [Google Scholar] [CrossRef]
- Ravuri, H.K.; Vega, M.T.; Wauters, T.; Da, B.; Clemm, A.; De Turck, F. An Experimental Evaluation of Flow Setup Latency in Distributed Software Defined Networks. In Proceedings of the 2019 IEEE Conference on Network Softwarization (NetSoft), Paris, France, 24-28 June 2019; pp. 432–437. [Google Scholar] [CrossRef]
- Isyaku, B.; Bakar, K.A.; Zahid, M.S.M.; Yusuf, M.N. Adaptive and Hybrid Idle–Hard Timeout Allocation and Flow Eviction Mechanism Considering Traffic Characteristics. Electronics 2020, 9, 1983. [Google Scholar] [CrossRef]
- Dijkstra, E.W. Dijkstra.Pptx. Numer. Math. 1959, 271, 269–271. [Google Scholar] [CrossRef]
- Yen, J.Y. Finding the K Shortest Loopless Paths in a Network. Manag. Sci. 1971, 17, 712–716. [Google Scholar] [CrossRef]
- Rangkuty, M.F.; Muslim, R.; Ahmad, T.; Al-Hooti, M.H.A. Path Selection in Software Defined Network Data Plane Using Least Loaded Path. In Proceedings of the 2020 International Conference on Advanced Computer Science and Information Systems (ICACSIS), Depok, Indonesia, 17–18 October 2020; pp. 135–140. [Google Scholar] [CrossRef]
- Morales, L.V.; Murillo, A.F.; Rueda, S.J. Extending the Floodlight Controller. In Proceedings of the 2015 IEEE 14th International Symposium on Network Computing and Applications, Cambridge, MA, USA, 28–30 September 2015; pp. 126–133. [Google Scholar] [CrossRef]
- Gao, K.; Xu, C.; Qin, J.; Yang, S.; Zhong, L.; Muntean, G.M. QoS-driven Path Selection for MPTCP: A Scalable SDN-assisted Approach. In Proceedings of the 2019 IEEE Wireless Communications and Networking Conference (WCNC), Marrakesh, Morocco, 15–18 April 2019. [Google Scholar] [CrossRef]
- Xu, X.; Hu, L.; Lin, H.; Fan, Z. An Adaptive Flow Table Adjustment Algorithm for SDN. In Proceedings of the 2019 IEEE 21st International Conference on High Performance Computing and Communications, IEEE 17th International Conference on Smart City; IEEE 5th International Conference on Data Science and Systems (HPCC/SmartCity/DSS), Zhangjiajie, China, 10–12 August 2019; pp. 1779–1784. [Google Scholar] [CrossRef]
- Maximets, I. [ovs-announce] Open vSwitch 3. 2022. Available online: https://mail.openvswitch.org/pipermail/ovs-announce/2022-October/000300.html (accessed on 11 July 2022).
- Botta, A.; De Donato, W.; Dainotti, A.; Avallone, S.; Pescap, A. D-ITG § VERSION § Manual; University of Naples Federico II: Naples, Italy, 2019; pp. 1–35. [Google Scholar]
- Afek, Y.; Bremler-Barr, A.; Feibish, S.L.; Schiff, L. Detecting heavy flows in the SDN match and action model. Comput. Networks 2018, 136, 1–12. [Google Scholar] [CrossRef]
- Liao, L.; Leung, V.C.M.; Chen, M. An Efficient and Accurate Link Latency Monitoring Method for Low-Latency Software-Defined Networks. IEEE Trans. Instrum. Meas. 2018, 68, 377–391. [Google Scholar] [CrossRef]










| Existing Approaches Algorithm | Objective | Methods Classification | Result Achieved | Weakness | ||||
|---|---|---|---|---|---|---|---|---|
| Traffic Flow | Path Selection | Routing Algorithm/Approach | ||||||
| Classification | Split | Link Quality | Switch Feature | |||||
| Reliable Path Finder (RPF) [8] | To reduce backup path installation time, number of rules, and controller’s overhead during failover | N | N | N | Y | Context-Aware | NA | Ignore flow classification |
| Q-Learning [47] | Optimum path selection | N | N | N | Y | Q-Learning | Improved bandwidth by 38.10%, latency by 19.10%, and loss by 10.81% | High memory demand |
| Sorted-GFF [46] | Reduce congestion | Y | N | Y | N | Global First Fit | Improve bisection bandwidth | Inefficient flow classification & prioritization |
| Flow Setup Latency (FSL) [30] | To reduce flow setup latency | N | N | Y | N | Context-Aware | Reduce median and percentile latencies to 5.9 and 7 ms, respectively | High path convergence time |
| RPA [48] | To improve link usage and traffic distribution | Y | N | Y | N | Heuristics | Claimed to have improved delay and packet loss compared to ECMMP and GFF. | No empirical evidence to support the claims. |
| PDMR [49] | To Improve network load, jitter, and packet loss | Y | N | N | N | Heuristics | Improved network load by 0.075 and 0.173, jitter by 0.191 and 0.407, and packet loss by 0.020 and 0.049 for QoS and best effort flow, respectively. | Failure to treat EF separately. |
| VPSA [10] | To improve video QoS experience | Y | N | N | N | Holding Times and SDP | Claimed to have improved bandwidth | High path set up time |
| Path Switching Time [50] | minimizing total path switching time | N | N | N | Y | Context-Aware | NA | Poor validation |
| TDR [51] | optimize aggregate delay and reliability | Y | N | N | Y | Ant Colony | Not Clear | Only suitable for WSN |
| MCRA [52] | minimize congestion and wasted bandwidth | Y | N | Y | N | Bellman Ford Algorithm | Improve throughput, delay, | Single Fixed Flows Feature during classification, not scalable |
| RPSO [14] | Optimize overhead and convergence time | N | N | Y | Y | Context-Aware | Reduce path stretch by 37%, Latency by 73%, throughput by 55.73%, and PDR by 12.5% | Overlooked flow features and this affect the QoS of important flows |
| MRA [27] | To Reduce failover time | N | N | Y | Y | Depth First Search | Achieved failure recovery within 1ms | Ignored congestion-prone flows |
| HiQoS [36] | For Rapid recovery from link loss. | Y | N | Y | N | Dijkstra | Reduce delay, and Increase throughput | Did not consider congestion-prone traffic such as EF |
| ADMPCF [37] | Integrated resource control | N | N | Y | N | BGR, kSP | Outperformed H-SPF and W-SPF on rejected number of requests by 81–83%, SPF and H-SPF in utilization by 1.4% and 40%, respectively. | BGR needs additional memory to store auxiliary graph |
| TALON [38] | To improve throughput among tenants | N | Y | Y | N | ECMP | Increased throughput by 2.29 | Did not consider latency and reliability |
| Presto [28] | Load balancing | N | Y | N | N | GRO | For shuffle synthetic workload, Presto improved throughput upon ECMP by 38–72% and MPTCP by 17.28% | Is a proactive approach and suffers from flowcell reordering bottleneck. Thus, it is prone to memory overflow |
| TeaVisor [29] | Bandwidth reservation | N | N | Y | N | Context-Aware | Achieve 34% throughput improvementAverage error rate 5% | |
| DASH [20] | Flow table load balancing across multiple paths | N | Y | N | Y | Hash-based data structure | Achieved 22.1% and 16.0% completion time at 80% workload compared to Hula and ECMP. With a 20% load balance | Prone to out-of-order packet delivery. |
| Tag-in-Tag [34,35] | To maximize flow table | Y | N | N | Y | Context-Aware | accommodates 15× more flow entries and reduces power consumption by 80% | Adding an identifier to each incoming packet is hard to do in the ASICs |
| Minnie [21] | Efficient memory utilization | N | N | Y | Y | Wildcard | Save 50% of memory, decrease the number of rules by an order of 5, and 31 for dynamic compression at 2000 | |
| Experimentation Tools | Control Plane | Data Plane | Northbound | Emulator | Flat Form | Environment | Traffic Generator |
| Ryu Controller | OpenVswitch | OpenFlow | Mininetv2.2.2 | Ubuntu (64 bit) | OracleVM6.1.18 | D-ITG | |
| Traffic Parameters | Traffic Type | Inter Departure Time (IDT) | Size | Values | Control Utility | ||
| TCP, UDP | Constant and Poison distribution pattern | 0.1–10, 15, 20 | TClink | ||||
Disclaimer/Publisher’s Note: The statements, opinions and data contained in all publications are solely those of the individual author(s) and contributor(s) and not of MDPI and/or the editor(s). MDPI and/or the editor(s) disclaim responsibility for any injury to people or property resulting from any ideas, methods, instructions or products referred to in the content. |
© 2023 by the authors. Licensee MDPI, Basel, Switzerland. This article is an open access article distributed under the terms and conditions of the Creative Commons Attribution (CC BY) license (https://creativecommons.org/licenses/by/4.0/).
Share and Cite
Yusuf, M.N.; Bakar, K.b.A.; Isyaku, B.; Osman, A.H.; Nasser, M.; Elhaj, F.A. Adaptive Path Selection Algorithm with Flow Classification for Software-Defined Networks. Mathematics 2023, 11, 1404. https://doi.org/10.3390/math11061404
Yusuf MN, Bakar KbA, Isyaku B, Osman AH, Nasser M, Elhaj FA. Adaptive Path Selection Algorithm with Flow Classification for Software-Defined Networks. Mathematics. 2023; 11(6):1404. https://doi.org/10.3390/math11061404
Chicago/Turabian StyleYusuf, Muhammed Nura, Kamalrulnizam bin Abu Bakar, Babangida Isyaku, Ahmed Hamza Osman, Maged Nasser, and Fatin A. Elhaj. 2023. "Adaptive Path Selection Algorithm with Flow Classification for Software-Defined Networks" Mathematics 11, no. 6: 1404. https://doi.org/10.3390/math11061404
APA StyleYusuf, M. N., Bakar, K. b. A., Isyaku, B., Osman, A. H., Nasser, M., & Elhaj, F. A. (2023). Adaptive Path Selection Algorithm with Flow Classification for Software-Defined Networks. Mathematics, 11(6), 1404. https://doi.org/10.3390/math11061404

