Green Human Resources and Innovative Performance in Small- and Medium-Sized Tourism Enterprises: A Mediation Model Using PLS-SEM Data Analysis
Abstract
1. Introduction
2. Theoretical Background and Hypotheses Evolution
2.1. Theoretical Background of the Study
2.2. Hypotheses Evolution
2.2.1. GHRMPs and Innovative Performance
2.2.2. GHRMPs and Individual Green Values
2.2.3. GHRMPs and Job Satisfaction
2.2.4. Individual Green Values and Innovative Performance
2.2.5. Job Satisfaction (JS) and Innovative Performance
3. Methods
3.1. Data Collection Process and Sampling Selection
3.2. The Study Measurements
3.3. Data Analysis Techniques
3.4. Descriptive Results
3.4.1. Assessment of the SmartPLs SEM Outer Model
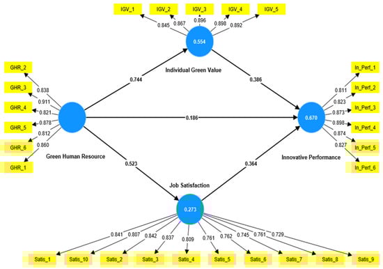
3.4.2. Evaluation of the SmartPLs SEM Structural Model
4. Discussion
5. Conclusion and Implications
5.1. Theoretical Implications
5.2. Managerial Implications
5.3. Limitations and Future Research Opportunities
Author Contributions
Funding
Institutional Review Board Statement
Informed Consent Statement
Data Availability Statement
Conflicts of Interest
References
- Buhalis, D. Strategic Use of Information Technologies in the Tourism Industry. Tour. Manag. 1998, 19, 409–421. [Google Scholar] [CrossRef]
- Tang, T.-W.; Zhang, P.; Lu, Y.; Wang, T.-C.; Tsai, C.-L. The Effect of Tourism Core Competence on Entrepreneurial Orientation and Service Innovation Performance in Tourism Small and Medium Enterprises. Asia Pac. J. Tour. Res. 2020, 25, 89–100. [Google Scholar] [CrossRef]
- Yu, H.; Shabbir, M.S.; Ahmad, N.; Ariza-Montes, A.; Vega-Muñoz, A.; Han, H.; Scholz, M.; Sial, M.S. A Contemporary Issue of Micro-Foundation of CSR, Employee Pro-Environmental Behavior, and Environmental Performance toward Energy Saving, Carbon Emission Reduction, and Recycling. Int. J. Environ. Res. Public Health 2021, 18, 5380. [Google Scholar] [CrossRef] [PubMed]
- Fang, G.G.; Qalati, S.A.; Ostic, D.; Shah, S.M.M.; Mirani, M.A. Effects of Entrepreneurial Orientation, Social Media, and Innovation Capabilities on SME Performance in Emerging Countries: A Mediated–Moderated Model. Technol. Anal. Strat. Manag. 2022, 34, 1326–1338. [Google Scholar] [CrossRef]
- Ministry of Investment and International Cooperation (Egypt). Supporting Private Sector. 2017. Available online: https://www.investinegypt.gov.eg/English/Pages/GettingStartedDetails.aspx?CategoryId=17#24 (accessed on 20 January 2023).
- Hameed, W.U.; Nisar, Q.A.; Wu, H.-C. Relationships between External Knowledge, Internal Innovation, Firms’ Open Innovation Performance, Service Innovation and Business Performance in the Pakistani Hotel Industry. Int. J. Hosp. Manag. 2021, 92, 102745. [Google Scholar] [CrossRef]
- Singjai, K.; Winata, L.; Kummer, T.-F. Green Initiatives and Their Competitive Advantage for the Hotel Industry in Developing Countries. Int. J. Hosp. Manag. 2018, 75, 131–143. [Google Scholar] [CrossRef]
- Novelli, M.; Schmitz, B.; Spencer, T. Networks, Clusters and Innovation in Tourism: A UK Experience. Tour. Manag. 2006, 27, 1141–1152. [Google Scholar] [CrossRef]
- Wang, Z.; Ren, S.; Chadee, D.; Sun, C. The Influence of Exploitative Leadership on Hospitality Employees’ Green Innovative Behavior: A Moderated Mediation Model. Int. J. Hosp. Manag. 2021, 99, 103058. [Google Scholar] [CrossRef]
- Elshaer, I.A.; Azazz, A.M.S.; Ameen, F.A.; Fayyad, S. Sustainable Horticulture Practices to Predict Consumer Attitudes towards Green Hotel Visit Intention: Moderating the Role of an Environmental Gardening Identity. Horticulturae 2022, 9, 31. [Google Scholar] [CrossRef]
- Teodorescu, N.; Stăncioiu, A.-F.; Răvar, A.S.; Botoș, A. Creativity and Innovation–Sources of Competitive Advantage in the Value Chain of Tourism Enterprises. Theor. Appl. Econ. 2015, 22, 35–48. [Google Scholar]
- Chesbrough, H. Open Innovation: Where We’ve Been and Where We’re Going. Res. Technol. Manag. 2012, 55, 20–27. [Google Scholar] [CrossRef]
- Ottenbacher, M.C.; Harrington, R.J. Strategies for Achieving Success for Innovative versus Incremental New Services. J. Serv. Mark. 2010, 24, 3–15. [Google Scholar] [CrossRef]
- Luoh, H.-F.; Tsaur, S.-H.; Tang, Y.-Y. Empowering Employees: Job Standardization and Innovative Behavior. Int. J. Contemp. Hosp. Manag. 2014, 26, 1100–1117. [Google Scholar] [CrossRef]
- Meeus, M.T.H.; Oerlemans, L.A.G. Firm Behaviour and Innovative Performance. Res. Policy 2000, 29, 41–58. [Google Scholar] [CrossRef]
- Elshaer, I.A.; Abdelrahman, M.A.; Azazz, A.M.S.; Alrawad, M.; Fayyad, S. Environmental Transformational Leadership and Green Innovation in the Hotel Industry: Two Moderated Mediation Analyses. Int. J. Environ. Res. Public Health 2022, 19, 16800. [Google Scholar] [CrossRef]
- Gerhart, B. Human Resources and Business Performance: Findings, Unanswered Questions, and an Alternative Approach. Manag. Revu 2005, 16, 174–185. [Google Scholar] [CrossRef]
- Singh, S.K.; Del Giudice, M.; Chierici, R.; Graziano, D. Green Innovation and Environmental Performance: The Role of Green Transformational Leadership and Green Human Resource Management. Technol. Forecast. Soc. Chang. 2020, 150, 119762. [Google Scholar] [CrossRef]
- Elshaer, I.A.; Sobaih, A.E.E.; Aliedan, M.; Azazz, A.M.S. The Effect of Green Human Resource Management on Environmental Performance in Small Tourism Enterprises: Mediating Role of Pro-Environmental Behaviors. Sustainability 2021, 13, 1956. [Google Scholar] [CrossRef]
- Merlin, M.L.; Chen, Y. Impact of Green Human Resource Management on Organizational Reputation and Attractiveness: The Mediated-Moderated Model. Front. Environ. Sci. 2022, 10, 1561. [Google Scholar] [CrossRef]
- Al-Ghazali, B.M.; Afsar, B. Retracted: Green Human Resource Management and Employees’ Green Creativity: The Roles of Green Behavioral Intention and Individual Green Values. Corp. Soc. Responsib. Environ. Manag. 2021, 28, 536. [Google Scholar] [CrossRef]
- Edwards, J.R. An examination of competing versions of the person-environment fit approach to stress. Acad. Manag. J. 1996, 39, 292–339. [Google Scholar] [CrossRef]
- Pinzone, M.; Guerci, M.; Lettieri, E.; Huisingh, D. Effects of ‘Green’ Training on pro-Environmental Behaviors and Job Satisfaction: Evidence from the Italian Healthcare Sector. J. Clean. Prod. 2019, 226, 221–232. [Google Scholar] [CrossRef]
- Cho, S.D.; Chang, D.R. Salesperson’s Innovation Resistance and Job Satisfaction in Intra-Organizational Diffusion of Sales Force Automation Technologies: The Case of South Korea. Ind. Mark. Manag. 2008, 37, 841–847. [Google Scholar] [CrossRef]
- Ren, S.; Tang, G.; Jackson, S.E. Green Human Resource Management Research in Emergence: A Review and Future Directions. Asia Pac. J. Manag. 2018, 35, 769–803. [Google Scholar] [CrossRef]
- Lu, H.; While, A.E.; Louise Barriball, K. Job Satisfaction among Nurses: A Literature Review. Int. J. Nurs. Stud. 2005, 42, 211–227. [Google Scholar] [CrossRef]
- Yong, J.Y.; Yusliza, M.-Y.; Fawehinmi, O.O. Green Human Resource Management. Benchmarking Int. J. 2019, 27, 2005–2027. [Google Scholar] [CrossRef]
- Chen, S.; Jiang, W.; Li, X.; Gao, H. Effect of Employees’ Perceived Green HRM on Their Workplace Green Behaviors in Oil and Mining Industries: Based on Cognitive-Affective System Theory. Int. J. Environ. Res. Public Health 2021, 18, 4056. [Google Scholar] [CrossRef]
- Chen, Y.; Yan, X. The Small and Medium Enterprises’ Green Human Resource Management and Green Transformational Leadership: A Sustainable Moderated-mediation Practice. Corp. Soc. Responsib. Environ. Manag. 2022, 29, 1341–1356. [Google Scholar] [CrossRef]
- Amrutha, V.N.; Geetha, S.N. A Systematic Review on Green Human Resource Management: Implications for Social Sustainability. J. Clean. Prod. 2020, 247, 119131. [Google Scholar] [CrossRef]
- Pham, N.T.; Hoang, H.T.; Phan, Q.P.T. Green Human Resource Management: A Comprehensive Review and Future Research Agenda. Int. J. Manpow. 2019, 41, 845–878. [Google Scholar] [CrossRef]
- Boselie, P.; Dietz, G.; Boon, C. Commonalities and Contradictions in HRM and Performance Research. Hum. Resour. Manag. J. 2005, 15, 67–94. [Google Scholar] [CrossRef]
- Elshaer, I.A.; Azazz, A.M.S.; Fayyad, S. Green Management and Sustainable Performance of Small- and Medium-Sized Hospitality Businesses: Moderating the Role of an Employee’s Pro-Environmental Behaviour. Int. J. Environ. Res. Public Health 2023, 20, 2244. [Google Scholar] [CrossRef]
- Cheema, S.; Javed, F. The Effects of Corporate Social Responsibility toward Green Human Resource Management: The Mediating Role of Sustainable Environment. Cogent Bus. Manag. 2017, 4, 1310012. [Google Scholar] [CrossRef]
- Anwar, N.; Mahmood, N.H.N.; Yusoff, Y.M.; Khalid, W. Review of Green Human Resource Management: From the Lens of Ability-Motivation-Opportunity Framework. Adv. Sci. Lett. 2018, 24, 2507–2510. [Google Scholar] [CrossRef]
- Islam, T.; Hussain, D.; Ahmed, I.; Sadiq, M. Ethical Leadership and Environment Specific Discretionary Behaviour: The Mediating Role of Green Human Resource Management and Moderating Role of Individual Green Values. Can. J. Adm. Sci./Rev. Can. Sci. l’Adm. 2021, 38, 442–459. [Google Scholar] [CrossRef]
- Muchinsky, P.M.; Monahan, C.J. What Is Person-Environment Congruence? Supplementary versus Complementary Models of Fit. J. Vocat. Behav. 1987, 31, 268–277. [Google Scholar] [CrossRef]
- Deegan, C.; Rankin, M.; Voght, P. Firms’ Disclosure Reactions to Major Social Incidents: Australian Evidence. Account. Forum 2000, 24, 101–130. [Google Scholar] [CrossRef]
- Tuan, L.T. Promoting Employee Green Behavior in the Chinese and Vietnamese Hospitality Contexts: The Roles of Green Human Resource Management Practices and Responsible Leadership. Int. J. Hosp. Manag. 2022, 105, 103253. [Google Scholar] [CrossRef]
- Muisyo, P.K.; Su, Q.; Hashmi, H.B.A.; Ho, T.H.; Julius, M.M. The Role of Green HRM in Driving Hotels’ Green Creativity. Int. J. Contemp. Hosp. Manag. 2022, 34, 1331–1352. [Google Scholar] [CrossRef]
- O’Donohue, W.; (Ann) Torugsa, N. The Moderating Effect of ‘Green’ HRM on the Association between Proactive Environmental Management and Financial Performance in Small Firms. Int. J. Hum. Resour. Manag. 2016, 27, 239–261. [Google Scholar] [CrossRef]
- Ren, Z.; Hussain, R.Y. A Mediated–Moderated Model for Green Human Resource Management: An Employee Perspective. Front. Environ. Sci. 2022, 10, 1538. [Google Scholar] [CrossRef]
- Mishra, P. Green Human Resource Management. Int. J. Organ. Anal. 2017, 25, 762–788. [Google Scholar] [CrossRef]
- Elshaer, I.A.; AboAlkhair, A.M.; Fayyad, S.; Azazz, A.M.S. Post-COVID-19 Family Micro-Business Resources and Agritourism Performance: A Two-Mediated Moderated Quantitative-Based Model with a PLS-SEM Data Analysis Method. Mathematics 2023, 11, 359. [Google Scholar] [CrossRef]
- Perron, G.M.; Côté, R.P.; Duffy, J.F. Improving Environmental Awareness Training in Business. J. Clean. Prod. 2006, 14, 551–562. [Google Scholar] [CrossRef]
- Renwick, D.W.S.; Redman, T.; Maguire, S. Green Human Resource Management: A Review and Research Agenda. Int. J. Manag. Rev. 2013, 15, 1–14. [Google Scholar] [CrossRef]
- Úbeda-García, M.; Claver-Cortés, E.; Marco-Lajara, B.; Zaragoza-Sáez, P. Corporate Social Responsibility and Firm Performance in the Hotel Industry. The Mediating Role of Green Human Resource Management and Environmental Outcomes. J. Bus. Res. 2021, 123, 57–69. [Google Scholar] [CrossRef]
- Tang, G.; Chen, Y.; Jiang, Y.; Paillé, P.; Jia, J. Green Human Resource Management Practices: Scale Development and Validity. Asia Pac. J. Hum. Resour. 2018, 56, 31–55. [Google Scholar] [CrossRef]
- Anwar, N.; Nik Mahmood, N.H.; Yusliza, M.Y.; Ramayah, T.; Noor Faezah, J.; Khalid, W. Green Human Resource Management for Organisational Citizenship Behaviour towards the Environment and Environmental Performance on a University Campus. J. Clean. Prod. 2020, 256, 120401. [Google Scholar] [CrossRef]
- Bin Saeed, B.; Afsar, B.; Hafeez, S.; Khan, I.; Tahir, M.; Afridi, M.A. Promoting Employee’s Proenvironmental Behavior through Green Human Resource Management Practices. Corp. Soc. Responsib. Environ. Manag. 2019, 26, 424–438. [Google Scholar] [CrossRef]
- Acosta-Prado, J.C.; López-Montoya, O.H.; Sanchís-Pedregosa, C.; Zárate-Torres, R.A. Human Resource Management and Innovative Performance in Non-Profit Hospitals: The Mediating Effect of Organizational Culture. Front. Psychol. 2020, 11. [Google Scholar] [CrossRef]
- Chen, X.; Zhao, K.; Liu, X.; Dash Wu, D. Improving Employees’ Job Satisfaction and Innovation Performance Using Conflict Management. Int. J. Confl. Manag. 2012, 23, 151–172. [Google Scholar] [CrossRef]
- Hagedoorn, J.; Cloodt, M. Measuring Innovative Performance: Is There an Advantage in Using Multiple Indicators? Res. Policy 2003, 32, 1365–1379. [Google Scholar] [CrossRef]
- Kaya, B.; Abubakar, A.M.; Behravesh, E.; Yildiz, H.; Mert, I.S. Antecedents of Innovative Performance: Findings from PLS-SEM and Fuzzy Sets (FsQCA). J. Bus. Res. 2020, 114, 278–289. [Google Scholar] [CrossRef]
- Sobaih, A.E.E.; Hasanein, A.; Elshaer, I. Influences of Green Human Resources Management on Environmental Performance in Small Lodging Enterprises: The Role of Green Innovation. Sustainability 2020, 12, 10371. [Google Scholar] [CrossRef]
- Jiménez-Jiménez, D.; Sanz-Valle, R. Could HRM Support Organizational Innovation? Int. J. Hum. Resour. Manag. 2008, 19, 1208–1221. [Google Scholar] [CrossRef]
- Pinzone, M.; Guerci, M.; Lettieri, E.; Redman, T. Progressing in the Change Journey towards Sustainability in Healthcare: The Role of ‘Green’ HRM. J. Clean. Prod. 2016, 122, 201–211. [Google Scholar] [CrossRef]
- Florida, R.; Davison, D. Gaining from Green Management: Environmental Management Systems inside and Outside the Factory. Calif. Manag. Rev. 2001, 43, 64–84. [Google Scholar] [CrossRef]
- Day, D.V.; Bedeian, A.G. Predicting Job Performance Across Organizations: The Interaction of Work Orientation and Psychological Climate. J. Manag. 1991, 17, 589–600. [Google Scholar] [CrossRef]
- Dumont, J.; Shen, J.; Deng, X. Effects of Green HRM Practices on Employee Workplace Green Behavior: The Role of Psychological Green Climate and Employee Green Values. Hum. Resour. Manag. 2017, 56, 613–627. [Google Scholar] [CrossRef]
- Ileana Petrescu, A.; Simmons, R. Human Resource Management Practices and Workers’ Job Satisfaction. Int. J. Manpow. 2008, 29, 651–667. [Google Scholar] [CrossRef]
- Boselie, P.; van der Wiele, T. Employee Perceptions of HRM and TQM, and the Effects on Satisfaction and Intention to Leave. Manag. Serv. Qual. Int. J. 2002, 12, 165–172. [Google Scholar] [CrossRef]
- Elshaer, I.A.; Azazz, A.M.S.; Fayyad, S. Positive Humor and Work Withdrawal Behaviors: The Role of Stress Coping Styles in the Hotel Industry Amid COVID-19 Pandemic. Int. J. Environ. Res. Public Health 2022, 19, 6233. [Google Scholar] [CrossRef]
- Afshar Jahanshahi, A.; Maghsoudi, T.; Shafighi, N. Employees’ Environmentally Responsible Behavior: The Critical Role of Environmental Justice Perception. Sustain. Sci. Pr. Policy 2021, 17, 1–14. [Google Scholar] [CrossRef]
- Elshaer, I.A.; Azazz, A.M.S.; Ameen, F.A.; Fayyad, S. Agritourism and Peer-to-Peer Accommodation: A Moderated Mediation Model. Agriculture 2022, 12, 1586. [Google Scholar] [CrossRef]
- Ahmad, I.; Umrani, W.A. The Impact of Ethical Leadership Style on Job Satisfaction. Leadersh. Organ. Dev. J. 2019, 40, 534–547. [Google Scholar] [CrossRef]
- Koh, H.C.; Boo, E.H.Y. The Link Between Organizational Ethics and Job Satisfaction: A Study of Managers in Singapore. J. Bus. Ethics 2001, 29, 309–324. [Google Scholar] [CrossRef]
- Freire, C.; Pieta, P. The Impact of Green Human Resource Management on Organizational Citizenship Behaviors: The Mediating Role of Organizational Identification and Job Satisfaction. Sustainability 2022, 14, 7557. [Google Scholar] [CrossRef]
- Stern, P.C.; Dietz, T.; Abel, T.; Guagnano, G.A.; Kalof, L. A Value-Belief-Norm Theory of Support for Social Movements: The Case of Environmentalism. Hum. Ecol. Rev. 1999, 6, 81–97. [Google Scholar]
- Anderson, N.; Potočnik, K.; Zhou, J. Innovation and Creativity in Organizations. J. Manag. 2014, 40, 1297–1333. [Google Scholar] [CrossRef]
- Chou, C.-J. Hotels’ Environmental Policies and Employee Personal Environmental Beliefs: Interactions and Outcomes. Tour. Manag. 2014, 40, 436–446. [Google Scholar] [CrossRef]
- Schultz, P.W.; Gouveia, V.V.; Cameron, L.D.; Tankha, G.; Schmuck, P.; Franěk, M. Values and Their Relationship to Environmental Concern and Conservation Behavior. J. Cross-Cult. Psychol. 2005, 36, 457–475. [Google Scholar] [CrossRef]
- Elshaer, I.A.; Azazz, A.M.S.; Fayyad, S. Underdog Environmental Expectations and Environmental Organizational Citizenship Behavior in the Hotel Industry: Mediation of Desire to Prove Others Wrong and Individual Green Values as a Moderator. Int. J. Environ. Res. Public Health 2022, 19, 9501. [Google Scholar] [CrossRef] [PubMed]
- Chaudhary, R. Effects of Green Human Resource Management: Testing a Moderated Mediation Model. Int. J. Product. Perform. Manag. 2019, 70, 201–216. [Google Scholar] [CrossRef]
- Odugbesan, J.A.; Aghazadeh, S.; al Qaralleh, R.E.; Sogeke, O.S. Green Talent Management and Employees’ Innovative Work Behavior: The Roles of Artificial Intelligence and Transformational Leadership. J. Knowl. Manag. 2022. [Google Scholar] [CrossRef]
- Nwosu, B.; Ward, T. The Way Forward: Human Capital Development in the Hotel Industry in Nigeria. Worldw. Hosp. Tour. Themes 2016, 8, 235–240. [Google Scholar] [CrossRef]
- Trivellas, P.; Santouridis, I. TQM and Innovation Performance in Manufacturing SMEs: The Mediating Effect of Job Satisfaction. In Proceedings of the 2009 IEEE International Conference on Industrial Engineering and Engineering Management, Hongkong, China, 8–11 December 2009; pp. 458–462. [Google Scholar] [CrossRef]
- Yu, W.; Chavez, R.; Feng, M.; Wong, C.Y.; Fynes, B. Green Human Resource Management and Environmental Cooperation: An Ability-Motivation-Opportunity and Contingency Perspective. Int. J. Prod. Econ. 2020, 219, 224–235. [Google Scholar] [CrossRef]
- Wang, G.; Netemeyer, R.G. Salesperson Creative Performance: Conceptualization, Measurement, and Nomological Validity. J. Bus. Res. 2004, 57, 805–812. [Google Scholar] [CrossRef]
- Azazz, A.M.S.; Elshaer, I.A. Amid COVID-19 Pandemic, Entrepreneurial Resilience and Creative Performance with the Mediating Role of Institutional Orientation: A Quantitative Investigation Using Structural Equation Modeling. Mathematics 2022, 10, 2127. [Google Scholar] [CrossRef]
- Macdonald, S.; Maclntyre, P. The Generic Job Satisfaction Scale. Empl. Assist. Q. 1997, 13, 1–16. [Google Scholar] [CrossRef]
- Al-Haidan, S.A.; Azazz, A.M.S.; Elshaer, I.A. Social Disconnectedness and Career Advancement Impact on Performance: The Role of Employees’ Satisfaction in the Energy Sector. Energies 2022, 15, 2599. [Google Scholar] [CrossRef]
- Leguina, A. A Primer on Partial Least Squares Structural Equation Modeling (PLS-SEM). Int. J. Res. Method Educ. 2015, 38, 220–221. [Google Scholar] [CrossRef]
- Hair, J.F.; Hult, G.T.M.; Ringle, C.M.; Sarstedt, M. A Primer on Partial Least Squares (PLS) Structural Equation Modeling; SAGE Publications: New York, NY, USA, 2014. [Google Scholar]
- Armstrong, J.S.; Overton, T.S. Estimating Nonresponse Bias in Mail Surveys. J. Mark. Res. 1977, 14, 396–402. [Google Scholar] [CrossRef]
- Nunnally, J.C. Psychometric Theory 3E; McGraw-Hill: New York, NY, USA, 1994. [Google Scholar]
- Chin, W.W. The Partial Least Squares Approach for Structural Equation Modeling. Mod. Methods Bus. Res. 1998, 295, 295–336. [Google Scholar]
- Henseler, J.; Ringle, C.M.; Sinkovics, R.R. The Use of Partial Least Squares Path Modeling in International Marketing. In Advances in International Marketing; Sinkovics, R.R., Ghauri, P.N., Eds.; Emerald Group Publishing Limited: Bingley, UK, 2009; Volume 20, pp. 277–319. [Google Scholar] [CrossRef]
- Hair, J.F.; Risher, J.J.; Sarstedt, M.; Ringle, C.M. When to Use and How to Report the Results of PLS-SEM. Eur. Bus. Rev. 2019, 31, 2–24. [Google Scholar] [CrossRef]
- Seeck, H.; Diehl, M.-R. A Literature Review on HRM and Innovation–Taking Stock and Future Directions. Int. J. Hum. Resour. Manag. 2017, 28, 913–944. [Google Scholar] [CrossRef]
- Fan, F.; Lian, H.; Liu, X.; Wang, X. Can Environmental Regulation Promote Urban Green Innovation Efficiency? An Empirical Study Based on Chinese Cities. J. Clean. Prod. 2021, 287, 125060. [Google Scholar] [CrossRef]
- Awwad Al-Shammari, A.S.; Alshammrei, S.; Nawaz, N.; Tayyab, M. Green Human Resource Management and Sustainable Performance with the Mediating Role of Green Innovation: A Perspective of New Technological Era. Front. Environ. Sci. 2022, 10. [Google Scholar] [CrossRef]
- Shipton, H.J.; West, M.A.; Parkes, C.L.; Dawson, J.F.; Patterson, M.G. When Promoting Positive Feelings Pays: Aggregate Job Satisfaction, Work Design Features, and Innovation in Manufacturing Organizations. Eur. J. Work. Organ. Psychol. 2006, 15, 404–430. [Google Scholar] [CrossRef]
- Davis, M.A. Understanding the Relationship between Mood and Creativity: A Meta-Analysis. Organ. Behav. Hum. Decis. Process. 2009, 108, 25–38. [Google Scholar] [CrossRef]
- Bysted, R. Innovative Employee Behaviour. Eur. J. Innov. Manag. 2013, 16, 268–284. [Google Scholar] [CrossRef]
- Li, L.; Zhu, B.; Che, X.; Sun, H.; Tan, M. Examining Effect of Green Transformational Leadership and Environmental Regulation through Emission Reduction Policy on Energy-Intensive Industry’s Employee Turnover Intention in China. Sustainability 2021, 13, 6530. [Google Scholar] [CrossRef]
- Pesämaa, O.; Zwikael, O.; Hair, J.F.; Huemann, M. Publishing Quantitative Papers with Rigor and Transparency. Int. J. Proj. Manag. 2021, 39, 217–222. [Google Scholar] [CrossRef]


| N = 605 | |||
|---|---|---|---|
| Gender | Experience | ||
| Male | 75% | one year | 10% |
| Female | 25% | 2 to 4 years | 35% |
| Age | from 5 to 7 years | 25% | |
| >20 years | 18% | from 8 years or more | 30% |
| Between 26–35 | 32% | Sector | |
| Between 36–45 | 35% | From 5-star hotels | 60% |
| 46 years and above | 15% | Travel agent sector | 40% |
| The education level | |||
| Secondary school | 25% | ||
| Undergraduate degree | 70% | ||
| Postgraduate level | 5% | ||
| Items | Abbrev. | Loading | Inner VIF | α | C.R | AVE |
|---|---|---|---|---|---|---|
| Suggested Cutt-Off Level | >0.7 | >5.0 | >0.7 | >0.7 | >0.5 | |
| Green Human Resource Practices (GHRMPs) | 2.268 | 0.926 | 0.933 | 0.729 | ||
| Provide training programmes on environmental management for our employees (training and development) | GHR(1) | 0.860 | ||||
| Organize environmental education activities for our employees (training and development) | GHR(2) | 0.838 | ||||
| Promote employee participation for green development (employee motivation) | GHR(3) | 0.911 | ||||
| Employees introduce environmental issues to customers (employee involvement) | GHR(4) | 0.821 | ||||
| Purchasing personnel introduce environmental issues to suppliers (employee involvement) | GHR(5) | 0.878 | ||||
| Purchasing personnel receive training regarding the purchase of environmentally friendly products (training and development) | GHR(6) | 0.812 | ||||
| Individual Green Value (IGV) | 2.706 | 0.927 | 0.927 | 0.774 | ||
| I feel a personal obligation to do whatever I can to prevent environmental degradation | IGV(1) | 0.845 | ||||
| I feel obliged to save the environment from degradation, regardless of what others do | IGV(2) | 0.867 | ||||
| People like me should do whatever they can to protect environment from degradation | IGV(3) | 0.896 | ||||
| I feel guilty when I contribute to environmental degradation | IGV(4) | 0.898 | ||||
| I feel obliged to keep the environment and nature in mind in my daily behavior | IGV(5) | 0.892 | ||||
| Innovative Performance(In_Perf) | 0.924 | 0.927 | 0.725 | |||
| I carry out my routine tasks in inventive ways | In-Perf.(1) | 0.811 | ||||
| I come up with new ideas for satisfying customer needs | In-Perf.(2) | 0.823 | ||||
| I generate and evaluate multiple alternatives for novel customer problems | In-Perf.(3) | 0.873 | ||||
| I have fresh perspectives on old problems | In-Perf.(4) | 0.898 | ||||
| I improvise methods for solving a problem when an answer is not apparent | In-Perf.(5) | 0.874 | ||||
| I generate creative ideas for service delivery | In-Perf.(6) | 0.827 | ||||
| Job Satisfaction(Satis.) | 1.662 | 0.933 | 0.940 | 0.625 | ||
| I receive recognition for a job well done | J.Satis. (1) | 0.841 | ||||
| I feel close to the people at work | J.Satis. (2) | 0.842 | ||||
| I feel good about working at this company | J.Satis. (3) | 0.837 | ||||
| I feel secure about my job | J.Satis. (4) | 0.809 | ||||
| I believe management is concerned about me | J.Satis. (5) | 0.761 | ||||
| On the whole, I believe work is good for my physical heath | J.Satis. (6) | 0.762 | ||||
| My wage is good | J.Satis. (7) | 0.745 | ||||
| All my talents and skills are used at work | J.Satis. (8) | 0.761 | ||||
| I get along with my supervisors | J.Satis. (9) | 0.729 | ||||
| I feel good about my job | J.Satis. (10) | 0.807 | ||||
| GHRMPs | IGV | In_Perf. | J.Satis. | |
|---|---|---|---|---|
| GHR(1) | 0.860 | 0.745 | 0.664 | 0.555 |
| GHR(2) | 0.838 | 0.608 | 0.668 | 0.482 |
| GHR(3) | 0.911 | 0.662 | 0.529 | 0.420 |
| GHR(4) | 0.821 | 0.576 | 0.471 | 0.319 |
| GHR(5) | 0.878 | 0.657 | 0.525 | 0.373 |
| GHR(6) | 0.812 | 0.530 | 0.500 | 0.488 |
| IGV(1) | 0.691 | 0.845 | 0.686 | 0.560 |
| IGV(2) | 0.644 | 0.867 | 0.666 | 0.560 |
| IGV(3) | 0.638 | 0.896 | 0.677 | 0.556 |
| IGV(4) | 0.606 | 0.898 | 0.646 | 0.552 |
| IGV(5) | 0.687 | 0.892 | 0.630 | 0.519 |
| In-Perf.(1) | 0.613 | 0.614 | 0.811 | 0.662 |
| In-Perf.(2) | 0.557 | 0.576 | 0.823 | 0.497 |
| In-Perf.(3) | 0.549 | 0.721 | 0.873 | 0.631 |
| In-Perf.(4) | 0.576 | 0.670 | 0.898 | 0.668 |
| In-Perf.(5) | 0.565 | 0.673 | 0.874 | 0.578 |
| In-Perf.(6) | 0.530 | 0.574 | 0.827 | 0.534 |
| J.Satis. (1) | 0.480 | 0.602 | 0.663 | 0.841 |
| J.Satis. (2) | 0.416 | 0.506 | 0.616 | 0.842 |
| J.Satis. (3) | 0.380 | 0.530 | 0.594 | 0.837 |
| J.Satis. (4) | 0.300 | 0.443 | 0.592 | 0.809 |
| J.Satis. (5) | 0.221 | 0.376 | 0.512 | 0.761 |
| J.Satis. (6) | 0.293 | 0.418 | 0.512 | 0.762 |
| J.Satis. (7) | 0.217 | 0.349 | 0.439 | 0.745 |
| J.Satis. (8) | 0.582 | 0.553 | 0.498 | 0.761 |
| J.Satis. (9) | 0.477 | 0.458 | 0.481 | 0.729 |
| J.Satis. (10) | 0.595 | 0.594 | 0.592 | 0.807 |
| AVEs Scores | HTMT Scores | |||||||
|---|---|---|---|---|---|---|---|---|
| 1 | 2 | 3 | 4 | 1 | 2 | 3 | 4 | |
| 1-Green Human Resource | 0.854 | |||||||
| 2-Individual Green Value | 0.744 | 0.880 | 0.794 | |||||
| 3-Innovative Performance | 0.664 | 0.752 | 0.852 | 0.708 | 0.809 | |||
| 4-Job Satisfaction | 0.523 | 0.625 | 0.703 | 0.791 | 0.530 | 0.656 | 0.744 | |
| β | t-Value | p-Value | |
|---|---|---|---|
| Direct path coefficients | |||
| H1: Green Human Resource -> Innovative Performance | 0.186 | 2.271 | 0.024 |
| H2: Green Human Resource -> Individual Green Value | 0.744 | 30.243 | 0.000 |
| H3: Green Human Resource -> Job Satisfaction | 0.523 | 10.639 | 0.000 |
| H4: Individual Green Value -> Innovative Performance | 0.386 | 6.642 | 0.000 |
| H5: Job Satisfaction -> Innovative Performance | 0.364 | 6.131 | 0.000 |
| Specific indirect effects | |||
| H6: Green Human Resource -> Individual Green Value -> Innovative Performance | 0.287 | 5.978 | 0.000 |
| H7: Green Human Resource -> Job Satisfaction -> Innovative Performance | 0.190 | 4.894 | 0.000 |
| Total Effect | |||
| Green Human Resource -> Innovative Performance | 0.478 | 9.272 | 0.000 |
Disclaimer/Publisher’s Note: The statements, opinions and data contained in all publications are solely those of the individual author(s) and contributor(s) and not of MDPI and/or the editor(s). MDPI and/or the editor(s) disclaim responsibility for any injury to people or property resulting from any ideas, methods, instructions or products referred to in the content. |
© 2023 by the authors. Licensee MDPI, Basel, Switzerland. This article is an open access article distributed under the terms and conditions of the Creative Commons Attribution (CC BY) license (https://creativecommons.org/licenses/by/4.0/).
Share and Cite
Elshaer, I.A.; Azazz, A.M.S.; Fayyad, S. Green Human Resources and Innovative Performance in Small- and Medium-Sized Tourism Enterprises: A Mediation Model Using PLS-SEM Data Analysis. Mathematics 2023, 11, 711. https://doi.org/10.3390/math11030711
Elshaer IA, Azazz AMS, Fayyad S. Green Human Resources and Innovative Performance in Small- and Medium-Sized Tourism Enterprises: A Mediation Model Using PLS-SEM Data Analysis. Mathematics. 2023; 11(3):711. https://doi.org/10.3390/math11030711
Chicago/Turabian StyleElshaer, Ibrahim A., Alaa M. S. Azazz, and Sameh Fayyad. 2023. "Green Human Resources and Innovative Performance in Small- and Medium-Sized Tourism Enterprises: A Mediation Model Using PLS-SEM Data Analysis" Mathematics 11, no. 3: 711. https://doi.org/10.3390/math11030711
APA StyleElshaer, I. A., Azazz, A. M. S., & Fayyad, S. (2023). Green Human Resources and Innovative Performance in Small- and Medium-Sized Tourism Enterprises: A Mediation Model Using PLS-SEM Data Analysis. Mathematics, 11(3), 711. https://doi.org/10.3390/math11030711

