Employing a Fractional Basis Set to Solve Nonlinear Multidimensional Fractional Differential Equations
Abstract
:1. Introduction
2. Basic Definition of B-polys and Fractional Differentiation Rules
3. Approximate Solution with Initial Condition
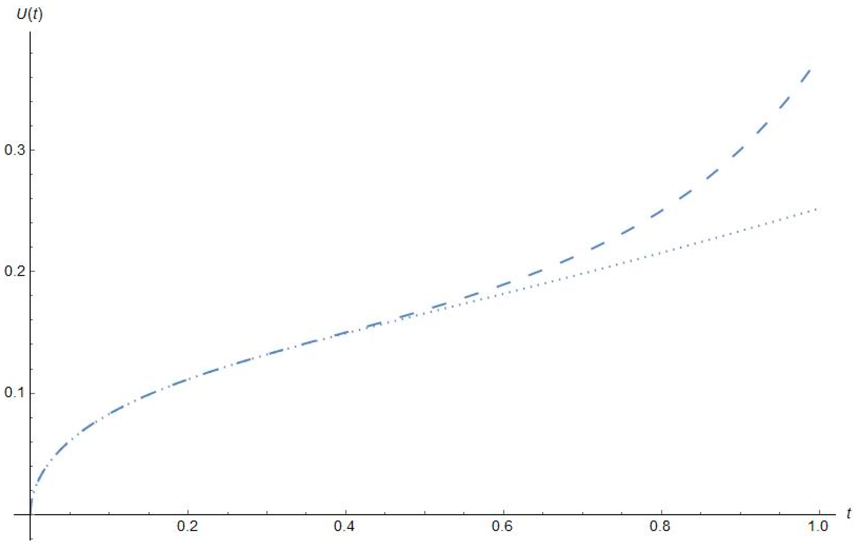
4. Application of the Technique
5. Error Analysis
6. Conclusions
Author Contributions
Funding
Data Availability Statement
Acknowledgments
Conflicts of Interest
References
- Ross, B. A brief history and exposition of the fundamental theory of fractional calculus. In Fractional Calculus and Its Applications; Springer: Berlin/Heidelberg, Germany, 1975; pp. 1–36. [Google Scholar] [CrossRef]
- Lacroix, S.F. Traité du Calcul Différentiel et du Calcul Intégral, 2nd ed.; Mme, Paris, Ve Courcier, Tome Troisiéme, 409-410; Available online: https://books.google.com.na/books?id=58edCF2FupgC&printsec=frontcover&source=gbs_book_other_versions_r&cad=4#v=onepage&q&f=false (accessed on 27 February 2023).
- Leibnitz, G.W. Leibnitzen’s Mathematische Schriften; Georg Olm: Hildesheim, Germany, 1962; Volume 2, pp. 301–302. [Google Scholar]
- Oldham, K.B.; Spanier, J. The Fractional Calculus: Theory and Applications of Differentiation and Integration to Arbitrary Order; Elsevier: Amsterdam, The Netherlands, 1974; p. 234. [Google Scholar]
- Abel, N.H. Auflösung einer mechanischen Aufgabe. J. Fur Die Reine Und Angew. Math. 1826, 1826, 153–157. [Google Scholar] [CrossRef]
- Tian, B.; Shan, W.-R.; Zhang, C.-Y.; Wei, G.-M.; Gao, Y.-T. Transformations for a generalized variable-coefficient nonlinear Schrödinger model from plasma physics, arterial mechanics and optical fibers with symbolic computation. Eur. Phys. J. B 2005, 47, 329–332. [Google Scholar] [CrossRef]
- Pinsker, F.; Bao, W.; Zhang, Y.; Ohadi, H.; Dreismann, A.; Baumberg, J.J. Fractional quantum mechanics in polariton condensates with velocity-dependent mass. Phys. Rev. B Cover. Condens. Matter Mater. Phys. 2015, 92, 195310. [Google Scholar] [CrossRef]
- Longhi, S. Fractional Schrödinger equation in optics. Opt. Lett. 2015, 40, 1117–1120. [Google Scholar] [CrossRef] [PubMed]
- Guo, X.; Xu, M. Some physical applications of fractional Schrödinger equation. J. Math. Phys. 2006, 47, 082104. [Google Scholar] [CrossRef]
- Ivancevic, T.T.; Ivancevic, V.G. High-Dimensional Chaotic and Attractor Systems: A Comprehensive Introduction; Springer: Berlin/Heidelberg, Germany, 2007; Available online: https://books.google.com/books?hl=en&lr=&id=mbtCAAAAQBAJ&oi=fnd&pg=PA1&ots=JG1rCvYu0G&sig=CtAxlFmBI3Zl8G3mhdvMiynExGE#v=onepage&q&f=false (accessed on 27 February 2023).
- Odibat, Z.M. Computational algorithms for computing the fractional derivatives of functions. Math. Comput. Simul. 2009, 79, 2013–2020. [Google Scholar] [CrossRef]
- Fan, D.P.; Cook, R.D. A differential equation model for predicting public opinions and behaviors from persuasive information: Application to the index of consumer sentiment. J. Math. Sociol. 2003, 27, 29–51. [Google Scholar] [CrossRef]
- Güner, Ö.; Bekir, A. Exact solutions of some fractional differential equations arising in mathematical biology. Int. J. Biomath. 2015, 8, 1550003. [Google Scholar] [CrossRef]
- Hattaf, K. On the Stability and Numerical Scheme of Fractional Differential Equations with Application to Biology. Computation 2022, 10, 97. [Google Scholar] [CrossRef]
- Brandt, S.; Dahmen, H.D.; Taylor, E.F. The picture book of quantum mechanics. Revis. Ed. Am. J. Phys. 1986, 54, 1153–1154. [Google Scholar] [CrossRef]
- Lazarides, N.; Tsironis, G.P. Coupled nonlinear Schrödinger field equations for electromagnetic wave propagation in nonlinear left-handed materials. Phys. Rev. E Stat. Nonlin. Soft Matter Phys. 2005, 71, 036614, Erratum in Phys. Rev. E Stat. Nonlin. Soft Matter Phys. 2005, 71, 049903. [Google Scholar] [CrossRef] [PubMed]
- Bellomo, N.; Delitala, M.; Coscia, V. On the mathematical theory of vehicular traffic flow I. Fluid dynamic and kinetic modelling. Math. Models Methods Appl. Sci. 2002, 12, 1801–1843. [Google Scholar] [CrossRef]
- Richards, P.I. Shock Waves on the Highway. Oper. Res. 1956, 4, 42–51. [Google Scholar] [CrossRef]
- Daganzo, C.F. A continuum theory of traffic dynamics for freeways with special lanes. Transp. Res. Part B Methodol. 1997, 31, 83–102. [Google Scholar] [CrossRef]
- Lighthill, M.J.; Whitham, G.B. On kinematic waves II. A theory of traffic flow on long crowded roads. Proc. R Soc. Lond A Math. Phys. Sci. 1955, 229, 317–345. [Google Scholar] [CrossRef]
- Kumar, D.; Tchier, F.; Singh, J.; Baleanu, D. An Efficient Computational Technique for Fractal Vehicular Traffic Flow. Entropy 2018, 20, 259. [Google Scholar] [CrossRef]
- Mandelbrot, B. Some Noises with 1/f Spectrum, a Bridge Between Direct Current and White Noise. IEEE Trans. Inf. Theory 1967, 13, 289–298. [Google Scholar] [CrossRef]
- Hasegawa, A.; Tappert, F. Transmission of stationary nonlinear optical pulses in dispersive dielectric fibers. II. Normal dispersion. Appl. Phys. Lett. 2003, 23, 171. [Google Scholar] [CrossRef]
- Mainardi, F. Fractional Calculus: Some Basic Problems in Continuum and Statistical Mechanics. January 2012. Available online: https://arxiv.org/abs/1201.0863v1 (accessed on 8 March 2022).
- Secchi, S.; Squassina, M. Soliton dynamics for fractional Schrödinger equations. Appl. Anal. 2013, 93, 1702–1729. [Google Scholar] [CrossRef]
- Daftardar-Gejji, V.; Jafari, H. Solving a multi-order fractional differential equation using adomian decomposition. Appl. Math. Comput. 2007, 189, 541–548. [Google Scholar] [CrossRef]
- Kartashov, Y.V.; Malomed, B.A.; Torner, L. Solitons in nonlinear lattices. Rev. Mod. Phys. 2011, 83, 247–305. [Google Scholar] [CrossRef]
- Tauhid, A.; Tasnim, M.; Noor, S.A.; Faruqui, N.; Abu Yousuf, M. A Secure Image Steganography Using Advanced Encryption Standard and Discrete Cosine Transform. J. Inf. Secur. 2019, 10, 117–129. [Google Scholar] [CrossRef]
- Velasco, M.P.; Usero, D.; Jiménez, S.; Vázquez, L.; Vázquez-Poletti, J.L.; Mortazavi, M. About some possible implementations of the fractional calculus. Mathematics 2020, 8, 893. [Google Scholar] [CrossRef]
- Sun, H.G.; Zhang, Y.; Baleanu, D.; Chen, W.; Chen, Y.Q. A new collection of real world applications of fractional calculus in science and engineering. Commun. Nonlinear Sci. Numer. Simul. 2018, 64, 213–231. [Google Scholar] [CrossRef]
- Baleanu, D.; Jajarmi, A.; Bonyah, E.; Hajipour, M. New aspects of poor nutrition in the life cycle within the fractional calculus. Adv. Differ. Equ. 2018, 2018, 230. [Google Scholar] [CrossRef]
- Islam, T.; Akbar, M.A.; Azad, A.K. Traveling wave solutions to some nonlinear fractional partial differential equations through the rational (G′/G)-expansion method. J. Ocean. Eng. Sci. 2018, 3, 76–81. [Google Scholar] [CrossRef]
- Kurt, A.; Rezazadeh, H.; Senol, M.; Neirameh, A.; Tasbozan, O.; Eslami, M.; Mirzazadeh, M. Two effective approaches for solving fractional generalized Hirota-Satsuma coupled KdV system arising in interaction of long waves. J. Ocean. Eng. Sci. 2018, 4, 24–32. [Google Scholar] [CrossRef]
- Wen, B.; Chini, G.P.; Dianati, N.; Doering, C.R. Computational approaches to aspect-ratio-dependent upper bounds and heat flux in porous medium convection. Phys. Lett. A 2013, 377, 2931–2938. [Google Scholar] [CrossRef]
- Jajarmi, A.; Baleanu, D. A new fractional analysis on the interaction of HIV with CD4+ T-cells. Chaos Solitons Fractals 2018, 113, 221–229. [Google Scholar] [CrossRef]
- Loghman, E.; Bakhtiari-Nejad, F.; Kamali, E.A.; Abbaszadeh, M. Nonlinear random vibrations of micro-beams with fractional viscoelastic core. Probabilistic Eng. Mech. 2022, 69, 103274. [Google Scholar] [CrossRef]
- Kudryashov, N.A. Method for finding optical solitons of generalized nonlinear Schrödinger equations. Optik 2022, 261, 169163. [Google Scholar] [CrossRef]
- Albogami, D.; Maturi, D.; Alshehri, H.; Albogami, D.; Maturi, D.; Alshehri, H. Adomian Decomposition Method for Solving Fractional Time-Klein-Gordon Equations Using Maple. Appl. Math. 2023, 14, 411–418. [Google Scholar] [CrossRef]
- Kamran; Khan, S.U.; Haque, S.; Mlaiki, N. On the Approximation of Fractional-Order Differential Equations Using Laplace Transform and Weeks Method. Symmetry 2023, 15, 1214. [Google Scholar] [CrossRef]
- Sadek, L.; Bataineh, A.S.; Alaoui, H.T.; Hashim, I. The Novel Mittag-Leffler–Galerkin Method: Application to a Riccati Differential Equation of Fractional Order. Fractal Fract. 2023, 7, 302. [Google Scholar] [CrossRef]
- Yüzbaşı, Ş.; Yıldırım, G. Numerical Solutions of Hantavirus Infection Model by Means of the Bernstein Polynomials. In Proceedings of the 4th International Conference on Artificial Intelligence and Applied Mathematics in Engineering, Baku, Azerbaijan, 20–22 May 2022; pp. 230–243. [Google Scholar] [CrossRef]
- Edwan, R.; Al-Omari, S.; Al-Smadi, M.; Momani, S.; Fulga, A. A new formulation of finite difference and finite volume methods for solving a space fractional convection–diffusion model with fewer error estimates. Adv. Differ. Equ. 2021, 2021, 510. [Google Scholar] [CrossRef]
- Hamou, A.A.; Azroul, E.H.; Hammouch, Z.; Alaoui, A.L. A monotone iterative technique combined to finite element method for solving reaction-diffusion problems pertaining to non-integer derivative. Eng. Comput. 2022, 39, 2515–2541. [Google Scholar] [CrossRef]
- Ahmed, S.; Jahan, S.; Nisar, K.S. Hybrid Fibonacci wavelet method to solve fractional-order logistic growth model. Math. Methods Appl. Sci. 2023, 46, 16218–16231. [Google Scholar] [CrossRef]
- EBSCOhost | 160490930 | On the Approximation of Fractal-Fractional Differential Equations Using Numerical Inverse Laplace Transform Methods. Available online: https://web.s.ebscohost.com/abstract?direct=true&profile=ehost&scope=site&authtype=crawler&jrnl=15261492&AN=160490930&h=I1MS5jrN0qb6J6ms2WOliZgNm6wJp4cMTDOxifQvIk6fzf7M67ZmpGR3X6jiS%2ffjKUQ37tUYm8%2bghmGThnmX0w%3d%3d&crl=c&resultNs=AdminWebAuth&resultLocal=ErrCrlNotAuth&crlhashurl=login.aspx%3fdirect%3dtrue%26profile%3dehost%26scope%3dsite%26authtype%3dcrawler%26jrnl%3d15261492%26AN%3d160490930 (accessed on 28 June 2023).
- Syam, S.M.; Siri, Z.; Altoum, S.H.; Kasmani, R.M. An Efficient Numerical Approach for Solving Systems of Fractional Problems and Their Applications in Science. Mathematics 2023, 11, 3132. [Google Scholar] [CrossRef]
- Saeed, U.; Rehman, M.U. Haar wavelet–quasilinearization technique for fractional nonlinear differential equations. Appl. Math. Comput. 2013, 220, 630–648. [Google Scholar] [CrossRef]
- Odibat, Z.; Momani, S. Modified homotopy perturbation method: Application to quadratic Riccati differential equation of fractional order. Chaos Solitons Fractals 2008, 36, 167–174. [Google Scholar] [CrossRef]
- Bhatti, M.I.; Rahman, M.H. Technique to solve linear fractional differential equations using b-polynomials bases. Fractal Fract. 2021, 5, 208. [Google Scholar] [CrossRef]
- Bhatti, M.; Bracken, P.; Dimakis, N.; Herrera, A. Solution of mathematical model for gas solubility using fractional-order Bhatti polynomials. J. Phys. Commun. 2018, 2, 085013. [Google Scholar] [CrossRef]
- Bhatti, M.I.; Bracken, P. Solutions of differential equations in a Bernstein polynomial basis. J. Comput. Appl. Math. 2007, 205, 272–280. [Google Scholar] [CrossRef]
- Bhatti, M.I.; Rahman, H.; Dimakis, N.; Bhatti, M.I.; Rahman, H.; Dimakis, N. Approximate Solutions of Nonlinear Partial Differential Equations Using B-Polynomial Bases. Fractal Fract. 2021, 5, 106. [Google Scholar] [CrossRef]
- Rahman, M.; Bhatti, M.I.; Dimakis, N. A Method to Solve One-Dimensional Nonlinear Fractional Differential Equation Using B-Polynomials. Acta Sci. Appl. Phys. 2022, 2, 22–35. Available online: https://scholar.google.com/citations?view_op=view_citation&hl=en&user=_eb_S_MAAAAJ&citation_for_view=_eb_S_MAAAAJ:JV2RwH3_ST0C (accessed on 8 September 2023).
- Bhatti, M.I.; Bhatta, D.D. Numerical solutions of Burgers’ equation in a B-polynomial basis. Phys. Scr. 2006, 73, 539–544. [Google Scholar] [CrossRef]
- El-Sayed, A.M.A.; Ibrahim, A.G. Multivalued fractional differential equations. Appl. Math. Comput. 1995, 68, 15–25. [Google Scholar] [CrossRef]
- Podlubny, I. Fractional Differential Equations, to Methods of Their Solution and Some of Their Applications. In Fractional Differential Equations: An Introduction to Fractional Derivatives; Elsevier: Amsterdam, The Netherlands, 1998; p. 340. Available online: https://books.google.com.my/books?hl=en&lr=&id=K5FdXohLto0C&oi=fnd&pg=PP1&dq=fractioal+differetial+equations&ots=lIWzYMYjfK&sig=u8J0ORvnKcMWfyuziYwZ6hI2fU4&redir_esc=y#v=onepage&q=fractioal (accessed on 8 September 2023).
- Ganjiani, M. Solution of nonlinear fractional differential equations using homotopy analysis method. Appl. Math. Model. 2010, 34, 1634–1641. [Google Scholar] [CrossRef]
- Yousif, E.A.; Hamed, S.H.M. Solution of nonlinear fractional differential equations using the homotopy perturbation Sumudu transform method. Appl. Math. Sci. 2014, 8, 2195–2210. [Google Scholar] [CrossRef]
- Rahman, M.H.; Bhatti, M.I.; Dimakis, N. The method to solve nonlinear partial fractional differential equation using fractional Bhatti-polynomial Bases, Md. Habibur Rahman, Muhammad I. Bhatti*, and Nicholas Dimakis University of Texas Rio Grande Valley, Edinburg, Texas, 78539. Bull. Am. Phys. Soc. 2022, 67, 11. [Google Scholar]
- Wolfram Research Inc. Mathematica; Wolfram Research Inc.: Champaign, IL, USA, 2022. [Google Scholar]








| Value of x = 0.25 and t Varies t | from Current Method | from the Reference [57], h = −0.75 |
|---|---|---|
| 0 | 0 | |
| 0.2 | ||
| 0.4 | ||
| 0.6 | ||
| 0.8 | ||
| 1 |
| Value of x = 0.25 and t Varies t | Using Current Method | from [57], h = −0.75 |
|---|---|---|
| 0 | 0 | 0 |
| 0.2 | ||
| 0.4 | ||
| 0.6 | ||
| 0.8 | ||
| 1 |
| Value of x = 0.25 and t Varies t | Using Current Method | from Ref. [57] and h = −0.75 |
|---|---|---|
| 0 | 0 | |
| 0.2 | ||
| 0.4 | ||
| 0.6 | ||
| 0.8 | ||
| 1 |
| Value of x = 0.25 and t Varies t | from Current Method | from the General Solution Ref. [58] |
|---|---|---|
| 0 | ||
| 0.2 | ||
| 0.4 | ||
| 0.6 | ||
| 0.8 | ||
| 1.0 |
Disclaimer/Publisher’s Note: The statements, opinions and data contained in all publications are solely those of the individual author(s) and contributor(s) and not of MDPI and/or the editor(s). MDPI and/or the editor(s) disclaim responsibility for any injury to people or property resulting from any ideas, methods, instructions or products referred to in the content. |
© 2023 by the authors. Licensee MDPI, Basel, Switzerland. This article is an open access article distributed under the terms and conditions of the Creative Commons Attribution (CC BY) license (https://creativecommons.org/licenses/by/4.0/).
Share and Cite
Rahman, M.H.; Bhatti, M.I.; Dimakis, N. Employing a Fractional Basis Set to Solve Nonlinear Multidimensional Fractional Differential Equations. Mathematics 2023, 11, 4604. https://doi.org/10.3390/math11224604
Rahman MH, Bhatti MI, Dimakis N. Employing a Fractional Basis Set to Solve Nonlinear Multidimensional Fractional Differential Equations. Mathematics. 2023; 11(22):4604. https://doi.org/10.3390/math11224604
Chicago/Turabian StyleRahman, Md. Habibur, Muhammad I. Bhatti, and Nicholas Dimakis. 2023. "Employing a Fractional Basis Set to Solve Nonlinear Multidimensional Fractional Differential Equations" Mathematics 11, no. 22: 4604. https://doi.org/10.3390/math11224604
APA StyleRahman, M. H., Bhatti, M. I., & Dimakis, N. (2023). Employing a Fractional Basis Set to Solve Nonlinear Multidimensional Fractional Differential Equations. Mathematics, 11(22), 4604. https://doi.org/10.3390/math11224604

