You are currently viewing a new version of our website. To view the old version click .
Mathematics
  • Article
  • Open Access

23 December 2022

A New Approach to Compute System Reliability with Three-Serially Linked Modules

,
and
1
Department of Mathematics, Graphic Era Deemed to be University, Dehradun 248002, India
2
Department of Mathematics, Computer Science and Engineering, Graphic Era Deemed to be University, Dehradun 248002, India
3
Institute of Advanced Manufacturing Technologies, Peter the Great St. Petersburg Polytechnic University, Saint Petersburg 195251, Russia
4
Department of Mathematics, Graphic Era Hill University, Dehradun 248002, India

Abstract

The efficiency of a bridge system and a 2-out-of-4:G system has been evaluated in the proposed work. The technique for evaluating the system’s reliability and signature reliability of different models has been employed in this work. We implemented the structure–function technique to determine the reliability function of the bridge model, 2-out-of-4:G model, and three serially connected modules system, which avoids Boland’s Formula to minimize the calculations and to reduce the failure rate of the complex system in order to maximize its capability. Three illustrative systems of five, four, and fourteen vertices each were separated and placed in series-parallel combinations. There is another simpler and faster concept to determine the system’s tail signature by using the coefficient of the reliability function described in this paper. The system’s reliability, minimal signature, tail signature, signature, B-P index, expected time, and expected cost were all calculated using this approach. This work also describes the reliability estimation of three serially connected systems with the help of different approaches. These findings contribute to the probabilistic method’s usefulness in analyzing the system’s signature and reliability.

1. Introduction

In reliability theory, engineering and arithmetic are interconnected. The systems can be in one or two states: operational or dysfunctional. Degradation of a network device encourages one to investigate its effects on the system as a whole and, consequently, on the device’s reliability. The term “reliability” refers to a device’s or component’s competence to predetermined performance criteria over a predetermined duration of time, assuming recommended operating circumstances. To look at it another way, if two systems operate under identical conditions, the more reliable system is the one that lasts longer with fewer significant problems. Since nobody can accurately predict the future and guarantee that product malfunctions for exactly x hours of use, reliability calculations involve some uncertainty that is stated as chances. Any system’s reliability will naturally start out high and then gradually decrease with time. Durability, quality, and availability are regularly jumbled up with reliability. Notwithstanding the similarities in the concepts, they should not be used interchangeably. Here is a brief description of each. The capability of a prototype to continue functioning over the course of its design lifetime in the face of operational obstacles without needing extensive maintenance or repairs is known as durability. A challenging notion to define is quality and a frequently used approach to describe it is examining the variables that impact product quality. A system’s availability signifies the amount of time it is available (completely functional) to carry out its intended functions. Reliability engineers can contribute in a number of ways to the optimization and improvement of the facility maintenance procedures, which will ultimately lead to higher equipment reliability like assisting in the creation and designing of replacement parts, making use of root cause analysis, and ensuring that maintenance procedures target the appropriate failure modes. The performance of predetermined inspections and tests constitutes traditional quality control in a firm. The item is accepted for sale if it complies with the standards. If the customer had to go through the reclamation procedure twice or more before the warranty period should be up, however, nobody will be able to claim to have purchased a high-quality item. Through the addition of time to the quality equation, dependability and reliability engineering aid in determining a product’s quality. To put it another way, customers are no longer satisfied with just asking whether a thing will work as intended when they buy it. Rather, the firms want to make certain products continue to perform normally for as long as possible without any significant flaws. Using the direct probability integral method (DPIM), Chen et al. [1] offered a study for the universal approaching system’s reliability issues with static and dynamic architecture. In the beginning, the combined probability density function (PDF) of several performance functions was used to develop the static and first-passage dynamic reliability formulas for the series, parallel, and mixed systems. The DPIM was proposed for two techniques and is based on the probability density integral equation (PDIE) of performance functions. Finally, the PDIE of numerous performance functions was used analytically to determine the system reliability formulas with the Heaviside function. Raghavet et al. [2] developed a multiple-objective approach to improve the device’s availability while reducing its cost function. Goal programming (GP), fuzzy goal programming (FGP), genetic algorithms (GA), and particle swarm optimization (PSO) techniques were used to solve the numerical examples. The strong statistical test was also used to compare the results, and PSO came out on top. Using R and MATLAB tools, simulation research was further conducted to assess the availability and cost function. A brand new model for classifying system-level failures was introduced by Zhu [3] for the very first time. A sophisticated system reliability framework was developed using the proposed diagram for further illustration. Faults at the system level, caused by interactions between the software and hardware subsystems failures, were evaluated by the researcher. The present study’s main objective is to investigate the failures caused by the interactions between hardware and software subsystems. In order to clarify this, the authors showed the relationships and interactions among software, hardware, and partial hardware. Additionally, the consequences on system reliability were explored using numerical examples to show the system-level failure categorization using the Markov process. John et al. [4] examined the reliability of a multi-hardware-software system whose failure is divided into hardware-software-hardware, software-hardware-software, hardware-software-hardware, and software-hardware-hardware systems. The running device and backup hardware-software of the exponentially distributed component’s failure and repair times were also calculated by the researcher. Additionally, explicit formulations for profit, mean time to failure, and steady-state availability were derived for building and solving differential-difference equations. In the graphs and tables, some noteworthy findings were also displayed by the author. Olatubosun and Smidts [5] covered a wide range of research findings to the thermal-hydraulic reliability of passive strategies in simple configurations using several methods for assessing the reliability of passive systems. The technological challenges in the essential stages for putting thermal-hydraulic reliability approaches were also assessed by the authors. The researchers also showed how the detailed approach for beginners in reliability analysis works, and how they supplied an up-to-date reference for researchers and for the set future study that tracks the reliability of passive systems.
Barlow and Proschan [6] discussed the significance of measurement and its valuable tools for the system development phase and components, or alternatively for the fundamental events. This strategy also applies to systems of components that are undergoing repair and work slowly. For purposes of illustration, some frequently occurring systems are discussed in detail. Boland [7] developed a method for identifying the signature of a device with individually identical disseminated (i.i.d.) in the same modules in regard to both the quantity of ordered cut sets and the number of path sets that have been detailed in the system. Gertsbakh et al. [8] studied a number of situations in which the system’s complexity may be significantly decreased. In these scenarios, a “big” coherent system was formed as a series, parallel, or repeated pattern constructed from “little” components for the signatures. The closure property of formulation of relatively homogenous equations plays a significant role in these derivations. The researchers also examined the equations in terms of cumulative conceptions of signatures. According to Marichal and Mathonet [9], the extension of the system signature to the continuous dependent situation was taken into account. This elongation was precisely defined by them as a variation in the weighted means of the framework values. The parameters of these basic data in the special scenario of independent constant lengths were calculated by the authors using a formula. A natural least-square estimation technique was used to comprehend the expanded concept of signature. Da et al. [10] investigated two essential algorithms for determining the signature of a system that can be divided into two subcategories. The algorithm for calculating system reliability signatures in consideration of the signatures of the primary device and the failover device was obtained by the authors. To demonstrate the effectiveness of the primary findings, some examples are given together with the method for calculating the signature of a component duplication strategy. Marichal and Mathonet [11] established the Barlow–Proschan (B-P) relevance index as the possibility that the breakdown of a particular substance causes the project to collapse in a coherent system where the component lifetimes are independent. This concept was broadened by the authors to take a wider example in which the component durations are joint total continuity but not always independent. They also discussed the analogy between this idea and system signatures, as well as how it may be utilized to explain a system symmetry index. Boland’s approach allows for the estimation of the Samaniego signature, which involves the understanding of all iterations of the corresponding structure–function, using the system with i.i.d. component lifetimes. The researchers demonstrated the derivatives used, and the signature could be derived more quickly from the reliability function’s diagonal section.
Marichal et al. [12] examined a concept that was particularly helpful in analyzing the theoretical behavior of systems. This study provides a fascinating signature-based description of system reliability in terms of k-out-of-n system reliability. Marichal et al. [13] presented the second argument of a network segregated into an approximate value of discontinuous configurations structured arbitrarily and offered a general formula for the system’s signature using the topologies’ signatures. Shapley and Shubik [14] examined a technique for determining a priori how much ability should be distributed among the various bodies and committee members in a legislative system. This approach is based on a strategy from the mathematical theory of games, which is used for “simple games” and “weighted majority games”, respectively. In their research, the authors used it to illustrate a number of examples, including the US Congress, and they discussed some of its formal aspects. The failure rate of a random s-coherent system when the existences of its components allocated according to an s-independent distribution of F, which was deduced by Samaniego [15]. The system failure rate was also examined by the author, and it is stated directly as a function of F and its failure rate. Several examples using the representation are given, one of which demonstrates that the closure theorem for several state systems in i.i.d. independent components proved by [6], characterized for the class of s-coherent systems of that type of closures. To assess the reliability of emerging applications, Ushakov [16] devised the universal generating function technique (UGFT), which is an approach for the reliability analysis of multi-state systems (MSS) with parallel and series structures. Levitin et al. [17] described the foundation of the u-function strategy to outline the components of series-parallel MSS dependability optimization, including the best composition of the evolutionary algorithm for progressive globalization, optimal expansion, and maintenance. Levitin [18] investigated the UGF approach for the optimization of series-parallel MSS structures. The statistician also sought to optimize networks and systems with successive connections and to assess and improve various systems. The Fuzzy UGF for assessing the reliability of MSS was examined [19]. The study used an MSS that provided efficiency or better understanding and management possibilities for any task. The FUGF was created to expand the UGF and the FUGFs models in more general forms. For the purpose of illustrating the technique, some examples are provided in this paper. These shortcomings were addressed in this study by considering performance rates and corresponding probability as fuzzy values. In the event of multiple failed attempts, Kumar and Singh [20] devised a model of the coherent sliding window mechanism. According to the researchers the system would fail if at least one group of elements—out of B consecutive or D consecutive multi-state elements—performs worse than the weight w. The extended UGF of the system under consideration was used to evaluate the signature reliability, susceptibility of the system and predicted performance using the u-function. Using an algorithm and the u-function technique, Kumar and Ram [21] reexamined and assessed the sliding window system while in situations of lower and greater versions for intermission reliability. Additionally, the researchers calculated the interval-valued probability and the sliding window system’s reliability. In the end, a system example was used to show how it works. Negi et al. [22] analyzed the performance of a complex system of a power-plant with the aid of the UGF. By reducing the risk of failure, the reliability measurement process has been used to overestimate the availability of the complex process. The researchers also found the reliability, signature, tail signature, anticipated duration, and expense by using u-method.
Samaniego [15] published the first version of the theory of signature. According to Kang et al. [23], the new reliability based on matrix termed as MSR approach has been assessed and applied to a transportation network with bridge constructions. One could speculate the likelihood of complicated system occurrences by performing straightforward matrix computations using the matrix method. The method, in contrast to current state reliability and performance techniques, presents a far more practical approach to managing the systems event and calculating its probability. It expresses any general system event in a modern matrix form. A study looked at the reliability traits of signature systems that use device signatures [24]. The author was able to quantify and examine a number of model reliability aspects by obtaining an analytical expression for the signature of this system particularly. The reliability and performance of state systems was demonstrated by using a Bayesian framework [25]. The suggested Bayesian technique can combine prior knowledge from expert assessments with new data. The reliability and performance of the entire models were estimated using a simulation method that is integrated with the u-function. Two numerical experiments were shown to define the suggested approach’s viability. Eryilmaz [26] estimated the appropriate reliability parameters for a number of the system’s modules. Moreover, the reliability system signature for a few key reliability parameters of fixable systems, the algorithmic results for consecutive-k-within-m-out-of-n: F and m-consecutive-k-out-of-n: F systems were also introduced. The use of the survivability signature for a Bayesian approach-based quantitative evaluation of device and network dependability was described [27]. This study has information of the components that have been examined and can be used in place of the network of interest. In addition to failure rates and right-censoring rates, these data mentioned both naturalistic and parametric techniques. Existing system reliability methods are highly dependent on the complexity of the system event. The systems signature and minimal level signature were further examined by Shaply [28], Navarro et al. [29], Navarro et al. [30], Samaniego [31], Li and Zhang [32], Bhattacharya and Samaniego [33], and Bairamov and Arnold [34] in order to compare their estimated lifetimes or mean durations to collapse. The coherent system’s signature was identified by Navarro and Rubio [35] by applying i.i.d. elements. Navarro and Rychlik [36] also assessed the reliability of the device signature during its projected lifetime. Marichal and Mathonet [11] used tail probability to estimate the signature reliability independently, reliability of the models, and the signature of the systems. In these publications, which follow an earlier approach, the u-function was the only tool used to determine the reliability function.
In this work, the suggested models were evaluated for reliability without using an extended UGF technique. The structure–function, reliability, and system signature are the focuses of the present structure function, which adopts the structure–function method to explicate the features of a complex system. In the ongoing work, we also have taken into account a system that is made up of three serially connected modules and a 2-out-of-4 system with each subsystem consisting of three serially connected i.i.d components. The traditional u-function technique is not used in this study to analyze the various metrics, and the different approach used here has not previously been examined for the three-serially interconnected modules, such as signature reliability, tail-signature, B-P index, estimated lifetime, and the expected cost. Basically, the main purpose of the paper is to provide a different approach in the evaluation of the signature reliability and reliability function of complex systems, bridge systems, k-out-of-n systems, and serially connected modules. The proposed technique should eliminate the larger approaches like the u-function and Markov process. The Boland Formula and transition diagram must be needed in these approaches (Boland Formula for u-function and transition diagram for Markov process). The three models, namely 2-out-of-4 system, three-serially connected modules, and the bridge system, are proposed in the present paper. The remaining part of the work is divided into the following sections, In Section 2, a quick introduction to the evaluation of the reliability function and the signature reliability is given. Some important concepts related to reliability were employed in this work and discussed in Section 3. The description of the systems is independently illustrated in Section 4. The results and discussion of signature reliability, B-P index, and projected cost rate are presented in Section 5. The study’s conclusions are shown in Section 6.

2. Some Important Concepts Based on Reliability Analysis

The possibility that a product, system, or service will execute as intended for a predetermined amount of time or will run faultlessly in a predetermined environment is known as reliability. When it comes to data analysis, reliability refers to how easily replicable an outcome is. For example, if you measure a cup of rice three times, and you get the same result each time, that result is reliable. On the basis of reliability analysis, there are numerous aspects to evaluate, such as tail signature, signature, B-P index, minimal signature, cumulative signature, expected lifetime, and expected cost rate, etc., which are summarized as follows.

2.1. History of Reliability Theory

Samuel Taylor Coleridge, a poet, is credited with coining the phrase “reliability”. In statistics, reliability is the accuracy of a group of measures or measuring devices, which is frequently used to characterize a test. Since ancient times, people have appreciated reliability as a human quality. However, the reliability approach has not been utilized for technological systems in more than 60 years. The number of accidents per hour of flying time was used to gauge dependability. Reliability Theory is an area of statistics that studies the probabilities of failure of objects and systems with multiple components. The risk and safety factors related to the construction and operation of nuclear power plants became more popular in the 1970s, both in the United States and other countries across the world. An extensive study panel headed by Professor Norman Rasmussen was established in the US to investigate the issue.

2.2. Reliability Function Estimation

The reliability function is the necessary determination in the field of reliability and for further aspects. The proposed method is a well-known method for evaluating the reliability function like numerous previous methods. The reliability function R easily be obtained from a minimal path and does not contain another path apart from it. Firstly, examine the total number of components present in the proposed system and then simply expand its every coproduct ∅. Simplifying the resulting algebraic expression in terms of S i 2 = S i . Take into consideration an m-component device ([m], ), where [m] = {1,..., m} is the set of its components and : { 0 , 1 } m   { 0 , 1 } is its structuring parameter (which characterizes the service’s configuration as a function of the states of its constituents). The system is semi-coherent always, which signifies the non-decreasing in each variable and meets the requirements ( 0 , , 0 ) = 0 for the collapse stage and ( 1 , 1 ) = 1 for the functioning stage. In addition, consider that the specified components are continuous and i.i.d. lifespans T 1 ,   T 2 , , T m 1 , T m . The reliability function should be expressed in the form as follows:
( R 1 , R 2 , . , R n ) = R 1 R 2   R 4 R 5   R 1 R 3 R 5   R 2 R 3 R 4     R n 2 R n 1 R n
The reliability function H(R) can be quickly extracted only from the structure–function to obtain the corresponding polynomial expression, extend the level of coordination, and reduce it in further perspectives. The form of structure–function depends on the type of model (complex system, k-out-of-n system, bridge system, etc.), which has to be considered. The most basic form of a random variable is the Bernoulli type variable, termed as Bernoulli Random Variable. There are two possible outcomes including in it as per their functioning and collapsing state, 1 and 0, respectively [11]. This approach is simpler and speedier than other formulae like the UGF and the Path tracing method, which require that each component’s u-function be evaluated first before the final function is produced over a number of iterations in the UGF. However, the calculation of the incident matrix must be determined to evaluate the reliability function while using the Path tracing method.

2.3. Method for Obtaining the Signature of a Bridge System

The stages to determining a system’s or any model’s signature are as follows. The flow chart for obtaining the signature of the system is illustrated in Figure 1.
Figure 1. Flow chart diagram to determine the signature.
Step 1: Assume that the signature S 0 of any system is calculated using the i t h minimum lifetime m components by using Boland’s formula [7],
S 0 = 1 ( s s b + 1 )   k [ s ] | k | = s b + 1 φ ( H ) 1 ( s s 1 )   k [ s ] | k | = s 1   φ ( H ) .
This study provides a technique to eliminate Boland’s formula, which is required for the evaluation of φ ( K ) for every k [ s ] , and instead determines the signature of the model just from the reliability function of the configuration. To illustrate how the dominance and signature vectors are interlinked, the reliability polynomial may be constructed in a different way [11,12,13]. The term of the polynomial is,
H ( R ) = j = 1 m α j ( m j ) R j Q m j ,  
where
α j = j = m j + 1 m S 0 ( m j ) for   j = 1 , m .
Step 2: The tail signature is calculated for the whole system, which is the (m + 1)-tuple, S = ( S 0 ,   ,   S m ) [29,30,31,32,33,34,35,36,37].
S = i = k + 1 m S 0 = 1 ( m m i )   | H | = m k φ ( H ) .  
Step 3: Generate the polynomial reliability function using the Taylor expansion with R = 1 as the center.
P ( R ) = R m H ( 1 R ) .  
In the Taylor expansion of the polynomial with respect to R = 1, the coefficient of ( R 1 ) k is precisely ( m k ) S k the m-reflected form of the univariate polynomial H(R). Such “Bernstein basis functions” indicate how well the reliability function and the tail signature are interconnected [11].
Step 4: To determine the complex system’s tail signature [36].
S = ( m k ) ! m !   D k   P ( 1 ) ,   k = 0 , 1 , . , m .  
By using “Bernstein polynomials” the signature reliability can easily be evaluated,
( m k ) S k = c o e f f i c i e n t   o f   R k   o f   t h e   B e r n s t e i n   p o l y n o m i a l ,
This condensed method operates well to identify the device’s tail signature without the need for complicated calculations or additional broad formulae.
Step 5: Applying calculation (6), identify a complex system’s signature [35].
S 0 = S k 1 S k ,   k = 1 , 2 , , m .  

2.4. Estimate the B-P Index of the Bridge System

The B-P index of the i.i.d. depends on the requirements of reliability function. According to Owen, the k t h coordinate of the shapely value, and consequently, the k t h coordinate of the B-P index [14].
I B P ( b ) = 0 1 ( δ b H )   ( R ) d R ,   b = 1 , 2 , . , n .
where H represents the complex system’s reliability functions.
A straightforward approach of estimating I B P ( b ) from the reliability measure H, at least more accessible than employing the concept of given below [14,15,16,17,18,19,20,21,22,23,24,25,26,27,28,29,30,31,32,33,34,35,36,37,38],
I B P = A [ m ] { k } 1 n ( n 1 | A | ) ( ( A   { k } ) ( A ) ) .  

2.5. The Expected Time of the System

Identify the lifespan which is expected E   ( T ) of a complex system with independent components and a mean (μ = 1), [39],
E ( T ) =   μ i = 1 n e i .   i .  

2.6. Expected X of the System

The predictive performance of the system can be calculated using Equation (1) for signature reliability [30],
E ( X ) = i = 1 n i S 0 ,   i = 1 , . , n .  
Finally, evaluate a complex system’s expected lifetime cost rate,
E x p e c t e d   c o s t   r a t e = E ( X )   E ( T ) .  

2.7. Cumulative Signature

The cumulative signature of the system can be determined by using the following formula [8],
C a = D ( a ) a ! ( m a ) ! m ! ,   a = 1 , , n .

3. Systems Description

3.1. The Bridge System

The bridge system’s reliability (in the case of a double-bridge or a single-bridge) cannot be distilled down to a configuration that is either series, parallel, or series-parallel. A bridge system is defined as a combination of components that are interconnected in order to allow centralized access to sensor information or command from the workstations, with the aim of increasing safe and efficient ship management by suitably qualified personnel. GPS is used in the maritime industry for positioning and fixing information, and it is connected to other electronic devices as an example of an integrated bridge system. The series-parallel arrangement cannot adequately characterize its exceedingly complicated reliability mechanisms. It consists of five components and forms a bridge in Figure 2, which links to offer centralized monitoring of numerous navigational instruments. It enables the collection and management of sensor data for a variety of functions, including the execution of communications, the control of machines, and safety and security.
Figure 2. Block diagram of the bridge system.

3.2. A System Consisting of Four Components

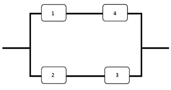
The term “k-out-of-n” configuration refers to a configuration of a system where just k out of n components or subsystems must be operational for the device to function. If such a system exists, k is either lower than or equal to n. A system like this could be an air traffic control system with n screens, of which k must be operational to satisfy the system dependability criterion. The k-out-of-n configuration is divided into two subcategories named as k-out-of-n: G and k-out-of-n: F. A k-out-of-n: G system requires the survival of at least k components for the success of the entire system consisting of n components. By contrast, a k-out-of-n: F system refers to a system that fails if and only if at least k components have failed. The k-out-of-n: G system considered in the proposed work, consists of four components but the number of components that are in working condition are two, and the rest of the two are in the collapsed state. Ultimately, the system is functioning, which is why it is termed as 2-out-of-4: G. The first and fourth components are connected in series in this 2-out-of-4 layout in Figure 3, while the second and third components are also connected in series. For the functioning of this model, at least one of the two components must be in a functional state.
Figure 3. Block diagram of the 2-out-of-4 complex system.

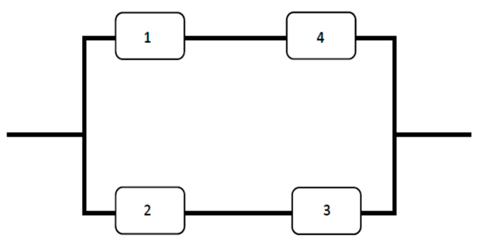
3.3. A Model of Three Serially Connected Modules

The double-bridge system and two-out-of-four complex systems are combined in this model. The four-component model, which contains the 2-out-of-4 complex system in the core, connects the two bridges at its end. The bridge system and 2-out-of-4 complex system follow the same rules and criterion as used for the above systems in Section 3.1 and Section 3.2. The uniqueness of the proposed model is the joining of these three models in a series sequential manner. Due to the series-complex connections among the three subsystems, the final structure is complex and cannot be reduced to a single series or single parallel structure, which is why three-serially connected modules formed, as demonstrated in Figure 4.
Figure 4. Block diagram of three serially connected systems.

4. Calculations

4.1. The Calculation of the Bridge System

This section, the calculation of bridge system includes the finding of its numerous metrics such as, reliability of the bridge system, tail-signature, signature, cumulative signature, minimal signature, Barlow–Proschan index, expected lifetime, and expected cost rate of the proposed system as follows:
Using the structure formula, the reliability function has been estimated. Consider the bridge structure as indicated in Figure 1.
The associated structural function is carried out by,
( R 1 , R 2 , R 3 , R 4 , R 5 ) = R 1 R 2   R 4 R 5   R 1 R 3 R 5   R 2 R 3 R 4 ,
H ( R ) = R 1 R 2 + R 4 R 5 + R 1 R 3 R 5 + R 2 R 3 R 4 R 1 R 2 R 4 R 5 R 1 R 2 R 3 R 5 R 1 R 2 R 3 R 4 R 1 R 3 R 4 R 5 R 2 R 3 R 4 R 5 + 2 R 1 R 2 R 3 R 4 R 5 ,  
H ( R ) = 2 R 2 + 2 R 3 5 R 4 + 2 R 5 .  
In reliability analysis, the H(R) is referred to as the reliability function of the structure–function . The values of the bridge system for the different components were calculated by using Equation (14) given below in Table 1. The graph for reliability of a bridge system versus component reliability is demonstrated in Figure 5.
Table 1. The values of reliability of bridge system.
Figure 5. Reliability of a bridge system versus component reliability.
With the use of the structural concept of reliability function, this part defines the evaluation of the device’s tail signature. This allows Boland’s procedure to be avoided, which provides for the evaluation of ( B ) for each A [ n ] . Particularly, in light of the device’s tail signature, that is the ( n + 1 ) tuple, S = S 0 ,   ,   S n [7]. It is proved in that the coefficient of ( R 1 ) m in the tailor expansion about R = 1 of the polynomial,
Q ( R ) = R n H ( 1 R ) .  
( n m ) S m = T h e   c o e f f i c i e n t   o f   t h e   u n i v a r i a t e   p o l y n o m i a l .  
From the reliability function, the polynomial Q ( R ) can be computed,
Q ( R ) = 1 + 5 ( R 1 ) + 8 ( R 1 ) 2 + 2 ( R 1 ) 3 .  
or equivalently,
Q ( R + 1 ) = 1 + 5 R + 8 R 2 + 2 R 3   .
using (6), the tail signature can be easily obtained as,
S = ( 1 ,   1 ,   4 5 , 1 5 ,   0 , 0 ) .
Indeed, we have, for instance, the new method to determine the tail signature by using (17). This method makes obtaining the tail-signature simple and is illustrated in Table 2.
Table 2. The values of tail signature of the bridge system by using binomial formula.
Now, utilizing Equation (15), the minimal signature will be acquired as,
M = ( 0 , 2 , 2 , 5 , 2 ) .
A bridge model’s reliability function is established using Owen’s procedure, and the reliability is given in the form R. As a result, utilizing the tail signature’s earlier values as well as the methodology previously given, generating the following results for the complex system’s signature S 0 is as follows,
S 0 = ( 0 ,   1 5 , 3 5 , 1 5 , 0 ) .
The cumulative signature of the bridge system can be determined by using Equation (14) and the cumulative signatures for particular values are shown below in Table 3.
Table 3. The cumulative signature of the bridge system.
The B-P index may be easily estimated using formula (9), hence the function will hereafter be denoted by H,
I B P = ( 7 30 ,   7 30 ,   1 15 , 7 30 , 7 30   ) .
Indeed, we have, for instance,
I B P 1 = 0 1 ( 1 ) ( x ) d x = 0 1 ( 1 H ) ( x ) d x ,
and,
1 H = R 2 + R 3 R 5 + 2 R 2 R 3 R 4 R 5 R 2 R 4 R 5 R 2 R 3 R 5 R 2 R 3 R 4 R 3 R 4 R 5 , = R + R 2 4 R 3 + 2 R 5 .
Now, obtain the expected lifetime with the help of minimal signature such as,
E ( T ) = 0.81667 .
The value of expected X of the bridge system is as follows,
E ( X ) = 3.0000 .
The determination of the average price level of the bridge system by using the value of expected X is,
C o s t   r a t e = 3.6735 .

4.2. The Calculation of the System Consisting of Four Components

This section, the calculation of a system consisting of four components, includes the finding of its numerous metrics such as reliability of the bridge system, tail-signature, signature, cumulative signature, minimal signature, Barlow–Proschan index, expected life-time, and expected cost rate of the proposed system as follows:
Assume a 2-out-of-4:G system as indicated in Figure 2.
The associated structural function is carried out by,
( R 1 , , R 4 ) = R 1 R 1   R 2 R 3   R 3 R 4 ,
H ( R ) = R 1 R 2 + R 2 R 3 + R 3 R 4 R 1 R 2 R 3 R 2 R 3 R 4 .
The reliability function is,
H ( R ) = 3 R 2 2 R 3 .  
The reliability of 2-out-of-4:G system for an individual component’s reliability is shown in Table 4.
Table 4. The values of reliability of 2-out-of-4:G system.
By using Equation (9), the B-P index of the 2-out-of-4:G system can be obtained as,
I B P = ( 1 6 ,   1 3 ,   1 3 , 1 6 ) .
By using Equation (5), the Taylor expansion of the polynomial with respect to R = 1 is as follows,
H ( R ) = 3 R 2 2 R ,
H ( R ) = 1 + 4 ( R 1 ) + 3 ( R 1 ) 2 ,
or equivalently,
H ( R + 1 ) = 1 + 4 R + 3 R 2 .
The tail signature of the 2-out-of-4:G system can easily obtained by using Equation (6),
S = ( 1 ,   1 ,   1 2 ,   0 , 0 ) .
Indeed, we have, for instance, the new method to determine the tail signature by using (17) and the determination of individual tail signature shown in Table 5.
Table 5. The values of tail signature of 2-out-of-4:G system by using binomial formula.
A 2-out-of-4:G system’s reliability function is assessed using Owen’s technique, and the reliability will be expressed in the form R as shown below. As a result, using the tail signature’s earlier values, Equation (8) and the previously described methods produce the findings shown below for the signature S 0 of the system is,
S 0 = ( 0 ,   1 2 , 1 2 , 0 ) .
The cumulative signature of the 2-out-of-4:G system can be calculated with the help of Equation (14) and tabulate as follows in Table 6.
Table 6. The cumulative signature of the 2-out-of-4:G system.
Obtain the probable lifespan now using a minimal signature is as follows,
E ( T ) = 0.5 ,
where the minimal signature is as follows,
M = ( 0 , 0 , 3 , 2 ) .
The value of expected X of the 2-out-of-4:G system is,
E ( X ) = 2.5 .
The determination of the average price level of the 2-out-of-4:G system by using the value of expected X as follows,
C o s t   r a t e = 5 .

4.3. The Calculation of Three-Serially Connected Modules S1 and S2 and S3

Consider a 14-out-of-n:G model made up of three serially connected modules termed as,
ω ( z 1 ,   z 2 ,   z 3 ) = z 1 z 2 z 3 .
Applying the core finding, now demonstrate how the partition structure and module signatures alone can be used to calculate the signature of a system divided into disjoint modules. Assume the system is divided into three semi-coherent disjoint modules.
The following signatures evaluated in the above section such as,
1 = ( 0 ,   1 5 , 3 5 , 1 5 , 0 ) ,
2 = ( 0 ,   1 2 , 1 2 , 0 ) ,
3 = ( 0 ,   1 5 , 3 5 , 1 5 , 0 ) .
The system’s tail signature can be calculated directly from the function as follows [11],
H R ( R ) = R m H φ ( R m 1   H R ϑ 1 ( R ) , , R m R   H R ϑ m ( R ) ) ,  
H R ω j ( R ) = k = 0 n j S j k ( R 1 ) k .  
By using Equation (22), the yielded function for bridge system independently will be,
H R ω 1 ( R ) = ( 5 0 ) S 1 , 0 ( R 1 ) 0 + ( 5 1 ) S 1 , 1 ( R 1 ) 1 + ( 5 2 ) S 1 , 2 ( R 1 ) 2 + ( 5 3 ) S 1 , 3 ( R 1 ) 3 + ( 5 4 ) S 1 , 4 ( R 1 ) 4 + ( 5 5 ) S 1 , 5 ( R 1 ) 5 , = 2 R 3 + 2 R 2 5 R + 2 .
Similarly, the yielded function for 2-out-of-4:G system independently will be,
H R ω 2 ( R ) = ( 4 0 ) S 2 , 0 ( R 1 ) 0 + ( 4 1 ) S 2 , 1 ( R 1 ) 1 + ( 4 2 ) S 2 , 2 ( R 1 ) 2 + ( 4 3 ) S 2 , 3 ( R 1 ) 3 + ( 4 4 ) S 2 , 4 ( R 1 ) 4 , = 2 R 3 4 R 2 + 3 .
The third sub-system function will be similar to the first sub-system,
H R ω 3 ( R ) = ( 5 0 ) S 3 , 0 ( R 1 ) 0 + ( 5 1 ) S 3 , 1 ( R 1 ) 1 + ( 5 2 ) S 3 , 2 ( R 1 ) 2 + ( 5 3 ) S 3 , 3 ( R 1 ) 3 + ( 5 4 ) S 3 , 4 ( R 1 ) 4 + ( 5 5 ) S 3 , 5 ( R 1 ) 5 , = 2 R 3 + 2 R 2 5 R + 2 .
By using Equation (22), the signature of the whole system will be as follows [26],
H R ( R ) = R m H φ ( R m 1   H R ϑ 1 ( R ) , , R m R   H R ϑ m ( R ) ) ,
H R ( R ) = 8 R 9 64 R 7 + 36 R 6 + 138 R 5 220 R 4 + 52 R 3 + 83 R 2 60 R + 12 .
It is interesting to observe that this approach highlights how the device’s complete signature can be calculated by using its structure φ and each module’s signature. Therefore, the final estimation of the signature of the entire three-serially connected modules S1 and S2 and S3 system does not require the understanding of mechanisms like an individual functions ϑ 1 ( R ) ,…   ϑ m ( R ) (used in the u-function technique).

5. Results and Discussion

In this study, a signature was performed to compare the probability and propensity for the failure of a system’s functioning components (as shown in Table 2). System stability is demonstrated through analysis of expenses and probabilities of mechanical fault. The approach used in the determination of the tail signature in the proposed work is different from the other approaches. This is an easy and less time-consuming technique in comparison to the other previous studies (UGF technique, Markov Process, Path Tracing Method). This approach completely eliminates the large formulas and was condensed into a refined formula by which the tail-signature should be easily evaluated. On the basis of tail-signature, signature reliability can also be evaluated easily. The majority of elements are also in great condition and will be capable of functioning properly. These results allow for the implementation of a wonderful system. Additionally, they outline how the reliability of the entire system was evaluated when there were more than two components exclusively using structure–function and without any other computations. This type of system should be used in more embedded systems in daily life such as robotic vacuum cleaners (‘robovacs’), GPS navigation devices, automobile systems (cruise control, anti-lock braking system (ABS), electronic fuel injection), wifi routers, electronic parking meters and parking pay stations, etc. The limitations of the current paper are to determine the reliability of an individual component of the three-serially connected modules S1 and S2 and S3 and to evaluate the Barlow–Proschan index of the 14 out of n components system. The future work regarding the proposed field is to evaluate the expected lifetime and expected cost rate of the proposed final model. The most important finding will be the sensitivity analysis of the proposed system on the basis of reliability function, which has been evaluated in the present work. The discussion is among the outcomes of the tail-signature, signature, cumulative signature, B-P index, and minimal signature shown in Table 7.
Table 7. Tail Signature, Signature, Cumulative Signature, B-P Index, Minimal Signature of different Elements.

6. Conclusions

In this study, a bridge system, a 2-out-of-4:G system, three serially linked modules with five ordered linearly multistate components, four components, and 14 out of n components, respectively, were examined using the structure–function method to determine their reliability, tail signatures, and signature characteristics. This paper also evaluates the system signature, estimated lifetime, Barlow–Proschan index, and expected costs. The study highlights that the component’s signature is rising in terms of expected lifetime and cost. Here, we present the calculations for the considered system’s minimal signature, tail signature, B-P index, and signature. Using Owen’s method, the estimated price of the bridge system was determined to be 3 units, and the cost of the 2-out-of-4:G system was determined to be 2.5 units. In addition, the estimation of the signature of the overall device and the signature of each component does not necessitate an in-depth understanding of particular elements. Instead, the signature of the system as a whole can be computed directly from its structure function. Moreover, the method described in this paper allows for the elimination of Boland’s formula, which is needed to evaluate φ ( K ) for every k [ s ] , and allows for the determination of the signature of the device based on the configuration reliability measure.

Author Contributions

Conceptualization, S.; methodology, S.; software, A.K.; formal analysis, S.; investigation, A.K.; writing—original draft preparation, A.K.; writing—review and editing, M.R.; supervision and writing—original draft preparation, M.R.; funding acquisition, supervision, A.K. and M.R.; All authors have read and agreed to the published version of the manuscript.

Funding

This research received no external funding.

Institutional Review Board Statement

Not applicable.

Data Availability Statement

Not applicable.

Conflicts of Interest

The authors declare no conflict of interest.

References

  1. Chen, G.; Yang, D.; Liu, Y.; Guo, H. System reliability analyses of static and dynamic structures via direct probability integral method. Comput. Methods Appl. Mech. Eng. 2022, 388, 114262. [Google Scholar] [CrossRef]
  2. Raghav, Y.S.; Varshney, R.; Modibbo, U.M.; Ahmadini, A.A.H.; Ali, I. Estimation and Optimization for System Availability Under Preventive Maintenance. IEEE Access 2022, 10, 94337–94353. [Google Scholar] [CrossRef]
  3. Zhu, M. A new framework of complex system reliability with imperfect maintenance policy. Ann. Oper. Res. 2022, 312, 553–579. [Google Scholar] [CrossRef]
  4. John, Y.M.; Sanusi, A.; Yusuf, I.; Modibbo, U.M. Reliability Analysis of Multi-Hardware–Software System with Failure Interaction. J. Comput. Cogn. Eng. 2022. [Google Scholar] [CrossRef]
  5. Olatubosun, S.A.; Smidts, C. Reliability analysis of passive systems: An overview, status and research expectations. Prog. Nucl. Energy 2022, 143, 104057. [Google Scholar] [CrossRef]
  6. Barlow, R.E.; Proschan, F. Importance of system components and fault tree events. Stoch. Process. Appl. 1975, 3, 153–173. [Google Scholar] [CrossRef]
  7. Boland, P.J. Signatures of indirect majority systems. J. Appl. Probab. 2001, 38, 597–603. [Google Scholar] [CrossRef]
  8. Gertsbakh, I.; Shpungin, Y.; Spizzichino, F. Signatures of coherent systems built with separate modules. J. Appl. Probab. 2011, 48, 843–855. [Google Scholar] [CrossRef]
  9. Marichal, J.L.; Mathonet, P. Extensions of system signatures to dependent lifetimes: Explicit expressions and interpretations. J. Multivar. Anal. 2011, 102, 931–936. [Google Scholar] [CrossRef]
  10. Da, G.; Zheng, B.; Hu, T. On computing signatures of coherent systems. J. Multivar. Anal. 2012, 103, 142–150. [Google Scholar] [CrossRef]
  11. Marichal, J.L.; Mathonet, P. Computing system signatures through reliability functions. Stat. Probab. Lett. 2013, 83, 710–717. [Google Scholar] [CrossRef]
  12. Marichal, J.L.; Mathonet, P.; Spizzichino, F. On modular decompositions of system signatures. J. Multivar. Anal. 2015, 134, 19–32. [Google Scholar] [CrossRef]
  13. Marichal, J.L.; Mathonet, P.; Waldhauser, T. On signature-based expressions of system reliability. J. Multivar. Anal. 2011, 102, 1410–1416. [Google Scholar] [CrossRef]
  14. Shapley, L.S.; Shubik, M. A method for evaluating the distribution of power in a committee system. Am. Political Sci. Rev. 1954, 48, 787–792. [Google Scholar] [CrossRef]
  15. Samaniego, F.J. On closure of the IFR class under formation of coherent systems. IEEE Trans. Reliab. 1985, 34, 69–72. [Google Scholar] [CrossRef]
  16. Ushakov, I.A. A universal generating function. Sov. J. Comput. Syst. Sci. 1986, 24, 118–129. [Google Scholar]
  17. Levitin, G.; Lisnianski, A.; Haim, H.B.; Elmakis, D. Genetic algorithm and universal generating function technique for solving problems of power system reliability optimization. In Proceeding of the International Conference on Electric Utility Deregulation and Restructuring and Power Technologies, London, UK, 4–7 April 2000. [Google Scholar]
  18. Levitin, G. The Universal Generating Function in Reliability Analysis and Optimization; Springer: London, UK, 2005. [Google Scholar]
  19. Ding, Y.; Lisnianski, A. Fuzzy universal generating functions for multi-state system reliability assessment. Fuzzy Sets Syst. 2008, 159, 307–324. [Google Scholar] [CrossRef]
  20. Kumar, A.; Singh, S.B. Signature of A-within-B-From-D/G sliding window system. Int. J. Math. Eng. Manag. Sci. 2019, 4, 95–107. [Google Scholar] [CrossRef]
  21. Kumar, A.; Ram, M. Computation interval-valued reliability of sliding window system. Int. J. Math. Eng. Manag. Sci. 2019, 4, 108. [Google Scholar] [CrossRef]
  22. Negi, M.; Shah, M.; Kumar, A.; Ram, M.; Saini, S. Assessment of Reliability Function and Signature of Energy Plant Complex System. In Reliability and Maintainability Assessment of Industrial Systems; Springer: Cham, Switzerland, 2022; pp. 257–269. [Google Scholar]
  23. Kang, W.H.; Song, J.; Gardoni, P. Matrix-based system reliability method and applications to bridge networks. Reliab. Eng. Syst. Saf. 2008, 93, 1584–1593. [Google Scholar] [CrossRef]
  24. Owen, R.J. A Bayesian sequential procedure for quantal response in the context of adaptive mental testing. J. Am. Stat. Assoc. 1975, 70, 351–356. [Google Scholar] [CrossRef]
  25. Aslett, L.J.; Coolen, F.P.; Wilson, S.P. Bayesian inference for reliability of systems and networks using the survival signature. Risk Anal. 2015, 35, 1640–1651. [Google Scholar] [CrossRef] [PubMed]
  26. Eryilmaz, S. m-consecutive-k-out-of-n: F system with overlapping runs: Signature-based reliability analysis. Int. J. Oper. Res. 2012, 15, 64–73. [Google Scholar] [CrossRef]
  27. Liu, Y.; Lin, P.; Li, Y.F.; Huang, H.Z. Bayesian reliability and performance assessment for multi-state systems. IEEE Trans. Reliab. 2014, 64, 394–409. [Google Scholar] [CrossRef]
  28. Shapley, L.S. Stochastic games. Proc. Natl. Acad. Sci. USA 1953, 39, 1095–1100. [Google Scholar] [CrossRef] [PubMed]
  29. Navarro, J.; Ruiz, J.M.; Sandoval, C.J. Properties of coherent systems with dependent components. Commun. Stat.—Theory Methods 2007, 36, 175–191. [Google Scholar] [CrossRef]
  30. Navarro, J.; Rychlik, T.; Shaked, M. Are the order statistics ordered? A survey of recent results. Commun. Stat.—Theory Methods 2007, 36, 1273–1290. [Google Scholar] [CrossRef]
  31. Samaniego, F.J. System Signatures and Their Applications in Engineering Reliability; Springer Science & Business Media: New York, NY, USA, 2007. [Google Scholar]
  32. Li, X.; Zhang, Z. Some stochastic comparisons of conditional coherent systems. Appl. Stoch. Model. Bus. Ind. 2008, 24, 541–549. [Google Scholar] [CrossRef]
  33. Bhattacharya, D.; Samaniego, F.J. On the optimal allocation of components within coherent systems. Stat. Probab. Lett. 2008, 78, 938–943. [Google Scholar] [CrossRef]
  34. Bairamov, I.; Arnold, B.C. On the residual lifelengths of the remaining components in an nk + 1 out of n system. Stat. Probab. Lett. 2008, 78, 945–952. [Google Scholar] [CrossRef]
  35. Navarro, J.; Rubio, R. Computations of signatures of coherent systems with five components. Commun. Stat.—Simul. Comput. 2009, 39, 68–84. [Google Scholar] [CrossRef]
  36. Navarro, J.; Rychlik, T. Comparisons and bounds for expected lifetimes of reliability systems. Eur. J. Oper. Res. 2010, 207, 309–317. [Google Scholar] [CrossRef]
  37. Eryilmaz, S. Computing reliability indices of repairable systems via signature. J. Comput. Appl. Math. 2014, 260, 229–235. [Google Scholar] [CrossRef]
  38. Blokus, A. Multistate System Reliability with Dependencies; Academic Press: London, UK, 2020. [Google Scholar]
  39. Kumar, A.; Singh, S.B. Signature Reliability of Consecutive k-out-of-n: F System Using Universal Generating Function. In Reliability and Risk Modeling of Engineering Systems; Springer: Cham, Switzerland, 2021; pp. 27–39. [Google Scholar]
Disclaimer/Publisher’s Note: The statements, opinions and data contained in all publications are solely those of the individual author(s) and contributor(s) and not of MDPI and/or the editor(s). MDPI and/or the editor(s) disclaim responsibility for any injury to people or property resulting from any ideas, methods, instructions or products referred to in the content.

Article Metrics

Citations

Article Access Statistics

Multiple requests from the same IP address are counted as one view.