Dynamical Behavior of a Fractional Order Model for Within-Host SARS-CoV-2
Abstract
:1. Introduction
2. Formulation of COVID-19 Model
2.1. The Original COVID-19 Model
2.2. The Fractional COVID-19 Model
3. Preliminaries of Fractional-Order Derivative
4. Analysis of the Model
5. Local Stability
6. Global Stability
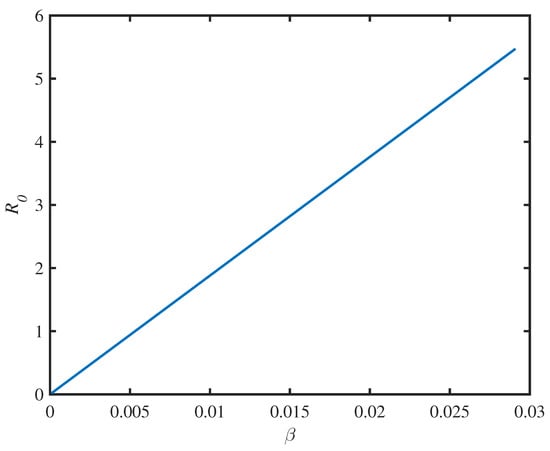
7. Numerical Simulation
8. Conclusions
Author Contributions
Funding
Institutional Review Board Statement
Informed Consent Statement
Data Availability Statement
Conflicts of Interest
References
- Du, S.Q.; Yuan, W. Mathematical modeling of interaction between innate and adaptive immune responses in COVID-19 and implications for viral pathogenesis. J. Med. Virol. 2020, 92, 1615–1628. [Google Scholar] [CrossRef] [PubMed]
- Harapan, H.; Itoh, N.; Yufika, A.; Winardi, W.; Keam, S.; Te, H.; Megawati, D.; Hayati, Z.; Wagner, A.L.; Mudatsir, M. Coronavirus disease 2019 (COVID-19): A literature review. J. Infect. Public Health 2020, 13, 667–673. [Google Scholar] [CrossRef] [PubMed]
- Liang, K. Mathematical model of infection kinetics and its analysis for COVID-19, SARS and MERS. Infect. Genet. Evol. 2020, 82, 104306. [Google Scholar] [CrossRef] [PubMed]
- Yang, C.; Wang, J. A mathematical model for the novel coronavirus epidemic in Wuhan, China. Math. Biosci. Eng. 2020, 17, 2708–2724. [Google Scholar] [CrossRef]
- Nath, B.J.; Dehingia, K.; Sarmah, H.K. Analysis of the dynamics of a mathematical model for HIV infection. J. Math. Comput. Sci. 2021, 23, 181–195. [Google Scholar] [CrossRef]
- Alharbi, S.A.; Rambely, A.S. A New ODE-Based Model for Tumor Cells and Immune System Competition. Mathematics 2020, 8, 1285. [Google Scholar] [CrossRef]
- Dehingia, K.; Sarmah, H.K.; Alharbi, Y.; Hosseini, K. Mathematical analysis of a cancer model with time-delay in tumor-immune interaction and stimulation processes. Adv. Differ. Equ. 2021, 2021, 473. [Google Scholar] [CrossRef]
- Hattaf, K.; Mohsen, A.A.; Harraq, J.; Achtaich, N. Modeling the dynamics of COVID-19 with carrier effect and environmental contamination. Int. J. Model. Simul. Sci. Comput. 2021, 12, 3. [Google Scholar] [CrossRef]
- Lin, Q.; Zhao, S.; Gao, D.; Lou, Y.; Yang, S.; Musa, S.S.; Wang, M.H.; Cai, Y.; Wang, W.; Yang, L.; et al. A conceptual model for the coronavirus disease 2019 (COVID-19) outbreak in Wuhan, China with individual reaction and governmental action. Int. J. Infect. Dis. 2020, 93, 211–216. [Google Scholar] [CrossRef]
- Chen, T.-M.; Rui, J.; Wang, Q.-P.; Zhao, Z.-Y.; Cui, J.-A.; Yin, L. A mathematical model for simulating the phase-based transmissibility of a novel coronavirus. Infect. Dis. Poverty 2020, 9, 1–8. [Google Scholar] [CrossRef] [Green Version]
- Khan, H.; Ahmad, F.; Tunc, O.; Idrees, M. On fractal-fractional Covid-19 mathematical model. Chaos Solit. Fractals 2022, 157, 111937. [Google Scholar] [CrossRef]
- Bushnaq, S.; Saeed, T.; Torres, D.F.; Zeb, A. Control of COVID-19 dynamics through a fractional-order model. Alex. Eng. J. 2021, 60, 3587–3592. [Google Scholar] [CrossRef]
- Farman, M.; Akgül, A.; Nisar, K.S.; Ahmad, D.; Ahmad, A.; Kamangar, S.; Saleel, C.A. Epidemiological analysis of fractional order COVID-19 model with Mittag-Leffler kernel. AIMS Math. 2021, 7, 756–783. [Google Scholar] [CrossRef]
- Zhang, Z.; Zeb, A.; Egbelowo, O.F.; Erturk, V.S. Dynamics of a fractional order mathematical model for COVID-19 epidemic. Adv. Differ. Equ. 2020, 2020, 420. [Google Scholar] [CrossRef]
- Rajagopal, K.; Hasanzadeh, N.; Parastesh, F.; Hamarash, I.I.; Jafari, S.; Hussain, I. A fractional-order model for the novel coronavirus (COVID-19) outbreak. Nonlinear Dyn. 2020, 101, 711–718. [Google Scholar] [CrossRef] [PubMed]
- Oud, M.A.A.; Ali, A.; Alrabaiah, H.; Ullah, S.; Khan, M.A.; Islam, S. A fractional order mathematical model for COVID-19 dynamics with quarantine, isolation, and environmental viral load. Adv. Differ. Equ. 2021, 2021, 106. [Google Scholar] [CrossRef]
- Ahmad, S.W.; Sarwar, M. Fractional order model for the coronavirus (COVID-19) in Wuhan, China. Fractals 2022, 30, 2240007. [Google Scholar] [CrossRef]
- Baleanu, D.; Mohammadi, H.; Rezapour, S. A fractional differential equation model for the COVID-19 transmission by using the Caputo-Fabrizio derivative. Adv. Differ. Equ. 2020, 2020, 299. [Google Scholar] [CrossRef]
- Tuan, N.H.; Mohammadi, H.; Rezapour, S. A mathematical model for COVID-19 transmission by using the Caputo fractional derivative. Chaos Solitons Fractals 2020, 140, 110107. [Google Scholar] [CrossRef]
- Li, C.; Xu, J.; Liu, J.; Zhou, Y. The within-host viral kinetics of SARS-CoV-2. Math. Biosci. Eng. 2020, 17, 2853–2861. [Google Scholar] [CrossRef]
- Hernandez-Vargas, E.A.; Velasco-Hernandez, J.X. In-host Mathematical Modelling of COVID-19 in Humans. Annu. Rev. Control 2020, 50, 448–456. [Google Scholar] [CrossRef] [PubMed]
- Almocera, A.E.S.; Quiroz, G.; Hernandez-Vargas, E.A. Stability analysis in COVID-19 within-host model with immune response. Commun. Nonlinear Sci. Numer. Simul. 2020, 95, 105584. [Google Scholar] [CrossRef] [PubMed]
- Kim, K.S.; Ejima, K.; Iwanami, S.; Fujita, Y.; Ohashi, H.; Koizumi, Y.; Asai, Y.; Nakaoka, S.; Watashi, K.; Aihara, K.; et al. A quantitative model used to compare within-host SARS-CoV-2, MERS-CoV, and SARS-CoV dynamics provides insights into the pathogenesis and treatment of SARS-CoV-2. PLoS Biol. 2021, 19, e3001128. [Google Scholar] [CrossRef] [PubMed]
- Vaidya, N.K.; Bloomquist, A.; Perelson, A.S. Modeling Within-Host Dynamics of SARS-CoV-2 Infection: A Case Study in Ferrets. Viruses 2021, 13, 1635. [Google Scholar] [CrossRef] [PubMed]
- Yin, Y.; Xi, Y.; Xu, C.; Sun, Q. The basic reproduction number and delayed action of T cells for patients infected with SARS-CoV-2. Mathematics 2022, 10, 2017. [Google Scholar] [CrossRef]
- Afonyushkin, V.N.; Akberdin, I.R.; Kozlova, Y.N.; Schukin, I.A.; Mironova, T.E.; Bobikova, A.S.; Cherepushkina, V.S.; Donchenko, N.A.; Poletaeva, Y.E.; Kolpakov, F.A. Multicompartmental Mathematical Model of SARS-CoV-2 Distribution in Human Organs and Their Treatment. Mathematics 2022, 10, 1925. [Google Scholar] [CrossRef]
- Nath, B.J.; Dehingia, K.; Mishra, V.N.; Chu, Y.M.; Sarmah, H.K. Mathematical analysis of a within-host model of SARS-CoV-2. Adv. Differ. Equ. 2021, 2021, 113. [Google Scholar] [CrossRef]
- Wang, Z.; Yang, D.; Ma, T.; Sun, N. Stability analysis for nonlinear fractional-order systems based on comparison principle. Nonlinear Dyn. 2014, 75, 387–402. [Google Scholar] [CrossRef]
- Vargas-De-León, C. Volterra-type Lyapunov functions for fractional-order epidemic systems. Commun. Nonlinear Sci. Numer. Simul. 2015, 24, 75–85. [Google Scholar] [CrossRef]
- Hattaf, K.; Yousfi, N. Global stability for fractional diffusion equations in biological systems. Complexity 2020, 2020, 5476842. [Google Scholar] [CrossRef]
- dos Santos, J.P.C.; Monteiro, E.; Vieira, G.B. Global stability of fractional SIR epidemic model. Proc. Ser. Braz. Soc. Comput. Appl. Math. 2017, 5. [Google Scholar] [CrossRef] [Green Version]
- Huo, J.; Zhao, H.; Zhu, L. The effect of vaccines on backward bifurcation in a fractional order HIV model. Nonlinear Anal. Real World Appl. 2015, 26, 289–305. [Google Scholar] [CrossRef]
- Alaoui, A.L.; Tilioua, M.; Sidi Ammi, M.R.; Agarwal, P. Dynamical Analysis of a Caputo Fractional Order SIR Epidemic Model with a General Treatment Function. In Analysis of Infectious Disease Problems (Covid-19) and Their Global Impact; Agarwal, P., Nieto, J.J., Ruzhansky, M., Torres, D.F.M., Eds.; Infosys Science Foundation Series; Springer: Singapore, 2021. [Google Scholar] [CrossRef]
- Ngina, P.; Mbogo, R.W.; Luboobi, L.S. Modelling optimal control of in-host HIV dynamics using different control strategies. Comput. Math. Methods Med. 2018, 2018, 9385080. [Google Scholar] [CrossRef] [PubMed] [Green Version]
- Danane, J.; Meskaf, A.; Allali, K. Optimal control of a delayed hepatitis B viral infection model with HBV DNA-containing capsids and CTL immune response. Optim. Control Appl. Methods 2018, 39, 1262–1272. [Google Scholar] [CrossRef]
- Nath, B.J.; Dehingia, K.; Sadri, K.; Sarmah, H.K.; Hosseini, K.; Park, C. Optimal control of combined antiretroviral therapies in an HIV infection model with cure rate and fusion effect. Int. J. Biomath. 2022, 2022, 2250062. [Google Scholar] [CrossRef]
- Abdo, M.S.; Panchal, S.K.; Shah, K.; Abdeljawad, T. Existence theory and numerical analysis of three species prey–predator model under Mittag-Leffler power law. Adv. Differ. Equ. 2020, 2020, 249. [Google Scholar] [CrossRef]
- Muthaiah, S.; Baleanu, D.; Thangaraj, N.T. Existence and Hyers-Ulam type stability results for nonlinear coupled system of Caputo-Hadamard type fractional differential equations. AIMS Math. 2020, 6, 168–194. [Google Scholar] [CrossRef]
- Saeed, A.M.; Abdo, M.S.; Jeelani, M.B. Existence and Ulam–Hyers stability of a fractional-order coupled system in the frame of generalized Hilfer derivatives. Mathematics 2021, 9, 2543. [Google Scholar] [CrossRef]







Publisher’s Note: MDPI stays neutral with regard to jurisdictional claims in published maps and institutional affiliations. |
© 2022 by the authors. Licensee MDPI, Basel, Switzerland. This article is an open access article distributed under the terms and conditions of the Creative Commons Attribution (CC BY) license (https://creativecommons.org/licenses/by/4.0/).
Share and Cite
Dehingia, K.; Mohsen, A.A.; Alharbi, S.A.; Alsemiry, R.D.; Rezapour, S. Dynamical Behavior of a Fractional Order Model for Within-Host SARS-CoV-2. Mathematics 2022, 10, 2344. https://doi.org/10.3390/math10132344
Dehingia K, Mohsen AA, Alharbi SA, Alsemiry RD, Rezapour S. Dynamical Behavior of a Fractional Order Model for Within-Host SARS-CoV-2. Mathematics. 2022; 10(13):2344. https://doi.org/10.3390/math10132344
Chicago/Turabian StyleDehingia, Kaushik, Ahmed A. Mohsen, Sana Abdulkream Alharbi, Reima Daher Alsemiry, and Shahram Rezapour. 2022. "Dynamical Behavior of a Fractional Order Model for Within-Host SARS-CoV-2" Mathematics 10, no. 13: 2344. https://doi.org/10.3390/math10132344
APA StyleDehingia, K., Mohsen, A. A., Alharbi, S. A., Alsemiry, R. D., & Rezapour, S. (2022). Dynamical Behavior of a Fractional Order Model for Within-Host SARS-CoV-2. Mathematics, 10(13), 2344. https://doi.org/10.3390/math10132344

